Neudesin Neurotrophic Factor Promotes Bovine Preadipocyte Differentiation and Inhibits Myoblast Myogenesis
Simple Summary
Abstract
1. Introduction
2. Materials and Methods
2.1. Animals
2.2. Isolation, Culture, and Cell Induction of Bovine Adipocytes and Myoblasts
2.3. SiRNA Transfection
2.4. Dipyrromethene Boron Difluoride (BODIPY) Staining
2.5. Quantitative Real Time-PCR (qRT-PCR)
2.6. Western Blot Analysis
2.7. Statistical Analysis
3. Results
3.1. Tissue Expression Profiles of the Bovine NENF Gene
3.2. NENF Gene Expression Patterns during Differentiation of Bovine Adipocytes and Myoblasts
3.3. Detection of the Interference Efficiency of siRNAs against NENF in Adipocytes and Myoblasts
3.4. NENF Knockdown Inhibits Adipocyte Differentiation
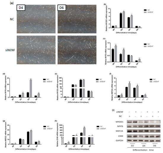
3.5. NENF Knockdown Promotes Myoblast Differentiation
4. Discussion
5. Conclusions
Author Contributions
Funding
Acknowledgments
Conflicts of Interest
References
- Frank, D.C.; Ball, A.J.; Hughes, J.M.; Krishnamurthy, R.; Piyasiri, U.; Stark, J.; Watkins, P.; Warner, R. Sensory and Flavor Chemistry Characteristics of Australian Beef; the Influence of Intramuscular Fat, Feed and Breed. J. Agric. Food Chem. 2016, 64, 4299–4311. [Google Scholar] [CrossRef] [PubMed]
- Dodson, M.V.; Jiang, Z.; Chen, J.; Hausman, G.J.; Guan, L.L.; Novakofski, J.; Thompson, D.P.; Lorenzen, C.L.; Fernyhough, M.E.; Mir, P.S.; et al. Allied industry approaches to alter intramuscular fat content and composition in beef animals. J. Food Sci. 2010, 75, R1–R8. [Google Scholar] [CrossRef] [PubMed]
- Poleti, M.D.; Regitano, L.C.A.; Souza, G.H.M.F.; Cesar, A.S.M.; Simas, R.C.; Silva-Vignato, B.; Oliveira, G.B.; Andrade, S.C.S.; Cameron, L.C.; Coutinho, L.L. Longissimus dorsi muscle label-free quantitative proteomic reveals biological mechanisms associated with intramuscular fat deposition. J. Proteomics 2018, 179, 30–41. [Google Scholar] [CrossRef] [PubMed]
- Guo, Y.; Zhang, X.; Huang, W.; Miao, X. Identification and characterization of differentially expressed miRNAs in subcutaneous adipose between Wagyu and Holstein cattle. Sci. Rep. 2017, 7, 44026. [Google Scholar] [CrossRef]
- Albrecht, E.; Teuscher, F.; Ender, K.; Wegner, J. Growth- and breed-related changes of marbling characteristics in cattle. J. Anim. Sci. 2006, 84, 1067–1075. [Google Scholar] [CrossRef]
- Clark, D.L.; Boler, D.D.; Kutzler, L.W.; Jones, K.A.; McKeith, F.K.; Killefer, J.; Carr, T.R.; Dilger, A.C. Muscle Gene Expression Associated with Increased Marbling in Beef Cattle. Anim. Biotechnol. 2011, 22, 51–63. [Google Scholar] [CrossRef]
- Sadkowski, T.; Ciecierska, A.; Majewska, A.; Oprządek, J.; Dasiewicz, K.; Ollik, M.; Wicik, Z.; Motyl, T. Transcriptional background of beef marbling-novel genes implicated in intramuscular fat deposition. Meat Sci. 2014, 97, 32–41. [Google Scholar] [CrossRef]
- Smith, S.B.; Kawachi, H.; Choi, C.B.; Choi, C.W.; Wu, G.; Sawyer, J.E. Cellular regulation of bovine intramuscular adipose tissue development and composition. J. Anim. Sci. 2009, 87 (Suppl. S14), E72–E82. [Google Scholar] [CrossRef]
- Komolka, K.; Albrecht, E.; Wimmers, K.; Michal, J.J.; Maak, S. Molecular heterogeneities of adipose depots -potential effects on adipose-muscle cross-talk in humans, mice and farm animals. J. Genomics 2014, 20, 31–44. [Google Scholar] [CrossRef]
- Harwood, H.J. The adipocyte as an endocrine organ in the regulation of metabolic homeostasis. Neuropharmacology 2012, 63, 57–75. [Google Scholar] [CrossRef]
- Conde, J.; Scotece, M.; Gómez, R.; López, V.; Gómez-Reino, J.J.; Lago, F.; Gualillo, O. Adipokines: Biofactors from white adipose tissue. A complex hub among inflammation, metabolism, and immunity. Biofactors 2011, 37, 413–420. [Google Scholar] [CrossRef] [PubMed]
- Tersigni, C.; Di Nicuolo, F.; D’Ippolito, S.; Veglia, M.; Castellucci, M.; Di Simone, N. Adipokines: New emerging roles in fertility and reproduction. Obstet. Gynecol. Surv. 2011, 66, 47–63. [Google Scholar] [CrossRef] [PubMed]
- Tamás, H.; Suba, I. [The secretory function of skeletal muscles and its role in energy metabolism and utilization]. Orv. Hetil. 2014, 155, 1469–1477. [Google Scholar]
- Kimura, I.; Yoshioka, M.; Konishi, M.; Miyake, A.; Itoh, N. Neudesin, a novel secreted protein with a unique primary structure and neurotrophic activity. J. Neurosci. Res. 2005, 79, 287–294. [Google Scholar] [CrossRef]
- Kimura, I.; Nakayama, Y.; Konishi, M.; Terasawa, K.; Ohta, M.; Itoh, N.; Fujimoto, M. Functions of MAPR (membrane-associated progesterone receptor) family members as heme/steroid-binding proteins. Curr. Protein Pept. Sci. 2012, 13, 687–696. [Google Scholar] [CrossRef]
- Mifsud, W.; Bateman, A. Membrane-bound progesterone receptors contain a cytochromeb5-like ligand-binding domain. Genome Biol. 2002, 3, 1–5. [Google Scholar] [CrossRef]
- Ryu, C.S.; Klein, K.; Zanger, U.M. Membrane Associated Progesterone Receptors: Promiscuous Proteins with Pleiotropic Functions-Focus on Interactions with Cytochromes P450. Front. Pharmacol. 2017, 8, 159. [Google Scholar] [CrossRef]
- Kimura, I.; Nakayama, Y.; Yamauchi, H.; Konishi, M.; Miyake, A.; Mori, M.; Ohta, M.; Itoh, N.; Fujimoto, M. Neurotrophic Activity of Neudesin, a Novel Extracellular Heme-binding Protein, Is Dependent on the Binding of Heme to Its Cytochrome b5-like Heme/Steroid-binding Domain. J. Biol. Chem. 2008, 283, 4323–4331. [Google Scholar] [CrossRef]
- Kimura, I.; Konishi, M.; Miyake, A.; Fujimoto, M.; Itoh, N. Neudesin, a secreted factor, promotes neural cell proliferation and neuronal differentiation in mouse neural precursor cells. J. Neurosci. Res. 2006, 83, 1415–1424. [Google Scholar] [CrossRef]
- Byerly, M.S.; Swanson, R.D.; Semsarzadeh, N.N.; McCulloh, P.S.; Kwon, K.; Aja, S.; Moran, T.H.; Wong, G.W.; Blackshaw, S. Identification of hypothalamic neuron-derived neurotrophic factor as a novel factor modulating appetite. Am. J. Physiol.-Regul. Integr. 2013, 304, R1085–R1095. [Google Scholar] [CrossRef]
- Ohta, H.; Konishi, M.; Kobayashi, Y.; Kashio, A.; Mochiyama, T.; Matsumura, S.; Inoue, K.; Fushiki, T.; Nakao, K.; Kimura, I.; et al. Deletion of the Neurotrophic Factor neudesin Prevents Diet-induced Obesity by Increased Sympathetic Activity. Sci. Rep. 2015, 5, 10049. [Google Scholar] [CrossRef] [PubMed]
- Kimura, I.; Konishi, M.; Asaki, T.; Furukawa, N.; Ukai, K.; Mori, M.; Hirasawa, A.; Tsujimoto, G.; Ohta, M.; Itoh, N.; et al. Neudesin, an extracellular heme-binding protein, suppresses adipogenesis in 3T3-L1 cells via the MAPK cascade. Biochem. Biophys. Res. Commun. 2009, 381, 75–80. [Google Scholar] [CrossRef] [PubMed]
- Han, K.H.; Lee, S.H.; Ha, S.A.; Kim, H.J.; Lee, C.; Kim, Do.; Gong, K.H.; Yoo, J.; Kim, S.; Kim, J.W. The functional and structural characterization of a novel oncogene GIG47 involved in the breast tumorigenesis. BMC Cancer 2012, 12, 274. [Google Scholar] [CrossRef] [PubMed]
- Stefanska, B.; Cheishvili, D.; Suderman, M.; Arakelian, A.; Huang, J.W.; Hallett, M.T.; Han, Z.; Al-Mahtab, M.; Akbar, S.M.F.; Khan, W.A.; et al. Genome-wide study of hypomethylated and induced genes in patients with liver cancer unravels novel anticancer targets. Clin. Cancer Res. 2014, 20, 3118–3132. [Google Scholar] [CrossRef] [PubMed]
- Ohta, H.; Kimura, I.; Konishi, M.; Itoh, N. Neudesin as a unique secreted protein with multi-functional roles in neural functions, energy metabolism, and tumorigenesis. Front. Mol. Biosci. 2015, 2, 24. [Google Scholar] [CrossRef] [PubMed]
- Li, P.; Wang, Y.; Zhang, L.; Ning, Y.; Zan, L. The Expression Pattern of PLIN2 in Differentiated Adipocytes from Qinchuan Cattle Analysis of Its Protein Structure and Interaction with CGI-58. Int. J. Mol. Sci. 2018, 19, 1336. [Google Scholar] [CrossRef] [PubMed]
- Wang, Y.N.; Yang, W.C.; Li, P.W.; Wang, H.B.; Zhang, Y.Y.; Zan, L.S. Myocyte enhancer factor 2A promotes proliferation and its inhibition attenuates myogenic differentiation via myozenin 2 in bovine skeletal muscle myoblast. PLoS ONE 2018, 13, e0196255. [Google Scholar] [CrossRef]
- Livak, K.J.; Schmittgen, T.D. Analysis of relative gene expression data using real-time quantitative PCR and the 2(-Delta Delta C(T)) Method. Methods 2001, 25, 402–408. [Google Scholar] [CrossRef]
- Dodson, M.V.; Hausman, G.J.; Guan, L.; Du, M.; Rasmussen, T.P.; Poulos, S.P.; Mir, P.; Bergen, W.G.; Fernyhough, M.E.; McFarland, D.C.; et al. Lipid metabolism, adipocyte depot physiology and utilization of meat animals as experimental models for metabolic research. Int. J. Biol. Sci. 2010, 6, 691–699. [Google Scholar] [CrossRef]
- Mikkelsen, T.S.; Xu, Z.; Zhang, X.; Wang, L.; Gimble, J.M.; Lander, E.S.; Rosen, E.D. Comparative epigenomic analysis of murine and human adipogenesis. Cell 2010, 143, 156–169. [Google Scholar] [CrossRef]
- Wei, S.; Zhang, M.; Zheng, Y.; Yan, P. ZBTB16 Overexpression Enhances White Adipogenesis and Induces Brown-Like Adipocyte Formation of Bovine White Intramuscular Preadipocytes. Cell Physiol. Biochem. 2018, 48, 2528–2538. [Google Scholar] [CrossRef] [PubMed]





| Name | Target Sequence (5’–3’) |
|---|---|
| siRNA-1 | CCCGAAGAATCCTCAATGA |
| siRNA-2 | GAAGATCAGCCCATCTACA |
| siRNA-3 | TTGACATAAAGGACGAGTT |
| Gene Name | Accession Numbers | Primer Sequence (5′–3′) | Fragments Size (bp) |
|---|---|---|---|
| NENF | NM_001076419 | Forward: CATCAGGAGTTTGGCCCTGG | 121 |
| Reverse: AGGTGAGTCGAGTGCTCTGT | |||
| β-Actin | NM_173979 | Forward: TCTAGGCGGACTGTTAGC | 82 |
| Reverse: CCATGCCAATCTCATCTCG | |||
| GAPDH | NM_001034034 | Forward: AGTTCAACGGCACAGTCAAGG | 124 |
| Reverse: ACCACATACTCAGCACCAGCA | |||
| PPARγ | NM_181024 | Forward: TGAAGAGCCTTCCAACTCCC | 117 |
| Reverse: GTCCTCCGGAAGAAACCCTTG | |||
| CEBPα | NM_176784 | Forward: ATCTGCGAACACGAGACG | 73 |
| Reverse: CCAGGAACTCGTCGTTGAA | |||
| CEBPβ | NM_176788 | Forward: TTCCTCTCCGACCTCTTCTC | 79 |
| Reverse: CCAGACTCACGTAGCCGTACT | |||
| SCD1 | NM_173959 | Forward: TCCGACCTAAGAGCCGAGAA | 200 |
| Reverse: TGGGCAGCACTATTCACCAG | |||
| FASN | NM_001012669 | Forward: GGCAAACGGAAAAACGGTGA | 183 |
| Reverse: CTTGGTATTCCGGGTCCGAG | |||
| FABP4 | NM_174314 | Forward: TGAGATTTCCTTCAAATTGGG | 101 |
| Reverse: CTTGTACCAGAGCACCTTCATC | |||
| MYOD1 | NM_001040478 | Forward: AACCCCAACCCGATTTACC | 196 |
| Reverse: CACAACAGTTCCTTCGCCTCT | |||
| MYF5 | NM_174116 | Forward: CCTCTAGTTCCAGGCTCATCTA | 90 |
| Reverse: ACCTCCTTCCTCCTGTGTAATA | |||
| MYF6 | NM_181811 | Forward: GTGATAACTGCCAAGGAAGGAG | 93 |
| Reverse: CGAGGAAATGCTGTCCACGA | |||
| MYOG | NM_001111325 | Forward: GGCGTGTAAGGTGTGTAAG | 85 |
| Reverse: CTTCTTGAGTCTGCGCTTCT | |||
| MEF2A | NM_001083638 | Forward: AATGAACCTCACGAAAGCAGAAC | 106 |
| Reverse: TTAGCACATAGGAAGTATCAGGGTC | |||
| MEF2C | NM_001046113 | Forward: CCTGATGCAGACGATTCAGTAG | 123 |
| Reverse: AAAGTTGGGAGGTGGAACAG | |||
| CKM | NM_174773 | Forward: GTGGCTGGTGATGAGGAGTC | 270 |
| Reverse: TTTCCCCTTGAACTCACCCG |
© 2019 by the authors. Licensee MDPI, Basel, Switzerland. This article is an open access article distributed under the terms and conditions of the Creative Commons Attribution (CC BY) license (http://creativecommons.org/licenses/by/4.0/).
Share and Cite
Su, X.; Wang, Y.; Li, A.; Zan, L.; Wang, H. Neudesin Neurotrophic Factor Promotes Bovine Preadipocyte Differentiation and Inhibits Myoblast Myogenesis. Animals 2019, 9, 1109. https://doi.org/10.3390/ani9121109
Su X, Wang Y, Li A, Zan L, Wang H. Neudesin Neurotrophic Factor Promotes Bovine Preadipocyte Differentiation and Inhibits Myoblast Myogenesis. Animals. 2019; 9(12):1109. https://doi.org/10.3390/ani9121109
Chicago/Turabian StyleSu, Xiaotong, Yaning Wang, Anqi Li, Linsen Zan, and Hongbao Wang. 2019. "Neudesin Neurotrophic Factor Promotes Bovine Preadipocyte Differentiation and Inhibits Myoblast Myogenesis" Animals 9, no. 12: 1109. https://doi.org/10.3390/ani9121109
APA StyleSu, X., Wang, Y., Li, A., Zan, L., & Wang, H. (2019). Neudesin Neurotrophic Factor Promotes Bovine Preadipocyte Differentiation and Inhibits Myoblast Myogenesis. Animals, 9(12), 1109. https://doi.org/10.3390/ani9121109
