Sign in to use this feature.

Years

Between: -

Subjects

remove_circle_outline
remove_circle_outline
remove_circle_outline
remove_circle_outline
remove_circle_outline
remove_circle_outline
remove_circle_outline
remove_circle_outline
remove_circle_outline

Journals

remove_circle_outline
remove_circle_outline
remove_circle_outline
remove_circle_outline
remove_circle_outline

Article Types

Countries / Regions

remove_circle_outline
remove_circle_outline
remove_circle_outline
remove_circle_outline
remove_circle_outline

Search Results (880)

Search Parameters:
Keywords = myoblasts

Order results
Result details
Results per page
Select all
Export citation of selected articles as:
20 pages, 8157 KB  
Article
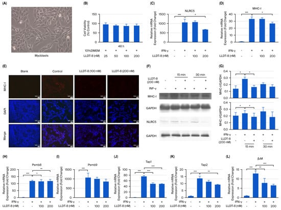
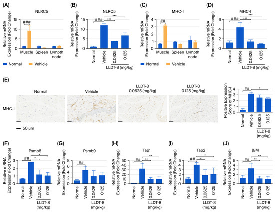
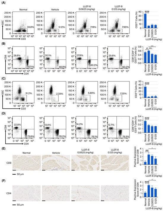
(5R)-5-Hydroxytriptolide (LLDT-8) Ameliorates Experimental Autoimmune Myositis via Suppression of the NLRC5/MHC-I Signaling Pathway
by Tingting Hao, Qing Qi, Cancan Xie, Li Chen, Meijuan Shao, Que Wang, Zemin Lin, Fenghua Zhu, Xiaoqian Yang, Shijun He and Jianping Zuo
Pharmaceuticals 2026, 19(4), 631; https://doi.org/10.3390/ph19040631 - 17 Apr 2026
Abstract
Background: Idiopathic inflammatory myopathies (IIMs), characterized by muscle weakness and chronic inflammation, currently lack highly effective therapies. This study investigated the therapeutic potential and underlying mechanism of (5R)-5-hydroxytriptolide (LLDT-8), a triptolide derivative with reduced toxicity, using an experimental autoimmune myositis (EAM) mouse model [...] Read more.
Background: Idiopathic inflammatory myopathies (IIMs), characterized by muscle weakness and chronic inflammation, currently lack highly effective therapies. This study investigated the therapeutic potential and underlying mechanism of (5R)-5-hydroxytriptolide (LLDT-8), a triptolide derivative with reduced toxicity, using an experimental autoimmune myositis (EAM) mouse model and in vitro assays. Methods: Forty female BALB/c mice were randomly assigned to five groups: normal, vehicle, methylprednisolone (MP), LLDT-8 (0.0625 mg/kg), and LLDT-8 (0.125 mg/kg). EAM mice were treated with LLDT-8 (0.0625 or 0.125 mg/kg) or methylprednisolone as a positive control. Cellular experiments and molecular docking were performed to investigate potential mechanisms of LLDT-8. Results: LLDT-8 significantly attenuated clinicopathological features, including muscle weakness and pain sensitivity, while reducing serum levels of aspartate aminotransferase and lactate dehydrogenase. Histological analysis revealed that LLDT-8 reduced inflammatory cell infiltration and the presence of CD4+ and CD8+ T cells in muscle tissues. Mechanistically, LLDT-8 inhibited the expression of nucleotide-binding oligomerization domain receptor caspase recruitment domain 5 (NLRC5), a key transcriptional regulator of major histocompatibility complex-I (MHC-I). This suppression extended to downstream antigen presentation-related molecules, including the transporter associated with antigen processing and proteasome 20S subunit beta. Molecular docking further confirmed the high binding affinity of LLDT-8 to both NLRC5 and MHC-I. Conclusions: LLDT-8 alleviates inflammatory muscle injury by targeting the NLRC5/MHC-I signaling axis, suggesting it may be a promising therapeutic candidate for IIMs. Full article
(This article belongs to the Section Pharmacology)
Show Figures

Figure 1

15 pages, 2971 KB  
Article
Overexpression of IGF2 Alters the Transcriptional Profile of Goose Skeletal Muscle Satellite Cells
by Cui Wang, Yi Liu, Yunzhou Yang, Shufang Chen and Daqian He
Biomolecules 2026, 16(4), 565; https://doi.org/10.3390/biom16040565 - 10 Apr 2026
Viewed by 264
Abstract
Insulin-like growth factor 2 (IGF2) plays a pivotal role in regulating growth and development; however, its functional involvement in skeletal muscle satellite cells (SMSCs) remains incompletely understood. To elucidate the regulatory role of IGF2, goose SMSCs were engineered to overexpress IGF2 via lentiviral [...] Read more.
Insulin-like growth factor 2 (IGF2) plays a pivotal role in regulating growth and development; however, its functional involvement in skeletal muscle satellite cells (SMSCs) remains incompletely understood. To elucidate the regulatory role of IGF2, goose SMSCs were engineered to overexpress IGF2 via lentiviral transduction, followed by comprehensive transcriptomic profiling. Comparative analysis revealed 2802 differentially expressed genes (DEGs) in IGF2-overexpressing cells relative to controls, comprising 1202 upregulated and 1600 downregulated genes. IGF2 overexpression markedly activated fibrogenic programs, as evidenced by the upregulation of AP-1 complex components (FOS, JUN), extracellular matrix-related genes (COL1A1, COL5A3), and Wnt signaling receptors (FZD1, FZD7). In contrast, genes involved in myogenic differentiation and contractile function were broadly suppressed, including key myogenic transcription factors (MEF2C, MEF2D), sarcomeric structural proteins (MYBPC1, ACTN2, MYOM3), and metabolic enzymes. Through the construction of protein–protein interaction networks coupled with functional enrichment analysis, we observed a concerted suppression of myogenic regulatory networks critical for myofiber formation. Quantitative real-time PCR validation further confirmed the reliability of the transcriptomic data. Collectively, these findings suggest that overexpression of IGF2 induces a phenotypic shift from myoblasts toward a fibroblast-like state, uncoupling proliferation from differentiation while enhancing fibrogenic identity. This study provides novel insights into IGF2-mediated regulatory mechanisms underlying skeletal muscle development and fibrotic processes. Full article
(This article belongs to the Section Molecular Genetics)
Show Figures

Figure 1

13 pages, 3324 KB  
Article
Sorghum Promotes Cell Proliferation Through Activation of the Growth Hormone/IGF-1–JAK2/STAT5b Signaling Axis In Vitro
by Sanghyeon Park, Dong Young Kang, Hyo Tae Kim, Woo-Shik Shin, Sangwon Lee, Jaehoon Cho and Kyoung-Jin Jang
Biology 2026, 15(8), 594; https://doi.org/10.3390/biology15080594 - 9 Apr 2026
Viewed by 305
Abstract
Sorghum is known for its anti-cancer, anti-inflammatory, and antioxidant properties, but its effect on cell growth is not well understood. First, the cytotoxicity of various sorghum extract (SE) concentrations was evaluated in C2C12 (murine myoblasts) and C3H10T1/2 (murine embryonic fibroblasts). The extent of [...] Read more.
Sorghum is known for its anti-cancer, anti-inflammatory, and antioxidant properties, but its effect on cell growth is not well understood. First, the cytotoxicity of various sorghum extract (SE) concentrations was evaluated in C2C12 (murine myoblasts) and C3H10T1/2 (murine embryonic fibroblasts). The extent of DNA damage was then assessed, and the activation of the JAK2/STAT5b and IGF-1 pathways was observed. Studies on the transcriptional regulatory function of STAT5b revealed that SE increased STAT5b/DNA binding and transcriptional promoter activity. Consequently, STAT5b upregulation led to the increased expression of IGF-1. Moreover, other factors, such as growth hormone receptor and bone morphogenetic protein 7, were also upregulated. The results of these experiments suggest that sorghum may enhance muscle recovery or promote growth factors by stimulating the JAK2/STAT5b and IGF-1 pathways. Therefore, sorghum is expected to be an effective functional food for bone growth and muscle recovery, without inducing adverse side effects. Full article
Show Figures

Figure 1

16 pages, 2559 KB  
Article
Modulation of L-Type Calcium Currents by Resveratrol-Induced Myogenesis in C2C12 Cells
by Andrea Biagini, Luana Sallicandro, Jasmine Covarelli, Rosaria Gentile, Alessandra Mirarchi, Alessio Farinelli, Gianmarco Reali, Diletta Del Bianco, Paola Tiziana Quellari, Elko Gliozheni, Antonio Malvasi, Giorgio Maria Baldini, Giuseppe Trojano, Claudia Tubaro, Claudia Bearzi, Roberto Rizzi, Cataldo Arcuri, Paolo Prontera, Andrea Tinelli and Bernard Fioretti
Cells 2026, 15(7), 650; https://doi.org/10.3390/cells15070650 - 6 Apr 2026
Viewed by 351
Abstract
Skeletal muscle differentiation is tightly regulated by membrane potential dynamics and voltage-dependent ion channel activity. Potassium (K+) and calcium (Ca2+) currents cooperate to orchestrate the transition of myoblasts into fusion-competent myotubes, and alterations in this process are associated with [...] Read more.
Skeletal muscle differentiation is tightly regulated by membrane potential dynamics and voltage-dependent ion channel activity. Potassium (K+) and calcium (Ca2+) currents cooperate to orchestrate the transition of myoblasts into fusion-competent myotubes, and alterations in this process are associated with dystrophic phenotypes. Here, we investigated the electrophysiological remodeling accompanying C2C12 myogenesis and the modulatory effects of the polyphenol resveratrol (RES) on calcium voltage-gated channel subunit alpha 1 S (CACNA1S, Cav1.1, L-type) currents. Whole-cell patch-clamp recordings were performed in proliferating and differentiating C2C12 cells to characterize the temporal expression of K+ currents and voltage-dependent Ca2+ channels (VDCCs). During differentiation, three electrophysiological subpopulations were identified according to K+ current profiles: SK4+/EAG−/Kir−, SK4−/EAG+/Kir−, and SK4−/EAG+/Kir+. This sequence paralleled a progressive membrane hyperpolarization from −20 mV to −70 mV, consistent with the physiological maturation of myogenic cells. In C2C12 myocytes, nimodipine-sensitive L-type currents were the only Ca2+ conductance observed. Their activation threshold (~−30 mV) and half-activation voltage (V/2 ≈ −12 mV) indicated the co-expression of embryonic and adult Cav1.1 isoforms. Exposure to RES (30 µM, 48 h) produced a depolarizing shift in activation (ΔV/2 ≈ +9 mV) and a reduction in current amplitude across all voltages, consistent with a transition toward the adult splice variant of Cav1.1. These findings suggest that RES promotes electrophysiological maturation of skeletal muscle cells by modulating calcium channel expression and gating behavior. Given its known ability to correct splicing abnormalities in CACNA1S and related genes, resveratrol emerges as a promising pharmacological agent for restoring calcium homeostasis in neuromuscular disorders such as myotonic dystrophy type 1 (DM1). Full article
Show Figures

Figure 1

14 pages, 1623 KB  
Article
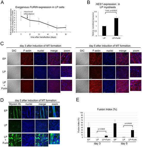
FURIN Stimulates NOTCH2 and NOTCH3 Pathways, Leading to Return of Function in Aged Cells
by Peter L. Elkin, Jiaxing Liu, Jisaiah T. Wheeler, Thomas M. Suchyna and Wilma A. Hofmann
Life 2026, 16(4), 588; https://doi.org/10.3390/life16040588 - 1 Apr 2026
Viewed by 323
Abstract
Background: Aging is accompanied by a progressive decline in skeletal muscle regeneration, largely due to impaired myogenic differentiation. The proprotein convertase FURIN is a key protease responsible for activating several signaling molecules, including precursors of NOTCH receptors, which regulate cell fate and differentiation. [...] Read more.
Background: Aging is accompanied by a progressive decline in skeletal muscle regeneration, largely due to impaired myogenic differentiation. The proprotein convertase FURIN is a key protease responsible for activating several signaling molecules, including precursors of NOTCH receptors, which regulate cell fate and differentiation. In this study, we investigated whether age-associated downregulation of FURIN contributes to impaired NOTCH2/3 signaling and myogenic function. Methods: An initial bioinformatics analysis of public scRNA-seq data from Genotype-Tissue Expression (GTEx) project indicated age-related expression of genes in the NOTCH signaling pathway. In vitro verification used early- and late-passage C2C12 myoblasts as a model of muscle cell aging to compare the expression of these genes. Late-passage C2C12 cells were transiently transfected with FURIN plasmid to assess restoration of differentiation potential, quantified by the fusion index, myogenic marker expression, and morphology. Results: Expression of FURIN, NOTCH2 and NOTCH3 was negatively correlated with age, whereas GZMB increased with age in GTEx dataset. Late-passage myoblasts exhibited impaired myotube formation, reflecting age-associated loss of myogenic capacity. Restoration of FURIN expression in aged myoblasts was associated with reduced GZMB levels, increased expression of embryonic myosin heavy chain IGF1, and partial recovery of myogenic differentiation and myotube formation. Conclusions: These findings suggest that age-associated loss of FURIN contributes to impaired NOTCH2/3 pathways and myogenic dysfunction. Overexpression of FURIN partially rescues the myogenic phenotype and increases expression of early myogenic markers in aged cells, identifying FURIN as a potential regulator of muscle regenerative capacity during aging. We suggest FURIN as a promising candidate target for further investigation into the mechanisms driving aging or age-related decline. Full article
Show Figures

Figure 1

19 pages, 4378 KB  
Article
CircCOPS8 Inhibits the Proliferation of Buffalo Myoblasts by Binding to IGF2BP3 and Promoting ATR Gene Expression
by Yuting Dou, Ping Sun, Xiangping Cheng, Mengjie Chen, Xinxin Li, Jieping Huang, Zhipeng Li, Qingyou Liu, Deshun Shi, Hui Li and Jian Wang
Animals 2026, 16(7), 1017; https://doi.org/10.3390/ani16071017 - 26 Mar 2026
Viewed by 300
Abstract
Buffaloes are vital livestock in South-East Asia, attributed to their adaptation to hot and humid climates as well as their capacity to produce high-quality milk and meat. However, the texture of buffalo meat is suboptimal and its slow growth rate restricts the development [...] Read more.
Buffaloes are vital livestock in South-East Asia, attributed to their adaptation to hot and humid climates as well as their capacity to produce high-quality milk and meat. However, the texture of buffalo meat is suboptimal and its slow growth rate restricts the development of the buffalo farming industry. Consequently, studies exploring the key biochemical factors associated with buffalo muscle development have become a research focus. CircRNAs are a class of non-coding RNAs which can function as molecular sponges, participate in protein scaffold formation, and encode short peptides. Previous studies have shown that circRNAs are capable of regulating muscle development; however, relatively few reports have addressed their association with buffalo muscle development. In this study, data from Western blotting and RT-qPCR showed that circCOPS8 significantly enhanced the differentiation of buffalo myoblasts while inhibiting their proliferation (p < 0.05). In contrast, in a mouse model of muscular injury, circCOPS8 prevented the repair of injured muscles. Additionally, RIP-qPCR assays confirmed that circCOPS8 could bind to IGF2BP3 (p < 0.05). Furthermore RT-qPCR and transcriptome sequencing results revealed that circCOPS8 inhibited cell growth by upregulating the expression of genes such as ATR (p < 0.05). Our findings suggested that circCOPS8 promoted the differentiation and apoptosis of buffalo myoblasts while inhibiting their proliferation. The inhibition of cell proliferation was primarily mediated by the binding of circCOPS8 to IGF2BP3 and the promotion of ATR gene expression. This study investigated the role and underlying mechanism of circCOPS8 in buffalo myoblasts, which will extend our understanding of non-coding RNA-mediated regulation of buffalo muscle development, with the ultimate goal of improving the meat quality of buffaloes. Full article
(This article belongs to the Section Animal Genetics and Genomics)
Show Figures

Graphical abstract

27 pages, 2940 KB  
Article
Source-Specific Photobiomodulation Regulates Mitochondrial Bioenergetics, Redox Signaling, and Functional Outputs in C2C12 Myoblasts Across Replicative Aging
by Ana Elena Aviña, Nguyen Le Thanh Hang, Che-Yi Chang, Yi-Fan Chen, Yun Yen, Xavier Pei-Chun Wong, Aline Yen Ling Wang, Cheng-Jen Chang and Tzu-Sen Yang
Int. J. Mol. Sci. 2026, 27(7), 2999; https://doi.org/10.3390/ijms27072999 - 25 Mar 2026
Viewed by 355
Abstract
Age-related muscle decline is associated with impaired mitochondrial bioenergetics, altered redox signaling, and reduced myogenic capacity, yet how photobiomodulation (PBM) source characteristics shape these processes under replicative aging remains unclear. Here, we investigated source-specific PBM responses in C2C12 myoblasts using a 660 nm [...] Read more.
Age-related muscle decline is associated with impaired mitochondrial bioenergetics, altered redox signaling, and reduced myogenic capacity, yet how photobiomodulation (PBM) source characteristics shape these processes under replicative aging remains unclear. Here, we investigated source-specific PBM responses in C2C12 myoblasts using a 660 nm light-emitting diode (LED) and an 830 nm near-infrared (NIR) laser across fluence ranges and replicative stages. Single-cell screening performed at passage 25 identified 5 J/cm2 as the optimal fluence for both sources, producing biphasic increases in mitochondrial membrane potential and ROS. Population-level assays in young (≤5 passages) and old (≥30 passages) cells revealed divergent downstream outcomes. LED irradiation elicited stronger metabolic activation and ATP production, particularly in aged cells, whereas NIR irradiation robustly enhanced myogenic fusion in both age groups and partially rescued differentiation deficits in aged myoblasts. Bulk ROS increased significantly after PBM independent of source, while extracellular vesicle release displayed age-dependent source sensitivity, with NIR favoring canonical small EV populations in young cells and LED inducing greater particle release in aged cells. Together, these findings demonstrate that PBM engages conserved mitochondrial signaling while source-specific delivery and wavelength differentially direct metabolic, paracrine, and myogenic outputs under replicative aging conditions. Full article
(This article belongs to the Special Issue Advances in Photobiomodulation Therapy)
Show Figures

Graphical abstract

16 pages, 3953 KB  
Article
PDGFD: A Dual-Function Regulator That Maintains Myoblast Pool and Fuels Myogenic Differentiation
by Hongzhen Cao, Jing Wang, Yunzhou Wang, Jingsen Huang, Wei Chen, Hui Tang, Junfeng Chen, Baosong Xing and Yongqing Zeng
Curr. Issues Mol. Biol. 2026, 48(3), 322; https://doi.org/10.3390/cimb48030322 - 18 Mar 2026
Viewed by 324
Abstract
The role of platelet-derived growth factor D (PDGFD) in mesenchymal cells is well-established, but its specific function in skeletal muscle generation remains unknown. This study reveals for the first time PDGFD’s dual regulatory role in myogenesis: it acts both as a [...] Read more.
The role of platelet-derived growth factor D (PDGFD) in mesenchymal cells is well-established, but its specific function in skeletal muscle generation remains unknown. This study reveals for the first time PDGFD’s dual regulatory role in myogenesis: it acts both as a “guardian” maintaining the myoblast pool and as an “initiator” driving myogenic differentiation. Through single-cell RNA sequencing analysis of skeletal muscle from Jiangquan Black pigs, we identified PDGFD as a common candidate gene for both muscle and fat development. In the C2C12 cell model, PDGFD knockdown significantly inhibited cell proliferation and promoted apoptosis, while overexpression enhanced viability and inhibited apoptosis, indicating its critical role in maintaining myoprogenic precursor cell homeostasis. Further studies revealed that PDGFD interference downregulated key myogenic differentiation markers MyoD and MyoG, inhibiting differentiation. Its expression peaked during mid-differentiation (D5), suggesting temporal regulation of differentiation. Interestingly, although PDGFD primarily acts through the PI3K/Akt pathway downstream of PDGFR-β, PDGFD knockdown did not show significant synergistic effects with PI3K/Akt pathway activation in inhibiting differentiation. This suggests PDGFD may specifically regulate myogenic differentiation via an independent or parallel signaling axis. This study not only expands the known functions of PDGFD in muscle biology but also provides new insights into the mechanisms by which growth factors coordinate cell fate decisions. Full article
Show Figures

Figure 1

13 pages, 1404 KB  
Article
The Effect of Mechanical Loading on Mitophagy in Aged Myoblasts
by Evangelos Tolis, Eirini Chatzinikita, Athanasios Moustogiannis, Antonios Giannopoulos, Maria Maridaki, Michael Koutsilieris and Anastassios Philippou
Cells 2026, 15(6), 522; https://doi.org/10.3390/cells15060522 - 15 Mar 2026
Viewed by 769
Abstract
Background: During aging, skeletal muscle mass constantly diminishes and myogenic potential declines. At the cellular level, a decline in mitochondrial function is a hallmark of the aging process and the deficiency of the mitochondrial network contributes to a progressive reduction in muscle mass. [...] Read more.
Background: During aging, skeletal muscle mass constantly diminishes and myogenic potential declines. At the cellular level, a decline in mitochondrial function is a hallmark of the aging process and the deficiency of the mitochondrial network contributes to a progressive reduction in muscle mass. Autophagic clearance of mitochondria through the process of mitophagy is required to remove impaired or damaged mitochondria, while mitophagy is a key regulator of muscle maintenance. Dysfunctional degradation of mitochondria is increasingly associated with aging (mitophaging), while mechanical stimuli have been shown to ameliorate the aging-induced impaired muscle mass and function; however, less is known about the potential effects of mechanical loading on mitophaging. The aim of the present study was to investigate the effect of mechanical stretching on mitophagy in aged myoblasts, in vitro. Methods: Cell senescence was replicated using a multiple cell division model of C2C12 myoblasts. The control and aged cells were cultured on elastic membranes and underwent passive stretching using a mechanical loading protocol of 15% elongation for 12 h at a frequency of 1 Hz. Cell signaling and gene expression responses of mitophagy-associated and myogenic regulatory factors (MRFs) were assessed through immunoblotting and qRT-PCR of the cell lysates derived from stretched and non-stretched control and aged myoblasts. Results: Mitophagy factor AMP-activated protein kinase (AMPK), mitochondrial biogenesis stimulator peroxisome proliferator-activated receptor gamma coactivator 1-alpha (PGC-1a), and mitophagy/mitochondrial biogenesis factor Parkin were downregulated in control stretched myoblasts compared to non-stretched cells, while the specific mechanical loading protocol used also reduced the phosphorylation of unc-51-like autophagy-activating kinase 1 (p-ULK1) (p < 0.05), as well as the expression of myogenic factor 5 (Myf5) and myogenic factor 4 (myogenin) (p < 0.001). Interestingly, this mechanical loading resulted in increased PGC-1a and Parkin expression (p < 0.05) and induced the previously undetected BCL2 interacting protein 3-like (BNIP3L/NIX) and AMPK expression and p-ULK1 activation in the aged myoblasts. In addition, mechanical stretching differentially affected the expression of MRFs in aged cells, upregulating the early differentiation factor, Myf5 (p < 0.01), while downregulating the late differentiation factor myogenin (p < 0.001). Conclusions: These findings suggest the beneficial effects of mechanical loading on the impaired mitophagy and early differentiation in aged myoblasts, as indicated by the mitophagy initiation and the promotion of mitochondrial biogenesis in these cells. The mechanical loading-induced downregulation of mitophagy and myogenesis in the control myoblasts might indicate their loading-specific differential responses compared to the aged cells. Full article
(This article belongs to the Special Issue Cellular Mechanisms in Mitochondrial Function and Calcium Signaling)
Show Figures

Figure 1

28 pages, 5110 KB  
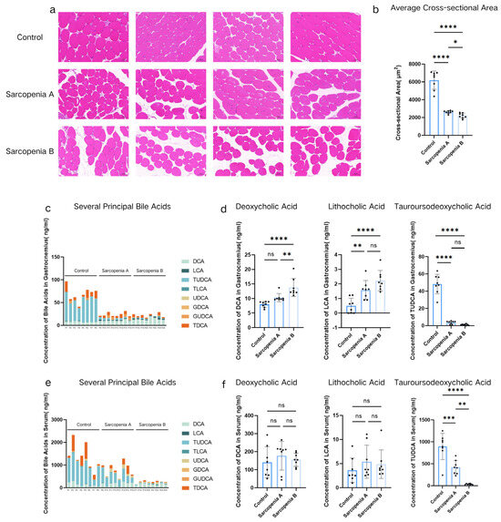
Article
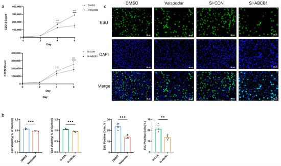
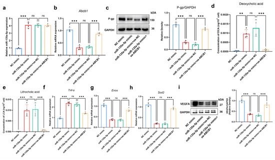
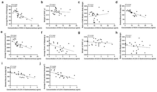
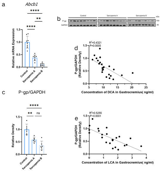
Bile Acid Metabolism Affects Muscle Regeneration in Aging Skeletal Muscle in a Manner Associated with Regulation of ABCB1 Expression
by Xiaoqing Wu, Yanan Wei, Qian Xue, Xia Li, Lihua Deng, Menghan Li, Yulan Liu and Jingtong Wang
Int. J. Mol. Sci. 2026, 27(6), 2649; https://doi.org/10.3390/ijms27062649 - 13 Mar 2026
Viewed by 408
Abstract
The role of bile acid metabolism within the skeletal muscle microenvironment in sarcopenia remains unclear. This study investigated bile acid alterations and the function of the ATP Binding Cassette Subfamily B Member 1 (ABCB1) transporter in muscle microvascular endothelial cells (MMECs) during aging. [...] Read more.
The role of bile acid metabolism within the skeletal muscle microenvironment in sarcopenia remains unclear. This study investigated bile acid alterations and the function of the ATP Binding Cassette Subfamily B Member 1 (ABCB1) transporter in muscle microvascular endothelial cells (MMECs) during aging. Using a sarcopenic mouse model stratified by muscle density, we found elevated deoxycholic acid (DCA) and lithocholic acid (LCA) levels but reduced tauroursodeoxycholic acid (TUDCA) levels in muscle, correlating with downregulated ABCB1/P-glycoprotein expression. In vitro, inhibition of ABCB1 in MMECs impaired bile acid efflux, promoted inflammation, and compromised endothelial health. Conditioned medium from these MMECs reduced the viability, proliferation, and differentiation of C2C12 myoblasts, downregulated myogenic factors, and increased atrophy markers. Furthermore, we identified miR-135a-5p as a direct upstream regulator of ABCB1 in MMECs, and demonstrated that it mediates bile acid efflux impairment and subsequent myoblast dysfunction. Our findings reveal a novel “bile acid–MMEC–muscle” axis in sarcopenia, where miR-135a-5p-mediated ABCB1 downregulation in MMECs disrupts the local bile acid milieu and impairs muscle regeneration, highlighting ABCB1 as a potential therapeutic target for aging-related muscle loss. Full article
(This article belongs to the Section Molecular Endocrinology and Metabolism)
Show Figures

Figure 1

25 pages, 968 KB  
Article
Epigenetics of Genes Displaying High and Preferential Expression in Myoblasts
by Kenneth C. Ehrlich, Michelle Lacey, Sriharsa Pradhan and Melanie Ehrlich
Epigenomes 2026, 10(1), 20; https://doi.org/10.3390/epigenomes10010020 - 13 Mar 2026
Viewed by 549
Abstract
Background/Objectives: Genome-wide studies of differential DNA methylation often focus on its role in turning transcription on or off. Here we report some atypical epigenetic/transcription relationships for 92 genes that are highly and preferentially expressed in primary human myoblasts relative to heterologous cell cultures. [...] Read more.
Background/Objectives: Genome-wide studies of differential DNA methylation often focus on its role in turning transcription on or off. Here we report some atypical epigenetic/transcription relationships for 92 genes that are highly and preferentially expressed in primary human myoblasts relative to heterologous cell cultures. Methods: We compared methylomes and myoblast-specific differentially methylated regions (DMRs) with methylomes, chromatin profiles, and transcriptomes for many different cell populations. Results: We found that myoblast-associated promoter hypomethylation was unusually prevalent among the 92 myoblast-preferential genes. Sometimes this promoter hypomethylation was seen as a myoblast-associated extension of their constitutively unmethylated region at a CpG island. All 92 genes showed some myoblast-specific hypomethylation, including 32 genes at tissue-specific super-enhancers or broad H3K4-trimethylated promoters. Myoblast hypermethylated DMRs were also associated with almost half of the myoblast-preferential genes. These hypermethylated DMRs were often in intragenic locations embedded in H3K36-trimethylated chromatin in myoblasts. Conclusions: Our analysis suggests that some of the hypermethylated DMRs repress cryptic, alternative, or adjacent promoters. Myoblast hypermethylated DMRs may also downmodulate expression in myoblasts to avoid yet higher RNA levels found in adult or fetal skeletal muscle tissue. The epigenetic insights that were obtained can help elucidate the transcription regulation of some of these genes (e.g., MUSK, RAPSN, HEYL, SYNPO2, SYNPO2L, STAC3, PITX2, and TPPP3) that are implicated in congenital myasthenic syndromes, myasthenia gravis, muscle repair, heart dysfunction, or cancer. This study supports cell type-specific roles for DNA hypo- and hypermethylation as a modulator of transcription levels, in addition to being an on–off switch during differentiation. Full article
Show Figures

Figure 1

19 pages, 6728 KB  
Article
Recombinant Human KAI1/CD82 Attenuates Glucocorticoid-Induced Muscle Atrophy by Promoting Myogenic Differentiation
by Dong Hwan Kim, Hyesook Lee, Jung-Hwa Han, Yun Jeong Kang, Roo Gam Jeong, Jin Hur and Hyun Sik Gong
Int. J. Mol. Sci. 2026, 27(6), 2555; https://doi.org/10.3390/ijms27062555 - 11 Mar 2026
Viewed by 325
Abstract
Sarcopenia and glucocorticoid-induced myopathy are significant forms of muscle atrophy that pose considerable public health challenges. In this regard, preventing muscle atrophy is crucial for enhancing quality of life and increasing life expectancy. In this study, we investigated the effect of recombinant human [...] Read more.
Sarcopenia and glucocorticoid-induced myopathy are significant forms of muscle atrophy that pose considerable public health challenges. In this regard, preventing muscle atrophy is crucial for enhancing quality of life and increasing life expectancy. In this study, we investigated the effect of recombinant human KAI1 (rhKAI1) on myogenic differentiation and its protective effect against dexamethasone-induced muscle atrophy. rhKAI1 enhanced myogenic differentiation in both murine C2C12 myoblasts and primary human endometrial stromal cells, as evidenced by upregulation of myogenic regulatory factors and increased myotube formation. These effects were accompanied by increased phosphorylation of Akt and AMPK. In a dexamethasone (Dex)-induced atrophy model, rhKAI1 increased myotube diameter, restored MyHC expression, and reduced the expression of the E3 ligase atrogin-1, accompanied by increased phosphorylation of Akt and AMPK. In addition, rhKAI1 administration improved Dex-induced functional impairment in mice, as reflected by increased grip strength and improved rotarod performance. Molecular analyses further showed that rhKAI1 modulated Dex-induced fiber-type-related gene expression by restoring MYH7 (type I) and reducing MYH4 (type IIb) expression. Collectively, our findings demonstrate that rhKAI1 promotes myogenic differentiation and alleviates several functional and molecular features associated with glucocorticoid-induced muscle deterioration. These results support the potential of rhKAI1 as a candidate molecule for further investigation in steroid-induced muscle dysfunction. Full article
(This article belongs to the Section Molecular Biology)
Show Figures

Figure 1

12 pages, 1208 KB  
Review
Regulation of Cell Proliferation and Migration by Extracellular Phosphatidic Acid
by Ana Gomez-Larrauri, Asier Benito-Vicente, Kepa B. Uribe, Cesar Martin and Antonio Gomez-Muñoz
Biomedicines 2026, 14(3), 616; https://doi.org/10.3390/biomedicines14030616 - 10 Mar 2026
Viewed by 421
Abstract
Phosphatidic acid (PA) is increasingly recognized as an important endogenous regulator of cell proliferation and migration, playing relevant roles in physiology and pathology. However, the potential and prominence of extracellular PA in controlling cell functions are not so well established. The present review [...] Read more.
Phosphatidic acid (PA) is increasingly recognized as an important endogenous regulator of cell proliferation and migration, playing relevant roles in physiology and pathology. However, the potential and prominence of extracellular PA in controlling cell functions are not so well established. The present review article has been undertaken to update and discuss the latest findings on extracellular PA as regulator of cell homeostasis, with special attention being paid to its role in the regulation of cell growth and migration. Specifically, exogenous PA potently stimulates myoblast proliferation and lung cancer cell migration, pointing to a critical role of this glycerophospholipid in the regulation of muscle cell regeneration and lung cancer dissemination. Interestingly, both of these actions are mediated through interaction of PA with lysophosphatidic acid (LPA) receptors and the subsequent activation of different signal transduction pathways. In particular, PA induces mitogen-activated protein kinase kinase (MEK)/extracellularly regulated kinases (ERK) 1 and 2, phosphatidylinositol 3-kinase (PI3K)/Akt, focal adhesion kinase (FAK)/Rac1, and Janus kinase-2 (JAK2)/signal transducer and activator of transcription 3 (STAT3). These findings may contribute to a better understanding of muscle cell biology and may help to develop new therapeutic strategies to treat lung cancer dissemination. Full article
(This article belongs to the Section Cell Biology and Pathology)
Show Figures

Figure 1

19 pages, 5644 KB  
Article
CircRNA AIDA Regulates Development of Bovine Myoblast via Binding miR-29a
by Jia Tang, Xuemei Shen, Haiyan Yang, Ao Qi, Shuling Yang, Yu Yang, Shenrong Hu, Xianyong Lan, Yongzhen Huang, Wujun Liu, Xixia Huang, Bizhi Huang and Hong Chen
Cells 2026, 15(5), 391; https://doi.org/10.3390/cells15050391 - 24 Feb 2026
Viewed by 446
Abstract
Circular RNAs (circRNAs) have emerged as critical regulators of skeletal muscle development, yet the functions of many muscle-derived circRNAs remain uncharacterized. In this study, we identified a novel circRNA, circAIDA, formed by exons 2 to 6 of the AIDA gene, based on bovine [...] Read more.
Circular RNAs (circRNAs) have emerged as critical regulators of skeletal muscle development, yet the functions of many muscle-derived circRNAs remain uncharacterized. In this study, we identified a novel circRNA, circAIDA, formed by exons 2 to 6 of the AIDA gene, based on bovine muscle sequencing data. Mechanistically, we demonstrate that circAIDA acts as a molecular sponge for miR-29a, thereby relieving the repression of its downstream targets, AKT3 and CLCN2. Functionally, circAIDA promotes bovine myoblast proliferation while inhibiting apoptosis and differentiation in vitro. Furthermore, experiments in vivo suggested circAIDA could attenuate regeneration of skeletal muscle in mice. In brief, we discovered a novel circAIDA/miR-29a interaction that regulates bovine myogenesis, providing new insights into the molecular networks controlling skeletal muscle development. Full article
(This article belongs to the Section Cell Proliferation and Division)
Show Figures

Graphical abstract

16 pages, 5226 KB  
Article
Effects of Nintedanib on Orofacial Fibroblasts and Myoblasts
by Zhihao Wang, Frank A. D. T. G. Wagener, Edwin M. Ongkosuwito and Johannes W. Von den Hoff
Biomolecules 2026, 16(2), 316; https://doi.org/10.3390/biom16020316 - 18 Feb 2026
Viewed by 378
Abstract
Following surgical interventions or acquired trauma, fibrosis often inhibits muscle and skin regeneration. Nintedanib, an antifibrotic drug for lung fibrosis, may help prevent orofacial fibrosis. This study evaluates Nintedanib’s potential for inhibiting myofibroblast differentiation and affecting the fusion of orofacial myoblasts into myotubes. [...] Read more.
Following surgical interventions or acquired trauma, fibrosis often inhibits muscle and skin regeneration. Nintedanib, an antifibrotic drug for lung fibrosis, may help prevent orofacial fibrosis. This study evaluates Nintedanib’s potential for inhibiting myofibroblast differentiation and affecting the fusion of orofacial myoblasts into myotubes. Rat gingival fibroblasts and satellite cells (SCs) were isolated and cultured with TGF-β1 to induce myofibroblast differentiation and prevent myotube formation. Adding 1 and 10 ng/mL TGF-β1 significantly increased the percentage of myofibroblasts. Although Nintedanib did not affect the percentage of myofibroblasts, it strongly decreased the total number of fibroblasts and myofibroblasts. Additionally, Nintedanib at a concentration of 2 μM markedly reduced the expression of Ki-67 in fibroblasts and myofibroblasts. In the SC cultures, 0.2 ng/mL TGF-β1 reduced the fusion index of SCs. Treatment with 2 μM Nintedanib significantly increased the fusion index of SCs. Furthermore, MyoD and MyoG gene expression in SCs was also significantly enhanced by Nintedanib at a concentration of 2 μM. Nintedanib promotes myotube formation while inhibiting (myo)fibroblast proliferation. This dual action stresses its potential as an anti-fibrotic therapy after orofacial surgery or traumatic injury affecting muscle tissue. Full article
(This article belongs to the Section Chemical Biology)
Show Figures

Figure 1

Back to TopTop