Dietary Taurine Supplementation Improves Sperm Quality and Modulates Seminal Plasma Metabolism in Heat-Stressed Dairy Goat Bucks
Simple Summary
Abstract
1. Introduction
2. Materials and Methods
2.1. Experimental Animals and Grouping
2.2. Heat Stress Assessment in the On-Farm Study
2.3. Semen Collection and Sperm Quality Evaluation in Bucks
Chilled Storage Test
2.4. Seminal Plasma Preparation and Untargeted Metabolomics
2.5. Testosterone, Total Acylcarnitines, and Oxidative Stress Indices in Goat Seminal Plasma
2.6. Mouse Model of Heat Stress and Taurine Treatment
2.7. In Vitro Fertilization and Zona Pellucida Binding Assay
2.8. TM4 Cell Heat Stress Model and Treatments
2.9. Western Blot
2.10. Immunofluorescence Staining
2.11. Histological Examination of Mouse Testicular Tissue
2.12. Validation and Quality Assurance
2.13. Statistical Analysis
3. Results
3.1. Field Heat Stress Induces Physiological Responses and Testicular Changes in Bucks
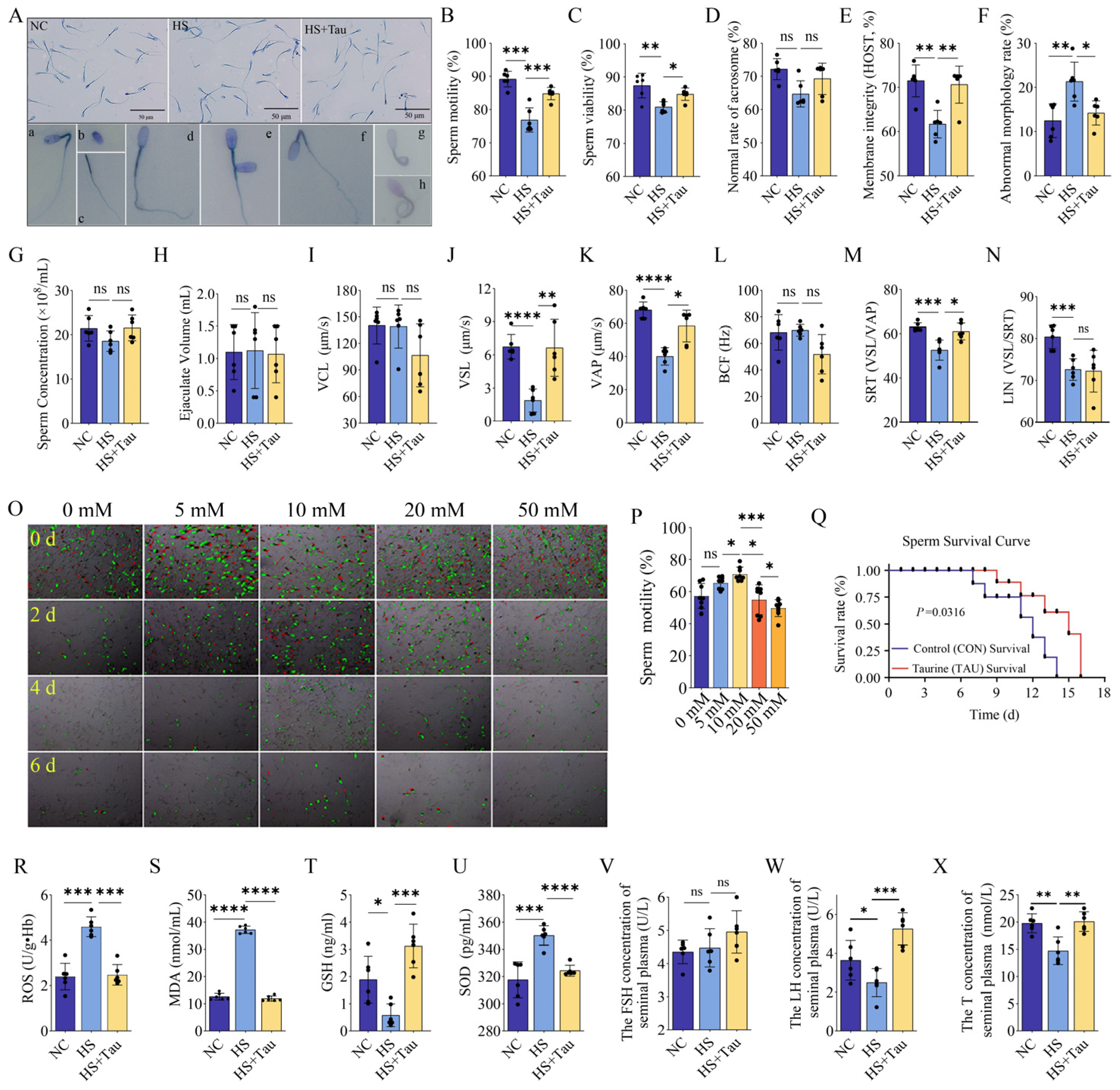
3.2. Taurine Supplementation Improves Sperm Quality and Redox Endocrine Status in Heat-Stressed Bucks
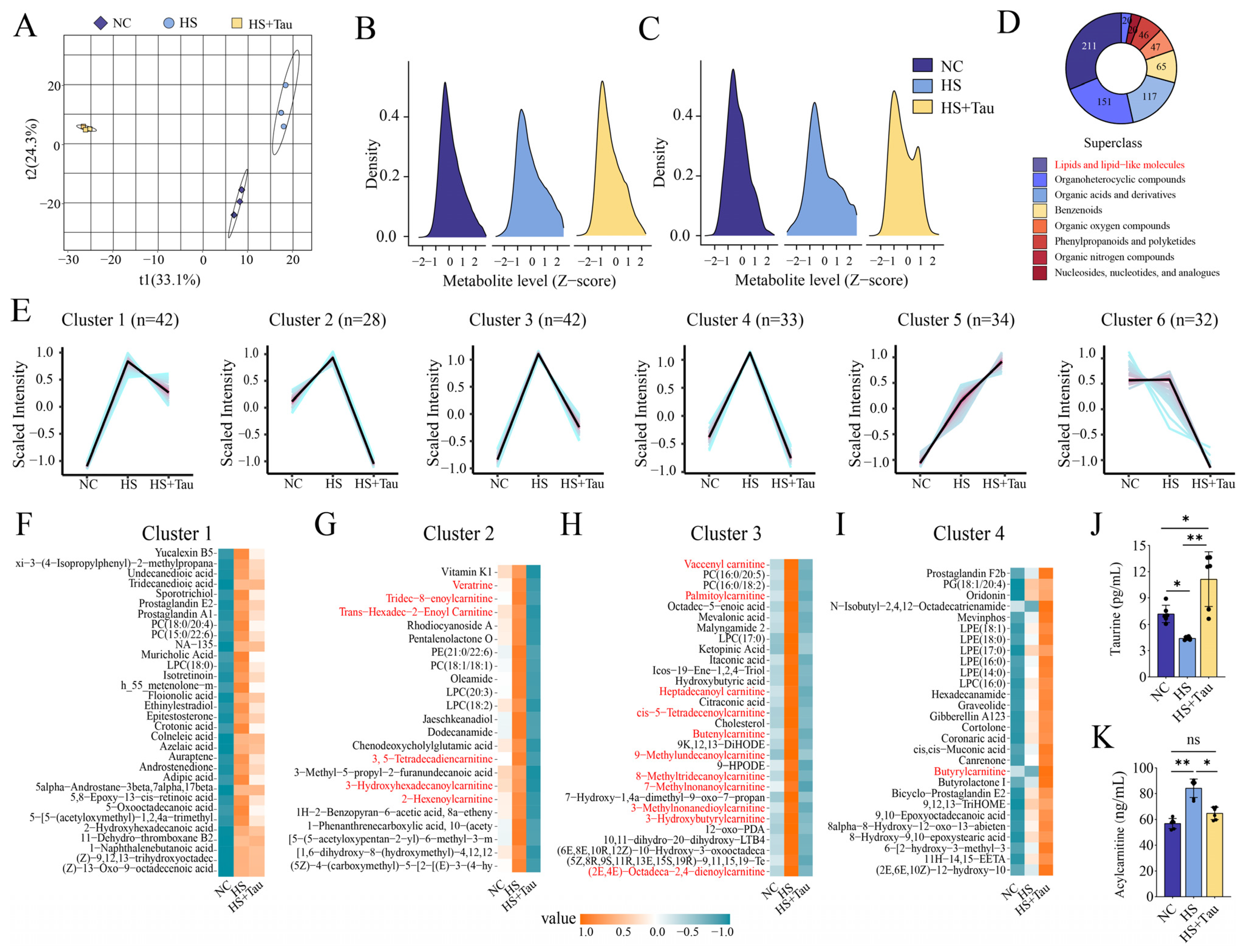
3.3. Untargeted Metabolomics Reveals Heat Stress-Related Seminal Plasma Metabolic Reprogramming and Taurine-Associated Shifts
3.4. Heat Stress Reduces Testicular Seminiferous Epithelial Thickness and Sertoli Tight-Junction Proteins in Mice and Taurine Alleviates These Effects
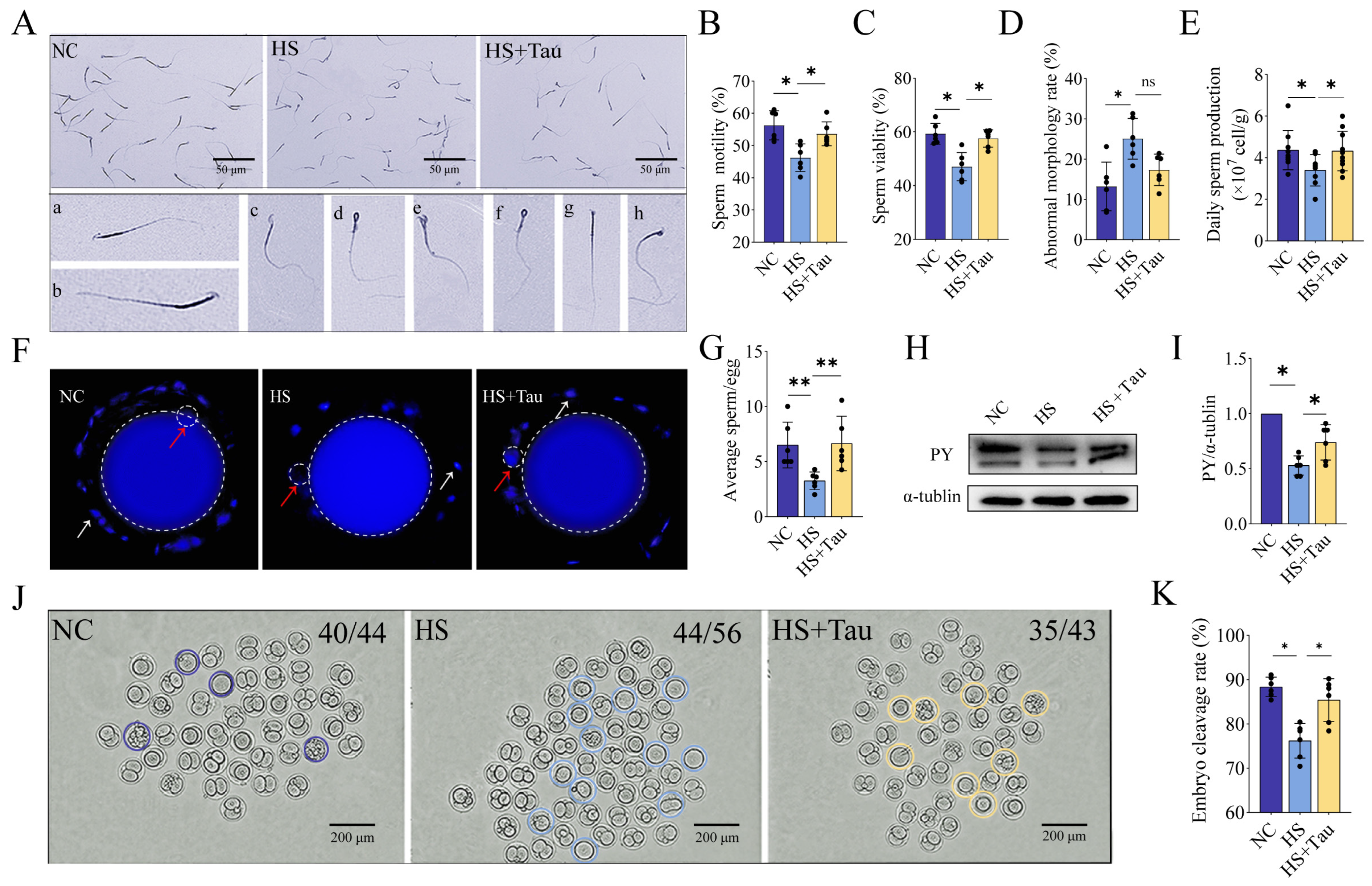
3.5. Heat Stress Impairs Sperm Fertilization-Related Functions and Embryo Cleavage in Mice and Taurine Improves Outcomes
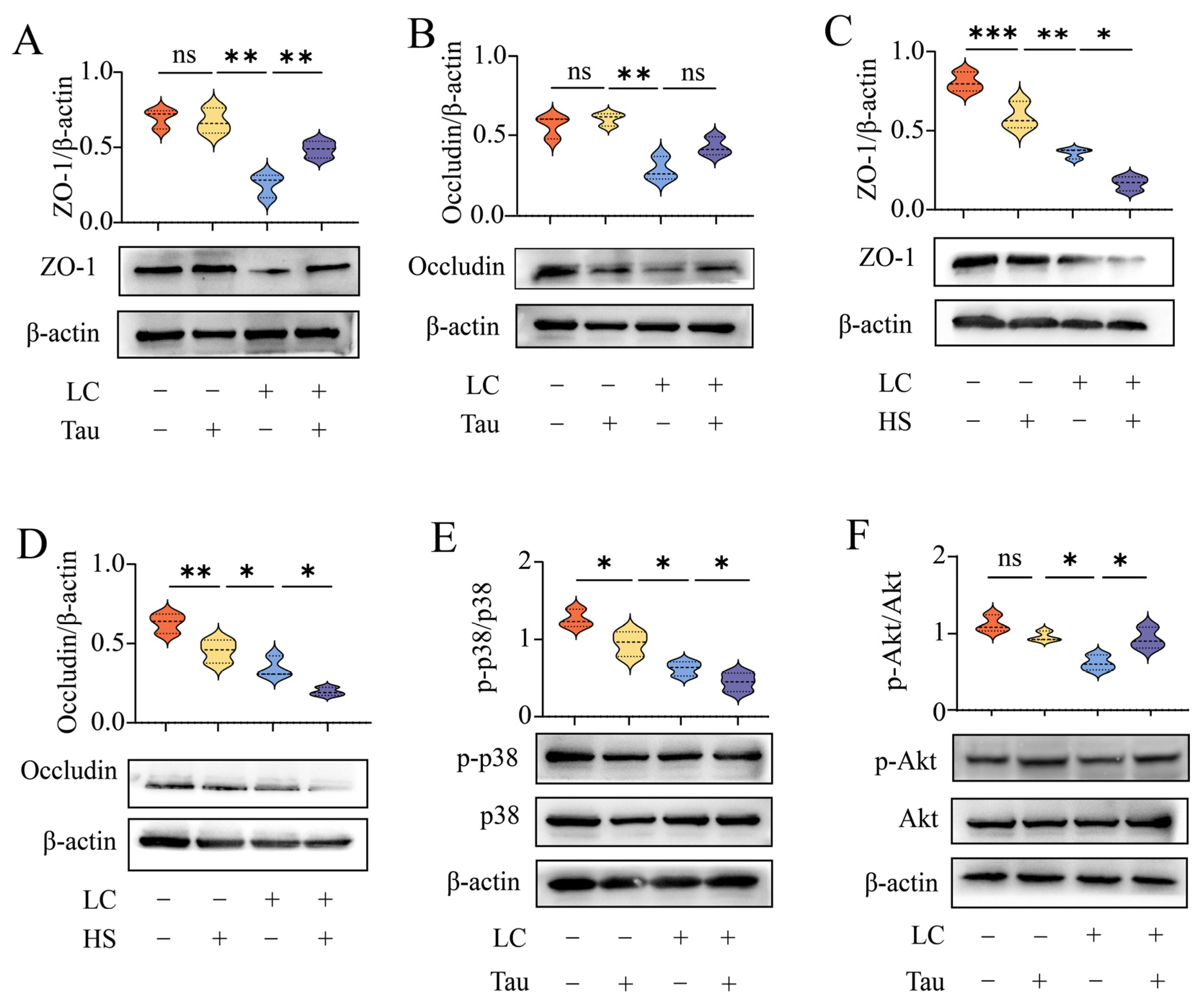
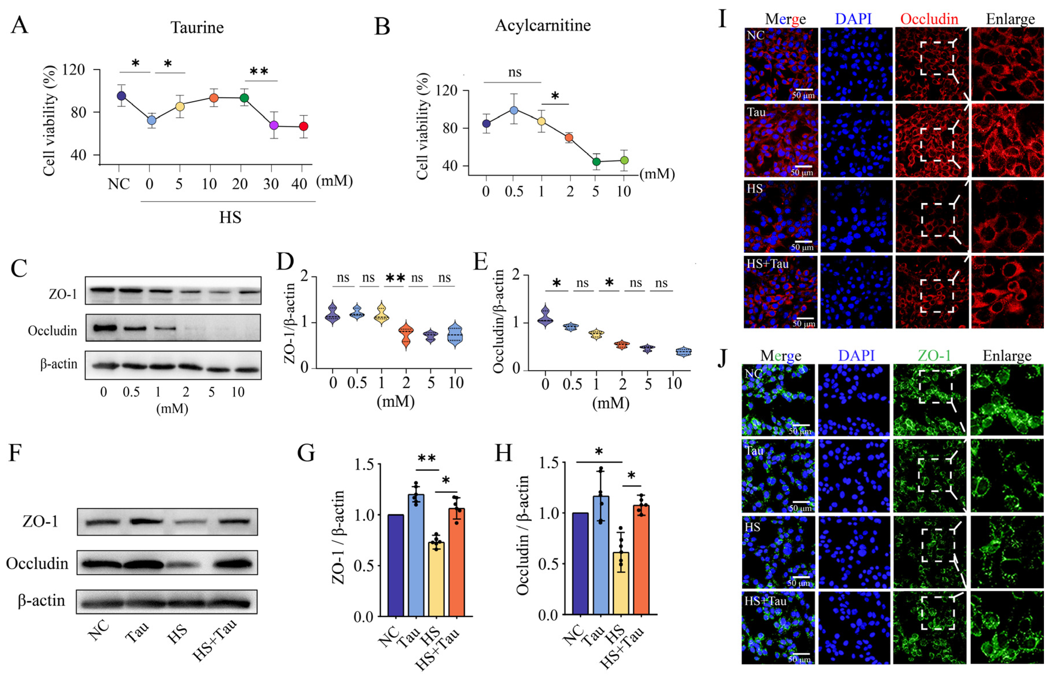
3.6. Long-Chain Acylcarnitines Reduce Tight-Junction Proteins in TM4 Sertoli Cells and Taurine Restores Expression
3.7. Heat Stress and Long-Chain Acylcarnitines Alter Tight-Junction Proteins and p38 and Akt Signaling in TM4 Sertoli Cells
4. Discussion
5. Conclusions
Supplementary Materials
Author Contributions
Funding
Institutional Review Board Statement
Informed Consent Statement
Data Availability Statement
Acknowledgments
Conflicts of Interest
References
- Thornton, P.; Nelson, G.; Mayberry, D.; Herrero, M. Increases in extreme heat stress in domesticated livestock species during the twenty-first century. Glob. Change Biol. 2021, 27, 5762–5772. [Google Scholar] [CrossRef]
- Guo, X.; Xu, J.; Zhao, Y.; Wang, J.; Fu, T.; Richard, M.L.; Sokol, H.; Wang, M.; Li, Y.; Liu, Y.; et al. Melatonin alleviates heat stress-induced spermatogenesis dysfunction in male dairy goats by regulating arachidonic acid metabolism mediated by remodeling the gut microbiota. Microbiome 2024, 12, 233. [Google Scholar] [CrossRef]
- Sun, L.; Cui, Z.; Huang, S.; Xue, Q.; Rehman, S.U.; Luo, X.; Shi, D.; Li, X. Effect of environmental temperature on semen quality and seminal plasma metabolites of Mediterranean buffalo bulls. Anim. Biotechnol. 2022, 33, 970–980. [Google Scholar] [CrossRef] [PubMed]
- Garcia-Oliveros, L.N.; de Arruda, R.P.; Batissaco, L.; Gonzaga, V.H.G.; Nogueira, V.J.M.; Florez-Rodriguez, S.A.; Almeida, F.D.S.; Alves, M.B.R.; Pinto, S.C.C.; Nichi, M.; et al. Heat stress effects on bovine sperm cells: A chronological approach to early findings. Int. J. Biometeorol. 2020, 64, 1367–1378. [Google Scholar] [CrossRef]
- Vanselow, J.; Wesenauer, C.; Eggert, A.; Sharma, A.; Becker, F. Summer heat during spermatogenesis reduces in vitro blastocyst rates and affects sperm quality of next generation bulls. Andrology 2024, 12, 1897–1906. [Google Scholar] [CrossRef]
- Wang, K.; Li, Z.; Li, Y.; Li, X.; Suo, Y.; Li, C. Impacts of elevated temperature on morphology, oxidative stress levels, and testosterone synthesis in ex vivo cultured porcine testicular tissue. Theriogenology 2023, 212, 181–188. [Google Scholar] [CrossRef]
- Liu, Y.; Cai, H.; Guo, X.; Aierken, A.; Hua, J.; Ma, B.; Peng, S. Melatonin alleviates heat stress-induced testicular damage in dairy goats by inhibiting the PI3K/AKT signaling pathway. Stress Biol. 2022, 2, 47. [Google Scholar] [CrossRef]
- Xiong, Y.; Li, B.; Wang, K.; Li, J.; He, S. Betaine ameliorates heat stress-induced apoptosis by affecting oxidative and endoplasmic reticulum stress in mouse Leydig cells. Biosci. Biotechnol. Biochem. 2023, 88, 53–62. [Google Scholar] [CrossRef] [PubMed]
- Ben Moula, A.; Moussafir, Z.; Hamidallah, N.; El Amiri, B. Heat stress and ram semen production and preservation: Exploring impacts and effective strategies. J. Therm. Biol. 2024, 119, 103794. [Google Scholar] [CrossRef]
- Capela, L.; Leites, I.; Romão, R.; Lopes-da-Costa, L.; Pereira, R. Impact of Heat Stress on Bovine Sperm Quality and Competence. Animals 2022, 12, 975. [Google Scholar] [CrossRef] [PubMed]
- Cai, H.; Ren, Y.; Li, X.X.; Yang, J.L.; Zhang, C.P.; Chen, M.; Fan, C.H.; Hu, X.Q.; Hu, Z.Y.; Gao, F.; et al. Scrotal heat stress causes a transient alteration in tight junctions and induction of TGF-β expression. Int. J. Androl. 2011, 34, 352–362. [Google Scholar] [CrossRef] [PubMed]
- Yang, W.R.; Li, B.B.; Hu, Y.; Zhang, L.; Wang, X.Z. Oxidative stress mediates heat-induced changes of tight junction proteins in porcine sertoli cells via inhibiting CaMKKβ-AMPK pathway. Theriogenology 2020, 142, 104–113. [Google Scholar] [CrossRef]
- Hu, Y.; Hu, H.; Yin, L.; Wang, L.; Luo, K.; Luo, N. Arachidonic acid impairs the function of the blood-testis barrier via triggering mitochondrial complex-ROS-P38 MAPK axis in hyperthermal Sertoli cells. Ecotoxicol. Environ. Saf. 2023, 252, 114598. [Google Scholar] [CrossRef]
- Alseekh, S.; Aharoni, A.; Brotman, Y.; Contrepois, K.; D’Auria, J.; Ewald, J.; Ewald, J.C.; Fraser, P.D.; Giavalisco, P.; Hall, R.D.; et al. Mass spectrometry-based metabolomics: A guide for annotation, quantification and best reporting practices. Nat. Methods 2021, 18, 747–756. [Google Scholar] [CrossRef]
- Holbrook-Smith, D.; Trouillon, J.; Sauer, U. Metabolomics and Microbial Metabolism: Toward a Systematic Understanding. Annu. Rev. Biophys. 2024, 53, 41–64. [Google Scholar] [CrossRef] [PubMed]
- Höfner, L.; Luther, A.M.; Waberski, D. The role of seminal plasma in the liquid storage of spermatozoa. Anim. Reprod. Sci. 2020, 220, 106290. [Google Scholar] [CrossRef]
- Pang, F.; Sheng, Y.; Gao, L.; Rushdi, H.E.; Loor, J.J.; Tian, Q.; Liu, S. Seminal plasma metabolomics and sperm lipidomics profiles of bull semen with different total progressive motile sperm count. J. Anim. Sci. 2025, 103, skaf012. [Google Scholar] [CrossRef] [PubMed]
- Wang, Y.X.; Wu, Y.; Chen, H.G.; Duan, P.; Wang, L.; Shen, H.Q.; Lu, W.Q.; Sun, B.; Wang, Q.; Zhang, B.; et al. Seminal plasma metabolome in relation to semen quality and urinary phthalate metabolites among Chinese adult men. Environ. Int. 2019, 129, 354–363. [Google Scholar] [CrossRef]
- Engel, K.M.; Baumann, S.; Rolle-Kampczyk, U.; Schiller, J.; von Bergen, M.; Grunewald, S. Metabolomic profiling reveals correlations between spermiogram parameters and the metabolites present in human spermatozoa and seminal plasma. PLoS ONE 2019, 14, e0211679. [Google Scholar] [CrossRef]
- Wu, G. Important roles of dietary taurine, creatine, carnosine, anserine and 4-hydroxyproline in human nutrition and health. Amino Acids 2020, 52, 329–360. [Google Scholar] [CrossRef]
- Wu, H.; Zhang, X.; Yang, J.; Feng, T.; Chen, Y.; Feng, R.; Wang, H.; Qian, Y. Taurine and its transporter TAUT positively affect male reproduction and early embryo development. Hum. Reprod. 2022, 37, 1229–1243. [Google Scholar] [CrossRef]
- Banday, M.N.; Lone, F.A.; Rasool, F.; Rashid, M.; Shikari, A. Use of antioxidants reduce lipid peroxidation and improve quality of crossbred ram sperm during its cryopreservation. Cryobiology 2017, 74, 25–30. [Google Scholar] [CrossRef]
- Lyu, Q.; Feng, M.; Wang, L.; Yang, J.; Wu, G.; Liu, M.; Feng, Y.; Lin, S.; Yang, Q.; Hu, J. Taurine Prevents Liver Injury by Reducing Oxidative Stress and Cytochrome C-Mediated Apoptosis in Broilers Under Low Temperature. Adv. Exp. Med. Biol. 2022, 1370, 145–152. [Google Scholar] [CrossRef]
- Naderi, M.; Seyedabadi, M.; Amiri, F.T.; Mohammadi, E.; Akbari, S.; Shaki, F. Taurine protects against perfluorooctanoic acid-induced hepatotoxicity via inhibition of oxidative stress, inflammatory, and apoptotic pathways. Toxicol. Res. 2023, 12, 124–132. [Google Scholar] [CrossRef]
- Xiao, J.; Yang, M.; Li, K.; Guo, Z.; Chen, L.; Jia, L.; Yang, W.; Zhang, N.; Ma, Y. Taurine alleviates oxidative stress, inflammation, and mitochondrial apoptosis in lipopolysaccharide-induced bovine endometrial epithelial cells by activating nrf2/HO-1 and inhibiting TLR4-mapk/NF-κb and Caspase-3 pathways. Eur. J. Pharmacol. 2025, 1003, 177986. [Google Scholar] [CrossRef] [PubMed]
- Li, Y.; Peng, Q.; Shang, J.; Dong, W.; Wu, S.; Guo, X.; Xie, Z.; Chen, C. The role of taurine in male reproduction: Physiology, pathology and toxicology. Front. Endocrinol. 2023, 14, 1017886. [Google Scholar] [CrossRef] [PubMed]
- Perumal, P.; Vupru, K.; Rajkhowa, C. Effect of Addition of Taurine on the Liquid Storage (5 °C) of Mithun (Bos frontalis) Semen. Vet. Med. Int. 2013, 2013, 165348. [Google Scholar] [CrossRef] [PubMed]
- Zhang, L.; Wang, Y.; Sohail, T.; Kang, Y.; Niu, H.; Sun, X.; Ji, D.; Li, Y. Effects of Taurine on Sperm Quality during Room Temperature Storage in Hu Sheep. Animals 2021, 11, 2725. [Google Scholar] [CrossRef]
- Vinet, A.; Mattalia, S.; Vallée, R.; Bertrand, C.; Barbat, A.; Promp, J.; Cuyabano, B.C.D.; Boichard, D. Effect of temperature-humidity index on the evolution of trade-offs between fertility and production in dairy cattle. Genet. Sel. Evol. 2024, 56, 23. [Google Scholar] [CrossRef]
- Bai, H.; Li, T.; Yu, Y.; Zhou, N.; Kou, H.; Guo, Y.; Yang, L.; Yan, P. Cytoprotective Effects of Taurine on Heat-Induced Bovine Mammary Epithelial Cells In Vitro. Cells 2021, 10, 258. [Google Scholar] [CrossRef]
- Sun, J.; Yin, B.; Tang, S.; Zhang, X.; Xu, J.; Bao, E. Vitamin C mitigates heat damage by reducing oxidative stress, inducing HSP expression in TM4 Sertoli cells. Mol. Reprod. Dev. 2019, 86, 673–685. [Google Scholar] [CrossRef] [PubMed]
- Yang, C.X.; Chen, L.; Yang, Y.W.; Mou, Q.; Du, Z.Q. Acute heat stress reduces viability but increases lactate secretion of porcine immature Sertoli cells through transcriptome reprogramming. Theriogenology 2021, 173, 183–192. [Google Scholar] [CrossRef]
- Shahat, A.M.; Rizzoto, G.; Kastelic, J.P. Amelioration of heat stress-induced damage to testes and sperm quality. Theriogenology 2020, 158, 84–96. [Google Scholar] [CrossRef] [PubMed]
- Pereira, G.R.; de Lazari, F.L.; Dalberto, P.F.; Bizarro, C.V.; Sontag, E.R.; Koetz Junior, C.; Menegassi, S.R.O.; Barcellos, J.O.J.; Bustamante-Filho, I.C. Effect of scrotal insulation on sperm quality and seminal plasma proteome of Brangus bulls. Theriogenology 2020, 144, 194–203. [Google Scholar] [CrossRef] [PubMed]
- Truby, L.K.; Regan, J.A.; Giamberardino, S.N.; Ilkayeva, O.; Bain, J.; Newgard, C.B.; O’Connor, C.M.; Felker, G.M.; Kraus, W.E.; McGarrah, R.W.; et al. Circulating long chain acylcarnitines and outcomes in diabetic heart failure: An HF-ACTION clinical trial substudy. Cardiovasc. Diabetol. 2021, 20, 161. [Google Scholar] [CrossRef]
- Liepinsh, E.; Makrecka-Kuka, M.; Volska, K.; Kuka, J.; Makarova, E.; Antone, U.; Sevostjanovs, E.; Vilskersts, R.; Strods, A.; Tars, K.; et al. Long-chain acylcarnitines determine ischaemia/reperfusion-induced damage in heart mitochondria. Biochem. J. 2016, 473, 1191–1202. [Google Scholar] [CrossRef]
- Aguer, C.; McCoin, C.S.; Knotts, T.A.; Thrush, A.B.; Ono-Moore, K.; McPherson, R.; Dent, R.; Hwang, D.H.; Adams, S.H.; Harper, M.E. Acylcarnitines: Potential implications for skeletal muscle insulin resistance. FASEB J. 2015, 29, 336–345. [Google Scholar] [CrossRef]
- Zhang, I.W.; Sánchez-Rodríguez, M.B.; López-Vicario, C.; Casulleras, M.; Duran-Güell, M.; Flores-Costa, R.; Aguilar, F.; Rothe, M.; Segalés, P.; García-Ruiz, C.; et al. Palmitoylcarnitine impairs immunity in decompensated cirrhosis. JHEP Rep. 2024, 6, 101187. [Google Scholar] [CrossRef]
- Liu, X.; Zhou, Y.; Qi, Z.; Huang, C.; Lin, D. Taurine Alleviates Ferroptosis-Induced Metabolic Impairments in C2C12 Myoblasts by Stabilizing the Labile Iron Pool and Improving Redox Homeostasis. J. Proteome Res. 2024, 23, 3444–3459. [Google Scholar] [CrossRef]
- Jiang, H.; Stabler, S.P.; Allen, R.H.; Abman, S.H.; Maclean, K.N. Altered hepatic sulfur metabolism in cystathionine β-synthase-deficient homocystinuria: Regulatory role of taurine on competing cysteine oxidation pathways. FASEB J. 2014, 28, 4044–4054. [Google Scholar] [CrossRef]
- Ahn, C.W.; Kwon, D.Y.; Jun, D.S.; Lee, Y.M.; Kim, Y.C. Enhancement of cysteine catabolism into taurine impacts glutathione homeostasis in rats challenged with ethanol. Amino Acids 2015, 47, 1273–1277. [Google Scholar] [CrossRef]
- Cai, Z.; Zhang, Y.; Yang, L.; Ma, C.; Fei, Y.; Ding, J.; Song, W.; Tong, W.M.; Niu, Y.; Li, H. ALKBH5 in mouse testicular Sertoli cells regulates Cdh2 mRNA translation to maintain blood-testis barrier integrity. Cell Mol. Biol. Lett. 2022, 27, 101. [Google Scholar] [CrossRef]
- Ilkhani, S.; Moradi, A.; Aliaghaei, A.; Norouzian, M.; Abdi, S.; Rojhani, E.; Ebadinejad, A.; Sajadi, E.; Abdollahifar, M.A. Spatial arrangement of testicular cells disrupted by transient scrotal hyperthermia and subsequent impairment of spermatogenesis. Andrologia 2020, 52, e13664. [Google Scholar] [CrossRef]
- Ma, X.; Shen, W.; Ni, J.; Luo, X.; Che, L.; Feng, B.; Hua, L.; Zhuo, Y.; Fang, Z.; Xu, S.; et al. Heat stress induced testicular impairment is related to orchitis and complement activation in Rongchang boars. J. Anim. Sci. Biotechnol. 2025, 16, 173. [Google Scholar] [CrossRef] [PubMed]
- Hafez Hafez, M.; El-Kazaz, S.E.; El-Neweshy, M.S.; Shukry, M.; Ghamry, H.I.; Tohamy, H.G. Resveratrol mitigates heat stress-induced testicular injury in rats: Enhancing male fertility via antioxidant, antiapoptotic, pro-proliferative, and anti-inflammatory mechanisms. Naunyn Schmiedebergs Arch. Pharmacol. 2025, 398, 8359–8373. [Google Scholar] [CrossRef] [PubMed]
- Lizama, C.; Lagos, C.F.; Lagos-Cabré, R.; Cantuarias, L.; Rivera, F.; Huenchuñir, P.; Pérez-Acle, T.; Carrión, F.; Moreno, R.D. Calpain inhibitors prevent p38 MAPK activation and germ cell apoptosis after heat stress in pubertal rat testes. J. Cell Physiol. 2009, 221, 296–305. [Google Scholar] [CrossRef]
- Gadella, B.M. Interaction of sperm with the zona pellucida during fertilization. Soc. Reprod. Fertil. Suppl. 2010, 67, 267–287. [Google Scholar] [CrossRef]
- Ickowicz, D.; Finkelstein, M.; Breitbart, H. Mechanism of sperm capacitation and the acrosome reaction: Role of protein kinases. Asian J. Androl. 2012, 14, 816–821. [Google Scholar] [CrossRef]
- Takei, G.L.; Horibata, Y.; Toyama, F.; Hayashi, K.; Morita, A.; Ouchi, M.; Fujita, T. Hamster spermatozoa incorporate hypotaurine via TauT for self-protection. Reproduction 2024, 168, e240022. [Google Scholar] [CrossRef]
- Chan, S.Y. Taurine and human spermatozoal capacitation. Cell Biol. Int. Rep. 1985, 9, 127–130. [Google Scholar] [CrossRef]
- Visconti, P.E.; Moore, G.D.; Bailey, J.L.; Leclerc, P.; Connors, S.A.; Pan, D.; Olds-Clarke, P.; Kopf, G.S. Capacitation of mouse spermatozoa. II. Protein tyrosine phosphorylation and capacitation are regulated by a cAMP-dependent pathway. Development 1995, 121, 1139–1150. [Google Scholar] [CrossRef] [PubMed]
- Liu, D.Y.; Clarke, G.N.; Baker, H.W. Tyrosine phosphorylation on capacitated human sperm tail detected by immunofluorescence correlates strongly with sperm-zona pellucida (ZP) binding but not with the ZP-induced acrosome reaction. Hum. Reprod. 2006, 21, 1002–1008. [Google Scholar] [CrossRef] [PubMed]







Disclaimer/Publisher’s Note: The statements, opinions and data contained in all publications are solely those of the individual author(s) and contributor(s) and not of MDPI and/or the editor(s). MDPI and/or the editor(s) disclaim responsibility for any injury to people or property resulting from any ideas, methods, instructions or products referred to in the content. |
© 2026 by the authors. Licensee MDPI, Basel, Switzerland. This article is an open access article distributed under the terms and conditions of the Creative Commons Attribution (CC BY) license.
Share and Cite
Fu, T.; Chen, M.; Pan, Y.; Wang, X.; Bai, X.; Pan, M.; Ma, B.; Peng, S. Dietary Taurine Supplementation Improves Sperm Quality and Modulates Seminal Plasma Metabolism in Heat-Stressed Dairy Goat Bucks. Animals 2026, 16, 1086. https://doi.org/10.3390/ani16071086
Fu T, Chen M, Pan Y, Wang X, Bai X, Pan M, Ma B, Peng S. Dietary Taurine Supplementation Improves Sperm Quality and Modulates Seminal Plasma Metabolism in Heat-Stressed Dairy Goat Bucks. Animals. 2026; 16(7):1086. https://doi.org/10.3390/ani16071086
Chicago/Turabian StyleFu, Tingshu, Mengwei Chen, Ying Pan, Xueqin Wang, Xiaonan Bai, Menghao Pan, Baohua Ma, and Sha Peng. 2026. "Dietary Taurine Supplementation Improves Sperm Quality and Modulates Seminal Plasma Metabolism in Heat-Stressed Dairy Goat Bucks" Animals 16, no. 7: 1086. https://doi.org/10.3390/ani16071086
APA StyleFu, T., Chen, M., Pan, Y., Wang, X., Bai, X., Pan, M., Ma, B., & Peng, S. (2026). Dietary Taurine Supplementation Improves Sperm Quality and Modulates Seminal Plasma Metabolism in Heat-Stressed Dairy Goat Bucks. Animals, 16(7), 1086. https://doi.org/10.3390/ani16071086

