Cloning and Transcriptional Activity Analysis of the Bovine CDH11 Gene Promoter: Transcription Factors Sp1 and GR Regulate Bovine CDH11 Expression
Simple Summary
Abstract
1. Introduction
2. Materials and Methods
2.1. Sample Collection
2.2. Isolation of DNA and the Detection of CDH11 Gene mRNA Expression
2.3. Proximal Initiation Sub-Bioinformatics Analysis and Prediction
2.4. Construction of Luciferase Deletion Vector Plasmid in the 5′ UTR Proximal Promoter Region of Bovine CDH11 Gene
2.5. Cell Culture, Transfection, and Luciferase Activity Analysis
2.6. Site-Directed Mutagenesis
2.7. RNA Interference Assay
2.8. Electrophoretic Mobility Shift Assay (EMSA)
2.9. Statistical Analysis
3. Results
3.1. Sequence Structure, Homology Analysis, and Phylogenetic Tree Construction of the Bovine CDH11 Gene
3.2. Expression Assay of Bovine CDH11 Gene in Various Tissues
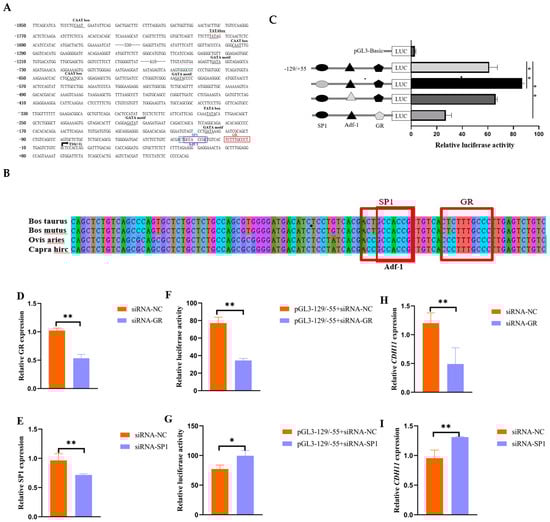
3.3. Identification of the Core Transcriptional Regulatory Region of the Bovine CDH11 Gene
3.4. The Validation of Transcription Factors in Core Regions of Transcriptional Regulatory
3.5. Electrophoretic Mobility Shift Assays (EMSAs) to Validate the Interaction of GR and SP1 with the Promoter
4. Discussion
5. Conclusions
Supplementary Materials
Author Contributions
Funding
Institutional Review Board Statement
Informed Consent Statement
Data Availability Statement
Conflicts of Interest
References
- Hu, Z.; Xu, H.; Lu, Y.; He, Q.; Yan, C.; Zhao, X.; Tian, Y.; Yang, C.; Zhang, Z.; Qiu, M.; et al. MUSTN1 is an Indispensable Factor in the Proliferation, Differentiation and Apoptosis of Skeletal Muscle Satellite Cells in Chicken. Exp. Cell Res. 2021, 407, 112833. [Google Scholar] [CrossRef]
- Zhang, Y.; Lu, D.; Liu, Y.; Yi, G.; Tang, Z. The Untold Story Between Enhancers And Skeletal Muscle Development. J. Integr. Agric. 2020, 19, 2137–2149. [Google Scholar] [CrossRef]
- Cai, C.; Yue, Y.; Yue, B. Single-cell RNA Sequencing in Skeletal Muscle Developmental Biology. Biomed. Pharmacother. 2023, 162, 114631. [Google Scholar] [CrossRef]
- Wu, X.; Chu, M.; Ma, X.; Pei, J.; Xiong, L.; Guo, X.; Liang, C.; Yan, P. Genome-Wide Identification of RNA Editing Sites Affecting Muscle Development in Yak. Front. Vet. Sci. 2022, 9, 871814. [Google Scholar] [CrossRef]
- Buckingham, M.; Bajard, L.; Chang, T.; Daubas, P.; Hadchouel, J.; Meilhac, S.; Montarras, D.; Rocancourt, D.; Relaix, F. The formation of skeletal muscle: From somite to limb. J. Anat. 2003, 202, 59–68. [Google Scholar] [CrossRef] [PubMed]
- Li, Q.; Wang, Y.; Hu, X.; Zhang, Y.; Li, H.; Zhang, Q.; Cai, W.; Wang, Z.; Zhu, B.; Xu, L.; et al. Transcriptional States and Chromatin Accessibility During Bovine Myoblasts Proliferation and Myogenic Differentiation. Cell Prolif. 2022, 55, e13219. [Google Scholar] [CrossRef] [PubMed]
- Zepeda-Batista, J.L.; Núñez-Domínguez, R.; Ramírez-Valverde, R.; Jahuey-Martínez, F.J.; Herrera-Ojeda, J.B.; Parra-Bracamonte, G.M. Discovering of Genomic Variations Associated to Growth Traits by GWAS in Braunvieh Cattle. Genes 2021, 12, 1666. [Google Scholar] [CrossRef]
- Kuroda, Y.; Saito, Y.; Enomoto, Y.; Naruto, T.; Kurosawa, K. A Japanese Patient with Teebi Hypertelorism Syndrome and a Novel CDH11 EC1 Domain Variant. Am. J. Med. Genet. A 2024, 194, 94–99. [Google Scholar] [CrossRef]
- Zhang, G.; Wang, X.; Zhang, Q. Cdh11: Roles in Different Diseases and Potential Value in Disease Diagnosis and Treatment. Biochem. Biophys. Rep. 2023, 36, 101576. [Google Scholar] [CrossRef]
- Cheng, J.; Li, Z.; Wu, M.; Gao, Y.; Fan, Y.; Li, S.; Lai, Z.; Lei, C.; Dang, R. Analysis of Exon Polymorphism of CDH11 Gene in Qinchuan Cattle. China Cattle Sci. 2018, 44, 21–24. [Google Scholar]
- Santiago, G.G.; Siqueira, F.; Cardoso, F.F.; Regitano, L.C.A.; Ventura, R.; Sollero, B.P.; Souza, M.D.; Mokry, F.B.; Ferreira, A.B.R.; Torres, R.A.A. Genomewide Association Study for Production Meat Quality Traits in Canchim Beef Cattle. J. Anim. Sci. 2017, 95, 3381. [Google Scholar] [CrossRef] [PubMed]
- Lu, X.; Arbab, A.A.I.; Zhang, Z.; Fan, Y.; Han, Z.; Gao, Q.; Sun, Y.; Yang, Z. Comparative Transcriptomic Analysis of the Pituitary Gland Between Cattle Breeds Differing in Growth: Yunling Cattle and Leiqiong Cattle. Animals 2020, 10, 1271. [Google Scholar] [CrossRef]
- Wang, Z.; Ouyang, H.; Chen, X.; Yu, J.; Abdalla, B.A.; Chen, B.; Nie, Q. Gga-miR-205a Affecting Myoblast Proliferation and Differentiation by Targeting CDH11. Front. Genet. 2018, 9, 414. [Google Scholar] [CrossRef] [PubMed]
- Piorkowska, K.; Zukowski, K.; Ropka-Molik, K.; Tyra, M.; Gurgul, A. A Comprehensive Transcriptome Analysis of Skeletal Muscles in Two Polish Pig Breeds Differing in Fat and Meat Quality Traits. Genet. Mol. Biol. 2018, 41, 125–136. [Google Scholar] [CrossRef] [PubMed]
- Alimperti, S.; Andreadis, S.T. CDH2 and CDH11 Act As Regulators of Stem Cell Fate Decisions. Stem Cell Res. 2015, 14, 270–282. [Google Scholar] [CrossRef]
- Mita, H.; Katoh, H.; Komura, D.; Kakiuchi, M.; Abe, H.; Rokutan, H.; Yagi, K.; Nomura, S.; Ushiku, T.; Seto, Y.; et al. Aberrant Cadherin11 Expression Predicts Distant Metastasis of Gastric Cancer. Pathol. Res. Pract. 2023, 242, 154294. [Google Scholar] [CrossRef]
- Xu, C.; Yang, Z.; Yang, Z.F.; He, X.X.; Zhang, C.Y.; Yang, H.M.; Rose, S.P.; Wang, Z.Y. Effects of Different Dietary Starch Sources on Growth and Glucose Metabolism of Geese. Poult. Sci. 2022, 102, 102362. [Google Scholar] [CrossRef]
- Han, X.T.; Xie, A.Y.; Bi, X.C.; Liu, S.J.; Hu, L.H. Effects of High Altitude and Season on Fasting Heat Production in the Yak Bos Grunniens or Poephagus Grunniens. Br. J. Nutr. 2002, 88, 189–197. [Google Scholar] [CrossRef]
- Sun, J.; Ruan, Y.; Xu, J.; Shi, P.; Xu, H. Effect of Bovine MEF2A Gene Expression on Proliferation and Apoptosis of Myoblast Cells. Genes 2023, 14, 1487. [Google Scholar] [CrossRef]
- Chen, Q.; Liao, X.; Lin, L.; Wu, L.; Tang, Q. FOXF1 attenuates TGF-β1-induced bronchial epithelial cell injury by inhibiting CDH11-mediated Wnt/β-catenin signaling. Exp. Ther. Med. 2023, 25, 103. [Google Scholar] [CrossRef]
- Li, Y.; Chao, F.; Huang, B.; Liu, D.; Kim, J.; Huang, S. HOXC8 promotes breast tumorigenesis by transcriptionally facilitating cadherin-11 expression. Oncotarget 2014, 5, 2596–2607. [Google Scholar] [CrossRef] [PubMed]
- Kotorashvili, A.; Ramnauth, A.; Liu, C.; Lin, J.; Ye, K.; Kim, R.; Hazan, R.; Rohan, T.; Fineberg, S.; Loudig, O. Effective DNA/RNA co-extraction for analysis of microRNAs, mRNAs, and genomic DNA from formalin-fixed paraffin-embedded specimens. PLoS ONE 2012, 7, e34683. [Google Scholar] [CrossRef]
- Chen, Z.; Li, J.; Bai, Y.; Liu, Z.; Wei, Y.; Guo, D.; Jia, X.; Shi, B.; Zhang, X.; Zhao, Z.; et al. Unlocking the Transcriptional Control of NCAPG in Bovine Myoblasts: CREB1 and MYOD1 as Key Players. Int. J. Mol. Sci. 2024, 25, 2506. [Google Scholar] [CrossRef]
- Jahuey-Martínez, F.J.; Parra-Bracamonte, G.M.; Sifuentes-Rincón, A.M.; Martínez-González, J.C.; Gondro, C.; García-Pérez, C.A.; López-Bustamante, L.A. Genomewide association analysis of growth traits in Charolais beef cattle. J. Anim. Sci. 2016, 94, 4570–4582. [Google Scholar] [CrossRef] [PubMed]
- Cain, J.A.; Montibus, B.; Oakey, R.J. Intragenic CpG Islands and Their Impact on Gene Regulation. Front. Cell Dev. Biol. 2022, 10, 832348. [Google Scholar] [CrossRef]
- Zhao, Z.D.; Zan, L.S.; Li, A.N.; Cheng, G.; Li, S.J.; Zhang, Y.R.; Wang, X.Y.; Zhang, Y.Y. Characterization of the promoter region of the bovine long-chain acyl-CoA synthetase 1 gene: Roles of E2F1, Sp1, KLF15, and E2F4. Sci. Rep. 2016, 6, 19661. [Google Scholar] [CrossRef]
- Rajgara, R.; Hamood, A.; Aisha, S.; Alex, B.; Ines, B.; Alexandre, B.; Nadine, W. The glucocorticoid receptor is a critical regulator of muscle satellite cell quiescence. bioRxiv 2023. [Google Scholar] [CrossRef]
- Rovito, D.; Rerra, A.I.; Ueberschlag-Pitiot, V.; Joshi, S.; Karasu, N.; Dacleu-Siewe, V.; Rayana, K.B.; Ghaibour, K.; Parisotto, M.; Ferry, A.; et al. Myod1 and GR Coordinate Myofiber-Specific Transcriptional Enhancers. Nucleic Acids Res. 2021, 49, 4472–4492. [Google Scholar] [CrossRef]
- Bablok, M.; Gellisch, M.; Scharf, M.; Brand-Saberi, B.; Morosan-Puopolo, G. Spatiotemporal Expression Pattern of the Chicken Glucocorticoid Receptor During Early Embryonic Development. Ann. Anat. 2023, 247, 152056. [Google Scholar] [CrossRef]
- Hayashi, S.; Manabe, I.; Suzuki, Y.; Relaix, F.; Oishi, Y. Klf5 Regulates Muscle Differentiation by Directly Targeting Muscle-Specific Genes in Cooperation with MyoD in Mice. eLife 2016, 5, e17462. [Google Scholar] [CrossRef]
- Zammit, P.S. Function of the myogenic regulatory factors Myf5, MyoD, Myogenin and MRF4 in skeletal muscle, satellite cells and regenerative myogenesis. Semin. Cell Dev. Biol. 2017, 72, 19–32. [Google Scholar] [CrossRef] [PubMed]
- O’Connor, L.; Gilmour, J.; Bonifer, C. The Role of the Ubiquitously Expressed Transcription Factor Sp1 in Tissue-specific Transcriptional Regulation and in Disease. Yale J. Biol. Med. 2016, 89, 513–525. [Google Scholar] [PubMed]
- Beishline, K.; Azizkhan-Clifford, J. Sp1 and the “hallmarks of cancer”. FEBS J. 2015, 282, 224–258. [Google Scholar] [CrossRef] [PubMed]
- Philipsen, S.; Suske, G. A tale of three fingers: The family of mammalian Sp/XKLF transcription factors. Nucleic Acids Res. 1999, 27, 2991–3000. [Google Scholar] [CrossRef]
- Zhang, R.; Feng, X.; Zhan, M.; Huang, C.; Chen, K.; Tang, X.; Kang, T.; Xiong, Y.; Lei, M. Transcription Factor Sp1 Promotes the Expression of Porcine ROCK1 Gene. Int. J. Mol. Sci. 2016, 17, 112. [Google Scholar] [CrossRef]
- Wang, Y.C.; Yao, X.; Ma, M.; Zhang, H.; Wang, H.; Zhao, L.; Liu, S.; Sun, C.; Li, P.; Wu Yet, a.l. miR-130b inhibits proliferation and promotes differentiation in myocytes via targeting Sp1. J. Mol. Cell Biol. 2021, 13, 422–432. [Google Scholar] [CrossRef]
- Dai, Y.; Zhang, W.R.; Wang, Y.M.; Liu, X.F.; Li, X.; Ding, X.B.; Guo, H. MicroRNA-128 regulates the proliferation and differentiation of bovine skeletal muscle satellite cells by repressing Sp1. Mol. Cell. Biochem. 2016, 414, 37–46. [Google Scholar] [CrossRef]




Disclaimer/Publisher’s Note: The statements, opinions and data contained in all publications are solely those of the individual author(s) and contributor(s) and not of MDPI and/or the editor(s). MDPI and/or the editor(s) disclaim responsibility for any injury to people or property resulting from any ideas, methods, instructions or products referred to in the content. |
© 2025 by the authors. Licensee MDPI, Basel, Switzerland. This article is an open access article distributed under the terms and conditions of the Creative Commons Attribution (CC BY) license (https://creativecommons.org/licenses/by/4.0/).
Share and Cite
Liu, Z.; Bai, Y.; Chen, Z.; Niu, Y.; Jia, X.; Li, L.; Zhang, X.; Shi, B.; Zhao, Z.; Hu, J.; et al. Cloning and Transcriptional Activity Analysis of the Bovine CDH11 Gene Promoter: Transcription Factors Sp1 and GR Regulate Bovine CDH11 Expression. Animals 2025, 15, 1217. https://doi.org/10.3390/ani15091217
Liu Z, Bai Y, Chen Z, Niu Y, Jia X, Li L, Zhang X, Shi B, Zhao Z, Hu J, et al. Cloning and Transcriptional Activity Analysis of the Bovine CDH11 Gene Promoter: Transcription Factors Sp1 and GR Regulate Bovine CDH11 Expression. Animals. 2025; 15(9):1217. https://doi.org/10.3390/ani15091217
Chicago/Turabian StyleLiu, Zhanxin, Yanbin Bai, Zongchang Chen, Yanmei Niu, Xue Jia, Liang Li, Xiaolan Zhang, Binggang Shi, Zhidong Zhao, Jiang Hu, and et al. 2025. "Cloning and Transcriptional Activity Analysis of the Bovine CDH11 Gene Promoter: Transcription Factors Sp1 and GR Regulate Bovine CDH11 Expression" Animals 15, no. 9: 1217. https://doi.org/10.3390/ani15091217
APA StyleLiu, Z., Bai, Y., Chen, Z., Niu, Y., Jia, X., Li, L., Zhang, X., Shi, B., Zhao, Z., Hu, J., Luo, Y., Wang, J., Liu, X., Li, S., & Zhao, F. (2025). Cloning and Transcriptional Activity Analysis of the Bovine CDH11 Gene Promoter: Transcription Factors Sp1 and GR Regulate Bovine CDH11 Expression. Animals, 15(9), 1217. https://doi.org/10.3390/ani15091217

