Alleviating Clostridium perfringens-Induced Intestinal Lesions in Chickens Using the Xylanase CbXyn10C and Its Binary Cocktail with a Protease
Simple Summary
Abstract
1. Introduction
2. Materials and Methods
2.1. Feed Enzymes
2.2. Using Xylanase-Degraded Wheat-Soybean to Support Growth of Probiotic Bacteria
2.3. Inhibiting Growth of C. perfringens by the Probiotic Bacteria
2.4. Biofilm Degradation
2.5. Animal Experimental Design and Management
2.6. Sample Collection
2.7. Serum Indexes
2.8. Intestinal Lesion Score
2.9. Intestinal Morphology
2.10. Expression of Key Genes Maintaining the Intestinal Barrier
2.11. Determining the Butyric Acid and Lactic Acid in the Cecal Content
2.12. Gut Microbiota Analysis
2.13. Statistical Analysis
3. Results
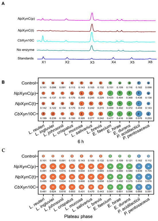
3.1. CbXyn10C Stimulated Rapid Growth of Probiotic Bacteria
3.2. Inhibiting Growth of C. perfringens by Probiotic Bacteria
3.3. Inhibiting C. perfringens Biofilm Formation by the Protease
3.4. Effect of CbXyn10C and Its Binary Cocktail on Growth Performance
3.5. CbXyn10C and Its Binary Mixture with the Protease Reduced the Intestinal Lesion in Chickens Challenged with C. perfringens
3.6. CbXyn10C and Its Enzyme Mixture with the Protease Helped to Maintain the Integrity of the Intestinal Barrier
3.7. Effect of the Enzymes on the Serum Biochemical Indicators
3.8. Effect of Feeding Enzymes on Butyric Acid and Lactic Acid in the Cecal Chyme
3.9. CbXyn10C and the Enzyme Cocktails Changed the Gut Microbiota
4. Discussion
5. Conclusions
Supplementary Materials
Author Contributions
Funding
Institutional Review Board Statement
Informed Consent Statement
Data Availability Statement
Conflicts of Interest
References
- Da Silva, P.; Rohloff, N.; Catoia, M.R.R.; Kaufmann, C.; Tesser, G.L.S.; Weber, S.H.; Campos, F.P.; Silva, L.F.C.e.; Ferreira, A.H.d.N.; Nunes, R.V.; et al. Alternative to antimicrobial growth promoters in the diets of broilers challenged with subclinical necrotic enteritis. Poult. Sci. 2024, 103, 103986. [Google Scholar] [CrossRef] [PubMed]
- Mcdevitt, R.M.; Brooker, J.D.; Acamovic, T.; Sparks, N.H.C. Necrotic enteritis; a continuing challenge for the poultry industry. World’s Poult. Sci. J. 2006, 62, 221–247. [Google Scholar] [CrossRef]
- Gaucher, M.L.; Quessy, S.; Letellier, A.; Arsenault, J.; Boulianne, M. Impact of a drug-free program on broiler chicken growth performances, gut health, Clostridium perfringens and Campylobacter jejuni occurrences at the farm level. Poult. Sci. 2015, 94, 1791–1801. [Google Scholar] [CrossRef] [PubMed]
- Rood, J.I.; Adams, V.; Lacey, J.; Lyras, D.; Mcclane, B.A.; Melville, S.B.; Moore, R.J.; Popoff, M.R.; Sarker, M.R.; Songer, J.G.J.A. Expansion of the Clostridium perfringens toxin-based typing scheme. Anaerobe 2018, 53, 5–10. [Google Scholar] [CrossRef] [PubMed]
- Park, J.Y.; Kim, S.; Oh, J.-Y.; Kim, H.-R.; Jang, I.; Lee, H.-S.; Kwon, Y.-K. Characterization of Clostridium perfringens isolates obtained from 2010 to 2012 from chickens with necrotic enteritis in Korea. Poult. Sci. 2015, 94, 1158–1164. [Google Scholar] [CrossRef]
- Wang, H.; Ni, X.; Qing, X.; Zeng, D.; Luo, M.; Liu, L.; Li, G.; Pan, K.; Jing, B. Live probiotic Lactobacillus johnsonii BS15 promotes growth performance and lowers fat deposition by improving lipid metabolism, intestinal development, and gut microflora in broilers. Front. Microbiol. 2017, 8, 110–123. [Google Scholar] [CrossRef]
- Eeckhaut, V.; Wang, J.; Van Parys, A.; Haesebrouck, F.; Joossens, M.; Falony, G.; Raes, J.; Ducatelle, R.; Van Immerseel, F. The probiotic Butyricicoccus pullicaecorum reduces feed conversion and protects from potentially harmful intestinal microorganisms and necrotic enteritis in broilers. Front. Microbiol. 2016, 7, 1416. [Google Scholar] [CrossRef] [PubMed]
- Fowler, J.; Kakani, R.; Haq, A.u.; Byrd, J.A.; Bailey, C.A. Growth promoting effects of prebiotic yeast cell wall products in starter broilers under an immune stress and Clostridium perfringens challenge. J. Appl. Poult. Res. 2015, 24, 66–72. [Google Scholar] [CrossRef]
- Kim, E.-J.; Moss, A.F.; Morgan, N.K.; Gharib-Naseri, K.; Ader, P.; Choct, M. Non-starch polysaccharide-degrading enzymes may improve performance when included in wheat- but not maize-based diets fed to broiler chickens under subclinical necrotic enteritis challenge. Anim. Nutr. 2022, 10, 54–67. [Google Scholar] [CrossRef] [PubMed]
- Liu, D.; Guo, S.; Guo, Y. Xylanase supplementation to a wheat-based diet alleviated the intestinal mucosal barrier impairment of broiler chickens challenged by Clostridium perfringens. Avian Pathol. 2012, 41, 291–298. [Google Scholar] [CrossRef]
- Yu, X.; Han, J.; Li, H.; Zhang, Y.; Feng, J. The effect of enzymes on release of trace elements in feedstuffs based on in vitro digestion model for monogastric livestock. J. Anim. Sci. Biotechnol. 2018, 9, 73. [Google Scholar] [CrossRef] [PubMed]
- Su, X.; Yao, B. Exploiting enzymes as a powerful tool to modulate the gut microbiota. Trends Microbiol. 2022, 30, 314–317. [Google Scholar] [CrossRef]
- Mayer, A.F.; Hellmuth, K.; Schlieker, H.W.; Lopez-Ulibarri, R.; Oertel, S.; Dahlems, U.M.; Strasser, A.W.M.; van Loon, A.P.G.M. An expression system matures: A highly efficient and cost-effective process for phytase production by recombinant strains of Hansenula polymorpha. Biotechnol. Bioeng. 1999, 63, 373–381. [Google Scholar] [CrossRef]
- Kan, L.; Guo, F.; Liu, Y.; Pham, V.H.; Guo, Y.; Wang, Z. Probiotics Bacillus licheniformis improves intestinal health of subclinical necrotic enteritis-challenged broilers. Front. Microbiol. 2021, 12, 868–887. [Google Scholar] [CrossRef] [PubMed]
- Swift, S.M.; Reid, K.P.; Donovan, D.M.; Ramsay, T.G. Thermophile lytic enzyme fusion proteins that target Clostridium perfringens. Antibiotics 2019, 8, 214. [Google Scholar] [CrossRef]
- Yaqoob, M.U.; Yousaf, M.; Khan, M.I.; Wang, M. Effect of beta-mannanase supplementation on growth performance, ileal digestibility, carcass traits, intestinal morphology, and meat quality in broilers fed low-ME diets. Animals 2022, 12, 1126. [Google Scholar] [CrossRef] [PubMed]
- Sheng, P.; Li, Y.; Marshall, S.D.G.; Zhang, H. High genetic diversity of microbial cellulase and hemicellulase genes in the hindgut of holotrichia parallela larvae. Int. J. Mol. Sci. 2015, 16, 16545–16559. [Google Scholar] [CrossRef] [PubMed]
- Wang, J.; Cao, H.; Bao, C.L.; Liu, Y.; Dong, B.; Wang, C.; Cao, Y.; Liu, S. Effects of xylanase in corn- or wheat-based diets on cecal microbiota of broilers. Front. Microbiol. 2021, 12, 339–350. [Google Scholar] [CrossRef] [PubMed]
- González-Ortiz, G.; Olukosi, O.; Bedford, M.R. Evaluation of the effect of different wheats and xylanase supplementation on performance, nutrient and energy utilisation in broiler chicks. Anim. Nutr. 2016, 2, 173–179. [Google Scholar] [CrossRef] [PubMed]
- Morgan, N.K.; Wallace, A.; Bedford, M.R. Improving sorghum digestion in broilers by targeting fermentation of xylan. Anim. Nutr. 2022, 10, 198–206. [Google Scholar] [CrossRef] [PubMed]
- Hao, Z.; Zhang, W.; Wang, X.; Wang, Y.; Qin, X.; Luo, H.; Huang, H.-Q.; Su, X. Identification of wxL and s-layer proteins from Lactobacillus brevis with the ability to bind cellulose and xylan. Int. J. Mol. Sci. 2022, 23, 4136. [Google Scholar] [CrossRef] [PubMed]
- Zhang, S.; Wang, C.; Sun, Y.; Wang, G.; Chen, H.; Li, D.; Yu, X.; Chen, G. Xylanase and fermented polysaccharide of hericium caputmedusae reduce pathogenic infection of broilers by improving antioxidant and anti-inflammatory properties. Oxid. Med. Cell. Longev. 2018, 2018, 4296985. [Google Scholar] [CrossRef] [PubMed]
- García-Bayona, L.; Comstock, L.E. Bacterial antagonism in host-associated microbial communities. Nature 2018, 361, eaat2456. [Google Scholar] [CrossRef]
- Martín, R.; Langella, P. Emerging health concepts in the probiotics field: Streamlining the definitions. Front. Microbiol. 2019, 10, 1047. [Google Scholar] [CrossRef] [PubMed]
- Singh, R.P.; Shadan, A.; Ma, Y. Biotechnological applications of probiotics: A multifarious weapon to disease and metabolic abnormality. Probiotics Antimicrob. Proteins 2022, 14, 1184–1210. [Google Scholar] [CrossRef] [PubMed]
- Zhang, L.; Cao, G.T.; Zeng, X.F.; Zhou, L.; Ferket, P.R.; Xiao, Y.P.; Chen, A.G.; Yang, C.M. Effects of Clostridium butyricum on growth performance, immune function, and cecal microflora in broiler chickens challenged with Escherichia coli K88. Poult. Sci. 2014, 93, 46–53. [Google Scholar] [CrossRef] [PubMed]
- Obana, N.; Nakamura, K.; Nomura, N. Temperature-regulated heterogeneous extracellular matrix gene expression defines biofilm morphology in Clostridium perfringens. NPJ Biof. Microbiomes 2020, 6, 29. [Google Scholar] [CrossRef]
- Yang, H.; Kundra, S.; Chojnacki, M.; Liu, K.; Fuse, M.A.; Abouelhassan, Y.; Kallifidas, D.; Zhang, P.; Huang, G.; Jin, S.; et al. A modular synthetic route involving N-Aryl-2-nitrosoaniline intermediates leads to a new series of 3-substituted halogenated phenazine antibacterial agents. J. Med. Chem. 2021, 64, 7275–7295. [Google Scholar] [CrossRef] [PubMed]
- Vaikundamoorthy, R.; Rajendran, R.; Selvaraju, A.; Moorthy, K.; Perumal, S. Development of thermostable amylase enzyme from Bacillus cereus for potential antibiofilm activity. Bioorg. Chem. 2018, 77, 494–506. [Google Scholar] [CrossRef] [PubMed]
- Huang, K.; Su, X.; Yao, B. Fusion expression of somatostatin with a thermostable xylanase and characterization of the fusion protein. Biotechnol. Bull. 2020, 36, 235–243. [Google Scholar]
- Cheng, Y.S.; Chen, C.C.; Huang, C.H.; Ko, T.P.; Guo, R.T. Structural analysis of a glycoside hydrolase family 11 xylanase from Neocallimastix patriciarum: Insights into the molecular basis of a thermophilic enzyme. J. Biol. Chem. 2014, 289, 11020–11028. [Google Scholar] [CrossRef] [PubMed]
- Ren, Y.; Luo, H.; Huang, H.-Q.; Hakulinen, N.; Wang, Y.; Wang, Y.; Su, X.; Bai, Y.; Zhang, J.; Yao, B.; et al. Improving the catalytic performance of Proteinase K from Parengyodontium album for use in feather degradation. Int. J. Biol. Macromol. 2019, 154, 1586–1595. [Google Scholar] [CrossRef] [PubMed]
- Plate, L.; Marletta, M.A. Nitric oxide modulates bacterial biofilm formation through a multicomponent cyclic-di-GMP signaling network. Microb. Cell 2012, 46, 449–460. [Google Scholar] [CrossRef] [PubMed]
- Zhou, L.; Yan, F.; Jiang, R.; Liu, J.; Cai, L.; Wang, Y. Administration of Nrf-2-modified hair-follicle MSCs ameliorates DSS-induced ulcerative colitis in rats. Oxid. Med. Cell. Longev. 2021, 2021, 9930187. [Google Scholar] [CrossRef] [PubMed]
- Petit, L.; Gibert, M.; Popoff, M.R. Clostridium perfringens: Toxinotype and genotype. Trends Microbiol. 1999, 7, 104–110. [Google Scholar] [CrossRef] [PubMed]
- García-Vela, S.; Martínez-Sancho, A.; Said, L.B.; Torres, C.; Fliss, I. Pathogenicity and antibiotic resistance diversity in Clostridium perfringens isolates from poultry affected by necrotic enteritis in Canada. Pathogens 2023, 12, 905. [Google Scholar] [CrossRef] [PubMed]
- Lauderdale, K.J.; Malone, C.L.; Boles, B.R.; Morcuende, J.A.; Horswill, A.R. Biofilm dispersal of community-associated methicillin-resistant Staphylococcus aureus on orthopedic implant material. J. Orthop. Res. 2010, 28, 55–61. [Google Scholar] [CrossRef] [PubMed]
- Rohde, H.; Burandt, E.C.; Siemssen, N.; Frommelt, L.; Burdelski, C.; Wurster, S.; Scherpe, S.; Davies, A.P.; Harris, L.G.; Horstkotte, M.A.; et al. Polysaccharide intercellular adhesin or protein factors in biofilm accumulation of Staphylococcus epidermidis and Staphylococcus aureus isolated from prosthetic hip and knee joint infections. Biomaterials 2007, 28, 1711–1720. [Google Scholar] [CrossRef]
- Fu, J.; Wang, T.; Xiao, X.; Cheng, Y.; Wang, F.; Jin, M.; Wang, Y.; Zong, X. Clostridium Butyricum ZJU-F1 benefits the intestinal barrier function and immune response associated with its modulation of gut microbiota in weaned piglets. Cells 2021, 10, 527. [Google Scholar] [CrossRef] [PubMed]
- Gröbner, E.; Zeiler, M.; Fischmeister, F.P.S.; Kollndorfer, K.; Schmelz, S.; Schneider, A.; Haid-Stecher, N.; Sevecke, K.; Wagner, G.; Keller, L.; et al. The effects of probiotics administration on the gut microbiome in adolescents with anorexia nervosa—A study protocol for a longitudinal, double-blind, randomized, placebo-controlled trial. Eur. Eat. Disord. Rev. 2021, 30, 61–74. [Google Scholar] [CrossRef]
- Goldbeck, O.; Desef, D.N.; Ovchinnikov, K.V.; Perez-Garcia, F.; Christmann, J.; Sinner, P.; Crauwels, P.; Weixler, D.; Cao, P.; Becker, J.; et al. Establishing recombinant production of pediocin PA-1 in Corynebacterium glutamicum. Metab. Eng. 2021, 68, 34–45. [Google Scholar] [CrossRef] [PubMed]
- Morgan, N.K.; Keerqin, C.; Wallace, A.; Wu, S.B.; Choct, M. Effect of arabinoxylo-oligosaccharides and arabinoxylans on net energy and nutrient utilization in broilers. Anim. Nutr. 2018, 5, 56–62. [Google Scholar] [CrossRef] [PubMed]
- Leth, M.L.; Ejby, M.; Workman, C.T.; Ewald, D.A.; Pedersen, S.S.; Sternberg, C.; Bahl, M.I.; Licht, T.R.; Aachmann, F.L.; Westereng, B.; et al. Differential bacterial capture and transport preferences facilitate co-growth on dietary xylan in the human gut. Nat. Microbiol. 2018, 3, 570–580. [Google Scholar] [CrossRef]
- Chen, Q.; Li, M.; Wang, X. Enzymology properties of two different xylanases and their impacts on growth performance and intestinal microflora of weaned piglets. Anim. Nutr. 2016, 2, 18–23. [Google Scholar] [CrossRef] [PubMed]
- Ma, X.; Li, Z.; Zhang, Y. Effects of the partial substitution of corn with wheat or barley on the growth performance, blood antioxidant capacity, intestinal health and fecal microbial composition of growing pigs. Antioxidants 2022, 11, 1614. [Google Scholar] [CrossRef] [PubMed]
- Lourenco, J.M.; Nunn, S.C.; Lee, E.J.; Dove, C.R.; Callaway, T.R.; Azain, M.J. Effect of supplemental protease on growth performance and excreta microbiome of broiler chicks. Microorganisms 2020, 8, 475. [Google Scholar] [CrossRef] [PubMed]
- Kaczmarek, S.A.; Rogiewicz, A.; Mogielnicka, M.; Rutkowski, A.; Jones, R.O.; Slominski, B.A. The effect of protease, amylase, and nonstarch polysaccharide-degrading enzyme supplementation on nutrient utilization and growth performance of broiler chickens fed corn-soybean meal-based diets. Poult. Sci. 2014, 93, 1745–1753. [Google Scholar] [CrossRef]
- Guo, S.; Liu, D.; Zhao, X.; Li, C.; Guo, Y. Xylanase supplementation of a wheat-based diet improved nutrient digestion and mRNA expression of intestinal nutrient transporters in broiler chickens infected with Clostridium perfringens. Poult. Sci. 2014, 93, 94–103. [Google Scholar] [CrossRef] [PubMed]
- Lei, Z.; Shao, Y.; Yin, X.; Yin, D.; Guo, Y.; Yuan, J. Combination of xylanase and debranching enzymes specific to wheat arabinoxylan improve the growth performance and gut health of broilers. J. Agric. Food Chem. 2016, 64, 4932–4942. [Google Scholar] [CrossRef]
- Wu, W.; Zhou, H.; Chen, Y.; Guo, Y.; Yuan, J. Debranching enzymes decomposed corn arabinoxylan into xylooligosaccharides and achieved prebiotic regulation of gut microbiota in broiler chickens. J. Anim. Sci. Biotechnol. 2023, 14, 1532. [Google Scholar] [CrossRef]
- Liu, J.D.; Lumpkins, B.S.; Mathis, G.F.; Williams, S.M.; Fowler, J. Evaluation of encapsulated sodium butyrate with varying releasing times on growth performance and necrotic enteritis mitigation in broilers. Poult. Sci. 2019, 98, 3240–3245. [Google Scholar] [CrossRef]
- Jiao, Y.; Yang, H.; Shigwedha, N.; Zhang, S.; Liu, F.; Zhang, L. Probiotic effects and metabolic products of Enterococcus faecalis LD33 with respiration capacity. Foods 2022, 11, 606. [Google Scholar] [CrossRef]
- Li, P.; Liu, C.; Niu, J.; Zhang, Y.; Li, C.; Zhang, Z.F.; Guo, S.; Ding, B. Effects of dietary supplementation with Vitamin A on antioxidant and intestinal barrier function of broilers co-infected with Coccidia and Clostridium perfringens. Animals 2022, 12, 3431. [Google Scholar] [CrossRef] [PubMed]
- Butorac, K.; Banić, M.; Novak, J.; Leboš Pavunc, A.; Uroić, K.; Durgo, K.; Oršolić, N.; Kukolj, M.; Radovic, S.; Scalabrin, S.; et al. The functional capacity of plantaricin-producing Lactobacillus plantarum SF9C and s-layer-carrying Lactobacillus brevis SF9B to withstand gastrointestinal transit. Microb. Cell Fact. 2020, 19, 106. [Google Scholar] [CrossRef] [PubMed]
- Kaya, H.I.; Şimşek, Ö. Characterization of Pediococcus acidilactici PFC69 and Lactococcus lactis PFC77 bacteriocins and their antimicrobial activities in Tarhana fermentation. Microorganisms 2020, 8, 1083. [Google Scholar] [CrossRef] [PubMed]
- Khorshidian, N.; Khanniri, E.; Mohammadi, M.; Mortazavian, A.M.; Yousefi, M. Antibacterial activity of pediocin and pediocin-producing bacteria against listeria monocytogenes in meat products. Front. Microbiol. 2021, 12, 51–57. [Google Scholar] [CrossRef] [PubMed]
- Du, E.; Gan, L.; Li, Z.; Wang, W.; Liu, D.; Guo, Y. In vitro antibacterial activity of thymol and carvacrol and their effects on broiler chickens challenged with Clostridium perfringens. J. Anim. Sci. Biotechnol. 2015, 6, 58. [Google Scholar] [CrossRef]
- Raghupathy, P.; Ramakrishna, B.S.; Oommen, S.P.; Ahmed, M.S.; Priyaa, G.H.; Dziura, J.D.; Young, G.P.; Binder, H.J. Amylase-resistant starch as adjunct to oral rehydration therapy in children with diarrhea. J. Pediatr. Gastroenterol. Nutr. 2006, 42, 362–368. [Google Scholar] [CrossRef] [PubMed]
- Noormohammadi, A.; Varkoohi, S.; Seyedabadi, H.R. Effect of phytase and xylanase enzymes on growth performance and Mucin2 gene expression in broiler chickens. Vet. Med. Sci. 2023, 9, 1241–1248. [Google Scholar] [CrossRef]
- Wang, J.; Liu, S.; Ma, J.; Piao, X. Changes in growth performance and ileal microbiota composition by xylanase supplementation in broilers fed wheat-based diets. Front. Microbiol. 2021, 12, 1836. [Google Scholar] [CrossRef] [PubMed]
- Delgado, M.E.; Brunner, T.J.G. The many faces of tumor necrosis factor signaling in the intestinal epithelium. J. Genes Immunity 2019, 20, 609–626. [Google Scholar] [CrossRef]





| Item, % | Content |
| Wheat 1 | 64.22 |
| Soybean meal | 28.60 |
| Soybean oil | 2.10 |
| CaHPO4 | 1.70 |
| DL-Methionine | 0.17 |
| L-Lysine | 0.18 |
| Threonine | 0.13 |
| Limestone | 1.10 |
| NaCl | 0.30 |
| Premix 2 | 1.00 |
| TiO2 | 0.50 |
| Total | 100.00 |
| Nutrient levels (%) 3 | Content |
| ME/(kcal/kg) | 2900.00 |
| CP | 21.99 |
| Ca | 1.00 |
| TP | 0.44 |
| Methionine | 0.50 |
| Lysine | 1.13 |
| Threonine | 0.89 |
| Treatments | BW- 14 Day, | BW- 20 Day, | 14–20 Day | 1–20 Day | ||||
|---|---|---|---|---|---|---|---|---|
| g | g | ADG, g/d | ADFI, g/d | FCR | ADG, g/d | ADFI, g/d | FCR | |
| Control | 387.56 ab | 818.04 ab | 62.82 b | 94.97 c | 1.46 | 35.20 | 51.42 | 1.42 |
| Cp | 378.92 ab | 787.27 a | 58.33 a | 89.91 b | 1.54 | 33.92 | 50.10 | 1.48 |
| Xyn | 369.27 a | 790.67 a | 60.20 ab | 85.59 a | 1.43 | 34.08 | 48.79 | 1.43 |
| Xyn+Am | 384.45 ab | 826.69 b | 63.18 b | 90.06 b | 1.43 | 35.72 | 49.96 | 1.40 |
| Xyn+Ap | 407.91 b | 831.43 b | 60.50 ab | 89.80 b | 1.47 | 35.96 | 49.77 | 1.38 |
| SEM | 4.382 | 12.169 | 1.217 | 1.046 | 0.023 | 0.554 | 0.501 | 0.014 |
| p value | 0.038 | 0.017 | 0.018 | 0.003 | 0.494 | 0.133 | 0.082 | 0.262 |
| Intestinal Segment | Gene | Control | Cp | Xyn | Xyn+Am | Xyn+Ap | SEM | p Value |
|---|---|---|---|---|---|---|---|---|
| Duodenum | ZO-1 | 1.00 a | 0.76 a | 1.26 a | 1.00 a | 2.38 b | 0.112 | 0.000 |
| claudin-1 | 1.00 ab | 0.72 a | 1.03 ab | 1.30 b | 1.52 b | 0.079 | 0.001 | |
| occludin | 1.04 a | 0.79 a | 1.50 b | 2.81 c | 2.85 c | 0.179 | 0.000 | |
| MUC-2 | 1.01 a | 1.22 ab | 1.52 b | 1.26 ab | 1.71 b | 0.068 | 0.010 | |
| Jejunum | ZO-1 | 1.05 b | 0.60 a | 0.73 a | 0.69 a | 0.74 a | 0.039 | 0.000 |
| claudin-1 | 1.00 ab | 0.65 a | 1.27 b | 1.11 ab | 1.35 b | 0.067 | 0.003 | |
| occludin | 1.02 b | 0.40 a | 0.49 a | 0.67 a | 0.61 a | 0.046 | 0.000 | |
| MUC-2 | 1.01 b | 0.64 a | 0.62 a | 0.57 a | 0.53 a | 0.040 | 0.000 | |
| Ileum | ZO-1 | 1.00 ab | 0.54 a | 1.72 c | 1.22 bc | 1.38 bc | 0.092 | 0.004 |
| claudin-1 | 1.09 b | 0.5 a | 0.69 ab | 0.73 ab | 1.76 c | 0.094 | 0.003 | |
| occludin | 1.01 a | 0.63 a | 1.20 a | 1.11 a | 2.21 b | 0.007 | 0.001 | |
| MUC-2 | 0.97 b | 0.42 a | 0.51 a | 0.50 a | 0.63 a | 0.053 | 0.000 |
| Treatment | DAO (ng/mL) | IgA (pg/mL) | IgG (μg/mL) | IgM (ng/mL) | IL-6 (pg/mL) | IL-10 (pg/mL) | IL-1β (pg/mL) | TNF α (pg/mL) |
|---|---|---|---|---|---|---|---|---|
| Control | 0.99 a | 330.59 | 7.91 | 207.61 | 11.95 a | 18.24 | 11.19 a | 20.48 a |
| Cp | 1.86 b | 386.54 | 9.40 | 227.93 | 27.69 c | 16.51 | 22.65 b | 22.61 a |
| Xyn | 1.65 b | 335.51 | 8.67 | 202.57 | 23.07 b | 15.94 | 20.29 b | 30.51 b |
| Xyn+Am | 1.72 b | 356.61 | 8.13 | 205.35 | 24.11 b | 21.09 | 20.22 b | 26.85 ab |
| Xyn+Ap | 1.43 ab | 347.08 | 8.81 | 216.95 | 23.08 b | 19.30 | 24.49 b | 34.67 b |
| SEM | 0.095 | 11.330 | 0.240 | 5.216 | 1.141 | 0.700 | 1.169 | 1.332 |
| p value | 0.008 | 0.575 | 0.314 | 0.558 | 0.000 | 0.118 | 0.001 | 0.001 |
Disclaimer/Publisher’s Note: The statements, opinions and data contained in all publications are solely those of the individual author(s) and contributor(s) and not of MDPI and/or the editor(s). MDPI and/or the editor(s) disclaim responsibility for any injury to people or property resulting from any ideas, methods, instructions or products referred to in the content. |
© 2025 by the authors. Licensee MDPI, Basel, Switzerland. This article is an open access article distributed under the terms and conditions of the Creative Commons Attribution (CC BY) license (https://creativecommons.org/licenses/by/4.0/).
Share and Cite
Zhang, W.; Hao, Z.; Yang, D.; Ji, W.; Guo, K.; Sun, X.; Wang, S.; Yang, S.; Ma, J.; Wang, T.; et al. Alleviating Clostridium perfringens-Induced Intestinal Lesions in Chickens Using the Xylanase CbXyn10C and Its Binary Cocktail with a Protease. Animals 2025, 15, 123. https://doi.org/10.3390/ani15020123
Zhang W, Hao Z, Yang D, Ji W, Guo K, Sun X, Wang S, Yang S, Ma J, Wang T, et al. Alleviating Clostridium perfringens-Induced Intestinal Lesions in Chickens Using the Xylanase CbXyn10C and Its Binary Cocktail with a Protease. Animals. 2025; 15(2):123. https://doi.org/10.3390/ani15020123
Chicago/Turabian StyleZhang, Wenjing, Zhenzhen Hao, Daoxin Yang, Wangli Ji, Kairui Guo, Xianhua Sun, Shuai Wang, Shuyan Yang, Jianshuang Ma, Tong Wang, and et al. 2025. "Alleviating Clostridium perfringens-Induced Intestinal Lesions in Chickens Using the Xylanase CbXyn10C and Its Binary Cocktail with a Protease" Animals 15, no. 2: 123. https://doi.org/10.3390/ani15020123
APA StyleZhang, W., Hao, Z., Yang, D., Ji, W., Guo, K., Sun, X., Wang, S., Yang, S., Ma, J., Wang, T., Luo, H., Yao, B., Zhang, M., Wang, Y., Huang, H., & Su, X. (2025). Alleviating Clostridium perfringens-Induced Intestinal Lesions in Chickens Using the Xylanase CbXyn10C and Its Binary Cocktail with a Protease. Animals, 15(2), 123. https://doi.org/10.3390/ani15020123

