Transcriptomic Analysis of Tachypleus tridentatus Larval Response to Vibrio parahaemolyticus Infection
Simple Summary
Abstract
1. Introduction
2. Materials and Methods
2.1. Ethics Statement
2.2. Experimental Animals
2.3. Bacterial Preparation and Acute Toxicity Tests
2.4. Sample Collection
2.5. Transcriptome Sequencing, Assembly, and Annotation
2.6. Analysis of Differentially Expressed Genes (DEGs)
2.7. RT-qPCR Validation
3. Results
3.1. Statistical Analysis of Survival
3.2. Histopathological Analysis
3.3. Sequencing Data and Quality Assessment
3.4. Functional Annotation and Expression Analysis of Genes
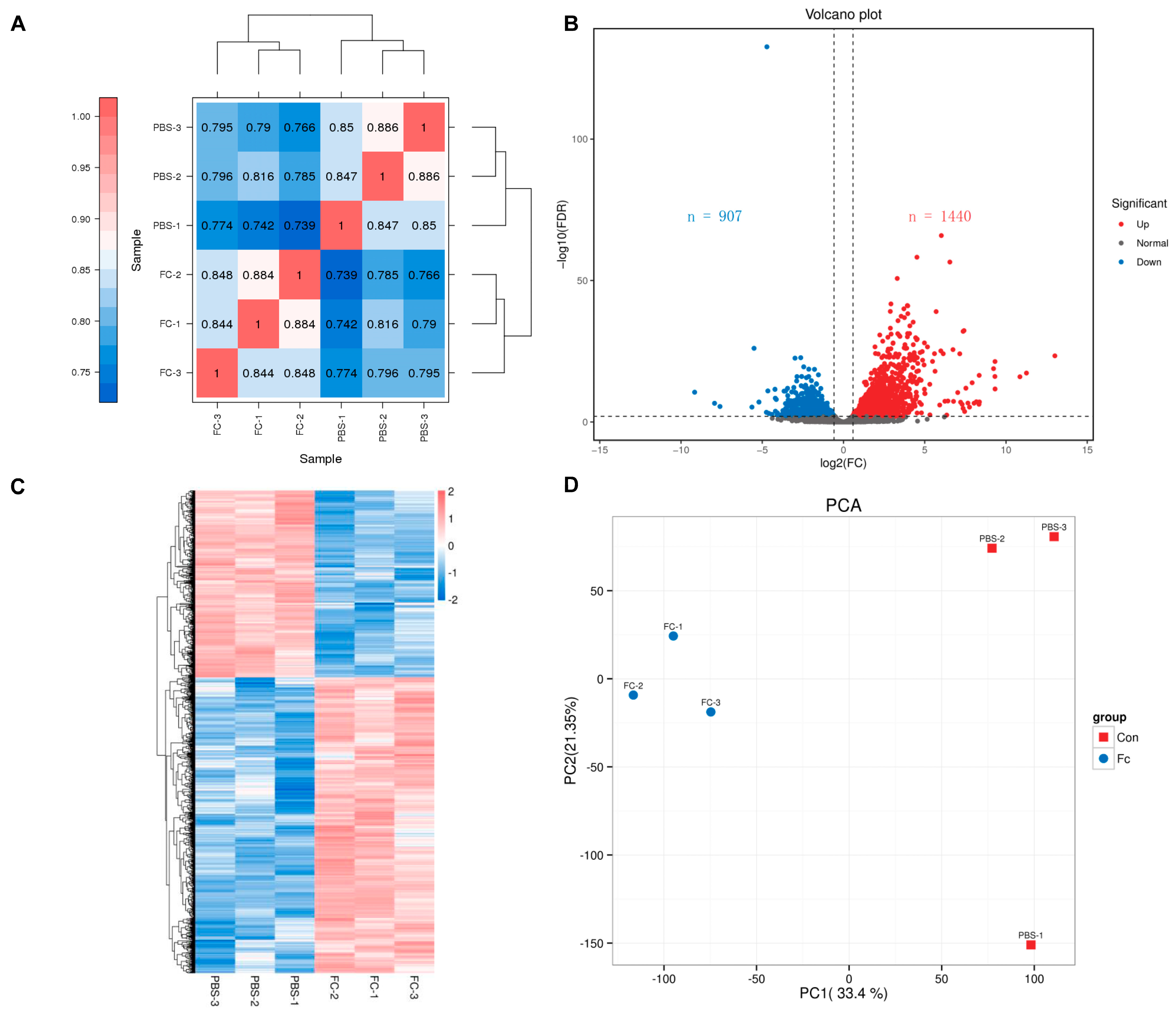
3.5. Identification and Analysis of DEGs
3.6. GO, COG, KEGG Enrichment Analysis of DEGs
3.7. Validation by RT-qPCR
4. Discussion
5. Conclusions
Supplementary Materials
Author Contributions
Funding
Institutional Review Board Statement
Informed Consent Statement
Data Availability Statement
Acknowledgments
Conflicts of Interest
References
- Xu, Z.; Wang, Y.J.; Gul, Y.; Li, Q.Z.; Song, J.; Hu, M.H. Effects of copper supplement on the immune function and blood-chemistry in adult Chinese horseshoe crab Tachypleus tridentatus. Aquaculture 2020, 515, 734576. [Google Scholar] [CrossRef]
- Ma, X.W.; Zhang, X.Z.; Qiao, Y.; Zhong, S.P.; Xing, Y.Z.; Chen, X.Y. Weighted gene co-expression network analysis of embryos and first instar larvae of the horseshoe crab Tachypleus tridentatus uncovers development gene networks. Comp. Biochem. Phys. D 2022, 42, 100980. [Google Scholar] [CrossRef]
- Chen, X.H.; Gu, Y.G.; Xie, X.Y.; Ying, Z.W.; Luo, Z.M.; Zhang, W.L.; Xie, M.J.; Fan, J. A new strategy for optimizing marine protection networks by considering functional connectivity: An example of Tachypleus tridentatus. Sci. Total Environ. 2024, 911, 168763. [Google Scholar] [CrossRef]
- Pan, Y.T.; Qian, J.; Ma, X.W.; Huang, W.; Fang, J.K.-H.; Arif, L.; Shang, Y.Y.; Hu, M.H. Response of moulting genes and gut microbiome to nano-plastics and copper in juvenile horseshoe crab Tachypleus tridentatus. Mar. Environ. Res. 2023, 191, 106128. [Google Scholar] [CrossRef]
- Chen, B.Y.; Long, J.; Liu, J.X.; Wang, P.L.; Ma, Z.H.; Lan, Z.Y.; Liang, Z.W.; Fu, Q.N.; Zhang, Z.N.; Zhang, Y.; et al. The development of novel genome-SSRs, multiplex PCR panels, and allelic ladders for parentage identification in Tachypleus tridentatus. Aquaculture 2024, 592, 741262. [Google Scholar] [CrossRef]
- Laurie, K.; Chen, C.-P.; Cheung, S.G.; Do, V.; Hsieh, H.; John, A.; Mohamad, F.; Seino, S.; Nishida, S.; Shin, P.; et al. Tachypleus tridentatus (errata version published in 2019). IUCN Red List Threat. Species™ 2019, e.T21309A149768986. [Google Scholar] [CrossRef]
- Liu, X.M.; Liu, J.N.; Xiong, K.; Zhang, C.Q.; Fang, J.K.-H.; Song, J.; Tai, Z.G.; Zhu, Q.G.; Hu, M.H.; Wang, Y.J. Effects of Ocean Acidification on Molting, Oxidative Stress, and Gut Microbiota in Juvenile Horseshoe Crab Tachypleus tridentatus. Front. Physiol. 2022, 12, 813582. [Google Scholar] [CrossRef] [PubMed]
- Wang, C.-C.; Kwan, K.Y.; Chen, R.F. Seafood harvesting practices in critical nursery habitat of Asian horseshoe crabs in northern Beibu Gulf, China: Suggestions for conservation management. Ocean Coast. Manag. 2025, 263, 107606. [Google Scholar] [CrossRef]
- Xie, X.Y.; Wu, Z.; Wang, C.-C.; Fu, Y.J.; Wang, X.P.; Xu, P.; Huang, X.; Liao, Y.Y.; Huang, S.-L.; Kwan, K.Y. Nursery habitat for Asian horseshoe crabs along the northern Beibu Gulf, China: Implications for conservation management under baseline gaps. Aquat. Conserv. 2020, 30, 260–272. [Google Scholar] [CrossRef]
- Liao, Y.Y.; Hsieh, H.L.; Xu, S.P.; Zhong, Q.P.; Lei, J.; Liang, M.Z.; Fang, H.Y.; Xu, L.L.; Lin, W.Y.; Xiao, X.B.; et al. Wisdom of Crowds reveals decline of Asian horseshoe crabs in Beibu Gulf, China. Oryx 2019, 53, 222–229. [Google Scholar] [CrossRef]
- Sekiguchi, K.; Shuster, C.N. Limits on the Global Distribution of Horseshoe Crabs (Limulacea): Lessons Learned from Two Lifetimes of Observations: Asia and America. In Biology and Conservation of Horseshoe Crabs, 1st ed.; Springer: Boston, MA, USA, 2009; pp. 5–24. [Google Scholar] [CrossRef]
- Xie, M.J.; Bao, Y.Y.; Xie, X.Y.; Lin, W.Y.; Chen, X.H.; Zhao, X.Y.; Xiao, X.B. An effective way to monitor the population of juvenile horseshoe crabs in the Beibu Gulf of China. Reg. Stud. Mar. Sci. 2024, 79, 103831. [Google Scholar] [CrossRef]
- Dong, X.; Bi, D.X.; Wang, H.L.; Zou, P.Z.; Xie, G.S.; Wan, X.Y.; Yang, Q.; Zhu, Y.P.; Chen, M.M.; Guo, C.C.; et al. pirABvp-Bearing Vibrio parahaemolyticus and Vibrio campbellii Pathogens Isolated from the Same AHPND-Affected Pond Possess Highly Similar Pathogenic Plasmids. Front. Microbiol. 2017, 8, 1859. [Google Scholar] [CrossRef]
- Sony, M.; Sumithra, T.G.; Anusree, V.N.; Amala, P.V.; Reshma, K.J.; Alex, S.; Sanil, N.K. Antimicrobial resistance and virulence characteristics of Vibrio vulnificus, Vibrio parahaemolyticus and Vibrio harveyi from natural disease outbreaks of marine/estuarine fishes. Aquaculture 2021, 539, 736608. [Google Scholar] [CrossRef]
- Bai, Y.; Yang, Q.P.; Sun, Y.N.; Li, F.Q.; Sun, J.L.; Yang, S.R.; Yang, D.J.; Peng, Z.X.; Yang, B.W.; Xu, J.; et al. Antimicrobial susceptibility and genomic characterization of Vibrio parahaemolyticus isolated from aquatic foods in 15 provinces, China, 2020. Int. J. Food Microbiol. 2024, 418, 110737. [Google Scholar] [CrossRef] [PubMed]
- Pan, Y.T.; Yang, Z.Y.; Zhao, W.X.; Fang, J.K.-H.; Shi, J.H.; Li, D.J.; Hu, M.H.; Wang, Y.J. Combined effects of polyamide microplastics and the pathogenic bacterium Vibrio parahaemolyticus on the immune parameters of Mytilus coruscus. Mar. Pollut. Bull. 2025, 218, 118204. [Google Scholar] [CrossRef] [PubMed]
- Lv, X.R.; Cao, W.W.; Zhang, H.; Zhang, Y.L.; Shi, L.; Ye, L. CE–RAA–CRISPR Assay: A Rapid and Sensitive Method for Detecting Vibrio parahaemolyticus in Seafood. Foods 2022, 11, 1681. [Google Scholar] [CrossRef] [PubMed]
- Liang, H.Y.; Liang, R.C.; Wang, H.J.; Zhang, X.L.; Yan, X.J.; Shen, W. Apelin participates in host defense against bacterial infection and promotes bacterial clearance in large yellow croaker (Larimichthys crocea). Aquaculture 2022, 549, 737803. [Google Scholar] [CrossRef]
- Wang, Y.H.; Li, D.D.; Zhang, H.; Chen, J.Y.; Tang, Y.M.; Nie, H.T.; Huo, Z.M.; Yan, X.W. Transcriptome analysis of Manila clam (Ruditapes philippinarum) under Vibrio parahaemolyticus challenge in a low-salinity environment provides molecular insights into immune response. Aquaculture 2024, 584, 740681. [Google Scholar] [CrossRef]
- Zhao, X.L.; Liu, Y.; Yan, F.; Lin, Z.Y.; Zhao, Y.Z.; Chen, X.L.; Zhang, Y.L. OmpU and OmpC are the key OMPs for Litopenaeus vannamei hemocyanin recognizes Vibrio parahaemolyticus. Fish Shellfish Immunol. 2024, 146, 109409. [Google Scholar] [CrossRef]
- Li, Y.K.; Lv, J.J.; Sun, D.F.; Guo, J.Y.; Liu, P.; Gao, B.Q. Characterization of a pseudohemocyanin gene (PtPhc1) and its immunity function in response to Vibrio parahaemolyticus infection in the swimming crab Portunus trituberculatus. Fish Shellfish Immunol. 2024, 147, 109435. [Google Scholar] [CrossRef]
- Yilmaz, S.; Yilmaz, E.; Dawood, M.A.O.; Ringø, E.; Ahmadifar, E.; Abdel-Latif, H.M.R. Probiotics, prebiotics, and synbiotics used to control vibriosis in fish: A review. Aquaculture 2022, 547, 737514. [Google Scholar] [CrossRef]
- Wangman, P.; Surasilp, T.; Pengsuk, C.; Sithigorngul, P.; Longyant, S. Development of a species-specific monoclonal antibody for rapid detection and identification of foodborne pathogen Vibrio vulnificus. J. Food Saf. 2021, 41, e12939. [Google Scholar] [CrossRef]
- Hou, Y.C.; Liu, X.P.; Wang, Y.N.; Guo, L.; Wu, L.Y.; Xia, W.R.; Zhao, Y.Q.; Xing, W.W.; Chen, J.; Chen, C.G. Establishment and application of a rapid visualization method for detecting Vibrio parahaemolyticus nucleic acid. Infect. Med. 2024, 3, 100111. [Google Scholar] [CrossRef]
- Chen, X.H.; Xie, M.J.; Feng, J.; Zou, J.X.; Shi, J.; Zhuang, L.F.; Deng, J.M.; Xie, X.Y. A rapid bycatch assessment framework for small-scale fisheries: A case study on horseshoe crab (Tachypleus tridentatus) bycatch. Ocean Coast. Manag. 2025, 266, 107701. [Google Scholar] [CrossRef]
- Huang, B.Y.; Peng, S.; Liu, S.F.; Zhang, Y.T.; Wei, Y.X.; Xu, X.Y.; Gao, C.H.; Liu, Y.H.; Luo, X.W. Isolation, Screening, and Active Metabolites Identification of Anti-Vibrio Fungal Strains Derived From the Beibu Gulf Coral. Front. Microbiol. 2022, 13, 930981. [Google Scholar] [CrossRef]
- Xu, Q.S.; Wang, P.B.; Huangleng, J.H.; Su, H.Q.; Chen, P.Y.; Chen, X.; Zhao, H.X.; Kang, Z.J.; Tang, J.L.; Jiang, G.L.X.; et al. Co-occurrence of chromophytic phytoplankton and the Vibrio community during Phaeocystis globosa blooms in the Beibu Gulf. Sci. Total Environ. 2022, 805, 150303. [Google Scholar] [CrossRef] [PubMed]
- Liu, X.M.; Xu, Z.; Chang, X.Q.; Fang, J.K.-H.; Song, J.; He, J.F.; Tai, Z.G.; Zhu, Q.G.; Hu, M.H. Enhanced immunity and hemocytes proliferation by three immunostimulants in tri-spine horseshoe crab Tachypleus tridentatus. Fish Shellfish Immunol. 2021, 115, 112–123. [Google Scholar] [CrossRef]
- Liu, B.X.; Liu, H.Q.; Pan, Y.J.; Xie, J.; Zhao, Y. Comparison of the Effects of Environmental Parameters on the Growth Variability of Vibrio parahaemolyticus Coupled with Strain Sources and Genotypes Analyses. Front. Microbiol. 2016, 7, 994. [Google Scholar] [CrossRef] [PubMed]
- Lan, Z.Y.; Mao, M.Q.; Liang, Q.; Ma, Z.H.; Zhang, Z.N.; Liang, Z.W.; Chen, B.Y.; Fu, Q.N.; Zhou, Q.L.; Zhang, Y.; et al. Cloning and Characterization of Two Inhibitors of Apoptosis (IAP) from Eriocheir hepuensis and Their Expression Pattern in the Immune Organs under Azadirachtin Stress. Aquac. Res. 2023, 2023, 2507844. [Google Scholar] [CrossRef]
- Fu, Q.N.; Liu, J.X.; Ren, T.J.; Zhang, Z.N.; Ma, Z.H.; Lan, Z.Y.; Duan, Y.T.; Liang, Z.W.; Chen, B.Y.; Zhang, Y.; et al. Cloning of Two HSP Genes of Eriocheir hepuensis and Their Expression under Vibrio parahaemolyticus Stress. Fishes 2022, 7, 372. [Google Scholar] [CrossRef]
- Love, M.I.; Huber, W.; Anders, S. Moderated estimation of fold change and dispersion for RNA-seq data with DESeq2. Genome Biol. 2014, 15, 550. [Google Scholar] [CrossRef]
- Li, W.X.; Huang, J.R.; Ye, H.H.; Huang, H.Y.; Li, S.J. Cloning and tissue expression of β-actin gene in the Chinese horseshoe crab (Tachypleus tridentatus). Xiamen Daxue Xuebao Ziran Kexueban 2015, 54, 188–193. [Google Scholar] [CrossRef]
- Livak, K.J.; Schmittgen, T.D. Analysis of Relative Gene Expression Data Using Real-Time Quantitative PCR and the 2−ΔΔCT. Method. Methods 2001, 25, 402–408. [Google Scholar] [CrossRef]
- Fang, J.K.-H.; Tse, T.W.; Maboloc, E.A.; Leung, R.K.-L.; Leung, M.M.-K.; Wong, M.W.-T.; Chui, A.D.-Y.; Wang, Y.J.; Hu, M.H.; Kwan, K.Y.; et al. Adverse impacts of high-density microplastics on juvenile growth and behaviour of the endangered tri-spine horseshoe crab Tachypleus tridentatus. Mar. Pollut. Bull. 2023, 187, 114535. [Google Scholar] [CrossRef]
- Kwan, K.Y.; Chan, A.K.Y.; Cheung, S.G.; Shin, P.K.S. Responses of growth and hemolymph quality in juvenile Chinese horseshoe crab Tachypleus tridentatus (Xiphosura) to sublethal tributyltin and cadmium. Ecotoxicology 2015, 24, 1180–1895. [Google Scholar] [CrossRef]
- Chen, X.L.; Cheng, C.H.; Deng, Y.Q.; Ma, H.L.; Su, Y.L.; Feng, J.; Guo, Z.X. Isolation, identification and drug sensitivity of pathogenic Vibrio parahemolyticus of mud crab (Scylla paramamosain). Nanfang Nongye Xuebao 2020, 51, 2846–2855. [Google Scholar] [CrossRef]
- Wei, Z.; Chen, X.Y.; Wang, S.; Ye, X.L.; Huang, L.P.; Wei, Y.Y.; Liu, M.; Hu, T.J.; Yu, M.L. Protective effect of Chinese herbal compound preparations on hepatopancreas necrosis of Penaeus vannamei induced by Vibrio parahaemolyticus. Heilongjiang Xumu Shouyi 2022, 16, 108–115+139–140. [Google Scholar] [CrossRef]
- Xu, B.F.; Lin, N.F.; Yang, J.X.; Yu, F.S.; Dong, C.F.; Lin, T.L. Isolation, identification and pathogenicity analysis of Vibrio parahaemolyticus from Pseudosciaena crocea. Fujian Nongye Xuebao 2002, 17, 174–177. [Google Scholar] [CrossRef]
- Sun, Y.X.; Chang, H.J.; Yang, X.X.; Wu, M.W.; Li, J. Vibriosis caused by Vibrio parahaemolyticus in aquatic animals and bacteriophage therapy: A review. Weishengwuxue Tongbao 2023, 50, 3620–3634. [Google Scholar] [CrossRef]
- Li, Y.; Li, P.H.; Liu, C.H.; Ma, Q.J. Characterization of pathogenicity and drug resistance in Vibrio parahaemolyticus D3112. Haiyang Kexue 2019, 43, 25–33. [Google Scholar] [CrossRef]
- Wang, Z.; Gerstein, M.; Snyder, M. RNA-Seq: A revolutionary tool for transcriptomics. Nat. Rev. Genet. 2009, 10, 57–63. [Google Scholar] [CrossRef]
- Zhang, X.Y. Highly effective batch effect correction method for RNA-seq count data. Comput. Struct. Biotechnol. J. 2025, 27, 58–64. [Google Scholar] [CrossRef]
- Ma, B.; Liu, Y.; Zhang, X.; Chen, T.; Zhang, L.P.; Hu, C.J.; Yu, S.Z.; Chen, G.Q.; Liu, L.Y.; Zhu, J.X.; et al. Genome-wide QTL mapping and RNA-seq reveal genetic mechanisms behind discrepant growth traits in Pacific whiteleg shrimp, Litopenaeus vannamei. Aquaculture 2025, 599, 742084. [Google Scholar] [CrossRef]
- Li, X.; Wang, W.W.; Wang, X.D.; Wang, H.L. Differential immunotoxicity effects of triclosan and triclocarban on larval zebrafish based on RNA-Seq and bioinformatics analysis. Aquat. Toxicol. 2023, 262, 106665. [Google Scholar] [CrossRef]
- Wang, J.W.; Yu, X.F.; Song, S.Q.; Zhang, Y.Q.; Cao, J.L.; Jin, C.F.; Bao, Z.M.; Wang, B.; Hu, J.J. Transcriptome analysis reveals the immune responses of leopard coral grouper to nervous necrosis virus infection. Fish Shellfish Immunol. 2025, 161, 110290. [Google Scholar] [CrossRef] [PubMed]
- Liu, Y.J.; Xing, K.F.; Yan, C.C.; Zhou, Y.Z.; Xu, X.M.; Sun, Y.Y.; Zhang, J.Q. Transcriptome analysis of Neocaridina denticulate sinensis challenged by Vibrio parahemolyticus. Fish Shellfish Immunol. 2022, 121, 31–38. [Google Scholar] [CrossRef]
- Liu, F.S.; Hu, H.M.; Chen, G.L.; Lin, Y.Q.; Li, W.; Liu, Z.Y.; Chen, C.; Li, X.; Sun, S.J.; Zhang, L.; et al. Pexidartinib hydrochloride exposure induces developmental toxicity and immunotoxicity in zebrafish embryos via activation of Wnt signaling. Fish Shellfish Immunol. 2023, 138, 108849. [Google Scholar] [CrossRef] [PubMed]
- Wu, W.H.; Zou, C.C.; Shi, H.; Wang, C.Q.; Lin, W.Y.; Zhang, Y.L.; He, Y.B.; Ruan, L.W. Phosphorylation regulation of Lv-β-catenin of Litopenaeus vannamei by an immediate early protein WSV083 to reduce cell adhesion. Aquaculture 2024, 579, 740244. [Google Scholar] [CrossRef]
- Zhang, W.Q.; Zhang, K.X.; Ma, Y.H.; Song, Y.X.; Qi, T.B.; Xiong, G.J.; Zhang, Y.Z.; Kan, C.X.; Zhang, J.W.; Han, F.; et al. Secreted frizzled-related proteins: A promising therapeutic target for cancer therapy through Wnt signaling inhibition. Biomed. Pharmacother. 2023, 166, 115344. [Google Scholar] [CrossRef]
- Hua, Y.; Yang, Y.L.; Li, Q.; He, X.Y.; Zhu, W.; Wang, J.Y.; Gan, X.Q. Oligomerization of Frizzled and LRP5/6 protein initiates intracellular signaling for the canonical WNT/β-catenin pathway. J. Biol. Chem. 2018, 293, 19710–19724. [Google Scholar] [CrossRef]
- Lee, H.; Lee, S.J.; Kim, G.-H.; Yeo, I.; Han, J.-K. PLD1 regulates Xenopus convergent extension movements by mediating Frizzled7 endocytosis for Wnt/PCP signal activation. Dev. Biol. 2016, 411, 38–49. [Google Scholar] [CrossRef]
- Wang, Z.-A.; Zheng, J.F.; Yang, L.W.; Zuo, H.L.; Niu, S.W.; Weng, S.P.; He, J.G.; Xu, X.P. Wnt11 positively regulates immune defense against Vibrio parahaemolyticus but promotes white spot syndrome virus infection in Litopenaeus vannamei. Aquaculture 2021, 542, 736910. [Google Scholar] [CrossRef]
- Yang, L.W.; Wang, Z.-A.; Zuo, H.L.; Guo, Z.X.; Weng, S.P.; He, J.G.; Xu, X.P. Wnt5b plays a negative role in antibacterial response in Pacific white shrimp Penaeus vannamei. Dev. Comp. Immunol. 2022, 133, 104411. [Google Scholar] [CrossRef] [PubMed]
- Wang, C.Q.; Ruan, L.W.; Shi, H.; Xu, X. Wnt5b regulates apoptosis in Litopenaeus vannamei against white spot syndrome virus. Fish Shellfish Immunol. 2018, 74, 318–324. [Google Scholar] [CrossRef]
- Xie, Y.; Ding, D.; Wang, H.M.; Kang, C.J. A homologue gene of β-catenin participates in the development of shrimps and immune response to bacteria and viruses. Fish Shellfish Immunol. 2015, 47, 147–156. [Google Scholar] [CrossRef]
- Han, F.; Li, W.B.; Liu, X.D.; Zhang, D.L.; Liu, L.P.; Wang, Z.Y. Rac1 GTPase is a critical factor in phagocytosis in the large yellow croaker Larimichthys crocea by interacting with tropomyosin. Fish Shellfish Immunol. 2019, 91, 148–158. [Google Scholar] [CrossRef]
- Li, C.Z.; Wang, S.; He, J.G. The Two NF-κB Pathways Regulating Bacterial and WSSV Infection of Shrimp. Front. Immunol. 2019, 10, 1785. [Google Scholar] [CrossRef]
- Wang, K.Q.; Dai, X.L.; Zhang, C.; Cao, X.Y.; Zhang, R.D.; Zhang, Z.X.; Huang, X.; Ren, Q. Two Wnt genes regulate the expression levels of antimicrobial peptides during Vibrio infection in Macrobrachium nipponense. Fish Shellfish Immunol. 2020, 101, 225–233. [Google Scholar] [CrossRef]
- Destoumieux-Garzón, D.; Rosa, R.D.; Schmitt, P.; Barreto, C.; Vidal-Dupiol, J.; Mitta, G.; Gueguen, Y.; Bachere, E. Antimicrobial peptides in marine invertebrate health and disease. Philos. Trans. R. Soc. B 2016, 371, 20150300. [Google Scholar] [CrossRef] [PubMed]
- Cheng, C.H.; Ma, H.L.; Deng, Y.Q.; Feng, J.; Jie, Y.K.; Guo, Z.X. Effects of Vibrio parahaemolyticus infection on physiological response, histopathology and transcriptome changes in the mud crab (Scylla paramamosain). Fish Shellfish Immunol. 2020, 106, 197–204. [Google Scholar] [CrossRef]






| Primer Name | Primer Sequence | Primer Purpose |
|---|---|---|
| β-actin-F | AGAGCGTGGTTACAGCTTCAC | RT-qPCR |
| β-actin-R | CAGCTCCTTACGGATGTCAAT | RT-qPCR |
| evm.TU.Hic_chr_12.393-F | CTCCACCTCACCTTCGTCACT | RT-qPCR |
| evm.TU.Hic_chr_12.393-R | CCTGGCTGTTTGAAGGCGTAT | RT-qPCR |
| evm.TU.Hic_chr_4.1095-F | CCACTTCGTAACCTCAGCAAC | RT-qPCR |
| evm.TU.Hic_chr_4.1095-R | AAGCTCTCGTGTCGTGGATAG | RT-qPCR |
| evm.TU.Hic_chr_9.1728-F | ACCTGTCTTCCCCTTCCCCTA | RT-qPCR |
| evm.TU.Hic_chr_9.1728-R | AGGCGTTTCTGGTTGATCCGA | RT-qPCR |
| evm.TU.Hic_chr_10.1010-F | ATTATCCGCCACCCCAACCTC | RT-qPCR |
| evm.TU.Hic_chr_10.1010-R | TCACACGGTCGAAGTAACGGG | RT-qPCR |
| NewGene_3691-F | TGGATGATTCGGGACGGACAA | RT-qPCR |
| NewGene_3691-R | TGGCGGTCAATCTACAGAGGT | RT-qPCR |
| evm.TU.Hic_chr_3.480-F | TTGCTGATGCCTGACACTGCT | RT-qPCR |
| evm.TU.Hic_chr_3.480-R | TGGTGAAGCTCCTGGCGAAAA | RT-qPCR |
| evm.TU.Hic_chr_13.3889-F | GTCCAAGCAAGTTCACCCCGA | RT-qPCR |
| evm.TU.Hic_chr_13.3889-R | TCAACAGTAGCCAGAGCCTGC | RT-qPCR |
| evm.TU.Hic_chr_3.1525-F | CTTGAACGAGTCCACCTTGCC | RT-qPCR |
| evm.TU.Hic_chr_3.1525-R | TCACCACAGACCTCCAGTTCG | RT-qPCR |
| evm.TU.Hic_chr_6.2481-F | TCGTCAGCCTCGTCATTCCTT | RT-qPCR |
| evm.TU.Hic_chr_6.2481-R | CTGTCGCACTTTCCGTCGTTA | RT-qPCR |
| evm.TU.Hic_chr_6.357-F | GCCCTTCTCCCTTCAGCCTAG | RT-qPCR |
| evm.TU.Hic_chr_6.357-R | CGTCCCATGCCATTCCCGAGT | RT-qPCR |
| Wnt11-F | TCCCGTTCGTTTTCTGATGGTCCT | RT-qPCR |
| Wnt11-R | ATCAAATTAGCACGCAACGCCCTC | RT-qPCR |
| Wnt11b-F | GCTTACCAAATCCAAAGGTCGGTT | RT-qPCR |
| Wnt11b-R | TAAGTCCTATAACCTCGTCCGCAG | RT-qPCR |
| Daam1-F | AGGTACAGCGTAGCAAGAGGTTAA | RT-qPCR |
| Daam1-R | TAAGACTAACCAGACGGAAACCCA | RT-qPCR |
| Rac1-F | ACCATTGCCCAAACACACCCATTA | RT-qPCR |
| Rac1-R | ATGGGGGCAAGTTTACGGTCTTTC | RT-qPCR |
| RhoA-F | GGGTCGAACAATGGCAGAAAAAAT | RT-qPCR |
| RhoA-R | TTTCAAAAACTTCCCTCACCCCAT | RT-qPCR |
| Fzd2-F | CTTGGCACCCCTGTTTTTCTATTT | RT-qPCR |
| Fzd2-R | TATCTGTCTTCGTTCCATCATGCT | RT-qPCR |
| Fzd4-F | GTTGTTGGGAGCCTTGTTTCTGAT | RT-qPCR |
| Fzd4-R | TTTTGTTCGGATTTGTCGGTGGAG | RT-qPCR |
| Sample | Clean Reads | Clean Bases | GC Content | Q30 | Mapped Reads |
|---|---|---|---|---|---|
| PBS-1 | 20,062,119 | 6,001,896,479 | 36.82% | 92.24% | 94.08% |
| PBS-2 | 19,967,925 | 5,972,790,918 | 36.73% | 91.87% | 93.69% |
| PBS-3 | 20,304,542 | 6,064,975,422 | 36.90% | 91.72% | 93.52% |
| FC-1 | 19,933,296 | 5,965,013,456 | 36.83% | 91.22% | 93.07% |
| FC-2 | 19,902,312 | 5,951,331,518 | 36.80% | 91.54% | 93.31% |
| FC-3 | 19,926,271 | 5,955,285,112 | 37.17% | 91.08% | 93.10% |
Disclaimer/Publisher’s Note: The statements, opinions and data contained in all publications are solely those of the individual author(s) and contributor(s) and not of MDPI and/or the editor(s). MDPI and/or the editor(s) disclaim responsibility for any injury to people or property resulting from any ideas, methods, instructions or products referred to in the content. |
© 2025 by the authors. Licensee MDPI, Basel, Switzerland. This article is an open access article distributed under the terms and conditions of the Creative Commons Attribution (CC BY) license (https://creativecommons.org/licenses/by/4.0/).
Share and Cite
Yan, L.; Liu, J.; Chen, B.; Gao, F.; Liu, Z.; Zhang, Z.; Li, S.; Zhang, Y.; Jia, J.; Zhu, P.; et al. Transcriptomic Analysis of Tachypleus tridentatus Larval Response to Vibrio parahaemolyticus Infection. Animals 2025, 15, 2556. https://doi.org/10.3390/ani15172556
Yan L, Liu J, Chen B, Gao F, Liu Z, Zhang Z, Li S, Zhang Y, Jia J, Zhu P, et al. Transcriptomic Analysis of Tachypleus tridentatus Larval Response to Vibrio parahaemolyticus Infection. Animals. 2025; 15(17):2556. https://doi.org/10.3390/ani15172556
Chicago/Turabian StyleYan, Lei, Jinxia Liu, Boyu Chen, Fanxi Gao, Zizhuo Liu, Zhenwen Zhang, Shimiao Li, Yan Zhang, Jiuman Jia, Peng Zhu, and et al. 2025. "Transcriptomic Analysis of Tachypleus tridentatus Larval Response to Vibrio parahaemolyticus Infection" Animals 15, no. 17: 2556. https://doi.org/10.3390/ani15172556
APA StyleYan, L., Liu, J., Chen, B., Gao, F., Liu, Z., Zhang, Z., Li, S., Zhang, Y., Jia, J., Zhu, P., & Liao, Y. (2025). Transcriptomic Analysis of Tachypleus tridentatus Larval Response to Vibrio parahaemolyticus Infection. Animals, 15(17), 2556. https://doi.org/10.3390/ani15172556

