Resveratrol Enhances Antioxidant and Anti-Apoptotic Capacities in Chicken Primordial Germ Cells through m6A Methylation: A Preliminary Investigation
Abstract
Simple Summary
Abstract
1. Introduction
2. Materials and Methods
2.1. Animals and Ethics
2.2. RSV Treatment of Chicken PGCs
2.3. Determination of Antioxidant Capacity of PGCs
2.4. RNA Extraction, RT-PCR, and qPCR Assays
2.5. Detection of m6A Methylation and Gene Expression Levels in PGCs
2.6. Statistical Analysis
3. Results
3.1. Effects of RSV on Antioxidant Capacity and Apoptotic Genes in Chicken PGCs
3.2. Effects of RSV on Methylase, Demethylase, and Methylated Reading Proteins of PGCs
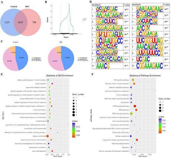
3.3. m6A Methylation Peak Analysis of Chicken PGCs
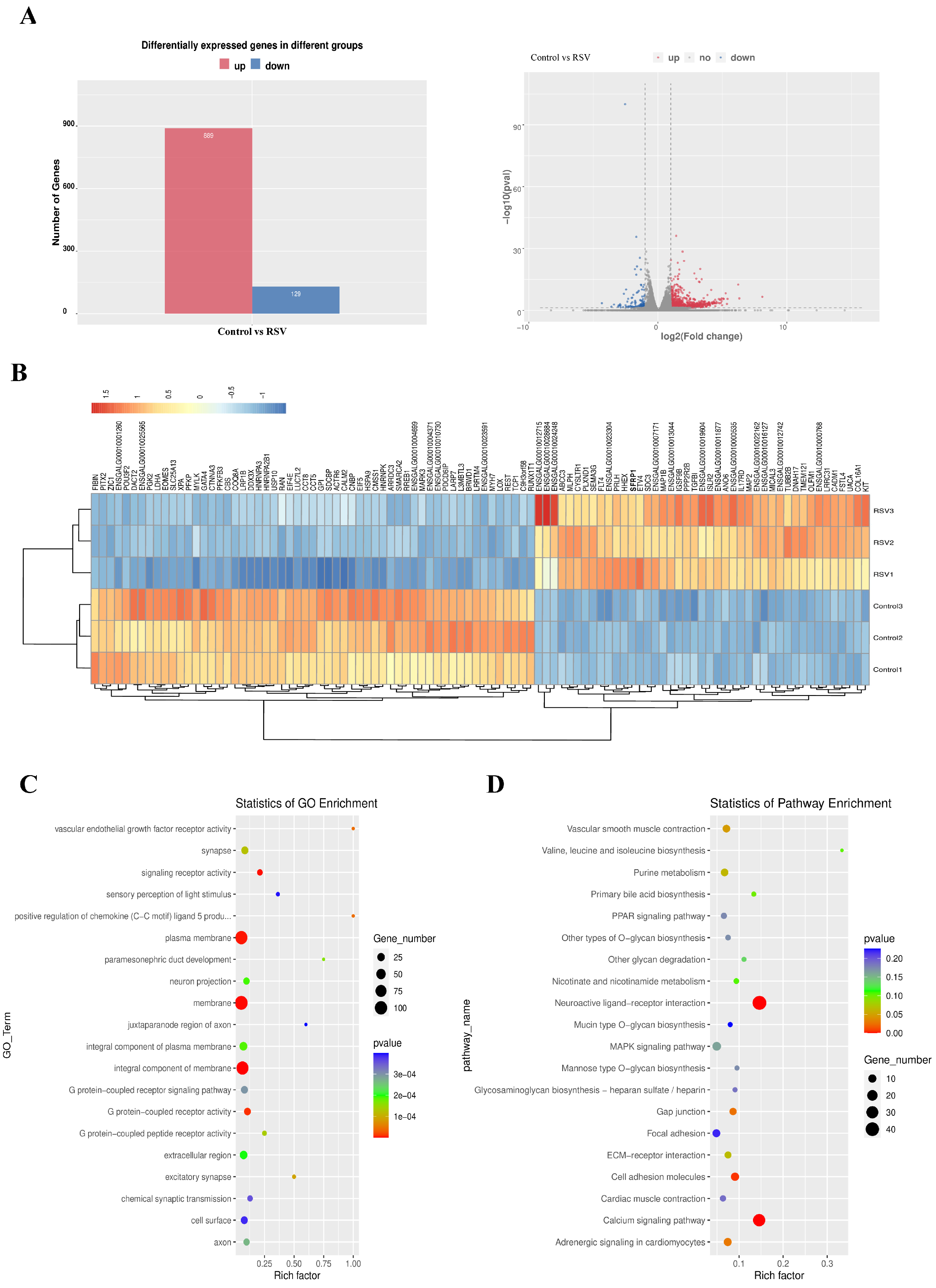
3.4. Analysis of Transcriptional Gene Level
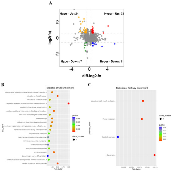
3.5. Association Analysis of Differential Peaks with Differential Genes
3.6. Screening and Validation of Candidate Genes
4. Discussion
5. Conclusions
Supplementary Materials
Author Contributions
Funding
Institutional Review Board Statement
Informed Consent Statement
Data Availability Statement
Conflicts of Interest
References
- Oishi, I.; Yoshii, K.; Miyahara, D.; Tagami, T. Efficient production of human interferon beta in the white of eggs from ovalbumin gene–targeted hens. Sci. Rep. 2018, 8, 10203. [Google Scholar] [CrossRef] [PubMed]
- Lee, H.J.; Yoon, J.W.; Jung, K.M.; Kim, Y.M.; Park, J.S.; Lee, K.Y.; Park, K.J.; Hwang, Y.S.; Park, Y.H.; Rengaraj, D. Targeted gene insertion into Z chromosome of chicken primordial germ cells for avian sexing model development. FASEB J. 2019, 33, 8519–8529. [Google Scholar] [CrossRef] [PubMed]
- Koslová, A.; Trefil, P.; Mucksová, J.; Reinišová, M.; Plachý, J.; Kalina, J.; Kučerová, D.; Geryk, J.; Krchlíková, V.; Lejčková, B. Precise CRISPR/Cas9 editing of the NHE1 gene renders chickens resistant to the J subgroup of avian leukosis virus. Proc. Natl. Acad. Sci. USA 2020, 117, 2108–2112. [Google Scholar] [CrossRef]
- Lázár, B.; Molnár, M.; Sztán, N.; Végi, B.; Drobnyák, Á.; Tóth, R.; Szabadi, N.T.; McGrew, M.J.; Gócza, E.; Várkonyi, E.P. Successful cryopreservation and regeneration of a partridge colored Hungarian native chicken breed using primordial germ cells. Poult. Sci. 2021, 100, 101207. [Google Scholar] [CrossRef]
- Ezaki, R.; Hirose, F.; Furusawa, S.; Horiuchi, H. An improved protocol for stable and efficient culturing of chicken primordial germ cells using small-molecule inhibitors. Cytotechnology 2020, 72, 397–405. [Google Scholar] [CrossRef] [PubMed]
- Lee, B.R.; Rengaraj, D.; Choi, H.J.; Han, J.Y. A novel F-box domain containing cyclin F like gene is required for maintaining the genome stability and survival of chicken primordial germ cells. FASEB J. 2020, 34, 1001–1017. [Google Scholar] [CrossRef]
- Tang, X.; Zhang, C.; Zeng, W.; Mi, Y.; Liu, H. Proliferating effects of the flavonoids daidzein and quercetin on cultured chicken primordial germ cells through antioxidant action. Cell Biol. Int. 2006, 30, 445–451. [Google Scholar] [CrossRef]
- Cao, H.; Zhi, Y.; Xu, H.; Fang, H.; Jia, X. Zearalenone causes embryotoxicity and induces oxidative stress and apoptosis in differentiated human embryonic stem cells. Toxicol. Vitr. 2019, 54, 243–250. [Google Scholar] [CrossRef]
- Shin, S.; Choi, J.W.; Lim, S.; Lee, S.; Jun, E.Y.; Sun, H.M.; Kim, I.K.; Lee, H.B.; Kim, S.W.; Hwang, K.C. Anti-apoptotic effects of adipose-derived adherent stromal cells in mesenchymal stem cells exposed to oxidative stress. Cell Biochem. Funct. 2018, 36, 263–272. [Google Scholar] [CrossRef]
- Tian, J.; Gu, L.; Adams, A.; Wang, X.; Huang, R. Pellino-1 Protects Periodontal Ligament Stem Cells Against H2O2-Induced Apoptosis via Activation of NF-κB Signaling. Mol. Biotechnol. 2018, 60, 533–538. [Google Scholar] [CrossRef]
- Tan, S.W.S.; Lee, Q.Y.; Wong, B.S.E.; Cai, Y.; Baeg, G.H. Redox homeostasis plays important roles in the maintenance of the Drosophila testis germline stem cells. Stem Cell Rep. 2017, 9, 342–354. [Google Scholar] [CrossRef]
- Li, Z.; Liu, L.; Yang, Y.; Zheng, H.; Cai, Y.; Ma, Y.; Gu, R.; Xu, K.; Zhang, R.; Xu, P. [Retracted] Metformin Ameliorates Senescence of Adipose-Derived Mesenchymal Stem Cells and Attenuates Osteoarthritis Progression via the AMPK-Dependent Autophagy Pathway. Oxidative Med. Cell. Longev. 2022, 2022, 4620254. [Google Scholar]
- Kim, H.-J.; Chen, F.; Wang, X.; Choi, J.-H. Effect of methyl jasmonate on phenolics, isothiocyanate, and metabolic enzymes in radish sprout (Raphanus sativus L.). J. Agric. Food Chem. 2006, 54, 7263–7269. [Google Scholar] [CrossRef]
- da Silva, J.B.; Temponi, V.d.S.; Gasparetto, C.M.; Fabri, R.L.; Aragão, D.M.d.O.; Pinto, N.d.C.C.; Ribeiro, A.; Scio, E.; Del-Vechio-Vieira, G.; de Sousa, O.V. Vernonia condensata Baker (Asteraceae): A promising source of antioxidants. Oxidative Med. Cell. Longev. 2013, 2013, 698018. [Google Scholar] [CrossRef] [PubMed]
- Jeandet, P.; Bessis, R.; Maume, B.F.; Meunier, P.; Peyron, D.; Trollat, P. Effect of enological practices on the resveratrol isomer content of wine. J. Agric. Food Chem. 1995, 43, 316–319. [Google Scholar] [CrossRef]
- Jeandet, P.; Delaunois, B.; Conreux, A.; Donnez, D.; Nuzzo, V.; Cordelier, S.; Clément, C.; Courot, E. Biosynthesis, metabolism, molecular engineering, and biological functions of stilbene phytoalexins in plants. Biofactors 2010, 36, 331–341. [Google Scholar] [CrossRef]
- Baur, J.A.; Sinclair, D.A. Therapeutic potential of resveratrol: The in vivo evidence. Nat. Rev. Drug Discov. 2006, 5, 493–506. [Google Scholar] [CrossRef] [PubMed]
- Truong, V.L.; Jun, M.; Jeong, W.S. Role of resveratrol in regulation of cellular defense systems against oxidative stress. Biofactors 2018, 44, 36–49. [Google Scholar] [CrossRef] [PubMed]
- Shayganfard, M. Molecular and biological functions of resveratrol in psychiatric disorders: A review of recent evidence. Cell Biosci. 2020, 10, 128. [Google Scholar] [CrossRef]
- Kalantari, H.; Das, D.K. Physiological effects of resveratrol. Biofactors 2010, 36, 401–406. [Google Scholar] [CrossRef]
- Juhasz, B.; Varga, B.; Gesztelyi, R.; Kemeny-Beke, A.; Zsuga, J.; Tosaki, A. Resveratrol: A multifunctional cytoprotective molecule. Curr. Pharm. Biotechnol. 2010, 11, 810–818. [Google Scholar] [CrossRef] [PubMed]
- Nakajima, M.; Adachi, Y.; Nemoto, T. Computation-guided asymmetric total syntheses of resveratrol dimers. Nat. Commun. 2022, 13, 152. [Google Scholar] [CrossRef] [PubMed]
- Wang, D.; Wang, T.; Wang, R.; Zhang, X.; Wang, L.; Xiang, Z.; Zhuang, L.; Shen, S.; Wang, H.; Gao, Q. Suppression of p66Shc prevents hyperandrogenism-induced ovarian oxidative stress and fibrosis. J. Transl. Med. 2020, 18, 84. [Google Scholar] [CrossRef] [PubMed]
- Najafi, A.; Kia, H.D.; Hamishehkar, H.; Moghaddam, G.; Alijani, S. Effect of resveratrol-loaded nanostructured lipid carriers supplementation in cryopreservation medium on post-thawed sperm quality and fertility of roosters. Anim. Reprod. Sci. 2019, 201, 32–40. [Google Scholar] [CrossRef]
- Zhang, T.; Gu, J.; Wang, X.; Luo, J.; Yan, J.; Cai, K.; Li, H.; Nie, Y.; Chen, X.; Wang, J. RNA methylation regulators contribute to poor prognosis of hepatocellular carcinoma associated with the suppression of bile acid metabolism: A multi-omics analysis. Am. J. Cancer Res. 2022, 12, 2989–3013. [Google Scholar] [PubMed]
- Yan, H.; Zhang, L.; Cui, X.; Zheng, S.; Li, R. Roles and mechanisms of the m6A reader YTHDC1 in biological processes and diseases. Cell Death Discov. 2022, 8, 237. [Google Scholar] [CrossRef]
- Chen, X.; Sun, Y.-Z.; Liu, H.; Zhang, L.; Li, J.-Q.; Meng, J. RNA methylation and diseases: Experimental results, databases, Web servers and computational models. Brief. Bioinform. 2019, 20, 896–917. [Google Scholar] [CrossRef] [PubMed]
- Guo, B.; Zhang, H.; Wang, J.; Wu, R.; Zhang, J.; Zhang, Q.; Xu, L.; Shen, M.; Zhang, Z.; Gu, F. Identification of the signature associated with m6A RNA methylation regulators and m6A-related genes and construction of the risk score for prognostication in early-stage lung adenocarcinoma. Front. Genet. 2021, 12, 656114. [Google Scholar] [CrossRef]
- Shi, Y.; Zheng, C.; Jin, Y.; Bao, B.; Wang, D.; Hou, K.; Feng, J.; Tang, S.; Qu, X.; Liu, Y. Reduced expression of METTL3 promotes metastasis of triple-negative breast cancer by m6A methylation-mediated COL3A1 up-regulation. Front. Oncol. 2020, 10, 1126. [Google Scholar] [CrossRef]
- Qian, W.; Cao, Y. An overview of the effects and mechanisms of m6 A methylation on innate immune cells in sepsis. Front. Immunol. 2022, 13, 1041990. [Google Scholar] [CrossRef]
- Chen, X.; Yuan, L.; Zhang, L.; Chen, L.; He, Y.; Wang, C.; Wu, J.; Chen, S.; Zhao, W.; Yu, D. GPX8 deficiency–induced oxidative stress reprogrammed m6A epitranscriptome of oral cancer cells. Epigenetics 2023, 18, 2208707. [Google Scholar] [CrossRef] [PubMed]
- Liu, L.; Li, H.; Hu, D.; Wang, Y.; Shao, W.; Zhong, J.; Yang, S.; Liu, J.; Zhang, J. Insights into N6-methyladenosine and programmed cell death in cancer. Mol. Cancer 2022, 21, 32. [Google Scholar] [CrossRef] [PubMed]
- Ding, C.; Zou, Q.; Ding, J.; Ling, M.; Wang, W.; Li, H.; Huang, B. Increased N6-methyladenosine causes infertility is associated with FTO expression. J. Cell. Physiol. 2018, 233, 7055–7066. [Google Scholar] [CrossRef] [PubMed]
- Safaeinejad, Z.; Kazeminasab, F.; Kiani-Esfahani, A.; Ghaedi, K.; Nasr-Esfahani, M.H. Multi-effects of Resveratrol on stem cell characteristics: Effective dose, time, cell culture conditions and cell type-specific responses of stem cells to Resveratrol. Eur. J. Med. Chem. 2018, 155, 651–657. [Google Scholar] [CrossRef] [PubMed]
- Safaeinejad, Z.; Nabiuni, M.; Peymani, M.; Ghaedi, K.; Nasr-Esfahani, M.H.; Baharvand, H. Resveratrol promotes human embryonic stem cells self-renewal by targeting SIRT1-ERK signaling pathway. Eur. J. Cell Biol. 2017, 96, 665–672. [Google Scholar] [CrossRef] [PubMed]
- Perez Saez, J.M.; Bussmann, L.E.; Baranao, J.L.; Bussmann, U.A. Improvement of chicken primordial germ cell maintenance in vitro by blockade of the aryl hydrocarbon receptor endogenous activity. Cell. Reprogramming 2016, 18, 154–161. [Google Scholar] [CrossRef] [PubMed]
- Wong, S.; Kirkland, J.L.; Schwanz, H.A.; Simmons, A.L.; Hamilton, J.A.; Corkey, B.E.; Guo, W. Effects of thiol antioxidant β-mercaptoethanol on diet-induced obese mice. Life Sci. 2014, 107, 32–41. [Google Scholar] [CrossRef]
- Zhang, J.; Pavlova, N.N.; Thompson, C.B. Cancer cell metabolism: The essential role of the nonessential amino acid, glutamine. EMBO J. 2017, 36, 1302–1315. [Google Scholar] [CrossRef]
- Hercberg, S.; Galan, P.; Preziosi, P.; Bertrais, S.; Mennen, L.; Malvy, D.; Roussel, A.-M.; Favier, A.; Briançon, S. The SU. VI. MAX Study: A randomized, placebo-controlled trial of the health effects of antioxidant vitamins and minerals. Arch. Intern. Med. 2004, 164, 2335–2342. [Google Scholar] [CrossRef]
- Schreck, R.; Rieber, P.; Baeuerle, P.A. Reactive oxygen intermediates as apparently widely used messengers in the activation of the NF-kappa B transcription factor and HIV-1. EMBO J. 1991, 10, 2247–2258. [Google Scholar] [CrossRef]
- Zhang, M.; Liu, J.; Yu, C.; Tang, S.; Jiang, G.; Zhang, J.; Zhang, H.; Xu, J.; Xu, W. Berberine Regulation of cellular oxidative stress, apoptosis and autophagy by modulation of m6A mRNA methylation through targeting the Camk1db/ERK pathway in zebrafish-hepatocytes. Antioxidants 2022, 11, 2370. [Google Scholar] [CrossRef] [PubMed]
- Zhang, X.-X.; Ni, Z.-J.; Zhang, F.; Thakur, K.; Zhang, J.-G.; Khan, M.R.; Busquets, R.; Wei, Z.-J. Physicochemical and antioxidant properties of Lycium barbarum seed dreg polysaccharides prepared by continuous extraction. Food Chem. X 2022, 14, 100282. [Google Scholar] [CrossRef] [PubMed]
- Su, S.; Duan, J.; Chen, T.; Huang, X.; Shang, E.; Yu, L.; Wei, K.; Zhu, Y.; Guo, J.; Guo, S. Frankincense and myrrh suppress inflammation via regulation of the metabolic profiling and the MAPK signaling pathway. Sci. Rep. 2015, 5, 13668. [Google Scholar] [CrossRef] [PubMed]
- Hu, J.; Zhang, Y.-M.; Miao, Y.-F.; Zhu, L.; Yi, X.-L.; Chen, H.; Yang, X.-J.; Wan, M.-H.; Tang, W.-F. Effects of Yue-Bi-Tang on water metabolism in severe acute pancreatitis rats with acute lung-kidney injury. World J. Gastroenterol. 2020, 26, 6810. [Google Scholar] [CrossRef]
- Zhang, Q.; Ye, W.; Liu, Y.; Niu, D.; Zhao, X.; Li, G.; Qu, Y.; Zhao, Z. S-allylmercapto-N-acetylcysteine ameliorates pulmonary fibrosis in mice via Nrf2 pathway activation and NF-κB, TGF-β1/Smad2/3 pathway suppression. Biomed. Pharmacother. 2023, 157, 114018. [Google Scholar] [CrossRef] [PubMed]
- Lin, J.; Li, X.; Chen, B.; Wei, G.; Chen, D. E-Configuration Improves Antioxidant and Cytoprotective Capacities of Resveratrols. Molecules 2018, 23, 1790. [Google Scholar] [CrossRef] [PubMed]
- Charão, M.F.; Goethel, G.; Brucker, N.; Paese, K.; Eifler-Lima, V.L.; Pohlmann, A.R.; Guterres, S.S.; Garcia, S.C. Melatonin-loaded lipid-core nanocapsules protect against lipid peroxidation caused by paraquat through increased SOD expression in Caenorhabditis elegans. BMC Pharmacol. Toxicol. 2019, 20, 80. [Google Scholar] [CrossRef] [PubMed]
- Manzoor, T.; Saleem, A.; Farooq, N.; Dar, L.A.; Nazir, J.; Saleem, S.; Ismail, S.; Gugjoo, M.B.; Shiekh, P.A.; Ahmad, S.M. Extracellular vesicles derived from mesenchymal stem cells—A novel therapeutic tool in infectious diseases. Inflamm. Regen. 2023, 43, 17. [Google Scholar] [CrossRef] [PubMed]
- Pace, C.; Dagda, R.; Angermann, J. Antioxidants protect against arsenic induced mitochondrial cardio-toxicity. Toxics 2017, 5, 38. [Google Scholar] [CrossRef]
- Li, Y.; Zhang, Q.; Liu, Y.; Luo, Z.; Kang, L.; Qu, J.; Liu, W.; Xia, X.; Liu, Y.; Wu, K. Hepatitis C virus activates Bcl-2 and MMP-2 expression through multiple cellular signaling pathways. J. Virol. 2012, 86, 12531–12543. [Google Scholar] [CrossRef]
- Yang, J.; Huang, J.; Shen, C.; Cheng, W.; Yu, P.; Wang, L.; Tang, F.; Guo, S.; Yang, Q.; Zhang, J. Resveratrol treatment in different time-attenuated neuronal apoptosis after oxygen and glucose deprivation/reoxygenation via enhancing the activation of Nrf-2 signaling pathway in vitro. Cell Transplant. 2018, 27, 1789–1797. [Google Scholar] [CrossRef] [PubMed]
- Wang, G.Y.; Bi, Y.G.; Liu, X.D.; Han, J.F.; Wei, M.; Zhang, Q.Y. Upregulation of connexin 43 and apoptosis-associated protein expression by high glucose in H9c2 cells was improved by resveratrol via the autophagy signaling pathway. Mol. Med. Rep. 2017, 16, 3262–3268. [Google Scholar] [CrossRef] [PubMed]
- Yang, J.; Zhu, C.; Ye, J.; Lv, Y.; Wang, L.; Chen, Z.; Jiang, Z. Protection of porcine intestinal-epithelial cells from deoxynivalenol-induced damage by resveratrol via the Nrf2 signaling pathway. J. Agric. Food Chem. 2018, 67, 1726–1735. [Google Scholar] [CrossRef] [PubMed]
- Zhu, C.; Nie, X.; He, Z.; Xiong, T.; Li, Y.; Bai, Y.; Zhang, H. Research Note: Dietary resveratrol supplementation improves the hepatic antioxidant capacity and attenuates lipopolysaccharide-induced inflammation in yellow-feathered broilers. Poult. Sci. 2023, 102, 102370. [Google Scholar] [CrossRef] [PubMed]
- Olaniyan, L.W.; Okoh, A.I. In vitro biochemical assessment of mixture effects of two endocrine disruptors on INS-1 cells. Sci. Rep. 2022, 12, 20102. [Google Scholar] [CrossRef] [PubMed]
- Zhang, Z.; Wang, Q.; Zhao, X.; Shao, L.; Liu, G.; Zheng, X.; Xie, L.; Zhang, Y.; Sun, C.; Xu, R. YTHDC1 mitigates ischemic stroke by promoting Akt phosphorylation through destabilizing PTEN mRNA. Cell Death Dis. 2020, 11, 977. [Google Scholar] [CrossRef] [PubMed]
- Xu, Z.; Qiu, P.; Jiang, Y.; Hu, J.; Wu, Z.; Lei, J.; Pu, H.; Huang, Q.; Wang, X.; Li, B. m6A modification mediates endothelial cell responses to oxidative stress in vascular aging induced by low fluid shear stress. Oxidative Med. Cell. Longev. 2023, 2023, 8134027. [Google Scholar] [CrossRef] [PubMed]
- Gao, G.; Duan, Y.; Chang, F.; Zhang, T.; Huang, X.; Yu, C. METTL14 promotes apoptosis of spinal cord neurons by inducing EEF1A2 m6A methylation in spinal cord injury. Cell Death Discov. 2022, 8, 15. [Google Scholar] [CrossRef] [PubMed]
- Wang, S.; Chai, P.; Jia, R.; Jia, R. Novel insights on m 6 A RNA methylation in tumorigenesis: A double-edged sword. Mol. Cancer 2018, 17, 101. [Google Scholar] [CrossRef]
- Wu, J.; Li, Y.; Yu, J.; Gan, Z.; Wei, W.; Wang, C.; Zhang, L.; Wang, T.; Zhong, X. Resveratrol attenuates high-fat diet induced hepatic lipid homeostasis disorder and decreases m6A RNA methylation. Front. Pharmacol. 2020, 11, 568006. [Google Scholar] [CrossRef]
- Zhang, P.; Liu, Y.; Lian, C.; Cao, X.; Wang, Y.; Li, X.; Cong, M.; Tian, P.; Zhang, X.; Wei, G.; et al. SH3RF3 promotes breast cancer stem-like properties via JNK activation and PTX3 upregulation. Nat. Commun. 2020, 11, 2487. [Google Scholar] [CrossRef] [PubMed]
- Cao, M.; Yuan, D.; Jiang, H.; Zhou, G.; Chen, C.; Han, G. Long non-coding RNA WAC antisense RNA 1 mediates hepatitis B virus replication in vitro by reinforcing miR-192-5p/ATG7-induced autophagy. Eur. J. Histochem. 2022, 66, 3438. [Google Scholar] [CrossRef] [PubMed]
- Fan, L.; Huang, X.; Xue, W.; Xie, W.; Tong, R.; Chen, J.; Wu, T. Effects of Ruanmailing in Blocking Early Stages of Atherosclerosis by TNF-α Regulation via Kir2.1. Evid. Based Complement. Altern. Med. 2022, 2022, 2836880. [Google Scholar] [CrossRef]
- Poulet, C.; Künzel, S.; Büttner, E.; Lindner, D.; Westermann, D.; Ravens, U. Altered physiological functions and ion currents in atrial fibroblasts from patients with chronic atrial fibrillation. Physiol. Rep. 2016, 4, e12681. [Google Scholar] [CrossRef]
- Shen, M.; Pan, R.; Lei, S.; Zhang, L.; Zhou, C.; Zeng, Z.; Nie, Y.; Tian, X. KCNJ2/HIF1α positive-feedback loop promotes the metastasis of osteosarcoma. Cell Commun. Signal. 2023, 21, 46. [Google Scholar] [CrossRef] [PubMed]
- Chen, Y.; Zhu, S.; Pei, Y.; Hu, J.; Hu, Z.; Liu, X.; Wang, X.; Gu, M.; Hu, S.; Liu, X. Differential microRNA Expression in Newcastle Disease Virus-Infected HeLa Cells and Its Role in Regulating Virus Replication. Front. Oncol. 2021, 11, 616809. [Google Scholar] [CrossRef] [PubMed]
- Brčić, L.; Barić, A.; Benzon, B.; Brekalo, M.; Gračan, S.; Kaličanin, D.; Škrabić, V.; Zemunik, T.; Barbalić, M.; Novak, I.; et al. AATF and SMARCA2 are associated with thyroid volume in Hashimoto’s thyroiditis patients. Sci. Rep. 2020, 10, 1754. [Google Scholar] [CrossRef] [PubMed]
- Nelson, P.; Ngoc Tran, T.D.; Zhang, H.; Zolochevska, O.; Figueiredo, M.; Feng, J.M.; Gutierrez, D.L.; Xiao, R.; Yao, S.; Penn, A.; et al. Transient receptor potential melastatin 4 channel controls calcium signals and dental follicle stem cell differentiation. Stem Cells 2013, 31, 167–177. [Google Scholar] [CrossRef]
- Benton, M.A.; Rager, J.E.; Smeester, L.; Fry, R.C. Comparative genomic analyses identify common molecular pathways modulated upon exposure to low doses of arsenic and cadmium. BMC Genom. 2011, 12, 173. [Google Scholar] [CrossRef]
- Hu, Y.H.; Liu, J.; Lu, J.; Wang, P.X.; Chen, J.X.; Guo, Y.; Han, F.H.; Wang, J.J.; Li, W.; Liu, P.Q. sFRP1 protects H9c2 cardiac myoblasts from doxorubicin-induced apoptosis by inhibiting the Wnt/PCP-JNK pathway. Acta Pharmacol. Sin. 2020, 41, 1150–1157. [Google Scholar] [CrossRef]
- Han, X.; Amar, S. Secreted frizzled-related protein 1 (SFRP1) protects fibroblasts from ceramide-induced apoptosis. J. Biol. Chem. 2004, 279, 2832–2840. [Google Scholar] [CrossRef] [PubMed]






| Gene Name | Seqname | m6A_Regulation | Gene_Regulation |
|---|---|---|---|
| ANO6 | chr1 | down | up |
| SH3RF3 | chr1 | down | up |
| GUCY1A2 | chr1 | up | down |
| PRSS23 | chr1 | down | up |
| MAP2 | chr7 | up | up |
| EN1 | chr7 | down | down |
| FAM129A | chr8 | up | up |
| FOXB1 | chr10 | down | down |
| CEP89 | chr11 | up | down |
| IL17RD | chr12 | up | up |
| ENSGALG00010001642 | chr16 | down | up |
| IER5L | chr17 | down | up |
| KCNJ2 | chr18 | up | up |
| CDR2L | chr18 | down | up |
| SFRP1 | chr22 | up | up |
| ENSGALG00010005920 | chr31 | down | up |
Disclaimer/Publisher’s Note: The statements, opinions and data contained in all publications are solely those of the individual author(s) and contributor(s) and not of MDPI and/or the editor(s). MDPI and/or the editor(s) disclaim responsibility for any injury to people or property resulting from any ideas, methods, instructions or products referred to in the content. |
© 2024 by the authors. Licensee MDPI, Basel, Switzerland. This article is an open access article distributed under the terms and conditions of the Creative Commons Attribution (CC BY) license (https://creativecommons.org/licenses/by/4.0/).
Share and Cite
Qiao, Y.; Xiao, G.; Zhu, X.; Wen, J.; Bu, Y.; Zhang, X.; Kong, J.; Bai, Y.; Xie, Q. Resveratrol Enhances Antioxidant and Anti-Apoptotic Capacities in Chicken Primordial Germ Cells through m6A Methylation: A Preliminary Investigation. Animals 2024, 14, 2214. https://doi.org/10.3390/ani14152214
Qiao Y, Xiao G, Zhu X, Wen J, Bu Y, Zhang X, Kong J, Bai Y, Xie Q. Resveratrol Enhances Antioxidant and Anti-Apoptotic Capacities in Chicken Primordial Germ Cells through m6A Methylation: A Preliminary Investigation. Animals. 2024; 14(15):2214. https://doi.org/10.3390/ani14152214
Chicago/Turabian StyleQiao, Yanzhao, Gengsheng Xiao, Xiaohua Zhu, Jun Wen, Yonghui Bu, Xinheng Zhang, Jie Kong, Yinshan Bai, and Qingmei Xie. 2024. "Resveratrol Enhances Antioxidant and Anti-Apoptotic Capacities in Chicken Primordial Germ Cells through m6A Methylation: A Preliminary Investigation" Animals 14, no. 15: 2214. https://doi.org/10.3390/ani14152214
APA StyleQiao, Y., Xiao, G., Zhu, X., Wen, J., Bu, Y., Zhang, X., Kong, J., Bai, Y., & Xie, Q. (2024). Resveratrol Enhances Antioxidant and Anti-Apoptotic Capacities in Chicken Primordial Germ Cells through m6A Methylation: A Preliminary Investigation. Animals, 14(15), 2214. https://doi.org/10.3390/ani14152214

