Maternal Folic Acid Supplementation Improves the Intestinal Health of Offspring Porcine by Promoting the Proliferation and Differentiation of Intestinal Stem Cells
Abstract
:Simple Summary
Abstract
1. Introduction
2. Materials and Methods
2.1. Experimental Design
2.2. Serum and Colostrum Biochemical Assays
2.3. Histological Analysis
2.4. Quantitative Real-Time PCR
2.5. Western Blot Analysis
2.6. Immunofluorescence
2.7. Statistical Analysis
3. Results
3.1. Maternal Folic Acid Supplementation Increased Offspring Growth Performance
3.2. Maternal Folic Acid Supplementation Increased Intestinal Folate Metabolism in Offspring
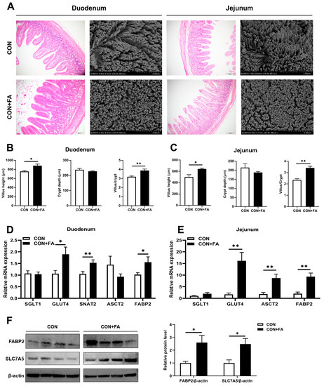
3.3. Maternal Folic Acid Supplementation Enhanced the Integrity of Intestinal Morphology in Offspring
3.4. Maternal Folic Acid Supplementation Improves Intestinal Inflammatory Response in Offspring
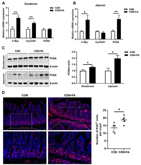
3.5. Maternal Folic Acid Supplementation Stimulates the Proliferation of Intestinal Cells in Offspring
3.6. Maternal Folic Acid Supplementation Promotes the Differentiation of Intestinal Stem Cells in Offspring
4. Discussion
5. Conclusions
Author Contributions
Funding
Institutional Review Board Statement
Informed Consent Statement
Data Availability Statement
Conflicts of Interest
References
- Li, Q.; Yang, S.; Zhang, X.; Liu, X.; Wu, Z.; Qi, Y.; Guan, W.; Ren, M.; Zhang, S. Maternal nutrition during late gestation and lactation: Association with immunity and the inflammatory response in the offspring. Front. Immunol. 2022, 12, 758525. [Google Scholar] [CrossRef] [PubMed]
- Levine, S.Z.; Kodesh, A.; Viktorin, A.; Smith, L.; Uher, R.; Reichenberg, A.; Sandin, S. Association of maternal use of folic acid and multivitamin supplements in the periods before and during pregnancy with the risk of autism spectrum disorder in offspring. JAMA Psychiatry 2018, 75, 176–184. [Google Scholar] [CrossRef] [PubMed]
- Wang, B.; Li, H.; Li, Z.; Jian, L.; Gao, Y.; Qu, Y.; Liu, C.; Xu, C.; Li, Y.; Diao, Z.; et al. Maternal folic acid supplementation modulates the growth performance, muscle development and immunity of Hu sheep offspring of different litter size. J. Nutr. Biochem. 2019, 70, 194–201. [Google Scholar] [CrossRef] [PubMed]
- van Gool, J.D.; Hirche, H.; Lax, H.; Schaepdrijver, L.D. Folic acid and primary prevention of neural tube defects: A review. Reprod. Toxicol. 2018, 80, 73–84. [Google Scholar] [CrossRef]
- Shulpekova, Y.; Nechaev, V.; Kardasheva, S.; Sedova, A.; Kurbatova, A.; Bueverova, E.; Kopylov, A.; Malsagova, K.; Dlamini, J.C.; Ivashkin, V. The concept of folic acid in health and disease. Molecules 2021, 26, 3731. [Google Scholar] [CrossRef]
- Sie, K.K.; Medline, A.; van Weel, J.; Sohn, K.J.; Choi, S.W.; Croxford, R.; Kim, Y.I. Effect of maternal and postweaning folic acid supplementation on colorectal cancer risk in the offspring. Gut 2011, 60, 1687–1694. [Google Scholar] [CrossRef]
- He, Q.; Zou, T.; Chen, J.; Jian, L.; He, J.; Xia, Y.; Xie, F.; Wang, Z.; You, J. Maternal methyl-donor micronutrient supplementation during pregnancy promotes skeletal muscle differentiation and maturity in newborn and weaning pigs. Front. Nutr. 2022, 7, 609022. [Google Scholar] [CrossRef]
- Engevik, M.A.; Morra, C.N.; Röth, D.; Engevik, K.; Spinler, J.K.; Devaraj, S.; Crawford, S.E.; Estes, M.K.; Kalkum, M.; Versalovic, J. Microbial metabolic capacity for intestinal folate production and modulation of host folate receptors. Front. Microbiol. 2019, 10, 2305. [Google Scholar] [CrossRef]
- Czeizel, A.E.; Dudás, I. Prevention of the first occurrence of neural-tube defects by periconceptional vitamin supplementation. N. Engl. J. Med. 1992, 327, 1832–1835. [Google Scholar] [CrossRef]
- Kancherla, V. Neural tube defects: A review of global prevalence, causes, and primary prevention. Child’s Nerv. Syst. 2023, 39, 1703–1710. [Google Scholar] [CrossRef]
- US Preventive Services Task Force; Bibbins-Domingo, K.; Grossman, D.C.; Curry, S.J.; Davidson, K.W.; Epling, J.W., Jr.; García, F.A.; Kemper, A.R.; Krist, A.H.; Kurth, A.E.; et al. Folic acid supplementation for the prevention of neural tube defects: US preventive services task force recommendation statement. JAMA 2017, 317, 183–189. [Google Scholar] [PubMed]
- Liu, H.; Wang, J.; Mou, D.; Che, L.; Fang, Z.; Feng, B.; Lin, Y.; Xu, S.; Wu, D. Maternal methyl donor supplementation during gestation counteracts the bisphenol a-induced impairment of intestinal morphology, disaccharidase activity, and nutrient transporters gene expression in newborn and weaning pigs. Nutrients 2017, 9, 423. [Google Scholar] [CrossRef] [PubMed]
- Yang, H.; Xiong, X.; Wang, X.; Tan, B.; Li, T.; Yin, Y. Effects of weaning on intestinal upper villus epithelial cells of piglets. PLoS ONE 2016, 11, e0150216. [Google Scholar] [CrossRef] [PubMed]
- Wang, L.; Tan, X.; Wang, H.; Wang, Q.; Huang, P.; Li, Y.; Li, J.; Huang, J.; Yang, H.; Yin, Y. Effects of varying dietary folic acid during weaning stress of piglets. Anim. Nutr. 2021, 7, 101–110. [Google Scholar] [CrossRef]
- Catala, G.N.; Bestwick, C.S.; Russell, W.R.; Tortora, K.; Giovannelli, L.; Moyer, M.P.; Lendoiro, E.; Duthie, S.J. Folate, genomic stability and colon cancer: The use of single cell gel electrophoresis in assessing the impact of folate in vitro, in vivo and in human biomonitoring. Mutat. Res. Genet. Toxicol. Environ. Mutagen. 2019, 843, 73–80. [Google Scholar] [CrossRef]
- Ichi, S.; Nakazaki, H.; Boshnjaku, V.; Singh, R.M.; Mania-Farnell, B.; Xi, G.; McLone, D.G.; Tomita, T.; Mayanil, C.S. Fetal neural tube stem cells from Pax3 mutant mice proliferate, differentiate, and form synaptic connections when stimulated with folic acid. Stem Cells Dev. 2012, 21, 321–330. [Google Scholar] [CrossRef]
- Wei, T.; Jia, W.; Qian, Z.; Zhao, L.; Yu, Y.; Li, L.; Wang, C.; Liu, Q.; Yang, D.; Wang, G.; et al. Folic acid supports pluripotency and reprogramming by regulating LIF/STAT3 and MAPK/ERK signaling. Stem Cells Dev. 2017, 26, 49–59. [Google Scholar] [CrossRef]
- Ferrazzi, E.; Tiso, G.; Martino, D.D. Folic acid versus 5-methyl tetrahydrofolate supplementation in pregnancy. Eur. J. Obstet. Gynecol. Reprod. Biol. 2020, 253, 312–319. [Google Scholar] [CrossRef]
- Wang, L.; Zou, L.; Li, J.; Yang, H.; Yin, Y. Effect of dietary folate level on organ weight, digesta pH, short-chain fatty acid concentration, and intestinal microbiota of weaned piglets. J. Anim. Sci. 2021, 99, skab015. [Google Scholar] [CrossRef]
- Meher, A.; Joshi, A.; Joshi, S. Differential regulation of hepatic transcription factors in the Wistar rat offspring born to dams fed folic acid, vitamin B12 deficient diets and supplemented with omega-3 fatty acids. PLoS ONE 2014, 9, e90209. [Google Scholar] [CrossRef]
- Zhao, R.; Matherly, L.H.; Goldman, I.D. Membrane transporters and folate homeostasis: Intestinal absorption and transport into systemic compartments and tissues. Expert Rev. Mol. Med. 2009, 11, e4. [Google Scholar] [CrossRef] [PubMed]
- Salazar, M.D.; Ratnam, M. The folate receptor: What does it promise in tissue-targeted therapeutics? Cancer Metastasis Rev. 2007, 26, 141–152. [Google Scholar] [CrossRef] [PubMed]
- Liu, Y.; Liu, X.; Zhou, J.; Ren, Z.; Yang, X.; Cao, Y.; Yang, X. Folic acid perfusion administration reduced abdominal fat deposition in starter Arbor Acres broilers. Poult. Sci. 2019, 98, 6816–6825. [Google Scholar] [CrossRef]
- Bhatia, M.; Thakur, J.; Suyal, S.; Oniel, R.; Chakraborty, R.; Pradhan, S.; Sharma, M.; Sengupta, S.; Laxman, S.; Masakapalli, S.K.; et al. Allosteric inhibition of MTHFR prevents futile SAM cycling and maintains nucleotide pools in one-carbon metabolism. J. Biol. Chem. 2020, 295, 16037–16057. [Google Scholar] [CrossRef] [PubMed]
- Ortbauer, M.; Ripper, D.; Fuhrmann, T.; Lassi, M.; Auernigg-Haselmaier, S.; Stiegler, C.; König, J. Folate deficiency and over-supplementation causes impaired folate metabolism: Regulation and adaptation mechanisms in Caenorhabditis elegans. Mol. Nutr. Food Res. 2016, 60, 949–956. [Google Scholar] [CrossRef]
- Hu, C.H.; Xiao, K.; Luan, Z.S.; Song, J. Early weaning increases intestinal permeability, alters expression of cytokine and tight junction proteins, and activates mitogen-activated protein kinases in pigs. J. Anim. Sci. 2013, 91, 1094–1101. [Google Scholar] [CrossRef]
- Mariadason, J.M.; Nicholas, C.; L’Italien, K.E.; Zhuang, M.; Smartt, H.J.; Heerdt, B.G.; Yang, W.; Corner, G.A.; Wilson, A.J.; Klampfer, L.; et al. Gene expression profiling of intestinal epithelial cell maturation along the crypt-villus axis. Gastroenterology 2005, 128, 1081–1088. [Google Scholar] [CrossRef] [PubMed]
- Mickiewicz, M.; Zabielski, R.; Grenier, B.; Normand, L.L.; Savary, G.; Holst, J.J.; Oswald, I.P.; Metges, C.C.; Guilloteau, P. Structural and functional development of small intestine in intrauterine growth retarded porcine offspring born to gilts fed diets with differing protein ratios throughout pregnancy. J. Physiol. Pharmacol. 2012, 63, 225–239. [Google Scholar]
- Gjorevski, N.; Nikolaev, M.; Brown, T.E.; Mitrofanova, O.; Brandenberg, N.; DelRio, F.W.; Yavitt, F.M.; Liberali, P.; Anseth, K.S.; Lutolf, M.P. Tissue geometry drives deterministic organoid patterning. Science 2022, 375, eaaw9021. [Google Scholar] [CrossRef]
- Yang, H.; Qin, D.; Xu, S.; He, C.; Sun, J.; Hua, J.; Peng, S. Folic acid promotes proliferation and differentiation of porcine pancreatic stem cells into insulin-secreting cells through canonical Wnt and ERK signaling pathway. J. Steroid Biochem. Mol. Biol. 2021, 205, 105772. [Google Scholar] [CrossRef]
- Hwang, S.Y.; Kang, Y.J.; Sung, B.; Jang, J.Y.; Hwang, N.L.; Oh, H.J.; Ahn, Y.R.; Kim, H.J.; Shin, J.H.; Yoo, M.A.; et al. Folic acid is necessary for proliferation and differentiation of C2C12 myoblasts. J. Cell. Physiol. 2018, 233, 736–747. [Google Scholar] [CrossRef] [PubMed]
- Moon, Y.; Patel, M.; Um, S.; Lee, H.J.; Park, S.; Park, S.B.; Cha, S.S.; Jeong, B. Folic acid pretreatment and its sustained delivery for chondrogenic differentiation of MSCs. J. Control Release 2022, 343, 118–130. [Google Scholar] [CrossRef] [PubMed]
- Ting, P.C.; Lee, W.R.; Huo, Y.N.; Hsu, S.P.; Lee, W.S. Folic acid inhibits colorectal cancer cell migration. J. Nutr. Biochem. 2019, 63, 157–164. [Google Scholar] [CrossRef] [PubMed]
- Turner, J.R. Intestinal mucosal barrier function in health and disease. Nat. Rev. Immunol. 2009, 9, 799–809. [Google Scholar] [CrossRef]
- Zhou, J.Y.; Huang, D.G.; Zhu, M.; Gao, C.Q.; Yan, H.C.; Li, X.G.; Wang, X.Q. Wnt/β-catenin-mediated heat exposure inhibits intestinal epithelial cell proliferation and stem cell expansion through endoplasmic reticulum stress. J. Cell. Physiol. 2020, 235, 5613–5627. [Google Scholar] [CrossRef]
- Crott, J.W.; Liu, Z.; Keyes, M.K.; Choi, S.W.; Jang, H.; Moyer, M.P.; Mason, J.B. Moderate folate depletion modulates the expression of selected genes involved in cell cycle, intracellular signaling and folate uptake in human colonic epithelial cell lines. J. Nutr. Biochem. 2008, 19, 328–335. [Google Scholar] [CrossRef]






| Item | Content |
|---|---|
| Ingredients | |
| Corn | 64.70 |
| Soybean meal | 7.00 |
| Wheat bran | 24.00 |
| Dicalcium phosphate | 0.80 |
| Limestone | 1.50 |
| Salt | 0.40 |
| Lysine monohydrochloride, 98.5% | 0.11 |
| Phytase | 0.01 |
| Choline chloride, 60% | 0.10 |
| Yeast powder | 0.05 |
| Potassium magnesium sulfate | 0.20 |
| Premix 1 | 1.13 |
| Total | 100.00 |
| Nutrient levels | |
| Crude protein | ≥13.50 |
| Crude ash | ≤10.00 |
| Crude fiber | ≤10.00 |
| Lysine | ≥0.60 |
| Calcium | 1.20 |
| Total phosphorus | ≥0.05 |
| Gene | Primer Sequences (5′ to 3′) | Size (bp) | |
|---|---|---|---|
| β-actin | F: CGAGACCTTCAACACCCCAG | R: AGTCCATCACGATGCCAGTG | 92 |
| FOLR1 | F: TCTATGAGTGCTCGCCCAACC | R: GGCAGTCTTCCCACCAGTTCT | 123 |
| DHFR | F: TCCCAGAACTTGGGCATTGG | R: CCAGGTCTTCCTACCCATAATCA | 141 |
| MTHFR | F: AAGCGTCGGGAGGAAGATGTC | R: CAAAGGCGGGAGAGGAGGAG | 127 |
| MTRR | F: ACAAGTACGATCTGAGGACGGAAG | R: CGCAGGTGAGCAAGGAGGTC | 145 |
| SGLT1 | F: AGTGGGCAGCTCTTCGATTA | R: CCAGCCCAATCATACATCCT | 148 |
| GLUT4 | F: TCATCATCGGCATGAGTTTC | R: CGGGTTTCAGGCACTTTTAG | 121 |
| SNAT2 | F: TACTTGGTTCTGCTGGTGTCC | R: GTTGTGGGCTGTGTAAAGGTG | 212 |
| ASCT2 | F: GGATTCTGGACCGCTGCCTT | R: GGCTCCTCCGCTCTTCGTTT | 362 |
| FABP2 | F: GCCTGGAAGATAGACCGCAATGAG | R: AGTTCCGTCTGCGAGGCTGTAG | 216 |
| IL-1β | F: ATTCAGGGACCCTACCCTCTC | R: CTTCTCCACTGCCACGATGA | 279 |
| IL-6 | F: ACAAAGCCACCACCCCTAAC | R: CGTGGACGGCATCAATCTCA | 185 |
| IL-8 | F: GCAAGAGTAAGTGCAGAACTTCG | R: GGGTGGAAAGGTGTGGAATG | 62 |
| TNF-α | F: TAAGGGCTGCCTTGGTTCAG | R: AGAGGTTCAGCGATGTAGCG | 186 |
| IFN-γ | F: CGCAAAGCCATCAGTGAACTCATC | R: TTTGATGCTCTCTGGCCTTGGAAC | 110 |
| IL-4 | F: CAGCTTCAACACTTTGAGTATTTC | R: GCGACATCACCTTACAAGAGAT | 328 |
| IL-10 | F: TAATGCCGAAGGCAGAGAGT | R: GGCCTTGCTCTTGTTTTCAC | 134 |
| TGF-β | F: GGACCTTATCCTGAATGCCTT | R: TAGGTTACCACTGAGCCACAAT | 133 |
| ZO-1 | F: GCATGATGATCGTCTGTCCTACC | R: CCGCCTTCTGTATCTGTGTCTTC | 108 |
| Occludin | F: ACTTCAGATCAACAAAGGCAAC | R: CCAGCTCTTTATCCAGTCGAGA | 124 |
| Claudin-1 | F: AGAAATTTGTTGATCCCGGAAACCA | R: TAAGCTCCGGCAAATACAAGCA | 152 |
| C-Myc | F: GAACCCTTGGCTCTCCACGA | R: GCTGTGAGGAGGTTTGCTGT | 174 |
| CyclinD1 | F: GTGAAAAAGAGCCGCCTGC | R: CGGATGGAGTTGTCGGTGTAG | 119 |
| PCNA | F: GCAAGTGGAGAACTCGGAAATG | R: GTAGGAGAGAGTGGAGTGGCT | 161 |
| Sox9 | F: GCGGAGAAAGTCGGTGAAGAAC | R: AGATGGCGTTGGGAGAGATGTG | 80 |
| Muc2 | F: GGCTGCTCATTGAGAGGAGT | R: ATGTTCCCGAACTCCAAGG | 214 |
| ChrA | F: GACCTCGCTCTCCAAGGAGCCA | R: TGTGCGCCTGGGCGTTTCTT | 332 |
| Lyz | F: GGTCTATGATCGGTGCGAGT | R: AACTGCTTTGGGTGTCTTGC | 214 |
Disclaimer/Publisher’s Note: The statements, opinions and data contained in all publications are solely those of the individual author(s) and contributor(s) and not of MDPI and/or the editor(s). MDPI and/or the editor(s) disclaim responsibility for any injury to people or property resulting from any ideas, methods, instructions or products referred to in the content. |
© 2023 by the authors. Licensee MDPI, Basel, Switzerland. This article is an open access article distributed under the terms and conditions of the Creative Commons Attribution (CC BY) license (https://creativecommons.org/licenses/by/4.0/).
Share and Cite
Zhang, Y.; Zhang, X.; Chen, J.; Jiang, S.; Han, Y.; Du, H. Maternal Folic Acid Supplementation Improves the Intestinal Health of Offspring Porcine by Promoting the Proliferation and Differentiation of Intestinal Stem Cells. Animals 2023, 13, 3092. https://doi.org/10.3390/ani13193092
Zhang Y, Zhang X, Chen J, Jiang S, Han Y, Du H. Maternal Folic Acid Supplementation Improves the Intestinal Health of Offspring Porcine by Promoting the Proliferation and Differentiation of Intestinal Stem Cells. Animals. 2023; 13(19):3092. https://doi.org/10.3390/ani13193092
Chicago/Turabian StyleZhang, Yuhui, Xiaofeng Zhang, Jianjun Chen, Shouchuan Jiang, Yu Han, and Huahua Du. 2023. "Maternal Folic Acid Supplementation Improves the Intestinal Health of Offspring Porcine by Promoting the Proliferation and Differentiation of Intestinal Stem Cells" Animals 13, no. 19: 3092. https://doi.org/10.3390/ani13193092
APA StyleZhang, Y., Zhang, X., Chen, J., Jiang, S., Han, Y., & Du, H. (2023). Maternal Folic Acid Supplementation Improves the Intestinal Health of Offspring Porcine by Promoting the Proliferation and Differentiation of Intestinal Stem Cells. Animals, 13(19), 3092. https://doi.org/10.3390/ani13193092
