Transcriptome Analysis of Differentially Expressed mRNA Related to Pigeon Muscle Development
Abstract
:Simple Summary
Abstract
1. Introduction
2. Materials and Methods
2.1. Animal Ethics Statement
2.2. Experimental Animals
2.3. Sample Preparation
2.4. Library Construction and RNA Sequencing
2.5. mRNA Identification and Quantification
2.6. Identification of Differentially Expressed Genes
2.7. Co−Expression Network Analysis and Visualisation
2.8. Functional Enrichment Analysis
2.9. qRT−PCR Confirmation of Differentially Expressed Genes
3. Results
3.1. Quality Control
3.2. Identification of Differentially Expressed Genes
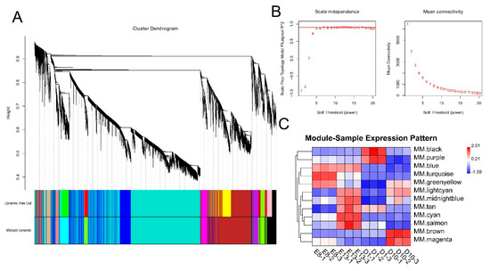
3.3. Weighted Gene Co−Expression Network Analysis
3.4. Visualisation of the Pigeon Muscle Development and Growth−Related Modules
3.5. Identification of Candidate Genes Related to Pigeon Muscle Development and Growth
3.6. GO and KEGG Pathway Enrichment Analysis
3.7. qRT−PCR
4. Discussion
5. Conclusions
Supplementary Materials
Author Contributions
Funding
Institutional Review Board Statement
Informed Consent Statement
Data Availability Statement
Conflicts of Interest
References
- Chen, M. The Growth and Nutrition Regulation of Domestic Pigeon (Columba livia). Poult. Sci. 2019, 8, 49–52. [Google Scholar]
- Guo, L.; Huang, W.; Chen, B.; Jebessa Bekele, E.; Chen, X.; Cai, B.; Nie, Q. gga−mir−133a−3p Regulates Myoblasts Proliferation and Differentiation by Targeting PRRX1. Front. Genet. 2018, 9, 577. [Google Scholar] [CrossRef] [PubMed]
- Xu, K.; Han, C.X.; Zhou, H.; Ding, J.M.; Xu, Z.; Yang, L.Y.; He, C.; Akinyemi, F.; Zheng, Y.M.; Qin, C.; et al. Effective MSTN Gene Knockout by AdV−Delivered CRISPR/Cas9 in Postnatal Chick Leg Muscle. Int. J. Mol. Sci. 2020, 21, 2584. [Google Scholar] [CrossRef] [PubMed] [Green Version]
- Bartel, D.P. MicroRNAs: Target recognition and regulatory functions. Cell 2009, 136, 215–233. [Google Scholar] [CrossRef] [Green Version]
- Costa, V.; Angelini, C.; De Feis, I.; Ciccodicola, A. Uncovering the complexity of transcriptomes with RNA−Seq. J. Biomed. Biotechnol. 2010, 2010, 853916. [Google Scholar] [CrossRef] [Green Version]
- Xing, S.; Liu, R.; Zhao, G.; Liu, L.; Groenen, M.A.M.; Madsen, O.; Zheng, M.; Yang, X.; Crooijmans, R.; Wen, J. RNA−Seq Analysis Reveals Hub Genes Involved in Chicken Intramuscular Fat and Abdominal Fat Deposition During Development. Front. Genet. 2020, 11, 1009. [Google Scholar] [CrossRef]
- Hu, Z.; Cao, J.; Liu, G.; Zhang, H.; Liu, X. Comparative Transcriptome Profiling of Skeletal Muscle from Black Muscovy Duck at Different Growth Stages Using RNA−seq. Genes 2020, 11, 1228. [Google Scholar] [CrossRef]
- Wang, X.; Yan, P.; Liu, L.; Luo, Y.; Zhao, L.; Liu, H.; Tang, Q.; Long, K.; Jin, L.; Ma, J.; et al. MicroRNA expression profiling reveals potential roles for microRNA in the liver during pigeon (Columba livia) development. Poult. Sci. 2020, 99, 6378–6389. [Google Scholar] [CrossRef]
- Ye, M.; Zhou, B.; Wei, S.; Ding, M.; Lu, X.; Shi, X.; Ding, J.; Yang, S.; Wei, W. Transcriptomic Analysis Identifies Candidate Genes Related to Intramuscular Fat Deposition and Fatty Acid Composition in the Breast Muscle of Squabs (Columba). G3 Bethesda Md. 2016, 6, 2081–2090. [Google Scholar] [CrossRef] [Green Version]
- Langdon, W.B. Performance of genetic programming optimised Bowtie2 on genome comparison and analytic testing (GCAT) benchmarks. BioData Min. 2015, 8, 1. [Google Scholar] [CrossRef] [Green Version]
- Kim, D.; Pertea, G.; Trapnell, C.; Pimentel, H.; Kelley, R.; Salzberg, S.L. TopHat2: Accurate alignment of transcriptomes in the presence of insertions, deletions and gene fusions. Genome Biol. 2013, 14, R36. [Google Scholar] [CrossRef] [Green Version]
- Zhang, B.; Horvath, S. A general framework for weighted gene co−expression network analysis. Stat. Appl. Genet. Mol. Biol. 2005, 4, 17. [Google Scholar] [CrossRef]
- Hentrich, T.; Koch, A.; Weber, N.; Kilzheimer, A.; Maia, A.; Burkhardt, S.; Rall, K.; Casadei, N.; Kohlbacher, O.; Riess, O.; et al. The Endometrial Transcription Landscape of MRKH Syndrome. Front. Cell Dev. Biol. 2020, 8, 572281. [Google Scholar] [CrossRef] [PubMed]
- Vid Gleich, D.F.; Benson, A.R.; Leskovec, J. Higher−order organisation of complex networks. Science 2016, 353, 163–166. [Google Scholar]
- Li, G.; Zhang, T.; Zhang, G.; Chen, L.; Han, W.; Guojun, D.; Xie, K.; Zhu, X.; Su, Y.; Wang, J. Analysis of gene co−expression networks and function modules at different developmental stages of chicken breast muscle. Biochem. Biophys. Res. Commun. 2019, 508, 177–183. [Google Scholar] [CrossRef] [PubMed]
- Langfelder, P.; Horvath, S. WGCNA: An R package for weighted correlation network analysis. BMC Bioinform. 2008, 9, 559. [Google Scholar] [CrossRef] [Green Version]
- Chen, S.; Yang, D.; Lei, C.; Li, Y.; Sun, X.; Chen, M.; Wu, X.; Zheng, Y. Identification of crucial genes in abdominal aortic aneurysm by WGCNA. PeerJ 2019, 7, e7873. [Google Scholar] [CrossRef] [PubMed]
- Zhang, T.; Ding, H.; Chen, L.; Zhang, S.; Wu, P.; Xie, K.; Pan, Z.; Zhang, G.; Dai, G.; Wu, H.; et al. Characterisation of chilled chicken spoilage using an integrated microbiome and metabolomics analysis. Food Res. Int. Ott. Ont. 2021, 144, 110328. [Google Scholar] [CrossRef]
- Efimova, N.; Grimaldi, A.; Bachmann, A.; Frye, K.; Zhu, X.; Feoktistov, A.; Straube, A.; Kaverina, I. Podosome−regulating kinesin KIF1C translocates to the cell periphery in a CLASP−dependent manner. J. Cell Sci. 2014, 127, 5179–5188. [Google Scholar] [CrossRef] [PubMed] [Green Version]
- Gache, V.; Gomes, E.R.; Cadot, B. Microtubule motors involved in nuclear movement during skeletal muscle differentiation. Mol. Biol. Cell 2017, 28, 865–874. [Google Scholar] [CrossRef]
- Filomena, M.C.; Yamamoto, D.L.; Caremani, M.; Kadarla, V.K.; Mastrototaro, G.; Serio, S.; Vydyanath, A.; Mutarelli, M.; Garofalo, A.; Pertici, I.; et al. Myopalladin promotes muscle growth through modulation of the serum response factor pathway. J. Cachexia Sarcopenia Muscle 2020, 11, 169–194. [Google Scholar] [CrossRef] [PubMed] [Green Version]
- Zewinger, S.; Rauen, T.; Rudnicki, M.; Federico, G.; Wagner, M.; Triem, S.; Schunk, S.J.; Petrakis, I.; Schmit, D.; Wagenpfeil, S.; et al. Dickkopf−3 (DKK3) in Urine Identifies Patients with Short−Term Risk of eGFR Loss. J. Am. Soc. Nephrol. JASN 2018, 29, 2722–2733. [Google Scholar] [CrossRef] [Green Version]
- Federico, G.; Meister, M.; Mathow, D.; Heine, G.H.; Moldenhauer, G.; Popovic, Z.V.; Nordström, V.; Kopp−Schneider, A.; Hielscher, T.; Nelson, P.J.; et al. Tubular Dickkopf−3 promotes the development of renal atrophy and fibrosis. JCI Insight 2016, 1, e84916. [Google Scholar] [CrossRef] [PubMed] [Green Version]
- de Wilde, J.; Hulshof, M.F.; Boekschoten, M.V.; de Groot, P.; Smit, E.; Mariman, E.C. The embryonic genes Dkk3, Hoxd8, Hoxd9 and Tbx1 identify muscle types in a diet−independent and fiber−type unrelated way. BMC Genom. 2010, 11, 176. [Google Scholar] [CrossRef] [PubMed] [Green Version]
- Yin, J.; Yang, L.; Xie, Y.; Liu, Y.; Li, S.; Yang, W.; Xu, B.; Ji, H.; Ding, L.; Wang, K.; et al. Dkk3 dependent transcriptional regulation controls age related skeletal muscle atrophy. Nat. Commun. 2018, 9, 1752. [Google Scholar] [CrossRef]
- Li, S.; Fu, Y.; Pang, Y.; Tong, H.; Li, S.; Yan, Y. GRP94 promotes muscle differentiation by inhibiting the PI3K/AKT/mTOR signaling pathway. J. Cell. Physiol. 2019, 234, 21211–21223. [Google Scholar] [CrossRef]
- Thomson, D.M. The Role of AMPK in the Regulation of Skeletal Muscle Size, Hypertrophy, and Regeneration. Int. J. Mol. Sci. 2018, 19, 3125. [Google Scholar] [CrossRef] [Green Version]
- Quach, N.L.; Biressi, S.; Reichardt, L.F.; Keller, C.; Rando, T.A. Focal adhesion kinase signaling regulates the expression of caveolin 3 and beta1 integrin, genes essential for normal myoblast fusion. Mol. Biol. Cell 2009, 20, 3422–3435. [Google Scholar] [CrossRef] [PubMed] [Green Version]
- Cui, C.; Han, S.; Shen, X.; He, H.; Chen, Y.; Zhao, J.; Wei, Y.; Wang, Y.; Zhu, Q.; Li, D.; et al. ISLR regulates skeletal muscle atrophy via IGF1−PI3K/Akt−Foxo signaling pathway. Cell Tissue Res. 2020, 381, 479–492. [Google Scholar] [CrossRef] [PubMed]
- Ge, J.; Liu, K.; Niu, W.; Chen, M.; Wang, M.; Xue, Y.; Gao, C.; Ma, P.X.; Lei, B. Gold and gold−silver alloy nanoparticles enhance the myogenic differentiation of myoblasts through p38 MAPK signaling pathway and promote in vivo skeletal muscle regeneration. Biomaterials 2018, 175, 19–29. [Google Scholar] [CrossRef] [PubMed]
- Ambrosio, R.; De Stefano, M.A.; Di Girolamo, D.; Salvatore, D. Thyroid hormone signaling and deiodinase actions in muscle stem/progenitor cells. Mol. Cell. Endocrinol. 2017, 459, 79–83. [Google Scholar] [CrossRef] [PubMed]
- Figueiredo, V.C.; McCarthy, J.J. Regulation of Ribosome Biogenesis in Skeletal Muscle Hypertrophy. Physiol. Bethesda Md. 2019, 34, 30–42. [Google Scholar] [CrossRef] [PubMed]






| Genes | Primer Sequences |
|---|---|
| LAST2 | F: GCGATCAGGAGATGGCTGTT R: GGCCTGCGGGTTACGTTATT |
| MYPN | F: TGGTAGGAATCCCAGCACCT R: AACGTCCCGTATCCTCCTCA |
| DKK3 | F: AGTGGCTTGATCTGCCAACC R: TTGCGCACTTCCTGGATGAC |
| B4GALT6 | F: CTGTTGGTTTCAAATGCTCTGG R: GGATAATCTGTGCCATTCAGTGT |
| OGDH | F: CGCTCATCAGGGCGTATCAG R: CCGTAAAAGCCAACGTTTGGAG |
| β−actin | F: CAGCCATCTTTCTTGGGTAT R: CTGTGATCTCCTTCTGCATCC |
| Sample | Clean Reads | High Quality Clean Reads | Q20 (%) | Q30 (%) | GC (%) | Mapping Ratio |
|---|---|---|---|---|---|---|
| E8−1 | 75,063,382 | 74,277,032 (98.95%) | 10,791,351,832 (98.02%) | 10,322,706,924 (93.76%) | 4,800,811,241 (43.61%) | 84.58% |
| E8−2 | 93,609,304 | 92,580,780 (98.9%) | 13,424,507,726 (97.85%) | 12,802,556,480 (93.32%) | 6,026,072,771 (43.92%) | 84.68% |
| E8−3 | 85,195,516 | 84,385,794 (99.05%) | 12,293,074,970 (98.18%) | 11,789,502,460 (94.16%) | 5,445,575,947 (43.49%) | 85.32% |
| E13−1 | 79,976,144 | 79,228,386 (99.07%) | 11,539,085,039 (98.13%) | 11,056,258,233 (94.02%) | 5,177,072,410 (44.03%) | 84.58% |
| E13−2 | 90,672,942 | 89,669,830 (98.89%) | 12,993,101,531 (97.85%) | 12,388,401,793 (93.30%) | 5,922,761,289 (44.60%) | 84.59% |
| E13−3 | 77,454,184 | 76,687,330 (99.01%) | 11,162,607,212 (98.12%) | 10,693,691,406 (94.00%) | 5,028,023,238 (44.20%) | 85.11% |
| D1−1 | 91,584,814 | 90,719,896 (99.06%) | 13,208,290,831 (98.12%) | 12,652,127,189 (93.99%) | 5,870,226,127 (43.61%) | 84.72% |
| D1−2 | 71,920,124 | 71,242,502 (99.06%) | 10,385,891,415 (98.17%) | 9,958,238,118 (94.13%) | 4,628,302,383 (43.75%) | 84.71% |
| D1−3 | 79,619,168 | 78,778,536 (98.94%) | 11,436,594,412 (97.93%) | 10,924,091,792 (93.54%) | 5,102,169,115 (43.69%) | 83.94% |
| D10−1 | 91,243,706 | 90,338,000 (99.01%) | 13,131,770,227 (98.06%) | 12,570,353,487 (93.87%) | 6,042,016,224 (45.12%) | 83.35% |
| D10−2 | 79,347,520 | 78,636,042 (99.1%) | 11,461,080,321 (98.18%) | 10,989,484,007 (94.14%) | 5,350,951,502 (45.84%) | 83.96% |
| D10−3 | 87,688,006 | 86,757,674 (98.94%) | 12,614,551,950 (98.04%) | 12,072,006,201 (93.82%) | 5,762,097,126 (44.78%) | 83.90% |
| Network | Hub mRNA | Degree |
|---|---|---|
| black | Abca8b | 176 |
| TCONS−00004461 | 137 | |
| A306−00014013 | 119 | |
| KIF1C | 114 | |
| LATS2 | 111 | |
| brown | VWF | 123 |
| A306−00011627 | 98 | |
| OGDH | 59 | |
| ACO2 | 65 | |
| MYPN | 59 | |
| cyan | TGIF1 | 125 |
| DKK3 | 104 | |
| NHSL1 | 102 | |
| MAPRE1 | 81 | |
| SDK2 | 68 | |
| turquoise | Gfpt1 | 229 |
| RFC5 | 143 | |
| DCBLD2 | 130 | |
| B4GALT6 | 105 | |
| PSPC1 | 105 |
Publisher’s Note: MDPI stays neutral with regard to jurisdictional claims in published maps and institutional affiliations. |
© 2021 by the authors. Licensee MDPI, Basel, Switzerland. This article is an open access article distributed under the terms and conditions of the Creative Commons Attribution (CC BY) license (https://creativecommons.org/licenses/by/4.0/).
Share and Cite
Ding, H.; Lin, Y.; Zhang, T.; Chen, L.; Zhang, G.; Wang, J.; Xie, K.; Dai, G. Transcriptome Analysis of Differentially Expressed mRNA Related to Pigeon Muscle Development. Animals 2021, 11, 2311. https://doi.org/10.3390/ani11082311
Ding H, Lin Y, Zhang T, Chen L, Zhang G, Wang J, Xie K, Dai G. Transcriptome Analysis of Differentially Expressed mRNA Related to Pigeon Muscle Development. Animals. 2021; 11(8):2311. https://doi.org/10.3390/ani11082311
Chicago/Turabian StyleDing, Hao, Yueyue Lin, Tao Zhang, Lan Chen, Genxi Zhang, Jinyu Wang, Kaizhou Xie, and Guojun Dai. 2021. "Transcriptome Analysis of Differentially Expressed mRNA Related to Pigeon Muscle Development" Animals 11, no. 8: 2311. https://doi.org/10.3390/ani11082311
APA StyleDing, H., Lin, Y., Zhang, T., Chen, L., Zhang, G., Wang, J., Xie, K., & Dai, G. (2021). Transcriptome Analysis of Differentially Expressed mRNA Related to Pigeon Muscle Development. Animals, 11(8), 2311. https://doi.org/10.3390/ani11082311

