Expression Analysis of Circular RNAs in Young and Sexually Mature Boar Testes
Abstract
Simple Summary
Abstract
1. Introduction
2. Materials and Methods
2.1. Sample Collection
2.2. Morphological and Histological Assessment
2.3. Total RNA Isolation, Purification, and Quality Control
2.4. cDNA Library Construction and Sequencing
2.5. Sequence Map and circRNA Prediction
2.6. Expression Profile and Analysis of Differentially Expressed circRNAs
2.7. miRNA Sponge Analyses
2.8. Validation of circRNA Using Quantitative Reverse Transcription PCR
2.9. Statistical Analysis
3. Results
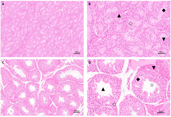
3.1. Morphological and Histological Characteristics of Testicular Tissue
3.2. Basic Characteristics of circRNA
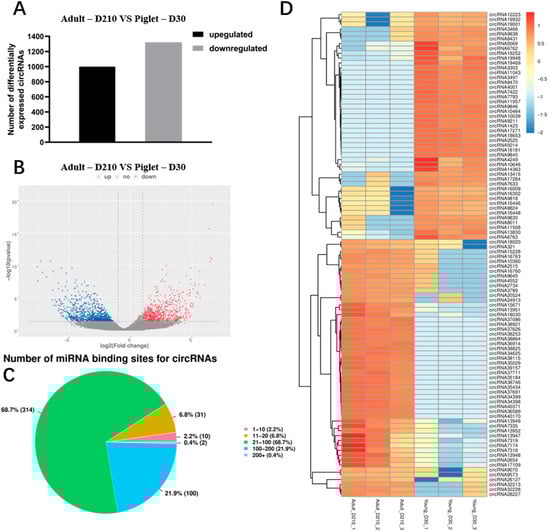
3.3. Identification of Differentially Expressed circRNAs in Testicular Tissues of Young and Sexually Mature Landrace Boars
3.4. GO and KEGG Signal Pathway Enrichment Analyses
3.5. Validation of circRNA Sequencing Results
4. Discussion
5. Conclusions
Supplementary Materials
Author Contributions
Funding
Institutional Review Board Statement
Data Availability Statement
Acknowledgments
Conflicts of Interest
References
- Lin, C.; Tholen, E. Evidence for effects of testis and epididymis expressed genes on sperm quality and boar fertility traits. Reprod. Domest. Anim. 2006, 41, 538–543. [Google Scholar] [CrossRef]
- Howroyd, P.C.; Peter, B. Review of sexual maturity in the minipig. Toxicol. Pathol. 2016, 44, 607–611. [Google Scholar] [CrossRef]
- Mäkelä, J.A.; Koskenniemi, J.J. Testis development. Endocr. Rev. 2019, 40, 857–905. [Google Scholar] [CrossRef]
- Wegner, S.H.; Yu, X.Z. Stage-specific signaling pathways during murine testis development and spermatogenesis: A pathway-based analysis to quantify developmental dynamics. Reprod. Toxicol. 2015, 51, 31–39. [Google Scholar] [CrossRef]
- Maezawa, S.; Hasegawa, K. Polycomb directs timely activation of germline genes in spermatogenesis. Genes Dev. 2017, 31, 1693–1703. [Google Scholar] [CrossRef]
- Bernabò, N.; Sanchez, M.R. Cyclin-CDK complexes are key controllers of capacitation-dependent actin dynamics in mammalian spermatozoa. Int. J. Mol. Sci. 2019, 20, 4236. [Google Scholar] [CrossRef]
- Shah, C.; Vangompel, M.J.W. Widespread presence of human BOULE homologs among animals and conservation of their ancient reproductive function. PLoS Genet. 2010, 6, e1001022. [Google Scholar] [CrossRef]
- Ferder, I.C.; Fung, L. Meiotic gatekeeper STRA8 suppresses autophagy by repressing Nr1d1 expression during spermatogenesis in mice. PLoS Genet. 2019, 15, e1008084. [Google Scholar] [CrossRef]
- Venkatesh, S.; Kumar, R. Analysis of sperm nuclear protein gene polymorphisms and DNA integrity in infertile men. Syst. Biol. Reprod. Med. 2011, 57, 124–132. [Google Scholar] [CrossRef]
- Duan, P.; Hu, C.H. 4-Nonylphenol induces disruption of spermatogenesis associated with oxidative stress-related apoptosis by targeting p53-Bcl-2/Bax-Fas/FasL signaling. Environ. Toxicol. 2017, 32, 739–753. [Google Scholar] [CrossRef]
- Ernst, C.; Eling, N. Staged developmental mapping and X chromosome transcriptional dynamics during mouse spermatogenesis. Nat. Commun. 2019, 10, 1251. [Google Scholar] [CrossRef]
- Kwak, H.G.; Dohmae, H.G. Proteomic characterization of histone variants in the mouse testis by mass spectrometry-based top-down analysis. Biosci. Trends 2016, 10, 357–364. [Google Scholar] [CrossRef]
- Sharma, U.; Sun, F.Y. Small RNAs are trafficked from the epididymis to developing mammalian sperm. Dev. Cell 2018, 46, 481–494. [Google Scholar] [CrossRef]
- Zhang, P.; Kang, J.Y. MIWI and piRNA-mediated cleavage of messenger RNAs in mouse testes. Cell Res. 2015, 25, 193–207. [Google Scholar] [CrossRef]
- Chen, X.; Shen, L.H. Genome-wide DNA methylation profile of prepubertal porcine testis. Reprod. Fertil. Dev. 2018, 30, 349–358. [Google Scholar] [CrossRef]
- Liu, Z.L.; Zhou, S.L. Jmjd1a demethylase-regulated histone modification is essential for cAMP-response element modulator-regulated gene expression and spermatogenesis. J. Biol. Chem. 2010, 285, 2758–2770. [Google Scholar] [CrossRef]
- Luo, L.F.; Hou, C.C. Small non-coding RNAs and their associated proteins in spermatogenesis. Gene 2016, 578, 141–157. [Google Scholar] [CrossRef]
- Kristensen, L.S.; Andersen, M.S. The biogenesis, biology and characterization of circular RNAs. Nat. Rev. Genet. 2019, 20, 675–691. [Google Scholar] [CrossRef]
- Wang, D.D.; Luo, Y.J. Circular RNA expression profiles and bioinformatics analysis in ovarian endometriosis. Mol. Genet. Genom. Med. 2019, 7, e00756. [Google Scholar] [CrossRef]
- Hansen, T.B.; Jensen, T.J. Natural RNA circles function as efficient microRNA sponges. Nature 2013, 495, 384–388. [Google Scholar] [CrossRef]
- Sun, Z.Q.; Chen, C. Regulatory mechanisms and clinical perspectives of circRNA in digestive system neoplasms. J. Cancer 2019, 10, 2885–2891. [Google Scholar] [CrossRef] [PubMed]
- Liang, W.C.; Wong, C.W. Translation of the circular RNA circβ-catenin promotes liver cancer cell growth through activation of the Wnt pathway. Genome Biol. 2019, 20, 84. [Google Scholar] [CrossRef] [PubMed]
- Meng, S.J.; Zhou, H.C. CircRNA: Functions and properties of a novel potential biomarker for cancer. Mol. Cancer 2017, 16, 94. [Google Scholar] [CrossRef] [PubMed]
- Gao, Y.; Wu, M.L. Identification and characterization of circular RNAs in Qinchuan cattle testis. R. Soc. Open Sci. 2018, 5, 180413. [Google Scholar] [CrossRef] [PubMed]
- Dong, W.W.; Li, H.M. Identification and characterization of human testis derived circular RNAs and their existence in seminal plasma. Sci. Rep. 2016, 6, 39080. [Google Scholar] [CrossRef] [PubMed]
- Liang, G.M.; Yang, Y.L. Genome-wide profiling of Sus scrofa circular RNAs across nine organs and three developmental stages. DNA Res. 2017, 24, 523–535. [Google Scholar] [CrossRef]
- Gòdia, M.; Castelló, A. Identification of circular RNAs in porcine sperm and evaluation of their relation to sperm motility. Sci. Rep. 2020, 10, 7985. [Google Scholar] [CrossRef] [PubMed]
- Zhou, T.; Xie, X.Y. Rat BodyMap transcriptomes reveal unique circular RNA features across tissue types and developmental stages. RNA 2018, 24, 1443–1456. [Google Scholar] [CrossRef]
- Rio, D.C.; Ares, M.; Hannon, G.J.; Nilsen, T.W. Purification of RNA using TRIzol (TRI reagent). Cold Spring Harb. Protoc. 2010, 2010. [Google Scholar] [CrossRef]
- Martin, M. Cutadapt removes adapter sequences from high-throughput sequencing reads. EMBnet J. 2011, 17, 10–12. [Google Scholar] [CrossRef]
- Kim, D.; Pertea, G. TopHat2: Accurate alignment of transcriptomes in the presence of insertions, deletions and gene fusions. Genome Biol. 2013, 14, R36. [Google Scholar] [CrossRef]
- Kim, D.; Salzberg, S.L. TopHat-Fusion: An algorithm for discovery of novel fusion transcripts. Genome Biol. 2011, 12, R72. [Google Scholar] [CrossRef]
- Zhang, X.O.; Wang, H.B. Complementary sequence-mediated exon circularization. Cell 2014, 159, 134–147. [Google Scholar] [CrossRef] [PubMed]
- Zheng, Q.P.; Bao, C.Y. Circular RNA profiling reveals an abundant circHIPK3 that regulates cell growth by sponging multiple miRNAs. Nat. Commun. 2016, 7, 11215. [Google Scholar] [CrossRef] [PubMed]
- Robinson, M.D.; McCarthy, D.J. edgeR: A Bioconductor package for differential expression analysis of digital gene expression data. Bioinformatics 2010, 26, 139–140. [Google Scholar] [CrossRef] [PubMed]
- Lewis, B.P.; Burge, C.B. Conserved seed pairing, often flanked by adenosines, indicates that thousands of human genes are microRNA targets. Cell 2005, 12, 15–20. [Google Scholar] [CrossRef] [PubMed]
- Myers, E.W.; Miller, W. Approximate matching of regular expressions. Bull. Math. Biol. 1989, 51, 5–37. [Google Scholar] [CrossRef]
- Livak, K.J.; Schmittgen, T.D. Analysis of relative gene expression data using real-time quantitative PCR and the 2 (-Delta Delta C(T)) Method. Methods 2001, 25, 402–408. [Google Scholar] [CrossRef]
- Ebbesen, K.K.; Hansen, T.B. Insights into circular RNA biology. RNA Biol. 2017, 14, 1035–1045. [Google Scholar] [CrossRef]
- Chen, L.L.; Yang, L. Regulation of circRNA biogenesis. RNA Biol. 2015, 12, 381–388. [Google Scholar] [CrossRef]
- Liu, K.S.; Pan, F. Biological functions of circular RNAs and their roles in occurrence of reproduction and gynecological diseases. Am. J. Trans. Res. 2019, 11, 1–15. [Google Scholar]
- Chioccarelli, T.; Manfrevola, F. Expression patterns of circular RNAs in high quality and poor quality human spermatozoa. Front. Endocrinol. 2019, 10, 435. [Google Scholar] [CrossRef] [PubMed]
- Bai, M.; Sun, L. Integrated analysis of miRNA and mRNA expression profiles reveals functional miRNA-targets in development testes of small tail han sheep. G3 (Bethesda) 2019, 9, 523–533. [Google Scholar] [CrossRef]
- Lian, C.J.; Sun, B.X. A comparative profile of the microRNA transcriptome in immature and mature porcine testes using Solexa deep sequencing. FEBS J. 2012, 279, 964–975. [Google Scholar] [CrossRef]
- Gòdia, M.; Mayer, F.Q. A technical assessment of the porcine ejaculated spermatozoa for a sperm-specific RNA-seq analysis. Syst. Biol. Reprod. Med. 2018, 64, 291–303. [Google Scholar] [CrossRef] [PubMed]
- Lin, X.W.; Han, M. Expression dynamics, relationships, and transcriptional regulations of diverse transcripts in mouse spermatogenic cells. RNA Biol. 2016, 13, 1011–1024. [Google Scholar] [CrossRef] [PubMed]
- Robic, A.; Faraut, T. Analysis of pig transcriptomes suggests a global regulation mechanism enabling temporary bursts of circular RNAs. RNA Biol. 2019, 16, 1190–1204. [Google Scholar] [CrossRef] [PubMed]
- Larose, H.; Kent, T. Regulation of meiotic progression by Sertoli-cell androgen signaling. Mol. Biol. Cell 2020, 31, 2841–2862. [Google Scholar] [CrossRef]
- Fellous, A.; Earley, R.; Silvestre, F.J.G. The Kdm/Kmt gene families in the self-fertilizing mangrove rivulus fish, Kryptolebias marmoratus, suggest involvement of histone methylation machinery in development and reproduction. Gene 2019, 687, 173–187. [Google Scholar] [CrossRef] [PubMed]
- Wang, J.J.; Li, J.M. Androgen promotes differentiation of PLZF spermatogonia pool via indirect regulatory pattern. Cell Commun. Signal. 2019, 17, 57. [Google Scholar] [CrossRef]
- Geister, K.A.; Brinkmeier, M.L. LINE-1 mediated insertion into poc1a (Protein of Centriole 1 A) causes growth Insufficiency and male infertility in mice. PLoS Genet. 2015, 11, e1005569. [Google Scholar] [CrossRef] [PubMed]
- Babakhanzadeh, E.; Khodadadian, A. Testicular expression of TDRD1, TDRD5, TDRD9 and TDRD12 in azoospermia. BMC Med. Genet. 2020, 21, 33. [Google Scholar] [CrossRef]
- Lui, W.Y.; Mruk, D. Sertoli cell tight junction dynamics: Their regulation during spermatogenesis. Biol. Reprod. 2003, 68, 1087–1097. [Google Scholar] [CrossRef]
- Bellvé, A.R.; Millette, C.F. Dissociation of the mouse testis and characterization of isolated spermatogenic cells. J. Histochem. Cytochem. 1977, 25, 480–494. [Google Scholar] [CrossRef]
- Dong, H.L.; Chen, Z.G. Rictor regulates spermatogenesis by controlling sertoli cell cytoskeletal organization and cell polarity in the mouse testis. Endocrinology 2015, 156, 4244–4256. [Google Scholar] [CrossRef]







Publisher’s Note: MDPI stays neutral with regard to jurisdictional claims in published maps and institutional affiliations. |
© 2021 by the authors. Licensee MDPI, Basel, Switzerland. This article is an open access article distributed under the terms and conditions of the Creative Commons Attribution (CC BY) license (https://creativecommons.org/licenses/by/4.0/).
Share and Cite
Zhang, F.; Zhang, X.; Ning, W.; Zhang, X.; Ru, Z.; Wang, S.; Sheng, M.; Zhang, J.; Zhang, X.; Luo, H.; et al. Expression Analysis of Circular RNAs in Young and Sexually Mature Boar Testes. Animals 2021, 11, 1430. https://doi.org/10.3390/ani11051430
Zhang F, Zhang X, Ning W, Zhang X, Ru Z, Wang S, Sheng M, Zhang J, Zhang X, Luo H, et al. Expression Analysis of Circular RNAs in Young and Sexually Mature Boar Testes. Animals. 2021; 11(5):1430. https://doi.org/10.3390/ani11051430
Chicago/Turabian StyleZhang, Fei, Xiaodong Zhang, Wei Ning, Xiangdong Zhang, Zhenyuan Ru, Shiqi Wang, Mei Sheng, Junrui Zhang, Xueying Zhang, Haiqin Luo, and et al. 2021. "Expression Analysis of Circular RNAs in Young and Sexually Mature Boar Testes" Animals 11, no. 5: 1430. https://doi.org/10.3390/ani11051430
APA StyleZhang, F., Zhang, X., Ning, W., Zhang, X., Ru, Z., Wang, S., Sheng, M., Zhang, J., Zhang, X., Luo, H., Wang, X., Cao, Z., & Zhang, Y. (2021). Expression Analysis of Circular RNAs in Young and Sexually Mature Boar Testes. Animals, 11(5), 1430. https://doi.org/10.3390/ani11051430

