Bioinformatics Investigations of Universal Stress Proteins from Mercury-Methylating Desulfovibrionaceae
Abstract
1. Introduction
2. Materials and Methods
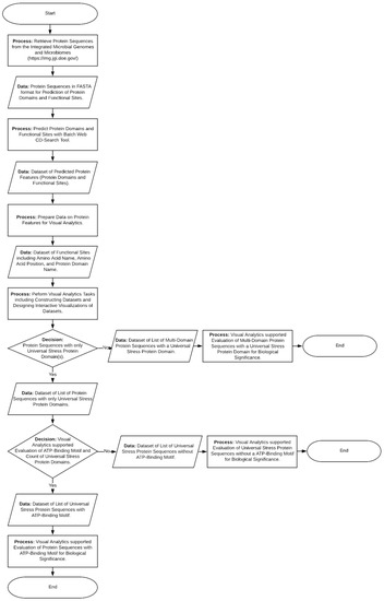
2.1. Overview—Applying Bioinformatics Resources and Developing Visual Analytics Resources
2.2. Retrieval of Genome List, Gene List and Protein Sequences annotated with Universal Stress Protein Domain
2.3. Prediction of Protein Domain Composition and Functional Amino Acid Sites
3. Results
3.1. Count of Universal Stress Protein Genes in Desulfovibrionaceae Genomes
3.2. Protein Domain Composition and Functional Sites of Desulfovibrionaceae Universal Stress Proteins
- (1)
- 11_12_13_41_113_114_116_117_127_128_129_130 (7 sequences)
- (2)
- 10_11_12_40_112_113_115_116_126_127_128_129 (44 sequences)
- (3)
- 9_10_11_39_111_112_114_115_125_126_127_128 (3 sequences).
4. Discussion
5. Conclusions
Supplementary Materials
Author Contributions
Funding
Data Availability Statement
Acknowledgments
Conflicts of Interest
Appendix A


References
- Bjørklund, G.; Tinkov, A.A.; Dadar, M.; Rahman, M.M.; Chirumbolo, S.; Skalny, A.V.; Skalnaya, M.G.; Haley, B.E.; Ajsuvakova, O.P.; Aaseth, J. Insights into the potential role of mercury in Alzheimer’s disease. J. Mol. Neurosci. 2019, 67, 511–533. [Google Scholar] [CrossRef]
- Driscoll, C.T.; Mason, R.P.; Chan, H.M.; Jacob, D.J.; Pirrone, N. Mercury as a global pollutant: Sources, pathways, and effects. Environ. Sci. Technol. 2013, 47, 4967–4983. [Google Scholar] [CrossRef]
- Higueras, P.; Oyarzun, R.; Kotnik, J.; Esbrí, J.M.; Martínez-Coronado, A.; Horvat, M.; López-Berdonces, M.A.; Llanos, W.; Vaselli, O.; Nisi, B.; et al. A compilation of field surveys on gaseous elemental mercury (gem) from contrasting environmental settings in europe, south america, south africa, and china: Separating fads from facts. Environ. Geochem. Health 2014, 36, 713–734. [Google Scholar] [CrossRef] [PubMed]
- Davis, M.A.; Gilbert-Diamond, D.; Karagas, M.R.; Li, Z.; Moore, J.H.; Williams, S.M.; Frost, H.R. A dietary-wide association study (DWAS) of environmental metal exposure in US children and adults. PLoS ONE 2014, 9, e104768. [Google Scholar] [CrossRef]
- Vahabzadeh, M.; Balali-Mood, M. Occupational metallic mercury poisoning in gilders. Int. J. Occup. Environ. Med. 2016, 7, 116. [Google Scholar] [CrossRef] [PubMed]
- Sakamoto, M.; Nakamura, M.; Murata, K. Mercury as a global pollutant and mercury exposure assessment and health effects. Nihon Eiseigaku Zasshi 2018, 73, 258–264. [Google Scholar] [CrossRef] [PubMed]
- Stone, J.J.; McCutcheon, C.M.; Stetler, L.D.; Chipps, S.R. Interrelationships between fish tissue mercury concentrations and water quality for South Dakota natural lakes and impoundments. Water Air Soil Pollut. 2011, 222, 337–349. [Google Scholar] [CrossRef]
- Betemariam, H.H.; McCutcheon, C.M.; Davis, A.D.; Stetler, L.D.; DeSutter, T.M.; Penn, M.R.; Stone, J.J. Geochemical behavior and watershed influences associated with sediment-bound mercury for South Dakota lakes and impoundments. Water Air Soil Pollut. 2013, 224, 1–14. [Google Scholar] [CrossRef]
- Brent, R.N.; Kain, D.G. Development of an empirical nonlinear model for mercury bioaccumulation in the South and South Fork Shenandoah Rivers of Virginia. Arch. Environ. Contam. Toxicol. 2011, 61, 614–623. [Google Scholar] [CrossRef]
- Brooks, S.C.; Southworth, G.R. History of mercury use and environmental contamination at the Oak Ridge Y-12 Plant. Environ. Pollut. 2011, 159, 219–228. [Google Scholar] [CrossRef] [PubMed]
- Lin, T.Y.; Kampalath, R.A.; Lin, C.-C.; Zhang, M.; Chavarria, K.; Lacson, J.; Jay, J.A. Investigation of mercury methylation pathways in biofilm versus planktonic cultures of Desulfovibrio desulfuricans. Environ. Sci. Technol. 2013, 47, 5695–5702. [Google Scholar] [CrossRef]
- Parks, J.M.; Johs, A.; Podar, M.; Bridou, R.; Hurt, R.A.; Smith, S.D.; Tomanicek, S.J.; Qian, Y.; Brown, S.D.; Brandt, C.C. The genetic basis for bacterial mercury methylation. Science 2013, 339, 1332–1335. [Google Scholar] [CrossRef] [PubMed]
- Voordouw, G. The genus Desulfovibrio: The centennial. Appl. Environ. Microbiol. 1995, 61, 2813. [Google Scholar] [CrossRef]
- Galushko, A.; Kuever, J. Desulfovibrionaceae. In Bergey’s Manual of Systematics of Archaea and Bacteria; John Wiley & Sons, Inc.: Hoboken, NJ, USA, 2015; pp. 1–13. [Google Scholar] [CrossRef]
- Heidelberg, J.F.; Seshadri, R.; Haveman, S.A.; Hemme, C.L.; Paulsen, I.T.; Kolonay, J.F.; Eisen, J.A.; Ward, N.; Methe, B.; Brinkac, L.M. The genome sequence of the anaerobic, sulfate-reducing bacterium Desulfovibrio vulgaris Hildenborough. Nat. Biotechnol. 2004, 22, 554–559. [Google Scholar] [CrossRef]
- Postgate, J.R.; Kent, H.M.; Robson, R.L.; Chesshyre, J.A. The genomes of Desulfovibrio gigas and D. vulgaris. Microbiology 1984, 130, 1597–1601. [Google Scholar] [CrossRef] [PubMed]
- Chhabra, S.; He, Q.; Huang, K.; Gaucher, S.; Alm, E.; He, Z.; Hadi, M.; Hazen, T.; Wall, J.; Zhou, J. Global analysis of heat shock response in Desulfovibrio vulgaris Hildenborough. J. Bacteriol. 2006, 188, 1817–1828. [Google Scholar] [CrossRef]
- Gilmour, C.C.; Elias, D.A.; Kucken, A.M.; Brown, S.D.; Palumbo, A.V.; Schadt, C.W.; Wall, J.D. Sulfate-reducing bacterium Desulfovibrio desulfuricans ND132 as a model for understanding bacterial mercury methylation. Appl. Environ. Microbiol. 2011, 77, 3938–3951. [Google Scholar] [CrossRef]
- Podar, M.; Gilmour, C.C.; Brandt, C.C.; Soren, A.; Brown, S.D.; Crable, B.R.; Palumbo, A.V.; Somenahally, A.C.; Elias, D.A. Global prevalence and distribution of genes and microorganisms involved in mercury methylation. Sci. Adv. 2015, 1, e1500675. [Google Scholar] [CrossRef] [PubMed]
- ORNL. Table of Predicted Methylators (04/25/16). Available online: https://www.esd.ornl.gov/programs/rsfa/data.shtml (accessed on 14 June 2021).
- Samanta, S.; Biswas, P.; Banerjee, A.; Bose, A.; Siddiqui, N.; Nambi, S.; Saini, D.K.; Visweswariah, S.S. A universal stress protein in Mycobacterium smegmatis sequesters the cAMP-regulated lysine acyltransferase and is essential for biofilm formation. J. Biol. Chem. 2020, 295, 1500–1516. [Google Scholar] [CrossRef] [PubMed]
- Chen, W.; Honma, K.; Sharma, A.; Kuramitsu, H.K. A universal stress protein of Porphyromonas gingivalis is involved in stress responses and biofilm formation. FEMS Microbiol. Lett. 2006, 264, 15–21. [Google Scholar] [CrossRef] [PubMed]
- Nachin, L.; Nannmark, U.; Nyström, T. Differential roles of the universal stress proteins of Escherichia coli in oxidative stress resistance, adhesion, and motility. J. Bacteriol. 2005, 187, 6265–6272. [Google Scholar] [CrossRef]
- Vollmer, A.C.; Bark, S.J. Twenty-five years of investigating the universal stress protein: Function, structure, and applications. Adv. Appl. Microbiol. 2018, 102, 1–36. [Google Scholar]
- Kvint, K.; Nachin, L.; Diez, A.; Nyström, T. The bacterial universal stress protein: Function and regulation. Curr. Opin. Microbiol. 2003, 6, 140–145. [Google Scholar] [CrossRef]
- Chauhan, J.S.; Mishra, N.K.; Raghava, G.P. Identification of ATP binding residues of a protein from its primary sequence. BMC Bioinform. 2009, 10, 434. [Google Scholar] [CrossRef] [PubMed]
- Tkaczuk, K.L.; Shumilin, I.A.; Chruszcz, M.; Evdokimova, E.; Savchenko, A.; Minor, W. Structural and functional insight into the universal stress protein family. Evol. Appl. 2013, 6, 434–449. [Google Scholar] [CrossRef] [PubMed]
- Drumm, J.E.; Mi, K.; Bilder, P.; Sun, M.; Lim, J.; Bielefeldt-Ohmann, H.; Basaraba, R.; So, M.; Zhu, G.; Tufariello, J.A.M.; et al. Mycobacterium tuberculosis universal stress protein Rv2623 regulates bacillary growth by ATP-Binding: Requirement for establishing chronic persistent infection. PLoS Pathog. 2009, 5, e1000460. [Google Scholar] [CrossRef]
- Khelaifia, S.; Fardeau, M.-L.; Pradel, N.; Aussignargues, C.; Garel, M.; Tamburini, C.; Cayol, J.-L.; Gaudron, S.; Gaill, F.; Ollivier, B. Desulfovibrio piezophilus sp. nov., a piezophilic, sulfate-reducing bacterium isolated from wood falls in the Mediterranean Sea. Int. J. Syst. Evol. Microbiol. 2011, 61, 2706–2711. [Google Scholar] [CrossRef]
- Silva, G.; Rodrigues-Pousada, C. A 6940 bp DNA fragment from Desulfovibrio gigas contains genes coding for lipoproteins, universal stress response and transcriptional regulator protein homologues. DNA Seq. 2001, 12, 229–238. [Google Scholar] [CrossRef]
- Williamson, A.J.; Carlson, H.K.; Kuehl, J.V.; Huang, L.L.; Iavarone, A.T.; Deutschbauer, A.; Coates, J.D. Dissimilatory sulfate reduction under high pressure by Desulfovibrio alaskensis G20. Front. Microbiol. 2018, 9, 1465. [Google Scholar] [CrossRef]
- Zhang, W.; Gritsenko, M.A.; Moore, R.J.; Culley, D.E.; Nie, L.; Petritis, K.; Strittmatter, E.F.; Camp, D.G.; Smith, R.D.; Brockman, F.J. A proteomic view of Desulfovibrio vulgaris metabolism as determined by liquid chromatography coupled with tandem mass spectrometry. Proteomics 2006, 6, 4286–4299. [Google Scholar] [CrossRef] [PubMed]
- Chen, I.M.A.; Markowitz, V.M.; Chu, K.; Palaniappan, K.; Szeto, E.; Pillay, M.; Ratner, A.; Huang, J.; Andersen, E.; Huntemann, M.; et al. IMG/M: Integrated genome and metagenome comparative data analysis system. Nucleic Acids Res. 2017, 45. [Google Scholar] [CrossRef]
- Marchler-Bauer, A.; Bryant, S.H. CD-Search: Protein domain annotations on the fly. Nucleic Acids Res. 2004, 32, 327–331. [Google Scholar] [CrossRef] [PubMed]
- Isokpehi, R.D.; Simmons, S.S.; Johnson, M.O.; Payton, M. Genomic evidence for bacterial determinants influencing obesity development. Int. J. Environ. Res. Public Health 2017, 14, 345. [Google Scholar] [CrossRef]
- Sacha, D.; Stoffel, A.; Stoffel, F.; Kwon, B.C.; Ellis, G.; Keim, D.A. Knowledge generation model for visual analytics. IEEE Trans. Vis. Comput. Graph. 2014, 20, 1604–1613. [Google Scholar] [CrossRef]
- Sedig, K.; Parsons, P. Interaction design for complex cognitive activities with visual representations: A pattern-based approach. AIS Trans. Hum. Comput. Interact. 2013, 5, 84–133. [Google Scholar] [CrossRef]
- Zarembinski, T.I.; Hung, L.-W.; Mueller-Dieckmann, H.-J.; Kim, K.-K.; Yokota, H.; Kim, R.; Kim, S.-H. Structure-based assignment of the biochemical function of a hypothetical protein: A test case of structural genomics. Proc. Natl. Acad. Sci. USA 1998, 95, 15189–15193. [Google Scholar] [CrossRef] [PubMed]
- LeDuc, R.D.; Doak, T.; Wu, L.-S.; Blood, P.D.; Ganote, C.L.; Vaughn, M. National Center for Genome Analysis support leverages XSEDE to support life science research. In Proceedings of the Extreme Science and Engineering Discovery Environment, San Diego, CA, USA, 22–25 July 2013. [Google Scholar]
- Clark, M.E.; He, Z.; Redding, A.M.; Joachimiak, M.P.; Keasling, J.D.; Zhou, J.Z.; Arkin, A.P.; Mukhopadhyay, A.; Fields, M.W. Transcriptomic and proteomic analyses of Desulfovibrio vulgaris biofilms: Carbon and energy flow contribute to the distinct biofilm growth state. BMC Genom. 2012, 13, 138. [Google Scholar] [CrossRef]
- Isokpehi, R.D.; Mahmud, O.; Mbah, A.N.; Simmons, S.S.; Avelar, L.; Rajnarayanan, R.V.; Udensi, U.K.; Ayensu, W.K.; Cohly, H.H.; Brown, S.D. Developmental regulation of genes encoding universal stress proteins in Schistosoma mansoni. Gene Regul. Syst. Bio. 2011, 5. [Google Scholar] [CrossRef] [PubMed]
- Isokpehi, R.D.; Simmons, S.S.; Cohly, H.H.; Ekunwe, S.I.; Begonia, G.B.; Ayensu, W.K. Identification of drought-responsive universal stress proteins in viridiplantae. Bioinform. Biol. Insights 2011, 5. [Google Scholar] [CrossRef]
- Isokpehi, R.D.; Wootson, K.M.; Smith-McInnis, D.R.; Simmons, S.S. Interactive analytics for complex cognitive activities on information from annotations of prokaryotic genomes. J. Comput. Sci. Educ. 2017, 8, 29–36. [Google Scholar] [CrossRef][Green Version]
- Kashim, Z.A. Genomic Context Analytics of Genes for Universal Stress Proteins from Petroleum-Degrading Alcanivorax; University of South Africa: Pretoria, South Africa, 2016. [Google Scholar]
- Mbah, A.N.; Mahmud, O.; Awofolu, O.R.; Isokpehi, R.D. Inferences on the biochemical and environmental regulation of universal stress proteins from Schistosomiasis parasites. Adv. Appl. Bioinform. Chem. 2013, 6, 15–27. [Google Scholar] [CrossRef]
- Williams, B.S.; Isokpehi, R.D.; Mbah, A.N.; Hollman, A.L.; Bernard, C.O.; Simmons, S.S.; Ayensu, W.K.; Garner, B.L. Functional annotation analytics of Bacillus genomes reveals stress responsive acetate utilization and sulfate uptake in the biotechnologically relevant Bacillus megaterium. Bioinform. Biol. Insights 2012, 6. [Google Scholar] [CrossRef] [PubMed]
- Hingley-Wilson, S.; Lougheed, K.; Ferguson, K.; Leiva, S.; Williams, H. Individual Mycobacterium tuberculosis universal stress protein homologues are dispensable in vitro. Tuberculosis 2010, 90, 236–244. [Google Scholar] [CrossRef]
- Shivani, Y.; Subhash, Y.; Sasikala, C.; Ramana, C.V. Halodesulfovibrio spirochaetisodalis gen. nov. sp. nov. and reclassification of four Desulfovibrio spp. Int. J. Syst. Evol. Microbiol. 2017, 67, 87–93. [Google Scholar] [CrossRef] [PubMed]
- Ranchou-Peyruse, M.; Goñi-Urriza, M.; Guignard, M.; Goas, M.; Ranchou-Peyruse, A.; Guyoneaud, R. Pseudodesulfovibrio hydrargyri sp. nov., a mercury-methylating bacterium isolated from a brackish sediment. Int. J. Syst. Evol. Microbiol. 2018, 68, 1461–1466. [Google Scholar] [CrossRef] [PubMed]
- Goñi-Urriza, M.; Klopp, C.; Ranchou-Peyruse, M.; Ranchou-Peyruse, A.; Monperrus, M.; Khalfaoui-Hassani, B.; Guyoneaud, R. Genome insights of mercury methylation among Desulfovibrio and Pseudodesulfovibrio strains. Res. Microbiol. 2020, 171, 3–12. [Google Scholar] [CrossRef]
- Gilmour, C.C.; Soren, A.B.; Gionfriddo, C.M.; Podar, M.; Wall, J.D.; Brown, S.D.; Michener, J.K.; Urriza, M.S.G.; Elias, D.A. Pseudodesulfovibrio mercurii sp. nov., a mercury-methylating bacterium isolated from sediment. Int. J. Syst. Evol. Microbiol. 2021, 71, 004697. [Google Scholar]
- Jia, Q.; Hu, X.; Shi, D.; Zhang, Y.; Sun, M.; Wang, J.; Mi, K.; Zhu, G. Universal stress protein Rv2624c alters abundance of arginine and enhances intracellular survival by ATP binding in mycobacteria. Sci. Rep. 2016, 6, 35462. [Google Scholar] [CrossRef]
- Tremonte, P.; Succi, M.; Coppola, R.; Sorrentino, E.; Tipaldi, L.; Picariello, G.; Pannella, G.; Fraternali, F. Homology-based modeling of universal stress protein from Listeria innocua up-regulated under acid stress conditions. Front. Microbiol. 2016, 7, 1998. [Google Scholar] [CrossRef]
- Cellier, M.F. Nramp: From sequence to structure and mechanism of divalent metal import. Curr. Top. Membr. 2012, 69, 249–293. [Google Scholar]
- Qian, C.; Chen, H.; Johs, A.; Lu, X.; An, J.; Pierce, E.M.; Parks, J.M.; Elias, D.A.; Hettich, R.L.; Gu, B. Quantitative proteomic analysis of biological processes and responses of the bacterium Desulfovibrio desulfuricans ND132 upon deletion of its mercury methylation genes. Proteomics 2018, 18. [Google Scholar] [CrossRef]
- Vázquez, M.; Vélez, D.; Devesa, V.; Puig, S. Participation of divalent cation transporter DMT1 in the uptake of inorganic mercury. Toxicology 2015, 331, 119–124. [Google Scholar] [CrossRef]
- Isaure, M.-P.; Albertelli, M.; Kieffer, I.; Tucoulou, R.; Petrel, M.; Gontier, E.; Tessier, E.; Monperrus, M.; Goñi-Urriza, M. Relationship between Hg speciation and Hg methylation/demethylation processes in the sulfate-reducing bacterium Pseudodesulfovibrio hydrargyri: Evidences from HERFD-XANES and nano-XRF. Front. Microbiol. 2020, 11, 2506. [Google Scholar] [CrossRef]
- Schaefer, J.K.; Szczuka, A.; Morel, F.o.M. Effect of divalent metals on Hg (II) uptake and methylation by bacteria. Environ. Sci. Technol. 2014, 48, 3007–3013. [Google Scholar] [CrossRef] [PubMed]
- An, J.; Zhang, L.; Lu, X.; Pelletier, D.A.; Pierce, E.M.; Johs, A.; Parks, J.M.; Gu, B. Mercury uptake by Desulfovibrio desulfuricans ND132: Passive or active? Environ. Sci. Technol. 2019, 53, 6264–6272. [Google Scholar] [CrossRef] [PubMed]
- Thomas, S.A.; Mishra, B.; Myneni, S.C. Cellular mercury coordination environment, and not cell surface ligands, influence bacterial methylmercury production. Environ. Sci. Technol. 2020, 54, 3960–3968. [Google Scholar] [CrossRef]
- Waite, D.W.; Chuvochina, M.; Pelikan, C.; Parks, D.H.; Yilmaz, P.; Wagner, M.; Loy, A.; Naganuma, T.; Nakai, R.; Whitman, W.B. Proposal to reclassify the proteobacterial classes Deltaproteobacteria and Oligoflexia, and the phylum Thermodesulfobacteria into four phyla reflecting major functional capabilities. Int. J. Syst. Evol. Microbiol. 2020, 70, 5972–6016. [Google Scholar] [CrossRef] [PubMed]
- Parte, A.C.; Carbasse, J.S.; Meier-Kolthoff, J.P.; Reimer, L.C.; Göker, M. List of Prokaryotic names with Standing in Nomenclature (LPSN) moves to the DSMZ. Int. J. Syst. Evol. Microbiol. 2020, 70, 5607. [Google Scholar] [CrossRef] [PubMed]
- Isokpehi, R.D.; Krejci, S.E.; Johnson, M.O.; Mapp, B.W. RAPID: Educational Interventions for Undergraduate Students and Informal Learners for Robust Learning of COVID-19 Knowledge (Award #2029363); National Science Foundation, Bethune-Cookman University: Daytona Beach, FL, USA, 2020. [Google Scholar]
- Isokpehi, R.D.; Kim, Y. Excellence in Research: Microbiome of the Eastern Oyster (Crassostrea virginica) and Its Denitrification Potential in Benthic Systems (Award #1901377); National Science Foundation, Bethune-Cookman University: Daytona Beach, FL, USA, 2019. [Google Scholar]






Publisher’s Note: MDPI stays neutral with regard to jurisdictional claims in published maps and institutional affiliations. |
© 2021 by the authors. Licensee MDPI, Basel, Switzerland. This article is an open access article distributed under the terms and conditions of the Creative Commons Attribution (CC BY) license (https://creativecommons.org/licenses/by/4.0/).
Share and Cite
Isokpehi, R.D.; McInnis, D.S.; Destefano, A.M.; Johnson, G.S.; Walker, A.D.; Hall, Y.A.; Mapp, B.W.; Johnson, M.O.; Simmons, S.S. Bioinformatics Investigations of Universal Stress Proteins from Mercury-Methylating Desulfovibrionaceae. Microorganisms 2021, 9, 1780. https://doi.org/10.3390/microorganisms9081780
Isokpehi RD, McInnis DS, Destefano AM, Johnson GS, Walker AD, Hall YA, Mapp BW, Johnson MO, Simmons SS. Bioinformatics Investigations of Universal Stress Proteins from Mercury-Methylating Desulfovibrionaceae. Microorganisms. 2021; 9(8):1780. https://doi.org/10.3390/microorganisms9081780
Chicago/Turabian StyleIsokpehi, Raphael D., Dominique S. McInnis, Antoinette M. Destefano, Gabrielle S. Johnson, Akimio D. Walker, Yessenia A. Hall, Baraka W. Mapp, Matilda O. Johnson, and Shaneka S. Simmons. 2021. "Bioinformatics Investigations of Universal Stress Proteins from Mercury-Methylating Desulfovibrionaceae" Microorganisms 9, no. 8: 1780. https://doi.org/10.3390/microorganisms9081780
APA StyleIsokpehi, R. D., McInnis, D. S., Destefano, A. M., Johnson, G. S., Walker, A. D., Hall, Y. A., Mapp, B. W., Johnson, M. O., & Simmons, S. S. (2021). Bioinformatics Investigations of Universal Stress Proteins from Mercury-Methylating Desulfovibrionaceae. Microorganisms, 9(8), 1780. https://doi.org/10.3390/microorganisms9081780

