Functional Diversity of the Litter-Associated Fungi from an Oxalate-Carbonate Pathway Ecosystem in Madagascar
Abstract
1. Introduction
2. Materials and Methods
2.1. Sampling
2.2. Soil and Litter Analyses
2.3. Isolation of the Fungal Strains
2.4. Quantification of Oxalotrophic Bacteria
2.5. DNA Extraction and Amplification of Taxonomic Marker
2.6. Taxonomic Assignment and Phylogenetic Analysis
2.7. Functional Characterization of the Fungal Strains
2.8. Microscopic Observations
2.9. Data Analysis
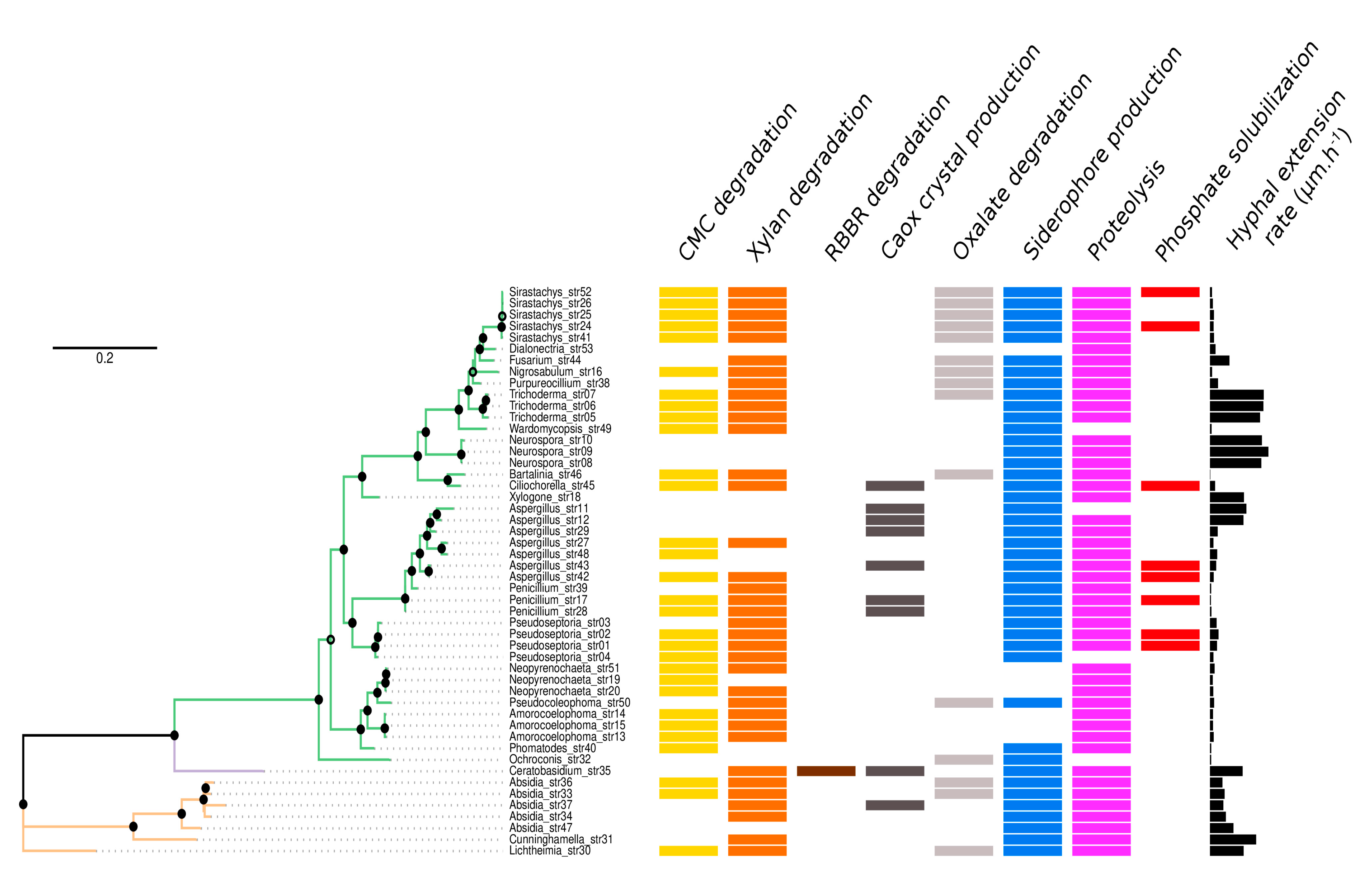
3. Results
3.1. Evidence of an Active Oxalate-Carbonate Pathway (OCP)
3.2. Taxonomic Diversity
3.3. Functional Diversity
4. Discussion
5. Conclusions
Supplementary Materials
Author Contributions
Funding
Institutional Review Board Statement
Informed Consent Statement
Data Availability Statement
Acknowledgments
Conflicts of Interest
References
- Bishop, T.R.; Griffiths, H.M.; Ashton, L.A.; Eggleton, P.; Woon, J.S.; Parr, C.L. Clarifying terrestrial recycling pathways. Trends Ecol. Evol. 2021, 36, 9–11. [Google Scholar] [CrossRef]
- López-Mondéjar, R.; Tláskal, V.; Větrovský, T.; Štursová, M.; Toscan, R.; Nunes da Rocha, U.; Baldrian, P. Metagenomics and stable isotope probing reveal the complementary contribution of fungal and bacterial communities in the recycling of dead biomass in forest soil. Soil Biol. Biochem. 2020, 148, 107875. [Google Scholar] [CrossRef]
- Osono, T. Ecology of ligninolytic fungi associated with leaf litter decomposition. Ecol. Res. 2007, 22, 955–974. [Google Scholar] [CrossRef]
- Yang, X.; Thornton, P.E.; Ricciuto, D.M.; Post, W.M. The role of phosphorus dynamics in tropical forests—A modeling study using CLM-CNP. Biogeosciences 2014, 11, 1667–1681. [Google Scholar] [CrossRef]
- McGroddy, M.E.; Daufresne, T.; Hedin, L.O. Scaling of C:N:P stoichiometry in forests worldwide: Implications of terrestrial Redfield-type ratios. Ecology 2004, 85, 2390–2401. [Google Scholar] [CrossRef]
- Uren, N.C. Calcium oxalate in soils, its origins and fate—A review. Soil Res. 2018, 56, 443. [Google Scholar] [CrossRef]
- Prietzel, J.; Klysubun, W.; Hurtarte, L.C.C. The fate of calcium in temperate forest soils: A Ca K-edge XANES study. Biogeochemistry 2021, 152, 195–222. [Google Scholar] [CrossRef]
- Ridgwell, A.; Zeebe, R.E. The role of the global carbonate cycle in the regulation and evolution of the Earth system. Earth Planet. Sci. Lett. 2005, 234, 299–315. [Google Scholar] [CrossRef]
- Turpault, M.-P.; Calvaruso, C.; Dincher, M.; Mohammed, G.; Didier, S.; Redon, P.-O.; Cochet, C. Contribution of carbonates and oxalates to the calcium cycle in three beech temperate forest ecosystems with contrasting soil calcium availability. Biogeochemistry 2019, 146, 51–70. [Google Scholar] [CrossRef]
- Dauer, J.M.; Perakis, S.S. Calcium oxalate contribution to calcium cycling in forests of contrasting nutrient status. For. Ecol. Manag. 2014, 334, 64–73. [Google Scholar] [CrossRef]
- Rowley, M.C.; Grand, S.; Verrecchia, É.P. Calcium-mediated stabilisation of soil organic carbon. Biogeochemistry 2018, 137, 27–49. [Google Scholar] [CrossRef]
- Bindschedler, S.; Cailleau, G.; Verrecchia, E. Role of fungi in the biomineralization of calcite. Minerals 2016, 6, 41. [Google Scholar] [CrossRef]
- Cailleau, G.; Braissant, O.; Verrecchia, E.P. Turning sunlight into stone: The oxalate-carbonate pathway in a tropical tree ecosystem. Biogeosciences 2011, 8, 1755–1767. [Google Scholar] [CrossRef]
- Braissant, O.; Verrecchia, E.P.; Aragno, M. Is the contribution of bacteria to terrestrial carbon budget greatly underestimated? Naturwissenschaften 2002, 89, 366–370. [Google Scholar] [CrossRef]
- Gadd, G.M. Metals, minerals and microbes: Geomicrobiology and bioremediation. Microbiology 2010, 156, 609–643. [Google Scholar] [CrossRef] [PubMed]
- Verrecchia, E.; Braissant, O.; Cailleau, G. The oxalate-carbonate pathway in soil carbon storage: The role of fungi and oxalotrophic bacteria. In Fungi in Biogeochemical Cycles; Cambridge University Press: Cambridge, UK, 2006; pp. 289–310. [Google Scholar]
- Karabourniotis, G.; Horner, H.T.; Bresta, P.; Nikolopoulos, D.; Liakopoulos, G. New insights into the functions of carbon–calcium inclusions in plants. New Phytol. 2020, 228, 845–854. [Google Scholar] [CrossRef]
- Braissant, O.; Cailleau, G.; Aragno, M.; Verrecchia, E.P. Biologically induced mineralization in the tree Milicia excelsa (Moraceae): Its causes and consequences to the environment. Geobiology 2004, 2, 59–66. [Google Scholar] [CrossRef]
- Gadd, G.M.; Bahri-Esfahani, J.; Li, Q.; Rhee, Y.J.; Wei, Z.; Fomina, M.; Liang, X. Oxalate production by fungi: Significance in geomycology, biodeterioration and bioremediation. Fungal Biol. Rev. 2014, 28, 36–55. [Google Scholar] [CrossRef]
- Martin, G.; Guggiari, M.; Bravo, D.; Zopfi, J.; Cailleau, G.; Aragno, M.; Job, D.; Verrecchia, E.; Junier, P. Fungi, bacteria and soil pH: The oxalate-carbonate pathway as a model for metabolic interaction. Environ. Microbiol. 2012, 14, 2960–2970. [Google Scholar] [CrossRef]
- Hervé, V.; Junier, T.; Bindschedler, S.; Verrecchia, E.; Junier, P. Diversity and ecology of oxalotrophic bacteria. World J. Microbiol. Biotechnol. 2016, 32, 28. [Google Scholar] [CrossRef]
- Cailleau, G.; Braissant, O.; Dupraz, C.; Aragno, M.; Verrecchia, E.P. Biologically induced accumulations of CaCO3 in orthox soils of Biga, Ivory Coast. Catena 2005, 59, 1–17. [Google Scholar] [CrossRef]
- Hervé, V.; Clerc, M.; Cailleau, G.; Bueche, M.; Junier, T.; Verrecchia, E.; Junier, P. Carbonate accumulation in the bark of Terminalia bellirica: A new habitat for the oxalate-carbonate pathway. Geomicrobiol. J. 2018, 35, 31–39. [Google Scholar] [CrossRef]
- Syed, S.; Buddolla, V.; Lian, B. Oxalate carbonate pathway—Conversion and fixation of soil carbon—A potential scenario for sustainability. Front. Plant. Sci. 2020, 11, 2076. [Google Scholar] [CrossRef]
- Francis, M.L.; Poch, R.M. Calcite accumulation in a South African heuweltjie: Role of the termite Microhodotermes viator and oribatid mites. J. Arid Environ. 2019, 170, 103981. [Google Scholar] [CrossRef]
- Ur Rehman, H.; Poch, R.M.; Scarciglia, F.; Francis, M.L. A carbon-sink in a sacred forest: Biologically-driven calcite formation in highly weathered soils in Northern Togo (West Africa). Catena 2021, 198, 105027. [Google Scholar] [CrossRef]
- Bravo, D.; Braissant, O.; Cailleau, G.; Verrecchia, E.; Junier, P. Isolation and characterization of oxalotrophic bacteria from tropical soils. Arch. Microbiol. 2015, 197, 65–77. [Google Scholar] [CrossRef] [PubMed]
- Sun, Q.; Li, J.; Finlay, R.D.; Lian, B. Oxalotrophic bacterial assemblages in the ectomycorrhizosphere of forest trees and their effects on oxalate degradation and carbon fixation potential. Chem. Geol. 2019, 514, 54–64. [Google Scholar] [CrossRef]
- Xu, Q.; Li, K.; Ruan, Y.; Kong, Y.; Liu, M.; Ling, N.; Shen, Q. Distinct response patterns of soil bacteria to oxalate imply their role in buffering soil acidification: Evidence from red soils with long-term fertilisation regimes. Land Degrad. Dev. 2019, 30, 1632–1641. [Google Scholar] [CrossRef]
- Cailleau, G.; Mota, M.; Bindschedler, S.; Junier, P.; Verrecchia, E.P. Detection of active oxalate–carbonate pathway ecosystems in the Amazon Basin: Global implications of a natural potential C sink. Catena 2014, 116, 132–141. [Google Scholar] [CrossRef]
- Palmieri, F.; Estoppey, A.; House, G.L.; Lohberger, A.; Bindschedler, S.; Chain, P.S.G.; Junier, P. Oxalic acid, a molecule at the crossroads of bacterial-fungal interactions. In Advances in Applied Microbiology; Elsevier: Amsterdam, The Netherlands, 2019; Volume 106, pp. 49–77. ISBN 9780128169759. [Google Scholar]
- Guggiari, M.; Bloque, R.; Aragno, M.; Verrecchia, E.; Job, D.; Junier, P. Experimental calcium-oxalate crystal production and dissolution by selected wood-rot fungi. Int. Biodeterior. Biodegrad. 2011, 65, 803–809. [Google Scholar] [CrossRef]
- Adatte, T.; Stinnesbeck, W.; Keller, G. Lithostratigraphic and mineralogic correlations of near K/T boundary clastic sediments in northeastern Mexico: Implications for origin and nature of deposition. In Special Paper 307: The Cretaceous-Tertiary Event and Other Catastrophes in Earth History; Geological Society of America: Boulder, CO, USA, 1996; Volume 307, pp. 211–226. [Google Scholar]
- Osono, T.; Takeda, H. Decomposing ability of interior and surface fungal colonizers of beech leaves with reference to lignin decomposition. Eur. J. Soil Biol. 1999, 35, 51–56. [Google Scholar] [CrossRef]
- Aragno, M.; Schlegel, H.G.; Balows, A.; Truper, H.G.; Dworkin, M.; Harder, W.; Schleifer, K.H. The mesophilic hydrogen-oxidizing (knallgas) bacteria. In The Prokaryotes: A Handbook on the Biology of Bacteria: Ecophysiology, Isolation, Identification, Applications; Springer: New York, NY, USA, 1992; pp. 344–384. [Google Scholar]
- Amend, A.S.; Seifert, K.A.; Samson, R.; Bruns, T.D. Indoor fungal composition is geographically patterned and more diverse in temperate zones than in the tropics. Proc. Natl. Acad. Sci. USA 2010, 107, 13748–13753. [Google Scholar] [CrossRef] [PubMed]
- Stucky, B.J. SeqTrace: A graphical tool for rapidly processing DNA sequencing chromatograms. J. Biomol. Tech. 2012, 23, 90–93. [Google Scholar] [CrossRef]
- Altschul, S.F.; Gish, W.; Miller, W.; Myers, E.W.; Lipman, D.J. Basic local alignment search tool. J. Mol. Biol. 1990, 215, 403–410. [Google Scholar] [CrossRef]
- Pruesse, E.; Peplies, J.; Glöckner, F.O. SINA: Accurate high-throughput multiple sequence alignment of ribosomal RNA genes. Bioinformatics 2012, 28, 1823–1829. [Google Scholar] [CrossRef] [PubMed]
- Quast, C.; Pruesse, E.; Yilmaz, P.; Gerken, J.; Schweer, T.; Yarza, P.; Peplies, J.; Glöckner, F.O. The SILVA ribosomal RNA gene database project: Improved data processing and web-based tools. Nucleic Acids Res. 2013, 41, D590–D596. [Google Scholar] [CrossRef] [PubMed]
- Capella-Gutierrez, S.; Silla-Martinez, J.M.; Gabaldon, T.; Capella-Gutiérrez, S.; Silla-Martínez, J.M.; Gabaldón, T. trimAl: A tool for automated alignment trimming in large-scale phylogenetic analyses. Bioinformatics 2009, 25, 1972–1973. [Google Scholar] [CrossRef]
- Lefort, V.; Longueville, J.-E.; Gascuel, O. SMS: Smart Model Selection in PhyML. Mol. Biol. Evol. 2017, 6, 461–464. [Google Scholar] [CrossRef]
- Guindon, S.; Dufayard, J.F.; Lefort, V.; Anisimova, M.; Hordijk, W.; Gascuel, O. New algorithms and methods to estimate maximum-likelihood phylogenies: Assessing the performance of PhyML 3.0. Syst. Biol. 2010, 59, 307–321. [Google Scholar] [CrossRef] [PubMed]
- Anisimova, M.; Gascuel, O. Approximate likelihood-ratio test for branches: A fast, accurate, and powerful alternative. Syst. Biol. 2006, 55, 539–552. [Google Scholar] [CrossRef] [PubMed]
- Moore, R.M.; Harrison, A.O.; McAllister, S.M.; Polson, S.W.; Wommack, K.E. Iroki: Automatic customization and visualization of phylogenetic trees. PeerJ 2020, 8, e8584. [Google Scholar] [CrossRef]
- Lehmann, A.; Zheng, W.; Ryo, M.; Soutschek, K.; Roy, J.; Rongstock, R.; Maaß, S.; Rillig, M.C. Fungal traits important for soil aggregation. Front. Microbiol. 2020, 10, 2904. [Google Scholar] [CrossRef]
- Hervé, V.; Ketter, E.; Pierrat, J.-C.; Gelhaye, E.; Frey-Klett, P. Impact of Phanerochaete chrysosporium on the functional diversity of bacterial communities associated with decaying wood. PLoS ONE 2016, 11, e0147100. [Google Scholar] [CrossRef]
- Teather, R.M.; Wood, P.J. Use of Congo red-polysaccharide interactions in enumeration and characterization of cellulolytic bacteria from the bovine rumen. Appl. Environ. Microbiol. 1982, 43, 777–780. [Google Scholar] [CrossRef]
- Murray, A.C.; Woodward, S. Temporal changes in functional diversity of culturable bacteria populations in Sitka spruce stumps. For. Pathol. 2007, 37, 217–235. [Google Scholar] [CrossRef]
- Tarnawski, S.; Hamelin, J.; Jossi, M.; Aragno, M.; Fromin, N. Phenotypic structure of Pseudomonas populations is altered under elevated pCO2 in the rhizosphere of perennial grasses. Soil Biol. Biochem. 2006, 38, 1193–1201. [Google Scholar] [CrossRef]
- Lohberger, A.; Spangenberg, J.E.; Ventura, Y.; Bindschedler, S.; Verrecchia, E.P.; Bshary, R.; Junier, P. Effect of organic carbon and nitrogen on the interactions of Morchella spp. and bacteria dispersing on their mycelium. Front. Microbiol. 2019, 10, 124. [Google Scholar] [CrossRef] [PubMed]
- Nautiyal, C.S. An efficient microbiological growth medium for screening phosphate solubilizing microorganisms. FEMS Microbiol. Lett. 1999, 170, 265–270. [Google Scholar] [CrossRef]
- R Core Team. R: A Language and Environment for Statistical Computing, R Core Team. 2020. Available online: https://www.r-project.org/ (accessed on 18 March 2021).
- Wickham, H. Ggplot2: Elegant Graphics for Data Analysis; Springer: New York, NY, USA, 2016; ISBN 978-3-319-24277-4. [Google Scholar]
- Fritz, S.A.; Purvis, A. Selectivity in mammalian extinction risk and threat types: A new measure of phylogenetic signal strength in binary traits. Conserv. Biol. 2010, 24, 1042–1051. [Google Scholar] [CrossRef]
- Pagel, M. Inferring the historical patterns of biological evolution. Nature 1999, 401, 877–884. [Google Scholar] [CrossRef]
- Revell, L.J. phytools: An R package for phylogenetic comparative biology (and other things). Methods Ecol. Evol. 2012, 3, 217–223. [Google Scholar] [CrossRef]
- Kodlady, N.; Patgiri, B.; Harisha, C.; Shukla, V. Pharmacognostical and physicochemical analysis of Tamarindus indica Linn. stem. J. Ayurveda Integr. Med. 2012, 3, 6. [Google Scholar] [CrossRef]
- Nagarajan, S.; Ravichandran, N.; Purushothaman, A.K.; Brindha, P.; Krishnaswamy, S.; Rajan, K.S.; Krishnan, U.; Sethuraman, S. Botanical standardization studies on Tamarindus indica bark. Int. J. Pharm. Pharm. Sci. 2014, 6, 70–72. [Google Scholar]
- Verrecchia, E.; Dumont, J.-L.; Verrecchia, K.E. Role of calcium oxalate biomineralization by fungi in the formation of calcretes: A case study from Nazareth, Israel. J. Sediment. Res. 1993, 63, 1000–1006. [Google Scholar]
- Garvie, L.A.J. Decay of cacti and carbon cycling. Naturwissenschaften 2006, 93, 114–118. [Google Scholar] [CrossRef] [PubMed]
- Pons, S.; Bindschedler, S.; Sebag, D.; Junier, P.; Verrecchia, E.; Cailleau, G. Biocontrolled soil nutrient distribution under the influence of an oxalogenic-oxalotrophic ecosystem. Plant. Soil 2018, 425, 145–160. [Google Scholar] [CrossRef]
- Rowley, M.C.; Estrada-Medina, H.; Tzec-Gamboa, M.; Rozin, A.; Cailleau, G.; Verrecchia, E.P.; Green, I. Moving carbon between spheres, the potential oxalate-carbonate pathway of Brosimum alicastrum Sw.; Moraceae. Plant. Soil 2017, 412, 465–479. [Google Scholar] [CrossRef]
- Ranaivoson, T.; Brinkmann, K.; Rakouth, B.; Buerkert, A. Distribution, biomass and local importance of tamarind trees in south-western Madagascar. Glob. Ecol. Conserv. 2015, 4, 14–25. [Google Scholar] [CrossRef]
- Diallo, B.O.; Joly, H.I.; McKey, D.; Hosaert-McKey, M.; Chevallier, M.H. Genetic diversity of Tamarindus indica populations: Any clues on the origin from its current distribution? Afr. J. Biotechnol. 2007, 6, 853–860. [Google Scholar]
- McGuire, K.L.; Fierer, N.; Bateman, C.; Treseder, K.K.; Turner, B.L. Fungal community composition in neotropical rain forests: The influence of tree diversity and precipitation. Microb. Ecol. 2012, 63, 804–812. [Google Scholar] [CrossRef]
- Purahong, W.; Wubet, T.; Lentendu, G.; Schloter, M.; Pecyna, M.J.; Kapturska, D.; Hofrichter, M.; Krüger, D.; Buscot, F. Life in leaf litter: Novel insights into community dynamics of bacteria and fungi during litter decomposition. Mol. Ecol. 2016, 25, 4059–4074. [Google Scholar] [CrossRef]
- Egidi, E.; Delgado-Baquerizo, M.; Plett, J.M.; Wang, J.; Eldridge, D.J.; Bardgett, R.D.; Maestre, F.T.; Singh, B.K. A few Ascomycota taxa dominate soil fungal communities worldwide. Nat. Commun. 2019, 10, 2369. [Google Scholar] [CrossRef]
- Crowther, T.W.; Boddy, L.; Maynard, D.S. The use of artificial media in fungal ecology. Fungal Ecol. 2018, 32, 87–91. [Google Scholar] [CrossRef]
- Purahong, W.; Krüger, D.; Buscot, F.; Wubet, T. Correlations between the composition of modular fungal communities and litter decomposition-associated ecosystem functions. Fungal Ecol. 2016, 22, 106–114. [Google Scholar] [CrossRef]
- Vranova, V.; Rejsek, K.; Formanek, P. Proteolytic activity in soil: A review. Appl. Soil Ecol. 2013, 70, 23–32. [Google Scholar] [CrossRef]
- Winkelmann, G. Ecology of siderophores with special reference to the fungi. Biometals 2007, 20, 379–392. [Google Scholar] [CrossRef] [PubMed]
- Hammel, K.E.; Kapich, A.N.; Jensen Jr, K.A.; Ryan, Z.C. Reactive oxygen species as agents of wood decay by fungi. Enzyme Microb. Technol. 2002, 30, 445–453. [Google Scholar] [CrossRef]
- Holmström, S.J.M.; Lundström, U.S.; Finlay, R.D.; van Hees, P.A.W. Siderophores in forest soil solution. Biogeochemistry 2004, 71, 247–258. [Google Scholar] [CrossRef]
- Ceci, A.; Pinzari, F.; Russo, F.; Maggi, O.; Persiani, A.M. Saprotrophic soil fungi to improve phosphorus solubilisation and release: In vitro abilities of several species. Ambio 2018, 47, 30–40. [Google Scholar] [CrossRef] [PubMed]
- Pinzari, F.; Zotti, M.; De Mico, A.; Calvini, P. Biodegradation of inorganic components in paper documents: Formation of calcium oxalate crystals as a consequence of Aspergillus terreus Thom growth. Int. Biodeterior. Biodegrad. 2010, 64, 499–505. [Google Scholar] [CrossRef]
- Oyarbide, F.; Osterrieth, M.L.; Cabello, M. Trichoderma koningii as a biomineralizing fungous agent of calcium oxalate crystals in typical Argiudolls of the Los Padres Lake natural reserve (Buenos Aires, Argentina). Microbiol. Res. 2001, 156, 113–119. [Google Scholar] [CrossRef] [PubMed][Green Version]
- Gharieb, M.M.; Gadd, G.M. Influence of nitrogen source on the solubilization of natural gypsum (CaSO4. 2H2O) and the formation of calcium oxalate by different oxalic and citric acid-producing fungi. Mycol. Res. 1999, 103, 473–481. [Google Scholar] [CrossRef]
- Morris, S.J.; Allen, M.F. Oxalate-metabolizing microorganisms in sagebrush steppe soil. Biol. Fertil. Soils 1994, 18, 255–259. [Google Scholar] [CrossRef]



Publisher’s Note: MDPI stays neutral with regard to jurisdictional claims in published maps and institutional affiliations. |
© 2021 by the authors. Licensee MDPI, Basel, Switzerland. This article is an open access article distributed under the terms and conditions of the Creative Commons Attribution (CC BY) license (https://creativecommons.org/licenses/by/4.0/).
Share and Cite
Hervé, V.; Simon, A.; Randevoson, F.; Cailleau, G.; Rajoelison, G.; Razakamanarivo, H.; Bindschedler, S.; Verrecchia, E.; Junier, P. Functional Diversity of the Litter-Associated Fungi from an Oxalate-Carbonate Pathway Ecosystem in Madagascar. Microorganisms 2021, 9, 985. https://doi.org/10.3390/microorganisms9050985
Hervé V, Simon A, Randevoson F, Cailleau G, Rajoelison G, Razakamanarivo H, Bindschedler S, Verrecchia E, Junier P. Functional Diversity of the Litter-Associated Fungi from an Oxalate-Carbonate Pathway Ecosystem in Madagascar. Microorganisms. 2021; 9(5):985. https://doi.org/10.3390/microorganisms9050985
Chicago/Turabian StyleHervé, Vincent, Anaële Simon, Finaritra Randevoson, Guillaume Cailleau, Gabrielle Rajoelison, Herintsitohaina Razakamanarivo, Saskia Bindschedler, Eric Verrecchia, and Pilar Junier. 2021. "Functional Diversity of the Litter-Associated Fungi from an Oxalate-Carbonate Pathway Ecosystem in Madagascar" Microorganisms 9, no. 5: 985. https://doi.org/10.3390/microorganisms9050985
APA StyleHervé, V., Simon, A., Randevoson, F., Cailleau, G., Rajoelison, G., Razakamanarivo, H., Bindschedler, S., Verrecchia, E., & Junier, P. (2021). Functional Diversity of the Litter-Associated Fungi from an Oxalate-Carbonate Pathway Ecosystem in Madagascar. Microorganisms, 9(5), 985. https://doi.org/10.3390/microorganisms9050985

