Screening a Spliced Leader-Based Symbiodinium microadriaticum cDNA Library Using the Yeast-Two Hybrid System Reveals a Hemerythrin-Like Protein as a Putative SmicRACK1 Ligand
Abstract
1. Introduction
2. Materials and Methods
2.1. Cell Lines and Cultures
2.2. Total RNA Isolation, cDNA Synthesis and cDNA Amplification
2.3. Generation of cDNA Libraries
2.4. Sequencing of Libraries
2.5. Bioinformatic Analysis
2.6. Yeast-Two Hybrid System (Y2HS) Screening
3. Results
3.1. The DINO Library Has Increased Yields and Higher Representation
3.2. The Dino Spliced Leader (DINO) Library Presents Higher Transcript Identification
3.3. Higher 5′ Representation in the DINO Library
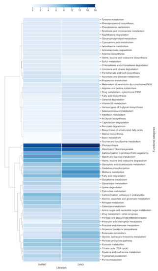
3.4. Identification of Unique and Shared Orthologs in Assemblies
3.5. Identification of the Receptor for Activated C Kinase 1 from S. microadriaticum (SmicRACK1) Ligands by Y2HS Using the DINO Library
4. Discussion
5. Conclusions
Supplementary Materials
Author Contributions
Funding
Institutional Review Board Statement
Informed Consent Statement
Conflicts of Interest
References
- Suggett, D.J.; Warner, M.E.; Leggat, W. Symbiotic Dinoflagellate Functional Diversity Mediates Coral Survival under Ecological Crisis. Trends Ecol. Evol. 2017, 32, 735–745. [Google Scholar] [CrossRef]
- Teschima, M.M.; Garrido, A.; Paris, A.; Nunes, F.L.D.; Zilberberg, C. Biogeography of the endosymbiotic dinoflagellates (Symbiodiniaceae) community associated with the brooding coral Favia gravida in the Atlantic Ocean. PLoS ONE 2019, 14, e0213519. [Google Scholar] [CrossRef]
- Ortiz-Matamoros, M.F.; Islas-Flores, T.; Voigt, B.; Menzel, D.; Baluška, F.; Villanueva, M.A. Heterologous DNA Uptake in Cultured Symbiodinium spp. Aided by Agrobacterium tumefaciens. PLoS ONE 2015, 10, e0132693. [Google Scholar] [CrossRef]
- Ortiz-Matamoros, M.F.; Villanueva, M.A.; Islas-Flores, T. Genetic transformation of cell-walled plant and algae cells: Delivering DNA through the cell wall. Brief. Funct. Genom. 2017, 17, 26–33. [Google Scholar] [CrossRef]
- Chow, M.H.; Yan, K.T.H.; Bennett, M.J.; Wong, J.T.Y. Birefringence and DNA Condensation of Liquid Crystalline Chromosomes. Eukaryot. Cell 2010, 9, 1577–1587. [Google Scholar] [CrossRef]
- Nand, A.; Zhan, Y.; Salazar, O.R.; Aranda, M.; Voolstra, C.R.; Dekker, J. Chromosome-scale assembly of the coral endosymbiont Symbiodinium microadriaticum genome provides insight into the unique biology of dinoflagellate chromosomes. bioRxiv 2020. [Google Scholar] [CrossRef]
- Zhang, H.; Hou, Y.; Miranda, L.; Campbell, D.A.; Sturm, N.R.; Gaasterland, T.; Lin, S. Spliced leader RNA trans-splicing in dinoflagellates. Proc. Natl. Acad. Sci. USA 2007, 104, 4618–4623. [Google Scholar] [CrossRef]
- Bitar, M.; Boroni, M.; Macedo, A.M.; Machado, C.R.; Franco, G.R. The spliced leader trans-splicing mechanism in different organisms: Molecular details and possible biological roles. Front. Genet. 2013, 4, 199. [Google Scholar] [CrossRef] [PubMed]
- Zhang, H.; Lin, S. Retrieval of Missing Spliced Leader in Dinoflagellates. PLoS ONE 2009, 4, e4129. [Google Scholar] [CrossRef] [PubMed]
- Lin, S.; Zhang, H.; Zhuang, Y.; Tran, B.; Gill, J. Spliced leader-based metatranscriptomic analyses lead to recognition of hidden genomic features in dinoflagellates. Proc. Natl. Acad. Sci. USA 2010, 107, 20033–20038. [Google Scholar] [CrossRef] [PubMed]
- Zhang, H.; Zhuang, Y.; Gill, J.; Lin, S. Proof that Dinoflagellate Spliced Leader (DinoSL) is a Useful Hook for Fishing Dinoflagellate Transcripts from Mixed Microbial Samples: Symbiodinium kawagutii as a Case Study. Protist 2013, 164, 510–527. [Google Scholar] [CrossRef]
- Song, B.; Chen, S.; Chen, W. Dinoflagellates, a Unique Lineage for Retrogene Research. Front. Microbiol. 2018, 9, 1556. [Google Scholar] [CrossRef]
- Sugahara, Y.; Carninci, P.; Itoh, M.; Shibata, K.; Konno, H.; Endo, T.; Muramatsu, M.; Hayashizaki, Y. Comparative evaluation of 5′-end-sequence quality of clones in CAP trapper and other full-length-cDNA libraries. Gene 2001, 263, 93–102. [Google Scholar] [CrossRef]
- Agarwal, S.; Macfarlan, T.S.; Sartor, M.A.; Iwase, S. Sequencing of first-strand cDNA library reveals full-length transcriptomes. Nat. Commun. 2015, 6, 6002. [Google Scholar] [CrossRef] [PubMed]
- Auerbach, D.; Stagljar, I. Yeast Two-Hybrid Protein-Protein Interaction Networks. In Proteomics and Protein-Protein Interactions; Metzler, J.B., Ed.; Springer: Boston, MA, USA, 2006; pp. 19–31. [Google Scholar]
- Fields, S.; Song, O.-K. A novel genetic system to detect protein–protein interactions. Nature 1989, 340, 245–246. [Google Scholar] [CrossRef] [PubMed]
- Van Criekinge, W.; Beyaert, R. Yeast two-hybrid: State of the art. Biol. Proced. Online 1999, 2, 1–38. [Google Scholar] [CrossRef] [PubMed]
- Altschul, S.F.; Gish, W.; Miller, W.; Myers, E.W.; Lipman, D.J. Basic local alignment search tool. J. Mol. Biol. 1990, 215, 403–410. [Google Scholar] [CrossRef]
- Blank, R.J. Cell architecture of the dinoflagellate Symbiodinium sp. inhabiting the Hawaiian stony coral Montipora verrucosa. Mar. Biol. 1987, 94, 143–155. [Google Scholar] [CrossRef]
- Chen, S.; Zhou, Y.; Chen, Y.; Gu, J. Fastp: An ultra-fast all-in-one FASTQ preprocessor. Bioinformatics 2018, 34, i884–i890. [Google Scholar] [CrossRef]
- Haas, B.J.; Papanicolaou, A.; Yassour, M.; Grabherr, M.; Blood, P.D.; Bowden, J.; Couger, M.B.; Eccles, D.; Li, B.; Lieber, M.; et al. De novo transcript sequence reconstruction from RNA-seq using the Trinity platform for reference generation and analysis. Nat. Protoc. 2013, 8, 1494–1512. [Google Scholar] [CrossRef]
- Aranda, M.; Li, Y.; Liew, Y.J.; Baumgarten, S.; Simakov, O.; Wilson, M.C.; Piel, J.; Ashoor, H.; Bougouffa, S.; Bajic, V.B.; et al. Genomes of coral dinoflagellate symbionts highlight evolutionary adaptations conducive to a symbiotic lifestyle. Sci. Rep. 2016, 6, 39734. [Google Scholar] [CrossRef]
- Liew, Y.J.; Aranda, M.; Voolstra, C.R. Reefgenomics. Org—A repository for marine genomics data. Database 2016, 2016. [Google Scholar] [CrossRef]
- Wheeler, T.J.; Eddy, S.R. Nhmmer: DNA homology search with profile HMMs. Bioinformatics 2013, 29, 2487–2489. [Google Scholar] [CrossRef] [PubMed]
- Kanehisa, M.; Sato, Y.; Morishima, K. BlastKOALA and GhostKOALA: KEGG Tools for Functional Characterization of Genome and Metagenome Sequences. J. Mol. Biol. 2016, 428, 726–731. [Google Scholar] [CrossRef] [PubMed]
- Nguyen, N.T.T.; Contreras-Moreira, B.; Castro-Mondragon, J.A.; Santana-Garcia, W.; Ossio, R.; Robles-Espinoza, C.D.; Bahin, M.; Collombet, S.; Vincens, P.; Thieffry, D.; et al. RSAT 2018: Regulatory sequence analysis tools 20th anniversary. Nucleic Acids Res. 2018, 46, W209–W214. [Google Scholar] [CrossRef] [PubMed]
- Islas-Flores, T.; Pérez-Cervantes, E.; Nava-Galeana, J.; Loredo-Guillén, M.; Guillén, G.; Villanueva, M.A. Molecular Features and mRNA Expression of the Receptor for Activated C Kinase 1 from Symbiodinium microadriaticum ssp. microadriaticum During Growth and the Light/Dark cycle. J. Eukaryot. Microbiol. 2018, 66, 254–266. [Google Scholar] [CrossRef] [PubMed]
- Muscatine, L.; Porter, J.W. Reef Corals: Mutualistic Symbioses Adapted to Nutrient-Poor Environments. Bioscience 1977, 27, 454–460. [Google Scholar] [CrossRef]
- Cartolano, M.; Huettel, B.; Hartwig, B.; Reinhardt, R.; Schneeberger, K. cDNA Library Enrichment of Full Length Transcripts for SMRT Long Read Sequencing. PLoS ONE 2016, 11, e0157779. [Google Scholar] [CrossRef]
- Liu, H.; Stephens, T.G.; González-Pech, R.A.; Beltran, V.H.; Lapeyre, B.; Bongaerts, P.; Cooke, I.; Aranda, M.; Bourne, D.G.; Forêt, S.; et al. Symbiodinium genomes reveal adaptive evolution of functions related to coral-dinoflagellate symbiosis. Commun. Biol. 2018, 1, 95. [Google Scholar] [CrossRef]
- Shoguchi, E.; Shinzato, C.; Kawashima, T.; Gyoja, F.; Mungpakdee, S.; Koyanagi, R.; Takeuchi, T.; Hisata, K.; Tanaka, M.; Fujiwara, M.; et al. Draft Assembly of the Symbiodinium minutum Nuclear Genome Reveals Dinoflagellate Gene Structure. Curr. Biol. 2013, 23, 1399–1408. [Google Scholar] [CrossRef]
- Bodył, A.; Mackiewicz, P. Analysis of the targeting sequences of an iron-containing superoxide dismutase (SOD) of the dinoflagellate Lingulodinium polyedrum suggests function in multiple cellular compartments. Arch. Microbiol. 2006, 187, 281–296. [Google Scholar] [CrossRef]
- Sather, S.; Agabian, N. A 5′ spliced leader is added in trans to both alpha- and beta-tubulin transcripts in Trypanosoma brucei. Proc. Natl. Acad. Sci. USA 1985, 82, 5695–5699. [Google Scholar] [CrossRef]
- Murphy, W.J.; Watkins, K.P.; Agabian, N. Identification of a novel Y branch structure as an intermediate in trypanosome mRNA processing: Evidence for Trans splicing. Cell 1986, 47, 517–525. [Google Scholar] [CrossRef]
- Sutton, R.E.; Boothroyd, J.C. Evidence for Trans splicing in trypanosomes. Cell 1986, 47, 527–535. [Google Scholar] [CrossRef]
- Tessier, L.; Keller, M.; Chan, R.; Fournier, R.; Weil, J.; Imbault, P. Short leader sequences may be transferred from small RNAs to pre-mature mRNAs by trans-splicing in Euglena. EMBO J. 1991, 10, 2621–2625. [Google Scholar] [CrossRef]
- Krause, M.; Hirsh, D. A trans-spliced leader sequence on actin mRNA in C. elegans. Cell 1987, 49, 753–761. [Google Scholar] [CrossRef]
- Rajkovic, A.; Davis, R.E.; Simonsen, J.N.; Rottman, F.M. A spliced leader is present on a subset of mRNAs from the human parasite Schistosoma mansoni. Proc. Natl. Acad. Sci. USA 1990, 87, 8879–8883. [Google Scholar] [CrossRef] [PubMed]
- Vandenberghe, A.E.; Meedel, T.H.; Hastings, K.E. mRNA 5′-leader trans-splicing in the chordates. Genes Dev. 2001, 15, 294–303. [Google Scholar] [CrossRef] [PubMed]
- Yuasa, H.J.; Kawamura, K.; Yamamoto, H. The Structural Organization of Ascidian Halocynthia roretzi Troponin I Genes. J. Biochem. 2002, 132, 135–141. [Google Scholar] [CrossRef] [PubMed]
- Ganot, P.; Kallesøe, T.; Reinhardt, R.; Chourrout, D.; Thompson, E.M. Spliced-Leader RNA trans Splicing in a Chordate, Oikopleura dioica, with a Compact Genome. Mol. Cell. Biol. 2004, 24, 7795–7805. [Google Scholar] [CrossRef]
- Satou, Y. Genomic overview of mRNA 5′-leader trans-splicing in the ascidian Ciona intestinalis. Nucleic Acids Res. 2006, 34, 3378–3388. [Google Scholar] [CrossRef]
- Stover, N.A.; Steele, R.E. Trans-spliced leader addition to mRNAs in a cnidarian. Proc. Natl. Acad. Sci. USA 2001, 98, 5693–5698. [Google Scholar] [CrossRef]
- Pouchkina-Stantcheva, N.N.; Tunnacliffe, A. Spliced Leader RNA–Mediated trans-Splicing in Phylum Rotifera. Mol. Biol. Evol. 2005, 22, 1482–1489. [Google Scholar] [CrossRef]
- Lidie, K.B.; Van Dolah, F.M. Spliced Leader RNA-Mediated trans-Splicing in a Dinoflagellate, Karenia brevis. J. Eukaryot. Microbiol. 2007, 54, 427–435. [Google Scholar] [CrossRef]
- Bachvaroff, T.R.; Place, A.R. From Stop to Start: Tandem Gene Arrangement, Copy Number and Trans-Splicing Sites in the Dinoflagellate Amphidinium carterae. PLoS ONE 2008, 3, e2929. [Google Scholar] [CrossRef]
- Douris, V.; Telford, M.J.; Averof, M. Evidence for Multiple Independent Origins of trans-Splicing in Metazoa. Mol. Biol. Evol. 2009, 27, 684–693. [Google Scholar] [CrossRef]
- Derelle, R.; Momose, T.; Manuel, M.; Da Silva, C.; Wincker, P.; Houliston, E. Convergent origins and rapid evolution of spliced leader trans-splicing in Metazoa: Insights from the Ctenophora and Hydrozoa. RNA 2010, 16, 696–707. [Google Scholar] [CrossRef] [PubMed]
- Marlétaz, F.; Gilles, A.; Caubit, X.; Perez, Y.; Dossat, C.; Samain, S.; Gyapay, G.; Wincker, P.; Le Parco, Y. Chætognath transcriptome reveals ancestral and unique features among bilaterians. Genome Biol. 2008, 9, R94. [Google Scholar] [CrossRef] [PubMed]
- Islas-Flores, T.; Rahman, A.; Ullah, H.; Villanueva, M.A. The Receptor for Activated C Kinase in Plant Signaling: Tale of a Promiscuous Little Molecule. Front. Plant Sci. 2015, 6, 1090. [Google Scholar] [CrossRef] [PubMed]
- Alvarez-Carreño, C.; Becerra, A.; Lazcano, A. Molecular Evolution of the Oxygen-Binding Hemerythrin Domain. PLoS ONE 2016, 11, e0157904. [Google Scholar] [CrossRef] [PubMed]
- Li, X.; Li, J.; Hu, X.; Huang, L.; Xiao, J.; Chan, J.; Mi, K. Differential roles of the hemerythrin-like proteins of Mycobacterium smegmatis in hydrogen peroxide and erythromycin susceptibility. Sci. Rep. 2015, 5, 16130. [Google Scholar] [CrossRef] [PubMed]
- Klotz, I.M.; Klippenstein, G.L.; Hendrickson, W.A. Hemerythrin: Alternative oxygen carrier. Science 1976, 192, 335–344. [Google Scholar] [CrossRef] [PubMed]




| Recommended Minimum | DINO | SMART | |
|---|---|---|---|
| Density cells/mL | >2 × 107 | 6 × 108 | 5.9 × 108 |
| UFC/mL | >1 × 107 | 1.8 × 108 | 1.6 × 108 |
| Independent clones n: | >1 × 106 | 2.43 × 109 | 7.2 × 108 |
| DINO Library | SMART Library | |
|---|---|---|
| Total reads (FastP v0.19.5) | 35.311534 M 1 | 17.715026 M |
| Total bases | 2.479454 Gb 2 | 1.236204 Gb |
| Transcripts (Trinity) | 4760 | 3611 |
| Total length contigs after TransDecoder | ||
| N50 3 | 5671 | 4840 |
| N75 4 | 4270 | 3534 |
| GC content (%) | 40.93 | 35.78 |
| CDS 5 | 3117 | 2025 |
| Proteins | 3117 | 2025 |
| Orthologs | 1422 | 1070 |
Publisher’s Note: MDPI stays neutral with regard to jurisdictional claims in published maps and institutional affiliations. |
© 2021 by the authors. Licensee MDPI, Basel, Switzerland. This article is an open access article distributed under the terms and conditions of the Creative Commons Attribution (CC BY) license (http://creativecommons.org/licenses/by/4.0/).
Share and Cite
Islas-Flores, T.; Galán-Vásquez, E.; Villanueva, M.A. Screening a Spliced Leader-Based Symbiodinium microadriaticum cDNA Library Using the Yeast-Two Hybrid System Reveals a Hemerythrin-Like Protein as a Putative SmicRACK1 Ligand. Microorganisms 2021, 9, 791. https://doi.org/10.3390/microorganisms9040791
Islas-Flores T, Galán-Vásquez E, Villanueva MA. Screening a Spliced Leader-Based Symbiodinium microadriaticum cDNA Library Using the Yeast-Two Hybrid System Reveals a Hemerythrin-Like Protein as a Putative SmicRACK1 Ligand. Microorganisms. 2021; 9(4):791. https://doi.org/10.3390/microorganisms9040791
Chicago/Turabian StyleIslas-Flores, Tania, Edgardo Galán-Vásquez, and Marco A. Villanueva. 2021. "Screening a Spliced Leader-Based Symbiodinium microadriaticum cDNA Library Using the Yeast-Two Hybrid System Reveals a Hemerythrin-Like Protein as a Putative SmicRACK1 Ligand" Microorganisms 9, no. 4: 791. https://doi.org/10.3390/microorganisms9040791
APA StyleIslas-Flores, T., Galán-Vásquez, E., & Villanueva, M. A. (2021). Screening a Spliced Leader-Based Symbiodinium microadriaticum cDNA Library Using the Yeast-Two Hybrid System Reveals a Hemerythrin-Like Protein as a Putative SmicRACK1 Ligand. Microorganisms, 9(4), 791. https://doi.org/10.3390/microorganisms9040791

