Characterization of Yeasts Isolated from Parmigiano Reggiano Cheese Natural Whey Starter: From Spoilage Agents to Potential Cell Factories for Whey Valorization
Abstract
:1. Introduction
2. Materials and Methods
2.1. Chemicals and Reference Strains
2.2. Sampling, Physicochemical and Microbiological Analyses
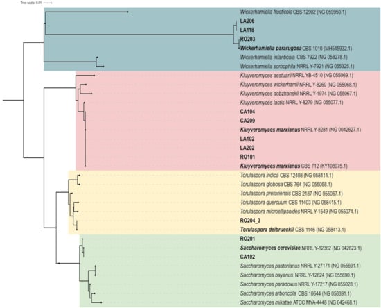
2.3. DNA Extraction, Molecular Caracterization, and Phylogenetic Analysis
2.4. Genotyping
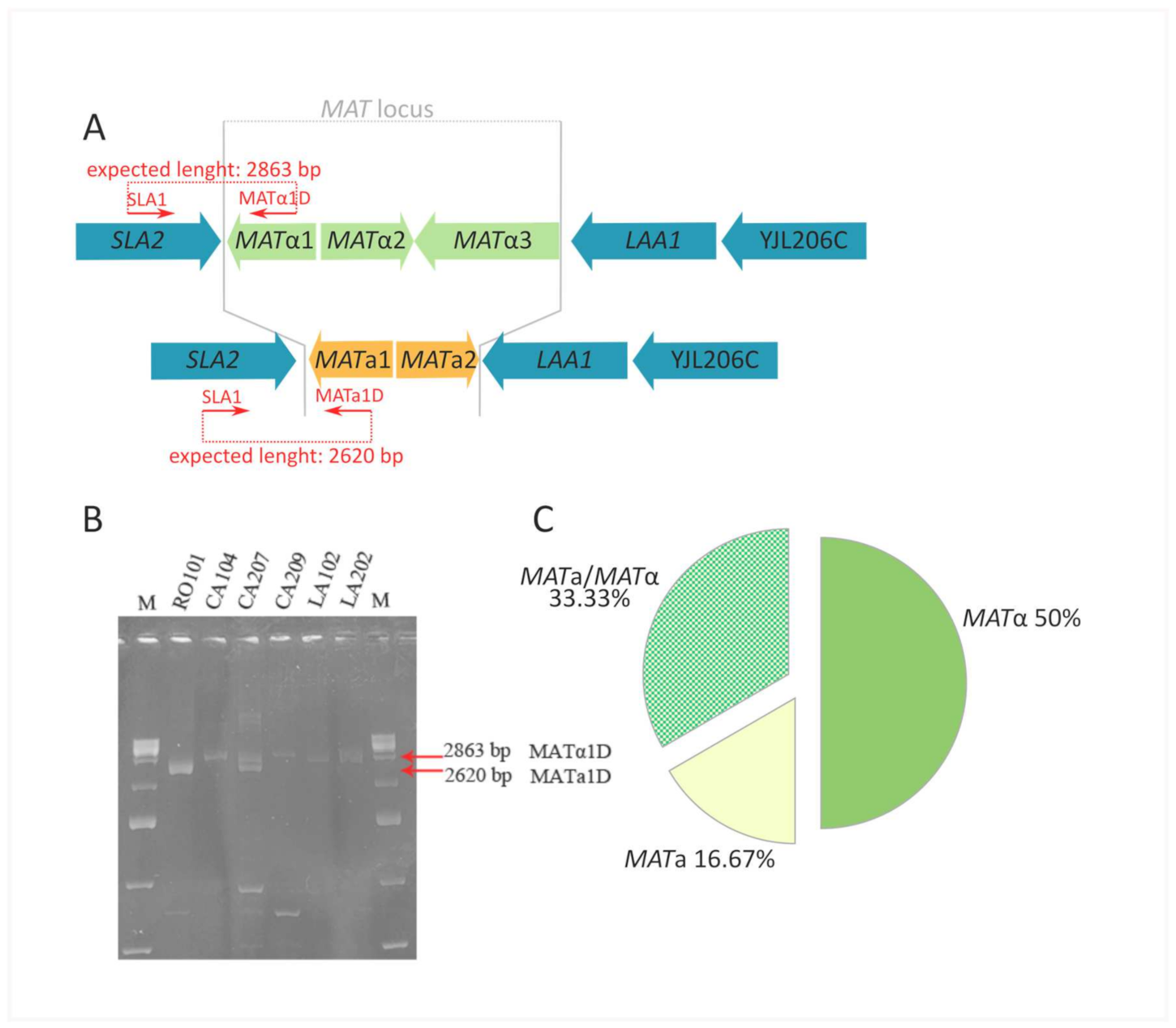
2.5. MAT Genotyping of Kluyveromyces marxianus Strains
2.6. Thermotolerance Assay
2.7. Whey Fermentation Assays
2.8. Proteolysis Degree and Peptidomic Analysis by Ultra High Performance Liquid Chromatography/High Resolution Mass Spectrometry (UHPLC/HR-MS)
2.9. Statistical Analysis
3. Results
3.1. Physicochemical Analysis and Microbiological Counts
3.2. Yeast Molecular Characterization and Species Assignment
3.3. Yeast Diversity and Species Distribution
3.4. MAT Genotyping and Thermotollerance Assays
3.5. Whey Fermentation
3.6. Proteolysis and Bioactive Peptide Characterization
4. Conclusions
Supplementary Materials
Author Contributions
Funding
Data Availability Statement
Conflicts of Interest
References
- Fróna, D.; Szenderák, J.; Harangi-Rákos, M. The Challenge of feeding the world. Sustainability 2019, 11, 5816. [Google Scholar] [CrossRef] [Green Version]
- Ellen MacArthur Foundation. Available online: https://www.ellenmacarthurfoundation.org/circular-economy/infographic (accessed on 24 June 2021).
- Torres-León, C.; Ramírez-Guzman, N.; Londoño-Hernandez, L.; Martinez-Medina, G.A.; Díaz-Herrera, R.; Navarro-Macias, V.; Alvarez-Pérez, O.B.; Picazo, B.; Villarreal-Vázquez, M.; Ascacio-Valdes, J.; et al. Food Waste and Byproducts: An Opportunity to Minimize Malnutrition and Hunger in Developing Countries. Front. Sustain. Food Syst. 2018, 2, 52. [Google Scholar] [CrossRef]
- Siso, M.I.G. The biotechnological utilization of cheese whey: A review. Bioresour. Technol. 1996, 57, 1–11. [Google Scholar] [CrossRef]
- Zotta, T.; Solieri, L.; Iacumin, L.; Picozzi, C.; Gullo, M. Valorization of cheese whey using microbial fermentations. Appl. Microbiol. Biotechnol. 2020, 104, 2749–2764. [Google Scholar] [CrossRef] [PubMed]
- Rao, M.; Bast, A.; de Boer, A. Valorized Food Processing By-Products in the EU: Finding the Balance between Safety, Nutrition, and Sustainability. Sustainability 2021, 13, 4428. [Google Scholar] [CrossRef]
- Gabardo, S.; Pereira, G.F.; Klein, M.P.; Rech, R.; Hertz, P.F.; Ayub, M.A.Z. Dynamics of Yeast Immobilized-cell Fluidized-bed Bioreactors Systems in Ethanol Fermentation from Lactose-hydrolyzed Whey and Whey Permeate. Bioprocess Biosyst. Eng. 2016, 39, 141–150. [Google Scholar] [CrossRef] [PubMed]
- Venetsaneas, N.; Antonopoulou, G.; Stamatelatou, K.; Kornaros, M.; Lyberatos, G. Using cheese whey for hydrogen and methane generation in a two-stage continuous process with alternative pH controlling approaches. Bioresour. Technol. 2009, 100, 3713–3717. [Google Scholar] [CrossRef]
- Pandey, A.; Srivastava, S.; Rai, P.; Duke, M. Cheese whey to biohydrogen and useful organic acids: A non-pathogenic microbial treatment by L. acidophilus. Sci. Rep. 2019, 9, 1–9. [Google Scholar]
- Kareb, O.; Aïder, M. Whey and Its Derivatives for Probiotics, Prebiotics, Synbiotics, and Functional Foods: A Critical Review. Probiotics Antimicrob. Prot. 2019, 11, 348–369. [Google Scholar] [CrossRef]
- Lima, E.L.; Fernandes, J.; Cardarelli, H.R.; Lima, E.D.C.; Fernandes, J.D.; Cardarelli, H.R. Optimized fermentation of goat cheese whey with Lactococcus lactis for production of antilisterial bacteriocin-like substances. LWT Food Sci. Technol. 2017, 84, 710–716. [Google Scholar] [CrossRef]
- Sabo, S.; Converti, A.; Ichiwaki, S.; Oliveira, R.P.S. Bacteriocin production by Lactobacillus plantarum ST16Pa in supplemented whey powder formulations. J. Dairy Sci. 2019, 102, 87–99. [Google Scholar] [CrossRef] [PubMed] [Green Version]
- Chalermthai, B.; Chan, W.Y.; Bastidas-Oyanedel, J.R.; Taher, H.; Olsen, B.D.; Schmidt, J.E. Preparation and characterization of whey protein-based polymers produced from residual dairy streams. Polymers 2019, 11, 722. [Google Scholar] [CrossRef] [Green Version]
- Li, C.; Ding, J.; Chen, D.; Shi, Z.; Wang, L. Bioconversion of cheese whey into a hetero-exopolysaccharide via a one-step bioprocess and its applications. Biochem. Eng. J. 2020, 161, 107701. [Google Scholar] [CrossRef]
- Schultz, N.; Chang, L.; Hauck, A.; Reuss, M.; Syldatk, C. Microbial production of single-cell protein from deproteinized whey concentrates. Appl. Microbiol. Biotechnol. 2006, 69, 515–520. [Google Scholar] [CrossRef] [PubMed]
- Sampaio, F.C.; Saraiva, T.L.C.; Silva, G.D.L.; Faria, J.T.; Pitangui, C.G.; Aliakbarian, B.; Perego, P.; Converti, A. Batch growth of Kluyveromyces lactis cells from deproteinized whey: Response surface methodology versus artificial neural network—Genetic algorithm approach. Biochem. Eng. J. 2016, 109, 305–311. [Google Scholar] [CrossRef]
- Antunes, S.; Freitas, F.; Alves, V.D.C.; Grandfils, M.A. Reis Conversion of cheese whey into a fucose- and glucuronic acid-rich extracellular polysaccharide by Enterobacter A47. J. Biotechnol. 2015, 210, 1–7. [Google Scholar] [CrossRef]
- Sinha, R.; Radha, C.; Prakash, J.; Kaul, P. Whey protein hydrolysate: Functional properties, nutritional quality and utilization in beverage formulation. Food Chem. 2007, 101, 1484–1491. [Google Scholar] [CrossRef]
- Madureira, A.R.; Tavares, T.; Gomes, A.M.P.; Pintado, M.E.; Malcata, F.X. Invited Review: Physiological properties of bioactive peptides obtained from whey proteins. J. Dairy Sci. 2010, 93, 437–455. [Google Scholar] [CrossRef] [PubMed] [Green Version]
- Yadav, J.S.S.; Song, Y.; Pilli, S.; Kumar, L.; Tyagi, R.D.; Surampalli, R.Y. Cheese whey: A potential resource to transform into bioprotein, functional/nutritional proteins and bioactive peptides. Biotechnol. Adv. 2015, 33, 756–774. [Google Scholar] [CrossRef]
- Mazorra-Manzano, M.A.; Mora-Cortes, W.G.; Leandro-Roldan, M.M.; González-Velázquez, D.A.; Torres-Llanez, M.J.; Ramírez-Suarez, J.C.; González-Córdova, A.F.; Vallejo-Córdoba, B. Production of whey protein hydrolysates with angiotensin-converting enzyme- inhibitory activity using three new sources of plant proteases. Biocatal. Agric. Biotechnol. 2020, 28, 101724. [Google Scholar] [CrossRef]
- Korhonen, H.; Pihlanto, A. Review: Bioactive peptides: Production and functionality. Int. Dairy J. 2016, 16, 945–960. [Google Scholar] [CrossRef]
- Valdez Castillo, M.; Laxman Pachapur, V.; Brar, S.K.; Naghdi, M.; Arriaga, S.; Ávalos, R.A. Yeast-driven whey biorefining to produce value-added aroma, flavor, and antioxidant compounds: Technologies, challenges, and alternatives. Crit. Rev. Biotechnol. 2020, 40, 930–950. [Google Scholar] [CrossRef] [PubMed]
- Solieri, L. The revenge of Zygosaccharomyces yeasts in food biotechnology and applied microbiology. World J. Microbiol. Biotechnol. 2021, 37, 96. [Google Scholar] [CrossRef]
- Neviani, E.; Gatti, M.; Mucchetti, G.; Addeo, F. Considerazioni sul siero innesto naturale per Grana. Lattante 1998, 23, 76–84. [Google Scholar]
- Coppola, R.; Nanni, M.; Iorizzo, M.; Sorrentino, A.; Sorrentino, E.; Chiavari, C.; Grazia, L. Microbiological characteristics of Parmigiano Reggiano cheese during the cheesemaking and the first months of the ripening. Lait 2000, 80, 479–490. [Google Scholar] [CrossRef] [Green Version]
- Neviani, E.; Carini, S. Microbiology of Parmesan cheese. Microbiol. Alim. Nutr. 1994, 12, 1–8. [Google Scholar]
- Coppola, R.; Nanni, M.; Iorizzo, M.; Sorrentino, A.; Sorrentino, E.; Chiavari, C.; Grazia, L. Survey of lactic acid bacteria isolated during the avances stages of the ripening of Parmigiano Reggiano cheese. J. Dairy Res. 1997, 64, 305–310. [Google Scholar] [CrossRef]
- Bottari, B.; Santarelli, M.; Neviani, E.; Gatti, M. Natural whey starter for Parmigiano Reggiano: Culture-independent approach. J. Appl. Microbiol. 2010, 108, 1676–1684. [Google Scholar] [CrossRef]
- Zambonelli, C.; Montanari, G.; Passarelli, P.; Rainieri, S.I. Lieviti nei sieri acidi da formaggio Parmigiano Reggiano. Sci. Tec. Latt. Casearia 1996, 47, 261–270. [Google Scholar]
- Coloretti, F.; Chiavari, C.; Luise, D.; Tofalo, R.; Fasoli, G.; Suzzi, G.; Grazia, L. Detection and identification of yeasts in natural whey starter for Parmigiano Reggiano cheese-making. Int. Dairy J. 2017, 66, 13–17. [Google Scholar] [CrossRef]
- Leonel, L.V.; Arruda, P.V.; Chandel, A.K.; Felipe, M.G.A.; Sene, L. Kluyveromyces marxianus: A potential biocatalyst of renewable chemicals and lignocellulosic ethanol production. Crit. Rev. Biotechnol. 2021, 2, 1–22. [Google Scholar]
- Aziz, H.-R.; Aslan, A.; Parvin, O.; Hadi, P. Kluyveromyces marxianus as a probiotic yeast: A mini-review. Curr. Nutr. Food Sci. 2020, 16, 1163–1169. [Google Scholar]
- Karim, A.; Gerliani, N.; Aïder, M. Kluyveromyces marxianus: An emerging yeast cell factory for applications in food and biotechnology. Int. J. Food Microbiol. 2020, 333, 108818. [Google Scholar] [CrossRef]
- Anonymous. Säuregradbestimmung nach Soxhlet-Henkel (SH) [Titratable acidity evaluation with the Soxhlet-Henkel (SH) method]. Milchwissenschaft 1963, 18, 520. [Google Scholar]
- Hoffman, C.S.; Winston, F. A ten-minute DNA preparation from yeast efficiently releases autonomous plasmids for transformaion of Escherichia coli. Gene 1987, 57, 267–272. [Google Scholar] [CrossRef]
- White, T.J.; Bruns, T.; Lee, S.; Taylor, J. Amplification and direct sequencing of fungal ribosomal RNA genes for phylogenetics. In PCR Protocols: A Guide to Methods and Applications; Innis, M.A., Gelfand, D.H., Sninsky, J.J., White, T.J., Eds.; Academic Press: San Diego, CA, USA, 1990; pp. 315–322. [Google Scholar]
- Kurtzman, C.P.; Robnett, C.J. Identification and phylogeny of ascomycetous yeasts from analysis of nuclear large subunit (26S) ribosomal DNA partial sequences. Antonie Leeuwenhoek 1998, 73, 331–371. [Google Scholar] [CrossRef] [PubMed]
- Edgar, R.C. MUSCLE: Multiple sequence alignment with high accuracy and high throughput. Nucleic Acids. Res. 2004, 32, 1792–1797. [Google Scholar] [CrossRef] [Green Version]
- Kumar, S.; Stecher, G.; Li, M.; Knyaz, C.; Tamura, K. MEGA X: Molecular Evolutionary Genetics Analysis across computing platforms. Mol. Biol. Evol. 2018, 35, 1547–1549. [Google Scholar] [CrossRef]
- Letunic, I.; Bork, P. Interactive Tree of Life (iTOL) v4: Recent updates and new developments. Nucleic Acids Res. 2019, 2, 256–259. [Google Scholar] [CrossRef] [PubMed] [Green Version]
- Dakal, T.C.; Solieri, L.; Giudici, P. Evaluation of fingerprinting techniques to assess genotype variation among Zygosaccharomyces strains. Food Microbiol. 2018, 72, 135–145. [Google Scholar] [CrossRef]
- Lane, M.M.; Burke, N.; Karreman, R.; Wolfe, K.H.; O’Byrne, C.P.; Morrissey, J.P. Physiological and metabolic diversity in the yeast Kluyveromyces marxianus. Antonie Leeuwenhoek 2011, 100, 507–519. [Google Scholar] [CrossRef]
- Fasoli, G.; Barrio, E.; Tofalo, R.; Suzzi, G.; Belloch, C. Multilocus analysis reveals large genetic diversity in Kluyveromyces marxianus strains isolated from Parmigiano Reggiano and Pecorino di Farindola cheeses. Int. J. Food Microbiol. 2016, 233, 1–10. [Google Scholar] [CrossRef] [Green Version]
- Solieri, L.; Dakal, T.c.; Bicciato, S. Quantitative phenotypic analysis of multistress response in Zygosaccharomyces rouxii complex. FEMS Yeast Res. 2014, 14, 586–600. [Google Scholar] [CrossRef] [PubMed] [Green Version]
- Tofalo, R.; Fasoli, G.; Schirone, M.; Perpetuini, G.; Pepe, A.; Corsetti, A.; Suzzi, G. The predominance, biodiversity and biotechnological properties of Kluyveromyces marxianus in the production of Pecorino di Farindola cheese. Int. J. Food Microbiol. 2014, 187, 41–49. [Google Scholar] [CrossRef] [PubMed]
- Adler-Nissen, J. Determination of the degree of hydrolysis of food protein hydrolysates by trinitrobenzenesulfonic acid. J. Agric. Food Chem. 1979, 27, 1256–1262. [Google Scholar] [CrossRef]
- Martini, S.; Solieri, L.; Cattivelli, A.; Pizzamiglio, V.; Tagliazucchi, D. An Integrated Peptidomics and In Silico Approach to Identify Novel Anti-Diabetic Peptides in Parmigiano-Reggiano Cheese. Biology 2021, 10, 563. [Google Scholar] [CrossRef] [PubMed]
- Nielsen, S.D.; Beverly, R.L.; Qu, Y.; Dallas, D.C. Milk bioactive peptide database: A comprehensive database of milk proteinderived bioactive peptides and novel visualization. Food Chem. 2017, 232, 673–682. [Google Scholar] [CrossRef] [PubMed]
- Kahm, M.; Hasenbrink, G.; Lichtenberg-Fraté, H.; Ludwig, J.; Kschischo, M. Grofit: Fitting Biological Growth Curves with R. J. Stat. Softw. 2010, 33, 1–21. [Google Scholar] [CrossRef] [Green Version]
- Herskowitz, I. Life cycle of the budding yeast Saccharomyces cerevisiae. Microbiol. Rev. 1988, 52, 536–553. [Google Scholar] [CrossRef]
- Fonseca, G.G.; Heinzle, E.; Wittmann, C.; Gombert, A.K. The yeast Kluyveromyces marxianus and its biotechnological potential. Appl. Microbiol. Biotechnol. 2008, 79, 339–354. [Google Scholar] [CrossRef] [PubMed]
- Koushki, M.; Jafari, M.; Azizi, M. Comparison of ethanol production from cheese whey permeate by two yeast strains. J. Food. Sci. Technol. 2012, 49, 614–619. [Google Scholar] [CrossRef] [PubMed] [Green Version]
- Borelli, B.M.; Ferreira, E.G.; Lacerda, I.C.A.; Franco, G.R.; Rosa, C.A. Yeast populations associated with the artisanal cheese produced in the region of Serra da Canastra, Brazil. World J. Microbiol. Biotechnol. 2006, 22, 1115–1119. [Google Scholar] [CrossRef]
- Andrade, R.P.; Melo, C.N.; Genisheva, Z.; Schwan, R.F.; Duarte, W.F. Yeasts from Canastra cheese production process: Isolation and evaluation of their potential for cheese whey fermentation. Food Res. Int. 2017, 91, 72–79. [Google Scholar] [CrossRef] [Green Version]
- Jakobsen, M.; Narvhus, J. Yeasts and their possible beneficial and negative effects on the quality of dairy products. Int. Dairy J. 1996, 6, 755–768. [Google Scholar] [CrossRef]
- García-Tejedor, A.; Padilla, B.; Salom, J.B.; Belloch, C.; Manzanares, P. Dairy yeasts produce milk protein-derived antihypertensive hydrolysates. Food Res. Int. 2013, 53, 203–208. [Google Scholar] [CrossRef]
- García-Tejedor, A.; Sánchez-Rivera, L.; Castelló-Ruiz, M.; Recio, I.; Salom, J.B.; Manzanares, P. Novel Antihypertensive Lactoferrin-Derived Peptides Produced by Kluyveromyces marxianus: Gastrointestinal Stability Profile and In Vivo Angiotensin I-Converting Enzyme (ACE) Inhibition. J. Agric. Food Chem. 2014, 62, 1609–1616. [Google Scholar] [CrossRef] [PubMed]
- Hamme, V.; Sannier, F.; Piot, J.; Didelot, S.; Bordenave-Juchereau, S. Crude goat whey fermentation by Kluyveromyces marxianus and Lactobacillus rhamnosus: Contribution to proteolysis and ACE inhibitory activity. J. Dairy Res. 2009, 76, 152–157. [Google Scholar] [CrossRef]
- Hallén, E.; Lundén, A.; Allmere, T.; Andrén, A. Casein retention in curd and loss of casein into whey at chimosin-induced coagulation of milk. J. Dairy Res. 2010, 77, 71–76. [Google Scholar] [CrossRef] [PubMed]
- Ali, E.; Nielsen, S.D.; Abd-El Alal, S.; El-Leboudy, A.; Saleh, E.; LaPointe, G. Use of mass spectrometry to profile peptides in whey protein isolate medium fermented by Lactobacillus helveticus LH-2 and Lactobacillus acidophilus La-5. Front. Nutr. 2019, 6, 152. [Google Scholar] [CrossRef] [PubMed] [Green Version]
- Dupont, D.; Tomé, D. Milk proteins: Digestion and absorption in the gastrointestinal tract. In Milk Proteins. Milk Proteins from Expression to Food, 3rd ed.; Academic Press: Cambridge, MA, USA; Elsevier: Amsterdam, The Netherlands, 2020; pp. 701–714. ISBN 978-0128152515. [Google Scholar]
- Dallas, D.C.; Guerrero, A.; Khaldi, N.; Castillo, P.A.; Martin, W.F.; Smilowitz, J.T.; Bevins, C.L.; Barile, D.; German, J.B.; Lebrilla, C.B. Extensive in vivo human milk peptidomics reveals specific proteolysis yielding protective antimicrobial peptides. J. Proteome Res. 2013, 12, 2295–2304. [Google Scholar] [CrossRef] [Green Version]
- Waterhouse, A.M.; Procter, J.B.; Martin, D.M.A.; Clamp, M.; Barton, G.J. Jalview Version 2—A multiple sequence alignment editor and analysis workbench. Bioinformatics 2009, 25, 1189–1191. [Google Scholar]









| Sample | pH | SH | LAB Count (Log10 CFU/mL) | Yeast Counts (Log10 CFU/mL) | |
|---|---|---|---|---|---|
| YPDA 28 °C | YPLA 42 °C | ||||
| R_NWS | 3.29 ± 0.01 a | 31.01 ± 0.02 a | 8.65 ± 0.01 a | 2.45 ± 0.11 a,* | 2.03 ± 0.06 a,* |
| C_NWS | 3.27 ±0.00 a | 31.41 ± 0.01 c | 8.71 ± 0.01 b | 2.74 ± 0.04 a | 2.84 ± 0.06 a |
| L_NWS | 3.44 ±0.00 b | 31.37 ± 0.01 b | 8.72 ± 0.01 b | 3.43 ± 0.32 b | 3.41 ± 0.21 b |
| Sample | Growth Conditions | Strains | Amp (bp) | Restriction Fragments | Yeast ID Best Matches | Pattern | |
|---|---|---|---|---|---|---|---|
| HaeIII | HinfI | ||||||
| R_NWS | YPDA, 28 °C | RO101 RO102 RO103 RO104 RO105 RO106 RO107 RO108 RO109 | 740 | 655-80 | 240-185-120-80 | K. dobzhanskii (100%)/ K. marxianus (94%) | A |
| YPLA 42 °C | RO202 RO205 RO207 RO208 RO209 | 740 | 655-80 | 240-185-120-80 | K. dobzhanskii (100%)/ K. marxianus (94%) | A | |
| RO201 | 850 | 325-230-170-125 | 375-365-110 | S. cerevisiae (100%) | B | ||
| RO203 | 420 | 420 | 200-220 | Candida spp. (100%) | C | ||
| RO204-1 RO204-2 RO204-3 | 800 | 800 | 425-400 | T. delbrueckii (100%) | D | ||
| C_NWS | YPDA, 28 °C | CA101 CA103 CA104 CA105 CA107 CA108 CA109 CA110 CA111 CA112 CA113 CA114 CA115 CA116 CA117 CA118 | 740 | 655-80 | 240-185-120-80 | Kluyveromyces dobzhanskii (100%)/Kluyveromyces marxianus (94%) | A |
| CA102 CA106 | 850 | 325-230-170-125 | 375-365-110 | S. cerevisiae (100%) | B | ||
| YPLA 42 °C | CA201 CA202 CA203 CA204 CA205 CA207 CA208 CA209 CA210 CA211 CA212 CA213 CA214 CA215 CA216 CA217 CA218 | 740 | 655-80 | 240-185-120-80 | K. dobzhanskii (100%)/ K. marxianus (94%) | A | |
| CA206 | 850 | 325-230-170-125 | 375-365-110 | S. cerevisiae (100%) | B | ||
| L_NWS | YPDA, 28 °C | LA102 LA110 LA112 | 740 | 655-80 | 240-185-120-80 | K. dobzhanskii (100%)/ K. marxianus (94%) | A |
| LA101 LA103 LA111 | 850 | 325-230-170-125 | 375-365-110 | S. cerevisiae (100%) | B | ||
| LA104 LA105 LA106 LA107 LA108 LA109 LA113 LA114 LA115 LA116 LA117 LA118 | 420 | 420 | 200-220 | Candida spp. (100%) | C | ||
| YPLA 42 °C | LA201 LA202 LA203 LA210 LA211 LA212 | 740 | 655-80 | 240-185-120-80 | K. dobzhanskii (100%)/ K. marxianus (94%) | A | |
| LA207 LA208 LA209 LA214 | 850 | 325-230-170-125 | 375-365-110 | S. cerevisiae (100%) | B | ||
| LA204 LA205 LA206 LA213 LA215 LA216 LA217 LA218 | 420 | 420 | 200-220 | Candida spp. (100%) | C | ||
| Protein Precursor | Peptide Sequence | Biological Activity | Strains |
|---|---|---|---|
| β-casein | VYPFPGPIPN | Antioxidant, ACE-inhibitory | CA105, CA116, LA202, RO101 |
| SLPQ | ACE-inhibitory | CA214 | |
| VVPP | ACE-inhibitory | CA214 | |
| EAMAPK | Antimicrobial | CA214 | |
| LHLPLP | ACE-inhibitory | CA105, CA116, CA214, LA202, RO101 | |
| HQPHQPLPPT | ACE-inhibitory | CA105, CA116 | |
| SQSKVLPVPQ | ACE-inhibitory | CA105, CA116, CA214, LA202, RO101, RO204-3 | |
| SQSKVLPVPQKAVPYPQ | Antioxidant | RO204-3 | |
| SKVLPVPQ | ACE-inhibitory | CA214 | |
| KVLPVP | ACE-inhibitory | CA214, RO101 | |
| KVLPVPQ | ACE-inhibitory, Anti-inflammatory | CA105, CA214, RO101 | |
| KVLPVPQK | Antioxidant | RO101 | |
| YQEPVLGPVR | Antioxidant, ACE-inhibitory, Anti-inflammatory, Antithrombotic, Immunomodulatory | CA105, CA214, LA202, RO101 | |
| α-S1-casein | RPKHPIKHQ | ACE-inhibitory | CA105, CA214, LA202, RO204-3 |
| LRLKKYKVPQL | Antimicrobial | CA116, LA202, RO204-3 | |
| PEL | Antioxidant | CA214, LA202 | |
| SDIPNPIGSENSEK | Antimicrobial | RO204-3 | |
| κ-casein | VESTVATL | Antimicrobial | CA214, RO101 |
| α-lactalbumin | YGL | ACE-inhibitory | CA105, RO101 |
| DKVGINYW | ACE-inhibitory | CA214, RO101 | |
| β-lactoglobulin | AVF | Anti-inflammatory | CA116, RO204-3 |
| VLVLDTDYK | DPP-IV Inhibitory, Antimicrobial | CA214, RO101 |
Publisher’s Note: MDPI stays neutral with regard to jurisdictional claims in published maps and institutional affiliations. |
© 2021 by the authors. Licensee MDPI, Basel, Switzerland. This article is an open access article distributed under the terms and conditions of the Creative Commons Attribution (CC BY) license (https://creativecommons.org/licenses/by/4.0/).
Share and Cite
Martini, S.; Bonazzi, M.; Malorgio, I.; Pizzamiglio, V.; Tagliazucchi, D.; Solieri, L. Characterization of Yeasts Isolated from Parmigiano Reggiano Cheese Natural Whey Starter: From Spoilage Agents to Potential Cell Factories for Whey Valorization. Microorganisms 2021, 9, 2288. https://doi.org/10.3390/microorganisms9112288
Martini S, Bonazzi M, Malorgio I, Pizzamiglio V, Tagliazucchi D, Solieri L. Characterization of Yeasts Isolated from Parmigiano Reggiano Cheese Natural Whey Starter: From Spoilage Agents to Potential Cell Factories for Whey Valorization. Microorganisms. 2021; 9(11):2288. https://doi.org/10.3390/microorganisms9112288
Chicago/Turabian StyleMartini, Serena, Mattia Bonazzi, Ilaria Malorgio, Valentina Pizzamiglio, Davide Tagliazucchi, and Lisa Solieri. 2021. "Characterization of Yeasts Isolated from Parmigiano Reggiano Cheese Natural Whey Starter: From Spoilage Agents to Potential Cell Factories for Whey Valorization" Microorganisms 9, no. 11: 2288. https://doi.org/10.3390/microorganisms9112288
APA StyleMartini, S., Bonazzi, M., Malorgio, I., Pizzamiglio, V., Tagliazucchi, D., & Solieri, L. (2021). Characterization of Yeasts Isolated from Parmigiano Reggiano Cheese Natural Whey Starter: From Spoilage Agents to Potential Cell Factories for Whey Valorization. Microorganisms, 9(11), 2288. https://doi.org/10.3390/microorganisms9112288

