A Multi-Omic Analysis for Low Bone Mineral Density in Postmenopausal Women Suggests a Relationship between Diet, Metabolites, and Microbiota
Abstract
1. Introduction
2. Materials and Methods
2.1. Study Subjects
2.2. Anthropometric and Clinical Parameters
2.3. Dietary Assessment
2.4. Stool Sampling and DNA Extraction
2.5. Sequencing of 16S rRNA and Data Analysis
2.6. Metabolomics Analysis
2.7. Statistical Analysis
3. Results
3.1. Characteristics of the Study Population
3.2. Microbiota Characterization
3.3. Effects of Age-Related BMD on Bacterial Community Composition
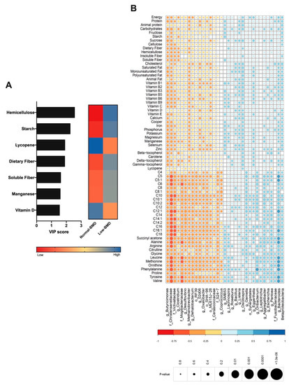
3.4. Contribution of Dietary Components to the Composition of Gut Microbiota
3.5. Association Between Serum Metabolites with Bone Mineral Density, Intestinal Microbiota, and Vitamin D Deficiency
3.6. Association Between Vitamin D Deficiency and Bacterial Community Composition
4. Discussion
5. Conclusions
Author Contributions
Funding
Acknowledgments
Conflicts of Interest
References
- Clark, P.; Cons-Molina, F.; Deleze, M.; Ragi, S.; Haddock, L.; Zanchetta, J.R.; Jaller, J.J.; Palermo, L.; Talavera, J.O.; Messina, D.O.; et al. The prevalence of radiographic vertebral fractures in Latin American countries: The Latin American Vertebral Osteoporosis Study (LAVOS). Osteoporos. Int. 2009, 20, 275–282. [Google Scholar] [CrossRef] [PubMed]
- Clark, P.; Carlos, F.; Vázquez Martínez, J.L. Epidemiology, costs and burden of osteoporosis in Mexico. Arch. Osteoporos. 2010, 5, 9–17. [Google Scholar] [CrossRef]
- Pascale, A.; Marchesi, N.; Marelli, C.; Coppola, A.; Luzi, L.; Govoni, S.; Giustina, A.; Gazzaruso, C. Microbiota and metabolic diseases. Endocrine 2018, 61, 357–371. [Google Scholar] [CrossRef] [PubMed]
- Hernandez, C.J. The Microbiome and Bone and Joint Disease. Curr. Rheumatol. Rep. 2017, 19, 77. [Google Scholar] [CrossRef]
- Weaver, C.M. Diet, Gut Microbiome, and Bone Health. Curr. Osteoporos. Rep. 2015, 13, 125–130. [Google Scholar] [CrossRef]
- Vitetta, L.; Coulson, S.; Linnane, A.W.; Butt, H. The gastrointestinal microbiome and musculoskeletal diseases: A beneficial role for probiotics and prebiotics. Pathogens 2013, 2, 606–626. [Google Scholar] [CrossRef]
- Pedersen, H.K.; Gudmundsdottir, V.; Nielsen, H.B.; Hyotylainen, T.; Nielsen, T.; Jensen, B.A.H.; Forslund, K.; Hildebrand, F.; Prifti, E.; Falony, G.; et al. Human gut microbes impact host serum metabolome and insulin sensitivity. Nature 2016, 535, 376–381. [Google Scholar] [CrossRef]
- Magnusson, M.; Lewis, G.D.; Ericson, U.; Orho-Melander, M.; Hedblad, B.; Engström, G.; Östling, G.; Clish, C.; Wang, T.J.; Gerszten, R.E.; et al. A diabetes-predictive amino acid score and future cardiovascular disease. Eur. Heart J. 2013, 34, 1982–1989. [Google Scholar] [CrossRef]
- Yatsonsky, D.; Pan, K.; Shendge, V.B.; Liu, J.; Ebraheim, N.A. Linkage of microbiota and osteoporosis: A mini literature review. World J. Orthop. 2019, 10, 123–127. [Google Scholar] [CrossRef]
- Rizzoli, R. Nutritional influence on bone: Role of gut microbiota. Aging Clin. Exp. Res. 2019, 31, 743–751. [Google Scholar] [CrossRef]
- Li, L.; Rao, S.; Cheng, Y.; Zhuo, X.; Deng, C.; Xu, N.; Zhang, H.; Yang, L. Microbial osteoporosis: The interplay between the gut microbiota and bones via host metabolism and immunity. MicrobiologyOpen 2019, 8, e00810. [Google Scholar] [CrossRef] [PubMed]
- Magne, F.; O’Ryan, M.L.; Vidal, R.; Farfan, M. The human gut microbiome of Latin America populations: A landscape to be discovered. Curr. Opin. Infect. Dis. 2016, 29, 528–537. [Google Scholar] [CrossRef] [PubMed]
- Steves, C.J.; Bird, S.; Williams, F.M.K.; Spector, T.D. The Microbiome and Musculoskeletal Conditions of Aging: A Review of Evidence for Impact and Potential Therapeutics. J. Bone Miner. Res. 2016, 31, 261–269. [Google Scholar] [CrossRef] [PubMed]
- Denova-Gutiérrez, E.; Flores, Y.N.; Gallegos-Carrillo, K.; Ramírez-Palacios, P.; Rivera-Paredez, B.; Muñoz-Aguirre, P.; Velázquez-Cruz, R.; Torres-Ibarra, L.; Meneses-León, J.; Méndez-Hernández, P.; et al. Health workers cohort study: Methods and study design. Salud Publica Mex. 2016, 58, 708. [Google Scholar] [CrossRef]
- Rivera-Paredez, B.; Hidalgo-Bravo, A.; De la Cruz-Montoya, A.; Martínez-Aguilar, M.M.; Ramírez-Salazar, E.G.; Flores, M.; Quezada-Sánchez, A.D.; Ramírez-Palacios, P.; Cid, M.; Martínez-Hernández, A.; et al. Association between vitamin D deficiency and common variants of Vitamin D binding protein gene among Mexican Mestizo and indigenous postmenopausal women. J. Endocrinol. Investig. 2020, 43, 935–946. [Google Scholar] [CrossRef]
- Martínez-Aguilar, M.M.; Aparicio-Bautista, D.I.; Ramírez-Salazar, E.G.; Reyes-Grajeda, J.P.; De la Cruz-Montoya, A.H.; Antuna-Puente, B.; Hidalgo-Bravo, A.; Rivera-Paredez, B.; Ramírez-Palacios, P.; Quiterio, M.; et al. Serum proteomic analysis reveals vitamin d-binding protein (VDBP) as a potential biomarker for low bone mineral density in Mexican postmenopausal women. Nutrients 2019, 11, 2853. [Google Scholar] [CrossRef]
- Cherry, K.E.; Hawley, K.S.; Jackson, E.M.; Volaufova, J.; Su, L.J.; Jazwinski, S.M. Pictorial superiority effects in oldest-old adults. Memory 2008, 16, 728–741. [Google Scholar] [CrossRef]
- Denova-Gutiérrez, E.; Ramírez-Silva, I.; Rodríguez-Ramírez, S.; Jiménez-Aguilar, A.; Shamah-Levy, T.; Rivera-Dommarco, J.A. Validity of a food frequency questionnaire to assess food intake in Mexican adolescent and adult population. Salud Publica Mex. 2016, 58, 617–628. [Google Scholar] [CrossRef]
- Hernández-Avila, M.; Romieu, I.; Parra, S.; Hernández-Avila, J.; Madrigal, H.; Willett, W. Validity and reproducibility of a food frequency questionnaire to assess dietary intake of women living in Mexico City. Salud Publica Mex. 1998, 40, 133–140. [Google Scholar] [CrossRef]
- Méndez-Salazar, E.O.; Ortiz-López, M.G.; Granados-Silvestre, M.D.L.Á.; Palacios-González, B.; Menjivar, M. Altered gut microbiota and compositional changes in Firmicutes and proteobacteria in Mexican undernourished and obese children. Front. Microbiol. 2018, 9, 2494. [Google Scholar] [CrossRef]
- Caporaso, J.G.; Kuczynski, J.; Stombaugh, J.; Bittinger, K.; Bushman, F.D.; Costello, E.K.; Fierer, N.; Peña, A.G.; Goodrich, J.K.; Gordon, J.I.; et al. QIIME allows analysis of high-throughput community sequencing data. Nat. Methods 2010, 7, 335–336. [Google Scholar] [CrossRef] [PubMed]
- López-Contreras, B.E.; Morán-Ramos, S.; Villarruel-Vázquez, R.; Macías-Kauffer, L.; Villamil-Ramírez, H.; León-Mimila, P.; Vega-Badillo, J.; Sánchez-Muñoz, F.; Llanos-Moreno, L.E.; Canizalez-Román, A.; et al. Composition of gut microbiota in obese and normal-weight Mexican school-age children and its association with metabolic traits. Pediatr. Obes. 2018, 13, 381–388. [Google Scholar] [CrossRef] [PubMed]
- Moran-Ramos, S.; Lopez-Contreras, B.E.; Villarruel-Vazquez, R.; Ocampo-Medina, E.; Macias-Kauffer, L.; Martinez-Medina, J.N.; Villamil-Ramirez, H.; León-Mimila, P.; Del Rio-Navarro, B.E.; Ibarra-Gonzalez, I.; et al. Environmental and intrinsic factors shaping gut microbiota composition and diversity and its relation to metabolic health in children and early adolescents: A population-based study. Gut Microbes 2020, 11, 900–917. [Google Scholar] [CrossRef] [PubMed]
- Wang, J.; Wang, Y.; Gao, W.; Wang, B.; Zhao, H.; Zeng, Y.; Ji, Y.; Hao, D. Diversity analysis of gut microbiota in osteoporosis and osteopenia patients. PeerJ 2017, 5, e3450. [Google Scholar] [CrossRef]
- Moran-Ramos, S.; Ocampo-Medina, E.; Gutierrez-Aguilar, R.; MacIás-Kauffer, L.; Villamil-Ramírez, H.; López-Contreras, B.E.; León-Mimila, P.; Vega-Badillo, J.; Gutierrez-Vidal, R.; Villarruel-Vazquez, R.; et al. An Amino Acid Signature Associated with Obesity Predicts 2-Year Risk of Hypertriglyceridemia in School-Age Children. Sci. Rep. 2017, 7, 5607. [Google Scholar] [CrossRef]
- Sikalidis, A.K.; Maykish, A. The Gut Microbiome and Type 2 Diabetes Mellitus: Discussing A Complex Relationship. Biomedicines 2020, 8, 8. [Google Scholar] [CrossRef]
- Sjögren, K.; Engdahl, C.; Henning, P.; Lerner, U.H.; Tremaroli, V.; Lagerquist, M.K.; Bäckhed, F.; Ohlsson, C. The gut microbiota regulates bone mass in mice. J. Bone Miner. Res. 2012, 27, 1357–1367. [Google Scholar] [CrossRef]
- Li, C.; Huang, Q.; Yang, R.; Dai, Y.; Zeng, Y.; Tao, L.; Li, X.; Zeng, J.; Wang, Q. Gut microbiota composition and bone mineral loss—Epidemiologic evidence from individuals in Wuhan, China. Osteoporos. Int. 2019, 30, 1003–1013. [Google Scholar] [CrossRef]
- He, J.; Xu, S.; Zhang, B.; Xiao, C.; Chen, Z.; Si, F.; Fu, J.; Lin, X.; Zheng, G.; Yu, G.; et al. Gut microbiota and metabolite alterations associated with reduced bone mineral density or bone metabolic indexes in postmenopausal osteoporosis. Aging 2020, 12, 8583–8604. [Google Scholar] [CrossRef]
- Claesson, M.J.; Jeffery, I.B.; Conde, S.; Power, S.E.; O’Connor, E.M.; Cusack, S.; Harris, H.M.B.; Coakley, M.; Lakshminarayanan, B.; O’Sullivan, O.; et al. Gut microbiota composition correlates with diet and health in the elderly. Nature 2012, 488, 178–184. [Google Scholar] [CrossRef]
- Guss, J.D.; Horsfield, M.W.; Fontenele, F.F.; Sandoval, T.N.; Luna, M.; Apoorva, F.; Lima, S.F.; Bicalho, R.C.; Singh, A.; Ley, R.E.; et al. Alterations to the Gut Microbiome Impair Bone Strength and Tissue Material Properties. J. Bone Miner. Res. 2017, 32, 1343–1353. [Google Scholar] [CrossRef] [PubMed]
- Das, M.; Cronin, O.; Keohane, D.M.; Cormac, E.M.; Nugent, H.; Nugent, M.; Molloy, C.; O’Toole, P.W.; Shanahan, F.; Molloy, M.G.; et al. Gut microbiota alterations associated with reduced bone mineral density in older adults. Rheumatology 2019, 58, 2295–2304. [Google Scholar] [CrossRef] [PubMed]
- McCabe, L.R.; Irwin, R.; Tekalur, A.; Evans, C.; Schepper, J.D.; Parameswaran, N.; Ciancio, M. Exercise prevents high fat diet-induced bone loss, marrow adiposity and dysbiosis in male mice. Bone 2019, 118, 20–31. [Google Scholar] [CrossRef] [PubMed]
- Sovran, B.; Hugenholtz, F.; Elderman, M.; Van Beek, A.A.; Graversen, K.; Huijskes, M.; Boekschoten, M.V.; Savelkoul, H.F.J.; De Vos, P.; Dekker, J.; et al. Age-associated Impairment of the Mucus Barrier Function is Associated with Profound Changes in Microbiota and Immunity. Sci. Rep. 2019, 9, 1437. [Google Scholar] [CrossRef]
- Cicero, A.F.G.; Fogacci, F.; Bove, M.; Giovannini, M.; Borghi, C. Impact of a short-term synbiotic supplementation on metabolic syndrome and systemic inflammation in elderly patients: A randomized placebo-controlled clinical trial. Eur. J. Nutr. 2020. [Google Scholar] [CrossRef]
- Ho-Pham, L.T.; Nguyen, N.D.; Lai, T.Q.; Nguyen, T.V. Contributions of lean mass and fat mass to bone mineral density: A study in postmenopausal women. BMC Musculoskelet. Disord. 2010, 11, 59. [Google Scholar] [CrossRef]
- Ding, K.H.; Cain, M.; Davis, M.; Bergson, C.; McGee-Lawrence, M.; Perkins, C.; Hardigan, T.; Shi, X.; Zhong, Q.; Xu, J.; et al. Amino acids as signaling molecules modulating bone turnover. Bone 2018, 115, 15–24. [Google Scholar] [CrossRef]
- Miyamoto, T.; Hirayama, A.; Sato, Y.; Koboyashi, T.; Katsuyama, E.; Kanagawa, H.; Fujie, A.; Morita, M.; Watanabe, R.; Tando, T.; et al. Metabolomics-based profiles predictive of low bone mass in menopausal women. Bone Rep. 2018, 9, 11–18. [Google Scholar] [CrossRef]
- Su, Y.; Elshorbagy, A.; Turner, C.; Refsum, H.; Chan, R.; Kwok, T. Circulating amino acids are associated with bone mineral density decline and ten-year major osteoporotic fracture risk in older community-dwelling adults. Bone 2019, 129, 115082. [Google Scholar] [CrossRef]
- Zhao, Q.; Shen, H.; Su, K.J.; Zhang, J.G.; Tian, Q.; Zhao, L.J.; Qiu, C.; Zhang, Q.; Garrett, T.J.; Liu, J.; et al. Metabolomic profiles associated with bone mineral density in US Caucasian women. Nutr. Metab. 2018, 15, 57. [Google Scholar] [CrossRef]
- Qi, H.; Bao, J.; An, G.; Ouyang, G.; Zhang, P.; Wang, C.; Ying, H.; Ouyang, P.; Ma, B.; Zhang, Q. Association between the metabolome and bone mineral density in pre- and post-menopausal Chinese women using GC-MS. Mol. BioSyst. 2016, 12, 2265–2275. [Google Scholar] [CrossRef] [PubMed]
- Nakamura, H.; Jinzu, H.; Nagao, K.; Noguchi, Y.; Shimba, N.; Miyano, H.; Watanabe, T.; Iseki, K. Plasma amino acid profiles are associated with insulin, C-peptide and adiponectin levels in type 2 diabetic patients. Nutr. Diabetes 2014, 4, e133. [Google Scholar] [CrossRef] [PubMed]
- Ponsuksili, S.; Reyer, H.; Hadlich, F.; Weber, F.; Trakooljul, N.; Oster, M.; Siengdee, P.; Muráni, E.; Rodehutscord, M.; Camarinha-Silva, A.; et al. Identification of the key molecular drivers of phosphorus utilization based on host miRNA-mRNA and gut microbiome interactions. Int. J. Mol. Sci. 2020, 21, 2818. [Google Scholar] [CrossRef]
- Yan, J.; Charles, J.F. Gut Microbiome and Bone: To Build, Destroy, or Both? Curr. Osteoporos. Rep. 2017, 15, 376–384. [Google Scholar] [CrossRef] [PubMed]
- Hayhoe, R.P.G.; Lentjes, M.A.H.; Mulligan, A.A.; Luben, R.N.; Khaw, K.T.; Welch, A.A. Carotenoid dietary intakes and plasma concentrations are associated with heel bone ultrasound attenuation and osteoporotic fracture risk in the European Prospective Investigation into Cancer and Nutrition (EPIC)-Norfolk cohort. Br. J. Nutr. 2017, 117, 1439–1453. [Google Scholar] [CrossRef]
- Russo, C.; Ferro, Y.; Maurotti, S.; Salvati, M.A.; Mazza, E.; Pujia, R.; Terracciano, R.; Maggisano, G.; Mare, R.; Giannini, S.; et al. Lycopene and bone: An in vitro investigation and a pilot prospective clinical study. J. Transl. Med. 2020, 18, 43. [Google Scholar] [CrossRef] [PubMed]
- Oliveira, G.R.; Vargas-Sanchez, P.K.; Fernandes, R.R.; Ricoldi, M.S.T.; Semeghini, M.S.; Pitol, D.L.; de Sousa, L.G.; Siessere, S.; Bombonato-Prado, K.F. Lycopene influences osteoblast functional activity and prevents femur bone loss in female rats submitted to an experimental model of osteoporosis. J. Bone Miner. Metab. 2019, 37, 658–667. [Google Scholar] [CrossRef]
- Quiroga, R.; Nistal, E.; Estébanez, B.; Porras, D.; Juárez-Fernández, M.; Martínez-Flórez, S.; García-Mediavilla, M.V.; de Paz, J.A.; González-Gallego, J.; Sánchez-Campos, S.; et al. Exercise training modulates the gut microbiota profile and impairs inflammatory signaling pathways in obese children. Exp. Mol. Med. 2020, 52, 1048–1061. [Google Scholar] [CrossRef]
- Younge, N.; Yang, Q.; Seed, P.C. Enteral High Fat-Polyunsaturated Fatty Acid Blend Alters the Pathogen Composition of the Intestinal Microbiome in Premature Infants with an Enterostomy. J. Pediatr. 2017, 181, 93–101. [Google Scholar] [CrossRef]
- Sun, J. Dietary Vitamin D, Vitamin D receptor, and microbiome. Curr. Opin. Clin. Nutr. Metab. Care 2018, 21, 471–474. [Google Scholar] [CrossRef]
- Waterhouse, M.; Hope, B.; Krause, L.; Morrison, M.; Protani, M.M.; Zakrzewski, M.; Neale, R.E. Vitamin D and the gut microbiome: A systematic review of in vivo studies. Eur. J. Nutr. 2019, 58, 2895–2910. [Google Scholar] [CrossRef] [PubMed]
- Robles-Vera, I.; Callejo, M.; Ramos, R.; Duarte, J.; Perez-Vizcaino, F. Impact of vitamin D deficit on the rat gut microbiome. Nutrients 2019, 11, 2564. [Google Scholar] [CrossRef] [PubMed]
- Kanhere, M.; He, J.; Chassaing, B.; Ziegler, T.R.; Alvarez, J.A.; Ivie, E.A.; Hao, L.; Hanfelt, J.; Gewirtz, A.T.; Tangpricha, V. Bolus weekly Vitamin D3 supplementation impacts gut and airway microbiota in adults with cystic fibrosis: A double-blind, randomized, placebo-controlled clinical trial. J. Clin. Endocrinol. Metab. 2018, 103, 564–574. [Google Scholar] [CrossRef] [PubMed]






| Total | Normal-BMD | Low-BMD | p-value | |
|---|---|---|---|---|
| n = 92 | n = 34 | n = 58 | ||
| Age(years) * | 63.0(58.0–70.0) | 60.5(56.0–65) | 68.0(60.0–74.0) | 0.0010 |
| Age Categories, % | ||||
| 45–59 years | 31.5 | 47.1 | 22.4 | 0.0138 |
| 60–74 years | 57.6 | 52.9 | 60.3 | 0.4882 |
| >74 years | 10.9 | - | 17.2 | 0.0104 |
| BMI (kg/m2) * | 25.8(22.7–27.8) | 26.2(23.8–29.6) | 25.2(22.5–27.6) | 0.1039 |
| Nutritional Status, % | ||||
| Overweight | 41.3 | 41.2 | 41.4 | 0.9850 |
| Obesity | 13.0 | 20.6 | 8.6 | 0.0989 |
| Waist circumference (cm) * | 87.0(81.0–94.5) | 89.0(82.0–94.0) | 86.0(81.0–95.0) | 0.2453 |
| Body fat proportion * | 42.6(38.9–46.8) | 42.7(39.1–37.3) | 42.4(38.8–45.7) | 0.7116 |
| Leisure time physical activity (hours/week) * | 1.5(0.4-3.5) | 1.2(0.4–3.5) | 1.5(0.4–4.5) | 0.6783 |
| Active (≥2.5 h/week), % | 38.0 | 32.4 | 41.4 | 0.3908 |
| Smoking, % | ||||
| Current | 4.4 | 2.9 | 5.2 | 0.6157 |
| Past | 27.2 | 29.4 | 25.9 | 0.6613 |
| Glucose (mg/dL) * | 97.0(89.0–102.5) | 97.0(89.0–104.0) | 97.0(90.0–102.0) | 0.6561 |
| Impaired Glucose tolerance (≥100–125 mg/dL), % | 17.4 | 8.8 | 23.6 | 0.0965 |
| Type 2 diabetes, % | 43.5 | 55.9 | 34.6 | 0.0658 |
| Total cholesterol (mg/dL) * | 94.5(66.5–154.2) | 113.0(78.0–179.0) | 88.0(56.0–145.0) | 0.0327 |
| Triglyceride (mg/dL) * | 137.0(110.5–193.5) | 139.0(114.0–238.0) | 136.0(108.0–185.0) | 0.5280 |
| HDL-C(mg/dL) * | 53.7(46.0–65.9) | 49.4(42.4–61.9) | 55.3(48.0–68.8) | 0.0856 |
| LDL-C(mg/dL) * | 119.7(89.9–137.6) | 119(88–135) | 122(91–139) | 0.4641 |
| Systolic blood pressure (mmHg) * | 117(106–131) | 117(106–130) | 118(106–134) | 0.9098 |
| Diastolic blood pressure (mmHg) * | 74.0(66.5–79.0) | 74(69–80) | 74(66–78) | 0.1737 |
| Femoral neck- BMD (g/cm2) * | 0.78(0.70–0.87) | 0.88(0.86–0.93) | 0.74(0.63–0.78) | <0.001 |
| Lumbar spine- BMD (g/cm2) * | 0.95(0.84–1.07) | 1.02(0.95–1.13) | 0.89(0.81–1.00) | 0.0002 |
| Serum 25(OH)D levels (ng/mL) * | 25.6(20.4–28.8) | 25.5(22.4–30.2) | 25.6(20.2–28.5) | 0.9825 |
| Deficiency Vitamin D, % | 20.9 | 18 | 22.8 | 0.5860 |
| Diet | ||||
| Total energy intake (kcal/d) * | 1420(1164–1858) | 1464(1185–1869) | 1409(1141–1730) | 0.5123 |
| Carbohydrates (% of energy total) * | 65.2(60.5–70.0) | 63.9(59.9–67.9) | 66.8(60.8–70.7) | 0.0864 |
| Protein (% of energy total) * | 12.2(10.8–14.5) | 12.4(11.2–14.9) | 12.1(10.3–14.2) | 0.3158 |
| Alcohol intake (g/1000 kcal intake) * | 0.8(0.0–2.5) | 0.7(0.04–1.6) | 0.8(0.0–3.0) | 0.9052 |
| Vitamin D intake (IU/1000 kcal intake) * | 72.6(37.1–119.4) | 76.0(44.7–142.2) | 72.0(31.4–110.6) | 0.2160 |
| Calcium intake (mg/1000 kcal intake) * | 414.5(33.8.5–548.3) | 472.1(339.1–586.6) | 397.2(337.9–514.2) | 0.1590 |
| Lycopene (µg/1000 kcal intake) * | 2507(1326–4100) | 2739(1256–3707) | 2262(1346–4267) | 0.8970 |
| Hemicelullose (g/1000 kcal intake) * | 3.1(2.1–5.1) | 2.5(1.9–4.2) | 3.5(2.2–5.3) | 0.0480 |
| Starch (g/1000 kcal intake) * | 46.6(27.2–58.2) | 46.8(28.0–59.5) | 48.2(26.6–57.1) | 0.8460 |
| Soluble dietary fiber (g/1000 kcal intake) * | 4.4(3.6–5.5) | 4.2(3.6–5.3) | 4.6(3.4–5.6) | 0.4090 |
| Manganese (mg/1000 kcal intake) * | 1.5(1.3–2.0) | 1.4(1.2–1.9) | 1.7(1.4–2.0) | 0.1020 |
| Caffeine (g/day)* | 51.2(6.6–116.5) | 50.6(13.1–97.7) | 55.2(5.7–116.8) | 0.6535 |
| Dietary fiber (g/1000 kcal intake) * | 16.7(13.8–21.8) | 15.2(12.7–18.3) | 17.8(14.9–22.5) | 0.0216 |
| Magnesium (mg/1000 kcal intake) * | 206.5(180.8–224.6) | 198.6(172.1–222.8) | 209.5(185.9–227.2) | 0.1793 |
| Phosphorus (mg/1000 kcal intake) * | 632.2(551.1–741.6) | 665.3(572.7–788.7) | 603.1(539.3–699.7) | 0.1476 |
| Potassium (mg/1000 kcal intake) * | 1884(1628–2276) | 1856(1620–2098) | 1926(1634–2335) | 0.2930 |
| Zinc (mg/1000 kcal intake) * | 3.6(3.1–4.2) | 0.7(0.04–1.6) | 0.8(0.0–3.0) | 0.6506 |
Publisher’s Note: MDPI stays neutral with regard to jurisdictional claims in published maps and institutional affiliations. |
© 2020 by the authors. Licensee MDPI, Basel, Switzerland. This article is an open access article distributed under the terms and conditions of the Creative Commons Attribution (CC BY) license (http://creativecommons.org/licenses/by/4.0/).
Share and Cite
Palacios-González, B.; Ramírez-Salazar, E.G.; Rivera-Paredez, B.; Quiterio, M.; Flores, Y.N.; Macias-Kauffer, L.; Moran-Ramos, S.; Denova-Gutiérrez, E.; Ibarra-González, I.; Vela-Amieva, M.; et al. A Multi-Omic Analysis for Low Bone Mineral Density in Postmenopausal Women Suggests a Relationship between Diet, Metabolites, and Microbiota. Microorganisms 2020, 8, 1630. https://doi.org/10.3390/microorganisms8111630
Palacios-González B, Ramírez-Salazar EG, Rivera-Paredez B, Quiterio M, Flores YN, Macias-Kauffer L, Moran-Ramos S, Denova-Gutiérrez E, Ibarra-González I, Vela-Amieva M, et al. A Multi-Omic Analysis for Low Bone Mineral Density in Postmenopausal Women Suggests a Relationship between Diet, Metabolites, and Microbiota. Microorganisms. 2020; 8(11):1630. https://doi.org/10.3390/microorganisms8111630
Chicago/Turabian StylePalacios-González, Berenice, Eric G. Ramírez-Salazar, Berenice Rivera-Paredez, Manuel Quiterio, Yvonne N. Flores, Luis Macias-Kauffer, Sofía Moran-Ramos, Edgar Denova-Gutiérrez, Isabel Ibarra-González, Marcela Vela-Amieva, and et al. 2020. "A Multi-Omic Analysis for Low Bone Mineral Density in Postmenopausal Women Suggests a Relationship between Diet, Metabolites, and Microbiota" Microorganisms 8, no. 11: 1630. https://doi.org/10.3390/microorganisms8111630
APA StylePalacios-González, B., Ramírez-Salazar, E. G., Rivera-Paredez, B., Quiterio, M., Flores, Y. N., Macias-Kauffer, L., Moran-Ramos, S., Denova-Gutiérrez, E., Ibarra-González, I., Vela-Amieva, M., Canizales-Quinteros, S., Salmerón, J., & Velázquez-Cruz, R. (2020). A Multi-Omic Analysis for Low Bone Mineral Density in Postmenopausal Women Suggests a Relationship between Diet, Metabolites, and Microbiota. Microorganisms, 8(11), 1630. https://doi.org/10.3390/microorganisms8111630

