Metagenomics of Atacama Lithobiontic Extremophile Life Unveils Highlights on Fungal Communities, Biogeochemical Cycles and Carbohydrate-Active Enzymes
Abstract
1. Introduction
2. Results and Discussion
2.1. Taxonomic Classification and Diversity Assessment
2.1.1. Fungi as Endolithobionts of Halites
2.1.2. Protozoan and Green Algae in Halite Nodules
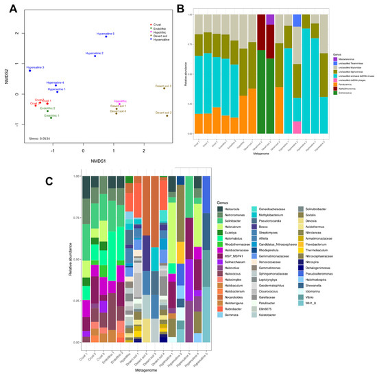
2.1.3. Archaea and Bacteria Communities
2.2. Comparing Halite Microbiomes and Metagenomic Studies in the Atacama Desert
2.3. Functional Description of the Community in Halites
2.3.1. Carbon Cycle
2.3.2. Nitrogen Metabolism
2.3.3. Sulfur Metabolism
2.4. Biogeochemical Cycles in Halites: A Comparison
2.5. Prediction and Analysis of Carbohydrate-Active Enzymes from Halites
3. Materials and Methods
3.1. Sampling, Metagenomic DNA Extraction, and Sequencing
3.2. Sequence Quality Control, and Assembly
3.3. Taxonomic Classification and Functional Analysis
3.4. Comparison of Halite-Derived Microbiomes of the Atacama Desert
3.5. CAZymes Annotation and Bioprospection
3.6. Data Availability
4. Conclusions
Supplementary Materials
Author Contributions
Funding
Acknowledgments
Conflicts of Interest
References
- Bull, A.T.; Asenjo, J.A.; Goodfellow, M.; Gómez-Silva, B. The Atacama Desert: Technical resources and the growing importance of novel microbial diversity. Annu. Rev. Microbiol. 2016, 70, 215–234. [Google Scholar] [CrossRef] [PubMed]
- Gómez-Silva, B. Lithobiontic life: Atacama rocks are well and alive. Antonie Leeuw. Int. J. G. 2018, 111, 1333–1343. [Google Scholar] [CrossRef] [PubMed]
- Núñez, L.; Grosjean, M.; Cartajena, I. Human occupations and climate change in the Puna de Atacama, Chile. Science 2002, 298, 821–824. [Google Scholar]
- Gómez-Silva, B.; Rainey, F.A.; Warren-Rhodes, K.A.; McKay, C.P.; Navarro-González, R. Micro-biology of extreme soils; Dion, P., Nautiyal, C.S., Eds.; Springer: Berlin, Germany, 2008; Chapter 6; Volume 13, pp. 117–132. [Google Scholar]
- Gómez-Silva, B. Astrobiology: Emergence, search and detection of life; American Scientific Publishers: Los Angeles, CA, USA, 2010; Chapter 9; pp. 199–213. [Google Scholar]
- Bull, A.T.; Asenjo, J.A. Microbiology of hyper-arid environments: Recent insights from the Atacama Desert, Chile. Antonie Leeuw. 2013, 103, 1173–1179. [Google Scholar] [CrossRef]
- Robinson, C.K.; Wierzchos, J.; Black, C.; Crits-Christoph, A.; Ma, B.; Ravel, J.; DiRuggiero, J. Microbial diversity and the presence of algae in halite endolithic communities are correlated to atmospheric moisture in the hyper-arid zone of the Atacama Desert. Environ. Microbiol. 2015, 17, 299–315. [Google Scholar] [CrossRef]
- Crits-Christoph, A.; Gelsinger, D.R.; Ma, B.; Wierzchos, J.; Ravel, J.; Davila, A.; DiRuggiero, J. Functional interactions of archaea, bacteria and viruses in a hypersaline endolithic community. Environ. Microbiol. 2016, 18, 2064–2077. [Google Scholar] [CrossRef]
- Finstad, K.M.; Probst, A.J.; Thomas, B.C.; Andersen, G.L.; Demergasso, C.; Echeverria, A.; Amundson, R.G.; Banfield, J.F. Microbial community structure and the persistence of cyanobacterial populations in salt crusts of the hyperarid Atacama Desert from genome-resolved metagenomics. Front. Microbiol. 2017, 8, 1485. [Google Scholar] [CrossRef]
- Santiago, I.F.; Gonçalves, V.N.; Gómez-Silva, B.; Galetovic, A.; Rosa, L.H. Fungal diversity in the Atacama Desert. Antonie Leeuw. Int. J. G. 2018, 111, 1345–1360. [Google Scholar] [CrossRef]
- Azúa-Bustos, A.; González-Silva, C.; Mancilla, R.A.; Salas, L.; Gómez-Silva, B.; McKay, C.P.; Vicuña, R. Hypolithic cyanobacteria supported mainly by fog in the coastal range of the Atacama Desert. Microb. Ecol. 2011, 61, 568–581. [Google Scholar] [CrossRef]
- Wierzchos, J.; de Los Ríos, A.; Ascaso, C. Microorganisms in desert rocks: The edge of life on Earth. Int. Microbiol. 2012a, 15, 171–181. [Google Scholar]
- Wierzchos, J.; Davila, A.F.; Sánchez-Almazo, I.M.; Hajnos, I.M.; Swieboda, M.; Ascaso, C. Novel water source for endolithic life in the hyperarid core of the Atacama Desert. Biogeosciences 2012b, 9, 2275–2286. [Google Scholar] [CrossRef]
- Golubic, S.; Friedmann, E.I.; Schneider, J. The lithobiontic ecological niche, with special reference tomicroorganisms. J. Sediment Petrol. 1981, 51, 475–478. [Google Scholar]
- Anthony, J.W.; Bideaux, R.A.; Bladh, K.W.; Nicois, M.C. Handbook of Mineralogy: Halides, Hydroxides, Oxides; Mineral Data Publishing: New York, NY, USA, 1997; pp. 100–200. [Google Scholar]
- de los Ríos, A.; Valea, S.; Ascaso, C.; Davila, A.; Kastovsky, J.; McKay, C.P.; Wierzchos, J. Comparative analysis of the microbial communities inhabiting halite evaporates of the Atacama Desert. Int. Microbiol. 2010, 13, 79–89. [Google Scholar]
- Wierzchos, J.; Casero, M.C.; Artieda, O.; Ascaso, C. Endolithic microbial habitats as refuges for life in polyextreme environment of the Atacama Desert. Curr. Opin. Microbiol. 2018, 43, 124–131. [Google Scholar] [CrossRef]
- Uritskiy, G.; Getsin, S.; Munn, A.; Gomez-Silva, B.; Davila, A.; Glass, B.; DiRuggiero, J. Halophilic microbial community compositional shift after a rare rainfall in the Atacama Desert. ISME J. 2019, 13, 2737–2749. [Google Scholar] [CrossRef]
- Gonçalves, V.N.; Cantrell, C.L.; Wedge, D.E.; Ferreira, M.C.; Soares, M.A.; Jacob, M.R.; Rosa, L.H. Fungi associated with rocks of the Atacama Desert: Taxonomy, distribution, diversity, ecology and bioprospection for bioactive compounds. Environ. Microbiol. 2016, 18, 232–245. [Google Scholar] [CrossRef]
- Vikram, S.; Guerrero, L.D.; Makhalanyane, T.P.; Le, P.T.; Seely, M.; Cowan, D.A. Metagenomic analysis provides insights into functional capacity in a hyperarid desert soil niche community. Environ. Microbiol. 2016, 18, 1875–1888. [Google Scholar] [CrossRef]
- Menzel, P.; Ng, K.L.; Krogh, A. Fast and sensitive taxonomic classification for metagenomics with Kaiju. Nat. Commun. 2016, 7, 11257. [Google Scholar] [CrossRef]
- Margesin, R.; Fonteyne, P.A.; Schinner, F.; Sampaio, J.P. Rhodotorula psychrophila sp. nov., Rhodotorula psychrophenolica sp. nov. and Rhodotorula glacialis sp. nov., novel psychrophilic basidiomycetous yeast species isolated from alpine environments. Int. J. Syst. Evol. Microbiol. 2007, 57, 2179–2184. [Google Scholar] [CrossRef]
- Gunde-Cimerman, N.; Zalar, P. Extremely halotolerant and halophilic fungi inhabit brine in solar salterns around the globe. Food Technol. Biotech. 2014, 52, 170–179. [Google Scholar]
- Turchetti, B.; Selbmann, L.; Gunde-Cimerman, N.; Buzzini, P.; Sampaio, J.; Zalar, P. Cystobasidium alpinum sp. nov. and Rhodosporidiobolus oreadorum sp. nov. from European Cold Environments Arctic Region. Life 2018, 8, 9. [Google Scholar] [CrossRef]
- Baptista-Rosas, R.C.; Hinojosa, A.; Riquelme, M. Ecological niche modeling of Coccidioides spp. in western North American deserts. Ann. N. Y. Acad. Sci. 2007, 1111, 35–46. [Google Scholar] [CrossRef]
- Prasad, P.; Varshney, D.; Adholeya, A. Whole genome annotation and comparative genomic analyses of bio-control fungus Purpureocillium lilacinum. BMC Genom. 2015, 16, 1–14. [Google Scholar] [CrossRef]
- Culka, A.; Jehlička, J.; Ascaso, C.; Artieda, O.; Casero, C.M.; Wierzchos, J. Raman microspectrometric study of pigments in melanized fungi from the hyperarid Atacama desert gypsum crust. J. Raman Spectrosc. 2017, 48, 1487–1493. [Google Scholar] [CrossRef]
- Saghaï, A.; Gutiérrez-Preciado, A.; Deschamps, P.; Moreira, D.; Bertolino, P.; Ragon, M.; López-García, P. Unveiling microbial interactions in stratified mat communities from a warm saline shallow pond. Environ. Microbiol. 2017, 19, 2405–2421. [Google Scholar] [CrossRef]
- Conley, C.A.; Ishkhanova, G.; Mckay, C.P.; Cullings, K. A preliminary survey of non-lichenized fungi cultured from the hyperarid Atacama Desert of Chile. Astrobiol 2006, 6, 521–526. [Google Scholar] [CrossRef]
- Ortiz, R.; Navarrete, H.; Navarrete, J.; Párraga, M.; Carrasco, I.; Vega, E.; Blanchette, R.A. Deterioration, decay and identification of fungi isolated from wooden structures at the Humberstone and Santa Laura saltpeter works: A world heritage site in Chile. Int. Biodet. Biodeg. 2014, 86, 309–316. [Google Scholar] [CrossRef]
- Harding, T.; Simpson, A.G.B. Recent Advances in Halophilic Protozoa Research. J. Eukaryot. Microbiol. 2018, 65, 556–570. [Google Scholar] [CrossRef]
- Oren, A. Cyanobacteria in hypersaline environments: Biodiversity and physiological properties. Biodivers. Conserv. 2015, 24, 781–798. [Google Scholar] [CrossRef]
- Grant, W.D.; Danson, M.J.; Scott, D.J.; Halling, P.J.; Engberts, J.B.F.N.; Ho, M.W.; Berendsen, H.J.C. Life at low water activity. Philos. Trans. R. Soc. Lond. B Biol. Sci. 2004, 359, 1249–1267. [Google Scholar] [CrossRef]
- DasSarma, S.; DasSarma, P. Halophiles. In eLS 2017, 1–13. [Google Scholar] [CrossRef]
- Ma, Y.; Galinski, E.A.; Grant, W.D.; Oren, A.; Ventosa, A. Halophiles 2010: Life in Saline Environments. Appl. Environ. Microbiol. 2010, 76, 6971–6981. [Google Scholar] [CrossRef]
- Plemenitaš, A.; Lenassi, M.; Konte, T.; Kejžar, A.; Zajc, J.; Gostinčar, C.; Gunde-Cimerman, N. Adaptation to high salt concentrations in halotolerant/halophilic fungi: A molecular perspective. Front. Microbiol. 2014, 5, 1–13. [Google Scholar] [CrossRef]
- Zajc, J.; Liu, Y.; Dai, W.; Yang, Z.; Hu, J.; Gostincar, C.; Gunde-Cimerman, N. Genome and transcriptome sequencing of the halophilic fungus Wallemia ichthyophaga: Haloadaptations present and absent. BMC Gen. 2013, 614, 1–20. [Google Scholar] [CrossRef]
- Jančič, S.; Zalar, P.; Kocev, D.; Schroers, H.J.; Džeroski, S.; Gunde-Cimerman, N. Halophily reloaded: New insights into the extremophilic life-style of Wallemia with the description of Wallemia hederae sp. nov. Fungal Divers. 2016, 76, 97–118. [Google Scholar] [CrossRef]
- Berg, I.A.; Kockelkorn, D.; Ramos-Vera, W.H.; Say, R.F.; Zarzycki, J.; Hügler, M.; Alber, B.E.; Fuchs, G. Autotrophic carbon fixation in archaea. Nat. Rev. Microbiol. 2010, 8, 447–460. [Google Scholar] [CrossRef]
- Tang, K.H.; Tang, Y.J.; Blankenship, R.E. Carbon metabolic pathways in phototrophic bacteria and their broader evolutionary implications. Front. Microbiol. 2011, 2, 1–23. [Google Scholar] [CrossRef]
- Berg, I.A.; Kockelkorn, D.; Buckel, W.; Fuchs, G. A 3-hydroxypropionate/4-hydroxybutyrate autotrophic carbon dioxide assimilation pathway in archaea. Science 2007, 318, 1782–1786. [Google Scholar] [CrossRef]
- Berg, I.A. Ecological aspects of the distribution of different autotrophic CO2 fixation pathways. Appl. Environ. Microbiol. 2011, 77, 1925–1936. [Google Scholar] [CrossRef]
- Zhang, X.V.; Martin, S.T. Driving parts of Krebs cycle in reverse through mineral photochemistry. J. Am. Chem. Soc. 2006, 128, 16032–16033. [Google Scholar] [CrossRef]
- Muchowska, K.B.; Varma, S.J.; Chevallot-Beroux, E.; Lethuillier-Karl, L.; Li, G.; Moran, J. Metals promote sequences of the reverse Krebs cycle. Nat. Ecol. Evol. 2017, 1, 1716–1721. [Google Scholar] [CrossRef]
- Wang, Y.; Huang, Z.; Goh, K.M.; Evans, P.N.; Liu, L.; Mao, Y.; Zhang, T. Further expansion of methane metabolism in the Archaea. BioRxiv 2018, 1, 1–12. [Google Scholar]
- Evans, P.N.; Boyd, J.A.; Leu, A.O.; Woodcroft, B.J.; Parks, D.H.; Hugenholtz, P.; Tyson, G.W. An evolving view of methane metabolism in the Archaea. Nat. Rev. Microbiol. 2019, 17, 219–232. [Google Scholar] [CrossRef]
- Jetten, M.S.M. The microbial nitrogen cycle. Environ. Microbiol. 2008, 10, 2903–2909. [Google Scholar] [CrossRef]
- Kox, M.A.R.; Jetten, M.S.M. Principles of Plant-Microbe Interactions: Microbes for Sustainable Agriculture; Chapter: The Nitrogen Cycle; Springer: New York, NY, USA, 2015; Volume 26, pp. 205–214. [Google Scholar]
- Pointing, S.B.; Warren-Rhodes, K.A.; Lacap, D.C.; Rhodes, K.L.; McKay, C.P. Hypolithic community shifts occur as a result ofliquid water availability along environmental gradients in China’s hot and cold hyperarid deserts. Environ. Microbiol. 2007, 9, 414–424. [Google Scholar] [CrossRef]
- Ericksen, G.E. Geology and Origin of the Chilean Nitrate Deposits; Sigma Xi, The Scientific Research Honor Society: New York, NY, USA, 1981; pp. 42–55. [Google Scholar]
- Cowan, D.A.; Sohm, J.A.; Makhalanyane, T.P.; Capone, D.G.; Green, T.G.A.; Cary, S.C.; Tuffin, I.M. Hypolithic communities: Important nitrogen sources in Antarctic desert soils. Environ. Microbiol. Rep. 2011, 3, 581–586. [Google Scholar] [CrossRef]
- Friedrich, C.G.; Bardischewsky, F.; Rother, D.; Quentmeier, A.; Fischer, J. Prokaryotic sulfur oxidation. Curr. Opi. Microbiol. 2005, 8, 253–259. [Google Scholar] [CrossRef]
- Grabarczyk, D.B.; Berks, B.C. Intermediates in the Sox sulfur oxidation pathway are bound to a sulfane conjugate of the carrier protein SoxYZ. PLoS ONE 2017, 12, 1–15. [Google Scholar] [CrossRef]
- Headd, B.; Engel, A.S. Evidence for niche parti-tioning revealed by the distribution of sulfur oxidation genes collected from areas of a terrestrial sulfidic spring with differing geochemical conditions. Appl. Environ. Microbiol. 2013, 79, 1171–1182. [Google Scholar] [CrossRef]
- Coutinho, P.M.; Deleury, E.; Davies, G.J.; Henrissat, B. An evolving hierarchical family classification for glycosyltransferases. J. Mol. Biol. 2003, 328, 307–317. [Google Scholar] [CrossRef]
- Gloster, T.M. Advances in understanding glycosyltransferases from a structural perspective. Curr. Opin. Struct. Biol. 2014, 28, 131–141. [Google Scholar] [CrossRef]
- Janeček, Š. Biotechnology of Extremophiles; Chapter: α-Amylases from Archaea: Sequences, Structures and Evolution; Springer Link: New York, NY, USA, 2016; pp. 505–524. [Google Scholar]
- Stam, M.R.; Danchin, E.G.J.; Rancurel, C.; Coutinho, P.M.; Henrissat, B. Dividing the large glycoside hydrolase family 13 into subfamilies: Towards improved functional annotations of α-amylase-related proteins. Protein Eng. Des. Sel. 2006, 19, 555–562. [Google Scholar] [CrossRef]
- Yang, J.; Yan, R.; Roy, A.; Xu, D.; Poisson, J.; Zhang, Y. The I-TASSER Suite: Protein structure and function prediction. Nat. Methods 2015, 12, 7–8. [Google Scholar] [CrossRef]
- Bolger, A.M.; Lohse, M.; Usadel, B. Trimmomatic: A flexible trimmer for Illumina sequence data. Bioinformatics 2014, 30, 2114–2120. [Google Scholar] [CrossRef]
- Li, D.; Liu, C.M.; Luo, R.; Sadakane, K.; Lam, T.W. MEGAHIT: An ultra-fast single-node solution for large and complex metagenomics assembly via succinct de Bruijn graph. Bioinformatics 2015, 31, 1674–1676. [Google Scholar] [CrossRef]
- Breitwieser, F.P.; Salzberg, S.L. Pavian: Interactive analysis of metagenomics data for microbiomics and pathogen identification. BioRxiv 2016, 1, 1–4. [Google Scholar]
- Donovan, P.D.; Gonzalez, G.; Higgins, D.G.; Butler, G.; Ito, K. Identification of fungi in shotgun metagenomics datasets. PLoS ONE 2018, 13, 1–16. [Google Scholar] [CrossRef]
- Huson, D.H.; Auch, A.F.; Qi, J.; Schuster, S.C. MEGAN analysis of metagenomic data. Genome Res. 2007, 17, 377–386. [Google Scholar] [CrossRef]
- Rho, M.; Tang, H.; Ye, Y. FragGeneScan: Predicting genes in short and error-prone reads. Nucleic Acids Res. 2010, 38, 191. [Google Scholar] [CrossRef]
- Silva, G.G.Z.; Green, K.T.; Dutilh, B.E.; Edwards, R.A. SUPER-FOCUS: A tool for agile functional analysis of shotgun metagenomic data. Bioinformatics 2016, 32, 354–361. [Google Scholar] [CrossRef]
- Kanehisa, M.; Goto, S.; Sato, Y.; Kawashima, M.; Furumichi, M.; Tanabe, M. Data, information, knowledge and principle: Back to metabolism in KEGG. Nucleic Acids Res. 2014, 42, D199–D205. [Google Scholar] [CrossRef]
- Anda, V.; De Zapata-Peñasco, I.; Poot-Hernandez, A.C.; Eguiarte, L.E.; Contreras-Moreira, B.; Souza, V. MEBS, a software platform to evaluate large (meta)genomic collections according to their metabolic machinery: Unraveling the sulfur cycle. BioRxiv 2017, 1, 1–15. [Google Scholar]
- Zhang, H.; Yohe, T.; Huang, L.; Entwistle, S.; Wu, P.; Yang, Z.; Busk, P.K.; Xu, Y.; Yin, Y. Dbcan2: A Meta Server For Automated Carbohydrate-Active Enzyme Annotation. Nucleic Acids Res. 2018, 46, 95–101. [Google Scholar] [CrossRef] [PubMed]
- Hall, B.G. Building Phylogenetic Trees from Molecular Data with MEGA. Mol. Biol. Evol. 2013, 30, 1229–1235. [Google Scholar] [CrossRef]
- Edgar, R.C. MUSCLE: Multiple sequence alignment with high accuracy and high throughput. Nucleic Acids Res. 2004, 32, 1792. [Google Scholar] [CrossRef]
- Larsson, A. AliView: A fast and lightweight alignment viewer and editor for large datasets. Bioinformatics 2014, 30, 3276–3278. [Google Scholar] [CrossRef]
- Le, S.Q.; Gascuel, O. An Improved General Amino Acid Replacement Matrix. Mol. Biol. Evol. 2008, 25, 1307–1320. [Google Scholar] [CrossRef]









| Sequence ID | iTASSER ID | C-Score | TM-Score | RMSD (Å) | GH Family/Activity Associated | Templates (PDB ID) | Structural Analogs (PDB ID) |
|---|---|---|---|---|---|---|---|
| k141_2995_1_516_- | S461623 | 0.39 | 0.77 ± 0.10 | 4.2 ± 2.8 | GH10/ xylanase | 1vbr, 6fhe, 5ofj, 3emq, 2q8x, 2uwf, 3u7b | 5ofj, 3ms8, 2uwf, 3emc, 1r85, 2f8q, 1clx, 4w8l, 2cnc, 2dpe |
| k141_6861_1_322_+ | S461626 | 0.24 | 0.75 ± 0.11 | 3.6 ± 2.5 | GH43/ arabinofuranosidase | 4qqs, 3kst, 1yrz, 4kca, 4kc7, 5ho0 | 4qqs, 3kst, 5z5d, 1yi7, 5jow, 1yrz, 3qz4, 1yif |
| k141_9036_1_604_- | S461628 | 0.99 | 0.85 ± 0.08 | 3.4 ± 2.4 | GH3/ endo-glycosidase | 5vqd, 5vqe, 3cqm, 1tr9, 3bmx, 5bu9, 3sql | 3nvd, 5qve, 3sqm, 5jp0, 4zm6, 5yot, 5m6g, 3f93, 1iew, 5bu9 |
| k141_10879_1_560_- | S461631 | 0.12 | 0.73 ± 0.11 | 4.9 ± 3.2 | GH5/ endo-1,4-β-mannanase | 1rh9, 4lpy | 1rh9, 3pzm, 4l3m, 1uuq, 4lpy, 3wh9, 1pnp, 3ziz, 4awe, 2xg9 |
| k141_9497_1_728_+ | S461630 | 0.22 | 0.74 ± 0.11 | 5.3 ± 3.4 | GH30/ endo-β-1,6-glucanase xylanase | 3clw, 2v3e, 5ngk, 2wnw | 3clw, 2f61, 2wnw, 5ngk, 6iuj, 4b3k, 3kl3, 5ndx, 5bx9, 5ta0 |
| k141_15375_1_491_- | S461835 | 0.62 | 0.80 ± 0.09 | 3.7 ± 2.5 | GH5/ endo-1,4-β-mannanase | 3pz9, 4l3m, 3wfl, 1rh9, 4lyp | 3pzm, 4l3m, 1rh9, 3wh9, 3wfl, 1qno, 3ziz, 4awe, 1uz4, 4lyp |
| k141_14357_218_1033_- | S461832 | 0.22 | 0.74 ± 0.11 | 5.5 ± 3.5 | GH15/ endo-β-1,2-glucanase glucoamilase α-1, 2-mannosidase | 5gzh, 5z06, 4gl3 | 5gzh, 5z06, 4gl3, 3eu8, 6imu, 6fhw, 2vn4, 1gly, 1dl2 |
| k141_11065_1_594_- | S461829 | 1.30 | 0.89 ± 0.07 | 2.8 ± 2.0 | GH3/ endoglucanase β-xylosidase | 5yot, 5z9s, 5jp0, 5z87 | 5z87, 5yot, 5jp0, 5z9s, 5a7m, 4zo6, 1ex1, 3u48, 5m6g, 3ut0 |
| k141_3756_1_1250_- | S461624 | 0.92 | 0.60 ± 0.14 | 9.0 ± 4.6 | GH10/ endo-β-1,4-xylanase | 1isy, 2cnc, 4l4o, lisv, 4k68, 2q8x, 1vbr | 1isy, 4w8l, 1us2, 2cnc, 5ofj, 3ms8, 3emz, 4l4o, 4k68 |
| k141_827_1470_3344_- | S461622 | 0.03 | 0.71 ± 0.12 | 7.9 ± 4.4 | GH55/ β-1,3-glucanase | 5m5z, 3eqn | 3eqn, 5m5z, 4pew, 5gkd, 5ggc, 1ofl, 1rmg, 5z9t, 4oj5, 3zzp |
| k141_13601_1_1245_- | S461831 | 0.81 | 0.61 ± 0.14 | 8.7 ± 6.4 | G51/ arabinofuranosidase glucanase-xylanase | 6d25, 2vrq | 6d25, 2vrq, 2c8n, 2y2w, 1pz3, 3ug4, 3vny, 5bwi, 3ii1, 2j25 |
| k141_19777_314_775_- | S462092 | 0.44 | 0.77 ± 0.10 | 3.9 ± 2.7 | GH5/ endo-1,4-β-mannanase | 4l3m, 1rh9, 3wh9 | 4l3m, 3pzm, 1rh9, 4awe, 3wh9, 3wfl, 3ziz, 1qnp, 1uuq, 4lyp |
| k141_35613_1609_2534_- | S466607 | 0.63 | 0.80 ± 0.09 | 4.9 ± 3.2 | GH30/ β-glucosidase | 3clw, 6iuj, 2v3e, | 3clw, 6iuj, 2c8n, 1pz3, 2f61, 3kl0, 4qaw, 5cxp, 6d25, 4fmv |
| k141_39467_1_958_- | S466608 | 0.18 | 0.74 ± 0.11 | 5.9 ± 3.7 | GH10/ endoxylanase | 1xyz, 5ofj, 3wub, 4k68, 2q8x, 2uwf | 1hiz, 6fhf, 2fgl, 2uwf, 5ofj, 3msd, 3emc, 4l4o, 1us3, 4w81 |
| k141_40844_1_1278_+ | S466609 | 0.83 | 0.83 ± 0.08 | 5.2 ± 3.3 | GH51/ α-N-arabinofuranosidase | 6d25, 2vrq | 6d25, 2vrq, 1p23, 2c8n, 2y2w, 3s2c, 3vo0, 3ik2, 2yjg, 3fw6 |
| k141_42666_1_1020_- | S466610 | 1.27 | 0.89 ± 0.07 | 3.9 ± 2.6 | GH3/ β-N-acetylglucosaminidase | 3sq1, 3cqm, 4zm6, 5vqd | 3sql, 3sqm, 3nvd, 5vqd, 4zm6, 5jp0, 5m6g, 1iew, 5yot, 5bu9 |
| k141_46724_1_745_+ | S466611 | 0.37 | 0.76 ± 0.10 | 5.0 ± 3.2 | GH5/ endo-1,4-β-mannanase | 1rh9, 1uuq, 4lpy, 4l3m | 1rh9, 4l3m, 3pzg, 1uz4, 3wh9, 4awe, 3wfl, 1qno, 3ziz, 4lyp |
© 2019 by the authors. Licensee MDPI, Basel, Switzerland. This article is an open access article distributed under the terms and conditions of the Creative Commons Attribution (CC BY) license (http://creativecommons.org/licenses/by/4.0/).
Share and Cite
Gómez-Silva, B.; Vilo-Muñoz, C.; Galetović, A.; Dong, Q.; Castelán-Sánchez, H.G.; Pérez-Llano, Y.; Sánchez-Carbente, M.d.R.; Dávila-Ramos, S.; Cortés-López, N.G.; Martínez-Ávila, L.; et al. Metagenomics of Atacama Lithobiontic Extremophile Life Unveils Highlights on Fungal Communities, Biogeochemical Cycles and Carbohydrate-Active Enzymes. Microorganisms 2019, 7, 619. https://doi.org/10.3390/microorganisms7120619
Gómez-Silva B, Vilo-Muñoz C, Galetović A, Dong Q, Castelán-Sánchez HG, Pérez-Llano Y, Sánchez-Carbente MdR, Dávila-Ramos S, Cortés-López NG, Martínez-Ávila L, et al. Metagenomics of Atacama Lithobiontic Extremophile Life Unveils Highlights on Fungal Communities, Biogeochemical Cycles and Carbohydrate-Active Enzymes. Microorganisms. 2019; 7(12):619. https://doi.org/10.3390/microorganisms7120619
Chicago/Turabian StyleGómez-Silva, Benito, Claudia Vilo-Muñoz, Alexandra Galetović, Qunfeng Dong, Hugo G. Castelán-Sánchez, Yordanis Pérez-Llano, María del Rayo Sánchez-Carbente, Sonia Dávila-Ramos, Nohemí Gabriela Cortés-López, Liliana Martínez-Ávila, and et al. 2019. "Metagenomics of Atacama Lithobiontic Extremophile Life Unveils Highlights on Fungal Communities, Biogeochemical Cycles and Carbohydrate-Active Enzymes" Microorganisms 7, no. 12: 619. https://doi.org/10.3390/microorganisms7120619
APA StyleGómez-Silva, B., Vilo-Muñoz, C., Galetović, A., Dong, Q., Castelán-Sánchez, H. G., Pérez-Llano, Y., Sánchez-Carbente, M. d. R., Dávila-Ramos, S., Cortés-López, N. G., Martínez-Ávila, L., Dobson, A. D. W., & Batista-García, R. A. (2019). Metagenomics of Atacama Lithobiontic Extremophile Life Unveils Highlights on Fungal Communities, Biogeochemical Cycles and Carbohydrate-Active Enzymes. Microorganisms, 7(12), 619. https://doi.org/10.3390/microorganisms7120619

