Comparative Analysis of Aerotolerance, Antibiotic Resistance, and Virulence Gene Prevalence in Campylobacter jejuni Isolates from Retail Raw Chicken and Duck Meat in South Korea
Abstract
:1. Introduction
2. Materials and Methods
2.1. Isolation of C. jejuni from Retail Raw Chicken and Duck Meats
2.2. Identification of Campylobacter Species
2.3. MLST Analysis
2.4. Aerotolerance Test
2.5. PCR Detection of Virulence Genes
2.6. Antimicrobial Susceptibility Test
2.7. Data Analysis
2.8. Statistical Analysis
3. Results
3.1. Frequencies of Campylobacter Isolation from Retail Raw Chicken and Duck Meat
3.2. MLST Analysis of C. jejuni Isolates from Raw Retail Chicken and Duck Meat
3.3. Aerotolerance in C. jejuni Isolates from Raw Chicken and Duck Meat
3.4. Antibiotic Resistance in C. jejuni Isolates from Retail Raw Chicken and Duck Meat
3.5. Virulence Gene Prevalence and Antibiotic Resistance in C. jejuni Isolates from Retail Raw Chicken and Duck Meat
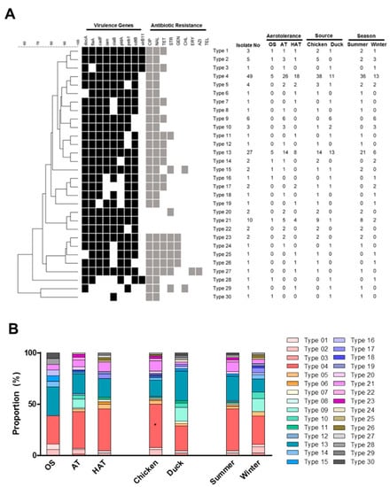
3.6. Integrative Comparison of Virulence Gene Prevalence and Antibiotic Resistance between C. jejuni Chicken Isolates and Duck Meat Isolates
4. Discussion
5. Conclusions
Supplementary Materials
Author Contributions
Funding
Conflicts of Interest
References
- Kirk, M.D.; Pires, S.M.; Black, R.E.; Caipo, M.; Crump, J.A.; Devleesschauwer, B.; Dopfer, D.; Fazil, A.; Fischer-Walker, C.L.; Hald, T.; et al. World health organization estimates of the global and regional disease burden of 22 foodborne bacterial, protozoal, and viral diseases, 2010: A data synthesis. PLoS Med. 2015, 12, e1001921. [Google Scholar]
- Humphrey, T.; O’Brien, S.; Madsen, M. Campylobacters as zoonotic pathogens: A food production perspective. Int. J. Food Microbiol. 2007, 117, 237–257. [Google Scholar] [CrossRef]
- Guerry, P. Campylobacter flagella: Not just for motility. Trends Microbiol. 2007, 15, 456–461. [Google Scholar] [CrossRef]
- Lara-Tejero, M.A.; Galán, J.E. CdtA, CdtB, and CdtC form a tripartite complex that is required for cytolethal distending toxin activity. Infect. Immun. 2001, 69, 4358–4365. [Google Scholar] [CrossRef]
- Lara-Tejero, M.; Galan, J.E. A bacterial toxin that controls cell cycle progression as a deoxyribonuclease i-like protein. Science 2000, 290, 354–357. [Google Scholar] [CrossRef]
- Pei, Z.; Blaser, M.J. Peb1, the major cell-binding factor of Campylobacter jejuni, is a homolog of the binding component in gram-negative nutrient transport systems. J. Biol. Chem. 1993, 268, 18717–18725. [Google Scholar]
- Hauser, M.; Arendt, R.; Kelsall, T.; Dwek, E.; Odegard, N.; Weiland, J.; Freudenreich, H.; Reach, W.; Silverberg, R.; Moseley, S. The COBE diffuse infrared background experiment search for the cosmic infrared background. i. limits and detections. Astrophys. J. 1998, 508, 25. [Google Scholar] [CrossRef]
- Konkel, M.E.; Garvis, S.G.; Tipton, S.L.; Anderson, J.; Donald, E.; Cieplak, W., Jr. Identification and molecular cloning of a gene encoding a fibronectin-binding protein (cadF) from Campylobacter jejuni. Mol. Microbiol. 1997, 24, 953–963. [Google Scholar] [CrossRef]
- Ziprin, R.L.; Young, C.R.; Stanker, L.H.; Hume, M.E.; Konkel, M.E. The absence of cecal colonization of chicks by a mutant of Campylobacter jejuni not expressing bacterial fibronectin-binding protein. Avian Dis. 1999, 43, 586–589. [Google Scholar] [CrossRef]
- Konkel, M.E.; Kim, B.J.; Rivera-Amill, V.; Garvis, S.G. Bacterial secreted proteins are required for the internaliztion of Campylobacter jejuni into cultured mammalian cells. Mol. Microbiol. 1999, 32, 691–701. [Google Scholar] [CrossRef]
- Grant, K.A.; Belandia, I.U.; Dekker, N.; Richardson, P.T.; Park, S.F. Molecular characterization of pldA, the structural gene for a phospholipase a from Campylobacter coli, and its contribution to cell-associated hemolysis. Infect. Immun. 1997, 65, 1172–1180. [Google Scholar] [PubMed]
- Ziprin, R.L.; Young, C.R.; Byrd, J.A.; Stanker, L.H.; Hume, M.E.; Gray, S.A.; Kim, B.J.; Konkel, M.E. Role of Campylobacter jejuni potential virulence genes in cecal colonization. Avian Dis. 2001, 45, 549–557. [Google Scholar] [CrossRef] [PubMed]
- Luangtongkum, T.; Jeon, B.; Han, J.; Plummer, P.; Logue, C.M.; Zhang, Q. Antibiotic resistance in Campylobacter: Emergence, transmission and persistence. Future Microbiol. 2009, 4, 189–200. [Google Scholar] [CrossRef] [PubMed]
- Allos, B.M. Campylobacter jejuni infections: Update on emerging issues and trends. Clin. Infect. Dis. 2001, 32, 1201–1206. [Google Scholar] [PubMed]
- Engberg, J.; Aarestrup, F.M.; Taylor, D.E.; Gerner-Smidt, P.; Nachamkin, I. Quinolone and macrolide resistance in Campylobacter jejuni and C. coli: Resistance mechanisms and trends in human isolates. Emerg. Infect. Dis. 2001, 7, 24–34. [Google Scholar] [CrossRef] [PubMed]
- Aarestrup, F.M.; Engberg, J. Antimicrobial resistance of thermophilic Campylobacter. Vet. Res. 2001, 32, 311–321. [Google Scholar] [CrossRef] [PubMed]
- The World Health Organization. Global Priority List of Antibiotic-Resistant Bacteria to Guide Research, Discovery, and Development of New Antibiotics; World Health Organization: Geneva, Switzerland, 2017. [Google Scholar]
- Bolton, F.J.; Coates, D. A study of the oxygen and carbon dioxide requirements of thermophilic campylobacters. J. Clin. Pathol. 1983, 36, 829–834. [Google Scholar] [CrossRef]
- Rodrigues, R.C.; Pocheron, A.L.; Hernould, M.; Haddad, N.; Tresse, O.; Cappelier, J.M. Description of Campylobacter jejuni Bf, an atypical aero-tolerant strain. Gut Pathog. 2015, 7, 30. [Google Scholar] [CrossRef]
- Oh, E.; McMullen, L.; Jeon, B. High prevalence of hyper-aerotolerant Campylobacter jejuni in retail poultry with potential implication in human infection. Front. Microbiol. 2015, 6, 1263. [Google Scholar] [CrossRef]
- Oh, E.; McMullen, L.M.; Chui, L.; Jeon, B. Differential survival of hyper-aerotolerant Campylobacter jejuni under different gas conditions. Front. Microbiol. 2017, 8, 954. [Google Scholar] [CrossRef]
- Huang, H.; Brooks, B.W.; Lowman, R.; Carrillo, C.D. Campylobacter species in animal, food, and environmental sources, and relevant testing programs in Canada. Can. J. Microbiol. 2015, 61, 701–721. [Google Scholar] [CrossRef] [PubMed]
- Skarp, C.P.; Hanninen, M.L.; Rautelin, H.I. Campylobacteriosis: The role of poultry meat. Clin. Microbiol. Infect. 2016, 22, 103–109. [Google Scholar] [CrossRef] [PubMed]
- EFSA. Scientific opinion on Campylobacter in broiler meat production: Control options and performance objectives and/or targets at different stages of the food chain. EFSA J. 2011, 9, 2105. [Google Scholar] [CrossRef]
- Adzitey, F.; Huda, N.; Ali, G.R. Prevalence and antibiotic resistance of Campylobacter, Salmonella, and L. monocytogenes in ducks: A review. Foodborne Pathog. Dis. 2012, 9, 498–505. [Google Scholar] [CrossRef] [PubMed]
- Abid, M.; Wimalarathna, H.; Mills, J.; Saldana, L.; Pang, W.; Richardson, J.F.; Maiden, M.C.; McCarthy, N.D. Duck liver-associated outbreak of campylobacteriosis among humans, united kingdom, 2011. Emerg. Infect. Dis. 2013, 19, 1310–1313. [Google Scholar] [CrossRef]
- Young, N.J.; Day, J.; Montsho-Hammond, F.; Verlander, N.Q.; Irish, C.; Pankhania, B.; Oliver, I. Campylobacter infection associated with consumption of duck liver pate: A retrospective cohort study in the setting of near universal exposure. Epidemiol. Infect. 2014, 142, 1269–1276. [Google Scholar] [CrossRef]
- Yamazaki-Matsune, W.; Taguchi, M.; Seto, K.; Kawahara, R.; Kawatsu, K.; Kumeda, Y.; Kitazato, M.; Nukina, M.; Misawa, N.; Tsukamoto, T. Development of a multiplex pcr assay for identification of Campylobacter coli, Campylobacter fetus, Campylobacter hyointestinalis subsp. hyointestinalis, Campylobacter jejuni, Campylobacter lari and Campylobacter upsaliensis. J. Med. Microbiol. 2007, 56, 1467–1473. [Google Scholar] [CrossRef]
- Dingle, K.E.; Colles, F.M.; Wareing, D.R.; Ure, R.; Fox, A.J.; Bolton, F.E.; Bootsma, H.J.; Willems, R.J.; Urwin, R.; Maiden, M.C. Multilocus sequence typing system for Campylobacter jejuni. J. Clin. Microbiol. 2001, 39, 14–23. [Google Scholar] [CrossRef]
- PubMLST. Available online: http://pubmlst.org/campylobacter (accessed on 1 May 2018).
- The Clinical & Laboratory Standards Institute (CLSI). Methods for Antimicrobial Dilution and Disk Susceptibility Testing for Infrequently-Isolated or Fastidious Bacteria: Approved Guidelines; Publication no. M45-a2; Clinical and Laboratory Standards Institute: Wayne, PA, USA, 2010. [Google Scholar]
- FDA. National Antimicrobial Resistance Monitoring System—Enteric Bacteria (NARMS): 2011 Executive Report; Department of Health and Human Services, Food and Drug Administration: Rockville, MD, USA, 2013.
- Bacon, D.J.; Alm, R.A.; Hu, L.; Hickey, T.E.; Ewing, C.P.; Batchelor, R.A.; Trust, T.J.; Guerry, P. DNA sequence and mutational analyses of the pVir plasmid of Campylobacter jejuni 811–76. Infect. Immun. 2002, 70, 6242–6250. [Google Scholar] [CrossRef]
- Oh, E.; Andrews, K.J.; McMullen, L.M.; Jeon, B. Tolerance to stress conditions associated with food safety in Campylobacter jejuni strains isolated from retail raw chicken. Sci. Rep. 2019, 9, 11915. [Google Scholar] [CrossRef]
- Wei, B.; Cha, S.Y.; Yoon, R.H.; Kang, M.; Roh, J.H.; Seo, H.S.; Lee, J.A.; Jang, H.K. Prevalence and antimicrobial resistance of Campylobacter spp. isolated from retail chicken and duck meat in South Korea. Food Control 2016, 62, 63–68. [Google Scholar] [CrossRef]
- Little, C.L.; Richardson, J.F.; Owen, R.J.; de Pinna, E.; Threlfall, E.J. Prevalence, characterisation and antimicrobial resistance of Campylobacter and Salmonella in raw poultrymeat in the UK, 20032–005. Int. J. Environ. Health Res. 2008, 18, 403–414. [Google Scholar] [CrossRef] [PubMed]
- Jorgensen, F.; Ellis-Iversen, J.; Rushton, S.; Bull, S.A.; Harris, S.A.; Bryan, S.J.; Gonzalez, A.; Humphrey, T.J. Influence of season and geography on Campylobacter jejuni and C. coli subtypes in housed broiler flocks reared in great britain. Appl. Environ. Microbiol. 2011, 77, 3741–3748. [Google Scholar] [CrossRef] [PubMed]
- Rozynek, E.; Dzierzanowska-Fangrat, K.; Jozwiak, P.; Popowski, J.; Korsak, D.; Dzierzanowska, D. Prevalence of potential virulence markers in polish Campylobacter jejuni and Campylobacter coli isolates obtained from hospitalized children and from chicken carcasses. J. Med. Microbiol. 2005, 54, 615–619. [Google Scholar] [CrossRef] [PubMed]
- Melo, R.T.; Nalevaiko, P.C.; Mendonca, E.P.; Borges, L.W.; Fonseca, B.B.; Beletti, M.E.; Rossi, D.A. Campylobacter jejuni strains isolated from chicken meat harbour several virulence factors and represent a potential risk to humans. Food Control 2013, 33, 227–231. [Google Scholar] [CrossRef]
- Hanning, I.; Biswas, D.; Herrera, P.; Roesler, M.; Ricke, S.C. Prevalence and characterization of Campylobacter jejuni isolated from pasture flock poultry. J. Food Sci. 2010, 75, M496–M502. [Google Scholar] [CrossRef]
- Han, K.; Jang, S.S.; Choo, E.; Heu, S.; Ryu, S. Prevalence, genetic diversity, and antibiotic resistance patterns of Campylobacter jejuni from retail raw chickens in Korea. Int. J. Food Microbiol. 2007, 114, 50–59. [Google Scholar] [CrossRef]
- Ku, B.K.; Kim, H.J.; Lee, Y.J.; Kim, Y.I.; Choi, J.S.; Park, M.Y.; Kwon, J.W.; Nam, H.M.; Kim, Y.H.; Jung, S.C.; et al. Genetic characterization and antimicrobial susceptibility of Campylobacter spp. isolated from domestic and imported chicken meats and humans in Korea. Foodborne Pathog. Dis. 2011, 8, 381–386. [Google Scholar] [CrossRef]
- Adzitey, F.; Rusul, G.; Huda, N.; Cogan, T.; Corry, J. Prevalence, antibiotic resistance and rapd typing of Campylobacter species isolated from ducks, their rearing and processing environments in penang, malaysia. Int. J. Food Microbiol. 2012, 154, 197–205. [Google Scholar] [CrossRef]
- Wei, B.; Cha, S.Y.; Kang, M.; Roh, J.H.; Seo, H.S.; Yoon, R.H.; Jang, H.K. Antimicrobial susceptibility profiles and molecular typing of Campylobacter jejuni and Campylobacter coli isolates from ducks in South Korea. Appl. Environ. Microbiol. 2014, 80, 7604–7610. [Google Scholar] [CrossRef]
- Mohan, V.; Stevenson, M.; Marshall, J.; Fearnhead, P.; Holland, B.R.; Hotter, G.; French, N.P. Campylobacter jejuni colonization and population structure in urban populations of ducks and starlings in new zealand. MicrobiologyOpen 2013, 2, 659–673. [Google Scholar] [CrossRef] [PubMed]
- Yun, J.; Greiner, M.; Holler, C.; Messelhausser, U.; Rampp, A.; Klein, G. Association between the ambient temperature and the occurrence of human Salmonella and Campylobacter infections. Sci. Rep. 2016, 6, 28442. [Google Scholar] [CrossRef] [PubMed]
- Kim, N.O.; Jung, S.M.; Na, H.Y.; Chung, G.T.; Yoo, C.K.; Seong, W.K.; Hong, S. Enteric bacteria isolated from diarrheal patients in Korea in 2014. Osong Public Health Res. Perspect. 2015, 6, 233–240. [Google Scholar] [CrossRef] [PubMed]



| Species | No. (%) of Retail Samples | |||||
|---|---|---|---|---|---|---|
| Raw Chicken | Raw Duck Meats | |||||
| Summer (n = 81) | Winter (n = 52) | Total (n = 133) | Summer (n = 33) | Winter (n = 28) | Total (n = 61) | |
| C. jejuni only | 26 (32.1) | 12 (23.1) | 38 (28.6) | 10 (30.3) | 9 (32.1) | 19 (31.1) |
| C. coli only | 10 (12.3) | 6 (11.4) | 16 (12.0) | 5 (15.2) | 3 (10.7) | 8 (13.1) |
| C. jejuni and C. coli | 10 (12.3) | 3 (5.8) | 13 (9.8) | 6 (18.2) | 5 (17.9) | 11 (18.0) |
| Total | 46 (56.8) | 21 (40.4) | 67 (50.4) | 21 (63.6) | 17 (60.7) | 38 (62.3) |
| Aerotolerance Level † | No. (%) of C. jejuni Strains | |
|---|---|---|
| Chicken (n = 90) | Duck (n = 45) | |
| OS | 12 (13.3) | 6 (13.3) |
| AT | 45 (50.0) | 28 (62.2) |
| HAT | 33 (36.7) | 11 (24.4) |
| Antibiotic | Breakpoint (µg/mL) | No. (%) of Resistant Strains | |
|---|---|---|---|
| Chicken (n = 90) | Duck (n = 45) | ||
| Azithromycin | ≥8 | 1 (1.1) | 0 (0.0) |
| Erythromycin | ≥32 | 1 (1.1) | 0 (0.0) |
| Telithromycin | ≥16 | 0 (0.0) | 0 (0.0) |
| Chloramphenicol | ≥32 | 1 (1.1) | 2 (4.4) |
| Ciprofloxacin * | ≥4 | 77 (85.6) | 44 (97.8) |
| Nalidixic acid * | ≥64 | 77 (85.6) | 44 (97.8) |
| Gentamicin | ≥8 | 4 (4.4) | 1 (2.2) |
| Streptomycin | ≥8 | 8 (8.9) | 4 (8.9) |
| Tetracycline ** | ≥16 | 25 (27.8) | 26 (57.8) |
| Virulence Gene | No. (%) of Strains | |
|---|---|---|
| Chicken (n = 90) | Duck (n = 45) | |
| docA | 88 (97.8) | 44 (97.8) |
| flaA * | 90 (100.0) | 42 (93.3) |
| cadF | 89 (98.9) | 42 (93.3) |
| iam * | 88 (97.8) | 40 (88.9) |
| ciaB | 86 (95.6) | 40 (88.9) |
| pldA | 85 (94.4) | 41 (91.1) |
| peb1 | 84 (93.3) | 41 (91.1) |
| cdtB ** | 88 (97.8) | 35 (77.8) |
| virB11 | 7 (7.8) | 3 (6.7) |
© 2019 by the authors. Licensee MDPI, Basel, Switzerland. This article is an open access article distributed under the terms and conditions of the Creative Commons Attribution (CC BY) license (http://creativecommons.org/licenses/by/4.0/).
Share and Cite
Kim, J.; Park, H.; Kim, J.; Kim, J.H.; Jung, J.I.; Cho, S.; Ryu, S.; Jeon, B. Comparative Analysis of Aerotolerance, Antibiotic Resistance, and Virulence Gene Prevalence in Campylobacter jejuni Isolates from Retail Raw Chicken and Duck Meat in South Korea. Microorganisms 2019, 7, 433. https://doi.org/10.3390/microorganisms7100433
Kim J, Park H, Kim J, Kim JH, Jung JI, Cho S, Ryu S, Jeon B. Comparative Analysis of Aerotolerance, Antibiotic Resistance, and Virulence Gene Prevalence in Campylobacter jejuni Isolates from Retail Raw Chicken and Duck Meat in South Korea. Microorganisms. 2019; 7(10):433. https://doi.org/10.3390/microorganisms7100433
Chicago/Turabian StyleKim, Jinshil, Hyeeun Park, Junhyung Kim, Jong Hyun Kim, Jae In Jung, Seongbeom Cho, Sangryeol Ryu, and Byeonghwa Jeon. 2019. "Comparative Analysis of Aerotolerance, Antibiotic Resistance, and Virulence Gene Prevalence in Campylobacter jejuni Isolates from Retail Raw Chicken and Duck Meat in South Korea" Microorganisms 7, no. 10: 433. https://doi.org/10.3390/microorganisms7100433
APA StyleKim, J., Park, H., Kim, J., Kim, J. H., Jung, J. I., Cho, S., Ryu, S., & Jeon, B. (2019). Comparative Analysis of Aerotolerance, Antibiotic Resistance, and Virulence Gene Prevalence in Campylobacter jejuni Isolates from Retail Raw Chicken and Duck Meat in South Korea. Microorganisms, 7(10), 433. https://doi.org/10.3390/microorganisms7100433

