Host Evolutionary Lineage Shapes Assembly, Network Topology, and Metabolic Potential of Coral Skeletal Endolithic Microbiomes
Abstract
1. Introduction
2. Materials and Methods
2.1. Study Sites and Sample Collection
2.2. DNA Extraction and Sequencing
2.3. Bioinformatics
2.4. Statistical Analysis
3. Results
3.1. Phylogenetic Context and Sequencing Data
3.2. Host Lineage Drives Distinct Diversity Patterns
3.3. Taxonomic Composition and Biomarkers
3.4. Topological Differences in Cross-Domain Networks
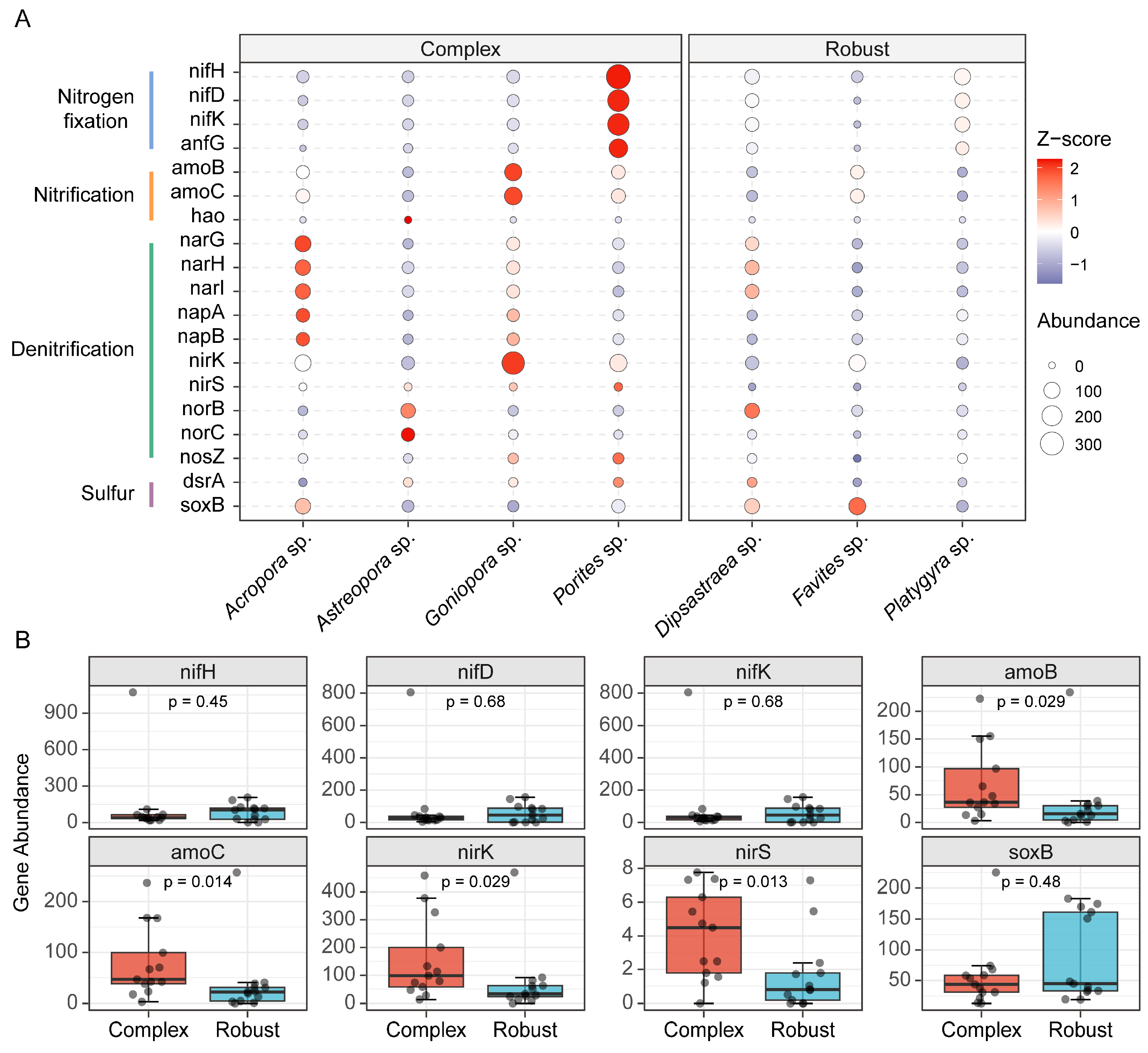
3.5. Potential Metabolic Functions
4. Discussion
4.1. Niche Differentiation Driven by Skeletal Morphology
4.2. The Conservatism of Endolithic Archaea
4.3. Network Topology Reflects Micro-Environmental Stability
4.4. Skeletal Morphology Drives Divergent Metabolic Strategies
5. Conclusions
Supplementary Materials
Author Contributions
Funding
Institutional Review Board Statement
Informed Consent Statement
Data Availability Statement
Conflicts of Interest
References
- Knowlton, N. The Future of Coral Reefs. Proc. Natl. Acad. Sci. USA 2001, 98, 5419–5425. [Google Scholar] [CrossRef]
- Hughes, T.P.; Barnes, M.L.; Bellwood, D.R.; Cinner, J.E.; Cumming, G.S.; Jackson, J.B.C.; Kleypas, J.; van de Leemput, I.A.; Lough, J.M.; Morrison, T.H.; et al. Coral Reefs in the Anthropocene. Nature 2017, 546, 82–90. [Google Scholar] [CrossRef] [PubMed]
- Peixoto, R.S.; Rosado, P.M.; de Leite, D.C.A.; Rosado, A.S.; Bourne, D.G. Beneficial Microorganisms for Corals (BMC): Proposed Mechanisms for Coral Health and Resilience. Front. Microbiol. 2017, 8, 341. [Google Scholar] [CrossRef]
- Rosenberg, E.; Koren, O.; Reshef, L.; Efrony, R.; Zilber-Rosenberg, I. The Role of Microorganisms in Coral Health, Disease, and Evolution. Nat. Rev. Microbiol. 2007, 5, 355–362. [Google Scholar] [CrossRef]
- Li, J.; Long, L.; Zou, Y.; Zhang, S. Microbial Community and Transcriptional Responses to Increased Temperatures in Coral Pocillopora Damicornis Holobiont. Environ. Microbiol. 2021, 23, 826–843. [Google Scholar] [CrossRef] [PubMed]
- Bourne, D.G.; Morrow, K.M.; Webster, N.S. Insights into the Coral Microbiome: Underpinning the Health and Resilience of Reef Ecosystems. Annu. Rev. Microbiol. 2016, 70, 317–340. [Google Scholar] [CrossRef]
- Pollock, F.J.; McMinds, R.; Smith, S.; Bourne, D.G.; Willis, B.L.; Medina, M.; Thurber, R.V.; Zaneveld, J.R. Coral-Associated Bacteria Demonstrate Phylosymbiosis and Cophylogeny. Nat. Commun. 2018, 9, 4921. [Google Scholar] [CrossRef]
- Tandon, K.; Ricci, F.; Costa, J.; Medina, M.; Kühl, M.; Blackall, L.L.; Verbruggen, H. Genomic View of the Diversity and Functional Role of Archaea and Bacteria in the Skeleton of the Reef-Building Corals Porites Lutea and Isopora Palifera. GigaScience 2023, 12, giac127. [Google Scholar] [CrossRef]
- Tinoco, A.I.; Mitchison-Field, L.M.Y.; Bradford, J.; Renicke, C.; Perrin, D.; Bay, L.K.; Pringle, J.R.; Cleves, P.A. Role of the Bicarbonate Transporter SLC4γ in Stony-Coral Skeleton Formation and Evolution. Proc. Natl. Acad. Sci. USA 2023, 120, e2216144120. [Google Scholar] [CrossRef]
- Pernice, M.; Raina, J.-B.; Rädecker, N.; Cárdenas, A.; Pogoreutz, C.; Voolstra, C.R. Down to the Bone: The Role of Overlooked Endolithic Microbiomes in Reef Coral Health. ISME J. 2020, 14, 325–334. [Google Scholar] [CrossRef] [PubMed]
- Ricci, F.; Rossetto Marcelino, V.; Blackall, L.L.; Kühl, M.; Medina, M.; Verbruggen, H. Beneath the Surface: Community Assembly and Functions of the Coral Skeleton Microbiome. Microbiome 2019, 7, 159. [Google Scholar] [CrossRef]
- Rillig, M.C.; Kim, S.W.; Zhu, Y.-G. The Soil Plastisphere. Nat. Rev. Microbiol. 2023, 22, 64–74. [Google Scholar] [CrossRef]
- Li, C.; Gillings, M.R.; Zhang, C.; Chen, Q.; Zhu, D.; Wang, J.; Zhao, K.; Xu, Q.; Leung, P.H.; Li, X.; et al. Ecology and Risks of the Global Plastisphere as a Newly Expanding Microbial Habitat. Innovation 2024, 5, 100543. [Google Scholar] [CrossRef] [PubMed]
- Golubic, S. Cross-Shelf Differences in the Pattern and Pace of Bioerosion of Experimental Carbonate Substrates Exposed for 3 Years on the Northern Great Barrier Reef, Australia. Coral Reefs 2005, 24, 422–434. [Google Scholar] [CrossRef]
- Golubic, S.; Perkins, R.D.; Lukas, K.J. Boring Microorganisms and Microborings in Carbonate Substrates. In The Study of Trace Fossils: A Synthesis of Principles, Problems, and Procedures in Ichnology; Frey, R.W., Ed.; Springer: Berlin/Heidelberg, Germany, 1975; pp. 229–259. ISBN 978-3-642-65923-2. [Google Scholar]
- Ricci, F.; Tandon, K.; Moßhammer, M.; Cho, E.H.-J.; Blackall, L.L.; Kühl, M.; Verbruggen, H. Fine-Scale Mapping of Physicochemical and Microbial Landscapes of the Coral Skeleton. Environ. Microbiol. 2023, 25, 1505–1521. [Google Scholar] [CrossRef]
- Gutner-Hoch, E.; Fine, M. Genotypic Diversity and Distribution of Ostreobium Quekettii within Scleractinian Corals. Coral Reefs 2011, 30, 643–650. [Google Scholar] [CrossRef]
- Marcelino, V.R.; Verbruggen, H. Multi-Marker Metabarcoding of Coral Skeletons Reveals a Rich Microbiome and Diverse Evolutionary Origins of Endolithic Algae. Sci. Rep. 2016, 6, 31508. [Google Scholar] [CrossRef] [PubMed]
- Kühl, M.; Cohen, Y.; Dalsgaard, T.; Jørgensen, B.B.; Revsbech, N.P. Microenvironment and Photosynthesis of Zooxanthellae in Scleractinian Corals Studied with Microsensors for O2, pH and Light. Mar. Ecol. Progress. Ser. 1995, 117, 159–172. [Google Scholar] [CrossRef]
- Mass, T.; Genin, A.; Shavit, U.; Grinstein, M.; Tchernov, D. Flow Enhances Photosynthesis in Marine Benthic Autotrophs by Increasing the Efflux of Oxygen from the Organism to the Water. Proc. Natl. Acad. Sci. USA 2010, 107, 2527–2531. [Google Scholar] [CrossRef]
- Wegley, L.; Edwards, R.; Rodriguez-Brito, B.; Liu, H.; Rohwer, F. Metagenomic Analysis of the Microbial Community Associated with the Coral Porites Astreoides. Environ. Microbiol. 2007, 9, 2707–2719. [Google Scholar] [CrossRef]
- Yang, Q.; Ling, J.; Zhang, Y.; Zhou, W.; Wei, Z.; Li, J.; Zhang, Y.; Dong, J.; Qian, P. Microbial Nitrogen Removal in Reef-Building Corals: A Light-Sensitive Process. Chemosphere 2024, 359, 142394. [Google Scholar] [CrossRef]
- Rädecker, N.; Pogoreutz, C.; Voolstra, C.R.; Wiedenmann, J.; Wild, C. Nitrogen Cycling in Corals: The Key to Understanding Holobiont Functioning? Trends Microbiol. 2015, 23, 490–497. [Google Scholar] [CrossRef] [PubMed]
- Lesser, M.P.; Falcón, L.I.; Rodríguez-Román, A.; Enríquez, S.; Hoegh-Guldberg, O.; Iglesias-Prieto, R. Nitrogen Fixation by Symbiotic Cyanobacteria Provides a Source of Nitrogen for the Scleractinian Coral Montastraea Cavernosa. Mar. Ecol. Progress. Ser. 2007, 346, 143–152. [Google Scholar] [CrossRef]
- McConnaughey, T.A.; Whelan, J.F. Calcification Generates Protons for Nutrient and Bicarbonate Uptake. Earth-Sci. Rev. 1997, 42, 95–117. [Google Scholar] [CrossRef]
- Budd, A.F.; Fukami, H.; Smith, N.D.; Knowlton, N. Taxonomic Classification of the Reef Coral Family Mussidae (Cnidaria: Anthozoa: Scleractinia). Zool. J. Linn. Soc. 2012, 166, 465–529. [Google Scholar] [CrossRef]
- Quek, Z.B.R.; Jain, S.S.; Richards, Z.T.; Arrigoni, R.; Benzoni, F.; Hoeksema, B.W.; Carvajal, J.I.; Wilson, N.G.; Baird, A.H.; Kitahara, M.V.; et al. A Hybrid-Capture Approach to Reconstruct the Phylogeny of Scleractinia (Cnidaria: Hexacorallia). Mol. Phylogenetics Evol. 2023, 186, 107867. [Google Scholar] [CrossRef]
- Stolarski, J.; Kitahara, M.V.; Miller, D.J.; Cairns, S.D.; Mazur, M.; Meibom, A. The Ancient Evolutionary Origins of Scleractinia Revealed by Azooxanthellate Corals. BMC Evol. Biol. 2011, 11, 316. [Google Scholar] [CrossRef]
- Gladfeiter, E.H. Skeletal Development in Acropora Cervicornis: I. Patterns of Calcium Carbonate Accretion in the Axial Corallite. Coral Reefs 1982, 1, 45–51. [Google Scholar] [CrossRef]
- Nothdurft, L.D.; Webb, G.E. Microstructure of Common Reef-Building Coral Genera Acropora, Pocillopora, Goniastrea and Porites: Constraints on Spatial Resolution in Geochemical Sampling. Facies 2007, 53, 1–26. [Google Scholar] [CrossRef]
- Bucher, D.J.; Harriott, V.J.; Roberts, L.G. Skeletal Micro-Density, Porosity and Bulk Density of Acroporid Corals. J. Exp. Mar. Biol. Ecol. 1998, 228, 117–136. [Google Scholar] [CrossRef]
- Caroselli, E.; Prada, F.; Pasquini, L.; Marzano, F.N.; Zaccanti, F.; Falini, G.; Levy, O.; Dubinsky, Z.; Goffredo, S. Environmental Implications of Skeletal Micro-Density and Porosity Variation in Two Scleractinian Corals. Zoology 2011, 114, 255–264. [Google Scholar] [CrossRef] [PubMed]
- Fantazzini, P.; Mengoli, S.; Pasquini, L.; Bortolotti, V.; Brizi, L.; Mariani, M.; Di Giosia, M.; Fermani, S.; Capaccioni, B.; Caroselli, E.; et al. Gains and Losses of Coral Skeletal Porosity Changes with Ocean Acidification Acclimation. Nat. Commun. 2015, 6, 7785. [Google Scholar] [CrossRef]
- Allemand, D.; Tambutté, É.; Zoccola, D.; Tambutté, S. Coral Calcification, Cells to Reefs. In Coral Reefs: An Ecosystem in Transition; Dubinsky, Z., Stambler, N., Eds.; Springer: Dordrecht, The Netherlands, 2011; pp. 119–150. ISBN 978-94-007-0113-7. [Google Scholar]
- Hernandez-Agreda, A.; Gates, R.D.; Ainsworth, T.D. Defining the Core Microbiome in Corals’ Microbial Soup. Trends Microbiol. 2017, 25, 125–140. [Google Scholar] [CrossRef]
- Veron, J.E.N. Corals of the World; Australian Institute of Marine Science: Cape Cleveland, Australia, 2000; ISBN 978-0-642-32236-4.
- Sweet, M.J.; Croquer, A.; Bythell, J.C. Bacterial Assemblages Differ between Compartments within the Coral Holobiont. Coral Reefs 2011, 30, 39–52. [Google Scholar] [CrossRef]
- Weisburg, W.G.; Barns, S.M.; Pelletier, D.A.; Lane, D.J. 16S Ribosomal DNA Amplification for Phylogenetic Study. J. Bacteriol. 1991, 173, 697–703. [Google Scholar] [CrossRef] [PubMed]
- Teske, A.; Sørensen, K.B. Uncultured Archaea in Deep Marine Subsurface Sediments: Have We Caught Them All? ISME J. 2008, 2, 3–18. [Google Scholar] [CrossRef]
- Bolyen, E.; Rideout, J.R.; Dillon, M.R.; Bokulich, N.A.; Abnet, C.C.; Al-Ghalith, G.A.; Alexander, H.; Alm, E.J.; Arumugam, M.; Asnicar, F.; et al. Reproducible, Interactive, Scalable, and Extensible Microbiome Data Science Using QIIME 2. Nat. Biotechnol. 2019, 37, 852–857, Erratum in Nat. Biotechnol. 2019, 37, 1091. [Google Scholar] [CrossRef]
- Bolger, A.M.; Lohse, M.; Usadel, B. Trimmomatic: A Flexible Trimmer for Illumina Sequence Data. Bioinformatics 2014, 30, 2114–2120. [Google Scholar] [CrossRef]
- Martin, M. Cutadapt Removes Adapter Sequences from High-Throughput Sequencing Reads. EMBnet. J. 2011, 17, 10. [Google Scholar] [CrossRef]
- Bokulich, N.A.; Kaehler, B.D.; Rideout, J.R.; Dillon, M.; Bolyen, E.; Knight, R.; Huttley, G.A.; Gregory Caporaso, J. Optimizing Taxonomic Classification of Marker-Gene Amplicon Sequences with QIIME 2′s Q2-Feature-Classifier Plugin. Microbiome 2018, 6, 90. [Google Scholar] [CrossRef]
- Deng, Y.; Jiang, Y.-H.; Yang, Y.; He, Z.; Luo, F.; Zhou, J. Molecular Ecological Network Analyses. BMC Bioinform. 2012, 13, 113. [Google Scholar] [CrossRef]
- Olesen, J.M.; Bascompte, J.; Dupont, Y.L.; Jordano, P. The Modularity of Pollination Networks. Proc. Natl. Acad. Sci. USA 2007, 104, 19891–19896. [Google Scholar] [CrossRef]
- Douglas, G.M.; Maffei, V.J.; Zaneveld, J.R.; Yurgel, S.N.; Brown, J.R.; Taylor, C.M.; Huttenhower, C.; Langille, M.G.I. PICRUSt2 for Prediction of Metagenome Functions. Nat. Biotechnol. 2020, 38, 685–688. [Google Scholar] [CrossRef] [PubMed]
- Naumann, M.S.; Niggl, W.; Laforsch, C.; Glaser, C.; Wild, C. Coral Surface Area Quantification–Evaluation of Established Techniques by Comparison with Computer Tomography. Coral Reefs 2009, 28, 109–117. [Google Scholar] [CrossRef]
- Tews, J.; Brose, U.; Grimm, V.; Tielbörger, K.; Wichmann, M.C.; Schwager, M.; Jeltsch, F. Animal Species Diversity Driven by Habitat Heterogeneity/Diversity: The Importance of Keystone Structures. J. Biogeogr. 2004, 31, 79–92. [Google Scholar] [CrossRef]
- Boudreau, B. Diagenetic Models and Their Implementation: Modelling Transport and Reactions in Aquatic Sediments; Springer: Berlin/Heidelberg, Germany, 1996. [Google Scholar]
- Candy, A.S.; Taylor Parkins, S.K.; Van Duyl, F.C.; Mueller, B.; Arts, M.G.I.; Barnes, W.; Carstensen, M.; Scholten, Y.J.H.; El-Khaled, Y.C.; Wild, C.; et al. Small-Scale Oxygen Distribution Patterns in a Coral Reef. Front. Mar. Sci. 2023, 10, 1135686. [Google Scholar] [CrossRef]
- Zhang, X.; Liu, X.; Zhang, Y.; Wang, Y.; Cao, Q.; Liu, J. Distinct Microbial Communities in the Microplastisphere of Inland Wetlands: Diversity, Composition, Co-Occurrence Networks, and Functions. J. Hazard. Mater. 2025, 498, 139868. [Google Scholar] [CrossRef]
- Speirs, L.B.M.; Rice, D.T.F.; Petrovski, S.; Seviour, R.J. The Phylogeny, Biodiversity, and Ecology of the Chloroflexi in Activated Sludge. Front. Microbiol. 2019, 10, 2015. [Google Scholar] [CrossRef]
- Siboni, N.; Ben-Dov, E.; Sivan, A.; Kushmaro, A. Global Distribution and Diversity of Coral-Associated Archaea and Their Possible Role in the Coral Holobiont Nitrogen Cycle. Environ. Microbiol. 2008, 10, 2979–2990. [Google Scholar] [CrossRef]
- Beman, J.M.; Roberts, K.J.; Wegley, L.; Rohwer, F.; Francis, C.A. Distribution and Diversity of Archaeal Ammonia Monooxygenase Genes Associated with Corals. Appl. Environ. Microbiol. 2007, 73, 5642–5647. [Google Scholar] [CrossRef]
- Huber, H.; Hohn, M.J.; Rachel, R.; Fuchs, T.; Wimmer, V.C.; Stetter, K.O. A New Phylum of Archaea Represented by a Nanosized Hyperthermophilic Symbiont. Nature 2002, 417, 63–67. [Google Scholar] [CrossRef]
- Podar, M.; Makarova, K.; Graham, D.; Wolf, Y.; Koonin, E.; Reysenbach, A.-L. Insights into Archaeal Evolution and Symbiosis from the Genomes of a Nanoarchaeon and Its Inferred Crenarchaeal Host from Obsidian Pool, Yellowstone National Park. Biol. Direct 2013, 8, 9. [Google Scholar] [CrossRef]
- Tahon, G.; Geesink, P.; Ettema, T.J.G. Expanding Archaeal Diversity and Phylogeny: Past, Present, and Future. Annu. Rev. Microbiol. 2021, 75, 359–381. [Google Scholar] [CrossRef] [PubMed]
- Zhang, X.; Wu, P.; Bai, R.; Gan, Q.; Yang, Y.; Li, H.; Ni, J.; Huang, Q.; Shen, Y. PerR Functions as a Redox-Sensing Transcription Factor Regulating Metal Homeostasis in the Thermoacidophilic Archaeon Saccharolobus Islandicus REY15A. Nucleic Acids Res. 2025, 53, gkae1263. [Google Scholar] [CrossRef]
- Piccardi, P.; Vessman, B.; Mitri, S. Toxicity Drives Facilitation between 4 Bacterial Species. Proc. Natl. Acad. Sci. USA 2019, 116, 15979–15984. [Google Scholar] [CrossRef]
- Morris, J.J.; Lenski, R.E.; Zinser, E.R. The Black Queen Hypothesis: Evolution of Dependencies through Adaptive Gene Loss. MBio 2012, 3, e00036-12. [Google Scholar] [CrossRef]
- Hernandez, D.J.; David, A.S.; Menges, E.S.; Searcy, C.A.; Afkhami, M.E. Environmental Stress Destabilizes Microbial Networks. ISME J. 2021, 15, 1722–1734. [Google Scholar] [CrossRef]
- Seth, E.C.; Taga, M.E. Nutrient Cross-Feeding in the Microbial World. Front. Microbiol. 2014, 5, 350. [Google Scholar] [CrossRef] [PubMed]
- Faust, K.; Raes, J. Microbial Interactions: From Networks to Models. Nat. Rev. Microbiol. 2012, 10, 538–550. [Google Scholar] [CrossRef] [PubMed]
- Michels, J.; Stippkugel, A.; Lenz, M.; Wirtz, K.; Engel, A. Rapid Aggregation of Biofilm-Covered Microplastics with Marine Biogenic Particles. Proc. Biol. Sci. 2018, 285, 20181203. [Google Scholar] [CrossRef]
- Sousa Dias Cartaxana, P.J.; Ribeiro, L.; Gössling, J.W.; Cruz, S.; Kühl, M. Light and O2 Microenvironments in Two Contrasting Diatom-Dominated Coastal Sediments. Mar. Ecol. Progress Ser. 2016, 545, 35–47. [Google Scholar] [CrossRef]
- Kitano, H. Biological Robustness. Nat. Rev. Genet. 2004, 5, 826–837. [Google Scholar] [CrossRef] [PubMed]
- Grilli, J.; Rogers, T.; Allesina, S. Modularity and Stability in Ecological Communities. Nat. Commun. 2016, 7, 12031. [Google Scholar] [CrossRef]
- Stouffer, D.B.; Bascompte, J. Compartmentalization Increases Food-Web Persistence. Proc. Natl. Acad. Sci. USA 2011, 108, 3648–3652. [Google Scholar] [CrossRef] [PubMed]
- Montoya, J.M.; Pimm, S.L.; Solé, R.V. Ecological Networks and Their Fragility. Nature 2006, 442, 259–264. [Google Scholar] [CrossRef]
- Wankel, S.D.; Germanovich, L.N.; Lilley, M.D.; Genc, G.; DiPerna, C.J.; Bradley, A.S.; Olson, E.J.; Girguis, P.R. Influence of Subsurface Biosphere on Geochemical Fluxes from Diffuse Hydrothermal Fluids. Nat. Geosci. 2011, 4, 461–468. [Google Scholar] [CrossRef]
- Wild, C.; Huettel, M.; Klueter, A.; Kremb, S.G.; Rasheed, M.Y.M.; Jørgensen, B.B. Coral Mucus Functions as an Energy Carrier and Particle Trap in the Reef Ecosystem. Nature 2004, 428, 66–70. [Google Scholar] [CrossRef]
- Yamazaki, A.; Watanabe, T.; Tsunogai, U. Nitrogen Isotopes of Organic Nitrogen in Reef Coral Skeletons as a Proxy of Tropical Nutrient Dynamics. Geophys. Res. Lett. 2011, 38, L19605. [Google Scholar] [CrossRef]
- Darling, E.S.; Alvarez-Filip, L.; Oliver, T.A.; McClanahan, T.R.; Côté, I.M.; Bellwood, D. Evaluating Life-History Strategies of Reef Corals from Species Traits. Ecol. Lett. 2012, 15, 1378–1386. [Google Scholar] [CrossRef]
- Webster, N.S.; Reusch, T.B.H. Microbial Contributions to the Persistence of Coral Reefs. ISME J. 2017, 11, 2167–2174. [Google Scholar] [CrossRef]
- McCulloch, M.; Trotter, J.; Montagna, P.; Falter, J.; Dunbar, R.; Freiwald, A.; Försterra, G.; López Correa, M.; Maier, C.; Rüggeberg, A.; et al. Resilience of Cold-Water Scleractinian Corals to Ocean Acidification: Boron Isotopic Systematics of pH and Saturation State up-Regulation. Geochim. Cosmochim. Acta 2012, 87, 21–34. [Google Scholar] [CrossRef]
- Muller, E.M.; Bartels, E.; Baums, I.B. Bleaching Causes Loss of Disease Resistance within the Threatened Coral Species Acropora Cervicornis. Elife 2018, 7, e35066. [Google Scholar] [CrossRef] [PubMed]
- Shi, Q.; Zhao, M.; Zhang, Q.; Yu, K.; Chen, T.; Li, S.; Wang, H. Estimate of Carbonate Production by Scleractinian Corals at Luhuitou Fringing Reef, Sanya, China. Chin. Sci. Bull. 2009, 54, 696–705. [Google Scholar] [CrossRef]






Disclaimer/Publisher’s Note: The statements, opinions and data contained in all publications are solely those of the individual author(s) and contributor(s) and not of MDPI and/or the editor(s). MDPI and/or the editor(s) disclaim responsibility for any injury to people or property resulting from any ideas, methods, instructions or products referred to in the content. |
© 2026 by the authors. Licensee MDPI, Basel, Switzerland. This article is an open access article distributed under the terms and conditions of the Creative Commons Attribution (CC BY) license.
Share and Cite
Bai, C.; Ju, H.; Zhang, J.; Li, J. Host Evolutionary Lineage Shapes Assembly, Network Topology, and Metabolic Potential of Coral Skeletal Endolithic Microbiomes. Microorganisms 2026, 14, 195. https://doi.org/10.3390/microorganisms14010195
Bai C, Ju H, Zhang J, Li J. Host Evolutionary Lineage Shapes Assembly, Network Topology, and Metabolic Potential of Coral Skeletal Endolithic Microbiomes. Microorganisms. 2026; 14(1):195. https://doi.org/10.3390/microorganisms14010195
Chicago/Turabian StyleBai, Chuanzhu, Huimin Ju, Jian Zhang, and Jie Li. 2026. "Host Evolutionary Lineage Shapes Assembly, Network Topology, and Metabolic Potential of Coral Skeletal Endolithic Microbiomes" Microorganisms 14, no. 1: 195. https://doi.org/10.3390/microorganisms14010195
APA StyleBai, C., Ju, H., Zhang, J., & Li, J. (2026). Host Evolutionary Lineage Shapes Assembly, Network Topology, and Metabolic Potential of Coral Skeletal Endolithic Microbiomes. Microorganisms, 14(1), 195. https://doi.org/10.3390/microorganisms14010195

