Next Article in Journal
Development of an RPA-CRISPR/Cas12a-Based Rapid Diagnosis Strip for the Tangerine Pathotype of Alternaria alternata
Next Article in Special Issue
‘Geophagy’ and Clay Minerals: Influencing Ruminal Microbial Fermentation for Methane Mitigation
Previous Article in Journal
Proposing Bromo-Epi-Androsterone (BEA) for Stiff Person Syndrome (SPS)
Previous Article in Special Issue
Analysis of the Culturable Skin Microbiome of Horses from Southern Germany
 
 
Font Type:
Arial Georgia Verdana
Font Size:
Aa Aa Aa
Line Spacing:
Column Width:
Background:
Article

Microbiota Dysbiosis in Mytilus chilensis Is Induced by Hypoxia, Leading to Molecular and Functional Consequences

by
Milton Montúfar-Romero
1,2,
Diego Valenzuela-Miranda
1,3,*,
Valentina Valenzuela-Muñoz
1,4,
María F. Morales-Rivera
1 and
Cristian Gallardo-Escárate
1,4,*
1
Interdisciplinary Center for Aquaculture Research (INCAR), Universidad de Concepción, P.O. Box 160-C, Concepción 4030000, Chile
2
Instituto Público de Investigación de Acuicultura y Pesca (IPIAP), Guayaquil 090314, Ecuador
3
Centro de Biotecnología, Universidad de Concepción, P.O. Box 160-C, Concepción 4030000, Chile
4
Center for Oceanographic Research COPAS COASTAL, Universidad de Concepción, Concepción 4070409, Chile
*
Authors to whom correspondence should be addressed.
Microorganisms 2025, 13(4), 825; https://doi.org/10.3390/microorganisms13040825
Submission received: 24 February 2025 / Revised: 22 March 2025 / Accepted: 29 March 2025 / Published: 5 April 2025
(This article belongs to the Special Issue Microbiome Research for Animal, Plant and Environmental Health)

Abstract

Bivalve microbiota play a vital role in host health, supporting nutrient processing, immunity, and disease resistance. However, the increasing hypoxia in Chilean coastal waters, caused by climate change and eutrophication, threatens to disrupt this microbial balance, potentially promoting pathogens and impairing essential functions. Mytilus chilensis is vulnerable to hypoxia-reoxygenation cycles, yet the effects on its microbiota remain poorly understood. This study investigates the impact of hypoxia on the structure and functional potential of the microbial communities residing in the gills and digestive glands of M. chilensis. Employing full-length 16S rRNA gene sequencing, we explored hypoxia’s effects on microbial diversity and functional capacity. Our results revealed significant alterations in the microbial composition, with a shift towards facultative anaerobes thriving in low oxygen environments. Notably, there was a decrease in dominant bacterial taxa such as Rhodobacterales, while opportunistic pathogens such as Vibrio and Aeromonas exhibited increased abundance. Functional analysis indicated a decline in critical microbial functions associated with nutrient metabolism and immune support, potentially jeopardizing the health and survival of the host. This study sheds light on the intricate interactions between host-associated microbiota and environmental stressors, underlining the importance of managing the microbiota in the face of climate change and aquaculture practices.

1. Introduction

Dissolved oxygen (DO) levels are critical for the survival and health of marine organisms [1]. In coastal marine ecosystems, reference thresholds have been established to consider the biological and ecological effects of dissolved oxygen levels in the ocean [2,3,4,5,6,7,8]. Normoxia is defined as the condition in which DO levels range between 9.0 and 3.0 mg L−1, while hypoxia occurs when DO levels fall between 2.0 and 0.1 mg L−1 [2,3,4,5,6,7,8]. Hypoxia on the south-central coast of Chile is a pressing issue severely affecting the region’s bivalve mollusks, with potentially severe consequences for the marine ecosystem [9,10,11,12,13]. Long-term research reveals that hypoxic zones occupy substantial portions of the water column during upwelling seasons, with an intensifying trend linked to climate change and altered oceanographic processes [14]. These trends portend a grim outlook for marine organisms reliant on stable oxygen availability [14].
Hypoxia-induced stress can severely impact bivalves, ranging from physiological to molecular levels [15,16]. Physiologically, this stress can increase clearance and respiration rates and reduce food intake, potentially resulting in stunted growth in these organisms [15,17]. Additionally, hypoxic stress can negatively affect the immune system of bivalves, increasing their susceptibility to pathogen infections [18,19]. At the cellular level, hypoxia can trigger autophagy, increase oxidative stress, and reduce cell viability [20]. Molecularly, prolonged hypoxia can affect protein metabolism, inflammation-related genes, and programmed cell death [20,21]. In extreme cases, hypoxic stress can lead to mass mortality and stranding of bivalves [10].
Within bivalve mollusks, the microbiota is characterized as a dynamic and interactive consortium of microorganisms, encompassing bacteria, archaea, viruses, fungi, and protozoa, which establish residence within diverse biological niches, including the mantle, gills, digestive gland, hemolymph, gonad, byssus gland, adductor muscle, and mucus. This engagement results in intricate symbiotic relationships with the host, modulating and executing critical physiological processes [22,23,24,25,26,27,28,29,30]. The microbiota associated with the host plays a crucial role in animal health by providing vital functions such as disease protection and nutrient processing [15,22]. Moreover, microbiota composition influences the host’s physiology, stress tolerance, and fitness [31]. The microbiota is considered an organ that regulates host metabolism and is essential for maintaining a healthy balance in the host immune system due to its relationship with specific diseases [32,33,34,35]. Recent studies have shown that a diverse and balanced microbiota can indicate better metabolic health [36]. Greater microbiota diversity is associated with improved lipid profiles, lower levels of pro-inflammatory cytokines, and higher levels of anti-inflammatory cytokines [36]. Furthermore, bivalve mollusks have also shown correlations between microbiota diversity, enzyme activity, and genetic pathways related to metabolism and health [36,37,38].
Intestinal microbiota significantly influence the host’s physiology, reproduction, development, energy balance, behavior, and life history [39]. The intestinal microbiota of bivalve mollusks play an essential role in their health and nutrition [40]. The diversity and abundance of microorganisms in their digestive tract assist in food digestion, strengthen the immune system, and may influence their growth and development [40,41,42]. However, stress-induced alterations in microbial communities, such as those caused by hypoxia, may increase disease risk and compromise bivalve health [43,44]. For example, the proliferation of opportunistic pathogens, including those from the Vibrio and Arcobacter genera, could significantly increase the host’s susceptibility to diseases, contributing to increased mortality [45]. Furthermore, fluctuations in the external environment, such as abiotic factors, can alter the structure, species richness, and diversity of intestinal microbiota [15].
Mytilus chilensis is a bivalve species of ecological and economic importance in the coastal waters of the Los Lagos Region in Chile [46,47]. Climate change, manifested in declining oxygen levels in the water, induces systematic changes in bivalve mollusks and their bacterial symbionts [15,48,49]. Economically valuable bivalve species, including M. chilensis, are increasingly exposed to hypoxic conditions, threatening their viability and sustainability [50,51]. The aquaculture industry in southern Chile, heavily relies on seed collection from the Reloncaví Fjord and grow out operations around Chiloé Island, faces recurrent hypoxia episodes exacerbated by seasonal upwelling and anthropogenic eutrophication [52,53].
The Reloncaví system, comprising the Reloncaví Fjord and Reloncaví Sound, is particularly vulnerable to hypoxia due to the influx of suspended allochthonous organic matter from rivers, especially during late winter and early spring [53,54,55]. This period is marked by glacial meltwater contributions, dominating precipitation-driven runoff [53,54,55]. Major riverine inputs, including the Puelo, Petrohué, and Cochamó Rivers, deliver substantial organic material, fueling microbial decomposition and oxygen consumption [56,57]. Recent risk assessments identify the Reloncaví estuarine system as a hotspot for high inorganic nutrient concentrations, intense phytoplankton blooms, and elevated chlorophyll levels, particularly in late winter (August–September) [58,59,60]. These conditions, driven by eutrophication from intensive salmon aquaculture, promote the formation of low dissolved oxygen water (LDOW) zones, where stratification and particulate organic matter deposition exacerbate oxygen depletion [60]. The prolonged water residence times in the Reloncaví system, coupled with high biological oxygen demand—including phytoplankton respiration and bacterial remineralization of organic material—underscore the urgent need to investigate hypoxia’s impact on M. chilensis, particularly at the microbiota level [53,60,61,62,63].
Therefore, our objective is to understand the influence of hypoxia on the intestinal and gill microbiota of the native mussel M. chilensis. Specifically, a comparative evaluation of the bacterial communities in the intestine and gills of M. chilensis exposed to hypoxia was conducted using 16S rRNA sequencing with nanopore technology. Our study is the first to investigate the effects of hypoxia on M. chilensis from a hologenome concept. This knowledge could enhance our understanding of host-specific microbiotas and their roles in supporting host ecology. Additionally, it can help elucidate the physiological responses of M. chilensis to hypoxia and infer potential health and disease changes that may arise from future stress factors.

2. Materials and Methods

2.1. Experimental Design (Mussel Acclimatization, Hypoxia Challenge, and Sampling for Microbiological Analysis)

Understanding marine bivalves’ physiological and microbiological responses to hypoxic stress is crucial for assessing the impacts of climate change and coastal eutrophication on aquaculture species. While numerous studies have examined short-term hypoxia (15 min to 36 h) and subsequent reoxygenation cycles (10 min to 24 h) [20,21,64,65,66,67,68,69,70,71], research on prolonged hypoxic exposure remains limited despite reports of hypoxia lasting up to six days [21,60] in some coastal environments and 25 days [72,73,74] in others. This study was designed to simulate long-term progressive hypoxia rather than replicate singular hypoxic events, which naturally persist for at least two days in Chilean coastal ecosystems [14]. To approximate future oxygen variability, the experimental design was based on tidal coefficients obtained from publicly available tidal data (https://tablademareas.com accessed on 7 March 2022), reflecting fluctuations in tidal amplitude within the study area over approximately 10 days. The southern Chilean fjords, characterized by their complex coastal morphology and low water exchange rates (e.g., a residence time of approximately 98 days in the Reloncaví fjord), provide an ideal setting to investigate the impacts of prolonged hypoxia [53,75,76].
This study employed a controlled experimental approach to assess the systemic effects of long-term hypoxia and reoxygenation on M. chilensis, with a particular emphasis on microbiological shifts in gill and digestive gland tissues. The experimental design simulated environmental conditions projected under climate change and eutrophication scenarios.
Blue mussels (M. chilensis) utilized in this study were sourced in April 2022 from the experimental laboratory at the Marine Biological Station of the Universidad de Concepción, Chile. The experiment spanned 50 days and consisted of alternating hypoxic (dissolved oxygen concentrations of 2.0 mg/L) and normoxic (dissolved oxygen concentrations of 7.2 ± 0.2 mg/L) phases.
From an initial pool of 480 individuals, 36 mussels were selected and distributed into three experimental replicates (n = 12 mussels per replicate). The duration of each hypoxic exposure was determined based on methodologies established in prior studies [77]. The experimental design incorporated a structured sampling regime: Gill and digestive gland samples of three mussels were collected under hypoxic conditions at day 10 (n = 9 total mussels across replicates); gill and digestive gland samples of three mussels were taken following reoxygenation (normoxic conditions) at day 20 (n = 9); gill and digestive gland samples of three mussels were collected following reoxygenation at day 40 (n = 9); and gill and digestive gland samples of three mussels were sampled under hypoxic conditions at day 50 (n = 9). In total, 18 gill and digestive gland mussel samples were under hypoxia, and 18 were under reoxygenation. In the present experimental design, a control group was not included due to the primary focus on direct comparisons between hypoxic and reoxygenation conditions. Furthermore, a singular sampling event on days 10 and 20 would have critically compromised the study’s temporal resolution, precluding the detection of progressive effects or prolonged microbial shifts. The serial sampling at days 40 and 50 provided a detailed perspective on the long-term, cumulative effects of hypoxia and reoxygenation, essential for evaluating the impacts of oxygen variability on bivalves under climate change and eutrophication scenarios. This approach is fundamental for developing effective management and conservation strategies for M. chilensis in the face of evolving environmental conditions.
Before the hypoxia challenge, mussels were acclimatized for 38 days in filtered seawater (12.5 ± 0.94 °C) under continuous flow, aeration, and feeding. Following acclimatization, dissolved oxygen concentrations within the recirculation system were monitored daily and adjusted using nitrogen gas injection to maintain the target hypoxic level of 2.0 mg/L.
Gill and digestive gland tissues were selected due to their critical roles in bivalve physiology. Gills, as the primary interface between the organism and its environment, are central to respiration and filter feeding [78,79]. Given their constant exposure to ambient conditions, gills are particularly susceptible to hypoxia-induced physiological stress. Consequently, microbial changes within gill tissues were investigated as potential biomarkers of hypoxia-induced stress [80].
In addition to gills, the digestive gland was analyzed due to its multifunctional role in nutrient assimilation, metabolic regulation, and immune response [81,82,83,84]. Under hypoxic conditions, bivalves often exhibit valve closure, significantly reducing filtration and respiration rates [85,86]. Since hypoxia impacts filtration-dependent nutrient processing and metabolic activity, the digestive gland microbiota shifts were examined to elucidate the broader physiological consequences of hypoxia-induced dysbiosis. This study aimed to identify shared perturbation patterns and assess the physiological implications of hypoxia exposure in M. chilensis by examining microbial dynamics in both gill and digestive gland tissues.
To reduce inter-individual variability in the microbiota associated with gill and digestive gland tissues, samples from three mussels were pooled to create a single biological replicate, with each sequencing sample representing nine pooled individuals [87]. This pooling strategy, utilizing nine individuals per sequencing sample, was implemented to enhance the detection of consistent microbial patterns while optimizing sequencing resources. Figure 1A,B, 3, 4, and 7 present microbiota composition from pooled samples at control time points (days 20 and 40, n = 9 mussels each) and hypoxic phases (days 10 and 50, n = 9 mussels each). Conversely, Figure 1C, 2, 5, and 6 display microbiota composition from combined normoxic samples at days 20 and 40 (n = 18 total mussels) and combined hypoxic samples at days 10 and 50 (n = 18 total mussels).
The samples were preserved in molecular-grade ethanol, transported at 4 °C, and stored at −80 °C until further processing for microbiological analysis.

2.2. DNA Isolation and 16S Amplification

Total bacterial DNA was isolated from homogenized gill and digestive gland tissues of mussels using the phenol-chloroform extraction method.
Gill and digestive gland tissues (20–30 mg) were collected from three mussels per group (nine per treatment), thawed, washed, minced, and vortexed to facilitate homogenization using ceramic beads. Each sample was then mixed with 1 mL of lysis buffer (10 mM Tris-HCl, 400 mM NaCl, 100 mM EDTA, 0.4% SDS, and 100 μg/mL Proteinase K, pH 8.0) and incubated at 37 °C for 2 h under constant agitation to ensure complete lysis [88].
After incubation, 1 volume of phenol-chloroform was added to each sample, followed by centrifugation at 12,000 rpm for 5 min at room temperature. The aqueous phase was carefully collected, and an equal volume of chloroform was added, followed by an additional centrifugation at 12,000 rpm for 5 min. The resulting aqueous phase was mixed with molecular grade absolute ethanol and transferred to a DNeasy Blood and Tissue column (Qiagen, Germantown, MD, USA) to continue purification following the manufacturer’s protocol.
The quality and purity of the extracted DNA were assessed using a Nanodrop One spectrophotometer (Thermo Scientific, Waltham, MA, USA), and its integrity was verified through electrophoresis in a 1% agarose gel prepared in TAE buffer (Tris-Acetic Acid-EDTA). DNA concentration was further quantified by fluorescence using a Qubit 4 fluorometer (Thermo Scientific, Waltham, MA, USA) with the dsDNA BR Assay Kit (Thermo Scientific, Waltham, MA, USA).
For 16S rRNA gene amplification, the isolated DNA was diluted to a concentration of 50 ng/μL and used as a template in a 25 μL PCR reaction containing LongAmp Taq DNA polymerase (New England Biolabs, MA, USA) and universal 16S primers: 27F (5′-AGAGTTTGATCCTGGCTCAG-3′) and 1492R (5′-GGTTACCTTGTTACGACTT-3′) [88]. The thermal cycling conditions included an initial denaturation step at 95 °C for 1 min, followed by 25 cycles of 95 °C for 20 s, 56 °C for 30 s, and 65 °C for 2 min, with a final extension at 65 °C for 5 min. The resulting 16S rRNA PCR amplicons were confirmed by electrophoresis in a 1.2% agarose gel prepared in TAE buffer.

2.3. Library Preparation and Nanopore Sequencing

Nanopore sequencing is an advanced technique for characterizing microbial communities by sequencing the 16S rRNA gene amplicon [89]. Following the PCR amplification of the 16S rRNA gene, the resulting amplicons were pooled according to the experimental groups and purified using Agencourt AMPure XP beads (Beckman Coulter, Brea, CA, USA) to remove primer dimers and nonspecific amplification products. The purified amplicons were then quantified using a Qubit 4 fluorometer (Thermo Scientific, Waltham, MA, USA) to ensure the appropriate library concentration for sequencing.
Library preparation was conducted using the 16S Barcoding Kit (SQK-16S024, Oxford Nanopore Technologies, Oxford, UK) following the manufacturer’s protocol. The amplicons were barcoded through a PCR reaction using LongAmp Taq polymerase (New England Biolabs, Ipswich, MA, USA) and purified according to the supplier’s instructions.
The quality and size distribution of the prepared libraries were evaluated using the 2200 TapeStation system (Agilent, Santa Clara, CA, USA) with DNA ScreenTape (Agilent, CA, USA). This ensured that the amplicons were within the expected size range and minimized the presence of adapter dimers or residual primers. The final library concentration was determined using the Qubit 4 fluorometer with the High Sensitivity D5000 ScreenTape (Agilent, Santa Clara, CA, USA). A mock microbial community (ZymoBiomics Microbial Community Standard, Zymo Research, Irvine, CA, USA) was included in the analysis as a quality control standard to ensure accuracy and mitigate potential batch effects.
According to the manufacturer’s guidelines, libraries were pooled at equimolar concentrations for multiplexing and loaded onto a Spot-ON Flow Cell for sequencing using the MinION platform (Oxford Nanopore Technologies, Oxford, UK). The sequencing efficiency and run quality were monitored in real-time using the MinKNOW software (Oxford Nanopore Technologies) version: 5.8.12, enabling comprehensive and high-resolution microbial community profiling.

2.4. Data Processing and Taxonomic Assignment

A rigorous data processing pipeline was applied to the nanopore sequencing reads to ensure robust and reliable results. First, base-calling was performed using the Guppy software (version 6.3.2), which ensured high-quality nucleotide base identification. Subsequently, a strict quality filter (Q-score ≥ 7) was applied to remove low-quality reads, thereby maintaining the resulting dataset’s integrity.
The resulting FASTQ files were processed using Porechop to remove adapter sequences and to demultiplex the reads, assigning them to their respective samples [90]. The demultiplexed reads were then used as input for taxonomic classification through the Emu algorithm, specifically designed to annotate full-length 16S rRNA sequences generated from nanopore sequencing [91]. Emu utilizes an expectation-maximization approach, which enables precise and reliable taxonomic assignments, minimizing false positives and negatives [91].
To further refine taxonomic assignment, a customized 16S rRNA database was constructed by combining reference databases with sequences derived from previous studies. A minimum abundance threshold of 0.01 was established to exclude low-representative taxa or potential artifacts. Classified reads were grouped into operational taxonomic units (OTUs) at a 97% similarity threshold, which enabled the operational definition of the different bacterial species present in the samples.

2.5. Community Profiling and Statistical Testing

The resulting OTU table was analyzed using the Microbiome Analyst software version 2.0 to obtain a comprehensive overview of the microbial community structure and diversity. Initially, singleton OTUs—those present in only one sample—were removed to reduce noise and enhance the robustness of the analyses. Subsequently, a logarithmic transformation was applied to the abundance data to normalize the distribution and improve the interpretability of the results.
Principal Coordinates Analysis (PCoA) was performed based on a Bray-Curtis distance matrix to assess differences in the microbial community composition across sample groups. This analysis facilitated the visualization of sample relationships and the identification of clusters with similar microbial compositions. In addition, an Analysis of Similarities (ANOSIM) was conducted to determine whether statistically significant differences existed in community structure between the compared groups.
Furthermore, a rarefaction curve was constructed using the Vegan package in R to evaluate sampling coverage and microbial community richness [92]. This curve assessed whether the number of sequences obtained was sufficient to capture the total community diversity and if there were differences in richness between the sample groups.

2.6. Data Processing and Heat Tree Visualization of Microbial Communities

The heat tree analysis was performed using the R programming language (version 4.3.3) and the integrated development environment RStudio. Several R libraries were utilized, including Metacoder for hierarchical taxonomic data analysis and visualization, Dplyr for efficient data manipulation, and Vegan for ecological diversity analysis [92,93]. These tools were selected for their robustness and widespread use in microbiota data analysis.
The microbiota dataset used in this study was derived from 16S rRNA sequencing data processed through the MicrobiomeAnalyst pipeline [94]. The dataset comprised two primary files: one containing taxonomic read abundance per sample and another with metadata detailing sample attributes, such as experimental treatments and tissue sources. Both files were imported into R, and an initial exploratory analysis was conducted to assess data integrity and structure.
A rigorous filtering process was implemented to ensure data reliability and mitigate the influence of sequencing artifacts. Taxa with low read counts, specifically those with fewer than five reads, were removed to minimize the impact of sequencing errors. Furthermore, taxa exhibiting zero abundance across all samples were excluded. A prevalence threshold of 20% was applied, ensuring that only taxa present in at least 20% of the samples were retained. This filtering process was conducted separately for tissue types, including gills and digestive glands, for potential tissue-specific variations in microbial communities.
The heat tree visualization was generated using the Metacoder package, which enables the hierarchical representation of microbial communities [95]. In this visualization, node size corresponds to taxon abundance, while node color indicates statistical differences across experimental conditions. Prior to visualization, the dataset was transformed into a format compatible with the Metacoder package. Taxonomic hierarchies were structured according to lineage, and a taxmap object was created to organize and analyze taxonomic relationships.

2.7. Linear Discriminant Analysis Effect Size (LEfSe) and Correlation Network Analysis

The linear discriminant analysis effect size (LEfSe) method was employed to identify significant differences in bacterial species abundance between gill samples from challenged and controlled individuals. A significance threshold of FDR-adjusted p-value < 0.05 and a logarithmic, linear discriminant analysis (LDA) score ≥ 4.0 were set as cut-off values to identify differentially abundant taxa. The top 15 discriminative features were visualized using a dot plot highlighting the primary bacterial taxa driving the differences between groups.
To further explore microbial interactions, a network correlation analysis was performed to evaluate the co-occurrence patterns of microbial taxa in the samples. Networks were constructed using the Sparse Correlations for Compositional Data (SparCC) algorithm, which is particularly suited for microbiota data due to its ability to handle compositional structures. The correlation network was estimated using 100 bootstrap permutations, with a significance threshold of p < 0.05 and a minimum correlation coefficient of 0.3. These parameters were chosen to ensure the identified associations’ robustness and minimize the inclusion of spurious correlations. This approach helps identify potential interactions and dependencies among bacterial species within the microbiota.

2.8. Prediction of Metagenomic Functional Potential

PICRUSt2 (Phylogenetic Investigation of Communities by Reconstruction of Unobserved States) was employed to infer the functional potential of the microbiota in the gill and digestive gland tissues of M. chilensis under hypoxic conditions based on marker gene sequences [96]. The R package ggpicrust2 was used to facilitate the functional analysis and visualization [97]. Given that PICRUSt2 is optimized for short-read sequencing data, a preprocessing step was necessary to adapt our long-read amplicon sequences generated through nanopore technology. The software HyperEx v0.1.0 extracted the V3–V4 regions from the full-length 16S rRNA sequences, generating a FASTA file suitable for downstream processing.
The resulting FASTA and BIOM files generated from the operational taxonomic unit (OTU) table were used as input for PICRUSt2 analysis. The functional pathways were constructed using the MetaCyc database to provide a comprehensive functional profile of the microbial communities [98]. The relative abundances of pathways were visualized using the R software version 4.3.3. Statistical Analysis of Metagenomic Profiles (STAMP) was employed [99] to test for significant differences in pathway contributions between groups. A chi-square test corrected with the Benjamini–Hochberg false discovery rate (FDR) was applied to control for multiple comparisons, with a significance threshold set at an FDR-adjusted p-value of <0.05.
For visualization purposes, the final plots included only data with a minimum relative abundance of 0.5% to focus on the most relevant functional changes. This approach enabled a detailed evaluation of pathway-level functional shifts associated with the microbiota’s response to hypoxic stress, providing insights into the potential functional adaptations within the microbial community.

2.9. Data Availability

The nanopore data for DNA analysis were deposited in the National Center for Biotechnology Information Short Reads Archive (NCBI-SRA) under the BioProject accession number PRJNA1240298.

3. Results

3.1. Alpha and Beta Diversity Analysis of M. chilensis Microbiota Under Normoxia and Hypoxia

Alpha and beta diversity analyses of the M. chilensis microbiota under normoxic and hypoxic conditions revealed significant differences in microbial composition and structure across both studied tissues (gills and digestive gland) (Figure 1). Rarefaction curves (Figure 1A) showed an apparent decrease in microbial diversity under hypoxia compared to normoxia, particularly pronounced in the gills. The digestive gland showed lower diversity only during the first hypoxic sampling. Principal Coordinate Analysis (PCoA) (Figure 1B) revealed a distinct clustering of normoxic and hypoxic samples for both tissues, indicating substantial shifts in microbial community composition. Alpha diversity indices (Figure 1C) confirmed a significant decrease in microbial diversity in both tissues under hypoxia. This decline was more pronounced in the gills, suggesting a greater sensitivity of the microbial community present to low oxygen compared to the digestive gland.

3.2. Taxonomic Shifts in the Microbiota of M. chilensis Under Normoxia and Hypoxia

Figure 2 presents a heat tree analysis, where branch color reflects the log2 of the mean ratio between bacterial taxa’s relative abundance under normoxia (blue) and hypoxia (red). This approach visualizes taxonomic changes across hierarchical levels, highlighting variations induced by oxygen conditions.
In gills, an apparent decrease in the relative abundance of specific taxa under hypoxia was observed, while others exhibited an increase. This difference is represented by branch color: taxa with decreased abundance under hypoxia are blue, and those with increased abundance are red. Dominant taxa under normoxia included Roseobacteraceae, Oceanicola, Roseobacter, Thalassobius, Phaeobacter, Octadecabacter, Sulfitobacter, Leisingera, Ruegeria, Loktanella, Tateyamaria, Roseovarius, Litoreibacter, Pelagimonas, Pacifibacter, Shimia, Actibacterium, Saggitula, Rhodobacteraceae, Aliiroseovarius, Yoonia, Pseudophaeobacter, Planktotalea, Sedimentitalea, Amylibacter, Aestuariibius, and Neptunicoccus. Conversely, taxa representative of hypoxia included Campylobacterales, Poseidonibacter, Arcobacteraceae, Campylobacteraceae, Campylobacter, Aliarcobacter, Arcobacter, Malaciobacter, Halarcobacter, Thiovulaceae, Elizabethkingia, Weeksellaceae, Saccharicrinis, Paludibacter, Crocinitomix, Crocinitomicaceae, Labilibacter, Prolixibacteraceae, Marinifilum, Olleya, Antarticcibacterium, Firmicutes, and Bacillales.
The digestive gland displayed a similar response, with differential patterns in taxonomic abundance under hypoxia. Hypoxia significantly altered the microbiota composition, with several taxa exhibiting notable changes in relative abundance. Dominant taxa under normoxia included Octadecabacter, Sulfitobacter, Thalassobius, Phaeobacter, Roseobacter, Leisingera, Antarctobacter, Roseovarius, Tateyamaria, Shimia, Pacificibacter, Litoreibacter, Pelagimonas, Aliiroseovarius, Amylibacter, Sedimentitalea, Planktotalea, Rhodobacteraceae, Lacipirellulaceae, Polaribacter, and Aquimarina. In contrast, taxa enriched under hypoxia were Acidovorax, Delftia, Curvibacter, Burkholderia, Cupriavidus, Paraburkholderia, Neisseria, Massilia, Desulfovibrio, Solidesulfovibrio, Pseudodesulfovibrio, Acidithiobacillus, Acidiferrobacteraceae, Nevskiales, Steroidobacteraceae, Ectothiorhodospiraceae, Marinobacterium, Pseudoalteromonas, Shewanella, Vibrio, Francisella, Yersinia, Serratia, Pectobacteriaceae, Enterobacteriaceae, Ancylomarina, Marinifilaceae, Marinilabiliales, Bacteroidales, and Flavobacteriales.

3.3. Analysis of Bacterial Genus Relative Abundance in the Microbiota of M. chilensis Under Normoxia and Hypoxia

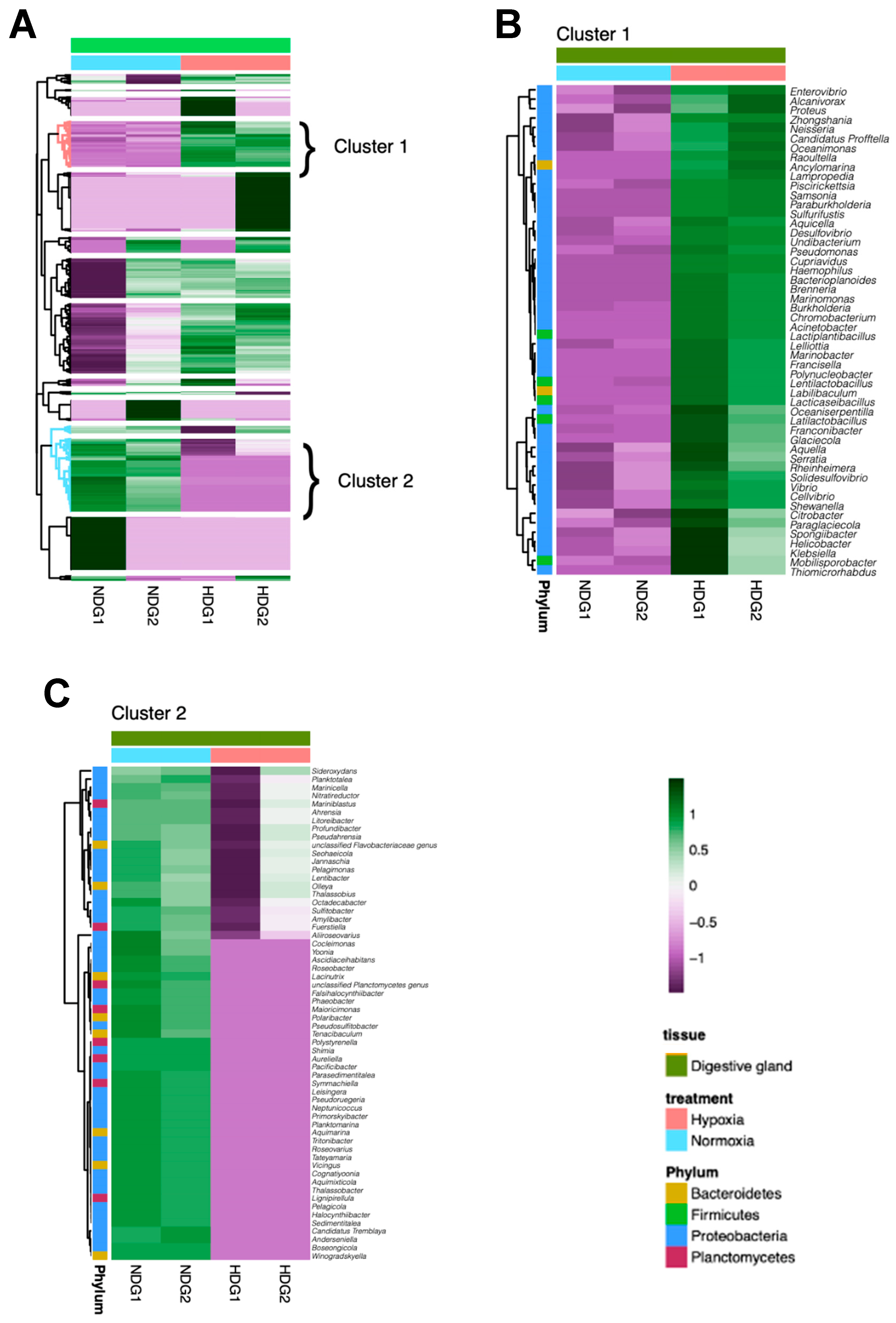
Heatmap analysis revealed distinct shifts in the relative abundance of bacterial genera in the gill and digestive gland microbiotas of M. chilensis under normoxic and hypoxic conditions (Figure 3 and Figure 4). The microbial communities clustered into two distinct groups in both tissues, reflecting differential responses to oxygen availability. Figure 3A and Figure 4A illustrate these patterns, with normoxic (blue) and hypoxic (red) conditions highlighting specific genera that were differentially distributed, suggesting a tissue-specific microbial adaptation to hypoxia.
Cluster 1 consisted of bacterial genera that showed a marked decrease in abundance under hypoxic conditions. In the gills (Figure 3B), these genera exhibited a significant reduction in relative abundance during hypoxia exposure, with a similar trend observed in the digestive gland (Figure 4B). Representative genera in the gill cluster included Salmonella, Thalassobius, Roseobacter, Cocleimonas, Nitratireductor, Planktomarina, Marinicella, Yoonia, Neptunicoccus, Tenacibaculum, Cellulophaga, Leucothrix, Tritonibacter, Jannaschia, Lacinutrix, Boseongicola, Sedimentitalea, Pseudahrensia, Pseudoruegeria, and Phaeobacter. In the digestive gland, prominent genera included Thiomicrorhabdus, Mobilisporobacter, Klebsiella, Helicobacter, Spongiibacter, Paraglaciecola, Citrobacter, Shewanella, Cellvibrio, Vibrio, Solidesulfovibrio, Rheinheimera, Serratia, Aquella, Glaciecola, Franconibacter, Latilactobacillus, Oceaniserpentilla, Lacticaseibacillus, and Labilibaculum.
In contrast, Cluster 2 comprised bacterial genera that increased in abundance under hypoxia. In the gills (Figure 3C), these genera showed a significant rise in relative abundance in response to hypoxic exposure, and a similar pattern was evident in the digestive gland (Figure 4C). The predominant gill genera under hypoxia included Poseidonibacter, Arcobacter, Phocaeicola, Marinifilum, Halarcobacter, Methylothermus, Azospirillum, Labilibaculum, Bacteroides, Saccharicrinis, Francisella, Salegentibacter, Draconibacterium, Paludibacter, Elizabethkingia, Polaribacter, Pedobacter, Malaciobacter, Roseimarinus, and Aliarcobacter. The digestive gland featured hypoxia-associated genera such as Sideroxydans, Planktotalea, Marinicella, Nitratireductor, Mariniblastus, Ahrensia, Litoreibacter, Profundibacter, Pseudahrensia, Seohaeicola, Jannaschia, Pelagimonas, Lentibacter, Olleya, Thalassobius, Octadecabacter, Sulfitobacter, Amylibacter, Fuerstiella, and Aliiroseovarius.

3.4. Linear Discriminant Analysis

Linear Discriminant Analysis (LDA) demonstrated distinct bacterial community compositions in the gills and digestive gland of M. chilensis under normoxic and hypoxic conditions (Figure 5).
In the gills (Figure 5A), 31 bacterial species were significantly more abundant under normoxia, including Aquimarina macrocephali, Aquimarina muelleri, and Flavobacteriaceae bacterium. Conversely, 19 species exhibited increased abundance under hypoxia, such as Poseidonibacter parvus, Poseidonibacter lekithochrous, and Arcobacter nitrofigilis.
Similarly, the digestive gland (Figure 5B) displayed 14 bacterial species enriched under normoxia, including Polaribacter sp. ALD11, Polaribacter sp. BM10, and Plaribacter atrinae. In contrast, six species showed increased abundance under hypoxia, including Francisella tularensis, Citrobacter freundii, and Shigella sonnei.

3.5. Functional Potential Prediction of the M. chilensis Microbiota Under Normoxia and Hypoxia

Picrust2 analysis revealed alterations in the functional potential of the M. chilensis microbiota between normoxia and hypoxia conditions (Figure 6). Among the metabolic pathways analyzed, only the degradation/utilization/assimilation category showed a significant difference between conditions (Figure 6A,B). Notably, both tissues exhibited a higher proportion of sequences assigned to degradation/utilization/assimilation pathways under normoxia compared to hypoxia (Figure 6C,D).
The metabolic pathways enriched under normoxia and hypoxia differed between the gills and digestive gland (Figure 6E,F). All degradation/utilization/assimilation pathways were different for both tissues, except for the TCA cycle which was more enriched than other pathways in the digestive gland. In the gills, normoxia favored pathways related to cofactor, prosthetic group, and electron carrier biosynthesis, as well as fatty acid, lipid, and carbohydrate biosynthesis, whereas the digestive gland exhibited a predominance of the TCA cycle, amine and polyamine degradation, and aspartate metabolism. Under hypoxia (Figure 6E), the gills showed an increase in cofactor, prosthetic group, electron carrier biosynthesis, carbohydrate biosynthesis, and the TCA cycle, accompanied by a decline in fatty acid and lipid biosynthesis, nucleoside and nucleotide degradation, and secondary metabolite degradation. In the digestive gland (Figure 6F), hypoxia induced an upregulation of the TCA cycle and hexuronide and hexuronate degradation, while pathways related to amine and polyamine degradation, aspartate metabolism, S-adenosyl-L-methionine biosynthesis, and the methylaspartate cycle were downregulated.

3.6. Dynamics of Bacterial Pathogens

We evaluated the presence and abundance of specific groups to explore whether changes in the microbiota due to hypoxia lead to an increase in the community of pathogenic bacteria. The objective was to assess whether hypoxia promotes bivalves as reservoirs for aquatic pathogens. Figure 7 presents a scatter plot illustrating the dynamics in the relative abundance of various fish bacterial pathogens in M. chilensis under normoxic and hypoxic conditions. Each point on the graph represents the relative abundance of a specific pathogen at different levels of oxygen.
In the gills of M. chilensis, an increase in the relative abundance of some bacterial pathogens was observed under hypoxic conditions compared to normoxia. Pathogens that showed a significant increase included Arcobacter cryaerophilus, with smaller increases seen in Citrobacter freundii and Klebsiella pneumoniae. Conversely, some bacterial pathogens in the gills of M. chilensis disappeared under hypoxic conditions compared to normoxia. These pathogens included Flavobacterium columnare, Salmonella enterica, and Tenacibaculum ovolyticum.
Similarly, the digestive gland of M. chilensis also experienced an increase in the relative abundance of several bacterial pathogens under hypoxia. Pathogens that showed a notable increase included Aliivibrio wodanis, Pseudomonas fluorescens, Moritella marina, and Vibrio mimicus. Additionally, in the digestive gland of M. chilensis, several bacterial pathogens disappeared under hypoxic conditions compared to normoxia. Pathogens that disappeared included Flavobacterium columnare, Tenacibaculum maritimum, and Tenacibaculum dicentrarchi. Moreover, a reduction in the relative abundance of Vibrio cholerae, Pseudomonas chlororaphis, and Citrobacter freundii was also observed.

4. Discussion

This study highlights the importance of conducting controlled hypoxia exposure experiments to understand and predict changes in the microbiota of bivalve mollusks, such as M. chilensis, under environmental stress associated with climate change [15]. Hypoxia, regarded as a significant environmental stressor, interacts in complex ways with other environmental factors, significantly affecting the health and performance of marine organisms [100,101]. Advancing our understanding of the microbiota’s role in the physiological response of organisms to these stressors has become essential, as it can reveal critical mechanisms of adaptation and resilience [30,102,103,104]. Expanding on previous studies, this work focused on evaluating the impact of hypoxia on the gill and digestive gland microbiota of M. chilensis [15,105,106].
In this context, our study is pioneering in demonstrating the effects of oceanic hypoxia on the gill and digestive gland microbiota of mussels at the species level. The gills, in addition to their respiratory function, play a key role in nutrition and immune defense, hosting symbiotic microbial communities that contribute to carbon and nitrogen fixation [107,108,109,110]. Our results indicate that hypoxia induces profound changes in both the composition and function of the microbiota in these tissues, primarily by eliminating bacterial groups unable to tolerate low oxygen conditions. The observed restructuring of the microbiota under hypoxia suggests adaptive and selective effects, reinforcing the microbiota’s ability to respond to environmental stress. These changes likely result from selective pressure favoring bacterial communities with greater tolerance to hypoxic conditions, possibly mediated by adaptive mechanisms such as quorum sensing, which regulate colonization, virulence, and stress resistance in oxygen-depleted environments [27,28,108,111,112,113,114,115]. However, this adaptive capacity also presents potential risks. The selective pressure exerted by hypoxia may facilitate the proliferation of opportunistic pathogens, potentially compromising the host’s immune system and its ability to resist infections and other environmental stressors. Our results provide evidence of this selective pressure, manifested in a reduction of bacterial species richness and diversity, particularly in the gills, aligning with responses observed in other aquatic ecosystems [1,116,117]. Functional changes in the microbiota of M. chilensis, especially in lipid and fatty acid biosynthesis pathways, suggest metabolic adaptations to hypoxia. These findings corroborate previous studies in other bivalves [15]. These changes are likely strategies to optimize energy efficiency and minimize biomass production in resource-limited environments [16,118].
Alterations in the functionality of the microbiota have direct implications for host physiology [119]. Reducing the production of essential metabolites, such as vitamins and amino acids, may affect the nutrition and overall health of M. chilensis [120]. Additionally, the decrease in microbial diversity and functionality could limit the microbiota’s ability to contribute to critical metabolic processes, such as nutrient digestion and the production of immunomodulatory compounds [121]. The results reveal a decrease in the activity of degradation, utilization, and nutrient assimilation pathways in the digestive gland under hypoxic conditions. This phenomenon could affect essential cellular processes, such as proliferation and differentiation, limiting the mussel’s growth and adaptive capacity in response to additional stress factors [122,123]. The complex interaction between biosynthesis, metabolite generation, and degradation pathways under hypoxia indicates a co-evolutionary adaptation process between M. chilensis and its microbiota. This symbiotic relationship is crucial for maintaining host homeostasis; any disruption in this balance may lead to dysbiosis, increasing susceptibility to opportunistic or polymicrobial infections. In aquaculture and marine environments, dysbiosis has been associated with mass mortality events and disease outbreaks, underscoring the importance of the microbiota in host health [124].
The variation in the intestinal microbiota composition of Mytilus across individuals and populations reflects the influence of diet, host genetics, and environmental conditions [125,126,127,128,129,130]. Aquaculture practices also shape this microbial structure, as seen in the differences between the microbiota of farmed and wild mussels [131]. In the gills of M. chilensis, the increased presence of bacterial groups associated with hypoxic environments is a clear consequence of the selective pressure of low oxygen availability. These adaptations may involve the production of antioxidants and the utilization of alternative metabolic pathways, indicating a complex metabolic interaction between the bacteria and the host [132,133].
The dominant microbiota in the digestive gland of M. chilensis includes bacteria from the phyla Actinobacteria, Proteobacteria, Bacteroidetes, and Firmicutes, consistent with other mussel species and aquatic organisms [15,44,134,135,136,137,138,139,140,141,142,143,144,145,146,147,148]. In contrast, the gill microbiota is dominated by Proteobacteria and Firmicutes, suggesting specialized and complementary roles in mussel physiology. Our findings are consistent with previous studies in other aquatic environments [136]. The prevalence of Bacteroidetes and Firmicutes in the digestive tract indicates a specialized symbiotic relationship with an enzymatic arsenal for degrading complex polysaccharides, such as cellulose and chitin, found in plankton and marine detritus [135,149,150,151]. These bacteria produce various bioactive compounds, such as antibiotics and pigments, which can benefit both the host and the microbiota [152]. Antibiotics may protect the host from pathogens, while pigments may function as antioxidants, reducing oxidative stress [153,154]. Firmicutes, with their ability to form spores, contribute to the stability of the intestinal microbiota under stressful conditions [155,156,157]. Additionally, some Firmicutes produce short-chain fatty acids as fermentation byproducts, which have anti-inflammatory properties and modulate the host’s immune response [158].
Hypoxia significantly altered the microbial community structure of M. chilensis, favoring facultative anaerobes and opportunistic pathogens while reducing beneficial microbial functions. Proteobacteria in the gills of M. chilensis participate in the degradation of organic matter in marine environments [159,160,161,162]. Their metabolic versatility allows them to utilize a wide range of organic compounds, significantly contributing to nutrient cycling [163,164,165,166,167,168]. However, a shift toward Vibrio, Aeromonas, and Desulfovibrio was observed under hypoxic conditions, indicating an increased risk of pathogenicity and altered sulfur metabolism [169,170,171]. The selective pressure exerted by low oxygen availability may enhance the survival of bacteria capable of utilizing alternative electron acceptors, potentially increasing oxidative stress in the host and disrupting metabolic homeostasis [172,173,174,175,176].
The study of the microbiota associated with M. chilensis reveals the dominance of bacteria belonging to the classes Alphaproteobacteria, Bacteroidia, Epsilonproteobacteria, and Gammaproteobacteria in the gills and digestive gland. These classes exhibit diverse and ecologically relevant metabolic functions in aquatic ecosystems, participating in biogeochemical and ecological cycles [167,177,178,179,180,181]. The presence of Epsilonproteobacteria in the gills suggests an adaptation to sulfuric niches and a potential symbiotic role in the oxidation of reduced compounds [182,183]. Alphaproteobacteria and Gammaproteobacteria are key components of the M. chilensis microbiota, particularly under normoxic conditions. Their abundance may correlate with water quality, serving as potential bioindicators of dissolved organic matter from anthropogenic sources [184,185]. Gammaproteobacteria play a crucial role in the degradation of complex organic compounds, contributing to nutrient biogeochemical cycles [186,187,188]. The order Rhodobacterales, within the class Alphaproteobacteria, dominates the gill and digestive microbiota of M. chilensis. These bacteria break down organic matter, facilitating the host’s nutrient absorption [181]. Furthermore, they may modulate the immune response, enhancing the mussel’s survival in challenging environments [189,190]. A significant aspect is the Roseobacteraceae family’s sensitivity to hypoxia. The reduction of these bacteria under low oxygen conditions suggests a disruption in microbial trophic networks, potentially affecting host health [191,192,193].
The taxonomic analysis of the digestive gland reveals the dominant presence of bacterial genera Shewanella, Aeromonas, and Vibrio as key components of the core bacterial community in the digestive gland. These bacteria are known for their pathogenic potential and ability to act as reservoirs of plasmids encoding antibiotic resistance genes [194,195,196]. The horizontal transfer of these genes, facilitated by conjugation, transformation, and transduction mechanisms, increases the risk of antimicrobial resistance dissemination, posing a significant public health concern [197,198,199,200,201,202]. This phenomenon is not limited to clinical settings but has also been documented in natural aquatic ecosystems, suggesting that these environments can serve as global reservoirs of resistance genes [203,204,205].
The increasing antimicrobial resistance, exacerbated by climate change and the indiscriminate use of antibiotics in aquaculture, highlights the urgent need to develop more effective control strategies [206,207,208,209,210,211]. Under hypoxic conditions, a reduction in the populations of Shewanella and Vibrio was observed, while Aeromonas demonstrated a remarkable ability to adapt and maintain its presence. This adaptability may be related to its diverse genetic repertoire, which includes virulence factors and the ability to form biofilms [212,213,214,215,216,217].
Pathogenic species such as Aeromonas hydrophila and Aeromonas salmonicida cause significant losses in aquaculture and pose a global health threat due to their ability to acquire antibiotic resistance genes [201,206,218,219,220,221,222,223,224,225,226,227]. The coevolution between Aeromonas and hosts such as M. chilensis suggests a symbiotic relationship in which the bacteria may facilitate digestion and offer protection against other pathogens [228,229,230,231,232,233,234,235,236,237,238,239,240,241,242,243,244,245,246]. However, this symbiosis can be disrupted under environmental stress, such as hypoxia, promoting Aeromonas as an opportunistic pathogen.
The decrease in Shewanella under hypoxic conditions is noteworthy, considering its ability to utilize nitrate as an electron acceptor in anaerobic environments [247,248,249]. This reduction in abundance could be due to competition for nutrients or the production of antimicrobial compounds by other microbial species’. The presence of Vibrio in the core microbiota of M. chilensis suggests a potential mutualistic relationship, which is consistent with other studies [240,250,251]. However, some Vibrio species are pathogenic to both bivalves and humans [250,252,253,254,255,256,257]. Although Vibrio demonstrates ecological adaptability, its dependence on oxygen reduces its prevalence under hypoxic conditions. This decrease may benefit the health of M. chilensis by reducing Vibrio-induced diseases, but it could also increase vulnerability to other pathogenic species such as Vibrio mimicus. This pathogen has been associated with disease outbreaks in various bivalve species, causing high mortality rates and significant economic losses in aquaculture [258]. V. mimicus thrives in hypoxic conditions and poses a threat due to biofilm formation, antibiotic resistance, and zoonotic potential [259,260]. An increase in the genus Acinetobacter was observed in the digestive gland under hypoxic conditions. This genus is notable for its ability to persist in diverse environments and facilitate horizontal gene transfer, including those conferring resistance to multiple clinically relevant antibiotic classes. Pathogenic strains of Acinetobacter, characterized by their multidrug resistance, represent a critical public health threat in both clinical settings and natural ecosystems [222].
Our findings confirm the absence of Psychrilyobacter in farmed M. chilensis compared to wild populations, indicating that habitat characteristics significantly influence microbial composition [131]. Anaerobic conditions in natural ecosystems support Psychrilyobacter colonization, whereas suspended aquaculture systems limit such environments [163,261,262,263,264]. Reduced microbial diversity in aquaculture could impair mussel adaptation to environmental changes and increase susceptibility to pathogens over time [265]. The presence of Aquimarina macrocephali in the gills of M. chilensis under normoxic conditions suggests an adaptation to this oxygen-rich environment. This is supported by its enzymatic profile for reducing oxidative stress and its potential role in the degradation of organic matter [266]. This bacterium may contribute to the cleaning of gill surfaces, facilitating nutrient acquisition and enhancing host health. Additionally, its ability to degrade chitin suggests a possible symbiotic interaction with the mussel, as chitin is a common structural component in plankton and microorganisms that form part of the bivalve diet [151,266]. However, A. macrocephali’s resistance to multiple antibiotics raises concerns about its role as a reservoir of resistance genes, potentially facilitating the spread of these genetic elements within the marine ecosystem and the food chain [266,267,268,269,270]. Antibiotic resistance in A. macrocephali could be linked to acquiring plasmids and exposure to subtherapeutic antibiotic doses in the aquatic environment, stemming from aquaculture and wastewater [271,272].
The comprehensive integration of transcriptomic and microbiota profiling in M. chilensis exposed to hypoxic stress has revealed a tightly interconnected network of metabolic reprogramming, immune modulation, and microbial community restructuring, underscoring the profound physiological consequences of oxygen deprivation. Hypoxia-induced metabolic shifts, characterized by the suppression of aerobic respiration and the upregulation of anaerobic pathways, were accompanied by significant alterations in the microbiota, favoring facultative anaerobes and opportunistic pathogens, thereby indicating microbial dysbiosis that could compromise host metabolic efficiency and overall homeostasis. Concurrently, immunosuppression was evident through the downregulation of immune-related genes, increased oxidative stress marked by elevated reactive oxygen species (ROS) levels, and a greater abundance of pathogenic taxa, collectively suggesting heightened host vulnerability to infections. The response exhibited tissue specificity, with gill tissues displaying more pronounced transcriptomic and microbial shifts than the digestive gland, potentially engaging compensatory metabolic pathways to mitigate hypoxia-induced stress [77].
A more personalized approach will be required to effectively manipulate immune functions through microbiota-based therapies, one that identifies specific microorganism-host relationships [104]. In the context of bivalves, high-throughput sequencing has been instrumental in managing diseases in aquaculture [273,274]. Prebiotics and probiotics in mussel farming offer a promising approach to enhancing larval resistance to adverse effects such as climate change [273,275]. These adaptations could support the survival of populations in an evolving marine environment. Early colonization by a complex microbiota or specific symbionts can induce lasting epigenetic modifications, promoting protective immunity and greater resilience to environmental stressors associated with climate change [276,277,278]. These early epigenetic alterations can have long-term protective effects, reducing the risk of diseases in later life stages and enhancing the organism’s adaptive capacity [276,277,278]. Additionally, molecular research on the interactions between hypoxia and other environmental factors, such as temperature, pH, and salinity, is crucial for managing the impacts of hypoxia on aquatic ecosystems [274,279]. Monitoring oxygenation conditions in marine habitats will be essential to maintaining the health and robustness of key species. Identifying bacterial genera sensitive or resistant to hypoxia will provide critical insights for developing sustainable management strategies.
An integrated approach based on the hologenome concept is recommended. This approach includes developing predictive models that incorporate environmental, microbial, and host factors to better understand and manage the effects of hypoxia in these ecosystems. Moreover, expanding studies on the M. chilensis hologenome, which includes viruses and microeukaryotes whose identities and functions are still in the early stages of research, is necessary [280]. Implementing sustainable management practices, such as reducing eutrophication and restoring coastal habitats, could improve water quality and protect marine biodiversity.

5. Conclusions

This study represents the first comprehensive report on the effects of hypoxia, a global environmental concern, on the gills and digestive glands of the mussel M. chilensis. Our findings show that hypoxia significantly affects the structure, relative abundance, community composition, species richness, and diversity of microbial communities associated with these tissues. The changes in the microbiota induced by hypoxia have substantial implications for mussel physiology, influencing essential processes such as digestion, nutrient absorption, and immune response. Additionally, our results suggest that hypoxia encourages the growth of opportunistic and pathogenic bacteria, underscoring the need for further investigation into the underlying mechanisms of these changes and their functional implications for the organism. Thus, maintaining optimal dissolved oxygen levels in aquaculture systems is crucial for preserving the health of M. chilensis and ensuring the sustainability of aquaculture practices. Future research is necessary to develop mitigation strategies that can reduce the negative impacts of this stressor on aquatic ecosystems.

Author Contributions

Conceptualization, M.M.-R., V.V.-M., D.V.-M. and C.G.-E.; methodology, M.M.-R., V.V.-M., D.V.-M. and C.G.-E.; software, V.V.-M., D.V.-M., M.F.M.-R. and C.G.-E.; validation, M.M.-R., V.V.-M., M.F.M.-R., D.V.-M. and C.G.-E.; formal analysis, M.M.-R., V.V.-M., D.V.-M., M.F.M.-R. and C.G.-E.; investigation, M.M.-R., V.V.-M. and C.G.-E.; resources, M.M.-R., V.V.-M. and C.G.-E.; data curation, M.F.M.-R., V.V.-M., D.V.-M. and C.G.-E.; writing—original draft preparation, M.M.-R., V.V.-M., D.V.-M. and C.G.-E.; writing—review and editing, M.M.-R., V.V.-M., D.V.-M. and C.G.-E.; visualization, M.M.-R., V.V.-M., D.V.-M. and C.G.-E.; supervision, M.M.-R., V.V.-M., D.V.-M. and C.G.-E.; project administration, M.M.-R., V.V.-M., D.V.-M. and C.G.-E.; funding acquisition, M.M.-R., V.V.-M. and C.G.-E. All authors have read and agreed to the published version of the manuscript.

Funding

This work was funded by ANID-Chile, FONDAP N°1522A0004, and COPAS Coastal ANID FB210021. Additionally, the author (M.M.-R.) acknowledges financial support from the Secretaría de Educación Superior, Ciencia, Tecnología e Innovación (SENESCYT)-Ecuador/Contrato Nro. CZ05-000735-2018, as well as from the Agencia Nacional de Investigación y Desarrollo (ANID)–Chile, Subdirección de Capital Humano/Beca de Doctorado Nacional 2019-Folio 21190791.

Institutional Review Board Statement

The study was approved by the Ethics Committee of the Universidad de Concepción (protocol code CEBB 1356-2023, approved in 1 March 2023).

Informed Consent Statement

Not applicable.

Data Availability Statement

The original contributions presented in the study are included in the article; further inquiries can be directed to the corresponding authors.

Acknowledgments

We would like to thank Constanza Sáez-Vera for her invaluable contributions and technical support throughout this research. We also wish to acknowledge Claudia Fuentealba for her essential administrative assistance, which greatly facilitated the progress of this project.

Conflicts of Interest

The authors declare no conflicts of interest.

Abbreviations

The following abbreviations are used in this manuscript:
°Cgrados Celsius
ANIDAgencia Nacional de Investigación y Desarrollo
ANOSIMAnalysis of Similarities
CACalifornia
CEBBEthics Committee of the Universidad de Concepción
C.G.-E.Cristian Gallardo Escárate
D.V.-MDiego Valenzuela Miranda
DODissolved oxygen
FDRfalse discovery rate
FONDAPFondo de Financiamiento de Centros de Investigación en Áreas Prioritarias
INCAR Interdisciplinary Center for Aquaculture Research
IPIAPInstituto Público de Investigación de Acuicultura
LDAlinear discriminant analysis
LDOWlow dissolved oxygen water
LEfSeLinear Discriminant Analysis Effect Size
log2logarithm base 2
M. chilensisMytilus chilensis
MAMassachusetts
MDPIMultidisciplinary Digital Publishing Institute
mg/Lmilligrams per liter
M.M.-RMilton Montúfar Romero
M.F.M.-RMaría Fernanda Morales-Rivera
nsample size
NCBINational Center for Biotechnology Information
OTUsoperational taxonomic units
PCoAPrincipal Coordinates Analysis
PCRPolymerase Chain Reaction
pHpotential of hydrogen
PICRUSt2Phylogenetic Investigation of Communities by Reconstruction of Unobserved States
Q-scoreQuality score
rRNAribosomal ribonucleic acid
SENESCYTSecretaría de Educación Superior, Ciencia, Tecnología e Innovación
SparCCSparse Correlations for Compositional Data
SRASequence Read Archive
STAMPStatistical Analysis of Metagenomic Profiles
TCATricarboxylic Acid Cycle
UKUnited Kingdom
USAUnited States of America
V.V.-MValentina Valenzuela-Muñoz

References

  1. Fan, S.; Li, H.; Zhao, R. Effects of normoxic and hypoxic conditions on the immune response and gut microbiota of Bostrichthys sinensis. Aquaculture 2020, 525, 735336. [Google Scholar] [CrossRef]
  2. Choumiline, K.; Pérez-Cruz, L.; Gray, A.; Bates, S.; Lyons, T. Scenarios of Deoxygenation of the Eastern Tropical North Pacific During the Past Millennium as a Window Into the Future of Oxygen Minimum Zones. Front. Earth Sci. 2019, 7, 237. [Google Scholar] [CrossRef]
  3. Conley, D.; Carstensen, J.; Vaquer-Sunyer, R.; Duarte, C. Ecosystem thresholds with hypoxia. Hydrobiologia 2009, 629, 21–29. [Google Scholar] [CrossRef]
  4. Diaz, R.; Rosenberg, R. Spreading Dead Zones and Consequences for Marine Ecosystems. Science 2008, 321, 926–929. [Google Scholar] [CrossRef]
  5. Hofmann, A.; Peltzer, E.; Walz, P.; Brewer, P. Hypoxia by degrees: Establishing definitions for a changing ocean. Deep. Sea Res. Part I Oceanogr. Res. Pap. 2011, 58, 1212–1226. [Google Scholar] [CrossRef]
  6. McArley, T.; Hickey, A.; Herbert, N. Hyperoxia increases maximum oxygen consumption and aerobic scope of intertidal fish facing acutely high temperatures. J. Exp. Biol. 2018, 221, jeb189993. [Google Scholar] [CrossRef]
  7. Moffitt, S.; Moffitt, R.; Sauthoff, W.; Davis, C.; Hewett, K.; Hill, T. Paleoceanographic insights on recent oxygen minimum zone expansion: Lessons for modern oceanography. PLoS ONE 2015, 10, e0115246. [Google Scholar] [CrossRef]
  8. Sattari, M.; Bagherzadeh, F.; Sharifpour, I.; Kazemi, R. Effect of hypoxia, normoxia and hyperoxia conditions on gill histopathology in two weight groups of beluga (Huso huso). Casp. J. Environ. Sci. 2013, 11, 77–84. [Google Scholar]
  9. Hernández-Miranda, E.; Quiñones, R.; Aedo, G.; Valenzuela, A.; Mermoud, N.; Román, C.; Yañez, F. A major fish stranding caused by a natural hypoxic event in a shallow bay of the eastern South Pacific Ocean. J. Fish Biol. 2010, 76, 1543–1564. [Google Scholar] [CrossRef]
  10. Hernández-Miranda, E.; Veas, R.; Anabalón, V.; Quiñones, R. Short-term alteration of biotic and abiotic components of the pelagic system in a shallow bay produced by a strong natural hypoxia event. PLoS ONE 2017, 12, e0179023. [Google Scholar] [CrossRef]
  11. Hernández-Miranda, E.; Veas, R.; Labra, F.; Salamanca, M.; Quiñones, R. Response of the epibenthic macrofaunal community to a strong upwelling-driven hypoxic event in a shallow bay of the southern Humboldt Current System. Mar. Environ. Res. 2012, 79, 16–28. [Google Scholar] [CrossRef]
  12. Labra, F.; Hernández-Miranda, E.; Quiñones, R. Dynamic relationships between body size, species richness, abundance, and energy use in a shallow marine epibenthic faunal community. Ecol. Evol. 2015, 5, 391–408. [Google Scholar] [CrossRef] [PubMed]
  13. Ali, J.; Yang, Y.; Pan, G. Oxygen micro-nanobubbles for mitigating eutrophication induced sediment pollution in freshwater bodies. J. Environ. Manag. 2023, 331, 117281. [Google Scholar] [CrossRef] [PubMed]
  14. De la Maza, L.; Farias, L. The intensification of coastal hypoxia off central Chile: Long term and high frequency variability. Front. Earth Sci. 2023, 10, 929271. [Google Scholar] [CrossRef]
  15. Khan, F.; Shang, Y.; Chang, X.; Kong, H.; Zuberi, A.; Fang, J.; Liu, W.; Peng, J.; Zhang, X.; Hu, M.; et al. Effects of Ocean Acidification, Hypoxia, and Warming on the Gut Microbiota of the Thick Shell Mussel Mytilus coruscus Through 16S rRNA Gene Sequencing. Front. Mar. Sci. 2021, 8, 736338. [Google Scholar] [CrossRef]
  16. Andreyeva, A.; Gostyukhina, O.; Kladchenko, E.; Afonnikov, D.; Rasskazov, D.; Lantushenko, A.; Vodiasova, E. Hypoxia exerts oxidative stress and changes in expression of antioxidant enzyme genes in gills of Mytilus galloprovincialis (Lamarck, 1819). Mar. Biol. Res. 2021, 17, 369–379. [Google Scholar] [CrossRef]
  17. Gu, H.; Shang, Y.; Clements, J.; Dupont, S.; Wang, T.; Wei, S.; Wang, X.; Chen, J.; Huang, W.; Hu, M.; et al. Hypoxia aggravates the effects of ocean acidification on the physiological energetics of the blue mussel Mytilus edulis. Mar. Pollut. Bull. 2019, 149, 110538. [Google Scholar] [CrossRef]
  18. Wang, Y.; Hu, M.; Li, Q.; Li, J.; Lin, D.; Lu, W. Immune toxicity of TiO2 under hypoxia in the green-lipped mussel Perna viridis based on flow cytometric analysis of hemocyte parameters. Sci. Total Environ. 2014, 470, 791–799. [Google Scholar] [CrossRef]
  19. Wang, Y.; Hu, M.; Cheung, S.; Shin, P.; Lu, W.; Li, J. Immune parameter changes of hemocytes in green-lipped mussel Perna viridis exposure to hypoxia and hyposalinity. Aquaculture 2012, 356, 22–29. [Google Scholar] [CrossRef]
  20. Falfushynska, H.; Piontkivska, H.; Sokolova, I. Effects of intermittent hypoxia on cell survival and inflammatory responses in the intertidal marine bivalves Mytilus edulis and Crassostrea gigas. J. Exp. Biol. 2020, 223, jeb217026. [Google Scholar] [CrossRef]
  21. Haider, F.; Falfushynska, H.; Timm, S.; Sokolova, I. Effects of hypoxia and reoxygenation on intermediary metabolite homeostasis of marine bivalves Mytilus edulis and Crassostrea gigas. Comp. Biochem. Physiol. Part A Mol. Integr. Physiol. 2020, 242, 110657. [Google Scholar] [CrossRef]
  22. Sweet, M.; Bulling, M. On the Importance of the Microbiome and Pathobiome in Coral Health and Disease. Front. Mar. Sci. 2017, 4, 9. [Google Scholar] [CrossRef]
  23. Berg, G.; Rybakova, D.; Fischer, D.; Cernava, T.; Vergès, M.; Charles, T.; Chen, X.; Cocolin, L.; Eversole, K.; Corral, G.; et al. Microbiome definition re-visited: Old concepts and new challenges. Microbiome 2020, 8, 103. [Google Scholar] [CrossRef]
  24. Cheng, F.; Wang, L.; Lai, Y.; Chiang, C. The utility of microbiome (microbiota) and exosomes in dentistry. J. Dent. Sci. 2024, 19, 1313–1319. [Google Scholar] [CrossRef] [PubMed]
  25. Quigley, E.; Stanton, C.; Murphy, E. The gut microbiota and the liver. Pathophysiological and clinical implications. J. Hepatol. 2013, 58, 1020–1027. [Google Scholar] [CrossRef] [PubMed]
  26. Baudoin, L.; Sapinho, D.; Maddi, A.; Miotti, L. Scientometric analysis of the term ’microbiota’ in research publications (1999-2017): A second youth of a century-old concept. FEMS Microbiol. Lett. 2019, 366, fnz138. [Google Scholar] [CrossRef]
  27. Lokmer, A.; Wegner, K. Hemolymph microbiome of Pacific oysters in response to temperature, temperature stress and infection. Int. Soc. Microb. Ecol. J. 2015, 9, 670–682. [Google Scholar] [CrossRef]
  28. Green, T.; Barnes, A. Bacterial diversity of the digestive gland of Sydney rock oysters, Saccostrea glomerata infected with the paramyxean parasite, Marteilia sydneyi. J. Appl. Microbiol. 2010, 109, 613–622. [Google Scholar] [CrossRef]
  29. Zurel, D.; Benayahu, Y.; Or, A.; Kovacs, A.; Gophna, U. Composition and dynamics of the gill microbiota of an invasive Indo-Pacific oyster in the eastern Mediterranean Sea. Environ. Microbiol. 2011, 13, 1467–1476. [Google Scholar] [CrossRef]
  30. Dubé, C.; Ky, C.; Planes, S. Microbiome of the Black-Lipped Pearl Oyster Pinctada margaritifera, a Multi-Tissue Description With Functional Profiling. Front. Microbiol. 2019, 10, 1548. [Google Scholar] [CrossRef]
  31. Voolstra, C.; Ziegler, M. Adapting with Microbial Help: Microbiome Flexibility Facilitates Rapid Responses to Environmental Change. Bioessays 2020, 42, 2000004. [Google Scholar] [CrossRef] [PubMed]
  32. Rastelli, M.; Cani, P.; Knauf, C. The Gut Microbiome Influences Host Endocrine Functions. Endocr. Rev. 2019, 40, 1271–1284. [Google Scholar] [CrossRef] [PubMed]
  33. Soen, Y. Environmental disruption of host-microbe co-adaptation as a potential driving force in evolution. Front. Genet. 2014, 5, 168. [Google Scholar] [CrossRef]
  34. Suzuki, T.; Ley, R. The role of the microbiota in human genetic adaptation. Science 2020, 370, eaaz6827. [Google Scholar] [CrossRef]
  35. McLaren, M.; Callahan, B. Pathogen resistance may be the principal evolutionary advantage provided by the microbiome. Philos. Trans. R. Soc. B Biol. Sci. 2020, 375, 20190592. [Google Scholar] [CrossRef]
  36. Zeb, F.; Osaili, T.; Obaid, R.; Naja, F.; Radwan, H.; Ismail, L.; Hasan, H.; Hashim, M.; Alam, I.; Sehar, B.; et al. Gut Microbiota and Time-Restricted Feeding/Eating: A Targeted Biomarker and Approach in Precision Nutrition. Nutrients 2023, 15, 259. [Google Scholar] [CrossRef]
  37. Masanja, F.; Yang, K.; Xu, Y.; He, G.; Liu, X.; Xu, X.; Jiang, X.; Luo, X.; Mkuye, R.; Deng, Y.; et al. Bivalves and microbes: A mini-review of their relationship and potential implications for human health in a rapidly warming ocean. Front. Mar. Sci. 2023, 10, 1182438. [Google Scholar] [CrossRef]
  38. Xie, C.; Han, Y.; Dong, M.; Zhang, Y.; Song, H.; Huang, H.; Zhang, H.; Liu, Y.; Wei, L.; Wang, X. Analysis of microbial communities on the coloured mantle surface of three common bivalves. Aquac. Rep. 2024, 37, 102220. [Google Scholar] [CrossRef]
  39. Semova, I.; Carten, J.; Stombaugh, J.; Mackey, L.; Knight, R.; Farber, S.; Rawls, J. Microbiota Regulate Intestinal Absorption and Metabolism of Fatty Acids in the Zebrafish. Cell Host Microbe 2012, 12, 277–288. [Google Scholar] [CrossRef] [PubMed]
  40. Akter, S.; Wos-Oxley, M.; Catalano, S.; Hassan, M.; Li, X.; Qin, J.; Oxley, A. Host Species and Environment Shape the Gut Microbiota of Cohabiting Marine Bivalves. Microb. Ecol. 2023, 86, 1755–1772. [Google Scholar] [CrossRef]
  41. Valenzuela, T.; Rilling, J.; Larama, G.; Acuna, J.; Campos, M.; Inostroza, N.; Araya, M.; Altamirano, K.; Fujiyoshi, S.; Yarimizu, K.; et al. 16S rRNA-Based Analysis Reveals Differences in the Bacterial Community Present in Tissues of Choromytilus chorus (Mytilidae, Bivalvia) Grown in an Estuary and a Bay in Southern Chile. Diversity 2021, 13, 209. [Google Scholar] [CrossRef]
  42. Auguste, M.; Lasa, A.; Pallavicini, A.; Gualdi, S.; Vezzulli, L.; Canesi, L. Exposure to TiO2 nanoparticles induces shifts in the microbiota composition of Mytilus galloprovincialis hemolymph. Sci. Total Environ. 2019, 670, 129–137. [Google Scholar] [CrossRef] [PubMed]
  43. Khan, B.; Clinton, S.; Hamp, T.; Oliver, J.; Ringwood, A. Potential impacts of hypoxia and a warming ocean on oyster microbiomes. Mar. Environ. Res. 2018, 139, 27–34. [Google Scholar] [CrossRef]
  44. Li, Y.; Yang, N.; Liang, X.; Yoshida, A.; Osatomi, K.; Power, D.; Batista, F.; Yang, J. Elevated Seawater Temperatures Decrease Microbial Diversity in the Gut of Mytilus coruscus. Front. Physiol. 2018, 9, 839. [Google Scholar] [CrossRef]
  45. Li, Y.; Xu, J.; Chen, Y.; Ding, W.; Shao, A.; Liang, X.; Zhu, Y.; Yang, J. Characterization of Gut Microbiome in the Mussel Mytilus galloprovincialis in Response to Thermal Stress. Front. Physiol. 2019, 10, 1086. [Google Scholar] [CrossRef]
  46. Diaz-Puente, B.; Pita, A.; Uribe, J.; Cuellar-Pinzon, J.; Guinez, R.; Presa, P. A biogeography-based management for Mytilus chilensis: The genetic hodgepodge of Los Lagos versus the pristine hybrid zone of the Magellanic ecotone. Aquat. Conserv.-Mar. Freshw. Ecosyst. 2020, 30, 412–425. [Google Scholar] [CrossRef]
  47. Santibañez, P.; Romalde, J.; Fuentes, D.; Figueras, A.; Figueroa, J. Health Status of Mytilus chilensis from Intensive Culture Areas in Chile Assessed by Molecular, Microbiological, and Histological Analyses. Pathogens 2022, 11, 494. [Google Scholar] [CrossRef]
  48. Liu, M.; Li, Q.; Tan, L.; Wang, L.; Wu, F.; Li, L.; Zhang, G. Host-microbiota interactions play a crucial role in oyster adaptation to rising seawater temperature in summer. Environ. Res. 2023, 216, 114585. [Google Scholar] [CrossRef]
  49. Hughes, D.; Alderdice, R.; Cooney, C.; Kuhl, M.; Pernice, M.; Voolstra, C.; Suggett, D. Coral reef survival under accelerating ocean deoxygenation. Nat. Clim. Change 2020, 10, 296–307. [Google Scholar] [CrossRef]
  50. Salmond, N.; Wing, S. Sub-lethal and lethal effects of chronic and extreme multiple stressors on a critical New Zealand bivalve under hypoxia. Mar. Ecol. Prog. Ser. 2023, 703, 81–93. [Google Scholar] [CrossRef]
  51. Iriarte, J.; Pantoja, S.; Daneri, G. Oceanographic Processes in Chilean Fjords of Patagonia: From small to large-scale studies. Prog. Oceanogr. 2014, 129, 1–7. [Google Scholar] [CrossRef]
  52. Yevenes, M.; Lagos, N.; Farías, L.; Vargas, C. Greenhouse gases, nutrients and the carbonate system in the Reloncaví Fjord (Northern Chilean Patagonia): Implications on aquaculture of the mussel, Mytilus chilensis, during an episodic volcanic eruption. Sci. Total Environ. 2019, 669, 49–61. [Google Scholar] [CrossRef] [PubMed]
  53. Silva, N.; Vargas, C. Hypoxia in Chilean Patagonian Fjords. Prog. Oceanogr. 2014, 129, 62–74. [Google Scholar] [CrossRef]
  54. Linford, P.; Pérez-Santos, I.; Montes, I.; Dewitte, B.; Buchan, S.; Narváez, D.; Saldías, G.; Pinilla, E.; Garreaud, R.; Díaz, P.; et al. Recent Deoxygenation of Patagonian Fjord Subsurface Waters Connected to the Peru-Chile Undercurrent and Equatorial Subsurface Water Variability. Glob. Biogeochem. Cycles 2023, 37, e2022GB007688. [Google Scholar] [CrossRef]
  55. Díaz, P.; Pérez-Santos, I.; Basti, L.; Garreaud, R.; Pinilla, E.; Barrera, F.; Tello, A.; Schwerter, C.; Arenas-Uribe, S.; Soto-Riquelme, C.; et al. The impact of local and climate change drivers on the formation, dynamics, and potential recurrence of a massive fish-killing microalgal bloom in Patagonian fjord. Sci. Total Environ. 2023, 865, 161288. [Google Scholar] [CrossRef] [PubMed]
  56. Castillo, M.; Cifuentes, U.; Pizarro, O.; Djurfeldt, L.; Caceres, M. Seasonal hydrography and surface outflow in a fjord with a deep sill: The Reloncaví fjord, Chile. Ocean Sci. 2016, 12, 533–544. [Google Scholar] [CrossRef]
  57. Schneider, W.; Pérez-Santos, I.; Ross, L.; Bravo, L.; Seguel, R.; Hernández, F. On the hydrography of Puyuhuapi Channel, Chilean Patagonia. Prog. Oceanogr. 2014, 129, 8–18. [Google Scholar] [CrossRef]
  58. Pérez-Santos, I.; Díaz, P.; Silva, N.; Garreaud, R.; Montero, P.; Henríquez-Castillo, C.; Barrera, F.; Linford, P.; Amaya, C.; Contreras, S.; et al. Oceanography time series reveals annual asynchrony input between oceanic and estuarine waters in Patagonian fjords. Sci. Total Environ. 2021, 798, 149241. [Google Scholar] [CrossRef]
  59. Soto, D.; León-Muñoz, J.; Garreaud, R.; Quinoñes, R.; Morey, F. Scientific warnings could help to reduce farmed salmon mortality due to harmful algal blooms. Mar. Policy 2021, 132, 104705. [Google Scholar] [CrossRef]
  60. Linford, P.; Pérez-Santos, I.; Montero, P.; Díaz, P.; Aracena, C.; Pinilla, E.; Barrera, F.; Castillo, M.; Alvera-Azcárate, A.; Alvarado, M.; et al. Oceanographic processes driving low-oxygen conditions inside Patagonian fjords. Biogeosciences 2024, 21, 1433–1459. [Google Scholar] [CrossRef]
  61. Mardones, J.; Paredes, J.; Godoy, M.; Suarez, R.; Norambuena, L.; Vargas, V.; Fuenzalida, G.; Pinilla, E.; Artal, O.; Rojas, X.; et al. Disentangling the environmental processes responsible for the world’s largest farmed fish-killing harmful algal bloom: Chile, 2016. Sci. Total Environ. 2021, 766, 144383. [Google Scholar] [CrossRef] [PubMed]
  62. Montero, P.; Daneri, G.; González, H.; Iriarte, J.; Tapia, F.; Lizárraga, L.; Sanchez, N.; Pizarro, O. Seasonal variability of primary production in a fjord ecosystem of the Chilean Patagonia: Implications for the transfer of carbon within pelagic food webs. Cont. Shelf Res. 2011, 31, 202–215. [Google Scholar] [CrossRef]
  63. Daneri, G.; Montero, P.; Lizárraga, L.; Torres, R.; Iriarte, J.L.; Jacob, B.; González, H.E.; Tapia, F.J. Primary Productivity and heterotrophic activity in an enclosed marine area of central Patagonia (Puyuhuapi channel; 44° S, 73° W). Biogeosciences Discuss. 2012, 2012, 5929–5968. [Google Scholar] [CrossRef]
  64. Adzigbli, L.; Sokolov, E.; Ponsuksili, S.; Sokolova, I. Tissue- and substrate-dependent mitochondrial responses to acute hypoxia-reoxygenation stress in a marine bivalve (Crassostrea gigas). J. Exp. Biol. 2022, 225, jeb243304. [Google Scholar] [CrossRef]
  65. Sokolov, E.; Markert, S.; Hinzke, T.; Hirschfeld, C.; Becher, D.; Ponsuksili, S.; Sokolova, I. Effects of hypoxia-reoxygenation stress on mitochondrial proteome and bioenergetics of the hypoxia-tolerant marine bivalve Crassostrea gigas. J. Proteom. 2019, 194, 99–111. [Google Scholar] [CrossRef]
  66. Steffen, J.; Falfushynska, H.; Piontkivska, H.; Sokolova, I. Molecular Biomarkers of the Mitochondrial Quality Control Are Differently Affected by Hypoxia-Reoxygenation Stress in Marine Bivalves Crassostrea gigas and Mytilus edulis. Front. Mar. Sci. 2020, 7, 19. [Google Scholar] [CrossRef]
  67. Amorim, K.; Piontkivska, H.; Zettler, M.; Sokolov, E.; Hinzke, T.; Nair, A.; Sokolova, I. Transcriptional response of key metabolic and stress response genes of a nuculanid bivalve, Lembulus bicuspidatus from an oxygen minimum zone exposed to hypoxia-reoxygenation. Comp. Biochem. Physiol. B-Biochem. Mol. Biol. 2021, 256, 110617. [Google Scholar] [CrossRef]
  68. Falfushynska, H.; Sokolov, E.; Piontkivska, H.; Sokolova, I. The Role of Reversible Protein Phosphorylation in Regulation of the Mitochondrial Electron Transport System During Hypoxia and Reoxygenation Stress in Marine Bivalves. Front. Mar. Sci. 2020, 7, 467. [Google Scholar] [CrossRef]
  69. Liu, T.; Lu, Y.; Sun, M.; Shen, H.; Niu, D. Effects of acute hypoxia and reoxygenation on histological structure, antioxidant response, and apoptosis in razor clam Sinonovacula constricta. Fish Shellfish. Immunol. 2024, 145, 109310. [Google Scholar] [CrossRef]
  70. Adzigbli, L.; Ponsuksili, S.; Sokolova, I. Mitochondrial responses to constant and cyclic hypoxia depend on the oxidized fuel in a hypoxia-tolerant marine bivalve Crassostrea gigas. Sci. Rep. 2024, 14, 9658. [Google Scholar] [CrossRef]
  71. Ivanina, A.; Sokolova, I. Effects of intermittent hypoxia on oxidative stress and protein degradation in molluscan mitochondria. J. Exp. Biol. 2016, 219, 3794–3802. [Google Scholar] [CrossRef] [PubMed]
  72. Yang, C.; Wu, H.; Chen, J.; Liao, Y.; Mkuye, R.; Deng, Y.; Du, X. Integrated transcriptomic and metabolomic analysis reveals the response of pearl oyster (Pinctada fucata martensii) to long-term hypoxia. Mar. Environ. Res. 2023, 191, 106133. [Google Scholar] [CrossRef]
  73. Yang, C.; Yang, J.; Hao, R.; Du, X.; Deng, Y. Molecular characterization of OSR1 in Pinctada fucata martensii and association of allelic variants with growth traits. Aquaculture 2020, 516, 734617. [Google Scholar] [CrossRef]
  74. Li, X.; Shi, H.; Xia, H.; Zhou, Y.; Qiu, Y. Seasonal hypoxia and its potential forming mechanisms in the Mirs Bay, the northern South China Sea. Cont. Shelf Res. 2014, 80, 1–7. [Google Scholar] [CrossRef]
  75. Calvete, C.; Sobarzo, M. Quantification of the surface brackish water layer and frontal zones in southern Chilean fjords between Boca del Guafo (43°30′S) and Estero Elefantes (46°30′S). Cont. Shelf Res. 2011, 31, 162–171. [Google Scholar] [CrossRef]
  76. Cáceres, M.; Valle-Levinson, A.; Sepúlveda, H.; Holderied, K. Transverse variability of flow and density in a Chilean fjord. Cont. Shelf Res. 2002, 22, 1683–1698. [Google Scholar] [CrossRef]
  77. Montúfar-Romero, M.; Valenzuela-Muñoz, V.; Valenzuela-Miranda, D.; Gallardo-Escárate, C. Hypoxia in the Blue Mussel Mytilus chilensis Induces a Transcriptome Shift Associated with Endoplasmic Reticulum Stress, Metabolism, and Immune Response. Genes 2024, 15, 658. [Google Scholar] [CrossRef]
  78. Sun, B.; Hu, M.; Lan, X.; Waiho, K.; Lv, X.; Xu, C.; Wang, Y. Nano-titanium dioxide exacerbates the harmful effects of perfluorooctanoic acid on the health of mussels. Environ. Int. 2024, 187, 108681. [Google Scholar] [CrossRef]
  79. Mardones, M.; Mardones-Toledo, D.; Büchner-Miranda, J.; Salas-Yanquin, L.; Gray, M.; Cubillos, V.; Montory, J.; Chaparro, O. Food acquisition by the intertidal filter feeder bivalve Perumytilus purpuratus: Can the gill explain a differential performance between smaller individuals and the larger ones? J. Exp. Mar. Biol. Ecol. 2024, 571, 151982. [Google Scholar] [CrossRef]
  80. Haque, M.; Eom, H.; Nam, S.; Shin, Y.; Rhee, J. Chlorothalonil induces oxidative stress and reduces enzymatic activities of Na+/K+-ATPase and acetylcholinesterase in gill tissues of marine bivalves. PLoS ONE 2019, 14, e0214236. [Google Scholar] [CrossRef]
  81. Sforzini, S.; Moore, M.; Oliveri, C.; Volta, A.; Jha, A.; Banni, M.; Viarengo, A. Role of mTOR in autophagic and lysosomal reactions to environmental stressors in molluscs. Aquat. Toxicol. 2018, 195, 114–128. [Google Scholar] [CrossRef] [PubMed]
  82. Otegui, M.; Fiori, S.; Menechella, A.; Dos Santos, E.; Gimenez, J. Histological characterization and morphological alterations in gill and digestive gland in non-native bivalve from the Province of Buenos Aires: Spatial and seasonal evaluation. Zool. Anz. 2024, 312, 11–19. [Google Scholar] [CrossRef]
  83. Kim, Y.; Kim, W.; Shin, Y.; Lee, D.; Kim, Y.; Kim, J.; Rhee, J. Microcystin-LR bioconcentration induces antioxidant responses in the digestive gland of two marine bivalves Crassostrea gigas and Mytilus edulis. Aquat. Toxicol. 2017, 188, 119–129. [Google Scholar] [CrossRef]
  84. Borkovic-Mitic, S.; Pavlovic, S.; Perendija, B.; Despotovic, S.; Gavric, J.; Gacic, Z.; Saicic, Z. Influence of some metal concentrations on the activity of antioxidant enzymes and concentrations of vitamin E and SH-groups in the digestive gland and gills of the freshwater bivalve Unio tumidus from the Serbian part of Sava River. Ecol. Indic. 2013, 32, 212–221. [Google Scholar] [CrossRef]
  85. Tang, B.; Riisgård, H. Relationship between oxygen concentration, respiration and filtration rate in blue mussel Mytilus edulis. J. Oceanol. Limnol. 2018, 36, 395–404. [Google Scholar] [CrossRef]
  86. Porter, E.; Porter, F. A Strain Gauge Monitor (SGM) for Continuous Valve Gape Measurements in Bivalve Molluscs in Response to Laboratory Induced Diel-cycling Hypoxia and pH. JoVE-J. Vis. Exp. 2018, 138, 57404. [Google Scholar] [CrossRef]
  87. Sun, S.; Yang, M.; Fu, H.; Ge, X.; Zou, J. Altered intestinal microbiota induced by chronic hypoxia drives the effects on lipid metabolism and the immune response of oriental river prawn Macrobrachium nipponense. Aquaculture 2020, 526, 735431. [Google Scholar] [CrossRef]
  88. Valenzuela-Miranda, D.; Valenzuela-Muñoz, V.; Benavente, B.; Muñoz-Trorcoso, M.; Nuñez-Acuña, G.; Gallardo-Escárate, C. The Atlantic salmon microbiome infected with the sea louse Caligus rogercresseyi reveals tissue-specific functional dysbiosis. Aquaculture 2024, 580, 740328. [Google Scholar] [CrossRef]
  89. Ciuffreda, L.; Rodríguez-Pérez, H.; Flores, C. Nanopore sequencing and its application to the study of microbial communities. Comput. Struct. Biotechnol. J. 2021, 19, 1497–1511. [Google Scholar] [CrossRef]
  90. Bonenfant, Q.; Noé, L.; Touzet, H. Porechop_ABI: Discovering unknown adapters in Oxford Nanopore Technology sequencing reads for downstream trimming. Bioinform. Adv. 2023, 3, vbac085. [Google Scholar] [CrossRef]
  91. Curry, K.; Wang, Q.; Nute, M.; Tyshaieva, A.; Reeves, E.; Soriano, S.; Wu, Q.; Graeber, E.; Finzer, P.; Mendling, W.; et al. Emu: Species-level microbial community profiling of full-length 16S rRNA Oxford Nanopore sequencing data. Nat. Methods 2022, 19, 845–853. [Google Scholar] [CrossRef]
  92. Dixon, P. VEGAN, a package of R functions for community ecology. J. Veg. Sci. 2003, 14, 927–930. [Google Scholar] [CrossRef]
  93. Beckerman, A.; Childs, D.; Petchey, O. Data Management, Manipulation, and Exploration with Dplyr; Oxford University Press: New York, NY, USA, 2017; pp. 57–77. [Google Scholar]
  94. Lu, Y.; Zhou, G.; Ewald, J.; Pang, Z.; Shiri, T.; Xia, J. MicrobiomeAnalyst 2.0: Comprehensive statistical, functional and integrative analysis of microbiome data. Nucleic Acids Res. 2023, 51, W310–W318. [Google Scholar] [CrossRef]
  95. Foster, Z.; Sharpton, T.; Grünwald, N. Metacoder: An R package for visualization and manipulation of community taxonomic diversity data. PLOS Comput. Biol. 2017, 13, e1005404. [Google Scholar] [CrossRef] [PubMed]
  96. Douglas, G.; Maffei, V.; Zaneveld, J.; Yurgel, S.; Brown, J.; Taylor, C.; Huttenhower, C.; Langille, M. PICRUSt2 for prediction of metagenome functions. Nat. Biotechnol. 2020, 38, 685–688. [Google Scholar] [CrossRef]
  97. Yang, C.; Mai, J.; Cao, X.; Burberry, A.; Cominelli, F.; Zhang, L. ggpicrust2: An R package for PICRUSt2 predicted functional profile analysis and visualization. Bioinformatics 2023, 39, btad470. [Google Scholar] [CrossRef]
  98. Caspi, R.; Billington, R.; Ferrer, L.; Foerster, H.; Fulcher, C.; Keseler, I.; Kothari, A.; Krummenacker, M.; Latendresse, M.; Mueller, L.; et al. The MetaCyc database of metabolic pathways and enzymes and the BioCyc collection of pathway/genome databases. Nucleic Acids Res. 2016, 44, D471–D480. [Google Scholar] [CrossRef]
  99. Parks, D.; Tyson, G.; Hugenholtz, P.; Beiko, R. STAMP: Statistical analysis of taxonomic and functional profiles. Bioinformatics 2014, 30, 3123–3124. [Google Scholar] [CrossRef]
  100. Todgham, A.; Stillman, J. Physiological Responses to Shifts in Multiple Environmental Stressors: Relevance in a Changing World. Integr. Comp. Biol. 2013, 53, 539–544. [Google Scholar] [CrossRef]
  101. Earhart, M.; Blanchard, T.; Harman, A.; Schulte, P. Hypoxia and High Temperature as Interacting Stressors: Will Plasticity Promote Resilience of Fishes in a Changing World? Biol. Bull. 2022, 243, 149–170. [Google Scholar] [CrossRef]
  102. Howard, R.; Schul, M.; Bravo, L.; Altieri, A.; Meyer, J. Shifts in the coral microbiome in response to in situ experimental deoxygenation. Appl. Environ. Microbiol. 2023, 89, e00577-23. [Google Scholar] [CrossRef] [PubMed]
  103. Lozupone, C. Unraveling Interactions between the Microbiome and the Host Immune System To Decipher Mechanisms of Disease. mSystems 2018, 3, 00183-17. [Google Scholar] [CrossRef]
  104. Clavel, T.; Gomes-Neto, J.; Lagkouvardos, I.; Ramer-Tait, A. Deciphering interactions between the gut microbiota and the immune system via microbial cultivation and minimal microbiomes. Immunol. Rev. 2017, 279, 8–22. [Google Scholar] [CrossRef] [PubMed]
  105. Xie, Z.; Li, Y.; Xiong, K.; Tu, Z.; Waiho, K.; Yang, C.; Deng, Y.; Li, S.; Fang, J.; Hu, M.; et al. Combined effect of salinity and hypoxia on digestive enzymes and intestinal microbiota in the oyster Crassostrea hongkongensis. Environ. Pollut. 2023, 331, 121921. [Google Scholar] [CrossRef]
  106. Hemraj, D.; Falkenberg, L.; Cheung, K.; Man, L.; Carini, A.; Russell, B. Acidification and hypoxia drive physiological trade-offs in oysters and partial loss of nutrient cycling capacity in oyster holobiont. Front. Ecol. Evol. 2023, 11, 1083315. [Google Scholar] [CrossRef]
  107. Allam, B.; Espinosa, E. Bivalve immunity and response to infections: Are we looking at the right place? Fish Shellfish. Immunol. 2016, 53, 4–12. [Google Scholar] [CrossRef]
  108. González, R.; Henríquez-Castillo, C.; Lohrmann, K.; Romero, M.; Ramajo, L.; Schmitt, P.; Brokordt, K. The Gill Microbiota of Argopecten purpuratus Scallop Is Dominated by Symbiotic Campylobacterota and Upwelling Intensification Differentially Affects Their Abundance. Microorganisms 2022, 10, 2330. [Google Scholar] [CrossRef]
  109. Dor-Roterman, Y.; Benayahu, Y.; Reshef, L.; Gophna, U. Host-Microbiome Interactions in a Changing Sea: The Gill Microbiome of an Invasive Oyster under Drastic Temperature Changes. Microorganisms 2024, 12, 197. [Google Scholar] [CrossRef]
  110. Assié, A.; Borowski, C.; van der Heijden, K.; Raggi, L.; Geier, B.; Leisch, N.; Schimak, M.; Dubilier, N.; Petersen, J. A specific and widespread association between deep-sea Bathymodiolus mussels and a novel family of Epsilonproteobacteria. Environ. Microbiol. Rep. 2016, 8, 805–813. [Google Scholar] [CrossRef]
  111. Brown, E.; Sadarangani, M.; Finlay, B. The role of the immune system in governing host-microbe interactions in the intestine. Nat. Immunol. 2013, 14, 660–667. [Google Scholar] [CrossRef]
  112. Shade, A.; Handelsman, J. Beyond the Venn diagram: The hunt for a core microbiome. Environ. Microbiol. 2012, 14, 4–12. [Google Scholar] [CrossRef] [PubMed]
  113. Contreras-Ramos, M.; Mansell, T. Leveraging quorum sensing to manipulate microbial dynamics. Curr. Opin. Biomed. Eng. 2021, 19, 100306. [Google Scholar] [CrossRef]
  114. Soto-Aceves, M.; Diggle, S.; Greenberg, E. Microbial Primer: LuxR- LuxI Quorum Sensing. Microbiology 2023, 169, 001343. [Google Scholar] [CrossRef] [PubMed]
  115. Kamath, A.; Shukla, A.; Patel, D. Quorum Sensing and Quorum Quenching: Two sides of the same coin. Physiol. Mol. Plant Pathol. 2023, 123, 101927. [Google Scholar] [CrossRef]
  116. Chan, Y.; Li, A.; Gopalakrishnan, S.; Shin, P.; Wu, R.; Pointing, S.; Chiu, J. Interactive effects of hypoxia and polybrominated diphenyl ethers (PBDEs) on microbial community assembly in surface marine sediments. Mar. Pollut. Bull. 2014, 85, 400–409. [Google Scholar] [CrossRef] [PubMed]
  117. Mori, F.; Umezawa, Y.; Kondo, R.; Wada, M. Effects of bottom-water hypoxia on sediment bacterial community composition in a seasonally hypoxic enclosed bay (Omura Bay, West Kyushu, Japan). FEMS Microbiol. Ecol. 2018, 94, fiy053. [Google Scholar] [CrossRef]
  118. Seibel, B.; Häfker, N.; Trübenbach, K.; Zhang, J.; Tessier, S.; Pörtner, H.; Rosa, R.; Storey, K. Metabolic suppression during protracted exposure to hypoxia in the jumbo squid, Dosidicus gigas, living in an oxygen minimum zone. J. Exp. Biol. 2014, 217, 2555–2568. [Google Scholar] [CrossRef]
  119. Sommer, F.; Bäckhed, F. The gut microbiota—Masters of host development and physiology. Nat. Rev. Microbiol. 2013, 11, 227–238. [Google Scholar] [CrossRef]
  120. Pohlenz, C.; Gatlin, D. Interrelationships between fish nutrition and health. Aquaculture 2014, 431, 111–117. [Google Scholar] [CrossRef]
  121. Jin, Y.; Dong, H.; Xia, L.; Yang, Y.; Zhu, Y.; Shen, Y.; Zheng, H.; Yao, C.; Wang, Y.; Lu, S. The Diversity of Gut Microbiome is Associated With Favorable Responses to Anti-Programmed Death 1 Immunotherapy in Chinese Patients With NSCLC. J. Thorac. Oncol. 2019, 14, 1378–1389. [Google Scholar] [CrossRef]
  122. Lenis, Y.; Elmetwally, M.; Maldonado-Estrada, J.; Bazer, F. Physiological importance of polyamines. Zygote 2017, 25, 244–255. [Google Scholar] [CrossRef] [PubMed]
  123. Zahedi, K.; Barone, S.; Soleimani, M. Polyamines and Their Metabolism: From the Maintenance of Physiological Homeostasis to the Mediation of Disease. Med. Sci. 2022, 10, 38. [Google Scholar] [CrossRef]
  124. Egan, S.; Gardiner, M. Microbial Dysbiosis: Rethinking Disease in Marine Ecosystems. Front. Microbiol. 2016, 7, 991. [Google Scholar] [CrossRef]
  125. Pierce, M.; Ward, J. Gut Microbiomes of the Eastern Oyster (Crassostrea virginica) and the Blue Mussel (Mytilus edulis): Temporal Variation and the Influence of Marine Aggregate-Associated Microbial Communities. mSphere 2019, 4, 00730-19. [Google Scholar] [CrossRef]
  126. Trabal, N.; Mazón-Suástegui, J.; Vázquez-Juárez, R.; Asencio-Valle, F.; Morales-Bojórquez, E.; Romero, J. Molecular Analysis of Bacterial Microbiota Associated with Oysters (Crassostrea gigas and Crassostrea corteziensis) in Different Growth Phases at Two Cultivation Sites. Microb. Ecol. 2012, 64, 555–569. [Google Scholar] [CrossRef] [PubMed]
  127. Fernández, N.; Mazón-Suástegui, J.; Vázquez-Juárez, R.; Ascencio-Valle, F.; Romero, J. Changes in the composition and diversity of the bacterial microbiota associated with oysters (Crassostrea corteziensis, Crassostrea gigas and Crassostrea sikamea) during commercial production. FEMS Microbiol. Ecol. 2014, 88, 69–83. [Google Scholar] [CrossRef]
  128. Utermann, C.; Parrot, D.; Breusing, C.; Stuckas, H.; Staufenberger, T.; Blümel, M.; Labes, A.; Tasdemir, D. Combined genotyping, microbial diversity and metabolite profiling studies on farmed Mytilus spp. from Kiel Fjord. Sci. Rep. 2018, 8, 7983. [Google Scholar] [CrossRef]
  129. Li, J.; Ni, J.; Li, J.; Wang, C.; Li, X.; Wu, S.; Zhang, T.; Yu, Y.; Yan, Q. Comparative study on gastrointestinal microbiota of eight fish species with different feeding habits. J. Appl. Microbiol. 2014, 117, 1750–1760. [Google Scholar] [CrossRef]
  130. Auguste, M.; Lasa, A.; Balbi, T.; Pallavicini, A.; Vezzulli, L.; Canesi, L. Impact of nanoplastics on hemolymph immune parameters and microbiota composition in Mytilus galloprovincialis. Mar. Environ. Res. 2020, 159, 105017. [Google Scholar] [CrossRef]
  131. Santibáñez, P.; Romalde, J.; Maldonado, J.; Fuentes, D.; Figueroa, J. First characterization of the gut microbiome associated with Mytilus chilensis collected at a mussel farm and from a natural environment in Chile. Aquaculture 2022, 548, 737644. [Google Scholar] [CrossRef]
  132. van der Meer, D.; van den Thillart, G.; Witte, F.; de Bakker, M.; Besser, J.; Richardson, M.; Spaink, H.; Leito, J.; Bagowski, C. Gene expression profiling of the long-term adaptive response to hypoxia in the gills of adult zebrafish. Am. J. Physiol.-Regul. Integr. Comp. Physiol. 2005, 289, R1512–R1519. [Google Scholar] [CrossRef] [PubMed]
  133. Huang, C.; Lin, H.; Lin, C. Effects of hypoxia on ionic regulation, glycogen utilization and antioxidative ability in the gills and liver of the aquatic air-breathing fish Trichogaster microlepis. Comp. Biochem. Physiol. Part A Mol. Integr. Physiol. 2015, 179, 25–34. [Google Scholar] [CrossRef]
  134. Yang, L.; Lv, L.; Liu, H.; Wang, M.; Sui, Y.; Wang, Y. Effects of Ocean Acidification and Microplastics on Microflora Community Composition in the Digestive Tract of the Thick Shell Mussel Mytilus coruscus Through 16S RNA Gene Sequencing. Bull. Environ. Contam. Toxicol. 2021, 107, 616–625. [Google Scholar] [CrossRef] [PubMed]
  135. Song, H.; Yu, Z.; Yang, M.; Zhang, T.; Wang, H. Analysis of microbial abundance and community composition in esophagus and intestinal tract of wild veined rapa whelk (Rapana venosa) by 16S rRNA gene sequencing. J. Gen. Appl. Microbiol. 2018, 64, 158–166. [Google Scholar] [CrossRef]
  136. Lu, G.; Wang, F.; Yu, Z.; Lu, M.; Wang, Y.; Liu, C.; Xue, Z.; Wu, Y.; Wang, L.; Song, L. Bacterial communities in gills and intestines of yesso scallop (Patinopecten yessoensis) and its habitat waters in Changhai (Dalian, China). ISJ-Invertebr. Surviv. J. 2017, 14, 340–351. [Google Scholar]
  137. Li, Z.; Li, L.; Sokolova, I.; Shang, Y.; Huang, W.; Khor, W.; Fang, J.; Wang, Y.; Hu, M. Effects of elevated temperature and different crystal structures of TiO2 nanoparticles on the gut microbiota of mussel Mytilus coruscus. Mar. Pollut. Bull. 2024, 199, 115979. [Google Scholar] [CrossRef] [PubMed]
  138. Gao, Y.; He, J.; He, Z.; Li, Z.; Zhao, B.; Mu, Y.; Lee, J.; Chu, Z. Effects of fulvic acid on growth performance and intestinal health of juvenile loath Paramisgurnus dabryanus (Sauvage). Fish Shellfish. Immunol. 2017, 62, 47–56. [Google Scholar] [CrossRef]
  139. Zheng, Y.; Wu, W.; Hu, G.; Qiu, L.; Meng, S.; Song, C.; Fan, L.; Zhao, Z.; Bing, X.; Chen, J. Gut microbiota analysis of juvenile genetically improved farmed tilapia (Oreochromis niloticus) by dietary supplementation of different resveratrol concentrations. Fish Shellfish. Immunol. 2018, 77, 200–207. [Google Scholar] [CrossRef]
  140. Zhou, M.; Liang, R.; Mo, J.; Yang, S.; Gu, N.; Wu, Z.; Babu, V.; Li, J.; Huang, Y.; Lin, L. Effects of brewer’s yeast hydrolysate on the growth performance and the intestinal bacterial diversity of largemouth bass (Micropterus salmoides). Aquaculture 2018, 484, 139–144. [Google Scholar] [CrossRef]
  141. Dishaw, L.; Flores-Torres, J.; Lax, S.; Gemayel, K.; Leigh, B.; Melillo, D.; Mueller, M.; Natale, L.; Zucchetti, I.; De Santis, R.; et al. The Gut of Geographically Disparate Ciona intestinalis Harbors a Core Microbiota. PLoS ONE 2014, 9, e93386. [Google Scholar] [CrossRef]
  142. Zhao, J.; Shi, B.; Jiang, Q.; Ke, C. Changes in gut-associated flora and bacterial digestive enzymes during the development stages of abalone (Haliotis diversicolor). Aquaculture 2012, 338, 147–153. [Google Scholar] [CrossRef]
  143. King, G.; Judd, C.; Kuske, C.; Smith, C. Analysis of Stomach and Gut Microbiomes of the Eastern Oyster (Crassostrea virginica) from Coastal Louisiana, USA. PLoS ONE 2012, 7, e51475. [Google Scholar] [CrossRef] [PubMed]
  144. Rungrassamee, W.; Klanchui, A.; Maibunkaew, S.; Chaiyapechara, S.; Jiravanichpaisal, P.; Karoonuthaisiri, N. Characterization of Intestinal Bacteria in Wild and Domesticated Adult Black Tiger Shrimp (Penaeus monodon). PLoS ONE 2014, 9, e91853. [Google Scholar] [CrossRef]
  145. Givens, C.; Burnett, K.; Burnett, L.; Hollibaugh, J. Microbial communities of the carapace, gut, and hemolymph of the Atlantic blue crab, Callinectes sapidus. Mar. Biol. 2013, 160, 2841–2851. [Google Scholar] [CrossRef]
  146. Hakim, J.; Koo, H.; Dennis, L.; Kumar, R.; Ptacek, T.; Morrow, C.; Lefkowitz, E.; Powell, M.; Bej, A.; Watts, S. An abundance of Epsilonproteobacteria revealed in the gut microbiome of the laboratory cultured sea urchin, Lytechinus variegatus. Front. Microbiol. 2015, 6, 1047. [Google Scholar] [CrossRef]
  147. Musella, M.; Wathsala, R.; Tavella, T.; Rampelli, S.; Barone, M.; Palladino, G.; Biagi, E.; Brigidi, P.; Turroni, S.; Franzellitti, S.; et al. Tissue-scale microbiota of the Mediterranean mussel (Mytilus galloprovincialis) and its relationship with the environment. Sci. Total Environ. 2020, 717, 137209. [Google Scholar] [CrossRef]
  148. Griffin, T.; Baer, J.; Ward, J. Direct Comparison of Fecal and Gut Microbiota in the Blue Mussel (Mytilus edulis) Discourages Fecal Sampling as a Proxy for Resident Gut Community. Microb. Ecol. 2021, 81, 180–192. [Google Scholar] [CrossRef]
  149. Deegan, L.; Peterson, B.; Portier, R. Stable isotopes and cellulase activity as evidence for detritus as a food source for juvenile Gulf menhaden. Estuaries 1990, 13, 14–19. [Google Scholar] [CrossRef]
  150. McKee, L.; La Rosa, S.; Westereng, B.; Eijsink, V.; Pope, P.; Larsbrink, J. Polysaccharide degradation by the Bacteroidetes: Mechanisms and nomenclature. Environ. Microbiol. Rep. 2021, 13, 559–581. [Google Scholar] [CrossRef]
  151. Shahbaz, U. Chitin, Characteristic, Sources, and Biomedical Application. Curr. Pharm. Biotechnol. 2020, 21, 1433–1443. [Google Scholar] [CrossRef]
  152. Brinkmann, S.; Spohn, M.; Schäberle, T. Bioactive natural products from Bacteroidetes. Nat. Prod. Rep. 2022, 39, 1045–1065. [Google Scholar] [CrossRef] [PubMed]
  153. Wolf, A.; Asoh, S.; Hiranuma, H.; Ohsawa, I.; Iio, K.; Satou, A.; Ishikura, M.; Ohta, S. Astaxanthin protects mitochondrial redox state and functional integrity against oxidative stress. J. Nutr. Biochem. 2010, 21, 381–389. [Google Scholar] [CrossRef]
  154. Fischbach, M.; Walsh, C. Antibiotics for Emerging Pathogens. Science 2009, 325, 1089–1093. [Google Scholar] [CrossRef]
  155. Sathe, P.; Laxman, K.; Myint, M.; Dobretsov, S.; Richter, J.; Dutta, J. Bioinspired nanocoatings for biofouling prevention by photocatalytic redox reactions. Sci. Rep. 2017, 7, 3624. [Google Scholar] [CrossRef]
  156. Fimlaid, K.; Shen, A. Diverse mechanisms regulate sporulation sigma factor activity in the Firmicutes. Curr. Opin. Microbiol. 2015, 24, 88–95. [Google Scholar] [CrossRef] [PubMed]
  157. Vesth, T.; Ozen, A.; Andersen, S.; Kaas, R.; Lukjancenko, O.; Bohlin, J.; Nookaew, I.; Wassenaar, T.; Ussery, D. Veillonella, Firmicutes: Microbes disguised as Gram negatives. Stand. Genomis Sci. 2013, 9, 431–448. [Google Scholar] [CrossRef]
  158. Xiao, S.; Jiang, S.; Qian, D.; Duan, J. Modulation of microbially derived short-chain fatty acids on intestinal homeostasis, metabolism, and neuropsychiatric disorder. Appl. Microbiol. Biotechnol. 2020, 104, 589–601. [Google Scholar] [CrossRef] [PubMed]
  159. Lin, G.; Sun, F.; Wang, C.; Zhang, L.; Zhang, X. Assessment of the effect of Enteromorpha prolifera on bacterial community structures in aquaculture environment. PLoS ONE 2017, 12, e0179792. [Google Scholar] [CrossRef]
  160. Zhao, G.; He, H.; Wang, H.; Liang, Y.; Guo, C.; Shao, H.; Jiang, Y.; Wang, M. Variations in Marine Bacterial and Archaeal Communities during an Ulva prolifera Green Tide in Coastal Qingdao Areas. Microorganisms 2022, 10, 1204. [Google Scholar] [CrossRef]
  161. Fernández-Gómez, B.; Richter, M.; Schüler, M.; Pinhassi, J.; Acinas, S.; González, J.; Pedrós-Alió, C. Ecology of marine Bacteroidetes: A comparative genomics approach. ISME J. 2013, 7, 1026–1037. [Google Scholar] [CrossRef]
  162. Bergauer, K.; Fernandez-Guerra, A.; Garcia, J.; Sprenger, R.; Stepanauskas, R.; Pachiadaki, M.; Jensen, O.; Herndl, G. Organic matter processing by microbial communities throughout the Atlantic water column as revealed by metaproteomics. Proc. Natl. Acad. Sci. USA 2018, 115, E400–E408. [Google Scholar] [CrossRef] [PubMed]
  163. Newell, R. Ecosystem influences of natural and cultivated populations of suspension-feeding bivalve molluscs: A review. J. Shellfish. Res. 2004, 23, 51–61. [Google Scholar]
  164. Zehr, J.; Jenkins, B.; Short, S.; Steward, G. Nitrogenase gene diversity and microbial community structure: A cross-system comparison. Environ. Microbiol. 2003, 5, 539–554. [Google Scholar] [CrossRef] [PubMed]
  165. Liao, Y.; Cai, C.; Yang, C.; Zheng, Z.; Wang, Q.; Du, X.; Deng, Y. Effect of protein sources in formulated diets on the growth, immune response, and intestinal microflora of pearl oyster Pinctada fucata martensii. Aquac. Rep. 2020, 16, 100253. [Google Scholar] [CrossRef]
  166. Amin, S.; Parker, M.; Armbrust, E. Interactions between Diatoms and Bacteria. Microbiol. Mol. Biol. Rev. 2012, 76, 667–684. [Google Scholar] [CrossRef]
  167. Buchan, A.; LeCleir, G.; Gulvik, C.; González, J. Master recyclers: Features and functions of bacteria associated with phytoplankton blooms. Nat. Rev. Microbiol. 2014, 12, 686–698. [Google Scholar] [CrossRef]
  168. Goecke, F.; Thiel, V.; Wiese, J.; Labes, A.; Imhoff, J. Algae as an important environment for bacteria—Phylogenetic relationships among new bacterial species isolated from algae. Phycologia 2013, 52, 14–24. [Google Scholar] [CrossRef]
  169. Shin, N.; Whon, T.; Bae, J. Proteobacteria: Microbial signature of dysbiosis in gut microbiota. Trends Biotechnol. 2015, 33, 496–503. [Google Scholar] [CrossRef]
  170. Bryukhanov, A.; Korneeva, V.; Dinarieva, T.; Karnachuk, O.; Netrusov, A.; Pimenov, N. Components of antioxidant systems in the cells of aerotolerant sulfate-reducing bacteria of the genus Desulfovibrio (strains A2 and TomC) isolated from metal mining waste. Microbiology 2016, 85, 649–657. [Google Scholar] [CrossRef]
  171. Schoenborn, L.; Abdollahi, H.; Tee, W.; Dyall-Smith, M.; Janssen, P. A member of the delta subgroup of proteobacteria from a pyogenic liver abscess is a typical sulfate reducer of the genus Desulfovibrio. J. Clin. Microbiol. 2001, 39, 787–790. [Google Scholar] [CrossRef]
  172. Finster, K.; Kjeldsen, K. Desulfovibrio oceani subsp oceani sp nov., subsp nov and Desulfovibrio oceani subsp galateae subsp nov., novel sulfate-reducing bacteria isolated from the oxygen minimum zone off the coast of Peru. Antonie Van Leeuwenhoek Int. J. Gen. Mol. Microbiol. 2010, 97, 221–229. [Google Scholar] [CrossRef]
  173. Pereira, P.; He, Q.; Xavier, A.; Zhou, J.; Pereira, I.; Louro, R. Transcriptional response of Desulfovibrio vulgaris Hildenborough to oxidative stress mimicking environmental conditions. Arch. Microbiol. 2008, 189, 451–461. [Google Scholar] [CrossRef] [PubMed][Green Version]
  174. Ramel, F.; Amrani, A.; Pieulle, L.; Lamrabet, O.; Voordouw, G.; Seddiki, N.; Brèthes, D.; Company, M.; Dolla, A.; Brasseur, G. Membrane-bound oxygen reductases of the anaerobic sulfate-reducing Desulfovibrio vulgaris Hildenborough: Roles in oxygen defence and electron link with periplasmic hydrogen oxidation. Microbiology 2013, 159, 2663–2673. [Google Scholar] [CrossRef] [PubMed]
  175. Cypionka, H. Oxygen respiration by Desulfovibrio species. Annu. Rev. Microbiol. 2000, 54, 827–848. [Google Scholar] [CrossRef]
  176. Abdollahi, H.; Wimpenny, J. Effects of Oxygen on the Growth of Desulfovibrio desulfuricans. J. Gen. Microbiol. 1990, 136, 1025–1030. [Google Scholar] [CrossRef]
  177. Lopez-Sánchez, R.; Rebollar, E.; Gutierrez-Rios, R.; Garciarrubio, A.; Juarez, K.; Segovia, L. Metagenomic analysis of carbohydrate-active enzymes and their contribution to marine sediment biodiversity. World J. Microbiol. Biotechnol. 2024, 40, 95. [Google Scholar] [CrossRef]
  178. Eppinger, M.; Baar, C.; Raddatz, G.; Huson, D.; Schuster, S. Comparative analysis of four Campylobacterales. Nat. Rev. Microbiol. 2004, 2, 872–885. [Google Scholar] [CrossRef]
  179. Gupta, R. Molecular signatures (unique proteins and conserved indels) that are specific for the epsilon proteobacteria (Campylobacterales). BMC Genom. 2006, 7, 167. [Google Scholar] [CrossRef]
  180. Van Goethem, M.; Makhalanyane, T.; Cowan, D.; Valverde, A. Cyanobacteria and Alphaproteobacteria May Facilitate Cooperative Interactions in Niche Communities. Front. Microbiol. 2017, 8, 2099. [Google Scholar] [CrossRef]
  181. Lu, Y.; Cheung, S.; Koh, X.; Xia, X.; Jing, H.; Lee, P.; Kao, S.; Gan, J.; Dai, M.; Liu, H. Active degradation-nitrification microbial assemblages in the hypoxic zone in a subtropical estuary. Sci. Total Environ. 2023, 904, 166694. [Google Scholar] [CrossRef]
  182. Waite, D.; Vanwonterghem, I.; Rinke, C.; Parks, D.; Zhang, Y.; Takai, K.; Sievert, S.; Simon, J.; Campbell, B.; Hanson, T.; et al. Comparative Genomic Analysis of the Class Epsilonproteobacteria and Proposed Reclassification to Epsilonbacteraeota (phyl. nov.). Front. Microbiol. 2017, 8, 682. [Google Scholar] [CrossRef] [PubMed]
  183. On, S. Taxonomy of Campylobacter, Arcobacter, Helicobacter and related bacteria:: Current status, future prospects and immediate concerns. J. Appl. Microbiol. 2001, 90, 1S–15S. [Google Scholar] [CrossRef] [PubMed]
  184. Gazdag, O.; Takács, T.; Ködöböcz, L.; Krett, G.; Szili-Kovács, T. Alphaproteobacteria communities depend more on soil types than land managements. Acta Agric. Scand. Sect. B-Soil Plant Sci. 2019, 69, 147–154. [Google Scholar] [CrossRef]
  185. Bagagnan, S.; Guerin-Rechdaoui, S.; Marconi, A.; Rocher, V.; Giusti-Miller, S.; Moilleron, R.; Jusselme, M. Overview of microbial communities in the surface water of the Seine River to understand their response to climate change and human activities. Aquat. Ecol. 2024, 58, 1067–1089. [Google Scholar] [CrossRef]
  186. Gao, F.; Li, F.; Tan, J.; Yan, J.; Sun, H. Bacterial Community Composition in the Gut Content and Ambient Sediment of Sea Cucumber Apostichopus japonicus Revealed by 16S rRNA Gene Pyrosequencing. PLoS ONE 2014, 9, e100092. [Google Scholar] [CrossRef]
  187. Phoma, S.; Vikram, S.; Jansson, J.; Ansorge, I.; Cowan, D.; Van de Peer, Y.; Makhalanyane, T. Agulhas Current properties shape microbial community diversity and potential functionality. Sci. Rep. 2018, 8, 10542. [Google Scholar] [CrossRef]
  188. Papale, M.; Rizzo, C.; Caruso, G.; Amalfitano, S.; Maimone, G.; Miserocchi, S.; La Ferla, R.; Aspholm, P.; Decembrini, F.; Azzaro, F.; et al. Ice Melt-Induced Variations of Structural and Functional Traits of the Aquatic Microbial Community along an Arctic River (Pasvik River, Norway). Water 2021, 13, 2297. [Google Scholar] [CrossRef]
  189. Voloshina, E.; Kosiakova, N.; Prokhorenko, I. Lipopolysaccharide from Rhodobacter capsulatus Counteracts the Effects of Toxic Lipopolysaccharides and Inhibits the Release of TNF-α, IL-6, and IL-1β in Human Whole Blood. Biol. Membr. 2013, 30, 357–363. [Google Scholar] [CrossRef]
  190. Song, Z.; Li, K.; Li, K. Acute effects of the environmental probiotics Rhodobacter sphaeroides on intestinal bacteria and transcriptome in shrimp Penaeus vannamei. Fish Shellfish. Immunol. 2024, 145, 109316. [Google Scholar] [CrossRef]
  191. Yoon, J. Thetidibacter halocola gen. nov., sp. nov., a novel member within the family Roseobacteraceae isolated from seawater. Antonie Van Leeuwenhoek Int. J. Gen. Mol. Microbiol. 2023, 116, 631–641. [Google Scholar] [CrossRef]
  192. Nedashkovskaya, O.; Otstavnykh, N.; Balabanova, L.; Bystritskaya, E.; Kim, S.; Zhukova, N.; Tekutyeva, L.; Isaeva, M. Rhodoalgimonas zhirmunskyi gen. nov., sp. nov., a Marine Alphaproteobacterium Isolated from the Pacific Red Alga Ahnfeltia tobuchiensis: Phenotypic Characterization and Pan-Genome Analysis. Microorganisms 2023, 11, 2463. [Google Scholar] [CrossRef] [PubMed]
  193. Wu, Y.; Ren, W.; Zhong, Y.; Guo, L.; Zhou, P.; Xu, X. Thiosulfatihalobacter marinus gen. nov. sp. nov., a novel member of the family Roseobacteraceae, isolated from the West Pacific Ocean. Int. J. Syst. Evol. Microbiol. 2022, 72, 005286. [Google Scholar] [CrossRef]
  194. Dutta, D.; Kaushik, A.; Kumar, D.; Bag, S. Foodborne Pathogenic Vibrios: Antimicrobial Resistance. Front. Microbiol. 2021, 12, 638331. [Google Scholar] [CrossRef]
  195. Zago, V.; Veschetti, L.; Patuzzo, C.; Malerba, G.; Lleo, M. Resistome, Mobilome and Virulome Analysis of Shewanella algae and Vibrio spp. Strains Isolated in Italian Aquaculture Centers. Microorganisms 2020, 8, 572. [Google Scholar] [CrossRef] [PubMed]
  196. Dubey, S.; Ager-Wick, E.; Kumar, J.; Karunasagar, I.; Karunasagar, I.; Peng, B.; Evensen, O.; Sorum, H.; Munang’andu, H. Aeromonas species isolated from aquatic organisms, insects, chicken, and humans in India show similar antimicrobial resistance profiles. Front. Microbiol. 2022, 13, 1008870. [Google Scholar] [CrossRef]
  197. Ng, W.; Shum, H.; To, K.; Sridhar, S. Emerging Infections Due to Shewanella spp.: A Case Series of 128 Cases Over 10 Years. Front. Med. 2022, 9, 850938. [Google Scholar] [CrossRef]
  198. Zong, Z. Nosocomial peripancreatic infection associated with Shewanella xiamenensis. J. Med. Microbiol. 2011, 60, 1387–1390. [Google Scholar] [CrossRef]
  199. Antonelli, A.; Di Palo, D.; Galano, A.; Becciani, S.; Montagnani, C.; Pecile, P.; Galli, L.; Rossolini, G. Intestinal carriage of Shewanella xiamenensis simulating carriage of OXA-48-producing Enterobacteriaceae. Diagn. Microbiol. Infect. Dis. 2015, 82, 1–3. [Google Scholar] [CrossRef]
  200. Janda, J.; Abbott, S. The genus Shewanella: From the briny depths below to human pathogen. Crit. Rev. Microbiol. 2014, 40, 293–312. [Google Scholar] [CrossRef]
  201. Bello-López, J.; Cabrero-Martínez, O.; Ibáñez-Cervantes, G.; Hernández-Cortez, C.; Pelcastre-Rodríguez, L.; Gonzalez-Avila, L.; Castro-Escarpulli, G. Horizontal Gene Transfer and Its Association with Antibiotic Resistance in the Genus Aeromonas spp. Microorganisms 2019, 7, 363. [Google Scholar] [CrossRef]
  202. Lerminiaux, N.; Cameron, A. Horizontal transfer of antibiotic resistance genes in clinical environments. Can. J. Microbiol. 2019, 65, 34–44. [Google Scholar] [CrossRef] [PubMed]
  203. Yu, K.; Huang, Z.; Xiao, Y.; Wang, D. Shewanella infection in humans: Epidemiology, clinical features and pathogenicity. Virulence 2022, 13, 1515–1532. [Google Scholar] [CrossRef]
  204. Samreen; Ahmad, I.; Malak, H.; Abulreesh, H. Environmental antimicrobial resistance and its drivers: A potential threat to public health. J. Glob. Antimicrob. Resist. 2021, 27, 101–111. [Google Scholar] [CrossRef]
  205. Pavón, A.; Riquelme, D.; Jaña, V.; Iribarren, C.; Manzano, C.; Lopez-Joven, C.; Reyes-Cerpa, S.; Navarrete, P.; Pavez, L.; García, K. The High Risk of Bivalve Farming in Coastal Areas With Heavy Metal Pollution and Antibiotic-Resistant Bacteria: A Chilean Perspective. Front. Cell. Infect. Microbiol. 2022, 12, 867446. [Google Scholar] [CrossRef] [PubMed]
  206. Lamy, B.; Baron, S.; Barraud, O. Aeromonas: The multifaceted middleman in the One Health world. Curr. Opin. Microbiol. 2022, 65, 24–32. [Google Scholar] [CrossRef] [PubMed]
  207. Jones, D.; LaMartina, E.; Lewis, J.; Dahl, A.; Nadig, N.; Szabo, A.; Newton, R.; Skwor, T. One Health and Global Health View of Antimicrobial Susceptibility through the “Eye” of Aeromonas: Systematic Review and Meta-Analysis. Int. J. Antimicrob. Agents 2023, 62, 106848. [Google Scholar] [CrossRef]
  208. Yang, C.; Guo, M.; Yang, H.; Wen, Y.; Zhu, Z.; Wang, T.; Zhu, J.; Chen, L.; Du, H. blaKPC-24-Harboring Aeromonas veronii from the Hospital Sewage Samples in China. Microbiol. Spectr. 2022, 10, e00555-22. [Google Scholar] [CrossRef]
  209. Grilo, M.; Pereira, A.; Sousa-Santos, C.; Robalo, J.; Oliveira, M. Climatic Alterations Influence Bacterial Growth, Biofilm Production and Antimicrobial Resistance Profiles in Aeromonas spp. Antibiotics 2021, 10, 1008. [Google Scholar] [CrossRef]
  210. Gufe, C.; Hodobo, T.; Mbonjani, B.; Majonga, O.; Marumure, J.; Musari, S.; Jongi, G.; Makaya, P.; Machakwa, J. Antimicrobial Profiling of Bacteria Isolated from Fish Sold at Informal Market in Mufakose, Zimbabwe. Int. J. Microbiol. 2019, 2019, 8759636. [Google Scholar] [CrossRef]
  211. Montezzi, L.; Campana, E.; Corrêa, L.; Justo, L.; Paschoal, R.; da Silva, I.; Souza, M.; Drolshagen, M.; Picao, R. Occurrence of carbapenemase-producing bacteria in coastal recreational waters. Int. J. Antimicrob. Agents 2015, 45, 174–177. [Google Scholar] [CrossRef]
  212. Rahman, M.; Akter, S.; Ashrafudoulla, M.; Chowdhury, M.; Mahamud, A.; Park, S.; Ha, S. Insights into the mechanisms and key factors influencing biofilm formation by Aeromonas hydrophila in the food industry: A comprehensive review and bibliometric analysis. Food Res. Int. 2024, 175, 113671. [Google Scholar] [CrossRef]
  213. Sherik, M.; Eves, R.; Guo, S.; Lloyd, C.; Klose, K.; Davies, P. Sugar-binding and split domain combinations in repeats-in-toxin adhesins from Vibrio cholerae and Aeromonas veronii mediate cell-surface recognition and hemolytic activities. mBio 2024, 15, e02291-23. [Google Scholar] [CrossRef] [PubMed]
  214. Semwal, A.; Kumar, A.; Kumar, N. A review on pathogenicity of Aeromonas hydrophila and their mitigation through medicinal herbs in aquaculture. Heliyon 2023, 9, e14088. [Google Scholar] [CrossRef] [PubMed]
  215. Li, J.; Ni, X.; Liu, Y.; Lu, C. Detection of three virulence genes alt, ahp and aerA in Aeromonas hydrophila and their relationship with actual virulence to zebrafish. J. Appl. Microbiol. 2011, 110, 823–830. [Google Scholar] [CrossRef] [PubMed]
  216. Chen, J.; Hsu, G.; Hsu, B.; Yang, P.; Kuo, Y.; Wang, J.; Hussain, B.; Huang, S. Prevalence, virulence-gene profiles, antimicrobial resistance, and genetic diversity of human pathogenic Aeromonas spp. from shellfish and aquatic environments. Environ. Pollut. 2021, 287, 117361. [Google Scholar] [CrossRef]
  217. Roger, F.; Marchandin, H.; Jumas-Bilak, E.; Kodjo, A.; Lamy, B.; ColBVH, S.G. Multilocus genetics to reconstruct aeromonad evolution. BMC Microbiol. 2012, 12, 62. [Google Scholar] [CrossRef]
  218. Majeed, S.; De Silva, L.; Kumarage, P.; Heo, G. Occurrence of potential virulence determinants in Aeromonas spp. isolated from different aquatic environments. J. Appl. Microbiol. 2023, 134, lxad031. [Google Scholar] [CrossRef]
  219. Dien, L.; Ngo, T.; Nguyen, T.; Kayansamruaj, P.; Salin, K.; Mohan, C.; Rodkhum, C.; Dong, H. Non-antibiotic approaches to combat motile Aeromonas infections in aquaculture: Current state of knowledge and future perspectives. Rev. Aquac. 2022, 15, 333–366. [Google Scholar] [CrossRef]
  220. Kikuchi, Y.; Graf, J. Spatial and temporal population dynamics of a naturally occurring two-species microbial community inside the digestive tract of the medicinal leech. Appl. Environ. Microbiol. 2007, 73, 1984–1991. [Google Scholar] [CrossRef]
  221. Kari, Z.; Wee, W.; Sukri, S.; Harun, H.; Reduan, M.; Khoo, M.; Doan, H.; Goh, K.; Wei, L. Role of phytobiotics in relieving the impacts of Aeromonas hydrophila infection on aquatic animals: A mini-review. Front. Vet. Sci. 2022, 9, 1023784. [Google Scholar] [CrossRef]
  222. Milligan, E.; Calarco, J.; Davis, B.; Keenum, I.; Liguori, K.; Pruden, A.; Harwood, V. A Systematic Review of Culture-Based Methods for Monitoring Antibiotic-Resistant Acinetobacter, Aeromonas, and Pseudomonas as Environmentally Relevant Pathogens in Wastewater and Surface Water. Curr. Environ. Health Rep. 2023, 10, 154–171. [Google Scholar] [CrossRef] [PubMed]
  223. Pessoa, R.; de Oliveira, W.; Correia, M.; Fontes, A.; Coelho, L. Aeromonas and Human Health Disorders: Clinical Approaches. Front. Microbiol. 2022, 13, 868890. [Google Scholar] [CrossRef]
  224. Piotrowska, M.; Popowska, M. Insight into the mobilome of Aeromonas strains. Front. Microbiol. 2015, 6, 494. [Google Scholar] [CrossRef]
  225. Chen, F.; Yu, T.; Yin, Z.; Wang, P.; Lu, X.; He, J.; Zheng, Y.; Zhou, D.; Gao, B.; Mu, K. Uncovering the hidden threat: The widespread presence of chromosome-borne accessory genetic elements and novel antibiotic resistance genetic environments in Aeromonas. Virulence 2023, 14, 2271688. [Google Scholar] [CrossRef]
  226. Tekedar, H.; Kumru, S.; Blom, J.; Perkins, A.; Griffin, M.; Abdelhamed, H.; Karsi, A.; Lawrence, M. Comparative genomics of Aeromonas veronii: Identification of a pathotype impacting aquaculture globally. PLoS ONE 2019, 14, e0221018. [Google Scholar] [CrossRef]
  227. Subirats, J.; Sànchez-Melsió, A.; Borrego, C.; Balcázar, J.; Simonet, P. Metagenomic analysis reveals that bacteriophages are reservoirs of antibiotic resistance genes. Int. J. Antimicrob. Agents 2016, 48, 163–167. [Google Scholar] [CrossRef]
  228. Ott, B.; Cruciger, M.; Dacks, A.; Rio, R. Hitchhiking of host biology by beneficial symbionts enhances transmission. Sci. Rep. 2014, 4, 5825. [Google Scholar] [CrossRef]
  229. Bomar, L.; Graf, J. Investigation into the Physiologies of Aeromonas veronii in vitro and Inside the Digestive Tract of the Medicinal Leech Using RNA-seq. Biol. Bull. 2012, 223, 155–166. [Google Scholar]
  230. McFall-Ngai, M. Negotiations between animals and bacteria: The ’diplomacy’ of the squid-vibrio symbiosis. Comp. Biochem. Physiol. Part A Mol. Integr. Physiol. 2000, 126, 471–480. [Google Scholar]
  231. Braschler, T.; Merino, S.; Tomás, J.; Graf, J. Complement resistance is essential for colonization of the digestive tract of Hirudo medicinalis by Aeromonas strains. Appl. Environ. Microbiol. 2003, 69, 4268–4271. [Google Scholar] [CrossRef]
  232. Maltz, M.; LeVarge, B.; Graf, J. Identification of iron and heme utilization genes in Aeromonas and their role in the colonization of the leech digestive tract. Front. Microbiol. 2015, 6, 763. [Google Scholar] [CrossRef] [PubMed]
  233. Bücker, R.; Krug, S.; Rosenthal, R.; Günzel, D.; Fromm, A.; Zeitz, M.; Chakraborty, T.; Fromm, M.; Epple, H.; Schulzke, J. Aerolysin From Aeromonas hydrophila Perturbs Tight Junction Integrity and Cell Lesion Repair in Intestinal Epithelial HT-29/B6 Cells. J. Infect. Dis. 2011, 204, 1283–1292. [Google Scholar] [CrossRef]
  234. von Graevenitz, A. The role of Aeromonas in diarrhea: A review. Infection 2007, 35, 59–64. [Google Scholar] [CrossRef] [PubMed]
  235. Janda, J. Recent Advances in the Study of the Taxonomy, Pathogenicity, and Infectious Syndromes Associated with the Genus Aeromonas. Clin. Microbiol. Rev. 1991, 4, 397–410. [Google Scholar] [CrossRef]
  236. Nelson, M.; Graf, J. Bacterial symbioses of the medicinal leech Hirudo verbana. Gut Microbes 2012, 3, 322–331. [Google Scholar] [CrossRef] [PubMed]
  237. Knobloch, K.; Gohritz, A.; Busch, K.; Spies, M.; Vogt, P. Hirudo medicinalis-leech applications in plastic and reconstructive microsurgery—A literature review. Handchir. Mikkrochirurgie Plast. Chir. 2007, 39, 103–107. [Google Scholar] [CrossRef] [PubMed]
  238. Vaelli, P.; Theis, K.; Williams, J.; O’Connell, L.; Foster, J.; Eisthen, H. The skin microbiome facilitates adaptive tetrodotoxin production in poisonous newts. eLife 2020, 9, e53898. [Google Scholar] [CrossRef]
  239. Zhang, F.; Dashti, N.; Hynes, R.; Smith, D. Plant growth-promoting rhizobacteria and soybean [Glycine max (L) Merr] growth and physiology at suboptimal root zone temperatures. Ann. Bot. 1997, 79, 243–249. [Google Scholar] [CrossRef]
  240. Lichty, K.; Loughran, R.; Ushijima, B.; Richards, G.; Boyd, E. Osmotic stress response of the coral and oyster pathogen Vibrio coralliilyticus: Acquisition of catabolism gene clusters for the compatible solute and signaling molecule myo-inositol. Appl. Environ. Microbiol. 2024, 90, e00920-24. [Google Scholar] [CrossRef]
  241. Dempsey, A.; Kitting, C.; Rosson, R. Bacterial variability among individual penaeid shrimp digestive tracts. Crustaceana 1989, 56, 267–278. [Google Scholar] [CrossRef]
  242. Indergand, S.; Graf, J. Ingested blood contributes to the specificity of the symbiosis of Aeromonas veronii biovar sobria and Hirudo medicinalis, the medicinal leech. Appl. Environ. Microbiol. 2000, 66, 4735–4741. [Google Scholar]
  243. Graf, J. Lessons from Digestive-Tract Symbioses Between Bacteria and Invertebrates. Annu. Rev. Microbiol. 2016, 70, 375–393. [Google Scholar] [CrossRef]
  244. Silver, A.; Graf, J. Innate and procured immunity inside the digestive tract of the medicinal leech. ISJ-Invertebr. Surviv. J. 2011, 8, 173–178. [Google Scholar]
  245. Nyholm, S.; Graf, J. Knowing your friends: Invertebrate innate immunity fosters beneficial bacterial symbioses. Nat. Rev. Microbiol. 2012, 10, 815–827. [Google Scholar] [CrossRef] [PubMed]
  246. Mardeni, J.; McClure, E.; Beka, L.; Graf, J. Host Matters: Medicinal Leech Digestive-Tract Symbionts and Their Pathogenic Potential. Front. Microbiol. 2016, 7, 1569. [Google Scholar] [CrossRef]
  247. Mukherjee, M.; Zaiden, N.; Teng, A.; Hu, Y.; Cao, B. Shewanella biofilm development and engineering for environmental and bioenergy applications. Curr. Opin. Chem. Biol. 2020, 59, 84–92. [Google Scholar] [CrossRef]
  248. Lemaire, O.; Méjean, V.; Iobbi-Nivol, C. The Shewanella genus: Ubiquitous organisms sustaining and preserving aquatic ecosystems. FEMS Microbiol. Rev. 2020, 44, 155–170. [Google Scholar] [CrossRef]
  249. Chen, Y.; Wang, F. Insights on nitrate respiration by Shewanella. Front. Mar. Sci. 2015, 1, 80. [Google Scholar] [CrossRef]
  250. Sampaio, A.; Silva, V.; Poeta, P.; Aonofriesei, F. Vibrio spp.: Life Strategies, Ecology, and Risks in a Changing Environment. Diversity 2022, 14, 97. [Google Scholar] [CrossRef]
  251. Visick, K.; Stabb, E.; Ruby, E. A lasting symbiosis: How Vibrio fischeri finds a squid partner and persists within its natural host. Nat. Rev. Microbiol. 2021, 19, 654–665. [Google Scholar] [CrossRef]
  252. Brauge, T.; Mougin, J.; Ells, T.; Midelet, G. Sources and contamination routes of seafood with human pathogenic Vibrio spp.: A Farm-to-Fork approach. Compr. Rev. Food Sci. Food Saf. 2024, 23, e13283. [Google Scholar] [CrossRef]
  253. Mancini, M.; Alessiani, A.; Donatiello, A.; Didonna, A.; D’Attoli, L.; Faleo, S.; Occhiochiuso, G.; Carella, F.; Di Taranto, P.; Pace, L.; et al. Systematic Survey of Vibrio spp. and Salmonella spp. in Bivalve Shellfish in Apulia Region (Italy): Prevalence and Antimicrobial Resistance. Microorganisms 2023, 11, 450. [Google Scholar] [CrossRef] [PubMed]
  254. Walton, M.; Cubillejo, I.; Nag, D.; Withey, J. Advances in cholera research: From molecular biology to public health initiatives. Front. Microbiol. 2023, 14, 1178538. [Google Scholar] [CrossRef]
  255. Dubert, J.; Barja, J.; Romalde, J. New Insights into Pathogenic Vibrios Affecting Bivalves in Hatcheries: Present and Future Prospects. Front. Microbiol. 2017, 8, 762. [Google Scholar] [CrossRef]
  256. Beaz-Hidalgo, R.; Balboa, S.; Romalde, J.; Figueras, M. Diversity and pathogenecity of Vibrio species in cultured bivalve molluscs. Environ. Microbiol. Rep. 2010, 2, 34–43. [Google Scholar] [CrossRef]
  257. Tercero-Alburo, J.; González-Márquez, H.; Bonilla-González, E.; Quiñones-Ramírez, E.; Vázquez-Salinas, C. Identification of capsule, biofilm, lateral flagellum, and type IV pili in Vibrio mimicus strains. Microb. Pathog. 2014, 76, 77–83. [Google Scholar] [CrossRef]
  258. Muñoz, D.; de Marín, C.; Marval, H.; Martínez, C. Identification of Bacteria of the Genus Vibrio Associated to Zones of Bivalve Mollusks Extraction, Sucre State, Venezuela. Rev. Científica-Fac. Cienc. Vet. 2012, 22, 459–467. [Google Scholar]
  259. Pruzzo, C.; Gallo, G.; Canesi, L. Persistence of vibrios in marine bivalves: The role of interactions with haemolymph components. Environ. Microbiol. 2005, 7, 761–772. [Google Scholar] [CrossRef] [PubMed]
  260. Zhao, R.; Qin, Z.; Feng, Y.; Geng, Y.; Huang, X.; Ouyang, P.; Chen, D.; Guo, H.; Deng, H.; Fang, J.; et al. Sialic acid catabolism contributes to Vibrio mimicus virulence. Aquaculture 2023, 574, 739660. [Google Scholar] [CrossRef]
  261. Zhao, J.; Manno, D.; Hawari, J. Psychrilyobacter atlanticus gen. nov., sp nov., a marine member of the phylum Fusobacteria that produces H2 and degrades nitramine explosives under low temperature conditions. Int. J. Syst. Evol. Microbiol. 2009, 59, 491–497. [Google Scholar] [CrossRef]
  262. Diaz, R.; Rosenberg, R. Marine benthic hypoxia: A review of its ecological effects and the behavioral responses of benthic macrofauna. Oceanogr. Mar.Biol. Annu. Rev. 1995, 33, 245–303. [Google Scholar]
  263. Olivier, A.; Jones, L.; Le Vay, L.; Christie, M.; Wilson, J.; Malham, S. A global review of the ecosystem services provided by bivalve aquaculture. Rev. Aquac. 2020, 12, 3–25. [Google Scholar] [CrossRef]
  264. Yadav, S.; Koenen, M.; Bale, N.; Damsté, J.; Villanueva, L. The physiology and metabolic properties of a novel, low-abundance Psychrilyobacter species isolated from the anoxic Black Sea shed light on its ecological role. Environ. Microbiol. Rep. 2021, 13, 899–910. [Google Scholar] [CrossRef]
  265. Boutin, S.; Bernatchez, L.; Audet, C.; Derôme, N. Network Analysis Highlights Complex Interactions between Pathogen, Host and Commensal Microbiota. PLoS ONE 2013, 8, e84772. [Google Scholar] [CrossRef] [PubMed]
  266. Miyazaki, M.; Nagano, Y.; Fujiwara, Y.; Hatada, Y.; Nogi, Y. Aquimarina macrocephali sp. nov., isolated from sediment adjacent to sperm whale carcasses. Int. J. Syst. Evol. Microbiol. 2010, 60, 2298–2302. [Google Scholar] [CrossRef]
  267. Santos, L.; Ramos, F. Antimicrobial resistance in aquaculture: Current knowledge and alternatives to tackle the problem. Int. J. Antimicrob. Agents 2018, 52, 135–143. [Google Scholar] [CrossRef]
  268. El-Saadony, M.; Alagawany, M.; Patra, A.; Kar, I.; Tiwari, R.; Dawood, M.; Dhama, K.; Abdel-Latif, H. The functionality of probiotics in aquaculture: An overview. Fish Shellfish. Immunol. 2021, 117, 36–52. [Google Scholar] [CrossRef]
  269. Quinn, R.; Hazra, S.; Smolowitz, R.; Chistoserdov, A. Real-time PCR assay for Aquimarina macrocephali subsp homaria and its distribution in shell disease lesions of Homarus americanus, Milne-Edwards, 1837, and environmental samples. J. Microbiol. Methods 2017, 139, 61–67. [Google Scholar] [CrossRef]
  270. Park, S.; Choe, H.; Baik, K.; Seong, C. Aquimarina mytili sp nov., isolated from the gut microflora of a mussel, Mytilus coruscus, and emended description of Aquimarina macrocephali. Int. J. Syst. Evol. Microbiol. 2012, 62, 1974–1979. [Google Scholar] [CrossRef]
  271. Jadeja, N.; Worrich, A. From gut to mud: Dissemination of antimicrobial resistance between animal and agricultural niches. Environ. Microbiol. 2022, 24, 3290–3306. [Google Scholar] [CrossRef]
  272. Subirats, J.; Triadó-Margarit, X.; Mandaric, L.; Acuña, V.; Balcázar, J.; Sabater, S.; Borrego, C. Wastewater pollution differently affects the antibiotic resistance gene pool and biofilm bacterial communities across streambed compartments. Mol. Ecol. 2017, 26, 5567–5581. [Google Scholar] [CrossRef] [PubMed]
  273. Bentzon-Tilia, M.; Sonnenschein, E.; Gram, L. Monitoring and managing microbes in aquaculture—Towards a sustainable industry. Microb. Biotechnol. 2016, 9, 576–584. [Google Scholar] [CrossRef] [PubMed]
  274. Gómez-Chiarri, M.; Guo, X.; Tanguy, A.; He, Y.; Proestou, D. The use of -omic tools in the study of disease processes in marine bivalve mollusks. J. Invertebr. Pathol. 2015, 131, 137–154. [Google Scholar] [CrossRef]
  275. Habteweld, H.; Asfaw, T. Novel Dietary Approach with Probiotics, Prebiotics, and Synbiotics to Mitigate Antimicrobial Resistance and Subsequent Out Marketplace of Antimicrobial Agents: A Review. Infect. Drug Resist. 2023, 16, 3191–3211. [Google Scholar] [CrossRef] [PubMed]
  276. Arrieta, M.; Stiemsma, L.; Amenyogbe, N.; Brown, E.; Finlay, B. The intestinal microbiome in early life: Health and disease. Front. Immunol. 2014, 5, 427. [Google Scholar] [CrossRef]
  277. Destoumieux-Garzón, D.; Montagnani, C.; Dantan, L.; Nicolas, N.; Travers, M.; Duperret, L.; Charrière, G.; Toulza, E.; Mitta, G.; Cosseau, C.; et al. Cross-talk and mutual shaping between the immune system and the microbiota during an oyster’s life. Philos. Trans. R. Soc. B-Biol. Sci. 2024, 379, 20230065. [Google Scholar] [CrossRef]
  278. Majnik, A.; Lane, R. The relationship between early-life environment, the epigenome and the microbiota. Epigenomics 2015, 7, 1173–1184. [Google Scholar] [CrossRef]
  279. Camara, M.; Griffith, S.; Evans, S. Can selective breeding reduce the heavy metals content of pacific oysters (Crassostrea gigas), and are there trade-offs with growth or survival? J. Shellfish. Res. 2005, 24, 979–986. [Google Scholar]
  280. Dupont, S.; Lokmer, A.; Corre, E.; Auguet, J.; Petton, B.; Toulza, E.; Montagnani, C.; Tanguy, G.; Pecqueur, D.; Salmeron, C.; et al. Oyster hemolymph is a complex and dynamic ecosystem hosting bacteria, protists and viruses. Anim. Microbiome 2020, 2, 12. [Google Scholar] [CrossRef]
Figure 1. Alpha and beta-diversity analysis for M. chilensis microbiota exposed to normoxia (blue) and hypoxia (red). The figure shows the rarefaction curves for all the samples. The digestive gland is represented as D. Gland (A). In the principal coordinate analysis (PCoA), the digestive gland is represented as NDG (normoxia) and HDG (hypoxia), while the gills are denoted as NG (normoxia) and HG (hypoxia) (B). Different alpha diversity indexes were estimated for gills and digestive glands under the experimental conditions (C).
Figure 1. Alpha and beta-diversity analysis for M. chilensis microbiota exposed to normoxia (blue) and hypoxia (red). The figure shows the rarefaction curves for all the samples. The digestive gland is represented as D. Gland (A). In the principal coordinate analysis (PCoA), the digestive gland is represented as NDG (normoxia) and HDG (hypoxia), while the gills are denoted as NG (normoxia) and HG (hypoxia) (B). Different alpha diversity indexes were estimated for gills and digestive glands under the experimental conditions (C).
Microorganisms 13 00825 g001
Figure 2. Heat tree analysis evidencing the taxonomical changes in the microbiota of gills and digestive gland of M. chilensis exposed to different levels of oxygenation. The color of the branches represents the log2 ratio of median proportions between normoxia (blue) and hypoxia (red).
Figure 2. Heat tree analysis evidencing the taxonomical changes in the microbiota of gills and digestive gland of M. chilensis exposed to different levels of oxygenation. The color of the branches represents the log2 ratio of median proportions between normoxia (blue) and hypoxia (red).
Microorganisms 13 00825 g002
Figure 3. Heatmaps showing the relative abundance of various bacterial genera in the microbiota of gills (A) of M. chilensis exposed to normoxia (blue) and hypoxia (red). For each condition, two clusters were identified. “Cluster 1” includes genera that exhibited decreased abundance in the gills of mussels exposed to hypoxia (B). In contrast, “Cluster 2” comprises genera that increased their abundance in hypoxic conditions in the gills (C).
Figure 3. Heatmaps showing the relative abundance of various bacterial genera in the microbiota of gills (A) of M. chilensis exposed to normoxia (blue) and hypoxia (red). For each condition, two clusters were identified. “Cluster 1” includes genera that exhibited decreased abundance in the gills of mussels exposed to hypoxia (B). In contrast, “Cluster 2” comprises genera that increased their abundance in hypoxic conditions in the gills (C).
Microorganisms 13 00825 g003
Figure 4. Heatmaps illustrating the relative abundance of different bacterial genera in the microbiota of the digestive gland (A) of M. chilensis exposed to normoxia (blue) and hypoxia (red). Two distinct clusters were identified for each condition. “Cluster 1” consists of genera that decreased in abundance in the digestive glands of mussels exposed to hypoxia (B), while “Cluster 2” includes genera that increased in abundance under hypoxic conditions (C).
Figure 4. Heatmaps illustrating the relative abundance of different bacterial genera in the microbiota of the digestive gland (A) of M. chilensis exposed to normoxia (blue) and hypoxia (red). Two distinct clusters were identified for each condition. “Cluster 1” consists of genera that decreased in abundance in the digestive glands of mussels exposed to hypoxia (B), while “Cluster 2” includes genera that increased in abundance under hypoxic conditions (C).
Microorganisms 13 00825 g004
Figure 5. Linear Discriminant Analysis (LDA) scores of differentially abundant species in mussels exposed to normoxia and hypoxia conditions for gills (A) and digestive gland (B). Species with blue bars were significantly abundant in normoxia conditions, while the red ones were more abundant in hypoxic conditions.
Figure 5. Linear Discriminant Analysis (LDA) scores of differentially abundant species in mussels exposed to normoxia and hypoxia conditions for gills (A) and digestive gland (B). Species with blue bars were significantly abundant in normoxia conditions, while the red ones were more abundant in hypoxic conditions.
Microorganisms 13 00825 g005
Figure 6. Prediction of the functional potential of the microbiota from gills and digestive gland of M. chilensis based on Picrust2. Bars represent the mean proportions of microbiota pathways in normoxia (blue) and hypoxia (red) individuals. The differences between the conditions for the Metacyc top level are presented for gills (A) and digestive gland (B) with their respective corrected p-values. (C,D) show the specific values for the degradation/utilization/assimilation pathways for gills and digestive gland, respectively. Finally, the Metacyc secondary levels for degradation/utilization/assimilation with significant differences (corrected p-value < 0.05) within experimental conditions are also presented for gills (E) and digestive gland (F).
Figure 6. Prediction of the functional potential of the microbiota from gills and digestive gland of M. chilensis based on Picrust2. Bars represent the mean proportions of microbiota pathways in normoxia (blue) and hypoxia (red) individuals. The differences between the conditions for the Metacyc top level are presented for gills (A) and digestive gland (B) with their respective corrected p-values. (C,D) show the specific values for the degradation/utilization/assimilation pathways for gills and digestive gland, respectively. Finally, the Metacyc secondary levels for degradation/utilization/assimilation with significant differences (corrected p-value < 0.05) within experimental conditions are also presented for gills (E) and digestive gland (F).
Microorganisms 13 00825 g006
Figure 7. Dot plot showing the dynamics in the relative abundance of fish bacterial pathogens associated with gills and digestive glands of M. chilensis exposed to different oxygenation levels.
Figure 7. Dot plot showing the dynamics in the relative abundance of fish bacterial pathogens associated with gills and digestive glands of M. chilensis exposed to different oxygenation levels.
Microorganisms 13 00825 g007
Disclaimer/Publisher’s Note: The statements, opinions and data contained in all publications are solely those of the individual author(s) and contributor(s) and not of MDPI and/or the editor(s). MDPI and/or the editor(s) disclaim responsibility for any injury to people or property resulting from any ideas, methods, instructions or products referred to in the content.

Share and Cite

MDPI and ACS Style

Montúfar-Romero, M.; Valenzuela-Miranda, D.; Valenzuela-Muñoz, V.; Morales-Rivera, M.F.; Gallardo-Escárate, C. Microbiota Dysbiosis in Mytilus chilensis Is Induced by Hypoxia, Leading to Molecular and Functional Consequences. Microorganisms 2025, 13, 825. https://doi.org/10.3390/microorganisms13040825

AMA Style

Montúfar-Romero M, Valenzuela-Miranda D, Valenzuela-Muñoz V, Morales-Rivera MF, Gallardo-Escárate C. Microbiota Dysbiosis in Mytilus chilensis Is Induced by Hypoxia, Leading to Molecular and Functional Consequences. Microorganisms. 2025; 13(4):825. https://doi.org/10.3390/microorganisms13040825

Chicago/Turabian Style

Montúfar-Romero, Milton, Diego Valenzuela-Miranda, Valentina Valenzuela-Muñoz, María F. Morales-Rivera, and Cristian Gallardo-Escárate. 2025. "Microbiota Dysbiosis in Mytilus chilensis Is Induced by Hypoxia, Leading to Molecular and Functional Consequences" Microorganisms 13, no. 4: 825. https://doi.org/10.3390/microorganisms13040825

APA Style

Montúfar-Romero, M., Valenzuela-Miranda, D., Valenzuela-Muñoz, V., Morales-Rivera, M. F., & Gallardo-Escárate, C. (2025). Microbiota Dysbiosis in Mytilus chilensis Is Induced by Hypoxia, Leading to Molecular and Functional Consequences. Microorganisms, 13(4), 825. https://doi.org/10.3390/microorganisms13040825

Note that from the first issue of 2016, this journal uses article numbers instead of page numbers. See further details here.

Article Metrics

Back to TopTop