Endophytic and Rhizospheric Microorganisms: An Alternative for Sustainable, Organic, and Regenerative Bioinput Formulations for Modern Agriculture
Abstract
1. Introduction
2. Methodology of Review
3. Endophytic Microorganisms
4. Plant Defense Mechanism
4.1. Physical Barrier
4.1.1. Cuticle
4.1.2. Cell Wall
4.1.3. Cytoskeleton
4.2. Biochemical Barrier
5. Molecular Patterns
5.1. Elicitors
5.2. Effectors
6. Plant Growth Promoters
6.1. Phytohormones
6.2. Nitrogen Fixation
6.3. Phosphate
6.4. Siderophores
6.5. Volatile Compounds
7. Plant Roots
8. Interaction Between Phytopathogenic Microorganisms and Plants
8.1. Fungi and Oomycetes
8.2. Bacteria
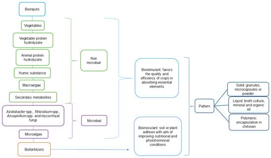
9. Bioinputs
9.1. Biostimulants
9.1.1. Non-Microbial Biostimulants
9.1.2. Microbial Biostimulants
9.2. Bioinoculants
Biofertilizers
9.3. Brief Survey of Patents
10. Synthetic Biology and CRISPR Editing Microorganisms
11. Conclusions
Author Contributions
Funding
Institutional Review Board Statement
Informed Consent Statement
Data Availability Statement
Acknowledgments
Conflicts of Interest
Abbreviations
| AUX | Auxin |
| CKs | Cytokines |
| GAs | Gibberellin |
| ET | Ethylene |
| ABA | Abscisic acid |
| SA | Salicylic acid |
| JA | Jasmonic acid |
| PTI | Pattern-triggered immunity |
| MAPKs | Mitogen-activated accumulation |
| PAMPs/MAMPs | Non-pathogenic or pathogenic microorganisms |
| DAMPs | Demage occurs to their cells |
| PRRs | Pattern recognition receptors |
| LRRs | Leucine-rich extracellular repeats |
| RLKs | Receptor-like kinases |
| RLPs | Receptor-like protein |
| LysM | Lysin motif |
| EGF | Epidermal growth factor |
| RLCKs | Receptor-like cytoplasmic kinases |
| MTI | Microorganisms-triggered immunity |
| NHRs | Non-host pathogens |
| CaM | Calmodulin |
| ROS | Reactive oxygen species |
| ETS | Effector-triggered susceptibility |
| NLRs | Nod-like receptors |
| RNS | Reactive nitrogen species |
| NO | Nitric oxide |
| EE | Early endosome |
| TGN/EE | Trans-Golgi network |
| MeSA | Methyl salicylic acid |
| G3P | Glycerol-3-phosphate |
| PRs | Pathogenesis-related proteins |
| SAR | Systemic acquired resistance |
| LPS | Lipopolysacharydes |
| TTSS | Secreted by type-III secretion system |
| AMF | Arbuscular mycorrhizal fungi |
| PMB | Phosphorus mobilizing bacteria |
| QS | Quorum sensing |
| VOCs | Volatile organic compounds |
| IAA | Indole-3-acetic acid |
| PBRMs | Plant-beneficial rhizospheric microorganisms |
| PGPR | Plant growth-promoting rhizobacteria |
| ACC | Aminocyclopropane-1-carboxylic acid |
| BCAs | Biological control agents |
| MFs | Mycorrhizal fungi |
| ECTO | Ectomycorrhizae |
| ENDO | Endomycorrhizae |
| AM | Arbuscular mycorrhizae |
| EM | Ericoid mycorrhizae |
| EFF | Endophytic filamentous fungi |
| PGPF | Plant-growth-promoting fungi |
| EPGPB | Endophytic plant growth-promoting bacteria |
| HA | Humic acid |
| FA | Fulvic acid |
| HU | Humins |
| ISR | Induction of resistance, whether induced |
| BAX | Bcl-2-associated X |
| EV | Empty vector |
| Cu | Copper |
| Ni | Nickel |
| Zn | Zinc |
| SynBio | Synthetic Biology |
| IA | Artificial Intelligence |
| CRISPR | Clustered Regularly Interspaced Short Palindromic Repeats |
| NHEJ | Non-homologous end joinig |
| sgRNA | Singles-guide RNA |
| HR | High-fidelity homologous recombination |
| SMART | Self-monitoring, adaptive, and responsive technology |
| ML | Machine learning |
| AlphaFold | Access to protein structure predictions |
| BioAutoMated | Genetic sequence accessibility |
| Evo | Large-scale model of prokaryotic genome DNA sequence datasets |
| ART | Automated Recommendation Tool |
| CR | Chromatin |
References
- Pieterse, C.M.J.; Van Der Does, D.; Zamioudis, C.; Leon-Reyes, A.; Van Wees, S.C.M. Hormonal Modulation of Plant Immunity. Annu. Rev. Cell Dev. Biol. 2012, 28, 489–521. [Google Scholar] [CrossRef]
- Chuberre, C.; Plancot, B.; Driouich, A.; Moore, J.P.; Bardor, M.; Gügi, B.; Vicré, M. Plant Immunity Is Compartmentalized and Specialized in Roots. Front. Plant Sci. 2018, 871, 1692. [Google Scholar] [CrossRef]
- Martin, G.B.; Bogdanove, A.J.; Sessa, G. Understanding the Functions of Plant Disease Resistance Proteins. Annu. Rev. Plant Biol. 2003, 54, 23–61. [Google Scholar] [CrossRef]
- Miedes, E.; Vanholme, R.; Boerjan, W.; Molina, A. The Role of the Secondary Cell Wall in Plant Resistance to Pathogens. Front. Plant Sci. 2014, 5, 358. [Google Scholar] [CrossRef]
- Llorens, E.; González-Hernández, A.I.; Scalschi, L.; Fernández-Crespo, E.; Camañes, G.; Vicedo, B.; García-Agustín, P. Priming Mediated Stress and Cross-Stress Tolerance in Plants: Concepts and Opportunities. In Priming-Mediated Stress and Cross-Stress Tolerance in Crop Plants; Academic Press: New York, NY, USA, 2020; pp. 1–20. [Google Scholar] [CrossRef]
- Velho, A.C.; Stadnik, M.J. Non-Host Resistance of Arabidopsis and Apple Is Associated with Callose Accumulation and Changes in Preinfective Structures of Colletotrichum Species. Physiol. Mol. Plant Pathol. 2020, 110, 101463. [Google Scholar] [CrossRef]
- Uma, B.; Swaroopa Rani, T.; Podile, A.R. Warriors at the Gate that Never Sleep: Non-Host Resistance in Plants. J. Plant Physiol. 2011, 168, 2141–2152. [Google Scholar] [CrossRef]
- Kirtel, O.; Versluys, M.; Van den Ende, W.; Toksoy Öner, E. Quorum Sensing in Phytopathogenesis. In Quorum Sensing: Molecular Mechanism and Biotechnological Application; Academic Press: New York, NY, USA, 2019; pp. 127–149. [Google Scholar] [CrossRef]
- Van Tol de Castro, T.A.; Tavares, O.C.H.; de Oliveira Torchia, D.F.; Oliveira da Silva, H.F.; de Moura, O.V.T.; Cantarino, R.E.; de Abreu Lopes, S.; Viêgas, C.V.; do Amaral Vendramini, A.L.; Santos, L.A.; et al. Organic Fragments of K-Carrageenan, Lipids and Peptides plus K-Rich Inorganic Fraction in Kappaphycus alvarezii Biomass Are Responsible for Growth Stimulus in Rice Plant When Applied Both Foliar and Root Pathway. Algal Res. 2023, 71, 103040. [Google Scholar] [CrossRef]
- Kumari, I.; Sharma, S.; Geetika; Ahmed, M. Tripartite Interactions between Plants, Trichoderma and the Pathogenic Fungi. In Molecular Aspects of Plant Beneficial Microbes in Agriculture; Academic Press: New York, NY, USA, 2020; pp. 391–401. [Google Scholar] [CrossRef]
- Raja, M.; Sharma, R.K.; Jambhulkar, P.; Sharma, K.R.; Sharma, P. Biosynthesis of Silver Nanoparticles from Trichoderma harzianum The and Its Efficacy against Root Rot Complex Pathogen in Groundnut. Mater. Today Proc. 2021, 43, 3140–3143. [Google Scholar] [CrossRef]
- Adeleke, B.S.; Babalola, O.O. Meta-Omics of Endophytic Microbes in Agricultural Biotechnology. Biocatal. Agric. Biotechnol. 2022, 42, 102332. [Google Scholar] [CrossRef]
- Tripathi, S.; Bahuguna, R.N.; Shrivastava, N.; Singh, S.; Chatterjee, A.; Varma, A.; Jagadish, S.K. Microbial Biofortification: A Sustainable Route to Grow Nutrient-Rich Crops under Changing Climate. Field Crops Res. 2022, 287, 108662. [Google Scholar] [CrossRef]
- Manganyi, M.C.; Regnier, T.; Kumar, A.; Bezuidenhout, C.C.; Ateba, C.N. Phylogenetic Analysis and Diversity of Novel Endophytic Fungi Isolated from Medicinal Plant Sceletium tortuosum. Phytochem. Lett. 2018, 27, 36–43. [Google Scholar] [CrossRef]
- Chow, Y.Y.; Ting, A.S.Y. Influence of Fungal Infection on Plant Tissues: FTIR Detects Compositional Changes to Plant Cell Walls. Fungal Ecol. 2019, 37, 38–47. [Google Scholar] [CrossRef]
- Hardoim, P.R.; van Overbeek, L.S.; Berg, G.; Pirttilä, A.M.; Compant, S.; Campisano, A.; Döring, M.; Sessitsch, A. The Hidden World within Plants: Ecological and Evolutionary Considerations for Defining Functioning of Microbial Endophytes. Microbiol. Mol. Biol. Rev. 2015, 79, 293–320. [Google Scholar] [CrossRef]
- Parasuraman, P.; Pattnaik, S.; Busi, S. Phyllosphere Microbiome: Functional Importance in Sustainable Agriculture. In Microbial Biotechnology in Bioengineering; Elsevier: Amsterdam, The Netherlands, 2019; pp. 135–148. [Google Scholar] [CrossRef]
- Beris, D.; Vassilakos, N. Plant Beneficial Microbes: Do They Have a Role as Antiviral Agents in Agriculture? In Molecular Aspects of Plant Beneficial Microbes in Agriculture; Academic Press: New York, NY, USA, 2020; pp. 19–33. [Google Scholar] [CrossRef]
- El-Bondkly, E.A.M.; El-Bondkly, A.A.M.; El-Bondkly, A.A.M. Marine Endophytic Fungal Metabolites: A Whole New World of Pharmaceutical Therapy Exploration. Heliyon 2021, 7, e06362. [Google Scholar] [CrossRef]
- Han, G.Z. Origin and Evolution of the Plant Immune System. New Phytol. 2019, 222, 70–83. [Google Scholar] [CrossRef]
- Azevedo, J.L.; Maccheroni, W., Jr.; Pereira, J.O.; de Araújo, W.L. Endophytic Microorganims: A Review on Insect Control and Recent Advances on Tropical Plants. Eletronic J. Biotechnol. 2000, 3, 15–16. [Google Scholar] [CrossRef]
- Kabbage, M.; Yarden, O.; Dickman, M.B. Pathogenic Attributes of Sclerotinia sclerotiorum: Switching from a Biotrophic to Necrotrophic Lifestyle. Plant Sci. 2015, 233, 53–60. [Google Scholar] [CrossRef]
- Bigeard, J.; Colcombet, J.; Hirt, H. Signaling Mechanisms in Pattern-Triggered Immunity (PTI). Mol. Plant 2015, 8, 521–539. [Google Scholar] [CrossRef]
- Hafez, Y.M.; Mourad, R.Y.; Nasr, E.B.; Attia, K.O.T.B.; Abdelaal, K.A.; Ghazy, A.I.; Al-Ateeq, T.K.; Ibrahim, E.I.; Mohammed, A.A. Biochemical and Molecular Characterization of Non-Host Resistance Keys in Food Crops. Saudi J. Biol. Sci. 2020, 27, 1091–1099. [Google Scholar] [CrossRef]
- Xia, Y.; Gao, Q.M.; Yu, K.; Lapchyk, L.; Navarre, D.R.; Hildebrand, D.; Kachroo, A.; Kachroo, P. An Intact Cuticle in Distal Tissues Is Essential for the Induction of Systemic Acquired Resistance in Plants. Cell Host Microbe 2009, 5, 151–165. [Google Scholar] [CrossRef]
- Yeats, T.H.; Rose, J.K.C. The Formation and Function of Plant Cuticles. Plant Physiol. 2013, 163, 5–20. [Google Scholar] [CrossRef]
- Beisson, F.; Li-Beisson, Y.; Pollard, M. Solving the Puzzles of Cutin and Suberin Polymer Biosynthesis. Curr. Opin. Plant Biol. 2012, 15, 329–337. [Google Scholar] [CrossRef]
- Kunst, L.; Samuels, L. Plant Cuticles Shine: Advances in Wax Biosynthesis and Export. Curr. Opin. Plant Biol. 2009, 12, 721–727. [Google Scholar] [CrossRef]
- Kunst, L.; Samuels, A.L. Biosynthesis and Secretion of Plant Cuticular Wax. Prog. Lipid Res. 2003, 42, 51–80. [Google Scholar] [CrossRef]
- Domínguez, E.; Cuartero, J.; Heredia, A. An Overview on Plant Cuticle Biomechanics. Plant Sci. 2011, 181, 77–84. [Google Scholar] [CrossRef]
- Vráblová, M.; Marková, D.; Vrábl, D.; Koutník, I.; Sokolová, B.; Hronková, M. Surface Plasmon Resonance: An Innovative Method for Studying Water Permeability of Plant Cuticles. Plant Sci. 2021, 310, 110978. [Google Scholar] [CrossRef]
- Barnes, W.J.; Anderson, C.T. Release, Recycle, Rebuild: Cell-Wall Remodeling, Autodegradation, and Sugar Salvage for New Wall Biosynthesis during Plant Development. Mol. Plant 2018, 11, 31–46. [Google Scholar] [CrossRef]
- Lan, Y.; Chai, Y.; Xing, C.; Wu, K.; Wang, L.; Cai, M. Nitric Oxide Reduces the Aluminum-Binding Capacity in Rice Root Tips by Regulating the Cell Wall Composition and Enhancing Antioxidant Enzymes. Ecotoxicol. Environ. Saf. 2021, 208, 111499. [Google Scholar] [CrossRef]
- Wang, H.Z.; Dixon, R.A. On-off Switches for Secondary Cell Wall Biosynthesis. Mol. Plant 2012, 5, 297–303. [Google Scholar] [CrossRef]
- Adobes-Vidal, M.; Frey, M.; Keplinger, T. Atomic Force Microscopy Imaging of Delignified Secondary Cell Walls in Liquid Conditions Facilitates Interpretation of Wood Ultrastructure. J. Struct. Biol. 2020, 211, 107532. [Google Scholar] [CrossRef]
- Herburger, K.; Franková, L.; Pičmanová, M.; Loh, J.W.; Valenzuela-Ortega, M.; Meulewaeter, F.; Hudson, A.D.; French, C.E.; Fry, S.C. Hetero-Trans-β-Glucanase Produces Cellulose–Xyloglucan Covalent Bonds in the Cell Walls of Structural Plant Tissues and Is Stimulated by Expansin. Mol. Plant 2020, 13, 1047–1062. [Google Scholar] [CrossRef]
- Wang, J.; Zuo, H.; Huo, Y.; Feng, C.; Wang, Y.; Ma, Q. Evaluation of Actin Cytoskeleton in Non-Host Resistance of Pepper to Puccinia Striiformis f. Sp. Tritici Stress. Physiol. Mol. Plant Pathol. 2015, 92, 112–118. [Google Scholar] [CrossRef]
- Bhandari, D.D.; Brandizzi, F. Plant Endomembranes and Cytoskeleton: Moving Targets in Immunity. Curr. Opin. Plant Biol. 2020, 58, 8–16. [Google Scholar] [CrossRef]
- Kariya, K.; Murata, K.; Kokubo, Y.; Ube, N.; Ueno, K.; Yabuta, Y.; Teraishi, M.; Okumoto, Y.; Mori, N.; Ishihara, A. Variation of Diterpenoid Phytoalexin Oryzalexin a Production in Cultivated and Wild Rice. Phytochemistry 2019, 166, 112057. [Google Scholar] [CrossRef]
- Kariya, K.; Ube, N.; Ueno, M.; Teraishi, M.; Okumoto, Y.; Mori, N.; Ueno, K.; Ishihara, A. Natural Variation of Diterpenoid Phytoalexins in Cultivated and Wild Rice Species. Phytochemistry 2020, 180, 112518. [Google Scholar] [CrossRef]
- Kruszka, D.; Sawikowska, A.; Kamalabai Selvakesavan, R.; Krajewski, P.; Kachlicki, P.; Franklin, G. Silver Nanoparticles Affect Phenolic and Phytoalexin Composition of Arabidopsis Thaliana. Sci. Total Environ. 2020, 716, 135361. [Google Scholar] [CrossRef]
- Devkota, H.P. Analysis of Glucosinolates. In Recent Advances in Natural Products Analysis; Elsevier: Amsterdam, The Netherlands, 2020; pp. 651–661. [Google Scholar] [CrossRef]
- Ouassou, M.; Mukhaimar, M.; El Amrani, A.; Kroymann, J.; Chauveau, O. Biosynthesis of Indole Glucosinolates and Ecological Role of Secondary Modification Pathways. Comptes Rendus Biol. 2019, 342, 58–80. [Google Scholar] [CrossRef]
- Guest, D.I. Phytoalexins, Natural Plant Protection. Crop Dis. Pests 2016, 3, 1152–1159. [Google Scholar] [CrossRef]
- Burow, M.; Halkier, B.A. How Does a Plant Orchestrate Defense in Time and Space? Using Glucosinolates in Arabidopsis as Case Study. Curr. Opin. Plant Biol. 2017, 38, 142–147. [Google Scholar] [CrossRef]
- Ghosh, T.; Pradhan, C.; Das, A.B. Control of Stem-Rot Disease of Rice Caused by Sclerotium Oryzae Catt and Its Cellular Defense Mechanism—A Review. Physiol. Mol. Plant Pathol. 2020, 112, 101536. [Google Scholar] [CrossRef]
- Mueller, L. 1973 The Red Queen Hypothesis. In Conceptual Breakthroughs in Evolutionary Ecology; Academic Press: New York, NY, USA, 2020; pp. 85–86. [Google Scholar] [CrossRef]
- Kourelis, J.; Van Der Hoorn, R.A.L. Defended to the Nines: 25 Years of Resistance Gene Cloning Identifies Nine Mechanisms for R Protein Function. Plant Cell 2018, 30, 285–299. [Google Scholar] [CrossRef]
- Hacquard, S.; Spaepen, S.; Garrido-Oter, R.; Schulze-Lefert, P. Interplay between Innate Immunity and the Plant Microbiota. Annu. Rev. Phytopathol. 2017, 55, 565–589. [Google Scholar] [CrossRef]
- Saur, I.M.L.; Hückelhoven, R. Recognition and Defence of Plant-Infecting Fungal Pathogens. J. Plant Physiol. 2021, 256, 153324. [Google Scholar] [CrossRef] [PubMed]
- Bukhat, S.; Imran, A.; Javaid, S.; Shahid, M.; Majeed, A.; Naqqash, T. Communication of Plants with Microbial World: Exploring the Regulatory Networks for PGPR Mediated Defense Signaling. Microbiol. Res. 2020, 238, 126486. [Google Scholar] [CrossRef] [PubMed]
- Yue, P.; Zhang, H.; Tong, X.; Peng, T.; Tang, P.; Gao, T.H.; Guo, J. Genome-Wide Identification and Expression Profiling of Thes MAPK, MAPKK, and MAPKKK Gene Families in Ophiocordyceps Sinensis. Gene 2022, 807, 145930. [Google Scholar] [CrossRef]
- Zwiegelaar, M.; Dubery, I.A. Early Activation of Cell Wall Strengthening-Related Gene Transcription in Cotton by a Verticillium Dahliae Elicitor. S. Afr. J. Bot. 2006, 72, 467–472. [Google Scholar] [CrossRef][Green Version]
- Gokulakannan, G.G.; Niehaus, K. Characterization of the Medicago Truncatula Cell Wall Proteome in Cell Suspension Culture upon Elicitation and Suppression of Plant Defense. J. Plant Physiol. 2010, 167, 1533–1541. [Google Scholar] [CrossRef]
- Camejo, D.; Guzmán-Cedeño, Á.; Moreno, A. Reactive Oxygen Species, Essential Molecules, during Plant-Pathogen Interactions. Plant Physiol. Biochem. 2016, 103, 10–23. [Google Scholar] [CrossRef]
- Jones, J.D.G.; Dangl, J.L. The plant immune system. Nature 2006, 444, 323–329. [Google Scholar] [CrossRef]
- Fahrentrapp, J. Spatial Transcriptional Response of Plants Induced by Compatible Pathogens and Its Potential Use in Biosensor Plants. In Applied Plant Biotechnology for Improving Resistance to Biotic Stress; Academic Press: New York, NY, USA, 2019; pp. 137–149. [Google Scholar] [CrossRef]
- Appu, M.; Ramalingam, P.; Sathiyanarayanan, A.; Huang, J. An Overview of Plant Defense-Related Enzymes Responses to Biotic Stresses. Plant Gene 2021, 27, 100302. [Google Scholar] [CrossRef]
- Fernández-Calvo, P.; López, G.; Martín-Dacal, M.; Aitouguinane, M.; Carrasco-López, C.; González-Bodí, S.; Bacete, L.; Mélida, H.; Sánchez-Vallet, A.; Molina, A. Leucine Rich Repeat-Malectin Receptor Kinases IGP1/CORK1, IGP3 and IGP4 Are Required for Arabidopsis Immune Responses Triggered by β-1,4-D-Xylo-Oligosaccharides from Plant Cell Walls. Cell Surface 2024, 11, 100124. [Google Scholar] [CrossRef] [PubMed]
- Li, C.; Huang, Y.; Shang, W.; Chen, J.; Klosterman, S.J.; Subbarao, K.V.; Qin, J.; Hu, X. A Glycine-Rich Nuclear Effector VdCE51 of Verticillium dahliae Suppresses Plant Immune Responses by Inhibiting the Accumulation of GhTRXH2. Crop J. 2024, 12, 1137–1149. [Google Scholar] [CrossRef]
- Di, R.; Zhu, L.; Huang, Z.; Lu, M.; Yin, L.; Wang, C.; Bao, Y.; Duan, Z.; Powell, C.A.; Hu, Q.; et al. Fusarium Sacchari FsNis1 Induces Plant Immunity. Gene 2024, 907, 148260. [Google Scholar] [CrossRef] [PubMed]
- Singh, D.P.; Maurya, S.; Satnami, L.; Renu; Prabha, R.; Sarma, B.K.; Rai, N. Roots of Resistance: Unraveling Microbiome-Driven Plant Immunity. Plant Stress 2024, 14, 100661. [Google Scholar] [CrossRef]
- Chen, Z.; Wang, J.; Li, Y.; Zhong, Y.; Liao, J.; Lu, S.; Wang, L.; Wang, X.; Chen, S. Dry Mycelium of Penicillium chrysogenum Activates Defense via Gene Regulation of Salicylic Acid and Jasmonic Acid Signaling in Arabidopsis. Physiol. Mol. Plant Pathol. 2018, 103, 54–61. [Google Scholar] [CrossRef]
- Tsukanova, K.A.; Chebotar, V.K.; Meyer, J.J.M.; Bibikova, T.N. Effect of Plant Growth-Promoting Rhizobacteria on Plant Hormone Homeostasis. S. Afr. J. Bot. 2017, 113, 91–102. [Google Scholar] [CrossRef]
- Farhangi-Abriz, S.; Alaee, T.; Tavasolee, A. Salicylic Acid but Not Jasmonic Acid Improved Canola Root Response to Salinity Stress. Rhizosphere 2019, 9, 69–71. [Google Scholar] [CrossRef]
- Hajrah, N.H.; Rabah, S.O.; Alghamdi, M.K.; Atef, A.; Edris, S.; Alhebshi, A.M.; Hassan, S.M.; Alzahrani, D.A.; Bahieldin, A.; Mutwakil, M.H.Z.; et al. Transcriptional Analysis of Rhazya Stricta in Response to Jasmonic Acid. Electron. J. Biotechnol. 2021, 50, 68–76. [Google Scholar] [CrossRef]
- Kou, Y.; Naqvi, N.I. Surface Sensing and Signaling Networks in Plant Pathogenic Fungi. Semin. Cell Dev. Biol. 2016, 57, 84–92. [Google Scholar] [CrossRef]
- Wang, X.; Li, Q.; Xie, J.; Huang, M.; Cai, J.; Zhou, Q.; Dai, T.; Jiang, D. Abscisic Acid and Jasmonic Acid Are Involved in Drought Priming-Induced Tolerance to Drought in Wheat. Crop J. 2021, 9, 120–132. [Google Scholar] [CrossRef]
- Kour, D.; Khan, S.S.; Kaur, T.; Kour, H.; Singh, G.; Yadav, A.; Yadav, A.N. Drought Adaptive Microbes as Bioinoculants for the Horticultural Crops. Heliyon 2022, 8, e09493. [Google Scholar] [CrossRef]
- Hussain, S.; Gomes, M.M.; Yano, K.; Nambara, E. Interactions between Abscisic Acid and Other Hormones. In Advances in Botanical Research; Academic Press: New York, NY, USA, 2019; Volume 92, pp. 255–280. [Google Scholar] [CrossRef]
- Sharma, I.; Raina, A.; Choudhary, M.; Apra; Kaul, S.; Dhar, M.K. Fungal Endophyte Bioinoculants as a Green Alternative towards Sustainable Agriculture. Heliyon 2023, 9, e19487. [Google Scholar] [CrossRef] [PubMed]
- Pollmann, S.; Düchting, P.; Weiler, E.W. Tryptophan-Dependent Indole-3-Acetic Acid Biosynthesis by “IAA-Synthase” Proceeds via Indole-3-Acetamide. Phytochemistry 2009, 70, 523–531. [Google Scholar] [CrossRef] [PubMed]
- Sarmiento-López, L.G.; López-Meyer, M.; Maldonado-Mendoza, I.E.; Quiroz-Figueroa, F.R.; Sepúlveda-Jiménez, G.; Rodríguez-Monroy, M. Production of Indole-3-Acetic Acid by Bacillus Circulans E9 in a Low-Cost Medium in a Bioreactor. J. Biosci. Bioeng. 2022, 134, 21–28. [Google Scholar] [CrossRef] [PubMed]
- Zerrouk, I.Z.; Rahmoune, B.; Auer, S.; Rößler, S.; Lin, T.; Baluska, F.; Dobrev, P.I.; Motyka, V.; Ludwig-Müller, J. Growth and Aluminum Tolerance of Maize Roots Mediated by Auxin- and Cytokinin-Producing Bacillus Toyonensis Requires Polar Auxin Transport. Environ. Exp. Bot. 2020, 176, 104064. [Google Scholar] [CrossRef]
- Graeff, M.; Rana, S.; Wendrich, J.R.; Dorier, J.; Eekhout, T.; Aliaga Fandino, A.C.; Guex, N.; Bassel, G.W.; De Rybel, B.; Hardtke, C.S. A Single-Cell Morpho-Transcriptomic Map of Brassinosteroid Action in the Arabidopsis Root. Mol. Plant 2021, 14, 1985–1999. [Google Scholar] [CrossRef]
- Massalha, H.; Korenblum, E.; Tholl, D.; Aharoni, A. Small Molecules Below-Ground: The Role of Specialized Metabolites in the Rhizosphere. Plant J. 2017, 90, 788–807. [Google Scholar] [CrossRef]
- Sugiyama, A.; Yazaki, K. Root Exudates of Legume Plants and Their Involvement in Interactions with Soil Microbes. In Secretions and Exudates in Biological Systems; Springer: Berlin/Heidelberg, Germany, 2012; pp. 27–48. [Google Scholar] [CrossRef]
- Guo, L.; Yu, Z.; Li, Y.; Xie, Z.; Wang, G.; Liu, X.; Liu, J.; Liu, J.; Jin, J. Plant Phosphorus Acquisition Links to Phosphorus Transformation in the Rhizospheres of Soybean and Rice Grown under CO2 and Temperature Co-Elevation. Sci. Total Environ. 2022, 823, 153558. [Google Scholar] [CrossRef]
- Ding, W.; Cong, W.F.; Lambers, H. Plant Phosphorus-Acquisition and -Use Strategies Affect Soil Carbon Cycling. Trends Ecol. Evol. 2021, 36, 899–906. [Google Scholar] [CrossRef]
- El-Sherbeny, T.M.S.; Mousa, A.M.; El-Sayed, E.S.R. Use of Mycorrhizal Fungi and Phosphorus Fertilization to Improve the Yield of Onion (Allium cepa L.) Plant. Saudi J. Biol. Sci. 2022, 29, 331–338. [Google Scholar] [CrossRef]
- Qin, Y.; Zhang, W.; Feng, Z.; Feng, G.; Zhu, H.; Yao, Q. Arbuscular Mycorrhizal Fungus Differentially Regulates P Mobilizing Bacterial Community and Abundance in Rhizosphere and Hyphosphere. Appl. Soil Ecol. 2022, 170, 104294. [Google Scholar] [CrossRef]
- Ghosh, S.K.; Bera, T.; Chakrabarty, A.M. Microbial Siderophore–A Boon to Agricultural Sciences. Biol. Control 2020, 144, 104214. [Google Scholar] [CrossRef]
- Murakami, C.; Tanaka, A.R.; Sato, Y.; Kimura, Y.; Morimoto, K. Easy Detection of Siderophore Production in Diluted Growth Media Using an Improved CAS Reagent. J. Microbiol. Methods 2021, 189, 106310. [Google Scholar] [CrossRef] [PubMed]
- Al Shaer, D.; Al Musaimi, O.; de la Torre, B.G.; Albericio, F. Hydroxamate Siderophores: Natural Occurrence, Chemical Synthesis, Iron Binding Affinity and Use as Trojan Horses against Pathogens. Eur. J. Med. Chem. 2020, 208, 112791. [Google Scholar] [CrossRef]
- Roskova, Z.; Skarohlid, R.; McGachy, L. Siderophores: An Alternative Bioremediation Strategy? Sci. Total Environ. 2022, 819, 153144. [Google Scholar] [CrossRef]
- da Silva, L.R.; Inglis, M.C.V.; Moraes, M.C.B.; Magalhães, D.M.; Sifuentes, D.N.; Martins, I.; de Mello, S.C.M. Morphological and Protein Alterations in Sclerotinia sclerotiorum (Lib.) de Bary after Exposure to Volatile Organic Compounds of Trichoderma spp. Biol. Control 2020, 147, 104279. [Google Scholar] [CrossRef]
- Bader, A.N.; Salerno, G.L.; Covacevich, F.; Consolo, V.F. Native Trichoderma harzianum Strains from Argentina Produce Indole-3 Acetic Acid and Phosphorus Solubilization, Promote Growth and Control Wilt Disease on Tomato (Solanum lycopersicum L.). J. King Saud Univ. Sci. 2020, 32, 867–873. [Google Scholar] [CrossRef]
- Machado-Rosa, T.A.; Barbosa, E.T.; de Carvalho Cortes, M.V.B.; Lobo, M. Microtiter Method for Quantitative Assay of IAA from Fungal Isolates, Demonstrated with Trichoderma. Rhizosphere 2023, 25, 100666. [Google Scholar] [CrossRef]
- Lata, D.L.; Abdie, O.; Rezene, Y. IAA-Producing Bacteria from the Rhizosphere of Chickpea (Cicer arietinum L.): Isolation, Characterization, and Their Effects on Plant Growth Performance. Heliyon 2024, 10, e39702. [Google Scholar] [CrossRef]
- de Lima, J.D.; Monteiro, P.H.R.; Rivadavea, W.R.; Barbosa, M.; Cordeiro, R.D.; Garboggini, F.F.; Auer, C.G.; da Silva, G.J. Potential of Endophytic Bacteria from Acacia mearnsii: Phosphate Solubilization, Indole Acetic Acid Production, and Application in Wheat. Appl. Soil. Ecol. 2024, 196, 105315. [Google Scholar] [CrossRef]
- Arora, P.; Tabssum, R.; Gupta, A.P.; Kumar, S.; Gupta, S. Optimization of Indole Acetic Acid Produced by Plant Growth Promoting Fungus, Aided by Response Surface Methodology. Heliyon 2024, 10, e34356. [Google Scholar] [CrossRef] [PubMed]
- Ma, F.; Chen, K.; Zhou, C.; Li, X.; Fan, J.; Yan, X.; Ruan, R.; Cheng, P. Effect of Phytohormone on Proliferation and Accumulation of Cellular Metabolites of Microalgae Isochrysis zhanjiangensis. Bioresour. Technol. 2024, 410, 131299. [Google Scholar] [CrossRef] [PubMed]
- Sim, Y.; Min, K.; Lee, E.J. Salicylic Acid and Transcriptional Activation of Phytohormone Signalling Potentially Mediate Chilling Response in Cucumber Fruit Peel. Postharvest Biol. Technol. 2024, 218, 113182. [Google Scholar] [CrossRef]
- Zou, Y.; Liu, Y.; Li, W.; Cao, Q.; Wang, X.; Hu, Z.; Cai, Q.; Lou, L. Ethylene Is the Key Phytohormone to Enhance Arsenic Resistance in Arabidopsis thaliana. Ecotoxicol. Environ. Saf. 2024, 281, 116644. [Google Scholar] [CrossRef]
- Ye, X.; Xie, Z.; Zeng, L.; Ding, Z.; Tie, W.; Yan, Y.; Huo, K.; Ma, J.; Li, C.; Yan, F.; et al. Elucidating the Molecular Mechanisms in Phytohormones-Induced Alleviation of Postharvest Physiological Deterioration in Cassava Tuberous Roots. Food Biosci. 2024, 61, 104772. [Google Scholar] [CrossRef]
- Deng, H.; Gong, D.; Ma, L.; Xie, P.; Prusky, D.; Bi, Y. Wound Induces Sequential Synthesis and Conductance of Different Phytohormones in Apple Wounds. Postharvest Biol. Technol. 2025, 219, 113261. [Google Scholar] [CrossRef]
- Wang, Q.; Sheng, J.; Pan, L.; Cao, H.; Li, C.; Lambers, H.; Wang, X. Soil Property Determines the Ability of Rhizobial Inoculation to Enhance Nitrogen Fixation and Phosphorus Acquisition in Soybean. Appl. Soil. Ecol. 2022, 171, 104346. [Google Scholar] [CrossRef]
- Ma, Q.; Chadwick, D.R.; Wu, L.; Jones, D.L. Arbuscular Mycorrhiza Fungi Colonisation Stimulates Uptake of Inorganic Nitrogen and Sulphur but Reduces Utilisation of Organic Forms in Tomato. Soil. Biol. Biochem. 2022, 172, 108719. [Google Scholar] [CrossRef]
- Gupta, S.; Thokchom, S.D.; Kapoor, R. Arbuscular Mycorrhiza Fungus Alleviates Arsenic Mediated Disturbances in Tricarboxylic Acid Cycle and Nitrogen Metabolism in Triticum aestivum L. Plant Physiol. Biochem. 2023, 197, 107631. [Google Scholar] [CrossRef]
- Zhao, Q.; Yang, Z.; Xiao, Z.; Zhang, Z.; Xing, J.; Liang, H.; Gao, L.; Zhao, J.; Qu, Y.; Liu, G. Structure-Guided Engineering of Transcriptional Activator XYR1 for Inducer-Free Production of Lignocellulolytic Enzymes in Trichoderma reesei. Synth. Syst. Biotechnol. 2023, 8, 732–740. [Google Scholar] [CrossRef]
- Lo Porto, A.; Amato, G.; Gargano, G.; Giambalvo, D.; Ingraffia, R.; Torta, L.; Frenda, A.S. Polypropylene Microfibers Negatively Affect Soybean Growth and Nitrogen Fixation Regardless of Soil Type and Mycorrhizae Presence. J. Hazard. Mater. 2024, 480, 135781. [Google Scholar] [CrossRef] [PubMed]
- Gupta, R.; Kumar, R.; Al-Qahtani, W.H.; Abdel-Maksoud, M.A. Exploring the Uncharted: Zinc and Phosphate Solubilization in Zn-P Isolates from Wheat Rhizosphere Inceptisols. J. King Saud Univ. Sci. 2024, 36, 103509. [Google Scholar] [CrossRef]
- Sen, A.; Saha, N.; Sarkar, A.; Poddar, R.; Pramanik, K.; Kundu, R. Enhancing Phosphorus Availability and Growth of Green Gram (Vigna radiata) in Acidic Red and Laterite Soil through Liquid Formulations of Native Phosphate Solubilizing Bacteria. Biocatal. Agric. Biotechnol. 2024, 61, 103413. [Google Scholar] [CrossRef]
- Xu, K.; Lv, X.; Yue, F.; Zhang, L.; Wang, P.; Amoah, I.D.; Tang, K.H.D.; Yao, Y.; Li, R. Effects of Phosphate-Solubilizing Bacteria Aspergillus flavus AF-LRH1 on Promoting Phosphorus Solubilization, Wheat Growth and Soil Heavy Metal Remediation. J. Environ. Chem. Eng. 2024, 12, 114357. [Google Scholar] [CrossRef]
- Kuang, W.; Chen, W.; Lei, C.; Dai, Y.; Tian, X.; Tang, S.; Qian, Q.; Zhang, C.; Fu, L.; Zhou, G.; et al. Diversity of Endophytic Bacterial Community in Rice Roots and Their Roles in Phosphate Solubilization and Plant Growth. Rhizosphere 2024, 30, 100877. [Google Scholar] [CrossRef]
- Echeverria, M.; Izzi, Y.S.; Criado, M.V.; Caputo, C. Isolation and Characterization of Dematiaceous Endophytic Fungi Isolated from Barley (Hordeum vulgare L.) Roots and Their Potential Use as Phosphate Solubilizers. Microbe 2024, 3, 100058. [Google Scholar] [CrossRef]
- Lambrese, Y.; Guiñez, M.; Calvente, V.; Sansone, G.; Cerutti, S.; Raba, J.; Sanz, M.I. Production of Siderophores by the Bacterium Kosakonia radicincitans and Its Application to Control of Phytopathogenic Fungi. Bioresour. Technol. Rep. 2018, 3, 82–87. [Google Scholar] [CrossRef]
- Swayambhu, G.; Bruno, M.; Gulick, A.M.; Pfeifer, B.A. Siderophore Natural Products as Pharmaceutical Agents. Curr. Opin. Biotechnol. 2021, 69, 242–251. [Google Scholar] [CrossRef]
- Al-Harthi, H.F.; Elgorgan, A.M.; Ahmed, B.; Bahkali, A.H.; ElSheshtawi, M.; Purusottapatnam Shaik, J.; Msaad Al-Falih, A.; Syed, A. Identification, Molecular Characterization, and Plant Growth Promoting Activities of Endophytic Fungi of Jasminum sambac, Camellia sinensis, and Ocimum basilicum. J. King Saud Univ. Sci. 2023, 35, 102558. [Google Scholar] [CrossRef]
- Truong, H.N.; Fournier, C.; Hichami, S.; Dole, L.; Leroy, F.; Wendehenne, D.; Nicolas-Francès, V.; Besson-Bard, A. Apo-Siderophores Promote Growth of Iron-Deficient Arabidopsis Plants by Mobilizing Iron from Roots to Shoots and Reducing Oxidative Stress in Roots. Plant Stress 2024, 12, 100488. [Google Scholar] [CrossRef]
- Rani, A.; Rana, A.; Dhaka, R.K.; Singh, A.P.; Chahar, M.; Singh, S.; Nain, L.; Singh, K.P.; Minz, D. Bacterial Volatile Organic Compounds as Biopesticides, Growth Promoters and Plant-Defense Elicitors: Current Understanding and Future Scope. Biotechnol. Adv. 2023, 63, 108078. [Google Scholar] [CrossRef] [PubMed]
- Sheikh, T.M.M.; Zhou, D.; Ali, H.; Hussain, S.; Wang, N.; Chen, S.; Zhao, Y.; Wen, X.; Wang, X.; Zhang, J.; et al. Volatile Organic Compounds Emitted by the Biocontrol Agent Pythium oligandrum Contribute to Ginger Plant Growth and Disease Resistance. Microbiol. Spectr. 2023, 11, e0151023. [Google Scholar] [CrossRef]
- Ghazala, I.; Chiab, N.; Saidi, M.N.; Gargouri-Bouzid, R. Volatile Organic Compounds from Bacillus mojavensis I4 Promote Plant Growth and Inhibit Phytopathogens. Physiol. Mol. Plant Pathol. 2022, 121, 101887. [Google Scholar] [CrossRef]
- da Silva, J.G.; Magarelli, G.; Pedroza, T.M.; Cavalcante, R.S.; de Souza, J.R.; da Silva, J.P.; Carrão-Panizzi, M.C.; de Castro, C.S.P. Determination of Total Isoflavones and Rutin in Seeds, Roots, and Leaves of Brazilian Soybean Cultivars by Using Voltammetric Methods. J. Agric. Food Res. 2021, 3, 100113. [Google Scholar] [CrossRef]
- Liu, S.; Xie, J.; Luan, W.; Liu, C.; Chen, X.; Chen, D. Papiliotrema Flavescens, a Plant Growth-Promoting Fungus, Alters Root System Architecture and Induces Systemic Resistance through Its Volatile Organic Compounds in Arabidopsis. Plant Physiol. Biochem. 2024, 208, 108474. [Google Scholar] [CrossRef]
- Melkikh, A.V.; Sutormina, M.I. From Leaves to Roots: Biophysical Models of Transport of Substances in Plants. Prog. Biophys. Mol. Biol. 2022, 169–170, 53–83. [Google Scholar] [CrossRef]
- Sugiyama, A. The Soybean Rhizosphere: Metabolites, Microbes, and beyond—A Review. J. Adv. Res. 2019, 19, 67–73. [Google Scholar] [CrossRef] [PubMed]
- Meena, V.S.; Meena, S.K.; Verma, J.P.; Kumar, A.; Aeron, A.; Mishra, P.K.; Bisht, J.K.; Pattanayak, A.; Naveed, M.; Dotaniya, M.L. Plant Beneficial Rhizospheric Microorganism (PBRM) Strategies to Improve Nutrients Use Efficiency: A Review. Ecol. Eng. 2017, 107, 8–32. [Google Scholar] [CrossRef]
- Chamkhi, I.; El Omari, N.; Balahbib, A.; El Menyiy, N.; Benali, T.; Ghoulam, C. Is—the Rhizosphere a Source of Applicable Multi-Beneficial Microorganisms for Plant Enhancement? Saudi J. Biol. Sci. 2022, 29, 1246–1259. [Google Scholar] [CrossRef]
- Shishatskaya, E.; Menzyanova, N.; Zhila, N.; Prudnikova, S.; Volova, T.; Thomas, S. Toxic Effects of the Fungicide Tebuconazole on the Root System of Fusarium-Infected Wheat Plants. Plant Physiol. Biochem. 2018, 132, 400–407. [Google Scholar] [CrossRef]
- Gupta, V.; Kumar, G.N.; Buch, A. Colonization by Multi-Potential Pseudomonas Aeruginosa P4 Stimulates Peanut (Arachis hypogaea L.) Growth, Defence Physiology and Root System Functioning to Benefit the Root-Rhizobacterial Interface. J. Plant Physiol. 2020, 248, 153144. [Google Scholar] [CrossRef] [PubMed]
- Kumar, P.; Singh, S.; Pranaw, K.; Kumar, S.; Singh, B.; Poria, V. Bioinoculants as Mitigators of Multiple Stresses: A Ray of Hope for Agriculture in the Darkness of Climate Change. Heliyon 2022, 8, e11269. [Google Scholar] [CrossRef] [PubMed]
- Gamez, R.; Cardinale, M.; Montes, M.; Ramirez, S.; Schnell, S.; Rodriguez, F. Screening, Plant Growth Promotion and Root Colonization Pattern of Two Rhizobacteria (Pseudomonas fluorescens Ps006 and Bacillus amyloliquefaciens Bs006) on Banana Cv. Williams (Musa acuminata Colla). Microbiol. Res. 2019, 220, 12–20. [Google Scholar] [CrossRef]
- Li, X.Q.; Tan, A.; Voegtline, M.; Bekele, S.; Chen, C.S.; Aroian, R.V. Expression of Cry5B Protein from Bacillus thuringiensis in Plant Roots Confers Resistance to Root-Knot Nematode. Biol. Control 2008, 47, 97–102. [Google Scholar] [CrossRef]
- Tan, S.; Jiang, Y.; Song, S.; Huang, J.; Ling, N.; Xu, Y.; Shen, Q. Two Bacillus amyloliquefaciens Strains Isolated Using the Competitive Tomato Root Enrichment Method and Their Effects on Suppressing Ralstonia Solanacearum and Promoting Tomato Plant Growth. Crop Prot. 2013, 43, 134–140. [Google Scholar] [CrossRef]
- Díaz-Urbano, M.; Goicoechea, N.; Velasco, P.; Poveda, J. Development of Agricultural Bio-Inoculants Based on Mycorrhizal Fungi and Endophytic Filamentous Fungi: Co-Inoculants for Improve Plant-Physiological Responses in Sustainable Agriculture. Biol. Control 2023, 182, 105223. [Google Scholar] [CrossRef]
- Hawkins, H.J.; Cargill, R.I.M.; Van Nuland, M.E.; Hagen, S.C.; Field, K.J.; Sheldrake, M.; Soudzilovskaia, N.A.; Kiers, E.T. Mycorrhizal Mycelium as a Global Carbon Pool. Curr. Biol. 2023, 33, R560–R573. [Google Scholar] [CrossRef]
- Haddad, P.E.; Leite, L.G.; Lucon, C.M.M.; Harakava, R. Selection of Trichoderma spp. Strains for the Control of Sclerotinia sclerotiorum in Soybean. Pesqui. Agropecu. Bras. 2017, 52, 1140–1148. [Google Scholar] [CrossRef]
- Geoghegan, I.; Steinberg, G.; Gurr, S. The Role of the Fungal Cell Wall in the Infection of Plants. Trends Microbiol. 2017, 25, 957–967. [Google Scholar] [CrossRef]
- He, Q.; McLellan, H.; Boevink, P.C.; Birch, P.R.J. All Roads Lead to Susceptibility: The Many Modes of Action of Fungal and Oomycete Intracellular Effectors. Plant Commun. 2020, 1, 100050. [Google Scholar] [CrossRef]
- Rocafort, M.; Fudal, I.; Mesarich, C.H. Apoplastic Effector Proteins of Plant-Associated Fungi and Oomycetes. Curr. Opin. Plant Biol. 2020, 56, 9–19. [Google Scholar] [CrossRef] [PubMed]
- Wawra, S.; Belmonte, R.; Löbach, L.; Saraiva, M.; Willems, A.; van West, P. Secretion, Delivery and Function of Oomycete Effector Proteins. Curr. Opin. Microbiol. 2012, 15, 685–691. [Google Scholar] [CrossRef] [PubMed]
- Mwamburi, L.A. Beauveria. Benef. Microbes Agro-Ecol. 2020, 1834, 727–748. [Google Scholar] [CrossRef]
- Chow, Y.Y.; Rahman, S.; Ting, A.S.Y. Evaluating the Host Defense Responses in Oil Palm to Complex Biocontrol Endophyte–Pathogen–Host Plant Interaction via Fluidigm® Real-Time Polymerase Chain Reaction (RT-PCR). Biol. Control 2019, 129, 148–157. [Google Scholar] [CrossRef]
- Morales-Cedeño, L.R.; del Carmen Orozco-Mosqueda, M.; Loeza-Lara, P.D.; Parra-Cota, F.I.; de los Santos-Villalobos, S.; Santoyo, G. Plant Growth-Promoting Bacterial Endophytes as Biocontrol Agents of Pre- and Post-Harvest Diseases: Fundamentals, Methods of Application and Future Perspectives. Microbiol. Res. 2021, 242, 126612. [Google Scholar] [CrossRef]
- Ren, X.M.; Kuo, Y.; Blumberg, B. Agrochemicals and Obesity. Mol. Cell. Endocrinol. 2020, 515, 110926. [Google Scholar] [CrossRef]
- Ogawa, Y.; Tokunaga, E.; Kobayashi, O.; Hirai, K.; Shibata, N. Current Contributions of Organofluorine Compounds to the Agrochemical Industry. iScience 2020, 23, 101467. [Google Scholar] [CrossRef]
- Mandal, S.; Anand, U.; López-Bucio, J.; Radha; Kumar, M.; Lal, M.K.; Tiwari, R.K.; Dey, A. Biostimulants and Environmental Stress Mitigation in Crops: A Novel and Emerging Approach for Agricultural Sustainability under Climate Change. Environ. Res. 2023, 233, 6357. [Google Scholar] [CrossRef]
- Panda, S.; Zhou, K. Engineering Microbes to Overproduce Natural Products as Agrochemicals. Synth. Syst. Biotechnol. 2023, 8, 79–85. [Google Scholar] [CrossRef]
- Bortoloti, G.; Sampaio, R.M. Demandas Tecnológicas: Os Bioinsumos Para Controle Biológico No Brasil. Cad. Ciência Tecnol. 2022, 39, 26927. [Google Scholar] [CrossRef]
- Cabanillas, C.; Tablada, M.; Ferreyra, L.; Pérez, A.; Sucani, G. Sustainable Management Strategies Focused on Native Bio-Inputs in Amaranthus cruentus L. in Agro-Ecological Farms in Transition. J. Clean. Prod. 2017, 142, 343–350. [Google Scholar] [CrossRef]
- Chulze, S.N. Biocontrol Agents Based on Micro-Organisms to Reduce the Impact of Pathogen and Toxigenic Fungi. Rev. Argent. Microbiol. 2023, 55, 1–2. [Google Scholar] [CrossRef] [PubMed]
- Del Buono, D. Can Biostimulants Be Used to Mitigate the Effect of Anthropogenic Climate Change on Agriculture? It Is Time to Respond. Sci. Total Environ. 2021, 751, 141763. [Google Scholar] [CrossRef]
- El-Nakhel, C.; Cristofano, F.; Colla, G.; Pii, Y.; Secomandi, E.; De Gregorio, M.; Buffagni, V.; Garcia-Perez, P.; Lucini, L.; Rouphael, Y. Vegetal-Derived Biostimulants Distinctively Command the Physiological and Metabolomic Signatures of Lettuce Grown in Depleted Nitrogen Conditions. Sci. Hortic. 2023, 317, 112057. [Google Scholar] [CrossRef]
- Kapoore, R.V.; Wood, E.E.; Llewellyn, C.A. Algae Biostimulants: A Critical Look at Microalgal Biostimulants for Sustainable Agricultural Practices. Biotechnol. Adv. 2021, 49, 107754. [Google Scholar] [CrossRef]
- Tolisano, C.; Del Buono, D. Biobased: Biostimulants and Biogenic Nanoparticles Enter the Scene. Sci. Total Environ. 2023, 885, 163912. [Google Scholar] [CrossRef] [PubMed]
- Basile, B.; Rouphael, Y.; Colla, G.; Soppelsa, S.; Andreotti, C. Appraisal of Emerging Crop Management Opportunities in Fruit Trees, Grapevines and Berry Crops Facilitated by the Application of Biostimulants. Sci. Hortic. 2020, 267, 109330. [Google Scholar] [CrossRef]
- Ben Mrid, R.; Benmrid, B.; Hafsa, J.; Boukcim, H.; Sobeh, M.; Yasri, A. Secondary Metabolites as Biostimulant and Bioprotectant Agents: A Review. Sci. Total Environ. 2021, 777, 146204. [Google Scholar] [CrossRef]
- Qian, G.; Xu, L.; Li, N.; Wang, K.; Qu, Y.; Xu, Y. Enhanced Arsenic Migration in Tailings Soil with the Addition of Humic Acid, Fulvic Acid and Thiol-Modified Humic Acid. Chemosphere 2022, 286, 131784. [Google Scholar] [CrossRef]
- Rouphael, Y.; Carillo, P.; Cristofano, F.; Cardarelli, M.; Colla, G. Effects of Vegetal- versus Animal-Derived Protein Hydrolysate on Sweet Basil Morpho-Physiological and Metabolic Traits. Sci. Hortic. 2021, 284, 110123. [Google Scholar] [CrossRef]
- Pinheiro, U.V.; Wancura, J.H.C.; Brondani, M.; da Silva, C.M.; Mainardi, M.A.; Gai, R.M.; Jahn, S.L. Production of Gibberellic Acid by Solid-State Fermentation Using Wastes from Rice Processing and Brewing Industry. Appl. Biochem. Biotechnol. 2024, 196, 1493–1508. [Google Scholar] [CrossRef]
- Jagadeesan, Y.; Meenakshisundaram, S.; Raja, K.; Balaiah, A. Sustainable and Efficient-Recycling Approach of Chicken Feather Waste into Liquid Protein Hydrolysate with Biostimulant Efficacy on Plant, Soil Fertility and Soil Microbial Consortium: A Perspective to Promote the Circular Economy. Process Saf. Environ. Prot. 2023, 170, 573–583. [Google Scholar] [CrossRef]
- Hansima, M.A.C.K.; Jayaweera, A.T.; Ketharani, J.; Ritigala, T.; Zheng, L.; Samarajeewa, D.R.; Nanayakkara, K.G.N.; Herath, A.C.; Makehelwala, M.; Jinadasa, K.B.S.N.; et al. Characterization of Humic Substances Isolated from a Tropical Zone and Their Role in Membrane Fouling. J. Environ. Chem. Eng. 2022, 10, 107456. [Google Scholar] [CrossRef]
- Ganugi, P.; Martinelli, E.; Lucini, L. Microbial Biostimulants as a Sustainable Approach to Improve the Functional Quality in Plant-Based Foods: A Review. Curr. Opin. Food Sci. 2021, 41, 217–223. [Google Scholar]
- Kou, B.; Hui, K.; Miao, F.; He, Y.; Qu, C.; Yuan, Y.; Tan, W. Differential Responses of the Properties of Soil Humic Acid and Fulvic Acid to Nitrogen Addition in the North China Plain. Environ. Res. 2022, 214, 113980. [Google Scholar] [CrossRef] [PubMed]
- Sanó, L.; de Oliveira, L.L.B.; Leão, M.D.M.; de Ávila dos Santos, J.E.; de Medeiros, S.C.; Schneider, F.; de Sousa, A.B.O.; Taniguchi, C.A.K.; Muniz, C.R.; Grangeiro, T.B.; et al. Trichoderma longibrachiatum as a Biostimulant of Micropropagated Banana Seedlings under Acclimatization. Plant Physiol. Biochem. 2022, 190, 184–192. [Google Scholar] [CrossRef]
- Cornell, C.; Kokkoris, V.; Richards, A.; Horst, C.; Rosa, D.; Bennett, J.A.; Hart, M.M. Do Bioinoculants Affect Resident Microbial Communities? A Meta-Analysis. Front. Agron. 2021, 3, 753474. [Google Scholar] [CrossRef]
- Allouzi, M.M.A.; Allouzi, S.M.A.; Keng, Z.X.; Supramaniam, C.V.; Singh, A.; Chong, S. Liquid Biofertilizers as a Sustainable Solution for Agriculture. Heliyon 2022, 8, e12609. [Google Scholar] [CrossRef]
- Dasgupta, D.; Paul, A.; Acharya, K.; Minkina, T.; Mandzhieva, S.; Gorovtsov, A.V.; Chakraborty, N.; Keswani, C. Bioinoculant Mediated Regulation of Signalling Cascades in Various Stress Responses in Plants. Heliyon 2023, 9, e12953. [Google Scholar] [CrossRef]
- Cao, T.N.D.; Mukhtar, H.; Le, L.T.; Tran, D.P.H.; Ngo, M.T.T.; Pham, M.D.T.; Nguyen, T.B.; Vo, T.K.Q.; Bui, X.T. Roles of Microalgae-Based Biofertilizer in Sustainability of Green Agriculture and Food-Water-Energy Security Nexus. Sci. Total Environ. 2023, 870, 161927. [Google Scholar] [CrossRef]
- Mącik, M.; Gryta, A.; Sas-Paszt, L.; Frąc, M. New Insight into the Soil Bacterial and Fungal Microbiome after Phosphorus Biofertilizer Application as an Important Driver of Regenerative Agriculture Including Biodiversity Loss Reversal and Soil Health Restoration. Appl. Soil Ecol. 2023, 189, 104941. [Google Scholar] [CrossRef]
- Beula Isabel, J.; Balamurugan, A.; Renuka Devi, P.; Periyasamy, S. Chitosan-Encapsulated Microbial Biofertilizer: A Breakthrough for Enhanced Tomato Crop Productivity. Int. J. Biol. Macromol. 2024, 260, 129462. [Google Scholar] [CrossRef] [PubMed]
- Agrofit–Sistema de Agrotóxicos Fitossanitários. Ministério Da Agricultura, Pecuária e Abastecimento. 2003. Available online: https://agrofit.agricultura.gov.br/agrofit_cons/principal_agrofit_cons (accessed on 20 December 2024).
- Guilherme, B.C.; Lisette, H.G.; Constanza, M.R.; Michael, S.P. Cepas Bacterianas Psicotolerantes AMCR2b y/o AMTR8 Del Género Pseudomonas Con Actividades Promotoras Del Crescimento Vegetal y Protectoras de Estrés Por Frío En Plantas WO2023225767A1 2023. Depositor: Frederico Santa Maria Technical University. Prosecutor: Alba Profesionales. Deposit: May 26, 2022. Concession: 30 November 2023. Available online: https://patentscope.wipo.int/search/en/detail.jsf?docld=WO2023225767 (accessed on 29 March 2025).
- Ling, X.; Yan, Z.; Yanyan, L.; Wenlong, Z.; Shitong, L.; Liping, T.; Yanlu, C.; Qian, N. Crop Growth-Promoting Endophytic Fungus and Application Thereof CN111808758A 2021. Depositor: Intitute of Microbiology Guangxi Zhuang Autonomous Academy of Agricultural Sciences. Patent Agency: Beijing Tianqi Zhixin, Intellectual Property Agency. Deposit: 23 October 2020. Concession: March 05, 2021. Available online: https://patents.google.com/patent/CN111808758A/en?oq=CN111808758A (accessed on 29 March 2025).
- Xiying, W.; Yu, L.; Leshan, S.; Kepei, W.; Jiang, L. A Kind of Microbial Agent for Preventing and Treating Black Rod Disease of Physalis Pubescences and Its Preparation Method and Application CN118879510A 2024. Depositor: Shaanxi Normal University. Patent agency: Xi’an Tongda Agency. Deposit: 12 August 2014. Concession: 1 November 2024. Available online: https://patents.google.com/patent/CN118879510A/en?oq=CN118879510A (accessed on 29 March 2025).
- Chung, H.; Yangrui, L.; Li, L.; Yuanwen, W. Sugarne Endogenous Nitrogen-Fixing Pantoea bacteria and Application Thereof. CN102732443A, Deposit: 17 October 2012, Concession: 30 November 2013. Depositante: Institute of microbiology Guangxi Zhuang Autonomous Academy of Agricultutal Sciences. Patent Agency: Guangxi Nanning|Mingzhi Patent and Trademark Agency. Available online: https://patents.google.com/patent/CN102732443A/en?oq=CN102732443A (accessed on 29 March 2025).
- Zhang, D.; Xu, F.; Wang, F.; Le, L.; Pu, L. Synthetic biology and artificial intelligence in crop improvement. Plant Commun. 2025, 6, 101220. [Google Scholar] [CrossRef]
- Chen, L.; Duan, L.; Li, J.; Chen, J.; Liao, D.; He, N.; Li, K.; Hu, Z. Advances in CRISPR-based gene editing technology and its application in nucleic acid detection. Biocell 2025, 49, 21–43. [Google Scholar] [CrossRef]
- Li, X.H.; Lu, H.Z.; Yao, J.B.; Zhang, C.; Shi, T.Q.; Huang, E. Recent advances in the application of CRISPR/Cas-based gene editing technology in Filamentous Fungi. Biotechnol. Adv. 2025, 81, 108561. [Google Scholar] [CrossRef]
- Palacios, S.; Collins, J.J.; Vecchio, D.D. Machine learning for synthetic gene circuit engineering. Curr. Opin. Biotechnol. 2025, 92, 103263. [Google Scholar] [CrossRef]
- Ramirez, J.; Smith, M.R.; Speight, R.E.; O’Hara, I. Framing synthetic biology as an innovation driven market. Sci. Soc. 2025, in press. [Google Scholar] [CrossRef]



| Compound | Microorganisms or Compound Producer | Tested Organisms | Remarks | Reference |
|---|---|---|---|---|
| IAA | Isolates of Trichoderma from Buenos Aires Province, in the Pampa region, Argentina | Tomato (Solanum lycopersicum var. platense) | High IAA production without tryptophan addition | [87] |
| Isolates of Trichoderma spp. from Embrapa’s culture collection | ‘Super Marmande’ tomato (Isla Sementes, Brazil) | IAA Production for plant growth promotion with and without the presence of L-tryptophan | [88] | |
| Isolates of Bacillus and Pseudomonas species from rhizosphere soil in Ethiopia | Rhizosphere of chickpea (Cicer arietinum L.) | High levels of IAA production using sucrose and tryptone as carbon and nitrogen sources, respectively | [89] | |
| Pseudomonas, Serratia, and Stenotrophomonas strains isolated from nodules of Acacia mearnsii in Paraná, Brazil | Greenhouse test with wheat | Plant growth parameters after inoculation and co-inoculation of isolated strains | [90] | |
| Isolates of Diaporthe terebinthifolli GG3F6 form India | Glycyrrhiza glabra | Evaluation of plant growth and IAA after inoculation of GG3F6 on Glycyrrhiza glabra | [91] | |
| Phytohormones | Jasmonic acid | Microalgae (Isochrysis zhanjiangensis) | Physiological activities of Isochrysis zhanjiangensis are related to temperature variations; both wild strains and mutagenic strains showed an increase in the phytohormone IAA when incubated at 35 °C, with a more significant value in the mutagenic strain; when an inhibitor of jasmonic acid (JA, ibuprofen) was added to the wild strains, a delay in the concentration of JA and ABA occurred, allowing for growth | [92] |
| Salicylic acid | Cucumber (Cucumis sativus cv. ‘Hangang dadagi’) | Cucumber samples susceptible to cold damage were treated with and without cooling, and salicylic acid levels increased during cold stress, along with some signaling genes (ethylene, IAA, and JA); pre-storage at 10 °C before 5 °C promoted the elimination of ROS, antioxidant accumulation, alleviating cellular damage, and causing changes in gene expression | [93] | |
| Ethylene | Arabidopsis thaliana | Phytohormones such as salicylic acid, jasmonic acid, and indole-3-acetic acid were reduced under arsenic stress, with ethylene highlighted as the precursor responsible for the reduction of arsenic accumulation in A. thaliana (modified), triggering signaling cascades, regulation of cellular activities, and stress resistance when compared to control seedlings | [94] | |
| Ethylene, gibberellic acid, and methyl jasmonate | Cassava (Manihot esculenta Crants) | Exogenous phytohormones are significant in reducing the rapid post-harvest physiological deterioration in cassava roots, stimulating the production of antioxidants that mitigate the accumulation of hydrogen peroxide | [95] | |
| Salicylic acid, ethylene, abscisic acid, and jasmonic acid | Apple (Malus domestica Borkh cv Fuji) | Wounds on apples induce the synthesis of phytohormones, starting with the synthesis and transduction of salicylic acid, followed by abscisic acid (ABA) and ethylene (ET); furthermore, ABA is involved in the synthesis of jasmonic acid, as is ET | [96] | |
| Nitrogen fixation | Rhizobial inoculant: three strains of Bradyrhizobium elkanii | Soybean (Glycine max L.) | Evaluation of the effectiveness of rhizobial inoculation in soybean crops, varying the soil type between limestone and acidic soils; the results showed a stronger correlation with limestone soil, attributing the influence of slightly alkaline pH to higher nodulation, while low phosphorus concentration reduced nodulation | [97] |
| Arbuscular mycorrhizal fungus: Funneliformis mosseae (or Glomus mosseae) | Tomato (Solanum lycopersicum var. platense) | Mycorrhizal fungi provide plant roots with the ability to absorb reasonable amounts of methionine, cysteine, and inorganic nitrogen (after mineralization), during competition with other microorganisms present in the soil | [98] | |
| Arbuscular mycorrhizal fungus: Rhizophagus intraradices | Wheat (Triticum aestivum) | Colonization of arbuscular mycorrhizal fungi in host plants enhances the absorption and transport of nitrogen in both organic and inorganic forms due to the interaction of the mycorrhizal hyphae within the mycorrhizosphere; this resulted in increased nitrate acquisition in wheat plants grown in soils contaminated with arsenic | [99] | |
| Mixed inoculum with six species of arbuscular mycorrhizal fungi (AMF): Funneliformis geosporum, F. mosseae, Glomus versiforme, Acaulospora scrobiculata, Rhizophagus intraradices, and Gigaspora margarita | Wheat seed (Triticum aestivum L. var. Yangfumai 4) with the aid of earthworms present in the soil (Eisenia fetida epigeic and Metaphire guillelmi endogeic), added after 69 days of sowing | Low carbon (C) levels decrease NH4+ and increase NO3−; however, excessive C can suppress denitrification or increase the proliferation of AMF hyphae; earthworms affect nitrogen transformation in the soil by AMF through their hyphae in relation to different feeding points with crop residues and the dissemination of their spores; the depth, soil porosity, and aggregate stability where the crop residues are located affect the performance of the earthworms | [100] | |
| Mycorrhizal symbiosis | Soybean (Glycine max (L.) Merr.) | Environments contaminated with polypropylene reduced water consumption efficiency, altering the physiological functioning of plants; additionally, the symbiosis of mycorrhizal fungi did not contribute to improving the situation, as in favorable environments, plants may not benefit if the mycorrhiza is not properly managed; in this case, the mycorrhiza competes with the plant for water and nutrients, hindering plant growth | [101] | |
| Phosphate | Bacillus subtilis and Methylobacterium organophyllum | Rhizobacteria in Wheat Crops | Inoculation of tricalcium with Bacillus subtilis and Microbacterium organophyllum led to increased phosphorus solubilization, absorption, and improved phosphorus use efficiency | [102] |
| Enterobacter sp. | Green gram (Vigna radiata) | Phosphate-solubilizing bacteria isolated from the Bengal region, eastern India, showed promising results and demonstrated greater efficiency in liquid bioformulations when polymer additives were added, compared to solid carriers | [103] | |
| Aspergillus flavus | - | The fungal strain was able to recover phosphorus from various solid wastes such as biochar and ash-based sludge, increasing the solubilization of insoluble phosphate; it shows potential as an agricultural biofertilizer | [104] | |
| Endophytics Burkholderia vietnamiensis and Paraburkholderia kururiensis isolated from Oryza sativa subsp. Indica xiangzaoxian | Brachypodyum distachyon and Arabiopsis thaliana | Paraburkholderia kururiensis showed endophytic potential and plant growth promotion capabilities; while Burkholderia vietnamiensis is proficient in nitrogen fixation and phosphate solubilization, this study demonstrated functional divergence | [105] | |
| Isolates of Barley (Hordeum vulgare L.) | - | Exophiala equina and Curvularia arcana strains solubilize Ca(PO4)2 and AlPO4; Clonostachys solani f. nigrovirens solubilizes Ca(PO4)2 and FePO4, while Clonostachys rosea f. catenulata and Microdochium sp. only solubilize Ca(PO4)2; these are candidates for use as bioinoculants, with strains C. rosea f. catenulata, Microdochium sp., and C. arcana favored due to their rapid growth, and E. equina and C. solani f. nigrovirens showing slower growth rates; all of them exhibit a high relative solubilization efficiency index | [106] | |
| Siderophores | Enteroquelina (Koasakonia radicintans) | - | Higher enterochelin production by Klebsiella radicincitans using lactose as a carbon source | [107] |
| Trichoderms spp., Fusarium spp., and Aspergillus nidulans | - | Production of different types of siderophores: coprogen, by Trichoderma fusigenum, by Fusarium, and ferricrocin and ferrihydrin by Aspergillus | [82] | |
| Enterobactin siderophore (Escherichia coli); Methanobactin (Metilosinus tricosporium) | - | Cancer therapy: reveals antitumor activity in tumor cell lines associated with monocytes; Metal chelation therapy: chelation of copper that prevents liver failure in mice with Wilson’s disease | [108] | |
| Endophytic fungi Penicillium glabrumi and Aspergillus niger | Jasminum sambac, Camellia sinensis, and Ocimum basilicum in the Riad region, Saudi Arabia | Characterize (IAA and siderophore) the endophytic microorganism of medicinal host plants and quantify compounds that promote plant growth | [109] | |
| Pyoverdine siderophore (Pseudomonas sp.) | Arabidppsis thaliana | Induction of plant development associated with the chelating ability of siderophores | [110] | |
| Volatile compounds | Alkane and 3-pentanol | Arabidopsis thaliana and field plants | Alkane tridecane produced by Paenibacillus polymyxa induces the pathogenesis-related (PR) response in A. thaliana and provides defense against Pseudomonas syringae; seed treatment with 3-pentanol produced by Bacillus amyloliquefaciens provides defense against Xanthomonas axonopodis pv. vesicatoria, inducing phytohormones (salicylic acid, jasmonic acid, and ethylene) | [111] |
| 3-Octanone and hexadecane | Nicotiana benthamiana | Volatile compounds from the oomycete Pythium oligandrum in N. benthamiana seedlings led to an increase in the expression of growth-related genes | [112] | |
| Acetoin (3-Hydroxybutan-2-one) | Arabidopsis thaliana | The volatile organic compound acetoin produced by Bacillus mojavensis induces systemic resistance in A. thaliana; additionally, the bacterium exhibits antagonistic activity against Fusarium verticillioides, Fusarium graminearum, and Rhizoctonia solani | [113] | |
| 3-Methylbutyl, 3-octanone, nonanal, β-farnesene, β-bisabolene, β-sesquifelandrene, 1-octen-3-ol, 3-octanone, 1-octen-3-ol, 3-octanone, β-sesquifelandrene, β-bisabolene, γ-muurolene, and acoradiene | Alface (Lactuca sativa L.) | Volatile organic compounds emitted by Trichoderma azevedoi promote lettuce growth and increase chlorophyll and carotenoid content; it also shows potential during sporulation to inhibit Sclerotinia sclerotiorum | [114] | |
| Auxin and ethylene | Arabidopsis thaliana | Volatile organic compounds produced by Papiliotrema flavescens, applied to A. thaliana, showed greater effects on the roots than on the shoot; these compounds affect hormonal signaling, plant development (auxin and ethylene), and defense responses | [115] |
| Brand Name | Registration Title ** | Registration Number | Active Ingredient (Chemical Group) | Treatment |
|---|---|---|---|---|
| * Biogalloi | Morsoletto Controle biológico Ltda. | 6621 | Trichoderma galloi (biological) | Foliar |
| Bioturim | Total Biotecnologia Industria e Comercio S/A—Curitiba/PR | 10,224 | Bacillus thuringiensis, isolates CCTB22, CCTB23 and CCTB25 (biological) | Foliar |
| BTP 500-21A | Total Biotecnologia Industria e Comercio S/A—Curitiba/PR | 10,124 | Bacillus subtilis, isolates CBMAI 1680 and CNPSo 2657 (biological) | Foliar |
| * Thereos | Companhia Nitro Química Brasileira—Sertãozinho/SP | 24,123 | Telenomus podisi (biological) | Foliar |
| * Trichobiogramma | Insecta Bio Indústria e Comércio Ltda.—Campo Verde/MT | 37,119 | Trichogramma pretiosum (biological) | Foliar |
| Acera | Ballagro Agro Tecnologia Ltda.—Bom Jesus dos Perdões/SP | 14,320 | Bacillus thuringiensis (microbiological) | Foliar |
| Aevo | Total Biotecnologia Industria e Comercio S/A—Curitiba/PR | 15,522 | Pseudomonas chlororaphis, isolate CCTB19 (microbiological) + Pseudomonas fluorescens, isolate CCTB03 (microbiological) | Foliar |
| Agree | Bio Controle—Métodos de Controle de Pragas Ltda. | 6095 | Bacillus thuringiensis (microbiological) | Foliar |
| AgTecmmon | Massen Produtos Biológicos S.A—Indaiatuba/SP | 24,820 | Bacillus amyloquefaciens, isolate CPQBA 040-11DRM 01 (microbiological) + Bacillus amyloquefaciens, isolate CPQBA 040-11DRM 04 (microbiological) | Foliar |
| Álaabo; Isatrix; Isashock | Agrobiológica Sustentabilidade S.A—Filial | 40,719 | Paecilomyces fumosoroseus (microbiological) | Foliar |
| * Aleris | Alfa Agotec Produtos Agrícolas Ltda. | 27,524 | Beauveria bassiana, isolate IBCB 66 (microbiological) | Foliar |
| Aptur-PF | Agrobiológica Sustentabilidade S.A.—Filial | 24,618 | Paecilomyces fumosoroseus (microbiological) | Foliar |
| * Aradya | Genica Inovação Biotecnológica S.A.—Planta2/Piracicaba/SP | 1720 | Metarhirium anisopliae, isolate IBCB 425 (microbiological) | Foliar |
| Armigen | Agbitech Controles Biológicos Ltda. | 7815 | VPN-HzSNPV (microbiological) | Foliar |
| * Atrevido | Koppert do Brasil Holding S.A—Piracicaba/SP | 32,217 | Beauveria bassiana, isolate IBCB 66 (microbiological) | Foliar |
| Atroverde 77; T-77 | Andermatt do Brasil Soluções Biológicas Ltda.—ME | 5423 | Trichoderma atroviride (microbiological) | Foliar |
| Auin | Produtos Agrícolas S.A—Indaiatuba/SP | 14,324 | Beauveria bassiana, isolate IBCB 66 (microbiological) | Foliar |
| BAc Control Max EC | Vectorcontrol Industria e Comercio de Produtos Agropecuários Ltda.—Vinhedo/SP | 30,518 | Bacillus thuringiensis (microbiological) | Foliar |
| * Bacillus thuringiensis Bom Futuro | Bom Futuro Agrícola Ltda.—Campo Verde/MT | 5022 | Bacillus thuringiensis var. kurstaki, isolate HD-1 (S1450) (microbiological) | Foliar |
| * Bacmix BTKSC | Cooperativa Mista de Desenvolvimento do Agronegócio/COMDEAGRO—Primavera do Leste/MT | 2420 | Bacillus thuringiensis var. kurstaki, isolado HD-1 (S1450) (microbiological) | Foliar |
| * Bactel; DuoBac Meta; Easy Amylo; Baculomip-SF; Spinix | Dillon Biotecnologia Ltda. | 22,620 | Bacillus amyloquefaciens (microbiological) | Foliar |
| * Batuk; Kubera | Solatus Biotecnologia e Insumos Ltda.—Jardinopolis/SP | 28,622 | Beauveria bassiana, isolate IBCB 66 (microbiological) | Foliar |
| BB-Protec, Beauvisan | Andermatt do Brasil Soluções Biológicas Ltda.—ME | 9723 | Beauveria bassiana (microbiological) | Foliar |
| * Beauve 100; Titanium; Bove; BioCAZ Beauveria | Oligos Biotecnologia Fabricação de Defensivos Agrícolas Ltda. | 7622 | Beauveria bassiana, isolate IBCB 66 (microbiological) | Foliar |
| * BeauveOuro | Valeouro Biotec Ltda.—Uberaba/MG | 30,522 | Beauveria bassiana, isolate IBCB 66 (microbiological) | Foliar |
| * Beauveria Bom Futuro | Bom Futuro Agrícola Ltda.—Campo Verde/MT | 19,722 | Beauveria bassiana, isolate IBCB 66 (microbiological) | Foliar |
| * Beauveria SR | Fabricação de DefensivosAgrícolas Ltda. | 27,020 | Beauveria bassiana, isolate IBCB 66 (microbiological) | Foliar |
| Betk-03 | Bio Insumos Nativa do Brasil Ltda.—Hortolândia/SP | 7123 | Bacillus thuringiensis, strain N1 + Bacillus thuringiensis, strain N3 + Bacillus thuringiensis, strain N3 (microbiological) | Foliar |
| * Bio Centules | Bionat Soluções Biologicas Ltda. | 21,222 | Beauveria bassiana, isolate IBCB 66 (microbiological) | Foliar |
| * Bio Green; Marecjal—Bioagreen; Trichomais PM; Green Bio | Solubio Tecnologias Agrícolas S.A.—Jataí/GO | 28,422 | Trichoderma harzianum, isolate IB 19/17 (microbiological) | Foliar |
| * Bio Phygga | Bionat Soluções Biologicas Ltda. | 12,422 | Metarhizium anisopliae, isolate IBCB425 (microbiological) | Foliar |
| * Bioatena | Total Biotecnologia Industria e Comercio S/A—Curitiba/PR | 25,121 | Metarhizium anisopliae, isolate IBCB425 (microbiological) | Foliar |
| Bioatria | Bionat Soluções Biologicas Ltda. | 25,522 | Trichoderma afroharzianum, strain CEN287 (microbiological) | Foliar |
| Amanzi | Agrobiológica Sustentabilidade S.A.—Filial | 21,721 | Bacillus amyloquefaciens, (microbiological) | Foliar |
| Biodiatraea | Morsoletto Controle Biológico Ltda. | 7522 | Trichospilus diatraeae (biological) | Foliar |
| Biopalmis | Morsoletto Controle Biológico Ltda. | 6422 | Palmistichus elaeises (biological) | Foliar |
| Biopodisi | Morsoletto Controle Biológico Ltda. | 822 | Telenomus podisi (biological) | Foliar |
| Bioprecioso | Morsoletto Controle Biológico Ltda. | 20,522 | Trichogramma pretiosum (biological) | Foliar |
| Catolaccus Ampia | Associação Mineira dos Produtores de Algodão—AMIPA | 15,822 | Catolaccus grandis (biological) | Foliar |
| Defender | CL Empreendimentos Biológicos Ltda. | 30,921 | Telenomus podisi (biological) | Foliar |
| Podisibug | Koppert do Brasil Macrobiologicos Ltda.—Charqueada/SP | 43,919 | Telenomus podisi (biological) | Foliar |
| Bioagro Raiz | Bioma Indústria Comércio e Distribuição Ltda.—Fazenda Rio Grande/PR | 226,223 | Bacillus valezensis, isolate CCT7943 (biological) | Seeds |
| Bioagro Solo | Simbiose Indústria e Comércio de Fertilizantes e Insumos Microbiológicos Ltda. | 37,819 | Trichoderma harzianum (microbiological) | Seeds |
| Biolucro | Total Biotecnologia Industria e Comércio S/A—Curitiba/PR | 23,123 | Bacillus circulans, isolate CCT0026 (biological) + Bacillus licheniformis, isolate CCTB07 (biological) + Bacillus subtilis, isolate CCTB04 (biological) + Paenibacillus azotofixans, isolate CCT4719 (biological) | Seeds |
| Bioma—B. Bv 10 | Bioma Indústria Comércio e Distribuição Ltda.—Fazenda Rio Grande/PR | 22,523 | Bacillus velezensis, isolate CCT7944 (biological) | Seeds |
| Biomagno; Bioharmer | Total Biotecnologia Indústria e Comércio S/A—Curitiba/PR | 11,422 | Bacillus amyloquefaciens, isolate CNPSo3202 (microbiological) + Bacillus thuringiensis, isolate CNPSo3915 (microbiological) + Bacillus velezensis, isolate IBLF1278 (microbiological) | Seeds |
| * Biotricho | Biomip Agentes Biológicos Ltda. | 11,522 | Trichoderma harzianum, isolate IBLF1278 (microbiological) + Trichoderma harzianum isolate IBLF1282 (microbiological) + Trichoderma viride, isolate IBLF1275 (microbiological) + Trichoderma viride, isolate IBLF 1276 (microbiological) | Seeds |
| Biotrinsic D451 FP; Biotrinsic Hamatum; Biotrinsic Fitocontrol; Indigo 451; Indigo Hamatum | Indigo Brazil Agricultura Ltda. | 2224 | Trichoderma hamatum, strain SYM37537 (biological) | Seeds |
| Boneville | Koppert do Brasil Holding S.A.—Piracicapa/SP | 11,720 | Bacillus amyloliquefaciens (microbiological) | Seeds |
| BTP 007-19 | Total Biotecnologia Industria e Comercio S/A—Curitiba/PR | 31,022 | Bacillus velezensis, isolate CNPSo3602 (microbiological) | Seeds |
| BTP 177-21 | Total Biotecnologia Industria e Comercio S/A—Curitiba/PR | 31,423 | Bacillus firmus CCT0227 (biological) | Seeds |
| BTP 177-21A | Total Biotecnologia Industria e Comercio S/A—Curitiba/PR | 36,024 | Bacillus firmus CCT0227 (biological) | Seeds |
| Certano | Syngenta Proteção de Cultivos Ltda.—São Paulo/SP | 3121 | Bacillus velezensis, isolate CNPSo3602 (microbiological) | Seeds |
| Chevelle | Koppert do Brasil Holding S. A.—Piracicaba/SP | 11,820 | Bacillus amyloliquefaciens (microbiological) | Seeds |
| Clariva PN | Syngenta Proteção de Cultivos Ltda.—São Paulo/SP | 16,917 | Pasteuria nishizawae (microbiological) | Seeds |
| Clariva PN BR | Syngenta Proteção de Cultivos Ltda.—São Paulo/SP | 14,418 | Pasteuria nishizawae (microbiological) | Seeds |
| Duonasty | Agrobiológica Sustentabilidade S. A—Filial | 33,324 | Bauveria bassiana ASN 053 (biological) + Metarhizium anisopliae ASN054 (biological) | Seeds |
| Faciens Protection | Simbiose Indústria e Comércio de Fertilizantes e Insumos Microbiológicos Ltda. | 22,018 | Bacillus amyloliquefaciens (microbiological) | Seeds |
| Inlayon | Simbiose Indústria e Comércio de Fertilizantes e Insumos Microbiológicos Ltda. | 8318 | Bacillus amyloliquefaciens (microbiological) | Seeds |
| Inlayon Eco | Simbiose Indústria e Comércio de Fertilizantes e Insumos Microbiológicos Ltda. | 35,021 | Bacillus amyloliquefaciens (microbiological) | Seeds |
| Lalnix Resist | Lallemand Soluções Biológicas Ltda.—Piracicaba/SP | 20,518 | Trichoderma endophyticum, isolate IBCB 56/12 (microbiological) | Seeds |
| * Lalstop Organic DS | Lallemand Soluções Biológicas Ltda.—Piracicaba/SP | 10,322 | Trichoderma asperellum, isolate URM-5911 (microbiological) | Seeds |
| Loyalty Bio; Trunemco; Vinemco | Prophyto Comercio e Serviõs Ltda.—São Paulo/SP | 43,019 | Bacillus amyloliquefaciens (microbiological) | Seeds |
| * Nem Phoco | Tecnologia Ltda.—Primavera do Leste/MT | 8223 | Trichoderma harzianum, isolate IBLF1278 (microbiological) + Trichoderma harzianum, isolate IBLF1282 (microbiological) + Trichoderma harzianum, isolate IBLF1275 (microbiological) + Trichoderma harzianum, isolate IBLF1276 (microbiological) | Seeds |
| Nemacontrol | Simbiose Indústria e Comércio de Fertilizantes e Insumos Microbiológicos Ltda. | 12,016 | Bacillus amyloliquefaciens (microbiological) | Seeds |
| Nemat Stellus | Ballagro Agro Tecnologia Ltda.—Bom Jesus dos Perdões/SP | 6224 | Paecilomyces lilacinus, strain URM7661 (biological) + Pochonia chalmyloliquefaciens, strain URM8121 (biological) | Seeds |
| Nemax | Bioma Indsústria Comércio e Distribuição Ltda.—Fazenda Rio Grande/PR | 22,423 | Bacillus amyloliquefaciens, isolate CBMAI2356 (microbiological) | Seeds |
| Nimaxxa | CHR Hansen Indústria e Comercio Ltda. | 24,222 | Bacillus paralicheniformis, isolate CH0273 (microbiological) + Bacillus paralicheniformis, isolate CH2970 (microbiological) + Bacillus subtillis, isolaye CH4000 (microbiological) | Seeds |
| Oleaje Prime | Basf S. A.—São Paulo | 32,817 | Bacillus firmus (microbiological) | Seeds |
| * Onix OG | Lallemand Soluções Biologicas Ltda.—Piracicaba/SP | 15,216 | Bacillus methylotrophicus, isolate UFPEDA20 (microbiological) | Seeds |
| Presence; Fortmax | FMC Química do Brasil Ltda.—Campinas/SP | 1817 | Bacillus licheniformis (microbiological) + Bacillus subtilis (microbiological) | Seeds |
| Protege | Adama Brasil S. A.—Londrina/PR | 10,822 | Bacillus amyloliquefaciens, isolate CNPSo3202 (microbiological) + Bacillus thuringiensis, isolate CNPSo3915 (microbiological) + Bacillus velezensis, isolate CNPSo 3602 (microbiological) | Seeds |
| Pusher | Total Biotecnologia Industria e Comercio S/A—Curitiba/PR | Bacillus subtilis, isolate CCTB04 (Biological) | Seeds | |
| Quorum | Total Biotecnologia Industria e Comercio S/A—Cuitiba/PR | 19,922 | Bacillus amyloliquefaciens, isolate CNPSo3202 (microbiological) + Bacillus thuringiensis, isolate CNPSo3915 (microbiological) + Bacillus velezensis, isolate CNPSo 3602 (microbiological) | Seeds |
| Rizoderma TSI; Rizoderma TSI Bio Fungicida; Rizoderma | Rizobacter do Brasil Ltda. | 29,421 | Trichoderma afroharzianum, strain Th2RI99 (microbiological) | Seeds |
| * Rizos | Lallemand Soluções Biológicas Ltda.—Piracicaba/SP | 15,116 | Bacillus subtilis, isolate UFPEDA764 * (microbiological) | Seeds |
| * Tivra | Solatus Biotecnologia e Insumos Ltda.—Jardinopolis/SP | 1823 | Trichoderma harzianum, isolate IBLF1278 (microbiological) + Trichoderma harzianum, isolate IBLF1282 (microbiological) + Trichoderma viride, isolate IBLF1275 (microbiological) + Trichoderma viride, isolate IBLF1276 (microbiological) | Seeds |
| T-Protec | Soluções Biológicas Ltda.—ME | 31,623 | Trichoderma asperellum (microbiological) | Seeds |
| * Trichoderma Bom Futuro | Bom Futuro Agrícola Ltda.—Campo Verde/MT | 33,122 | Trichoderma harzianum, isolate IBLF1278 (microbiological) + Trichoderma harzianum, isolate IBLF1282 (microbiological) + Trichoderma viride, isolate IBLF1275 (microbiological) + Trichoderma viride, isolate IBLF1276 (microbiological) | Seeds |
| Veraneio | Koppert do Brasil Haolding S.A.—Piracicaba/SP | 11,620 | Bacillus amyloliquefaciens (microbiological) | Seeds |
| Voluto | Ballagro Agro Tecnologia Ltda.—Bom Jesus dos Perdões/SP | 6324 | Paecilomyces lilacinus strain URM 7661 (biological) + Pochonia chlamydosporia strain URM 8121 (biological) | Seeds |
Disclaimer/Publisher’s Note: The statements, opinions and data contained in all publications are solely those of the individual author(s) and contributor(s) and not of MDPI and/or the editor(s). MDPI and/or the editor(s) disclaim responsibility for any injury to people or property resulting from any ideas, methods, instructions or products referred to in the content. |
© 2025 by the authors. Licensee MDPI, Basel, Switzerland. This article is an open access article distributed under the terms and conditions of the Creative Commons Attribution (CC BY) license (https://creativecommons.org/licenses/by/4.0/).
Share and Cite
Valente, I.d.L.; Wancura, J.H.C.; Zabot, G.L.; Mazutti, M.A. Endophytic and Rhizospheric Microorganisms: An Alternative for Sustainable, Organic, and Regenerative Bioinput Formulations for Modern Agriculture. Microorganisms 2025, 13, 813. https://doi.org/10.3390/microorganisms13040813
Valente IdL, Wancura JHC, Zabot GL, Mazutti MA. Endophytic and Rhizospheric Microorganisms: An Alternative for Sustainable, Organic, and Regenerative Bioinput Formulations for Modern Agriculture. Microorganisms. 2025; 13(4):813. https://doi.org/10.3390/microorganisms13040813
Chicago/Turabian StyleValente, Isabela de L., João H. C. Wancura, Giovani L. Zabot, and Marcio A. Mazutti. 2025. "Endophytic and Rhizospheric Microorganisms: An Alternative for Sustainable, Organic, and Regenerative Bioinput Formulations for Modern Agriculture" Microorganisms 13, no. 4: 813. https://doi.org/10.3390/microorganisms13040813
APA StyleValente, I. d. L., Wancura, J. H. C., Zabot, G. L., & Mazutti, M. A. (2025). Endophytic and Rhizospheric Microorganisms: An Alternative for Sustainable, Organic, and Regenerative Bioinput Formulations for Modern Agriculture. Microorganisms, 13(4), 813. https://doi.org/10.3390/microorganisms13040813

