Immunoinformatics and Reverse Vaccinology Approach for the Identification of Potential Vaccine Candidates against Vandammella animalimors
Abstract
1. Introduction
2. Materials and Methods
2.1. Proteome Data Acquisition and Finding Non-Redundant Proteins
2.2. Prediction of Non-Homologues and Essential Proteins
2.3. Prediction of Cytoplasmic and Outer Membrane Proteins
2.4. Prioritization of Antigenic Proteins
2.5. Epitope Mapping and Population Coverage
2.6. Multi-Epitope Vaccine Design
2.7. Codon Optimization and In Silico Cloning of Final Vaccine Construct
2.8. Computational Immune Simulation and Molecular Docking Analysis
2.9. Molecular Dynamics Simulation
3. Results and Discussion
3.1. Prediction of Non-Homologues and Essential Proteins
3.2. Sub-Cellular Localization Assessment
3.3. OM Proteins Analysis for Chimeric Epitope-Based Vaccine Design
3.4. Epitope Prediction and Prioritization Leading to Vaccine Design
3.5. Structure Modelling and Docking Analysis of Vaccine Construct
3.6. Population Coverage
3.7. Codon Optimization and In Silico Cloning
3.8. Computational Immune Simulation
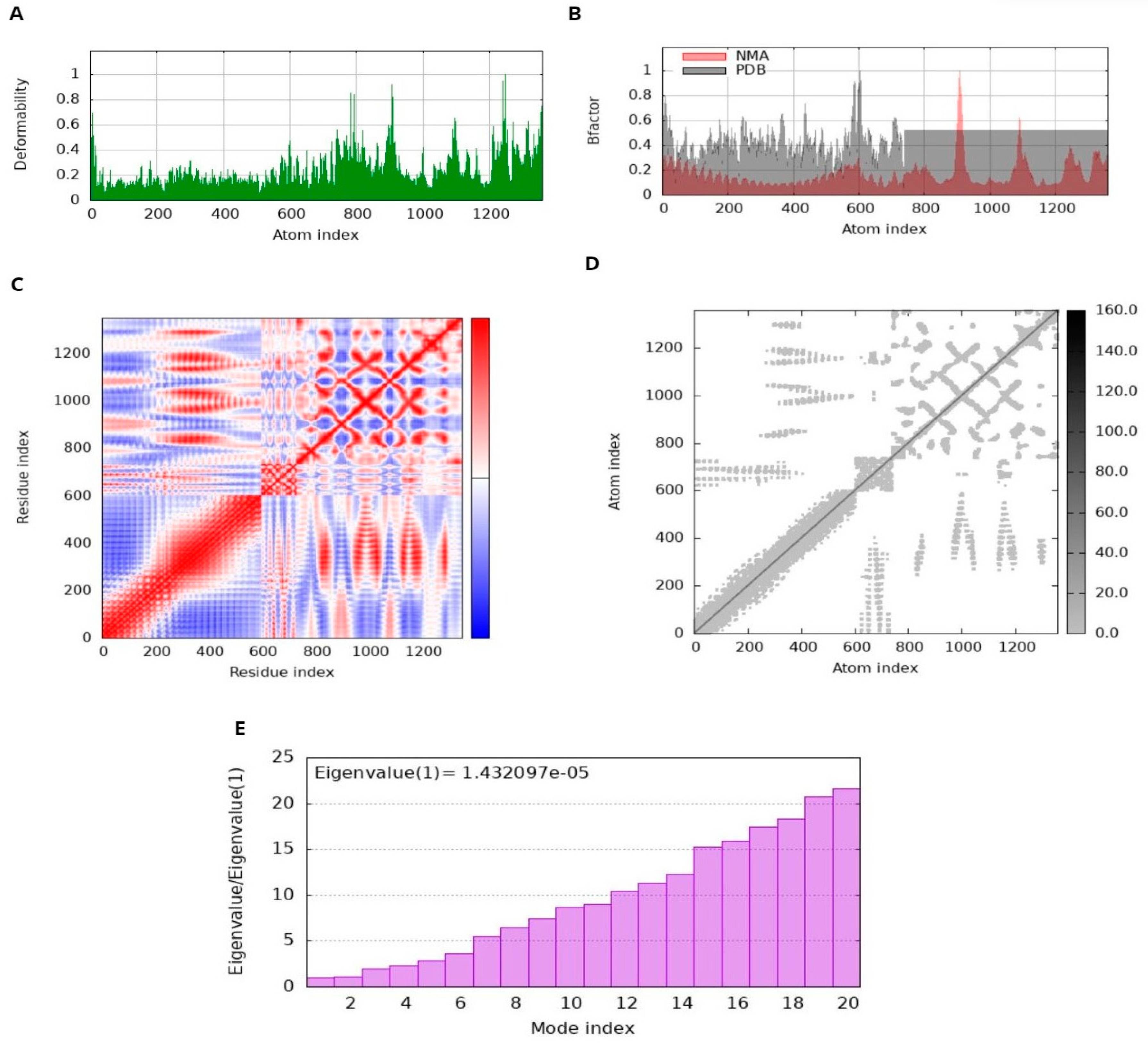
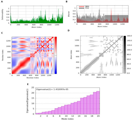
3.9. MD Simulation and Analysis
4. Conclusions
Author Contributions
Funding
Data Availability Statement
Conflicts of Interest
References
- Hicks, D.J.; Fooks, A.R.; Johnson, N. Developments in rabies vaccines. Clin. Exp. Immunol. 2012, 169, 199–204. [Google Scholar] [CrossRef] [PubMed]
- Susilawathi, N.M.; Darwinata, A.E.; Dwija, I.B.; Budayanti, N.S.; Wirasandhi, G.A.; Subrata, K.; Susilarini, N.K.; Wignall, F.S.; Mahardika, G.N.K. Epidemiological and clinical features of human rabies cases in Bali 2008–2010. BMC Infect. Dis. 2012, 12, 81. [Google Scholar] [CrossRef] [PubMed]
- Seimenis, A. The rabies situation in the Middle East. Dev. Biol. 2008, 131, 43–53. [Google Scholar]
- Peigue-Lafeuille, H.; Bourhy, H.; Abiteboul, D.; Astoul, J.; Cliquet, F.; Goudal, M.; Lerasle, S.; Mailles, A.; Montagne, M.C.; Morer, I.; et al. Human rabies in France in 2004: Update and management. Med. Mal. Infect. 2004, 34, 551–560. [Google Scholar] [CrossRef] [PubMed]
- Knobel, D.L.; Cleaveland, S.; Coleman, P.G.; Fèvre, E.M.; Meltzer, M.I.; Miranda, M.E.G.; Shaw, A.; Zinsstag, J.; Meslin, F.-X. Reevaluating the burden of rabies in Africa and Asia. Bull. World Health Organ. 2005, 83, 360–368. [Google Scholar] [PubMed]
- Frey, J.; Mindekem, R.; Kessely, H.; Doumagoum Moto, D.; Naïssengar, S.; Zinsstag, J.; Schelling, E. Survey of animal bite injuries and their management for an estimate of human rabies deaths in N’Djaména, Chad. Trop. Med. Int. Health 2013, 18, 1555–1562. [Google Scholar] [CrossRef] [PubMed]
- Esmaeilzadeh, F.; Rajabi, A.; Vahedi, S.; Shamsadiny, M.; Ghelichi Ghojogh, M.; Hatam, N. Epidemiology of Animal Bites and Factors Associated with Delays in Initiating Post-exposure Prophylaxis for Rabies Prevention Among Animal Bite Cases: A Population-based Study. J. Prev. Med. Public Health 2017, 50, 210–216. [Google Scholar] [CrossRef] [PubMed]
- Gaffari-fam, S.; Sarbazi, E.; Moradpour, H.; Soleimanpour, H.; Azizi, H.; Heidari, S. Epidemiological Patterns, Trends of Animal Bites and Factors Associated with Delays in Initiating Post-Exposure Prophylaxis for Rabies Prevention in Hurand, Iran: A Cross-Sectional Study. J. Clin. Basic Res. 2021, 5, 48. [Google Scholar] [CrossRef]
- Abrahamian, F.M.; Goldstein, E.J. Microbiology of animal bite wound infections. Clin. Microbiol. Rev. 2011, 24, 231–246. [Google Scholar] [CrossRef]
- Haddad Junior, V. Lesions caused by human and domestic and wild animal bites. Rev. Soc. Bras. Med. Trop. 2022, 55, e0372-2022. [Google Scholar] [CrossRef]
- Septelici, D.; Carbone, G.; Cipri, A.; Esposito, S. Management Strategies for Common Animal Bites in Pediatrics: A Narrative Review on the Latest Progress. Microorganisms 2024, 12, 924. [Google Scholar] [CrossRef] [PubMed]
- Aziz, H.; Rhee, P.; Pandit, V.; Tang, A.; Gries, L.; Joseph, B. The current concepts in management of animal (dog, cat, snake, scorpion) and human bite wounds. J. Trauma Inj. Infect. Crit. Care 2015, 78, 641–648. [Google Scholar]
- Bernard, K.A.; Pacheco, A.L.; Burdz, T.; Wiebe, D.; Bernier, A.M. Assignment of provisionally named CDC group NO-1 strains derived from animal bite wounds and other clinical sources, to genera nova in the family Comamonadaceae: Description of Vandammella animalimorsus gen. nov., sp. nov. and Franklinella schreckenbergeri gen. nov., sp. nov. Int. J. Syst. Evol. Microbiol. 2022, 72, 2. [Google Scholar]
- Muigg, V.; Seth-Smith, H.M.; Adam, K.-M.; Weisser, M.; Hinić, V.; Blaich, A.; Roloff, T.; Heininger, U.; Schmid, H.; Kohler, M.; et al. Novel Organism Verification and Analysis (NOVA) study: Identification of 35 clinical isolates representing potentially novel bacterial taxa using a pipeline based on whole genome sequencing. BMC Microbiol. 2024, 24, 4. [Google Scholar] [CrossRef]
- Jalal, K.; Khan, K.; Ahmad, D.; Hayat, A.; Basharat, Z.; Abbas, M.N.; Alghamdi, S.; Almehmadi, M.; Sahibzada, M.U.K. Pan-Genome Reverse Vaccinology Approach for the Design of Multi-Epitope Vaccine Construct against Escherichia albertii. Int. J. Mol. Sci. 2021, 22, 12814. [Google Scholar] [CrossRef]
- Coudert, E.; Gehant, S.; de Castro, E.; Pozzato, M.; Baratin, D.; Neto, T.; Sigrist, C.J.A.; Redaschi, N.; Bridge, A. UniProt Consortium Annotation of biologically relevant ligands in UniProtKB using, ChEBI. Bioinformatics 2023, 39, btac793. [Google Scholar] [CrossRef] [PubMed]
- Li, W.; Godzik, A. Cd-hit: A fast program for clustering and comparing large sets of protein or nucleotide sequences. Bioinformatics 2006, 22, 1658–1659. [Google Scholar] [CrossRef]
- Zhang, R.; Ou, H.Y.; Zhang, C.T. DEG: A database of essential genes. Nucleic Acids Res. 2004, 32, D271–D272. [Google Scholar] [CrossRef]
- Yu, N.Y.; Wagner, J.R.; Laird, M.R.; Melli, G.; Rey, S.; Lo, R.; Dao, P.; Sahinalp, S.C.; Ester, M.; Foster, L.J.; et al. PSORTb 3.0: Improved protein subcellular localization prediction with refined localization subcategories and predictive capabilities for all prokaryotes. Bioinformatics 2010, 26, 1608–1615. [Google Scholar] [CrossRef]
- Grund, M.E.; Soo, J.C.; Cote, C.K.; Berisio, R.; Lukomski, S. Thinking Outside the Bug: Targeting Outer Membrane Proteins for Burkholderia Vaccines. Cells 2021, 10, 495. [Google Scholar] [CrossRef]
- Doytchinova, I.A.; Flower, D.R. VaxiJen: A server for prediction of protective antigens, tumour antigens and subunit vaccines. BMC Bioinform. 2007, 8, 4. [Google Scholar] [CrossRef] [PubMed]
- Guan, P.; Doytchinova, I.A.; Zygouri, C.; Flower, D.R. MHCPred: A server for quantitative prediction of peptide-MHC binding. Nucleic Acids Res. 2003, 31, 3621–3624. [Google Scholar] [CrossRef]
- Gupta, S.; Kapoor, P.; Chaudhary, K.; Gautam, A.; Kumar, R. Open Source Drug Discovery Consortium, Raghava GP. In silico approach for predicting toxicity of peptides and proteins. PLoS ONE 2013, 8, e73957. [Google Scholar] [CrossRef] [PubMed]
- Fleri, W.; Paul, S.; Dhanda, S.K.; Mahajan, S.; Xu, X.; Peters, B.; Sette, A. The Immune Epitope Database and Analysis Resource in Epitope Discovery and Synthetic Vaccine Design. Front. Immunol. 2017, 8, 278. [Google Scholar] [CrossRef] [PubMed]
- Saadi, M.; Karkhah, A.; Nouri, H.R. Development of a multi-epitope peptide vaccine inducing robust T cell responses against brucellosis using immunoinformatics based approaches. Infect. Genet. Evol. 2017, 51, 227–234. [Google Scholar] [CrossRef] [PubMed]
- Arai, R.; Ueda, H.; Kitayama, A.; Kamiya, N.; Nagamune, T. Design of the linkers which effectively separate domains of a bifunctional fusion protein. Protein. Eng. 2001, 14, 529–532. [Google Scholar] [CrossRef] [PubMed]
- Li, X.; Xing, Y.; Guo, L.; Lv, X.; Song, H.; Xi, T. Oral immunization with recombinant Lactococcus lactis delivering a multi-epitope antigen CTB-UE attenuates Helicobacter pylori infection in mice. Pathog. Dis. 2014, 72, 78–86. [Google Scholar] [CrossRef] [PubMed]
- Umar, A.; Haque, A.; Alghamdi, Y.S.; Mashraqi, M.M.; Rehman, A.; Shahid, F.; Khurshid, M.; Ashfaq, U.A. Development of a Candidate Multi-Epitope Subunit Vaccine against Klebsiella aerogenes: Subtractive Proteomics and Immuno-Informatics Approach. Vaccines 2021, 9, 1373. [Google Scholar] [CrossRef] [PubMed]
- Tani, K.; Murphy, W.J.; Chertov, O.; Salcedo, R.; Koh, C.Y.; Utsunomiya, I.; Funakoshi, S.; Asai, O.; Herrmann, S.H.; Wang, J.M.; et al. Defensins act as potent adjuvants that promote cellular and humoral immune responses in mice to a lymphoma idiotype and carrier antigens. Int. Immunol. 2000, 12, 691–700. [Google Scholar] [CrossRef]
- Hou, J.; Liu, Y.; Hsi, J.; Wang, H.; Tao, R.; Shao, Y. Cholera toxin B subunit acts as a potent systemic adjuvant for HIV-1 DNA vaccination intramuscularly in mice. Hum. Vaccin. Immunother. 2014, 10, 1274–1283. [Google Scholar] [CrossRef]
- Gasteiger, E.; Hoogland, C.; Gattiker, A.; Duvaud, S.; Wilkins, M.R.; Appel, R.D.; Bairoch, A. Protein Identification Analysis Tools on the Expasy Server; John, M.W., Ed.; The Proteomics Protocols Handbook; Humana Press: Totowa, NJ, USA, 2005; pp. 571–607. [Google Scholar]
- Zhou, X.; Zheng, W.; Li, Y.; Pearce, R.; Zhang, C.; Bell, E.W.; Zhang, G.; Zhang, Y. I-TASSER-MTD: A deep-learning-based platform for multi-domain protein structure and function prediction. Nat. Protoc. 2022, 17, 2326–2353. [Google Scholar] [CrossRef] [PubMed]
- Ko, J.; Park, H.; Heo, L.; Seok, C. GalaxyWEB server for protein structure prediction and refinement. Nucleic Acids Res. 2012, 40, W294–W297. [Google Scholar] [CrossRef] [PubMed]
- Grote, A.; Hiller, K.; Scheer, M.; Münch, R.; Nörtemann, B.; Hempel, D.C.; Jahn, D. JCat: A novel tool to adapt codon usage of a target gene to its potential expression host. Nucleic Acids Res. 2005, 33, W526–W531. [Google Scholar] [CrossRef]
- Rapin, N.; Lund, O.; Bernaschi, M.; Castiglione, F. Computational immunology meets bioinformatics: The use of prediction tools for molecular binding in the simulation of the immune system. PLoS ONE 2010, 5, e9862. [Google Scholar] [CrossRef] [PubMed]
- Kozakov, D.; Hall, D.R.; Xia, B.; Porter, K.A.; Padhorny, D.; Yueh, C.; Beglov, D.; Vajda, S. The ClusPro web server for protein-protein docking. Nat. Protoc. 2017, 12, 255–278. [Google Scholar] [CrossRef] [PubMed]
- Salo-Ahen, O.M.H.; Alanko, I.; Bhadane, R.; Bonvin, A.M.J.J.; Honorato, R.V.; Hossain, S.; Juffer, A.H.; Kabedev, A.; Lahtela-Kakkonen, M.; Larsen, A.S.; et al. Molecular Dynamics Simulations in Drug Discovery and Pharmaceutical Development. Processes 2020, 9, 71. [Google Scholar] [CrossRef]
- Wako, H.; Endo, S. Normal mode analysis as a method to derive protein dynamics information from the Protein Data Bank. Biophys. Rev. 2017, 9, 877–893. [Google Scholar] [CrossRef] [PubMed]
- Bahar, I.; Lezon, T.R.; Bakan, A.; Shrivastava, I.H. Normal Mode Analysis of Biomolecular Structures: Functional Mechanisms of Membrane Proteins. Chem. Rev. 2010, 110, 1463–1497. [Google Scholar] [CrossRef] [PubMed]
- López-Blanco, J.R.; Aliaga, J.I.; Quintana-Ortí, E.S.; Chacón, P. iMODS: Internal coordinates normal mode analysis server. Nucleic Acids Res. 2014, 42, W271–W276. [Google Scholar] [CrossRef]
- Siddiqui, M.; Badmalia, M.; Patel, T. Bioinformatic Analysis of Structure and Function of LIM Domains of Human Zyxin Family Proteins. IJMS 2021, 22, 2647. [Google Scholar] [CrossRef]
- Aiman, S.; Ahmad, A.; Khan, A.A.; Alanazi, A.M.; Samad, A.; Ali, S.L.; Li, C.; Ren, Z.; Khan, A.; Khattak, S. Vaccinomics-based next-generation multi-epitope chimeric vaccine model’s prediction against Leishmania tropica—A hierarchical subtractive proteomics and immunoinformatic approach. Front. Immunol. 2023, 14, 1259612. [Google Scholar] [CrossRef] [PubMed]
- Bevacqua, A.; Bakshi, S.; Xia, Y. Principal component analysis of alpha-helix deformations in transmembrane proteins. PLoS ONE 2021, 16, e0257318. [Google Scholar] [CrossRef] [PubMed]
- Ichiye, T.; Karplus, M. Collective motions in proteins: A covariance analysis of atomic fluctuations in molecular dynamics and normal mode simulations. Proteins 1991, 11, 205–217. [Google Scholar] [CrossRef] [PubMed]
- Sun, Z.; Liu, Q.; Qu, G.; Feng, Y.; Reetz, M.T. Utility of B-Factors in Protein Science: Interpreting Rigidity, Flexibility, and Internal Motion and Engineering Thermostability. Chem. Rev. 2019, 119, 1626–1665. [Google Scholar] [CrossRef] [PubMed]
- Milligan, G.N.; Barrett, A.D.T. (Eds.) Vaccinology: An Essential Guide, 1st ed.; Wiley-Blackwell: Chichester, UK, 2015. [Google Scholar]
- Maiti, B.; Dubey, S.; Munang’andu, H.M.; Karunasagar, I.; Karunasagar, I.; Evensen, Ø. Application of Outer Membrane Protein-Based Vaccines Against Major Bacterial Fish Pathogens in India. Front. Immunol. 2020, 11, 1362. [Google Scholar] [CrossRef] [PubMed]
- Sanober, G.; Ahmad, S.; Azam, S.S. Identification of plausible drug targets by investigating the druggable genome of MDR Staphylococcus epidermidis. Gene Rep. 2017, 7, 147–153. [Google Scholar] [CrossRef]
- Naz, A.; Awan, F.M.; Obaid, A.; Muhammad, S.A.; Paracha, R.Z.; Ahmad, J.; Ali, A. Identification of putative vaccine candidates against Helicobacter pylori exploiting exoproteome and secretome: A reverse vaccinology-based approach. Infect. Genet. Evol. 2015, 32, 280–291. [Google Scholar] [CrossRef] [PubMed]
- Zhang, R.; Lin, Y. DEG 5.0, a database of essential genes in both prokaryotes and eukaryotes. Nucleic Acids Res. 2009, 37, D455–D458. [Google Scholar] [CrossRef] [PubMed]
- Gamage, D.G.; Gunaratne, A.; Periyannan, G.R.; Russell, T.G. Applicability of Instability Index for In vitro Protein Stability Prediction. Protein Pept. Lett. 2019, 26, 339. [Google Scholar] [CrossRef]
- Moxon, E.R.; Masignani, V.; Pizza, M. The development of a vaccine against meningococcus B using reverse vaccinology. Front. Immunol. 2019, 10, 751. [Google Scholar]
- Kametani, Y.; Miyamoto, A.; Tsuda, B.; Tokuda, Y. B Cell Epitope-Based Vaccination Therapy. Antibodies 2015, 4, 225–239. [Google Scholar] [CrossRef]
- Orelle, C.; Mathieu, K.; Jault, J.M. Multidrug ABC transporters in bacteria. Res. Microbiol. 2019, 170, 381–391. [Google Scholar] [CrossRef] [PubMed]
- Dar, H.A.; Ismail, S.; Waheed, Y.; Ahmad, S.; Jamil, Z.; Aziz, H.; Hetta, H.F.; Muhammad, K. Designing a multi-epitope vaccine against Mycobacteroides abscessus by pangenome-reverse vaccinology. Sci. Rep. 2021, 11, 11197. [Google Scholar] [CrossRef] [PubMed]
- Castro, F.; Cardoso, A.P.; Gonçalves, R.M.; Serre, K.; Oliveira, M.J. Interferon-gamma at the crossroads of tumor immune surveillance or evasion. Front. Immunol. 2018, 9, 847. [Google Scholar] [CrossRef] [PubMed]
- Wysocki, T.; Olesińska, M.; Paradowska-Gorycka, A. Current Understanding of an Emerging Role of HLA-DRB1 Gene in Rheumatoid Arthritis–From Research to Clinical Practice. Cells 2020, 9, 1127. [Google Scholar] [CrossRef] [PubMed]
- Vartak, A.; Sucheck, S.J. Recent Advances in Subunit Vaccine Carriers. Vaccines 2016, 4, 12. [Google Scholar] [CrossRef]
- Solanki, V.; Tiwari, V. Subtractive proteomics to identify novel drug targets and reverse vaccinology for the development of chimeric vaccine against Acinetobacter baumannii. Sci. Rep. 2018, 8, 9044. [Google Scholar] [CrossRef]
- Molteni, M.; Gemma, S.; Rossetti, C. The role of Toll-like receptor 4 in infectious and noninfectious inflammation. Mediators Inflamm. 2016, 2016, 6978936. [Google Scholar] [CrossRef]
- Alizadeh, M.; Amini-Khoei, H.; Tahmasebian, S.; Ghatrehsamani, M.; Samani, K.G.; Edalatpanah, Y.; Rostampur, S.; Salehi, M.; Ghasemi-Dehnoo, M.; Azadegan-Dehkordi, F.; et al. Designing a novel multi-epitope vaccine against the Ebola virus using reverse vaccinology approach. Sci. Rep. 2022, 12, 7757. [Google Scholar] [CrossRef]
- Olejnik, J.; Forero, A.; Deflubé, L.R.; Hume, A.J.; Manhart, W.A.; Nishida, A.; Marzi, A.; Katze, M.G.; Ebihara, H.; Rasmussen, A.L.; et al. Ebolaviruses associated with differential pathogenicity induce distinct host responses in human macrophages. J. Virol. 2017, 91, e00179-17. [Google Scholar] [CrossRef]
- Zhao, L.-H.; Lin, J.; Ji, S.-Y.; Zhou, X.E.; Mao, C.; Shen, D.-D.; He, X.; Xiao, P.; Sun, J.; Melcher, K.; et al. Structure insights into selective coupling of G protein subtypes by a class B G protein-coupled receptor. Nat. Commun. 2022, 13, 6670. [Google Scholar] [CrossRef] [PubMed]
- Bibi, S.; Ullah, I.; Zhu, B.; Adnan, M.; Liaqat, R.; Kong, W.B.; Niu, S. In silico analysis of epitope-based vaccine candidate against tuberculosis using reverse vaccinology. Sci. Rep. 2021, 11, 1249. [Google Scholar] [CrossRef] [PubMed]
- Desta, I.T.; Porter, K.A.; Xia, B.; Kozakov, D.; Vajda, S. Performance and its limits in rigid body protein-protein docking. Structure 2020, 28, 1071–1081. [Google Scholar] [CrossRef] [PubMed]
- Ghaffar, S.A.; Tahir, H.; Muhammad, S.; Shahid, M.; Naqqash, N.; Faisal, M.; Albekairi, T.H.; Alshammari, A.; Albekairi, N.A.; Manzoor, I. Designing of a Multi-Epitopes Based Vaccine Against Haemophilius parainfluenzae and Its Validation Through Integrated Computational Approaches. Sci. Rep. 2024, 15, 1380732. [Google Scholar] [CrossRef] [PubMed]










| Accession No. | Protein Name | Sequence | Instability Index (II) |
|---|---|---|---|
| A0A2A2AF83 | Glutamate dehydrogenase | MFRVCWVDDAGKVQVNRGYRIQHSMAIGPYKGGLRFHPSVNLSVLKFLAFEQTFKNALTT LPMGGGKGGSDFDPKGKSQGEIMRFCQAFAAELFRHVGADTDVPAGDIGVGGREIGYIAG YIKKLTNRADCVLTGKPLNLGGSLIRPEATGYGTVYFAEAMLNEARNSFQGMKVAVSGSG NVAQYAIEKAMALGATVVTCSDSNGTVYDPAGFSPEKLAILMDIKNVQYGRVKDYAAKVGAEYIEGKRPWHIPAEVALPCATQNELDESDAKTLIANGVVCVAEGANMPCTIEAAKAFEA AGVLFAPGKASNAGGVATSGLEMSQNAMRLAWTRQEVDQRLFGIMQSIHQACLQYGRRADGKVSYIDGANIAGFVKVADAMLAQGVV | 32.64 |
| A0A2A2AIP1 | Outer membrane protein assembly factor BamA | MNHLLKRFSMRAAAAVTACACSLPLWAIEPFMVRDIRVEGLQRVEPGTVFASLPIRVGDQ YTDDKASDSIRALFALGLFNDVRIEADGNVLVVVVQERPVIGSVEFAGTREFDREALVNA MRDVGLAEGRPFDRSLADRAEQELVRQYLSRSYYGAQVVTTVTPVDRNRVNLVFTVTEG VAKIGDIRFTGNKAFSESTLKGLMDQDTGGWLSWYTKSNRYSRAKLNADLETVRSHYLQR GYLDFRIDSTQVAISPDKQSISITINVHEGERFAVSGVRLEGDYLGRDDEFKSLVQIRPG QPFNEEEVTNTREAFTEHFGNYGYAFARVQAQPEVDRERNTVAIVLRSEPQARVYVRRIN VTGNTRTRDEVIRREFRQYEASWYDGEKIRLSRDRVDRLGYFTQVEVETQEVPGVPDQVD LQITVAEKPTGSVQIGAGFSSADKLSFSFALKQENFMGSGHYLGVDLNTSKYNRTLVFST TDPYFTQSGVSRTLDAYYRTDKPYDRMGGNYSLVTYGGALRFGVPFSEIDTVYFGLGVER NRIKPGTAIPAAYLHYADTFGYSSTSVPFTIGWSRDSRDSALAPNEGRYQRFNSEWSFAG DTRYLKSNYQYQQYLPLSKRYTLAFNGELGWGKGFSGQPFPVFKNFYSGGLGSVRGFEQG TLGPRDLIGASLGGAKKVNMNVEFITPFPGAGNDRTLRVFAFVDAGNVFGEHEKVSFSDL RASTGLGLSWISPVGPLRIAYAHPIRKKAGDRIEEIQFQIGTSF | 30.72 |
| A0A2A2AHJ4 | Multidrug transporter | MNPNRPALPRPLQPRQRRLLQRPALGALAALAVAAALPGCAMIPAYEQPAVSVPQHFAD TPAPQDQAPIQAASLGWKDYFADARLHRLIELALARNTDLRKAALNAEAVRQQYMIARAE QLPALGASAGGSRARVAQDLSPSGAAYVASSYSVGLGITAYEIDLFGKLRSASEAALQY LGSAASRDSAHLALVAAVAKAYFNERYAQQAMALAQSVLTTREQTYELTQLKHRSGVVSALDLRQQEALIESAKADYAGAVQARQQALNALAMLINQPLPEDLPEGLPLAQQFKIERLPA GLSSEVLLNRPDIRAAEFALKQANAQIGAARAAFFPSIRLTSSVGTGSSELSGLFGGGNH TWSFAPAITLPIFNWGSLQANLDAARVRQQVQIVQYEGAVQAAFQDVANALVAREQLQQR HAANTRQSQAYEQALQLVRLRYQHGVASALDLLDAERSSYAANMALLANQLTQLENLADLYKALGGGLKP | 49.29 |
| A0A2A2AJA1 | TonB-dependent siderophore receptor | MPPNANHSLLRESAQAVGGLDSSRKGPHTSGGPGQRPLPRPMPGSMPAGATHGAAVRAGL LQHIAQHGGIAMTAQLVSRPWQRRVFSSLSSAPARPPRWVPGALAAAVLWALAAWPAGAAPAKAAPDAAQPAPAGPGRQPVAELPTVTVRGDAPDAPGGAAADAGRSGKLARRALGATKTDTPLLHVPQSVSVITETALRDSGATSLDQALAYHPGLYAPVGGGNDSSRYDFVSLRGQSYNGAMFFDGMRASFGVGNLSLPQFDPWLIERVEVLRGPASALYGQGLPGGLVNLRAKRPGTQAHRAAGLTLGSHGQRALRLDAGGQAGQGALDWRLAALARAAGNRIAHVREQRVALAPSLRWRIAPGTALTLLASHQRDPKGGYYHSALPLQGTLTPLPGGGHIPRRFFVGEPGFDRFARRQSTAGYDFEHALGQGWQLRHTLRAIDSQAEVQALSATALVPPATLMRSAMAVHSRTRALLSDTTVQGRVQTGAAQHRLLLGLDAMRSRTHQRLGMNLQGLPPIDIWQPGYGQAIAVPEGPGSAMLWADTRDRASQIGLYAQDQIDWGRWRLTLGGRYDIARSRSAREGRLMGVLPTDAASRQRDRAFSGRAALGYQLGDALAAYLSHGSAFLPQTGLDARGQGYRPLTARQWEAGLKYAPPQGGLQLAAAIFQIQQKNALTPDPEPSHVCPGLAGPGACMVQTGRQRTRGLELEAQAELGRASFVHASLTLLDARITASNGPEQGQRPVNIPARTASFWLDHALSPQWRMSLGLRHTGSTRADPANTVHVPGHTLMDAALRYRFGHGGSHDGASAERPSLTLRASNLADRRYVSCASAS YCNWGRGRTLSLELHYPW | 47.30 |
| A0A2A2APV4 | Type IV pilus biogenesis/stability protein PilW | MKPRHTLWRLPAALALAAAALGLTACQTSYTRSSVPVATPGAAAAASEPDVQRAAKVRLE LASEYLRVGRSNVALEEINHVLSIAPHMVEAYMLRGMIHADQHNFAAAEADYARVMRERGNDPDALHNYGWILCRQGRYADAEGYFDRVLAAPGYTASARTLMAKGLCQQSAGKAGAAMATLQRAYEVDPNNPIVAYNLASMLYHAGRVADAQTYLRRLNGSDLANAETLWLGIKVENALGRRDRVRELGSVLAHRFPNSREFALYERGAFYE | 34.87 |
| Proteins | B-Cell Epitopes | MHC-II | MHC I | Allergenicity | Antigenicity | Toxicity | Solubility |
|---|---|---|---|---|---|---|---|
| >tr|A0A2A2AHJ4|A0A2A2AHJ4_9BURK Multidrug transporter OS = Vandammella animalimorsus | RPALPRPLQPRQRRLLQRPAL | ATDRQQYMIARAEQL | AAASRDTTR | Nonallergen | ANTIGEN | NON-TOXIN | Soluble |
| IPAYEQPAVSVPQHFAYDTPAPQDQAPIQAASLGWKDYFADA | DIRAKQANAQIGAAR | EVAREQLQQR | Nonallergen | ANTIGEN | NON-TOXIN | Soluble | |
| A | DLRQQEALIESAYAG | KQANAQIGA | Nonallergen | ANTIGEN | NON-TOXIN | Soluble | |
| TD | EQTYELTQLKHRSGV | LQANLDAAR | Nonallergen | ANTIGEN | NON-TOXIN | Soluble | |
| RQQYMIARAEQLPALGASAGGSRARVAQDLSPSGAAYVASSYSVGLGIT | IVQYEVAREQLQQRH | LQANLDAARV | Nonallergen | ANTIGEN | NON-TOXIN | Soluble | |
| AASRD | LKHRSGVVSALDLRQ | QANAQIGAAR | Nonallergen | ANTIGEN | NON-TOXIN | Soluble | |
| TTREQTYELTQLKHRSGVVSALDLRQQEALIES | PDIRAKQANAQIGAA | QLKHRSGVV | Nonallergen | ANTIGEN | NON-TOXIN | Soluble | |
| KA | TAAASRDTTR | Nonallergen | ANTIGEN | NON-TOXIN | Soluble | ||
| YAGAVQARQQA | Nonallergen | ANTIGEN | NON-TOXIN | Soluble | |||
| QPLPEDLPEGLPLAQQFKIERLPAG | Nonallergen | ANTIGEN | NON-TOXIN | Soluble | |||
| PDIRA | Nonallergen | ANTIGEN | NON-TOXIN | Soluble | |||
| KQANAQIGAARAAFFPSIRLTSSVGTGSSELSGLFGGGNHT | Nonallergen | ANTIGEN | NON-TOXIN | Soluble | |||
| IFNWGSLQANLDAARVRQQVQIVQYE | Nonallergen | ANTIGEN | NON-TOXIN | Soluble | |||
| VAREQLQQRHAANTRQSQAYEQALQLVRLRYQHGVASAL | Nonallergen | ANTIGEN | NON-TOXIN | Soluble | |||
| A | Nonallergen | ANTIGEN | NON-TOXIN | Soluble | |||
| GG | Nonallergen | ANTIGEN | NON-TOXIN | Soluble |
| Cluster | Members | Representative | Weighted Score |
|---|---|---|---|
| 0 | 82 | Center | −1086.4 |
| Lowest Energy | −1221.2 | ||
| 1 | 51 | Center | −802.5 |
| Lowest Energy | −972.1 | ||
| 2 | 51 | Center | −1065.5 |
| Lowest Energy | −1065.5 | ||
| 3 | 48 | Center | −874.5 |
| Lowest Energy | −912.2 | ||
| 4 | 30 | Center | −802.4 |
| Lowest Energy | −962.9 | ||
| 5 | 29 | Center | −1078.4 |
| Lowest Energy | −1078.4 | ||
| 6 | 26 | Center | −826.3 |
| Lowest Energy | −945.9 | ||
| 7 | 22 | Center | −817.1 |
| Lowest Energy | −916.9 | ||
| 8 | 19 | Center | −798.2 |
| Lowest Energy | −862.2 |
| Model | GDT-HA | RMSD | MolProbity | Clash Score | Poor Rotamers | Rama Favored |
|---|---|---|---|---|---|---|
| Initial | 1.0000 | 0.000 | 3.744 | 25.7 | 19.7 | 67.5 |
| MODEL 1 | 0.8811 | 0.619 | 2.616 | 26.6 | 1.3 | 86.7 |
| MODEL 2 | 0.8762 | 0.642 | 2.551 | 26.9 | 0.8 | 86.4 |
| MODEL 3 | 0.8782 | 0.634 | 2.574 | 26.9 | 1.1 | 86.0 |
| MODEL 4 | 0.8762 | 0.630 | 2.644 | 28.0 | 1.3 | 86.4 |
| MODEL 5 | 0.8786 | 0.631 | 2.585 | 30.0 | 0.6 | 86.9 |
Disclaimer/Publisher’s Note: The statements, opinions and data contained in all publications are solely those of the individual author(s) and contributor(s) and not of MDPI and/or the editor(s). MDPI and/or the editor(s) disclaim responsibility for any injury to people or property resulting from any ideas, methods, instructions or products referred to in the content. |
© 2024 by the authors. Licensee MDPI, Basel, Switzerland. This article is an open access article distributed under the terms and conditions of the Creative Commons Attribution (CC BY) license (https://creativecommons.org/licenses/by/4.0/).
Share and Cite
Hasan, A.; Alonazi, W.B.; Ibrahim, M.; Bin, L. Immunoinformatics and Reverse Vaccinology Approach for the Identification of Potential Vaccine Candidates against Vandammella animalimors. Microorganisms 2024, 12, 1270. https://doi.org/10.3390/microorganisms12071270
Hasan A, Alonazi WB, Ibrahim M, Bin L. Immunoinformatics and Reverse Vaccinology Approach for the Identification of Potential Vaccine Candidates against Vandammella animalimors. Microorganisms. 2024; 12(7):1270. https://doi.org/10.3390/microorganisms12071270
Chicago/Turabian StyleHasan, Ahmad, Wadi B. Alonazi, Muhammad Ibrahim, and Li Bin. 2024. "Immunoinformatics and Reverse Vaccinology Approach for the Identification of Potential Vaccine Candidates against Vandammella animalimors" Microorganisms 12, no. 7: 1270. https://doi.org/10.3390/microorganisms12071270
APA StyleHasan, A., Alonazi, W. B., Ibrahim, M., & Bin, L. (2024). Immunoinformatics and Reverse Vaccinology Approach for the Identification of Potential Vaccine Candidates against Vandammella animalimors. Microorganisms, 12(7), 1270. https://doi.org/10.3390/microorganisms12071270

