Genetic Diversity, Regional Distribution, and Clinical Characteristics of Severe Fever with Thrombocytopenia Syndrome Virus in Gangwon Province, Korea, a Highly Prevalent Region, 2019–2021
Abstract
:1. Introduction
2. Materials and Methods
2.1. Specimen Collection from Patients with Suspected SFTS and Subject Characterization
2.2. Viral RNA Extraction, Real-Time PCR, and Sequencing
2.3. Phylogenetic Analysis
2.4. Statistical Analysis
3. Results
3.1. General Epidemiological Characteristics of SFTS Cases in Gangwon Province
3.2. Geographical Features of SFTS Outbreaks
3.3. Genotypes of SFTSVs
| Region | Genotype | Sum | ||||||||
|---|---|---|---|---|---|---|---|---|---|---|
| A | B1 | B2 | B3 | C | D | E | F | ND | ||
| Chuncheon | 1 | 8 | 2 | 1 | 13 | |||||
| Wonju | 1 | 3 | 1 | 5 | ||||||
| Gangneung | 1 | 1 | 2 | |||||||
| Donghae | 1 | 1 | 2 | |||||||
| Samcheok | 4 | 4 | ||||||||
| Hongcheon | 1 | 1 | 2 | 4 | ||||||
| Heongseung | 1 | 1 | 1 | 3 | ||||||
| Yeongwol | 1 | 1 | 2 | |||||||
| Pyeongchang | 2 | 2 | 1 | 5 | ||||||
| Jeongseon | 1 | 1 | 2 | |||||||
| Hwacheon | 6 | 6 | ||||||||
| Yanggu | 2 | 2 | 4 | |||||||
| Inje | 6 | 1 | 7 | |||||||
| Goseong | 1 | 1 | 2 | |||||||
| Yangyang | 2 | 2 | ||||||||
| Total | 13 | 2 | 31 | 5 | 1 | 2 | 1 | 2 | 5 | 62 |
| Genotype | Nonfatal | Fatal | Total (%) |
|---|---|---|---|
| A | 10 | 3 | 13 (21.0) |
| B1 | 1 | 1 | 2 (3.2) |
| B2 | 25 | 6 | 31 (50.0) |
| B3 | 5 | 0 | 5 (8.1) |
| C | 1 | 0 | 1 (1.6) |
| D | 1 | 1 | 2 (3.2) |
| E | 1 | 0 | 1 (1.6) |
| F | 2 | 0 | 2 (3.2) |
| Not determined | 4 | 1 | 5 (8.1) |
| Sum | 50 | 12 | 62 (100.0) |
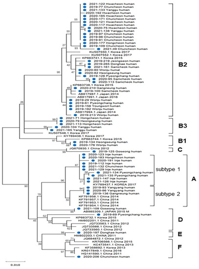
3.4. Phylogenetic Analysis of SFTSVs

4. Discussion
5. Conclusions
Author Contributions
Funding
Institutional Review Board Statement
Informed Consent Statement
Data Availability Statement
Acknowledgments
Conflicts of Interest
References
- Gai, Z.T.; Zhang, Y.; Liang, M.F.; Jin, C.; Zhang, S.; Zhu, C.B.; Li, C.; Li, X.Y.; Zhang, Q.F.; Bian, P.F.; et al. Clinical progress and risk factors for death in severe fever with thrombocytopenia syndrome patients. J. Infect. Dis. 2012, 206, 1095–1102. [Google Scholar] [CrossRef] [PubMed]
- Song, P.; Zheng, N.; Liu, Y.; Tian, C.; Wu, X.; Ma, X.; Chen, D.; Zou, X.; Wang, G.; Wang, H.; et al. Deficient humoral responses and disrupted B-cell immunity are associated with fatal SFTSV infection. Nat. Commun. 2018, 9, 3328. [Google Scholar] [CrossRef] [PubMed]
- Sun, Y.; Jin, C.; Zhan, F.; Wang, X.; Liang, M.; Zhang, Q.; Ding, S.; Guan, X.; Huo, X.; Li, C.; et al. Host cytokine storm is associated with disease severity of severe fever with thrombocytopenia syndrome. J. Infect. Dis. 2012, 206, 1085–1094. [Google Scholar] [CrossRef] [PubMed]
- Deng, B.; Zhang, S.; Geng, Y.; Zhang, Y.; Wang, Y.; Yao, W.; Wen, Y.; Cui, W.; Zhou, Y.; Gu, Q.; et al. Cytokine and chemokine levels in patients with severe fever with thrombocytopenia syndrome virus. PLoS ONE 2012, 7, e41365. [Google Scholar] [CrossRef] [PubMed]
- Liu, J.; Wang, L.; Feng, Z.; Geng, D.; Sun, Y.; Yuan, G. Dynamic changes of laboratory parameters and peripheral blood lymphocyte subsets in severe fever with thrombocytopenia syndrome patients. Int. J. Infect. Dis. 2017, 58, 45–51. [Google Scholar] [CrossRef]
- Chen, X.P.; Cong, M.L.; Li, M.H.; Kang, Y.J.; Feng, Y.M.; Plyusnin, A.; Xu, J.; Zhang, Y.Z. Infection and pathogenesis of Huaiyangshan virus (a novel tick-borne bunyavirus) in laboratory rodents. J. Gen. Virol. 2012, 93, 1288–1293. [Google Scholar] [CrossRef]
- Li, D. A highly pathogenic new bunyavirus emerged in China. Emerg. Microbes Infect. 2013, 2, e1. [Google Scholar] [CrossRef]
- Yu, X.J.; Liang, M.F.; Zhang, S.Y.; Liu, Y.; Li, J.D.; Sun, Y.L.; Zhang, L.; Zhang, Q.F.; Popov, V.L.; Li, C.; et al. Fever with thrombocytopenia associated with a novel bunyavirus in China. N. Engl. J. Med. 2011, 364, 1523–1532. [Google Scholar] [CrossRef]
- Takahashi, T.; Maeda, K.; Suzuki, T.; Ishido, A.; Shigeoka, T.; Tominaga, T.; Kamei, T.; Honda, M.; Ninomiya, D.; Sakai, T.; et al. The first identification and retrospective study of Severe Fever with Thrombocytopenia Syndrome in Japan. J. Infect. Dis. 2014, 209, 816–827. [Google Scholar] [CrossRef]
- Tran, X.C.; Yun, Y.; Van An, L.; Kim, S.H.; Thao, N.T.P.; Man, P.K.C.; Yoo, J.R.; Heo, S.T.; Cho, N.H.; Lee, K.H. Endemic Severe Fever with Thrombocytopenia Syndrome, Vietnam. Emerg. Infect. Dis. 2019, 25, 1029–1031. [Google Scholar] [CrossRef]
- Lin, T.L.; Ou, S.C.; Maeda, K.; Shimoda, H.; Chan, J.P.; Tu, W.C.; Hsu, W.L.; Chou, C.C. The first discovery of severe fever with thrombocytopenia syndrome virus in Taiwan. Emerg. Microbes Infect. 2020, 9, 148–151. [Google Scholar] [CrossRef]
- Kim, K.H.; Yi, J.; Kim, G.; Choi, S.J.; Jun, K.I.; Kim, N.H.; Choe, P.G.; Kim, N.J.; Lee, J.K.; Oh, M.D. Severe fever with thrombocytopenia syndrome, South Korea, 2012. Emerg. Infect. Dis. 2013, 19, 1892–1894. [Google Scholar] [CrossRef]
- Fu, Y.; Li, S.; Zhang, Z.; Man, S.; Li, X.; Zhang, W.; Zhang, C.; Cheng, X. Phylogeographic analysis of severe fever with thrombocytopenia syndrome virus from Zhoushan Islands, China: Implication for transmission across the ocean. Sci. Rep. 2016, 6, 19563. [Google Scholar] [CrossRef] [PubMed]
- Yun, S.M.; Park, S.J.; Kim, Y.I.; Park, S.W.; Yu, M.A.; Kwon, H.I.; Kim, E.H.; Yu, K.M.; Jeong, H.W.; Ryou, J.; et al. Genetic and pathogenic diversity of severe fever with thrombocytopenia syndrome virus (SFTSV) in South Korea. JCI Insight. 2020, 5, e129531. [Google Scholar] [CrossRef] [PubMed]
- Won, Y.J.; Kang, L.H.; Lee, S.G.; Park, S.W.; Han, J.I.; Paik, S.Y. Molecular genomic characterization of severe fever with thrombocytopenia syndrome virus isolates from South Korea. J. Microbiol. 2019, 57, 927–937. [Google Scholar] [CrossRef]
- Yun, S.M.; Park, S.J.; Park, S.W.; Choi, W.Y.; Jeong, H.W.; Choi, Y.K.; Lee, W.J. Molecular genomic characterization of tick- and human-derived severe fever with thrombocytopenia syndrome virus isolates from South Korea. PLoS Negl. Trop. Dis. 2017, 11, e0005893. [Google Scholar] [CrossRef] [PubMed]
- Shi, J.; Hu, S.; Liu, X.; Yang, J.; Liu, D.; Wu, L.; Wang, H.; Hu, Z.; Deng, F.; Shen, S. Migration, recombination, and reassortment are involved in the evolution of severe fever with thrombocytopenia syndrome bunyavirus. Infect. Genet. Evol. 2017, 47, 109–117. [Google Scholar] [CrossRef]
- Korea Disease Control and Prevention Agency (KDCA). Statistical Information on Outbreaks of Infectious Disease. Available online: https://npt.kdca.go.kr/npt/biz/npp/ist/bass/bassDissStatsMain.do (accessed on 1 May 2023).
- Saitou, N.; Nei, N. The neighbor-joining method: A new method for reconstructing phylogenetic trees. Mol. Biol. Evol. 1987, 4, 406–425. [Google Scholar]
- Felsenstein, J. Confidence limits on phylogenies: An approach using the bootstrap. Evolution 1985, 39, 783–791. [Google Scholar] [CrossRef]
- Nei, M.; Kumar, S. Molecular Evolution and Phylogenetics; Oxford University Press: New York, NY, USA, 2000. [Google Scholar]
- Choi, S.J.; Park, S.W.; Bae, I.G.; Kim, S.H.; Ryu, S.Y.; Kim, H.A.; Jang, H.C.; Hur, J.; Jun, J.B.; Jung, Y.; et al. Severe Fever with Thrombocytopenia Syndrome in South Korea, 2013–2015. PLoS Negl. Trop. Dis. 2016, 10, e0005264. [Google Scholar] [CrossRef]
- Kim, J.; Bae, J.M. Epidemiological and Clinical Characteristics of Confirmed Cases of Severe Fever with Thrombocytopenia Syndrome in Jeju Province, Korea, 2014–2018. J. Prev. Med. Public Health 2019, 52, 195–199. [Google Scholar] [CrossRef]
- Park, S.W.; Ryou, J.; Choi, W.Y.; Han, M.G.; Lee, W.J. Epidemiological and Clinical Features of Severe Fever with Thrombocytopenia Syndrome During an Outbreak in South Korea, 2013–2015. Am. J. Trop. Med. Hyg. 2016, 95, 1358–1361. [Google Scholar] [CrossRef] [PubMed]
- Hoogstraal, H.; Roberts, F.H.; Kohls, G.M.; Tipton, V.J. Review of Haemaphysalis (kaiseriana) longicornis Neumann (resurrected) of Australia, New Zealand, New Caledonia, Fiji, Japan, Korea, and Northeastern China and USSR, and its parthenogenetic and bisexual populations (Ixodoidea, Ixodidae). J. Parasitol. 1968, 54, 1197–1213. [Google Scholar] [CrossRef] [PubMed]
- Raghavan, R.K.; Barker, S.C.; Cobos, M.E.; Barker, D.; Teo, E.J.M.; Foley, D.H.; Nakao, R.; Lawrence, K.; Heath, A.C.G.; Peterson, A.T. Potential Spatial Distribution of the Newly Introduced Long-horned Tick, Haemaphysalis longicornis in North America. Sci. Rep. 2019, 9, 498. [Google Scholar] [CrossRef] [PubMed]
- White, S.A.; Bevins, S.N.; Ruder, M.G.; Shaw, D.; Vigil, S.L.; Randall, A.; Deliberto, T.J.; Dominguez, K.; Thompson, A.T.; Mertins, J.W.; et al. Surveys for ticks on wildlife hosts and in the environment at Asian longhorned tick (Haemaphysalis longicornis)-positive sites in Virginia and New Jersey, 2018. Transbound. Emerg. Dis. 2021, 68, 605–614. [Google Scholar] [CrossRef] [PubMed]



| Characteristics | Non-Fatal (n = 50) | Fatal (n = 12) | Total (n = 62) | p-Value | |
|---|---|---|---|---|---|
| Sex * | Male | 19 (38.0) | 7 (58.3) | 26 (41.9) | 0.329 |
| Female | 31 (62.0) | 5 (41.7) | 36 (58.1) | ||
| Age, years (median; IQR) † | 66 (60–77) | 72.5 (61–82) | 67 (60–78) | 0.313 | |
| General | Fever | 47 (94.0) | 12 (100) | 59 (95.2) | 0.904 |
| Symptoms * | Fatigue | 25 (50.0) | 6 (50.0) | 31 (50.0) | 1.000 |
| Myalgia | 22 (44.0) | 5 (41.7) | 27 (43.5) | 1.000 | |
| Headache | 13 (26.0) | 3 (25.0) | 16 (25.8) | 1.000 | |
| Arthralgia | 9 (18.0) | 1 (8.3) | 10 (16.1) | 0.670 | |
| Gastrointestinal | Nausea | 9 (18.0) | 4 (33.3) | 13 (21.0) | 0.256 |
| Symptoms * | Vomiting | 6 (12.0) | 4 (33.3) | 10 (16.1) | 0.091 |
| Diarrhea | 17 (34.0) | 2 (16.7) | 19 (30.6) | 0.313 | |
| Abdominal pain | 15 (30.0) | 4 (33.3) | 19 (30.6) | 1.000 | |
| Anorexia | 17 (34.0) | 2 (16.7) | 19 (30.6) | 0.313 | |
| Respiratory | Cough | 6 (12.0) | 1 (8.3) | 7 (11.3) | 1.000 |
| Symptoms * | Sputum | 2 (4.0) | 2 (16.7) | 4 (6.5) | 0.166 |
| Others | 5 (10.0) | 1 (8.3) | (6 (9.7) | 1.000 | |
| Nervous | Mental deterioration | 6 (12.0) | 7 (58.3) | 13 (21.0) | 0.002 |
| Symptoms * | Others | 4 (8.0) | 5 (41.7) | 9 (14.5) | 0.010 |
| Types of bleeding * | Melena | 0 (0.0) | 2 (16.7) | 2 (3.2) | 0.035 |
| Hematuria | 2 (4.0) | 0 (0.0) | 2 (3.2) | 1.000 | |
| Others | 1 (2.0) | 0 (0.0) | 1 (1.6) | 1.000 | |
| Lymph node enlargement * | 0 (0.0) | 1 (8.3) | 1 (1.6) | 0.194 | |
| Leukopenia * | 47 (94.0) | 9 (75.0) | 56 (90.3) | 0.081 | |
| Thrombocytopenia * | 48 (96.0) | 11 (91.7) | 59 (95.2) | 0.482 | |
Disclaimer/Publisher’s Note: The statements, opinions and data contained in all publications are solely those of the individual author(s) and contributor(s) and not of MDPI and/or the editor(s). MDPI and/or the editor(s) disclaim responsibility for any injury to people or property resulting from any ideas, methods, instructions or products referred to in the content. |
© 2023 by the authors. Licensee MDPI, Basel, Switzerland. This article is an open access article distributed under the terms and conditions of the Creative Commons Attribution (CC BY) license (https://creativecommons.org/licenses/by/4.0/).
Share and Cite
Moon, M.-Y.; Kim, H.K.; Chung, S.-J.; Byun, J.H.; Kim, H.-N.; Lee, W.; Lee, S.-W.; Monoldorova, S.; Lee, S.; Jeon, B.-Y.; et al. Genetic Diversity, Regional Distribution, and Clinical Characteristics of Severe Fever with Thrombocytopenia Syndrome Virus in Gangwon Province, Korea, a Highly Prevalent Region, 2019–2021. Microorganisms 2023, 11, 2288. https://doi.org/10.3390/microorganisms11092288
Moon M-Y, Kim HK, Chung S-J, Byun JH, Kim H-N, Lee W, Lee S-W, Monoldorova S, Lee S, Jeon B-Y, et al. Genetic Diversity, Regional Distribution, and Clinical Characteristics of Severe Fever with Thrombocytopenia Syndrome Virus in Gangwon Province, Korea, a Highly Prevalent Region, 2019–2021. Microorganisms. 2023; 11(9):2288. https://doi.org/10.3390/microorganisms11092288
Chicago/Turabian StyleMoon, Mi-Young, Hyeon Kyu Kim, Se-Jin Chung, Jae Hwan Byun, Ha-Na Kim, Woan Lee, Soon-Won Lee, Sezim Monoldorova, Sungkyeong Lee, Bo-Young Jeon, and et al. 2023. "Genetic Diversity, Regional Distribution, and Clinical Characteristics of Severe Fever with Thrombocytopenia Syndrome Virus in Gangwon Province, Korea, a Highly Prevalent Region, 2019–2021" Microorganisms 11, no. 9: 2288. https://doi.org/10.3390/microorganisms11092288
APA StyleMoon, M.-Y., Kim, H. K., Chung, S.-J., Byun, J. H., Kim, H.-N., Lee, W., Lee, S.-W., Monoldorova, S., Lee, S., Jeon, B.-Y., & Lim, E.-J. (2023). Genetic Diversity, Regional Distribution, and Clinical Characteristics of Severe Fever with Thrombocytopenia Syndrome Virus in Gangwon Province, Korea, a Highly Prevalent Region, 2019–2021. Microorganisms, 11(9), 2288. https://doi.org/10.3390/microorganisms11092288
