p25alpha Domain-Containing Proteins of Apicomplexans and Related Taxa
Abstract
1. Introduction
2. Methods
3. TPPP-like Proteins in Myzozoa
3.1. Apicortin
3.2. Short-Type TPPP
3.3. Multidomain Proteins Containing Short p25alpha Domains
4. Phylogenetics
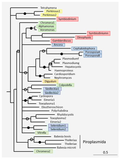
4.1. Apicortin
4.2. Short-Type TPPP
5. Possible Function of TPPP-like Proteins in Myzozoa
5.1. Tubulin-Based Structural Elements of Apicomplexa and Other Myzozoa
5.2. Connection between Apical Complex/Conoid and Apicortin
5.3. Flagella and Short-Type TPPP
5.4. Function of the p25alpha Domain-Containing Multidomain Proteins
6. Evolutionary Considerations
7. Conclusions
Supplementary Materials
Funding
Data Availability Statement
Acknowledgments
Conflicts of Interest
References
- Orosz, F. A new protein superfamily: TPPP-like proteins. PLoS ONE 2012, 7, e49276. [Google Scholar] [CrossRef] [PubMed]
- Hlavanda, E.; Kovács, J.; Oláh, J.; Orosz, F.; Medzihradszky, K.F.; Ovádi, J. Brainspecific p25 protein binds to tubulin and microtubules and induces aberrant microtubule assemblies at substoichiometric concentrations. Biochemistry 2002, 417, 8657–8664. [Google Scholar] [CrossRef] [PubMed]
- Tirián, L.; Hlavanda, E.; Oláh, J.; Horváth, I.; Orosz, F.; Szabó, B.; Kovács, J.; Szabad, J.; Ovádi, J. TPPP/p25 promotes tubulin assemblies and blocks mitotic spindle formation. Proc. Natl. Acad. Sci. USA 2003, 100, 13976–13981. [Google Scholar] [CrossRef] [PubMed]
- Takahashi, M.; Tomizawa, K.; Ishiguro, K.; Sato, K.; Omori, A.; Sato, S.; Shiratsuchi, A.; Uchida, T.; Imahori, K. A novel brainspecific 25 kDa protein (p25) is phosphorylated by a Ser/Thr-Pro kinase (TPK II) from tau protein kinase fractions. FEBS Lett. 1991, 289, 37–43. [Google Scholar] [CrossRef]
- Orosz, F.; Ovádi, J. TPPP orthologs are ciliary proteins. FEBS Lett. 2008, 582, 3757–3764. [Google Scholar] [CrossRef]
- Orosz, F. On the TPPP-like proteins of flagellated Fungi. Fungal Biol. 2021, 125, 357–367. [Google Scholar] [CrossRef]
- Orosz, F. Apicortin, a unique protein, with a putative cytoskeletal role, shared only by apicomplexan parasites and the placozoan Trichoplax adhaerens. Infect. Genet. Evol. 2009, 9, 1275–1286. [Google Scholar] [CrossRef]
- Lehotzky, A.; Tirián, L.; Tökési, N.; Lénárt, P.; Szabó, B.; Kovács, J.; Ovádi, J. Dynamic targeting of microtubules by TPPP/p25 affects cell survival. J. Cell Sci. 2004, 117, 6249–6259. [Google Scholar] [CrossRef]
- Lehotzky, A.; Lau, P.; Tokési, N.; Muja, N.; Hudson, L.D.; Ovádi, J. Tubulin polymerization-promoting protein (TPPP/p25) is critical for oligodendrocyte differentiation. Glia 2010, 58, 157–168. [Google Scholar] [CrossRef]
- Kovács, G.G.; László, L.; Kovács, J.; Jensen, P.H.; Lindersson, E.; Botond, G.; Molnár, T.; Perczel, A.; Hudecz, F.; Mezo, G.; et al. Natively unfolded tubulin polymerization promoting protein TPPP/p25 is a common marker of alpha-synucleinopathies. Neurobiol. Dis. 2004, 17, 155–162. [Google Scholar] [CrossRef]
- Orosz, F.; Kovács, G.G.; Lehotzky, A.; Oláh, J.; Vincze, O.; Ovádi, J. TPPP/p25: From unfolded protein to misfolding disease: Prediction and experiments. Biol. Cell 2004, 96, 701–711. [Google Scholar] [CrossRef]
- Ferreira, N.; Gram, H.; Sorrentino, Z.A.; Gregersen, E.; Schmidt, S.I.; Reimer, L.; Betzer, C.; Perez-Gozalbo, C.; Beltoja, M.; Nagaraj, M.; et al. Multiple system atrophy-associated oligodendroglial protein p25α stimulates formation of novel α-synuclein strain with enhanced neurodegenerative potential. Acta Neuropathol. 2021, 142, 87–115. [Google Scholar] [CrossRef]
- Oláh, J.; Szénási, T.; Szabó, A.; Kovács, K.; Lőw, P.; Štifanić, M.; Orosz, F. Tubulin binding and polymerization promoting properties of Tubulin Polymerization Promoting Proteins are evolutionarily conserved. Biochemistry 2017, 56, 1017–1024. [Google Scholar] [CrossRef]
- Leung, J.M.; Nagayasu, E.; Hwang, Y.C.; Liu, J.; Pierce, P.G.; Phan, I.Q.; Prentice, R.A.; Murray, J.M.; Hu, K. A doublecortin-domain protein of Toxoplasma and its orthologues bind to and modify the structure and organization of tubulin polymers. BMC Mol. Cell Biol. 2020, 21, 8. [Google Scholar] [CrossRef]
- Chakrabarti, M.; Joshi, M.; Kumari, G.; Singh, P.; Shoaib, R.; Munjal, A.; Kumar, V.; Behl, A.; Abid, M.; Garg, S.; et al. Interaction of Plasmodium falciparum apicortin with ?- and ?-tubulin is critical for parasite growth and survival. Sci. Rep. 2021, 11, 4688. [Google Scholar] [CrossRef]
- Orosz, F. Truncated TPPP—An Endopterygota-specific protein. Heliyon 2021, 7, e07135. [Google Scholar] [CrossRef]
- Gile, G.H.; Slamovits, C.H. Transcriptomic analysis reveals evidence for a cryptic plastid in the colpodellid Voromonas pontica a close relative of chromerids and apicomplexan parasites. PLoS ONE 2014, 9, e96258. [Google Scholar] [CrossRef] [PubMed]
- Janouškovec, J.; Tikhonenkov, D.V.; Burki, F.; Howe, A.T.; Kolísko, M.; Mylnikov, A.P.; Keeling, P.J. Factors mediating plastid dependency and the origins of parasitism in apicomplexans and their close relatives. Proc. Natl. Acad. Sci. USA 2015, 112, 10200–102007. [Google Scholar] [CrossRef] [PubMed]
- Muñoz-Gómez, S.A.; Slamovits, C.H. Plastid genomes in the Myzozoa. Adv. Bot. Res. 2018, 85, 55–94. [Google Scholar] [CrossRef]
- Janouškovec, J.; Paskerova, G.G.; Miroliubova, T.S.; Mikhailov, K.V.; Birley, T.; Aleoshin, V.V.; Simdyanov, T.G. Apicomplexan-like parasites are polyphyletic and widely but selectively dependent on cryptic plastid organelles. Elife 2019, 8, e49662. [Google Scholar] [CrossRef] [PubMed]
- Wiser, M.F. Unique Endomembrane Systems and Virulence in Pathogenic Protozoa. Life 2021, 11, 822. [Google Scholar] [CrossRef]
- Altschul, S.F.; Madden, T.L.; Schäffer, A.A.; Zhang, J.; Zhang, Z.; Miller, W.; Lipman, D.J. Gapped BLAST and PSI-BLAST: A new generation of protein database search programs. Nucleic Acids Res. 1997, 25, 3389–3402. [Google Scholar] [CrossRef] [PubMed]
- Amos, B.; Aurrecoechea, C.; Barba, M.; Barreto, A.; Basenko, E.Y.; Bażant, W.; Belnap, R.; Blevins, A.S.; Böhme, U.; Brestelli, J.; et al. VEuPathDB: The eukaryotic pathogen, vector and host bioinformatics resource center. Nucleic Acids Res. 2022, 50, D898–D911. [Google Scholar] [CrossRef]
- Sievers, F.; Wilm, A.; Dineen, D.; Gibson, T.J.; Karplus, K.; Li, W.; Lopez, R.; McWilliam, H.; Remmert, M.; Söding, J.; et al. Fast, scalable generation of high-quality protein multiple sequence alignments using Clustal Omega. Mol. Syst. Biol. 2011, 7, 539. [Google Scholar] [CrossRef] [PubMed]
- Ronquist, F.; Huelsenbeck, J.P. MrBayes 3: Bayesian phylogenetic inference under mixture models. Bioinformatics 2003, 19, 1572–1574. [Google Scholar] [CrossRef]
- Whelan, S.; Goldman, N. A general empirical model of protein evolution derived from multiple protein families using a maximum-likelihood approach. Mol. Biol. Evol. 2001, 18, 691–699. [Google Scholar] [CrossRef] [PubMed]
- Tavaré, S.; Miura, R.M. Some probabilistic and statistical problems in the analysis of DNA sequences. Lect. Math. Life Sci. 1986, 17, 57–86. [Google Scholar]
- Sapir, T.; Horesh, D.; Caspi, M.; Atlas, R.; Burgess, H.A.; Wolf, S.G.; Francis, F.; Chelly, J.; Elbaum, M.; Pietrokovski, S.; et al. Doublecortin mutations cluster in evolutionarily conserved functional domains. Hum. Mol. Genet. 2000, 9, 703–712. [Google Scholar] [CrossRef]
- Kim, M.H.; Cierpicki, T.; Derewenda, U.; Krowarsch, D.; Feng, Y.; Devedjiev, Y.; Dauter, Z.; Walsh, C.A.; Otlewski, J.; Bushweller, J.H.; et al. The DCX domain tandems of doublecortin and doublecortin-like kinase. Nat. Struct. Biol. 2003, 10, 324–333. [Google Scholar] [CrossRef]
- Orosz, F. On the TPPP protein of the enigmatic fungus, Olpidium—Correlation between the incidence of p25alpha domain and that of the eukaryotic flagellum. Int. J. Mol. Sci. 2022, 23, 13927. [Google Scholar] [CrossRef]
- Orosz, F. Wider than thought phylogenetic occurrence of apicortin, a characteristic protein of apicomplexan parasites. J. Mol. Evol. 2016, 82, 303–314. [Google Scholar] [CrossRef] [PubMed]
- Orosz, F. Tubulin Polymerization Promoting Proteins (TPPPs) of Aphelidiomycota: Correlation between the incidence of p25alpha domain and the eukaryotic flagellum. J. Fungi 2023, 9, 376. [Google Scholar] [CrossRef] [PubMed]
- Moore, R.B.; Oborník, M.; Janouškovec, J.; Chrudimský, T.; Vancová, M.; Green, D.H.; Wright, S.W.; Davies, N.W.; Bolch, C.J.; Heimann, K.; et al. A photosynthetic alveolate closely related to apicomplexan parasites. Nature 2008, 451, 959–963. [Google Scholar] [CrossRef]
- Oborník, M.; Modrý, D.; Lukeš, M.; Cernotíková-Stříbrná, E.; Cihlář, J.; Tesařová, M.; Kotabová, E.; Vancová, M.; Prášil, O.; Lukeš, J. Morphology ultrastructure and life cycle of Vitrella brassicaformis n. sp., n. gen., a novel chromerid from the Great Barrier Reef. Protist 2012, 163, 306–323. [Google Scholar] [CrossRef] [PubMed]
- Woo, Y.H.; Ansari, H.; Otto, T.D.; Klinger, C.M.; Kolisko, M.; Michálek, J.; Saxena, A.; Shanmugam, D.; Tayyrov, A.; Veluchamy, A.; et al. Chromerid genomes reveal the evolutionary path from photosynthetic algae to obligate intracellular parasites. Elife 2015, 4, e06974. [Google Scholar] [CrossRef] [PubMed]
- Mathur, V.; Kwong, W.K.; Husnik, F.; Irwin, N.A.T.; Kristmundsson, Á.; Gestal, C.; Freeman, M.; Keeling, P.J. Phylogenomics identifies a new major subgroup of apicomplexans, Marosporida class nov., with extreme apicoplast genome reduction. Genome Biol. Evol. 2021, 13, evaa244. [Google Scholar] [CrossRef]
- Mathur, V.; Na, I.; Kwong, W.K.; Kolisko, M.; Keeling, P.J. Reconstruction of plastid proteomes of apicomplexans and close relatives reveals the major evolutionary outcomes of cryptic plastids. Mol. Biol. Evol. 2023, 40, msad002. [Google Scholar] [CrossRef]
- Cavalier-Smith, T. Gregarine site-heterogeneous 18S rDNA trees, revision of gregarine higher classification, and the evolutionary diversification of Sporozoa. Eur. J. Protistol. 2014, 50, 472–495. [Google Scholar] [CrossRef]
- Koura, E.A.; Grahame, J.; Owen, R.W.; Kamel, E.G. Digyalum oweni, gen. nov., sp. nov., a new and unusual gregarin protozoan from the gut of mollusc Littorina obtusata (Prosobranchia: Gastropoda). J. Egypt. Soc. Parasitol. 1990, 20, 53–59. [Google Scholar]
- Cornillot, E.; Hadj-Kaddour, K.; Dassouli, A.; Noel, B.; Ranwez, V.; Vacherie, B.; Augagneur, Y.; Brès, V.; Duclos, A.; Randazzo, S.; et al. Sequencing of the smallest Apicomplexan genome from the human pathogen Babesia microti. Nucleic Acids Res. 2012, 40, 9102–9114. [Google Scholar] [CrossRef]
- Boisard, J.; Duvernois-Berthet, E.; Duval, L.; Schrével, J.; Guillou, L.; Labat, A.; Le Panse, S.; Prensier, G.; Ponger, L.; Florent, I. Marine gregarine genomes reveal the breadth of apicomplexan diversity with a partially conserved glideosome machinery. BMC Genom. 2022, 23, 485. [Google Scholar] [CrossRef] [PubMed]
- Hunter, E.S.; Paight, C.; Lane, C.E. Metabolic contributions of an alphaproteobacterial endosymbiont in the apicomplexan Cardiosporidium ciona. Front. Microbiol. 2020, 11, 580719. [Google Scholar] [CrossRef] [PubMed]
- Muñoz-Gómez, S.A.; Durnin, K.; Eme, L.; Paight, C.; Lane, C.E.; Saffo, M.B.; Slamovits, C.H. Nephromyces represents a diverse and novel lineage of the Apicomplexa that has retained apicoplasts. Genome Biol. Evol. 2019, 11, 2727–2740. [Google Scholar] [CrossRef] [PubMed]
- Orosz, F. Apicomplexan apicortins possess a long disordered N-terminal extension. Infect. Genet. Evol. 2011, 11, 1037–1044. [Google Scholar] [CrossRef]
- Bogema, D.R.; Yam, J.; Micallef, M.L.; Gholipourkanani, H.; Go, J.; Jenkins, C.; Dang, C. Draft genomes of Perkinsus olseni and Perkinsus chesapeaki reveal polyploidy and regional differences in heterozygosity. Genomics 2021, 113, 677–688. [Google Scholar] [CrossRef]
- Warrenfeltz, S.; Kissinger, J.C.; EuPathDB Team. Accessing Cryptosporidium omic and isolate data via CryptoDB.org. Methods Mol. Biol. 2020, 2052, 139–192. [Google Scholar] [CrossRef]
- Sonnhammer, E.L.; Koonin, E.V. Orthology, paralogy and proposed classification for paralog subtypes. Trends Genet. 2002, 18, 619–620. [Google Scholar] [CrossRef]
- Morrissette, N.S.; Sibley, L.D. Cytoskeleton of apicomplexan parasites. Microbiol. Mol. Biol. Rev. 2002, 66, 21–38. [Google Scholar] [CrossRef]
- Dos Santos Pacheco, N.; Tosetti, N.; Koreny, L.; Waller, R.F.; Soldati-Favre, D. Evolution, composition, assembly, and function of the conoid in Apicomplexa. Trends Parasitol. 2020, 36, 688–704. [Google Scholar] [CrossRef]
- Morrissette, N.S.; Abbaali, I.; Ramakrishnan, C.; Hehl, A.B. The tubulin superfamily in apicomplexan parasites. Microorganisms 2023, 11, 706. [Google Scholar] [CrossRef]
- Patra, K.P.; Vinetz, J.M. New ultrastructural analysis of the invasive apparatus of the Plasmodium ookinete. Am. J. Trop. Med. Hyg. 2012, 87, 412–417. [Google Scholar] [CrossRef] [PubMed]
- Brockley Paterson, W.; Desser, S.S. The polar ring complex in ookinetes of Leucocytozoon simondi (Apicomplexa: Haemosporida) and evidence for a conoid in haemosporidian ookinetes. Eur. J. Protistol. 1989, 24, 244–251. [Google Scholar] [CrossRef]
- Füssy, Z.; Petra Masařová, P.; Kručinská, J.; Esson, H.J.; Oborník, M. Budding of the alveolate alga Vitrella brassicaformis resembles sexual and asexual processes in apicomplexan parasite. Protist 2017, 168, 80–91. [Google Scholar] [CrossRef]
- Hansen, P.J.; Calado, A.J. Phagotrophic mechanisms and prey selection in free-living dinoflagellates. J. Eukaryot. Microbiol. 1999, 46, 382–389. [Google Scholar] [CrossRef]
- Nagayasu, E.; Hwang, Y.C.; Liu, J.; Murray, J.M.; Hu, K. Loss of a doublecortin (DCX)-domain protein causes structural defects in a tubulin-based organelle of Toxoplasma gondii and impairs host-cell invasion. Mol. Biol. Cell 2017, 28, 411–428. [Google Scholar] [CrossRef] [PubMed]
- Chakrabarti, M.; Garg, S.; Rajagopal, A.; Pati, S.; Singh, S. Targeted repression of Plasmodium apicortin by host microRNA impairs malaria parasite growth and invasion. Dis. Model. Mech. 2020, 13, dmm042820. [Google Scholar] [CrossRef] [PubMed]
- Tammana, D.; Tammana, T.V.S. Chlamydomonas FAP265 is a tubulin polymerization promoting protein, essential for flagellar reassembly and hatching of daughter cells from the sporangium. PLoS ONE 2017, 12, e0185108. [Google Scholar] [CrossRef]
- Orosz, F. Apicortin, a constituent of apicomplexan conoid/apical complex and its tentative role in pathogen-host interaction. Trop. Med. Infect. Dis. 2021, 6, 118. [Google Scholar] [CrossRef]
- Avidor-Reiss, T.; Leroux, M.R. Shared and distinct mechanisms of compartmentalized and cytosolic ciliogenesis. Curr. Biol. 2015, 25, R1143–R1150. [Google Scholar] [CrossRef]
- Ikadai, H.; Shaw Saliba, K.; Kanzok, S.M.; McLean, K.J.; Tanaka, T.Q.; Cao, J.; Williamson, K.C.; Jacobs-Lorena, M. Transposon mutagenesis identifies genes essential for Plasmodium falciparum gametocytogenesis. Proc. Natl. Acad. Sci. USA 2013, 110, E1676–E1684. [Google Scholar] [CrossRef]
- Zhang, C.; Li, D.; Meng, Z.; Zhou, J.; Min, Z.; Deng, S.; Shen, J.; Liu, M. Pyp25α is required for male gametocyte exflagellation. Pathog. Dis. 2022, 80, ftac043. [Google Scholar] [CrossRef]
- Ostrovska, K.; Paperna, I. Cryptosporidium sp. of the starred lizard Agame stellio: Ultrastructure and life cycle. Parasitol. Res. 1990, 76, 712–720. [Google Scholar] [CrossRef]
- Beĭer, T.V.; Sidorenko, N.V. An electron microscopic study of Cryptosporidium. II. The stages of gametogenesis and sporogony in Cryptosporidium parvum. Tsitologiia 1990, 32, 592–598. [Google Scholar]
- Tandel, J.; English, E.D.; Sateriale, A.; Gullicksrud, J.A.; Beiting, D.P.; Sullivan, M.C.; Pinkston, B.; Striepen, B. Life cycle progression and sexual development of the apicomplexan parasite Cryptosporidium parvum. Nat. Microbiol. 2019, 4, 2226–2236. [Google Scholar] [CrossRef] [PubMed]
- Adl, S.M.; Simpson, A.G.; Farmer, M.A.; Andersen, R.A.; Anderson, O.R.; Barta, J.R.; Bowser, S.S.; Brugerolle, G.; Fensome, R.A.; Fredericq, S.; et al. The new higher level classification of eukaryotes with emphasis on the taxonomy of protists. J. Eukaryot. Microbiol. 2005, 52, 399–451. [Google Scholar] [CrossRef]
- De Leon, J.C.; Scheumann, N.; Beatty, W.; Beck, J.R.; Tran, J.Q.; Yau, C.; Bradley, P.J.; Gull, K.; Wickstead, B.; Morrissette, N.S. A SAS-6-like protein suggests that the Toxoplasma conoid complex evolved from flagellar components. Eukaryot. Cell 2013, 12, 1009–1019. [Google Scholar] [CrossRef] [PubMed]
- Portman, N.; Šlapeta, J. The flagellar contribution to the apical complex: A new tool for the eukaryotic Swiss Army knife? Trends Parasitol. 2014, 30, 58–64. [Google Scholar] [CrossRef]
- Lévêque, M.F.; Berry, L.; Besteiro, S. An evolutionarily conserved SSNA1/DIP13 homologue is a component of both basal and apical complexes of Toxoplasma gondii. Sci. Rep. 2016, 6, 27809. [Google Scholar] [CrossRef]
- Ringrose, J.H.; van den Toorn, H.W.P.; Eitel, M.; Post, H.; Neerincx, P.; Schierwater, B.; Altelaar, A.F.M.; Heck, A.J.R. Deep proteome profiling of Trichoplax adhaerens reveals remarkable features at the origin of metazoan multicellularity. Nat. Commun. 2013, 4, 1408. [Google Scholar] [CrossRef]




| Species | Accesion Number (TSA) | Class | Order | Identity with T. adhaerens Apicortin 3, % |
|---|---|---|---|---|
| Apicomplexans | ||||
| Haemoproteus columbae | GGWD01002623 | Aconoidasida | Haemosporida | 41.21 |
| Cardiosporidium cionae | KAF8822549 1 | Aconoidasida | Nephromycida | 36.67 |
| Nephromyces sp. ex Molgula occidentalis | GHIL01104982 | Aconoidasida | Nephromycida | 40.35 |
| Eleutheroschizon duboscqi | GHVT01063535 | Conoidasida | Protococcidiorida | 40.57 |
| Ancora sagittata | GHVO01023203 2 | Conoidasida | Eugregarinorida | 36.25 |
| Cephaloidophora cf. communis | GHVH01004777 | Conoidasida | Eugregarinorida | 40.00 |
| Lankesteria abbotti | HBHB01002866 2 | Conoidasida | Eugregarinorida | 33.82 |
| Porospora cf. gigantea | KAH0481109 1 | Conoidasida | Eugregarinorida | 39.52 |
| Siedleckia nematoides | GHVV01274235 2 | Conoidasida | Eugregarinorida (Blastogregarinorida) | 51.35 |
| Selenidium pygospionis | GHVN01000425 2 | Conoidasida | Archigregarinorida | 35.66 |
| Rhytidocystis sp. ex Travisia forbesii | GHVS01047420 2 GHVS01057697 2 | Marosporida | Agamococcidiorida | 37.65 37.11 |
| Chrompodellids | ||||
| Alphamonas edax | GDKI01002741 | 36.26 | ||
| Colpodella angusta | GDKK01042800 | 40.88 | ||
| Squirmids. | ||||
| Digyalum oweni | GHRU01063100 | 48.52 | ||
| Dinoflagellates | ||||
| Karenia papilionacea | GJRB01069842 2 GFLM01035203 2 | Dinophyceae | Gymnodiniales | 21.86 24.40 |
| Karlodinium armiger | GJRA01036780 GJQZ01074857 | Dinophyceae | Gymnodiniales | 30.17 29.48 |
| Oxyrrhis marina | HBQX01034077 HBIT01006257 | Dinophyceae | Oxyrrhinales | 33.33 33.33 |
| Symbiodinium sp. clade D | HBTB01100466 | Dinophyceae | Suessiales | 38.31 |
| Perkinsids | ||||
| Perkinsus chesapeaki | KAF4672084 1 | Perkinsida | 23.90 | |
| Perkinsus olseni | KAF4750811 1 | Perkinsida | 23.57 |
| Species | Accesion Number (TSA) | Class | Order | Identity with T. thermophila TPPP 5, % |
|---|---|---|---|---|
| Apicomplexans | ||||
| Haemoproteus columbae | GGWD01012446+ GGWD01012443 | Aconoidasida | Haemosporida | 48.61 |
| Hepatocystis sp. ex Piliocolobus tephrosceles | VWU48670 1 | Aconoidasida | Haemosporida | 42.07 |
| Plasmodium gallinaceum | XP_028529806 1 | Aconoidasida | Haemosporida | 44.83 |
| Cardiosporidium cionae | KAF8819752 1 | Aconoidasida | Nephromycida | 50.68 |
| Nephromyces sp. ex Molgula occidentalis | GHIL01028850 | Aconoidasida | Nephromycida | 49.32 |
| Babesia microti | XP_012649535 1 | Aconoidasida | Piroplasmida | 27.05 |
| Cyclospora cayetanensis | XP_022592352 1 | Conoidasida | Eucoccidiorida | 56.55 |
| Neospora caninum | XP_003880535 1 XP_003883867 1 | Conoidasida | Eucoccidiorida | 56.94 50.34 |
| Eleutheroschizon duboscqi | GHVT01063834 | Conoidasida | Protococcidiorida; | 55.56 |
| Ancora sagittata | GHVO01049457 | Conoidasida | Eugregarinorida | 3730 |
| Cephaloidophora cf. communis | GHVH01010051 | Conoidasida | Eugregarinorida | 44.59 |
| Gregarina niphandrodes | GNI_040770 2 | Conoidasida | Eugregarinorida | 37.04 |
| Polyrhabdina sp. | GHVP01031609 3 | Conoidasida | Eugregarinorida | 35.64 |
| Porospora cf. gigantea | KAH0473834 KAH0475585 | Conoidasida | Eugregarinorida | 34.01 36.05 |
| Siedleckia nematoides | GHVU01040477 GHVV01097121 | Conoidasida | Eugregarinorida (Blastogregarinorida) | 52.03 48.85 |
| Selenidium pygospionis | GHVN01019431 4 | Conoidasida | Archigregarinorida | 47.30, 45.64 |
| Rhytidocystis sp. ex Travisia forbesii | GHVS01062019 GHVS01062016 | Marosporida | Agamococcidiorida | 41.22 43.24 |
| Chrompodellids | ||||
| Chromera velia | HBKZ01015069 HBKZ01021816 | 61.38 40.69 | ||
| Vitrella brassicaformis | CEM02660 1 | 50.99 | ||
| Alphamonas edax | GDKI01002338 | 56.16 | ||
| Colpodella angusta | GDKK01046869 | 45.77 | ||
| Voromonas pontica | GDKH01013421 3 | 57.69 | ||
| Squirmids | ||||
| Digyalum oweni | GHRU01021184 | 45.27 | ||
| Dinoflagellates | ||||
| Karenia mikimotoi | GHKS01124154 | Dinophyceae | Gymnodiniales | 45.39 |
| Gambierdiscus australes | HBLT01006012 | Dinophyceae | Gonyaulacales | 53.24 |
| Dinophysis acuminata | GKBP01057714 | Dinophyceae | Dinophysiales | 30.07 |
| Symbiodinium sp. CCMP2456 | CAE7788281 1 | Dinophyceae | Suessiales | 27.69 |
| Symbiodinium natans | CAE7214312 1 | Dinophyceae | Suessiales | 28.69 |
| Symbiodinium microadriaticum | CAE7469644 1 | Dinophyceae | Suessiales | 27.69 |
| Perkinsids | ||||
| Perkinsus marinus | XP_002767104 1 | Perkinsida | 32.47 |
| Species | Accession Number (Protein) | p25alpha Domains | Other Domains | Length (aa) |
|---|---|---|---|---|
| Chrompodellids | ||||
| Chromera velia | Cvel_4181 1,12 | 2 | 232 | |
| Cvel_31116 1 | 2 | EF-hand | 499 | |
| Vitrella brassicaformis | CEL98751 | 2 | EF-hand | 433 |
| Squirmids | ||||
| Digyalum oweni | GHRU01002363 2 | 2 | 399 | |
| Dinoflagellates | ||||
| Polarella glacialis | CAE8635994 | 2 | EF-hand | 344 |
| CAE8640696 | 2 | EF-hand | 347 | |
| CAE8623567 | 2 | EF-hand | 637 | |
| Cladocopium goreaui | CAI4012958 | 2 | Nc 3 and others 4 | 1808 |
| CAI4010985 | 2 | PRK08691 5 | 1704 | |
| CAI3986388 | 2 | several 6 | 1281 | |
| Symbiodinium sp. CCMP2592 | CAE7826117 | 2 | sec 7 7; Ank_2 8, Nc and others 9 | 2611 |
| CAE7226582 | 2 | 333 | ||
| Symbiodinium sp. CCMP2456 | CAE7634140 | 2 | sec 7; Nc | 1368 |
| CAE7264691 | 2 | 333 | ||
| Symbiodinium sp. KB8 | CAE7914847 | sec 7; Ank_2, Nc, and others 10 | 2627 | |
| CAE7947347 | 2 | PTZ00121 11 | 2004 | |
| Symbiodinium natans | CAE7514938 | 2 | 338 | |
| CAE7230103 | 2 | Nc | 735 | |
| Symbiodinium microadriaticum | CAE7819146 | Nc | 1367 | |
| OLP89249 | 2 | Nc | 1405 | |
| OLQ07037 | 2 | PTZ00121 | 2338 | |
| CAE7562082 | 2 | PTZ00121 | 2161 | |
| Symbiodinium necroappetens | CAE7814517 | 2 | sec 7; Nc | 1356 |
| CAE7554473 | 2 | PTZ00121 | 1082 | |
| Symbiodinium pilosum | CAE7666671 | 2 | Nc | 1354 |
| Perkinsids | ||||
| Perkinsus chesapeaki | KAF4658947 | 2 | 349 | |
| Perkinsus olseni | KAF4688416 | 2 | 358 | |
| KAF4711908 | 2 | Ank_2 | 445 | |
| KAF4678978 | 2 | Ank_2 | 489 |
| Species | Babesia microti | Babesia bovis | Theileria orientalis | Toxoplasma gondii | Eimeria necatrix | Cyclospora cayetanensis | Haemoproteus columbae | Plasmodium gallinaceum | Vitrella brassicaformis | Tetrahymena thermophila |
| B. microti | 100 | 31.93 | 26.45 | 31.97 | 28.69 | 27.87 | 25.00 | 28.33 | 28.57 | 27.87 |
| B. bovis | 31.93 | 100 | 38.52 | 39.83 | 41.03 | 40.17 | 37.93 | 38.79 | 37.39 | 37.82 |
| T. orientalis | 26.45 | 38.52 | 100 | 36.59 | 35.26 | 36.07 | 37.70 | 35.25 | 34.96 | 36.22 |
| T. gondii | 31.97 | 39.83 | 36.59 | 100 | 62.94 | 71.33 | 47.14 | 43.57 | 53.19 | 55.56 |
| E. necatrix | 28.69 | 41.03 | 35.25 | 62.94 | 100 | 72.03 | 42.86 | 40.00 | 53.57 | 53.13 |
| C. cayetanensis | 27.87 | 40.17 | 36.07 | 71.33 | 72.03 | 100 | 50.00 | 45.00 | 56.43 | 55.94 |
| H. columbaes | 25.00 | 37.93 | 37.70 | 47.14 | 42.86 | 50.00 | 100 | 78.29 | 47.95 | 47.55 |
| P. gallinaceum | 28.33 | 38.79 | 35.25 | 43.57 | 40.00 | 45.00 | 78.29 | 100 | 44.52 | 43.36 |
| V. brassicaformis | 28.57 | 37.39 | 34.96 | 53.19 | 53.57 | 56.43 | 47.95 | 44.52 | 100 | 52.08 |
| T. thermophila | 27.87 | 37.82 | 36.22 | 55.56 | 53.15 | 55.94 | 47.55 | 43.36 | 52.08 | 100 |
Disclaimer/Publisher’s Note: The statements, opinions and data contained in all publications are solely those of the individual author(s) and contributor(s) and not of MDPI and/or the editor(s). MDPI and/or the editor(s) disclaim responsibility for any injury to people or property resulting from any ideas, methods, instructions or products referred to in the content. |
© 2023 by the author. Licensee MDPI, Basel, Switzerland. This article is an open access article distributed under the terms and conditions of the Creative Commons Attribution (CC BY) license (https://creativecommons.org/licenses/by/4.0/).
Share and Cite
Orosz, F. p25alpha Domain-Containing Proteins of Apicomplexans and Related Taxa. Microorganisms 2023, 11, 1528. https://doi.org/10.3390/microorganisms11061528
Orosz F. p25alpha Domain-Containing Proteins of Apicomplexans and Related Taxa. Microorganisms. 2023; 11(6):1528. https://doi.org/10.3390/microorganisms11061528
Chicago/Turabian StyleOrosz, Ferenc. 2023. "p25alpha Domain-Containing Proteins of Apicomplexans and Related Taxa" Microorganisms 11, no. 6: 1528. https://doi.org/10.3390/microorganisms11061528
APA StyleOrosz, F. (2023). p25alpha Domain-Containing Proteins of Apicomplexans and Related Taxa. Microorganisms, 11(6), 1528. https://doi.org/10.3390/microorganisms11061528
