In Vitro Screen of Lactobacilli Strains for Gastrointestinal and Vaginal Benefits
Abstract
1. Introduction
2. Materials and Methods
2.1. Bacterial Strains
2.2. Acid and Bile Tolerance
2.3. Hydrogen Peroxide Production
2.4. Adhesion to A, B, and H Antigens
2.5. Adhesion to VECs
- Control 1 contained VECs but no bacteria;
- Control 2 contained the same number of bacteria but no VECs, which represents the maximum radioactive count that can be obtained from a sample;
- Control 3 comprised empty wells without bacteria or VECs.
2.6. Statistical Methods
3. Results
3.1. Growth
3.2. Acid Tolerance
3.3. Bile Tolerance
3.4. Hydrogen Peroxide Production
3.5. Adhesion to VECs
3.6. Adhesion to Blood Group Antigens A, B, and H
Differences in Commercial Strains and Vaginal Isolates
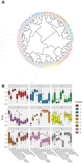
3.7. Cluster Analysis of Rank-Ordered Data
4. Discussion
Supplementary Materials
Author Contributions
Funding
Institutional Review Board Statement
Informed Consent Statement
Data Availability Statement
Acknowledgments
Conflicts of Interest
References
- Hill, C.; Guarner, F.; Reid, G.; Gibson, G.R.; Merenstein, D.J.; Pot, B.; Morelli, L.; Canani, R.B.; Flint, H.J.; Salminen, S.; et al. The International Scientific Association for Probiotics and Prebiotics consensus statement on the scope and appropriate use of the term probiotic. Nat. Rev. Gastroenterol. Hepatol. 2014, 11, 506–514. [Google Scholar] [CrossRef] [PubMed]
- Sanders, M.E.; Akkermans, L.M.; Haller, D.; Hammerman, C.; Heimbach, J.; Hörmannsperger, G.; Huys, G.; Levy, D.D.; Lutgendorff, F.; Mack, D.; et al. Safety assessment of probiotics for human use. Gut Microbes 2010, 1, 164–185. [Google Scholar] [CrossRef] [PubMed]
- Saarela, M.; Mogensen, G.; Fonden, R.; Matto, J.; Mattila-Sandholm, T. Probiotic bacteria: Safety, functional and technological properties. J. Biotechnol. 2000, 84, 197–215. [Google Scholar] [CrossRef] [PubMed]
- Bermudez-Brito, M.; Plaza-Díaz, J.; Muñoz-Quezada, S.; Gómez-Llorente, C.; Gil, A. Probiotic Mechanisms of Action. Ann. Nutr. Metab. 2012, 61, 160–174. [Google Scholar] [CrossRef]
- Forssten, S.D.; Ouwehand, A.C. Contribution of the microbiota to healthy aging. In Comprehensive Gut Microbiota; Changes of Microbiota During Host Lifespan and Development; Glibetic, M., Ed.; Elsevier: Amsterdam, The Netherlands, 2021; Volume 2, pp. 69–84. [Google Scholar]
- Lehtoranta, L.; Ala-Jaakkola, R.; Laitila, A.; Maukonen, J. Healthy Vaginal Microbiota and Influence of Probiotics Across the Female Life Span. Front. Microbiol. 2022, 13, 819958. [Google Scholar] [CrossRef]
- Huttenhower, C.; Gevers, D.; Knight, R.; Abubucker, S.; Badger, J.H.; Chinwalla, A.T.; Creasy, H.H.; Earl, A.M.; FitzGerald, M.G.; Fulton, R.S.; et al. Structure, function and diversity of the healthy human microbiome. Nature 2012, 486, 207–214. [Google Scholar] [CrossRef]
- Amabebe, E.; Anumba, D.O.C. The Vaginal Microenvironment: The Physiologic Role of Lactobacilli. Front. Med. 2018, 5, 181. [Google Scholar] [CrossRef]
- Kovachev, S. Defence factors of vaginal lactobacilli. Crit. Rev. Microbiol. 2018, 44, 31–39. [Google Scholar] [CrossRef]
- Barrientos-Duran, A.; Fuentes-Lopez, A.; de Salazar, A.; Plaza-Diaz, J.; Garcia, F. Reviewing the Composition of Vaginal Microbiota: Inclusion of Nutrition and Probiotic Factors in the Maintenance of Eubiosis. Nutrients 2020, 12, 419. [Google Scholar] [CrossRef]
- McFarland, L.V.; Evans, C.T.; Goldstein, E.J.C. Strain-Specificity and Disease-Specificity of Probiotic Efficacy: A Systematic Review and Meta-Analysis. Front. Med. 2018, 5, 124. [Google Scholar] [CrossRef]
- De Mattos, L.C. Structural diversity and biological importance of ABO, H, Lewis and secretor histo-blood group carbohydrates. Rev. Bras. Hematol. E Hemoter. 2016, 38, 331–340. [Google Scholar] [CrossRef]
- Wacklin, P.; Mäkivuokko, H.; Alakulppi, N.; Nikkilä, J.; Tenkanen, H.; Räbinä, J.; Partanen, J.; Aranko, K.; Mättö, J. Secretor Genotype (FUT2 gene) Is Strongly Associated with the Composition of Bifidobacteria in the Human Intestine. PLoS ONE 2011, 6, e20113. [Google Scholar] [CrossRef]
- Wacklin, P.; Tuimala, J.; Nikkilä, J.; Sebastian, T.; Mäkivuokko, H.; Alakulppi, N.; Laine, P.; Rajilic-Stojanovic, M.; Paulin, L.; De Vos, W.M.; et al. Faecal Microbiota Composition in Adults Is Associated with the FUT2 Gene Determining the Secretor Status. PLoS ONE 2014, 9, e94863. [Google Scholar] [CrossRef]
- Uchida, H.; Fujitani, K.; Kawai, Y.; Kitazawa, H.; Horii, A.; Shiiba, K.; Saito, K.; Saito, T. A new assay using surface plasmon resonance (SPR) to determine binding of the Lactobacillus acidophilus group to human colonic mucin. Biosci. Biotechnol. Biochem. 2004, 68, 1004–1010. [Google Scholar] [CrossRef]
- Saarela, M.H.; Alakomi, H.L.; Puhakka, A.; Matto, J. Effect of the fermentation pH on the storage stability of Lactobacillus rhamnosus preparations and suitability of in vitro analyses of cell physiological functions to predict it. J. Appl. Microbiol. 2009, 106, 1204–1212. [Google Scholar] [CrossRef]
- Capurso, L. Thirty Years of Lactobacillus rhamnosus GG A Review. J. Clin. Gastroenterol. 2019, 53, S1–S41. [Google Scholar] [CrossRef]
- Apajalahti, J.H.; Kettunen, H.; Kettunen, A.; Holben, W.E.; Nurminen, P.H.; Rautonen, N.; Mutanen, M. Culture-independent microbial community analysis reveals that inulin in the diet primarily affects previously unknown bacteria in the mouse cecum. Appl. Environ. Microbiol. 2002, 68, 4986–4995. [Google Scholar] [CrossRef]
- Ward, J.H. Hierarchical Grouping to Optimize an Objective Function. J. Am. Stat. Assoc. 1963, 58, 236–244. [Google Scholar] [CrossRef]
- Hollander, M.; Wolfe, D.A. Nonparametric Statistical Methods; John Wiley and Sons: New York, NY, USA, 1973. [Google Scholar]
- Balkus, J.E.; Mitchell, C.; Agnew, K.; Liu, C.; Fiedler, T.; Cohn, S.E.; Luque, A.; Coombs, R.; Fredricks, D.N.; Hitti, J. Detection of hydrogen peroxide-producing Lactobacillus species in the vagina: A comparison of culture and quantitative PCR among HIV-1 seropositive women. BMC Infect. Dis. 2012, 12, 188. [Google Scholar] [CrossRef]
- Uchida, H.; Kinoshita, H.; Kawai, Y.; Kitazawa, H.; Miura, K.; Shiiba, K.; Horii, A.; Kimura, K.; Taketomo, N.; Oda, M.; et al. Lactobacilli binding human A-antigen expressed in intestinal mucosa. Res. Microbiol. 2006, 157, 659–665. [Google Scholar] [CrossRef]
- Pino, A.; Bartolo, E.; Caggia, C.; Cianci, A.; Randazzo, C.L. Detection of vaginal lactobacilli as probiotic candidates. Sci. Rep. 2019, 9, 3355. [Google Scholar] [CrossRef]
- Pino, A.; Rapisarda, A.M.C.; Vitale, S.G.; Cianci, S.; Caggia, C.; Randazzo, C.L.; Cianci, A. A clinical pilot study on the effect of the probiotic Lacticaseibacillus rhamnosus TOM 22.8 strain in women with vaginal dysbiosis. Sci. Rep. 2021, 11, 2592. [Google Scholar] [CrossRef]
- Sengupta, R.; Altermann, E.; Anderson, R.C.; McNabb, W.C.; Moughan, P.J.; Roy, N.C. The Role of Cell Surface Architecture of Lactobacilli in Host-Microbe Interactions in the Gastrointestinal Tract. Mediators Inflamm. 2013, 2013, 37921. [Google Scholar] [CrossRef]
- Ruiz, L.; Margolles, A.; Sánchez, B. Bile resistance mechanisms in Lactobacillus and Bifidobacterium. Front. Microbiol. 2013, 4, 396. [Google Scholar] [CrossRef]
- Sánchez, B.; Ruiz, L.; Gueimonde, M.; Ruas-Madiedo, P.; Margolles, A. Toward improving technological and functional properties of probiotics in foods. Trends Food Sci. Technol. 2012, 26, 56–63. [Google Scholar] [CrossRef]
- Fenster, K.; Freeburg, B.; Hollard, C.; Wong, C.; Rønhave Laursen, R.; Ouwehand, A. The Production and Delivery of Probiotics: A Review of a Practical Approach. Microorganisms 2019, 7, 83. [Google Scholar] [CrossRef]
- Alp, D.; Kuleaşan, H. Adhesion mechanisms of lactic acid bacteria: Conventional and novel approaches for testing. World J. Microbiol. Biotechnol. 2019, 35, 156. [Google Scholar] [CrossRef]
- Cooling, L. Blood Groups in Infection and Host Susceptibility. Clin. Microbiol. Rev. 2015, 28, 801–870. [Google Scholar] [CrossRef]
- Ravn, V.; Dabelsteen, E. Tissue distribution of histo-blood group antigens. APMIS 2000, 108, 1–28. [Google Scholar] [CrossRef]
- Stowell, C.P.; Stowell, S.R. Biologic roles of the ABH and Lewis histo-blood group antigens Part I: Infection and immunity. Vox Sang. 2019, 114, 426–442. [Google Scholar] [CrossRef]
- Borén, T.; Falk, P.; Roth, K.A.; Larson, G.; Normark, S. Attachment of Helicobacter pylori to human gastric epithelium mediated by blood group antigens. Science 1993, 262, 1892–1895. [Google Scholar] [CrossRef] [PubMed]
- Marionneau, S.; Ruvoen, N.; Le Moullac-Vaidye, B.; Clement, M.; Cailleau-Thomas, A.; Ruiz-Palacois, G.; Huang, P.W.; Jiang, X.; Le Pendu, J. Norwalk virus binds to histo-blood group antigens present on gastroduodenal epithelial cells of secretor individuals. Gastroenterology 2002, 122, 1967–1977. [Google Scholar] [CrossRef] [PubMed]
- de Rougemont, A.; Ruvoen-Clouet, N.; Simon, B.; Estienney, M.; Elie-Caille, C.; Aho, S.; Pothier, P.; Le Pendu, J.; Boireau, W.; Belliot, G. Qualitative and quantitative analysis of the binding of GII.4 norovirus variants onto human blood group antigens. J. Virol. 2011, 85, 4057–4070. [Google Scholar] [CrossRef]
- Hu, L.; Sankaran, B.; Laucirica, D.R.; Patil, K.; Salmen, W.; Ferreon, A.C.M.; Tsoi, P.S.; Lasanajak, Y.; Smith, D.F.; Ramani, S.; et al. Glycan recognition in globally dominant human rotaviruses. Nat. Commun. 2018, 9, 2631. [Google Scholar] [CrossRef] [PubMed]
- Watanabe, M.; Kinoshita, H.; Huang, I.N.; Eguchi, K.; Tsurumi, T.; Kawai, Y.; Kitazawa, H.; Kimura, K.; Taketomo, N.; Kikuchi, D.; et al. An Adhesin-Like Protein, Lam29, fromLactobacillus mucosaeME-340 Binds to Histone H3 and Blood Group Antigens in Human Colonic Mucus. Biosci. Biotechnol. Biochem. 2012, 76, 1655–1660. [Google Scholar] [CrossRef]
- Watanabe, M.; Kinoshita, H.; Nitta, M.; Yukishita, R.; Kawai, Y.; Kimura, K.; Taketomo, N.; Yamazaki, Y.; Tateno, Y.; Miura, K.; et al. Identification of a new adhesin-like protein from Lactobacillus mucosae ME-340 with specific affinity to the human blood group A and B antigens. J. Appl. Microbiol. 2010, 109, 927–935. [Google Scholar] [CrossRef]
- Kinoshita, H.; Wakahara, N.; Watanabe, M.; Kawasaki, T.; Matsuo, H.; Kawai, Y.; Kitazawa, H.; Ohnuma, S.; Miura, K.; Horii, A.; et al. Cell surface glyceraldehyde-3-phosphate dehydrogenase (GAPDH) of Lactobacillus plantarum LA 318 recognizes human A and B blood group antigens. Res. Microbiol. 2008, 159, 685–691. [Google Scholar] [CrossRef]
- Houeix, B.; Synowsky, S.; Cairns, M.T.; Kane, M.; Kilcoyne, M.; Joshi, L. Identification of putative adhesins and carbohydrate ligands of Lactobacillus paracasei using a combinatorial in silico and glycomics microarray profiling approach. Integr. Biol. 2019, 11, 315–329. [Google Scholar] [CrossRef]
- Mäkivuokko, H.; Lahtinen, S.J.; Wacklin, P.; Tuovinen, E.; Tenkanen, H.; Nikkilä, J.; Björklund, M.; Aranko, K.; Ouwehand, A.C.; Mättö, J. Association between the ABO blood group and the human intestinal microbiota composition. BMC Microbiol. 2012, 12, 94. [Google Scholar] [CrossRef]
- Davenport, E.R.; Goodrich, J.K.; Bell, J.T.; Spector, T.D.; Ley, R.E.; Clark, A.G. ABO antigen and secretor statuses are not associated with gut microbiota composition in 1500 twins. BMC Genom. 2016, 17, 941. [Google Scholar] [CrossRef]
- Mäkivuokko, H.; Wacklin, P.; Koenen, M.E.; Laamanen, K.; Alakulppi, N.; Venema, K.; Mättö, J. Isolation of bifidobacteria for blood group secretor status targeted personalised nutrition. Microb. Ecol. Health Dis. 2012, 23, 18578. [Google Scholar] [CrossRef] [PubMed]
- Fiocco, D.; Longo, A.; Arena, M.P.; Russo, P.; Spano, G.; Capozzi, V. How probiotics face food stress: They get by with a little help. Crit. Rev. Food Sci. Nutr. 2020, 60, 1552–1580. [Google Scholar] [CrossRef] [PubMed]
- Ravel, J.; Gajer, P.; Abdo, Z.; Schneider, G.M.; Koenig, S.S.K.; McCulle, S.L.; Karlebach, S.; Gorle, R.; Russell, J.; Tacket, C.O.; et al. Vaginal microbiome of reproductive-age women. Proc. Natl. Acad. Sci. USA 2011, 108, 4680–4687. [Google Scholar] [CrossRef] [PubMed]
- Boris, S.; Barbes, C. Role played by lactobacilli in controlling the population of vaginal pathogens. Microb. Infect. 2000, 2, 543–546. [Google Scholar] [CrossRef] [PubMed]
- Tachedjian, G.; O’Hanlon, D.E.; Ravel, J. The implausible “in vivo” role of hydrogen peroxide as an antimicrobial factor produced by vaginal microbiota. Microbiome 2018, 6, 29. [Google Scholar] [CrossRef]
- Antonio, M.A.; Hawes, S.E.; Hillier, S.L. The identification of vaginal Lactobacillus species and the demographic and microbiologic characteristics of women colonized by these species. J. Infect. Dis. 1999, 180, 1950–1956. [Google Scholar] [CrossRef]
- Aroutcheva, A.; Gariti, D.; Simon, M.; Shott, S.; Faro, J.; Simoes, J.A.; Gurguis, A.; Faro, S. Defense factors of vaginal lactobacilli. Am. J. Obstet. Gynecol. 2001, 185, 375–379. [Google Scholar] [CrossRef] [PubMed]
- Eschenbach, D.A.; Davick, P.R.; Williams, B.L.; Klebanoff, S.J.; Young-Smith, K.; Critchlow, C.M.; Holmes, K.K. Prevalence of hydrogen peroxide-producing Lactobacillus species in normal women and women with bacterial vaginosis. J. Clin. Microbiol. 1989, 27, 251–256. [Google Scholar] [CrossRef]
- Pramanick, R.; Aranha, C. Distinct Functional Traits of Lactobacilli from Women with Asymptomatic Bacterial Vaginosis and Normal Microbiota. Microorganisms 2020, 8, 1949. [Google Scholar] [CrossRef]
- Vaneechoutte, M. Lactobacillus iners, the unusual suspect. Res. Microbiol. 2017, 168, 826–836. [Google Scholar] [CrossRef]
- Alonzo Martínez, M.C.; Cazorla, E.; Cánovas, E.; Martínez-Blanch, J.F.; Chenoll, E.; Climent, E.; Navarro-López, V. Study of the Vaginal Microbiota in Healthy Women of Reproductive Age. Microorganisms 2021, 9, 1069. [Google Scholar] [CrossRef] [PubMed]
- Petrova, M.I.; Reid, G.; Vaneechoutte, M.; Lebeer, S. Lactobacillus iners: Friend or Foe? Trends Microbiol. 2017, 25, 182–191. [Google Scholar] [CrossRef] [PubMed]
- Mastromarino, P.; Vitali, B.; Mosca, L. Bacterial vaginosis: A review on clinical trials with probiotics. New Microbiol. 2013, 36, 229–238. [Google Scholar] [PubMed]
- Ravel, J.; Moreno, I.; Simón, C. Bacterial vaginosis and its association with infertility, endometritis, and pelvic inflammatory disease. Am. J. Obstet. Gynecol. 2021, 224, 251–257. [Google Scholar] [CrossRef]
- Li, C.; Wang, T.; Li, Y.; Zhang, T.; Wang, Q.; He, J.; Wang, L.; Li, L.; Yang, N.; Fang, Y. Probiotics for the treatment of women with bacterial vaginosis: A systematic review and meta-analysis of randomized clinical trials. Eur. J. Pharmacol. 2019, 864, 172660. [Google Scholar] [CrossRef]
- Petrova, M.I.; Lievens, E.; Malik, S.; Imholz, N.; Lebeer, S. Lactobacillus species as biomarkers and agents that can promote various aspects of vaginal health. Front. Physiol. 2015, 6, 81. [Google Scholar] [CrossRef]
- Liong, M.T.; Shah, N.P. Acid and bile tolerance and cholesterol removal ability of lactobacilli strains. J. Dairy Sci. 2005, 88, 55–66. [Google Scholar] [CrossRef]
- Koskenniemi, K.; Laakso, K.; Koponen, J.; Kankainen, M.; Greco, D.; Auvinen, P.; Savijoki, K.; Nyman, T.A.; Surakka, A.; Salusjärvi, T.; et al. Proteomics and transcriptomics characterization of bile stress response in probiotic Lactobacillus rhamnosus GG. Mol. Cell. Proteomics 2011, 10, S1–S18. [Google Scholar] [CrossRef]
- van de Guchte, M.; Serror, P.; Chervaux, C.; Smokvina, T.; Ehrlich, S.D.; Maguin, E. Stress responses in lactic acid bacteria. Antonie Van Leeuwenhoek 2002, 82, 187–216. [Google Scholar] [CrossRef]



| Num | Taxonomic Species | Strain | Category | Source | Bile Tolerance 0.3% Oxgall | Bile Tolerance 0.9% Oxgall | Acid Tolerance pH 2.5 | Acid Tolerance pH 3.5 | Growth in MRS | A Adhe-sion | B Adhe-sion | H Adhe-sion | VEC Adhe-sion | H2O2 |
|---|---|---|---|---|---|---|---|---|---|---|---|---|---|---|
| 1 | Lactobacillus acidophilus | NCFM | Com. | F | 16 | 6 | 21 | 49 | 39 | 46 | 48 | 44 | 81 | 37 |
| 2 | Lactobacillus acidophilus | LA11871 | Non-com. | F | 14 | 8 | 47 | 43 | 71 | 36 | 91 | 94 | 64 | 42 |
| 3 | Lactobacillus acidophilus * | LA0893 | Non-com. | F | 97 | 89 | 91 | 11 | 16 | 42 | 63 | 42 | 83 | 34 |
| 4 | Lactobacillus acidophilus | LA11883 | Non-com. | F | 15 | 13 | 25 | 24 | 32 | 23 | 9 | 15 | 56 | 43 |
| 5 | Lactobacillus acidophilus | LA11890 | Non-com. | F | 57 | 26 | 1 | 77 | 67 | 96 | 94 | 91 | 55 | |
| 6 | Lactobacillus acidophilus | LA11892 | Non-com. | F | 18 | 19 | 13 | 63 | 48 | 74 | 76 | 33 | 42 | 38 |
| 7 | Lactobacillus acidophilus | LA11897 | Non-com. | F | 22 | 20 | 27 | 46 | 86 | 81 | 82 | 72 | 47 | |
| 8 | Lactobacillus acidophilus | 74-2 | Com. | F | 8 | 2 | 19 | 82 | 66 | 43 | 43 | 41 | 86 | 39 |
| 9 | Lactobacillus acidophilus | LA1076 | Non-com. | F | 20 | 9 | 16 | 59 | 38 | 58 | 58 | 46 | 68 | 48 |
| 10 | Lactobacillus acidophilus | LA11884 | Non-com. | F | 24 | 15 | 32 | 66 | 35 | 19 | 38 | 52 | 65 | 12 |
| 11 | Lactobacillus acidophilus | La-14 | Com. | F | 21 | 12 | 44 | 64 | 36 | 56 | 62 | 55 | 51 | 5 |
| 12 | Lactobacillus acidophilus | LA11880 | Non-com. | F | 25 | 16 | 39 | 78 | 61 | 8 | 15 | 10 | 48 | 20 |
| 13 | Lactobacillus acidophilus | LA11872 | Non-com. | F | 12 | 10 | 41 | 72 | 68 | 22 | 26 | 12 | 63 | 45 |
| 14 | Lactobacillus amylovorus | LX11898 | Non-com. | F | 37 | 63 | 98 | 89 | 22 | 18 | 15 | 79 | 6 | |
| 15 | Lactobacillus amylovorus | LX11891 | Non-com. | F | 26 | 18 | 90 | 51 | 29 | 93 | 93 | 93 | 47 | 25 |
| 16 | Levilactobacillus brevis | Lbr-35 | Com. | U | 11 | 24 | 69 | 56 | 70 | 64 | 30 | 54 | 16 | 98 |
| 17 | Levilactobacillus brevis | LX11864 | Non-com. | F | 35 | 27 | 83 | 65 | 65 | 10 | 18 | 18 | 3 | 49 |
| 18 | Levilactobacillus brevis | LX11860 | Non-com. | F | 33 | 38 | 95 | 81 | 85 | 30 | 28 | 31 | 4 | 98 |
| 19 | Lacticaseibacillus casei | Lc-11 | Com. | D | 76 | 68 | 29 | 48 | 9 | 89 | 80 | 82 | 78 | 98 |
| 20 | Lacticaseibacillus paracasei | LC11896 | Non-com. | F | 67 | 54 | 50 | 49 | 80 | 77 | 72 | 87 | 98 | |
| 21 | Lacticaseibacillus rhamnosus | LC11868 | Non-com. | F | 80 | 97 | 72 | 39 | 73 | 18 | 34 | 29 | 75 | 98 |
| 22 | Lactobacillus crispatus | LX1307 | Non-com. | U | 81 | 87 | 93 | 75 | 22 | 90 | 89 | 86 | 32 | 7 |
| 23 | Lactobacillus crispatus | LX1220 | Non-com. | U | 87 | 76 | 54 | 71 | 43 | 61 | 68 | 62 | 12 | 8 |
| 24 | Lactobacillus crispatus | LX1308 | Non-com. | U | 85 | 96 | 71 | 67 | 41 | 48 | 50 | 61 | 93 | 32 |
| 25 | Limosilactobacillus fermentum | 238 | Non-com. | U | 27 | 59 | 48 | 9 | 15 | 86 | 86 | 84 | 80 | 98 |
| 26 | Limosilactobacillus fermentum | 508 | Non-com. | U | 3 | 21 | 6 | 12 | 94 | 77 | 70 | 82 | 88 | 51 |
| 27 | Lactobacillus crispatus | LX0152 | Non-com. | U | 40 | 46 | 82 | 53 | 21 | 88 | 75 | 74 | 36 | 29 |
| 28 | Latilactobacillus curvatus | 360 | Non-com. | U | 86 | 82 | 51 | 93 | 93 | 68 | 52 | 42 | 33 | 98 |
| 29 | Lactobacillus acidophilus | LX11873 | Non-com. | F | 7 | 3 | 23 | 25 | 72 | 30 | 22 | 20 | 31 | 54 |
| 30 | Lactobacillus acidophilus | LX11850 | Non-com. | F | 19 | 11 | 63 | 16 | 84 | 96 | 94 | 92 | 70 | 50 |
| 31 | Lactobacillus delbrueckii spp.bulgaricus | LB0064 | Com. | D | 91 | 90 | 45 | 30 | 34 | 82 | 82 | 57 | 77 | 31 |
| 32 | Limosilactobacillus fermentum | LX11852 | Non-com. | F | 42 | 30 | 89 | 55 | 79 | 2 | 2 | 3 | 89 | 28 |
| 33 | Limosilactobacillus fermentum | LX11853 | Non-com. | F | 42 | 31 | 85 | 31 | 78 | 2 | 1 | 1 | 22 | 40 |
| 34 | Limosilactobacillus fermentum | LX11865 | Non-com. | F | 43 | 37 | 87 | 73 | 76 | 2 | 2 | 3 | 13 | 24 |
| 35 | Limosilactobacillus fermentum | SBS-1 | Com. | U | 28 | 33 | 58 | 8 | 52 | 73 | 39 | 70 | 90 | 98 |
| 36 | Limosilactobacillus fermentum | LX1312 | Non-com. | U | 70 | 67 | 55 | 1 | 7 | 68 | 72 | 66 | 45 | 13 |
| 37 | Limosilactobacillus fermentum | LX11866 | Non-com. | F | 82 | 83 | 84 | 70 | 86 | 5 | 4 | 3 | 43 | 15 |
| 38 | Limosilactobacillus fermentum | 2342 | Non-com. | U | 39 | 34 | 15 | 7 | 58 | 53 | 57 | 50 | 38 | 98 |
| 39 | Limosilactobacillus reuteri | 1753 | Non-com. | U | 9 | 7 | 5 | 46 | 62 | 59 | 48 | 40 | 5 | 27 |
| 40 | Limosilactobacillus fermentum | 1924 | Non-com. | U | 17 | 32 | 56 | 3 | 42 | 79 | 84 | 75 | 37 | 98 |
| 41 | Lactobacillus gasseri | LG11859 | Non-com. | F | 4 | 70 | 7 | 27 | 87 | 82 | 26 | 24 | 46 | 18 |
| 42 | Lactobacillus gasseri | 811 | Non-com. | U | 83 | 66 | 9 | 61 | 30 | 67 | 66 | 60 | 23 | 9 |
| 43 | Lactobacillus gasseri | LG0179 | Non-com. | U | 64 | 71 | 11 | 44 | 60 | 47 | 46 | 38 | 11 | 33 |
| 44 | Lactobacillus gasseri | Lg-36 | Com. | F | 72 | 69 | 3 | 14 | 63 | 77 | 62 | 56 | 66 | 98 |
| 45 | Lactobacillus johnsonii | LG0883 | Non-com. | U | 79 | 78 | 4 | 40 | 44 | 66 | 68 | 72 | 21 | 11 |
| 46 | Lactobacillus gasseri | LG11895 | Non-com. | F | 30 | 80 | 8 | 68 | 53 | 38 | 37 | 44 | 55 | 30 |
| 47 | Lactobacillus gasseri | LG11876 | Non-com. | F | 69 | 65 | 10 | 23 | 97 | 68 | 78 | 81 | 67 | 14 |
| 48 | Lactobacillus johnsonii | LG0884 | Non-com. | U | 32 | 77 | 2 | 74 | 27 | 28 | 24 | 21 | 35 | 17 |
| 49 | Lactobacillus helveticus | LH0138 | Com. | D | 88 | 86 | 77 | 28 | 45 | 90 | 90 | 88 | 28 | 21 |
| 50 | Lactobacillus jensenii | 911 | Non-com. | U | 89 | 79 | 81 | 90 | 82 | 87 | 86 | 72 | 7 | 3 |
| 51 | Limosilactobacillus mucosae | LX11854 | Non-com. | F | 1 | 1 | 64 | 58 | 91 | 36 | 34 | 28 | 57 | 1 |
| 52 | Limosilactobacillus mucosae | LX11893 | Non-com. | F | 13 | 5 | 30 | 5 | 74 | 53 | 78 | 72 | 27 | 2 |
| 53 | Lacticaseibacillus paracasei | Lpc-37 | Com. | D | 71 | 62 | 34 | 45 | 25 | 60 | 54 | 53 | 41 | 98 |
| 54 | Lactiplantibacillus plantarum | Lp-115 | Com. | P | 23 | 14 | 53 | 36 | 5 | 70 | 72 | 59 | 92 | 98 |
| 55 | Lactiplantibacillus plantarum | LX11855 | Non-com. | F | 31 | 28 | 79 | 69 | 69 | 97 | 97 | 96 | 18 | 98 |
| 56 | Lactiplantibacillus plantarum | LX11878 | Non-com. | F | 10 | 17 | 66 | 86 | 2 | 98 | 98 | 97 | 29 | 98 |
| 57 | Lactiplantibacillus plantarum | LX11861 | Non-com. | F | 29 | 25 | 60 | 79 | 10 | 9 | 6 | 5 | 74 | 98 |
| 58 | Lactiplantibacillus plantarum | LX11856 | Non-com. | F | 6 | 4 | 65 | 84 | 37 | 26 | 28 | 18 | 71 | 98 |
| 59 | Lacticaseibacillus rhamnosus | LX11869 | Non-com. | F | 53 | 49 | 46 | 37 | 33 | 10 | 8 | 10 | 54 | 56 |
| 60 | Lacticaseibacillus rhamnosus | LX11870 | Non-com. | F | 56 | 81 | 73 | 10 | 96 | 7 | 46 | 87 | 61 | 98 |
| 61 | Lacticaseibacillus paracasei | LX11886 | Non-com. | F | 36 | 35 | 31 | 50 | 47 | 94 | 26 | 33 | 69 | 98 |
| 62 | Lacticaseibacillus paracasei | LX11858 | Non-com. | F | 62 | 50 | 74 | 34 | 8 | 4 | 12 | 76 | 82 | 98 |
| 63 | Lacticaseibacillus rhamnosus | LX11875 | Non-com. | F | 66 | 60 | 61 | 21 | 23 | 29 | 22 | 28 | 9 | 62 |
| 64 | Lacticaseibacillus rhamnosus | HN001 | Com. | D | 44 | 56 | 20 | 17 | 4 | 18 | 58 | 64 | 34 | 57 |
| 65 | Lacticaseibacillus rhamnosus | LX11888 | Non-com. | F | 74 | 61 | 14 | 47 | 88 | 74 | 86 | 64 | 52 | 61 |
| 66 | Lacticaseibacillus rhamnosus | LX11867 | Non-com. | F | 49 | 44 | 37 | 38 | 31 | 54 | 52 | 10 | 60 | 63 |
| 67 | Lacticaseibacillus rhamnosus | LX11882 | Non-com. | F | 84 | 74 | 24 | 6 | 26 | 15 | 18 | 21 | 73 | 98 |
| 68 | Lacticaseibacillus rhamnosus | LX11863 | Non-com. | F | 59 | 55 | 40 | 62 | 18 | 18 | 10 | 18 | 26 | 58 |
| 69 | Lacticaseibacillus rhamnosus | LX11851 | Non-com. | F | 55 | 57 | 52 | 22 | 20 | 22 | 22 | 14 | 39 | 60 |
| 70 | Lacticaseibacillus rhamnosus | Lr-32 | Com. | U | 38 | 47 | 22 | 32 | 11 | 21 | 12 | 68 | 95 | 98 |
| 71 | Lacticaseibacillus paracasei | LX11885 | Non-com. | F | 47 | 41 | 36 | 4 | 12 | 50 | 55 | 96 | 85 | 98 |
| 72 | Lacticaseibacillus rhamnosus | LX11874 | Non-com. | F | 61 | 51 | 43 | 19 | 24 | 66 | 96 | 16 | 63 | 52 |
| 73 | Lacticaseibacillus rhamnosus | LX11877 | Non-com. | F | 50 | 45 | 33 | 20 | 28 | 18 | 13 | 36 | 58 | 98 |
| 74 | Lacticaseibacillus rhamnosus | LX11879 | Non-com. | F | 52 | 42 | 28 | 54 | 13 | 22 | 34 | 17 | 25 | 98 |
| 75 | Lacticaseibacillus paracasei | LX11887 | Non-com. | F | 63 | 52 | 12 | 26 | 57 | 12 | 22 | 2 | 98 | |
| 76 | Lacticaseibacillus rhamnosus | LX11862 | Non-com. | F | 51 | 48 | 35 | 33 | 19 | 24 | 28 | 24 | 24 | 98 |
| 77 | Lacticaseibacillus rhamnosus | LX11857 | Non-com. | F | 45 | 36 | 59 | 35 | 17 | 30 | 15 | 12 | 91 | 98 |
| 78 | Lacticaseibacillus rhamnosus | 1704 | Non-com. | U | 46 | 53 | 68 | 41 | 3 | 66 | 65 | 55 | 20 | 98 |
| 79 | Lacticaseibacillus rhamnosus | LX11881 | Non-com. | F | 54 | 43 | 17 | 2 | 14 | 8 | 6 | 8 | 8 | 59 |
| 80 | Lacticaseibacillus paracasei | LX11849 | Non-com. | F | 77 | 94 | 18 | 18 | 81 | 36 | 16 | 88 | 59 | 98 |
| 81 | Lacticaseibacillus rhamnosus | LX11889 | Non-com. | F | 48 | 40 | 26 | 76 | 77 | 32 | 92 | 90 | 53 | 98 |
| 82 | Lacticaseibacillus rhamnosus | LR1049 | Non-com. | U | 60 | 58 | 78 | 13 | 6 | 16 | 12 | 10 | 15 | 98 |
| 83 | Ligilactobacillus ruminis | LX11894 | Non-com. | F | 68 | 29 | 76 | 56 | 46 | 48 | 46 | 44 | 19 | |
| 84 | Ligilactobacillus salivarius | Ls-33 | Com. | U | 34 | 64 | 88 | 15 | 1 | 58 | 56 | 48 | 84 | 98 |
| 85 | Lactococcus lactis | LI-23 | Com. | D | 93 | 85 | 80 | 60 | 55 | 45 | 53 | 34 | 40 | 4 |
| 86 | Lactobacillus crispatus | LX11211 | Non-com. | V | 78 | 75 | 57 | 92 | 98 | 32 | 29 | 24 | 49 | 44 |
| 87 | Lactobacillus crispatus | LX11797 | Non-com. | V | 75 | 72 | 49 | 52 | 64 | 52 | 58 | 75 | 10 | 23 |
| 88 | Lactobacillus crispatus | LX12212 | Non-com. | V | 73 | 84 | 75 | 42 | 54 | 60 | 42 | 40 | 30 | 46 |
| 89 | Lactobacillus crispatus | LX11798 | Non-com. | V | 90 | 95 | 67 | 29 | 80 | 39 | 36 | 28 | 17 | 26 |
| 90 | Lactobacillus crispatus | LX11799 | Non-com. | V | 58 | 73 | 86 | 83 | 51 | 43 | 44 | 36 | 1 | 35 |
| 91 | Lactobacillus iners# | Li25-34 | Non-com. | V | ||||||||||
| 92 | Lactobacillus iners | Li19-22 | Non-com. | V | 2 | 23 | 62 | 85 | 95 | 76 | 72 | 66 | 97 | 53 |
| 93 | Lactobacillus iners | Li21-23 | Non-com. | V | 5 | 22 | 70 | 80 | 90 | 78 | 76 | 64 | 96 | 98 |
| 94 | Lactobacillus iners# | Li22-26 | Non-com. | V | ||||||||||
| 95 | Lactobacillus iners | Li14-7 | Non-com. | V | 65 | 39 | 42 | 89 | 92 | 40 | 40 | 36 | 76 | 98 |
| 96 | Lactobacillus jensenii | LX11794 | Non-com. | V | 96 | 92 | 38 | 91 | 40 | 60 | 42 | 51 | 19 | 10 |
| 97 | Lactobacillus jensenii | LX11795 | Non-com. | V | 98 | 98 | 96 | 87 | 59 | 50 | 64 | 52 | 14 | 41 |
| 98 | Lactobacillus jensenii | LX12216 | Non-com. | V | 92 | 91 | 92 | 57 | 75 | 72 | 73 | 78 | 94 | 16 |
| 99 | Lactobacillus jensenii | LX12217 | Non-com. | V | 95 | 93 | 97 | 94 | 50 | 84 | 80 | 84 | 50 | 36 |
| 100 | Lactobacillus jensenii | LX11796 | Non-com. | V | 94 | 88 | 94 | 88 | 83 | 88 | 88 | 78 | 6 | 22 |
Disclaimer/Publisher’s Note: The statements, opinions and data contained in all publications are solely those of the individual author(s) and contributor(s) and not of MDPI and/or the editor(s). MDPI and/or the editor(s) disclaim responsibility for any injury to people or property resulting from any ideas, methods, instructions or products referred to in the content. |
© 2023 by the authors. Licensee MDPI, Basel, Switzerland. This article is an open access article distributed under the terms and conditions of the Creative Commons Attribution (CC BY) license (https://creativecommons.org/licenses/by/4.0/).
Share and Cite
Anglenius, H.; Mäkivuokko, H.; Ahonen, I.; Forssten, S.D.; Wacklin, P.; Mättö, J.; Lahtinen, S.; Lehtoranta, L.; Ouwehand, A.C. In Vitro Screen of Lactobacilli Strains for Gastrointestinal and Vaginal Benefits. Microorganisms 2023, 11, 329. https://doi.org/10.3390/microorganisms11020329
Anglenius H, Mäkivuokko H, Ahonen I, Forssten SD, Wacklin P, Mättö J, Lahtinen S, Lehtoranta L, Ouwehand AC. In Vitro Screen of Lactobacilli Strains for Gastrointestinal and Vaginal Benefits. Microorganisms. 2023; 11(2):329. https://doi.org/10.3390/microorganisms11020329
Chicago/Turabian StyleAnglenius, Heli, Harri Mäkivuokko, Ilmari Ahonen, Sofia D. Forssten, Pirjo Wacklin, Jaana Mättö, Sampo Lahtinen, Liisa Lehtoranta, and Arthur C. Ouwehand. 2023. "In Vitro Screen of Lactobacilli Strains for Gastrointestinal and Vaginal Benefits" Microorganisms 11, no. 2: 329. https://doi.org/10.3390/microorganisms11020329
APA StyleAnglenius, H., Mäkivuokko, H., Ahonen, I., Forssten, S. D., Wacklin, P., Mättö, J., Lahtinen, S., Lehtoranta, L., & Ouwehand, A. C. (2023). In Vitro Screen of Lactobacilli Strains for Gastrointestinal and Vaginal Benefits. Microorganisms, 11(2), 329. https://doi.org/10.3390/microorganisms11020329

