Genomic Characteristion of Opportunistic Pathogen Kluyvera Reveals a Novel CTX-M Subgroup
Abstract
1. Introduction
2. Materials and Methods
2.1. Genome Sequencing and Curation of Available Kluyvera Genomes
2.2. Phylogenomic Analysis
2.3. Evolutionary Analysis
2.4. Identification of Antibiotic Resistance Genes and In Vitro Antibiotic Susceptibility Test
2.5. CTX-Ms Cloning and Phenotypic Verification
2.6. Data Availability
3. Results
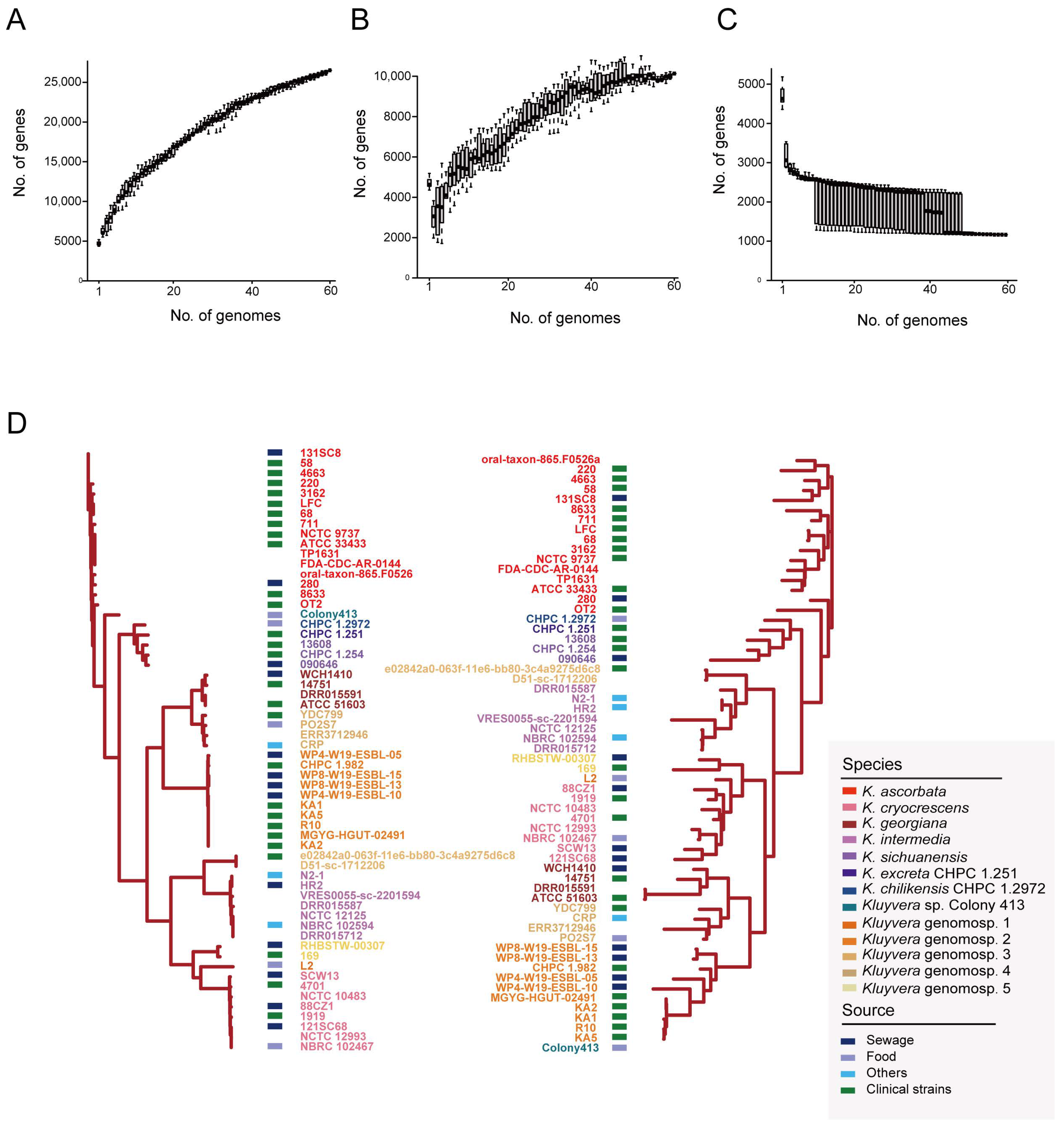
3.1. Genomic Characteristics and Pan-Genome Analysis Highlights Genetic Divergence
3.2. Analysis of Antibiotic Resistance Genes (ARGs) in Kluyvera
3.3. Analysis of Native blaCTX-Ms in Kluyvera
3.4. Reclassification of blaCTX-Ms
3.5. Clarification on Each Species’ Contribution to the Recruitment of blaCTX-Ms
4. Discussion
5. Conclusions
Supplementary Materials
Author Contributions
Funding
Data Availability Statement
Conflicts of Interest
References
- Baquero, F.; Martínez, J.L.; Lanza, V.F.; Rodríguez-Beltrán, J.; Galán, J.C.; San Millán, A.; Cantón, R.; Coque, T.M. Evolutionary Pathways and Trajectories in Antibiotic Resistance. Clin. Microbiol. Rev. 2021, 34, e0005019. [Google Scholar] [CrossRef] [PubMed]
- Bengtsson-Palme, J.; Kristiansson, E.; Larsson, D.G.J. Environmental factors influencing the development and spread of antibiotic resistance. FEMS Microbiol. Rev. 2018, 42, fux053. [Google Scholar] [CrossRef] [PubMed]
- Sarria, J.C.; Vidal, A.M.; Kimbrough, R.C., 3rd. Infections caused by Kluyvera species in humans. Clin. Infect. Dis. Off. Publ. Infect. Dis. Soc. Am. 2001, 33, E69–E74. [Google Scholar] [CrossRef]
- Sezer, M.T.; Gültekin, M.; Günseren, F.; Erkiliç, M.; Ersoy, F. A case of Kluyvera cryocrescens peritonitis in a CAPD patient. Perit. Dial. Int. J. Int. Soc. Perit. Dial. 1996, 16, 326–327. [Google Scholar] [CrossRef]
- Sierra-Madero, J.; Pratt, K.; Hall, G.S.; Stewart, R.W.; Scerbo, J.J.; Longworth, D.L. Kluyvera mediastinitis following open-heart surgery: A case report. J. Clin. Microbiol. 1990, 28, 2848–2849. [Google Scholar] [CrossRef]
- Erbin, A.; Gozdas, H.T.; Guler, Y.; Canat, H.L. Urosepsis caused by Kluyvera Ascorbata in a Pregnant Woman. J. Coll. Physicians Surg. Pak. 2020, 30, 324–326. [Google Scholar] [CrossRef]
- Rodríguez, M.M.; Power, P.; Naas, T.; Gutkind, G. Redefining the Origin and Evolution of Chromosomally Encoded bla(CTX-M/KLU) in the Context of a Revised Taxonomy of Genus Kluyvera. Antimicrob. Agents Chemother. 2021, 65, e0242420. [Google Scholar] [CrossRef] [PubMed]
- Cantón, R.; Novais, A.; Valverde, A.; Machado, E.; Peixe, L.; Baquero, F.; Coque, T.M. Prevalence and spread of extended-spectrum beta-lactamase-producing Enterobacteriaceae in Europe. Clin. Microbiol. Infect. Off. Publ. Eur. Soc. Clin. Microbiol. Infect. Dis. 2008, 14 (Suppl. S1), 144–153. [Google Scholar] [CrossRef]
- Cantón, R.; González-Alba, J.M.; Galán, J.C. CTX-M Enzymes: Origin and Diffusion. Front. Microbiol. 2012, 3, 110. [Google Scholar] [CrossRef]
- Bankevich, A.; Nurk, S.; Antipov, D.; Gurevich, A.A.; Dvorkin, M.; Kulikov, A.S.; Lesin, V.M.; Nikolenko, S.I.; Pham, S.; Prjibelski, A.D.; et al. SPAdes: A new genome assembly algorithm and its applications to single-cell sequencing. J. Comput. Biol. A J. Comput. Mol. Cell Biol. 2012, 19, 455–477. [Google Scholar] [CrossRef]
- Richter, M.; Rosselló-Móra, R. Shifting the genomic gold standard for the prokaryotic species definition. Proc. Natl. Acad. Sci. USA 2009, 106, 19126–19131. [Google Scholar] [CrossRef]
- Meier-Kolthoff, J.P.; Auch, A.F.; Klenk, H.P.; Göker, M. Genome sequence-based species delimitation with confidence intervals and improved distance functions. BMC Bioinform. 2013, 14, 60. [Google Scholar] [CrossRef] [PubMed]
- Lefort, V.; Desper, R.; Gascuel, O. FastME 2.0: A Comprehensive, Accurate, and Fast Distance-Based Phylogeny Inference Program. Mol. Biol. Evol. 2015, 32, 2798–2800. [Google Scholar] [CrossRef] [PubMed]
- Meier-Kolthoff, J.P.; Göker, M. TYGS is an automated high-throughput platform for state-of-the-art genome-based taxonomy. Nat. Commun. 2019, 10, 2182. [Google Scholar] [CrossRef]
- Garrido-Sanz, D.; Redondo-Nieto, M.; Martín, M.; Rivilla, R. Comparative Genomics of the Rhodococcus Genus Shows Wide Distribution of Biodegradation Traits. Microorganisms 2020, 8, 774. [Google Scholar] [CrossRef] [PubMed]
- Seemann, T. Prokka: Rapid prokaryotic genome annotation. Bioinformatics 2014, 30, 2068–2069. [Google Scholar] [CrossRef]
- Page, A.J.; Cummins, C.A.; Hunt, M.; Wong, V.K.; Reuter, S.; Holden, M.T.; Fookes, M.; Falush, D.; Keane, J.A.; Parkhill, J. Roary: Rapid large-scale prokaryote pan genome analysis. Bioinformatics 2015, 31, 3691–3693. [Google Scholar] [CrossRef]
- Hyatt, D.; Chen, G.L.; Locascio, P.F.; Land, M.L.; Larimer, F.W.; Hauser, L.J. Prodigal: Prokaryotic gene recognition and translation initiation site identification. BMC Bioinform. 2010, 11, 119. [Google Scholar] [CrossRef]
- Fu, L.; Niu, B.; Zhu, Z.; Wu, S.; Li, W. CD-HIT: Accelerated for clustering the next-generation sequencing data. Bioinformatics 2012, 28, 3150–3152. [Google Scholar] [CrossRef]
- Guindon, S.; Dufayard, J.F.; Lefort, V.; Anisimova, M.; Hordijk, W.; Gascuel, O. New algorithms and methods to estimate maximum-likelihood phylogenies: Assessing the performance of PhyML 3.0. Syst. Biol. 2010, 59, 307–321. [Google Scholar] [CrossRef]
- Tonkin-Hill, G.; Lees, J.A.; Bentley, S.D.; Frost, S.D.W.; Corander, J. Fast hierarchical Bayesian analysis of population structure. Nucleic Acids Res. 2019, 47, 5539–5549. [Google Scholar] [CrossRef]
- Clinical and Laboratory Standards Institute. Performance Standards for Antimicrobial Susceptibility Testing; M100-S31; Wayne PA CLSI: Wayne, PA, USA, 2021. [Google Scholar]
- Bonnet, R. Growing group of extended-spectrum beta-lactamases: The CTX-M enzymes. Antimicrob. Agents Chemother. 2004, 48, 1–14. [Google Scholar] [CrossRef] [PubMed]
- D’Andrea, M.M.; Arena, F.; Pallecchi, L.; Rossolini, G.M. CTX-M-type β-lactamases: A successful story of antibiotic resistance. Int. J. Med. Microbiol. 2013, 303, 305–317. [Google Scholar] [CrossRef]
- Liu, L.; Feng, Y.; Wei, L.; Qiao, F.; Zong, Z. Precise Species Identification and Taxonomy Update for the Genus Kluyvera With Reporting Kluyvera sichuanensis sp. nov. Front. Microbiol. 2020, 11, 579306. [Google Scholar] [CrossRef]
- Zhao, W.H.; Hu, Z.Q. Epidemiology and genetics of CTX-M extended-spectrum β-lactamases in Gram-negative bacteria. Crit. Rev. Microbiol. 2013, 39, 79–101. [Google Scholar] [CrossRef]
- Peirano, G.; Pitout, J.D.D. Extended-Spectrum β-Lactamase-Producing Enterobacteriaceae: Update on Molecular Epidemiology and Treatment Options. Drugs 2019, 79, 1529–1541. [Google Scholar] [CrossRef]
- Humeniuk, C.; Arlet, G.; Gautier, V.; Grimont, P.; Labia, R.; Philippon, A. Beta-lactamases of Kluyvera ascorbata, probable progenitors of some plasmid-encoded CTX-M types. Antimicrob. Agents Chemother. 2002, 46, 3045–3049. [Google Scholar] [CrossRef] [PubMed]
- Poirel, L.; Kämpfer, P.; Nordmann, P. Chromosome-encoded Ambler class A beta-lactamase of Kluyvera georgiana, a probable progenitor of a subgroup of CTX-M extended-spectrum beta-lactamases. Antimicrob. Agents Chemother. 2002, 46, 4038–4040. [Google Scholar] [CrossRef] [PubMed]
- Haldorsen, B.; Aasnaes, B.; Dahl, K.H.; Hanssen, A.M.; Simonsen, G.S.; Walsh, T.R.; Sundsfjord, A.; Lundblad, E.W. The AmpC phenotype in Norwegian clinical isolates of Escherichia coli is associated with an acquired ISEcp1-like ampC element or hyperproduction of the endogenous AmpC. J. Antimicrob. Chemother. 2008, 62, 694–702. [Google Scholar] [CrossRef] [PubMed][Green Version]
- Rossolini, G.M.; D’Andrea, M.M.; Mugnaioli, C. The spread of CTX-M-type extended-spectrum beta-lactamases. Clin. Microbiol. Infect. 2008, 14 (Suppl. S1), 33–41. [Google Scholar] [CrossRef]





| Closely Related CTX-Ms | Strains | Identity | SNP |
|---|---|---|---|
| CTX-M-95 | K. ascorbata 711 | 99.31 | 2 |
| K. ascorbata oral-taxon-865.F0526 | 99.31 | 2 | |
| K. sichuanensis 090646 | 91.03 | 27 | |
| K. sichuanensis 13608 | 91.03 | 27 | |
| K. excreta CHPC 1.251 | 90.34 | 29 | |
| K. sichuanensis CHPC 1.254 | 90.34 | 29 | |
| K. chilikensis CHPC 1.2972 | 90.69 | 28 | |
| Kluyvera sp. Colony413 | 96.56 | 10 | |
| CTX-M-115 | K. ascorbata OT2 | 99.31 | 5 |
| CTX-M-8 | Kluyvera genomosp. 3 ERR3712946 | 98.97 | 3 |
| Kluyvera genomosp. 3 PO2S7 | 99.31 | 2 | |
| CTX-M-40 | Kluyvera genomosp. 3 CRP | 99.56 | 1 |
| CTX-M-213 | Kluyvera genomosp. 2 CHPC 1.982 | 99.31 | 2 |
| KLUC-1 | K. cryocrescens 4701 | 99.66 | 1 |
| Lineage | Cluster | Subgroup | Amino Acid Differences | AA% |
|---|---|---|---|---|
| L1 | C1 | CTX-M-1 | Ranged from 1 to 32 | 0.34–1.77% |
| C2 | KLUC | Ranged from 1 to 39 | 0.34–13.4% | |
| L2 | C3 | CTX-M-2 | Ranged from 1 to 20 | 0.34–6.87% |
| C4 | New CTX-M subgroup identified in K. sichuanensis and two novel species | Ranged from 3 to 8 | 1.03–2.75% | |
| L3 | - | CTX-M-9 | Ranged from 1 to 44 | 0.34–15.12% |
| L4 | C5 | CTX-M-8 | Ranged from 1 to 8 | 0.34–2.75% |
| C6 | CTX-M-25 | Ranged from 1 to 16 | 0.34–5.50% | |
| L5 | - | CTX-M-151 | - | - |
Disclaimer/Publisher’s Note: The statements, opinions and data contained in all publications are solely those of the individual author(s) and contributor(s) and not of MDPI and/or the editor(s). MDPI and/or the editor(s) disclaim responsibility for any injury to people or property resulting from any ideas, methods, instructions or products referred to in the content. |
© 2023 by the authors. Licensee MDPI, Basel, Switzerland. This article is an open access article distributed under the terms and conditions of the Creative Commons Attribution (CC BY) license (https://creativecommons.org/licenses/by/4.0/).
Share and Cite
Yu, K.; Huang, Z.; Lan, R.; Morris, J.G., Jr.; Xiao, Y.; Fu, S.; Gao, H.; Bai, X.; Li, K.; Wang, D. Genomic Characteristion of Opportunistic Pathogen Kluyvera Reveals a Novel CTX-M Subgroup. Microorganisms 2023, 11, 2836. https://doi.org/10.3390/microorganisms11122836
Yu K, Huang Z, Lan R, Morris JG Jr., Xiao Y, Fu S, Gao H, Bai X, Li K, Wang D. Genomic Characteristion of Opportunistic Pathogen Kluyvera Reveals a Novel CTX-M Subgroup. Microorganisms. 2023; 11(12):2836. https://doi.org/10.3390/microorganisms11122836
Chicago/Turabian StyleYu, Keyi, Zhenzhou Huang, Ruiting Lan, J. Glenn Morris, Jr., Yue Xiao, Songzhe Fu, He Gao, Xuemei Bai, Kun Li, and Duochun Wang. 2023. "Genomic Characteristion of Opportunistic Pathogen Kluyvera Reveals a Novel CTX-M Subgroup" Microorganisms 11, no. 12: 2836. https://doi.org/10.3390/microorganisms11122836
APA StyleYu, K., Huang, Z., Lan, R., Morris, J. G., Jr., Xiao, Y., Fu, S., Gao, H., Bai, X., Li, K., & Wang, D. (2023). Genomic Characteristion of Opportunistic Pathogen Kluyvera Reveals a Novel CTX-M Subgroup. Microorganisms, 11(12), 2836. https://doi.org/10.3390/microorganisms11122836

