Next Article in Journal
Machine Learning-Assisted Output Optimization of Non-Resonant Motors
Next Article in Special Issue
Closed-Form Safety-Guaranteed Trajectory Tracking Control for Rear- and Front-Wheel-Driven Car-like Vehicles
Previous Article in Journal
A Double-Integral Global Fast Terminal Sliding Mode Control with TD-LESO for Chattering Suppression and Precision Tracking of Fast Steering Mirrors
Previous Article in Special Issue
Ensuring Safe Physical HRI: Integrated MPC and ADRC for Interaction Control
 
 
Font Type:
Arial Georgia Verdana
Font Size:
Aa Aa Aa
Line Spacing:
Column Width:
Background:
Article

Trajectory Tracking of a Mobile Robot in Underground Roadways Based on Hierarchical Model Predictive Control

1
School of Mechanical Engineering, Xi’an University of Science and Technology, Xi’an 710054, China
2
Shaanxi Key Laboratory of Mine Electromechanical Equipment Intelligent Detection and Control, Xi’an University of Science and Technology, Xi’an 710054, China
3
CCIC West Testing Co., Ltd.; Xi’an 710032, China
*
Author to whom correspondence should be addressed.
Actuators 2026, 15(1), 47; https://doi.org/10.3390/act15010047
Submission received: 29 November 2025 / Revised: 5 January 2026 / Accepted: 9 January 2026 / Published: 12 January 2026
(This article belongs to the Special Issue Motion Planning, Trajectory Prediction, and Control for Robotics)

Abstract

Mobile robots conducting inspection tasks in coal-mine roadways and operating in complex underground environments are often subjected to demanding conditions such as low adhesion, uneven friction distribution, and localized slippery surfaces. These challenges are significant, predisposing the robots to trajectory deviation and posture instability, thereby presenting substantial obstacles to high-precision tracking control. The primary innovation of this study lies in proposing a hierarchical model predictive control (HMPC) strategy, which addresses the challenges through synergistic, kinematic and dynamic optimization. The core contribution is the construction of dual-layer optimization architecture. The upper-layer kinematic MPC generates the desired linear and angular velocities as reference commands. The lower-layer MPC is designed based on a dynamic model that incorporates ground adhesion characteristics, enabling the online computation of optimal driving forces (FL, FR) for the left and right tracks that simultaneously satisfy tracking performance requirements and practical actuation constraints. Simulation results demonstrate that the proposed hierarchical framework significantly outperforms conventional kinematic MPC in terms of steady-state accuracy, response speed, and trajectory smoothness. Experimental validation further confirms that, in environments with low adhesion and localized slippery conditions representative of actual roadways, the proposed method effectively coordinates geometric accuracy with dynamic feasibility. It not only markedly reduces longitudinal and lateral tracking errors but also ensures excellent dynamic stability and reasonable driving force distribution, providing key technical support for reliable operation in complex underground environments.

1. Introduction

Tracked mobile robots, owing to their strong obstacle-crossing capability, terrain adaptability, and load-carrying performance [1], have been widely deployed in coal-mine roadway inspection, post-disaster exploration, and underground operational tasks. However, the roadway environment in coal mines is typically characterized by slippery surfaces, complex adhesion conditions, and non-uniform friction distribution [2]. These factors introduce substantial rolling resistance and lateral slip forces during robot locomotion, often resulting in trajectory deviation, increased posture fluctuation, and degraded control performance. Consequently, achieving high-precision trajectory tracking for mobile robots under such complex roadway conditions has become one of the key challenges in current research.
According to the underlying robot modeling approaches, existing research on path-tracking control can be categorized into three main methods: kinematic control, dynamic control, and model-free control [3]. A large body of literature has investigated various algorithms within these three paradigms, such as pure pursuit based on geometric kinematics [4], kinematics-based PID control [5], and linear quadratic regulation (LQR) [6]. Although these algorithms can achieve effective trajectory tracking, they encounter significant challenges when dealing with nonlinear system behaviors, multiple constraints, and external disturbances in dynamic environments. Model predictive control (MPC), as an optimization-based control strategy, performs online receding-horizon optimization with feedback correction, enabling explicit handling of system constraints and compensation for model uncertainties and disturbances. This substantially enhances tracking accuracy and robustness [7]. The core idea of MPC is to predict future system behavior based on the current state and compute an optimal control sequence, of which only the first control input is applied before re-optimization at the next sampling instant, thereby forming a closed-loop control process [8]. By employing linear or nonlinear prediction models, MPC can effectively address the nonlinearities inherent in robot dynamics—such as slip, skid, and variations in ground adhesion [9]—while the receding-horizon optimization compensates in real time for modeling errors and disturbances, reducing tracking deviations [10]. MPC approaches can be classified into kinematic-model-based MPC and dynamic-model-based MPC.
Kinematic-model-based MPC methods are suitable for scenarios that demand high computational efficiency while exhibiting relatively minor dynamic effects. Song et al. developed a kinematic model for tracked vehicles that incorporates slip parameters and designed an MPC controller based on quartic-polynomial trajectory planning [11]. Their method effectively reduced lateral tracking errors and improved overall tracking accuracy. However, this approach assumes that the slip parameters can be accurately estimated or measured, which may not hold true in practical applications with varying terrain conditions. Liu et al. designed an MPC trajectory-tracking controller for spherical robots, and simulation comparisons demonstrated superior performance over conventional PID control, highlighting the adaptability of MPC to robots with unconventional configurations [12]. The validation was limited to simulation environments, and the method’s performance in real-world scenarios with unmodeled disturbances and measurement noise remains to be verified. Gu et al. proposed an EPSO-Mixer GMPC algorithm for wheeled mobile robots, in which a geometric MPC framework is enhanced by an extended swarm optimization scheme and a hybrid multilayer perception to address trajectory deviations caused by localization errors and unknown disturbances. The method achieved significantly lower tracking errors and improved adaptive control capability [13]. Although this hybrid approach shows promising results, the integration of multiple optimization techniques increases computational complexity, potentially limiting its real-time applicability. Similarly, HU et al. formulated an MPC controller for unmanned tracked vehicles using a kinematic model that accounts for slip effects, enabling predictive trajectory generation and constraint-aware optimization tracking, thereby effectively reducing tracking deviations [14]. This work demonstrates the effectiveness of kinematic MPC for tracked vehicles, but the reliance on a kinematic model limits its ability to handle dynamic constraints and actuator saturation, which are critical in high-speed or high-load scenarios.
Dynamic-model-based MPC methods can more accurately capture the actual force interactions of tracked vehicles operating under complex conditions such as low adhesion, sloped terrains, and soft ground, where rolling resistance, lateral slip forces, drive-force saturation, and center-of-mass shifts become significant [15]. Consequently, MPC controllers derived from dynamic models can explicitly handle vehicle dynamic constraints and actuator limitations during optimization, making them particularly suitable for highly disturbed environments such as coal-mine roadways [16,17]. Zou et al. established a dynamic model for heavy unmanned tracked vehicles that incorporates contact forces, slip coefficients, and nonlinear coupling effects, and designed a dynamic MPC controller to achieve stable trajectory tracking over rugged terrain [18]. This comprehensive modeling approach provides a solid foundation for control design, but the model’s complexity may limit its practical implementation on resource-constrained platforms. Hu K. proposed an adaptive MPC (AMPC) framework for articulated tracked vehicles (ATVs), in which an online-updated linear parameter-varying (LPV) model is employed to address parameter variations caused by uneven ground conditions [19]. The adaptive mechanism enhances robustness to parameter uncertainties, but the online model update process introduces additional computational overhead. Gocer et al. developed a slip-aware dynamic MPC method for unmanned tracked vehicles, effectively suppressing large deviation errors caused by cumulative slip-on soft soil foundations [20]. This work addresses the critical issue of slip compensation, but the slip estimation method relies on simplified assumptions that may not hold in all terrain types. The method’s performance in mixed-terrain environments with varying slip characteristics remains to be evaluated. Zhou et al. constructed a comprehensive modeling framework that integrates the kinematic model, dynamic model, and electromechanical coupling between motor and track, upon which a model predictive trajectory-track controller was designed. Both simulations and prototype experiments demonstrated the controller’s effectiveness in mitigating trajectory deviation and improving tracking stability under complex operating conditions [21]. This integrated approach provides a holistic solution, but the complexity of the combined model may pose challenges for parameter tuning and real-time implementation. Hou et al. investigated the dynamic characteristics of electric tracked vehicles and designed a robust MPC controller incorporating a disturbance observer. Their work further compared different MPC architectures and demonstrated their respective performance in velocity and yaw-rate tracking tasks [22]. The comparative analysis provides valuable insights, but the evaluation was conducted under specific test conditions, and the generalization to broader operating scenarios needs to be established.
Recent research has further enhanced the adaptability of Model Predictive Control (MPC) in scenarios with nonlinearity and uncertainties. Shi et al. introduced a robust linear generalized predictive controller in parallel with a neural network nonlinear compensator and incorporated a switching mechanism, offering, for the first time, boundedness guarantees for non-minimum-phase systems [23]. Zhang et al. embedded a high-order disturbance observer into an adaptive MPC framework, enabling simultaneous estimation of unknown parameters and external disturbances in affine nonlinear systems with constrained and uncertain parameters. By compensating the control inputs, the feasibility of the optimization problem was consistently ensured, demonstrating the engineering validity of the “observation–compensation–rolling optimization” pipeline [24]. Shi et al. utilized a PSO-BP neural network to offline tune the prediction and control horizons of MPC, reducing the average lateral tracking error by 28% across four operating conditions (high/low adhesion, high/low speed), highlighting the significant potential of data-driven parameter self-tuning in improving the robustness of MPC [25]. Collectively, these studies illustrate a prevailing paradigm in addressing MPC design under complex nonlinear and highly perturbed conditions: first processing uncertain terms through learning or observation modules and then integrating constraint handling and performance optimization in a rolling optimization layer. Although H control and μ synthesis provide hard robustness guarantees by minimizing worst-case energy gain or structured singular value, their linear-time-invariant nature necessitates gain scheduling or LPV augmentation for large envelopes; the present HMPC framework implicitly attains comparable robustness by embedding adhesion bounds and force saturation directly into the online QP, yielding peak-error boundedness under extreme parameter drift without invoking frequency-domain weights. This also provides theoretical and engineering references for the hierarchical HMPC architecture proposed in this paper.
In summary, to address the prominent issues of insufficient trajectory tracking adaptability and limited dynamic feasibility of mobile robots under complex working conditions such as low adhesion and uneven friction in coal-mine roadways, this study builds on existing research on kinematics- and dynamics-based model predictive control (MPC) and proposes an improved hierarchical model predictive control (HMPC) method. The research is motivated by the critical need to bridge the gap between geometric tracking accuracy and dynamic actuation feasibility in unstructured, low-adhesion environments—a challenge that remains inadequately resolved by current single-layer or loosely coupled MPC architectures. Compared with existing methods, the core innovations and advantages of this work are mainly reflected in the following two aspects:
First, in terms of control architecture, this study proposes an HMPC framework that decouples and coordinates kinematic and dynamic optimization, overcoming the limitations of traditional single-layer MPC. Existing methods mostly focus on optimization at a single level: kinematics-based MPC can ensure tracking accuracy but cannot handle dynamic constraints such as actuator saturation and ground adhesion, while dynamic-based MPC can account for physical constraints but suffers from high computational complexity and difficulty in achieving real-time long-horizon optimization. The proposed HMPC architecture hierarchically addresses these two types of problems: the upper-layer kinematic MPC is responsible for predictive optimization of the robot’s posture and reference velocities, ensuring geometric tracking accuracy; the lower-layer dynamic MPC takes the driving forces of the left and right tracks as optimization variables and tracks the upper-layer commands while satisfying dynamic constraints. This structure effectively synergizes the respective advantages of both layers, thereby balancing high-precision tracking with dynamic feasibility under complex operating conditions.
Second, at the level of dynamic modeling, this study introduces a constraint model with ground-adhesion awareness, enhancing the system’s adaptability and robustness on varying-adhesion road surfaces. Existing dynamic MPC methods often employ idealized or simplified mechanical models that do not adequately capture the time-varying and unevenly distributed adhesion characteristics of roadway surfaces. In the lower-layer dynamic prediction model, this work innovatively integrates equivalent rolling resistance, longitudinal and lateral viscous damping, and designs a maximum driving-force constraint based on the real-time adhesion coefficient. This model can more realistically describe the track–ground interaction mechanics, thereby dynamically limiting the executable driving-force range during the control process and fundamentally improving the controller’s feasibility and stability under extreme conditions such as low adhesion and local slip.
Simulation and experimental verification results demonstrate that, compared with conventional kinematic MPC, the proposed HMPC method significantly reduces both lateral and longitudinal tracking errors under low-adhesion road conditions, improves the smoothness of trajectory tracking and postural stability, and exhibits better robustness and overall control performance. These results validate the effectiveness of the dual innovations in structural design and modeling of the proposed method.

2. Kinematic Model and Control System Design for Mobile Robots

2.1. Kinematic Modeling of the Mobile Robot

A global coordinate frame X O Y and a local coordinate frame x o y , fixed to the vehicle body, are established, with the origin of the local frame located at the robot’s center of mass. The motion of the tracked mechanism is simplified to a two-dimensional model. The kinematic model of the mobile robot is shown in Figure 1.
As shown in Figure 1, let the coordinates of the mobile robot’s center of mass W be ( x m , y m ) , and let θ m denote the robot’s heading angle. The robot’s pose can thus be represented as P m ( x m , y m , θ m ) , and the corresponding kinematic equations of the mobile robot are as follows:
χ ˙ = x ˙ m y ˙ m θ ˙ m = cos θ m 0 sin θ m 0 0 1 v m ω m = f X , u
In these equations, v m denotes the linear velocity of the robot and ω m represents its angular velocity. The robot’s forward motion corresponds to the positive direction of the X m -axis in the local coordinate frame. In the global coordinate frame, the velocity component along the X-axis is expressed as x ˙ m while the velocity component along the -axis is expressed as y ˙ m . The term f ( X , u ) represents the nonlinear function of the mobile robot’s kinematic model, which characterizes the nonlinear relationship between the state variations and the control inputs.

2.2. Formulation of the Linear Predictive Model

The kinematic model described above is inherently nonlinear and therefore requires a linear approximation to obtain a linear time-varying predictive model. Let the desired pose of the mobile robot be denoted as P r ( x r , y r , θ r ) , where ( x r , y r ) represent the desired coordinates. By performing a Taylor expansion of the nonlinear kinematic function χ = f ( X , u ) around an arbitrary reference point along the desired trajectory, retaining only the first-order terms and neglecting higher-order components, the following linearized form is obtained:
χ ˙ = f X r , u + f X , u X X = X r , u = u r X X r + f X , u u X = X r , u = u r u u r
The variation in the state error vector can be expressed as
χ ˜ ˙ = x ˙ x ˙ r e f y ˙ y ˙ r e f φ ˙ φ ˙ r e f = a x x r e f y y r e f φ φ r e f + b v v r ω ω r
where a is the Jacobian matrix with respect to the state variables:
a = 0 0 v r sin θ r 0 0 v r cos θ r 0 0 0
and b is the Jacobian matrix with respect to the control inputs:
b = cos θ r 0 sin θ r 0 0 1
By linearizing the state-error dynamics and applying a forward Euler discretization scheme, the following discrete-time model is obtained:
χ ˜ k + 1 = T a + E χ ˜ k + T b u ˜ k
where k denotes the sampling instant and T represents the sampling period.
Letting a ˜ = T a + E and b ˜ = T b , the linearized discrete-time equation can be written as:
χ ˜ k + 1 = a ˜ χ ˜ k + b ˜ u ˜ k
In these expressions, the discrete-time system matrices a ˜ and b ˜ are given by:
a ˜ = 1 0 v r k sin θ r k T 0 1 v r k cos θ r k T 0 0 1
b ˜ = cos θ r k T 0 sin θ r k T 0 0 T

2.3. Construction of the Prediction Model

The state-error vector of the mobile robot and the control-input deviation vector are defined as
χ ˜ = x ˙ x ˙ r y ˙ y ˙ r φ ˙ φ ˙ r , u ˜ k = v v r ω ω r
Based on the discretized kinematic model of the mobile robot, the system output equation is defined as
y k = 1 0 0 0 1 0 0 0 1 χ ˜ k = C χ ˜ k
After linearizing the discrete-time system, a new augmented state vector is introduced as ξ k = χ ˜ k u ˜ k 1 , and the state transition equations are written as
ξ k + 1 = χ ˜ k + 1 u ˜ k
χ ˜ k + 1 = a ˜ χ ˜ k + b ˜ u ˜ k = a ˜ χ ˜ k + b ˜ u ˜ k 1 + b ˜ u ˜ k b ˜ u ˜ k 1
u ˜ k = u ˜ k 1 + u ˜ k u ˜ k 1
Accordingly, the augmented state-space model becomes
ξ k + 1 = a ˜ χ ˜ k + b ˜ u ˜ k 1 u ˜ k 1 + b ˜ u ˜ k b ˜ u ˜ k 1 u ˜ k u ˜ k 1 = A ξ k + B Δ u ˜ k
where
A = a ˜ b ˜ 0 I N p , B = b ˜ I N p
Δ u ˜ k = u ˜ k u ˜ k 1
and the output equation of the system can be expressed as:
η k = I N p 0 x ˜ k u ˜ k 1 = C ξ k
The prediction horizon of the system is defined as N P and the control horizon as N C , where ( N P > N C ) . Accordingly, within the prediction horizon N P , the future output equation can be rewritten in the following predictive form:
Y = ψ ξ k + θ Δ U
where Δ U denotes the control increment vector, which is the sequence of control input variations over the prediction horizon. It is used in the objective function to constrain excessive fluctuations of the control inputs, thereby improving the smoothness of system operation. ψ represents the output-related influence coefficient matrix, which characterizes the weighted relationships of the states and control inputs to the predicted outputs in the output equation.
From the output equation, it can be seen that the predicted outputs within the prediction horizon depend on the current augmented state vector ξ k and the unknown control increments Δ U over the prediction horizon. Therefore, prediction and subsequent optimization are required to determine the optimal control sequence.

2.4. Optimization Formulation and Solution Procedure

In practice, the control increments of the system are unknown, and therefore the optimal control sequence within the prediction horizon can only be obtained by defining an appropriate optimization objective and solving it accordingly. First, the reference output of the MPC controller over the prediction horizon is defined as
Y r = η r k + 1 η r k + 2 η r k + N P T = [ 00 0 0 ] T
Since the reference output is defined in terms of the state-error form, the system reference output is set to zero. Thus, the following expression is defined:
E = ψ ξ k , Q Q = I N p Q , R R = I N r R
The objective function of the MPC controller is defined as
J = Y ˜ T Q Q Y ˜ + Δ U T R R Δ U = Y Y r T Q Q Y Y r + Δ U T R R Δ U Δ U T θ T Q Q θ + R R Δ U + 2 E T Q Q θ Δ U
where the state error weighting matrix Q Q primarily governs the robot’s geometric tracking accuracy (position and orientation) with respect to the desired trajectory. In contrast, the control increment weighting matrix R R mainly regulates the rates of change of the robot’s linear and angular velocities, which determines the smoothness and motion comfort of the trajectory-following process.
For computational implementation, the quadratic objective function is reformulated into a standard quadratic programming (QP) structure.
Let H = Θ T Q Q θ + R R , g = E T Q Q θ ; then, the objective function can be rewritten as:
min Δ U J = 2 1 2 Δ U T H Δ U + g T Δ U min Δ U J = 1 2 Δ U T H Δ U + g T Δ U

2.5. Formulation of Control Constraints

To impose constraints on the control variables, the control inputs and their increments are written in a recursive form as follows:
U = u k u k + 1 u k + 2 u k + N c 1 = U t + A I Δ U
where
U t = u k 1 u k 1 u k 1 u k 1 , A I = I 2 0 0 0 I 2 I 2 0 0 I 2 I 2 I 2 0 0 I 2 I 2 I 2 I 2
Based on the output equation and the constructed augmented state vector, the following constraint expression for the control inputs can be obtained:
u ˜ min u ˜ min u ˜ min u ˜ min u ˜ k u ˜ k + 1 u ˜ k + 2 u ˜ k + N c 1 u ˜ max u ˜ max u ˜ max u ˜ max
Accordingly, the MPC control problem for the mobile robot can be reformulated as a standard quadratic programming (QP) problem:
min Δ U J = 1 2 Δ U T H Δ U + g T Δ U s . t . A I Δ U t U m a x U A I Δ U t U m a x + U t Δ U m i n Δ U Δ U m a x
The upper-layer MPC controller generates the reference linear velocity v * and angular velocity ω * by optimizing trajectory deviation and velocity tracking performance within the prediction horizon. These reference commands are then passed to the lower-layer dynamic MPC controller, where they are used as expected inputs. Considering the driving forces, rolling resistance, friction forces, and adhesion-related dynamic constraints of the tracked mechanism, the dynamic MPC further computes a feasible driving-force distribution that satisfies the actuation limits of the robot.

3. Dynamic Modeling and Controller Design for the Mobile Robot

3.1. Dynamic Model of the Mobile Robot

A planar dynamic model of the mobile robot is established using the Newton–Euler formulation, taking the robot body as the object of analysis. The model fully accounts for the differential drive characteristics of the left and right tracks, ground adhesion conditions, and the typical resistance components encountered in roadway environments, including rolling resistance, lateral slip resistance, and additional steering resistance, as illustrated in Figure 2.
To simplify the dynamic model, the following assumptions are made:
(1)
The robot operates on a horizontal plane, and variations in the height of the center of mass are neglected.
(2)
The contact between the tracks and the ground is approximated as a continuous distribution, and the local contact forces are represented by equivalent concentrated forces.
(3)
The stiffness of the tracks is assumed to be significantly higher than the structural deformation of the robot body, and the forces acting on the left and right tracks, including the driving forces, are considered to act along parallel directions.
(4)
The roadway surface adhesion coefficient μ and the rolling-resistance coefficient f are assumed to remain approximately constant over a short period of observation.
According to the Newton–Euler formulation, the planar dynamic equations of the mobile robot can be expressed as:
W v ˙ x = F L + F R cos θ + F x 1 + F x 2 cos θ F y 1 + F y 2 sin θ R L + R R cos θ W v ˙ y = F L + F R sin θ + F x 1 + F x 2 sin θ F y 1 + F y 2 cos θ R L + R R sin θ I z ω ˙ = F R + F x 2 F x 1 + R L R R B 2 M μ x ˙ = v x y ˙ = v y θ ˙ = ω
where W is the total mass of the robot, I Z is the moment of inertia about the center of mass, and B is the track-to-track spacing. F L and F R denote the tractive forces generated by the left and right tracks, respectively; R L and R R represent the rolling resistances; and M μ is the additional moment caused by steering resistance. The terms F x 1 + F x 2 and F y 1 + F y 2 represent the longitudinal and lateral ground-reaction forces acting on the track–ground contact interface.
Since the adhesion-related forces F x 1 + F x 2 and F y 1 + F y 2 cannot be directly measured, they are modeled in this work using an empirical viscous-closure approach. Expressing the center-of-mass velocity in the body-fixed coordinate frame yields:
v = v x cos θ + v y sin θ , v = v x sin θ + v y cos θ
In this formulation, v x represents the longitudinal velocity component of the robot body, reflecting the actual forward motion along the track direction, while v y denotes the lateral velocity component, which characterizes the side-slip or bulldozing effect that arises during turning maneuvers. The viscous-closure relationship is defined as follows:
F x 1 + F x 2 = c v F y 1 + F y 2 = + c v R L = R R = 1 2 W g f M μ = μ W g L 4
where C and C denote the longitudinal and lateral equivalent viscous-resistance coefficients, respectively; f is the rolling-resistance coefficient; μ is the adhesion coefficient; and all parameters are selected according to typical roadway surface conditions.
For controller design, the dynamic equations are reformulated as
W v ˙ + ω v = F L + F R W g f c v , W v ˙ ω v = c v , I z ω ˙ = B 2 F R F L M μ x ˙ = v c o s θ v s i n θ , y ˙ = v s i n θ + v c o s θ θ ˙ = ω
The optimization outputs of the dynamic MPC controller correspond to the left- and right-track driving forces F L and F R . To enable implementation on the actuators, these forces must be converted into equivalent motor output torque or angular velocity commands. The relationship between the track driving forces and the angular velocities of the left and right motors is established as follows:
F R = 1946 P e π η i / ω L r F L = 1946 P e π η i / ω R r
In these equations, ω L and ω R denote the angular velocities of the left and right motors, respectively (unit: rad/s). P e represents the output power of a single motor (unit: kW), r is the radius of the drive sprocket, i is the transmission ratio, and η denotes the transmission efficiency. The constant 1946 π is the conversion factor between power in kilowatts (kW) and angular velocity in radians per second (rad/s).

3.2. Linear Prediction Model Construction

The design of the dynamic MPC in this section follows the same MPC principles as in Section 2.2. To satisfy the computational requirements of real-time receding-horizon optimization in model predictive control, the continuous-time dynamic model must be discretized and linearized such that it can be expressed in the form of a linear state-space equation in the discrete domain. The dynamic MPC controller adopts an online linearization strategy based on time-varying operating points, where the linear model is recomputed at each sampling instant using the current state and input. This approach ensures improved prediction accuracy and enhanced model adaptability. The state equation of the mobile robot at the dynamic layer can be abstracted into a general nonlinear form as follows. However, the optimization variables, state equations, and constraint conditions are all specifically derived from dynamic mode. The state equation of the mobile robot at the dynamic layer can be abstracted into a general nonlinear form as follows:
Z ˙ = f Z , u
where Z = [ x , y , θ , v , v , ω ] T is the system state vector, and u = [ F L , F R ] T is the input vector. The nonlinear function f is defined by the dynamic equations in (31), which include the nonlinear effects of driving forces, rolling resistance, viscous damping, and steering-induced resistance. By performing a first-order Taylor expansion of this equation at the current operating point ( Z r , u r ) and neglecting higher-order nonlinear terms, the linearized form can be obtained as:
Z ˜ ˙ = A Z r , u r Z ˜ + B Z r , u r u ˜
where Z ˜ = Z Z r and u ˜ = u u r represent the deviations of the state and input vectors from their reference operating point, and:
A = f z z r , u r , B = f u z r , u r
which represent the Jacobian matrices of the system with respect to the state and input variables, respectively.
To facilitate implementation on a digital controller, a forward Euler discretization scheme is further applied:
z ˜ k + 1 = I + T A z ˜ k + T B u ˜ k
where T is the sampling period and I is the identity matrix. For notational simplicity, let A ˜ = I + T A and B ˜ = T B . The standard discrete-time linearized model can then be expressed as
Z ˜ k + 1 = A ˜ Z ˜ k + B ˜ u ˜ k
This linearization–discretization procedure is repeated at every sampling instant based on the real-time state feedback, forming an online time-varying linearization mechanism. This strategy not only improves the accuracy and robustness of the prediction model but also enhances the adaptability of the controller to the dynamic behaviors of the mobile robot in complex roadway environments.
Let the prediction horizon be N p and the control horizon be N c . Then, at time step k , the discrete-time dynamic model can be expanded as:
z ˜ k + 1 = A k z ˜ k + B ˜ k u ˜ k z ˜ k + 2 = A ˜ k + 1 z ˜ k + 1 + B ˜ k + 1 u ˜ k + 1 z ˜ k + N p = Φ k z ˜ k + Γ k U k
where
U k = u ˜ k T , u ˜ k + 1 T , , u ˜ k + N c 1 T T
is the future control-input sequence. The matrices Φ k and Γ k denote the prediction-transition matrix and input-influence matrix, respectively, which are constructed such that the final prediction model is consistent with the dynamic equations and satisfies the structural requirements of MPC.

3.3. Cost Function Design

For the dynamic MPC controller, a quadratic cost function is adopted to penalize both the system state deviation and the increment of the control inputs. The cost function is defined as
J = i = 0 N p 1 z ˜ k + i T Q z ˜ k + i + u ˜ k + i T R u ˜ k + i + z ˜ k + N p T P z ˜ k + N p
Among them, Q is the state error weighting matrix, which primarily governs the tracking accuracy and response speed of the robot to velocity commands; R is the control increment weighting matrix, which mainly regulates the rate of change of the driving forces on the left and right tracks, determining the smoothness of the control output and energy consumption. P is the terminal weighting matrix, which is used to ensure stability at the end of the prediction horizon.

3.4. Constraint Condition Design

To ensure the feasibility of the control commands and guarantee the safety of robot’s motion, constraints are imposed on both the input variables and the system states. The constraint set is defined as
F L , m i n F L F L , m a x F R , m i n F R F R , m a x ω ω m a x v v , m a x
where F L , max and F R , max denote the upper bounds of the left- and right-track driving forces, respectively; ω max and v , max represent the allowable limits of the robot’s yaw rate and lateral slip velocity, ensuring safe motion without loss of stability or excessive skidding.
In addition, to suppress rapid variations in the control inputs, constraints are also imposed on the increments of the driving forces:
Δ F i , min F i k + 1 F i k Δ F i , min , i = L , R
This constraint effectively prevents actuator saturation and mitigates instantaneous shock phenomena in the driving system.

3.5. Optimization Solution

The dynamic MPC problem can be formulated as a standard Quadratic Programming (QP) problem:
min U k 1 2 U k T H k U k + f k T U k   s . t . G u U k h u G x Φ k z ˜ k + Γ k U k h x
where
H k = 2 Γ k T Q b Γ k + R b , f k = 2 Γ k T Q b Φ k z ˜ k
where Q b and R b are the weighting matrices for the state deviation and the control increment, respectively; G u , G x , h u , h x correspond to the input and state constraint matrices.
At each sampling instant, only the first element of the optimized control sequence is applied:
u ˜ k * = F L * , F R * T
and the actual control input is updated as
u k = u k 1 + u ˜ k *
In the hierarchical MPC (HMPC) framework, the output of the kinematic-layer MPC provides the desired linear velocity v * and angular velocity ω * based on the predicted trajectory and feedback information. These serve as reference inputs for the dynamic-layer MPC. Therefore, the optimization objective of the dynamic MPC is to generate feasible driving forces that satisfy the dynamic constraints of the mobile robot while ensuring that the actual forward velocity and yaw rate follow the reference values provided by the kinematic MPC. Through the coordination between the two layers, the HMPC scheme achieves both accurate trajectories tracking and dynamically feasible drive force allocation in complex roadway environments.

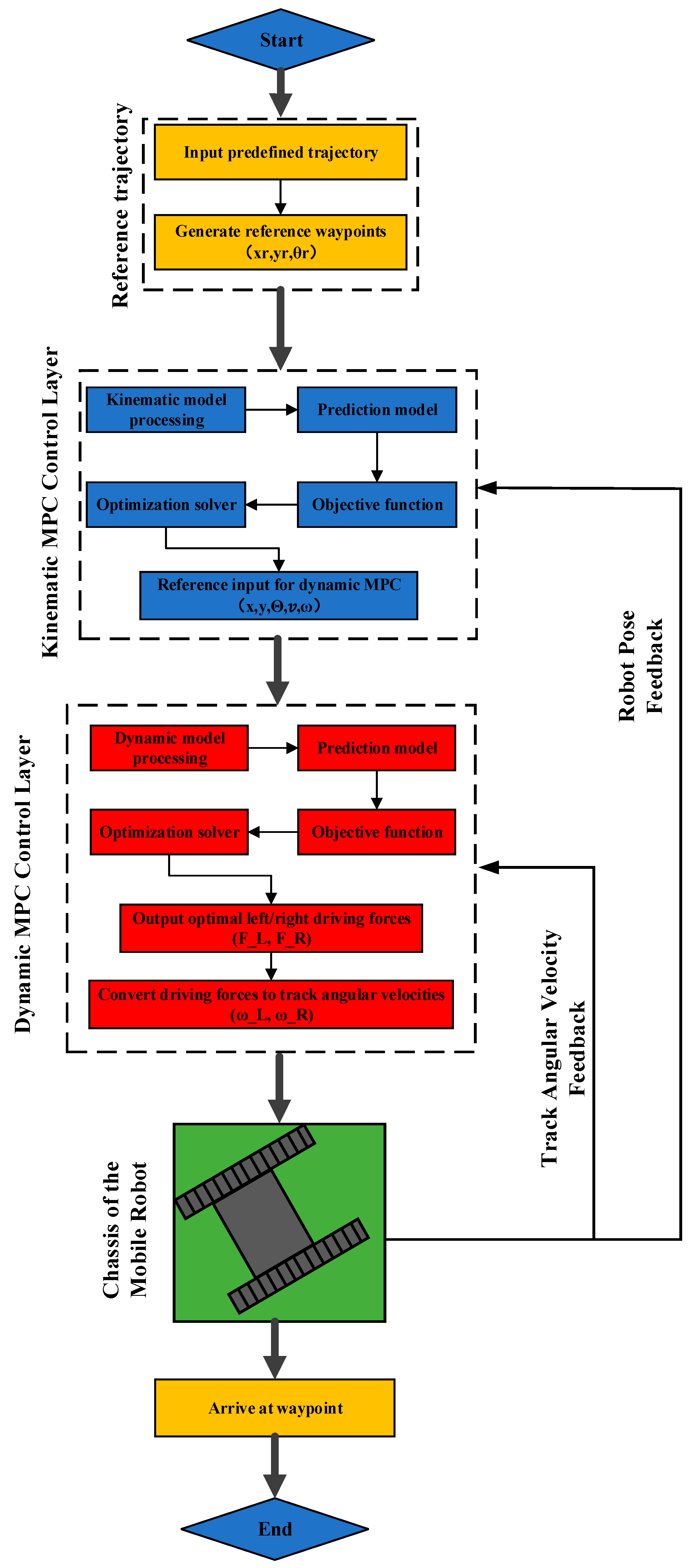
4. HMPC System Design for the Mobile Robot

As illustrated in Figure 3, the overall implementation framework of the hierarchical model predictive control (HMPC) system developed in this study is presented. The system consists of the trajectory-generation module, the kinematic-layer MPC controller, the dynamic-layer MPC controller, and the physical mobile robot platform.
In the control flow, the upper-layer kinematic MPC controller performs receding-horizon prediction based on the predefined reference trajectory and the current pose feedback of the robot, thereby generating the desired linear velocity v * and angular velocity ω * . These velocity commands are used as reference inputs for the lower-layer dynamic MPC controller.
The dynamic MPC layer, utilizing the robot’s dynamic model together with real-time state feedback, solves an online optimization problem to obtain the optimal left- and right-track driving forces F L * and F R * . Through the conversion module, the driving forces are then transformed into the corresponding angular velocities ω L * and ω R * of the left and right tracks, which are applied to the robot’s chassis actuation system. In this manner, the robot achieves dynamic tracking of the reference trajectory.

5. Simulation Analysis

5.1. Simulation Environment

To evaluate the effectiveness and robustness of the proposed hierarchical model predictive control (HMPC) method, a comprehensive kinematic and dynamic model of the mobile robot was established in the MATLAB/Simulink2024a environment. The simulation framework integrates both the upper-layer kinematic MPC controller and the lower-layer dynamic MPC controller, with a standalone kinematic MPC scheme adopted as a baseline for performance comparison.
Two representative reference trajectories were selected for validation: a straight-line path and a double-shift path. The physical parameters of the mobile robot are listed in Table 1, while the parameters of the kinematic MPC layer and the dynamic MPC layer are summarized in Table 2 and Table 3, respectively.

5.2. Straight-Line Trajectory Comparative Simulation

Figure 4 shows the comparison between the actual trajectory of the robot and the reference straight-line path. A clear difference can be observed between the two control strategies during the transient response phase. The kinematics-based MPC controller exhibits a pronounced overshoot at the initial start-up stage, leading to a large deviation from the desired path. In contrast, the HMPC approach, owing to the incorporation of dynamic compensation mechanisms, can rapidly correct the initial state deviations and drive the robot to converge to the reference trajectory within a short period.
Quantitative error curves in Figure 5a,b demonstrate that the kinematic MPC yields a steady-state longitudinal error peak of 0.060 m and a lateral error peak of 0.080 m. In comparison, the HMPC reduces the corresponding peaks to 0.025 m and 0.022 m, representing reductions of 58.3% and 72.5% relative to the MPC controller, respectively. Within the 0–35 s evaluation window, the HMPC achieves a 77.8% reduction in the integral of squared error (ISE) and a 76.2% reduction in the integral of time multiplied by absolute error (ITAE) for lateral error compared to the MPC, thereby validating its superior energy efficiency and faster convergence characteristics.

5.3. Double-Shift Trajectory Comparative Simulation

As shown in Figure 6, both control methods can achieve overall trajectory tracking; however, the kinematics-based MPC exhibits noticeable deviations and delays at the curve inflection points. In contrast, the HMPC approach can more accurately predict the upcoming changes in the trajectory, resulting in improved tracking performance.
Figure 7a,b present quantitative error data: the kinematic MPC exhibits a peak longitudinal error of 0.150 m and a lateral error fluctuation of 0.080 m in the two turning segments, whereas the HMPC shows corresponding values of 0.032 m and 0.024 m, representing reductions of 78.7% and 70.0%, respectively, compared to the kinematic MPC. Within the 0–113 s evaluation window, the lateral error integral of squared error (ISE) and integral of time multiplied by absolute error (ITAE) achieved by the HMPC are 77.2% and 76.2% lower than those of the kinematic MPC, respectively. The error convergence speed is significantly faster, and the peak fluctuation amplitude is markedly smaller with the HMPC. The simulation results indicate that, under the double lane-change trajectory scenario, the HMPC demonstrates smaller tracking errors, quicker response, and better trajectory smoothness. The introduction of the dynamic layer enables the controller to not only account for geometric constraints but also fully compensate for the dynamic characteristics of the tracked system within the prediction horizon, thereby achieving unified optimization of geometric accuracy and physical feasibility.
Based on the simulation analyses of both the straight-line and double-shift trajectory scenarios, it can be concluded that the proposed hierarchical model predictive control (HMPC) approach outperforms the kinematics-based MPC strategy in terms of trajectory-tracking accuracy, dynamic response speed, and overall control stability.

6. Experimental Validation and Analysis

6.1. Experimental Design

To verify the feasibility and robustness of the proposed hierarchical model predictive control (HMPC) algorithm under real-world operating conditions, trajectory-tracking experiments were conducted using a mobile robot. The experimental site featured a rough surface with low adhesion and locally slippery regions, simulating the heterogeneous ground conditions commonly encountered in coal-mine roadways. The experimental settings were kept consistent with those used in simulation studies, and the primary robot parameters as well as the controller configurations were identical to those adopted in the simulation environment. Figure 8 shows the structure of the mobile robot, and Figure 9 shows the experimental environment of the mobile robot.

6.2. Experimental Results

Comparative experiments were conducted between the proposed hierarchical model predictive control (HMPC) strategy and the kinematics-based MPC method. The experimental setup adopted the same controller parameters and trajectory types as in the simulation stage. The reference trajectory, real-time pose, and tracking errors were recorded via the ROS system.
As shown in Figure 10, the Kinematics-based MPC exhibits slight deviations at the curve inflection points, whereas the actual trajectory under HMPC almost completely overlaps with the reference path. This result demonstrates that incorporating dynamic constraints significantly enhances the tracking accuracy of the system.
Figure 11a,b show the curves of longitudinal and lateral errors varying with reference points, respectively. Regarding the longitudinal error, the kinematic MPC exhibits an error peak of approximately 0.07 m at local turning points, whereas the HMPC suppresses it to 0.010 m by leveraging the feedforward compensation of the dynamic layer, resulting in an 85.7% reduction compared to the kinematic MPC. In terms of lateral error, the kinematic MPC reaches 0.052 m at positions with significant curvature variation, while the HMPC stabilizes within 0.01 m, corresponding to an 80.8% reduction relative to the kinematic MPC. Moreover, compared to the kinematic MPC, the HMPC reduces the integral of squared error (ISE) and the integral of time multiplied by absolute error (ITAE) for lateral error by 81.5% and 81.0%, respectively, with significantly smaller fluctuation amplitudes. The real-time receding horizon optimization mechanism of the hierarchical structure enables the control system to proactively adjust driving force distribution at trajectory turns, thereby achieving smoother posture transition.
In summary, the proposed hierarchical model predictive control (HMPC) algorithm demonstrates superior trajectory-tracking performance. The experimental results are consistent with the simulation findings, confirming the feasibility and effectiveness of the HMPC approach under complex real-world conditions. Compared with the single-layer kinematics-based MPC controller, the HMPC achieves more accurate trajectory tracking in both straight-line motion and continuous turning scenarios, significantly reducing longitudinal and lateral errors while effectively suppressing fluctuations caused by actuator delays and variations in ground adhesion. By performing geometric optimization at the upper layer and incorporating dynamic predictive compensation at the lower layer, the hierarchical structure enhances tracking accuracy and robustness while maintaining real-time computational performance.

7. Conclusions

This study addresses the challenge of insufficient trajectory tracking accuracy for mobile robots operating in complex coal-mine roadway environments characterized by low adhesion and uneven friction. A hierarchical model predictive control (HMPC) strategy integrating kinematic and dynamic optimization is proposed. Simulation and experimental results demonstrate that:
(1) The proposed hierarchical MPC architecture ensures geometric trajectory accuracy through the upper-layer kinematic MPC, At the same time, the lower-layer dynamic MPC incorporates rolling resistance, lateral damping, and adhesion constraints to guarantee the dynamic feasibility of control commands. This effectively resolves the trade-off between accuracy and feasibility in traditional methods under complex working conditions.
(2) In both straight-line and double lane-change trajectory tracking, HMPC significantly reduces longitudinal and lateral tracking errors compared to conventional kinematic MPC. Experiments on slippery surfaces simulating roadway conditions further confirm higher trajectory consistency and improved robustness.
(3) The HMPC strategy, enhanced by dynamic feedback, improves system dynamic response and control smoothness, effectively suppressing overshoot and delay during startup and turning phases.
It should be noted that the proposed HMPC method still has certain limitations, primarily reflected in the increased computational load resulting from the hierarchical structure, as well as the sensitivity of control performance to the accuracy of dynamic model parameters. Additionally, the adaptability of the current method to complex three-dimensional terrains and the parameter tuning mechanism of the controller require further investigation. Future work will focus on developing lightweight algorithms and online parameter identification techniques to improve real-time performance and environmental adaptability and explore the generalization of the method to other mobile platforms and data-driven strategies.

Author Contributions

Conceptualization, C.W. and Z.L.; methodology, C.W., Z.L., X.C.; software, Z.L., T.H., K.Z.; validation, C.W., Z.L., resources, C.W.; S.S., K.M., writing—original draft preparation, C.W., Z.L., T.H., K.Z.; writing—review and editing, Q.M., X.X., Z.W., X.C.; All authors have read and agreed to the published version of the manuscript.

Funding

This research was funded by the National Key R&D Program of China (2023YFC2907600), the Shaanxi Provincial Department of Science and Technology Project (2025JC-YBQN-782), and the Shaanxi Provincial Department of Education to Serve Local Special Program Projects under Grant 22JC051.

Data Availability Statement

The original contributions presented in the study are included in the article, and further inquiries can be directed at the corresponding authors.

Conflicts of Interest

Author Zhenwu Wang was employed by the company CCIC West Testing Co., Ltd. The remaining authors declare that the research was conducted in the absence of any commercial or financial relationships that could be construed as a potential conflict of interest.

References

  1. Wei, Q.; Jin, P.; Zhang, D.; Zhou, G.; Hu, X. Fuzzy Adaptive Sliding Mode Steering Control for Bilateral Electric Drive Tracked Vehicle. J. Henan Univ. Sci. Technol. (Nat. Sci.) 2022, 43, 38–45+6. [Google Scholar]
  2. Jia, W.; Liu, X.; Wang, K.; Zhang, H. Research on Trajectory Tracking Method Of Unmanned Tracked Vehicle Based on MPC. Comput. Simul. 2024, 41, 429–435. [Google Scholar]
  3. Xiong, L.; Yang, X.; Zhuo, G.; Leng, B.; Zhang, R. Review on Motion Control of Autonomous Vehicles. J. Mech. Eng. 2020, 56, 127–143. [Google Scholar]
  4. Duan, J.; Yang, C.; Shi, H. Path Tracking Based on Pure Pursuit Algorithm for Intelligent Vehicles. J. Beijing Univ. Technol. 2016, 42, 1301–1306. [Google Scholar]
  5. Wang, C.; Ma, H.; Xue, X.; Mao, Q.; Song, J.; Wang, R.; Liu, Q. Research on the Deviation Correction Control of a Tracked Drilling and Anchoring Robot in a Tunnel Environment. Actuators 2024, 13, 221. [Google Scholar] [CrossRef]
  6. Xu, M.; Liu, Q. Design and Simulation of Intelligent Vehicle Trajectory Tracking Control Algorithm Based on LQR and PID. J. Taiyuan Univ. Technol. 2022, 53, 877–885. [Google Scholar]
  7. Tang, Z.; Liu, H.; Xue, M.; Chen, H.; Gong, X.; Tao, J. Trajectory Tracking Control of Dual Independent Electric Drive Unmanned Tracked Vehicle Based on MPC-MFAC. Acta Armamentarii 2023, 44, 129–139. [Google Scholar]
  8. Lü, X.; Li, S.; He, X.; Xie, C.; He, S.; Xu, Y.; Fang, J.; Zhang, M.; Yang, X. Hybrid electric vehicles: A review of energy management strategies based on model predictive control. J. Energy Storage 2022, 56, 106112. [Google Scholar] [CrossRef]
  9. Qin, S.; Badgwell, A.T. A survey of industrial model predictive control technology. Control Eng. Pract. 2003, 11, 733–764. [Google Scholar] [CrossRef]
  10. Zhou, Y.; Xue, F.; Zhang, B.; Tian, H.; Xie, F.; Sun, P.; Zhang, X. Model predictive control for multi-axis steering trajectory tracking strategy of heavy-duty articulated vehicle with vehicle status accurate estimation. Results Eng. 2025, 27, 106580. [Google Scholar] [CrossRef]
  11. Song, Q.; Xiong, S. Design of walking controller for crawler vehicle based on MPC. Mod. Mach. 2024, 1, 92–98. [Google Scholar]
  12. Liu, C.; Chen, Z.; Ying, Z.; Jin, Y.; Ge, H. Research on trajectory tracking method of spherical robot based on MPC. J. Ordnance Equip. Eng. 2024, 45, 290–297. [Google Scholar]
  13. Gu, S.; Wu, F.; Gao, X.; Yang, M.; Zhan, Y.; Cheng, J. Trajectory tracking algorithm for mobile robots based on geometric model predictive control. J. Compute. Appl. 2025, 45, 3026–3035. [Google Scholar]
  14. Hu, J.; Hu, Y.; Chen, H.; Liu, K. Research on trajectory tracking of unmanned tracked vehicles based on model predictive control. Acta Armamentaria 2019, 40, 456. [Google Scholar]
  15. Wang, S.; Guo, J.; Mao, Y.; Wang, H.; Fan, J. Research on the model predictive trajectory tracking control of unmanned ground tracked vehicles. Drones 2023, 7, 496. [Google Scholar] [CrossRef]
  16. Wu, H.; Chen, Y.; Qin, H. Model Predictive Control for Enhanced Trajectory Tracking of Autonomous Deep-Sea Tracked Mining Vehicles. IECE Trans. Intell. Unmanned Syst. 2024, 1, 31–43. [Google Scholar] [CrossRef]
  17. Stano, P.; Montanaro, U.; Tavernini, D.; Tufo, M.; Fiengo, G.; Novella, L.; Sorniotti, A. Model predictive path tracking control for automated road vehicles: A review. Annu. Rev. Control 2023, 55, 194–236. [Google Scholar] [CrossRef]
  18. Zou, T.; Angeles, J.; Hassani, F. Dynamic modeling and trajectory tracking control of unmanned tracked vehicles. Robot. Auton. Syst. 2018, 110, 102–111. [Google Scholar] [CrossRef]
  19. Hu, K.; Cheng, K. Trajectory planning for an articulated tracked vehicle and trajectory tracking control based on adaptive model predictive control. Electronics 2023, 12, 1988. [Google Scholar]
  20. Gocer, I.; Baslamisli, S.C. A slip-based model predictive control approach for trajectory following unmanned tracked vehicles. Machines 2025, 13, 817. [Google Scholar] [CrossRef]
  21. Zhou, L.; Wang, G.; Sun, K.; Li, X. Trajectory tracking study of track vehicles based on model predictive control. Stroj. Vestn.—J. Mech. Eng. 2019, 65, 329–342. [Google Scholar] [CrossRef]
  22. Hou, X.; Ma, Y.; Xiang, C. Robust model predictive dynamics control for electric tracked vehicle combined with disturbance observer. Proc. Inst. Mech. Eng. Part D J. Automob. Eng. 2025, 239, 2707–2722. [Google Scholar] [CrossRef]
  23. Shi, Y.; Chai, T. Neural Networks and Multiple Models Based Nonlinear Adaptive Generalized Predictive Control. Acta Autom. Sin. 2007, 5, 540–545. [Google Scholar]
  24. Zhang, X.; Fu, Y. Adaptive model predictive control based on compensation control. Control Theory Amp. Appl. 2025, 42, 455–462. [Google Scholar]
  25. Shi, P.; Chang, H.; Wang, C.; Ma, Q.; Zhou, M. Research on Path Tracking Control of Autonomous Vehicles Based on PSO-BP Optimized MPC. Automob. Technol. 2023, 7, 38–46. [Google Scholar]
Figure 1. Kinematic model of the mobile robot.
Figure 1. Kinematic model of the mobile robot.
Actuators 15 00047 g001
Figure 2. Dynamic model of the mobile robot.
Figure 2. Dynamic model of the mobile robot.
Actuators 15 00047 g002
Figure 3. Flowchart of the Hierarchical Model Predictive Control (HMPC) system.
Figure 3. Flowchart of the Hierarchical Model Predictive Control (HMPC) system.
Actuators 15 00047 g003
Figure 4. Comparison of HMPC and Kinematic MPC in Straight-line Trajectory Simulation.
Figure 4. Comparison of HMPC and Kinematic MPC in Straight-line Trajectory Simulation.
Actuators 15 00047 g004
Figure 5. Comparison of tracking errors for the straight-line trajectory: HMPC versus Kinematic MPC. (a) Longitudinal tracking error. (b) Lateral tracking error. The hierarchical MPC (HMPC) is represented by the red solid line, the conventional kinematic MPC by the blue dashed-dotted line, and the reference straight-line trajectory by the black dashed line.
Figure 5. Comparison of tracking errors for the straight-line trajectory: HMPC versus Kinematic MPC. (a) Longitudinal tracking error. (b) Lateral tracking error. The hierarchical MPC (HMPC) is represented by the red solid line, the conventional kinematic MPC by the blue dashed-dotted line, and the reference straight-line trajectory by the black dashed line.
Actuators 15 00047 g005
Figure 6. Comparison of HMPC and Kinematic MPC in Double lane-change Trajectory Simulation.
Figure 6. Comparison of HMPC and Kinematic MPC in Double lane-change Trajectory Simulation.
Actuators 15 00047 g006
Figure 7. Comparison of tracking errors for the Double lane-change trajectory: HMPC versus Kinematic MPC. (a) Longitudinal tracking error. (b) Lateral tracking error. The hierarchical MPC (HMPC) is represented by the red solid line, the conventional kinematic MPC by the blue dashed-dotted line, and the reference straight-line trajectory by the black dashed line.
Figure 7. Comparison of tracking errors for the Double lane-change trajectory: HMPC versus Kinematic MPC. (a) Longitudinal tracking error. (b) Lateral tracking error. The hierarchical MPC (HMPC) is represented by the red solid line, the conventional kinematic MPC by the blue dashed-dotted line, and the reference straight-line trajectory by the black dashed line.
Actuators 15 00047 g007
Figure 8. Structural diagram of the mobile robot.
Figure 8. Structural diagram of the mobile robot.
Actuators 15 00047 g008
Figure 9. Experimental environment of the mobile robot.
Figure 9. Experimental environment of the mobile robot.
Actuators 15 00047 g009
Figure 10. Comparison of HMPC and Kinematic MPC in experimental trajectory.
Figure 10. Comparison of HMPC and Kinematic MPC in experimental trajectory.
Actuators 15 00047 g010
Figure 11. Comparison of tracking errors for the experimental trajectory: HMPC versus Kinematic MPC. (a) Longitudinal tracking error. (b) Lateral tracking error. The hierarchical MPC (HMPC) is represented by the red solid line, the conventional kinematic MPC by the blue dashed-dotted line, and the reference straight-line trajectory by the black dashed line.
Figure 11. Comparison of tracking errors for the experimental trajectory: HMPC versus Kinematic MPC. (a) Longitudinal tracking error. (b) Lateral tracking error. The hierarchical MPC (HMPC) is represented by the red solid line, the conventional kinematic MPC by the blue dashed-dotted line, and the reference straight-line trajectory by the black dashed line.
Actuators 15 00047 g011
Table 1. Parameters of the mobile robot Body.
Table 1. Parameters of the mobile robot Body.
ParameterSymbolValueUnit
Robot mass W 5 kg
Track center distance B 0.25 m
Track–ground contact length L 0.22 m
Drive sprocket radius r 0.05 m
Moment of inertia I z 0.82 kg m 2
Transmission ratio i 25
Transmission efficiency η 0.9
Adhesion coefficient μ 0.28
Rolling-resistance coefficient f 0.09
Table 2. Parameters of the Kinematic MPC Layer.
Table 2. Parameters of the Kinematic MPC Layer.
ParameterSymbolValueUnit
Sampling period T 0.05 S
Prediction horizon N P 80
Control horizon N C 50
Maximum linear velocity v max 0.8 m / s
Minimum linear velocity v min 0 m / s
Maximum angular velocity ω min 1.2 r a d / s
Minimum angular velocity ω min −1.2 r a d / s
Linear-velocity increment limit Δ v 0.28 m / s
Angular-velocity increment limit Δ ω 0.22 r a d / s
Table 3. Parameters of the Dynamic MPC Layer.
Table 3. Parameters of the Dynamic MPC Layer.
ParametersSymbolValueUnit
Sampling period T 0.05 S
Prediction horizon N P 60
Control horizon N C 40
Maximum driving force (single side) F max 28 N
Driving-force increment limit Δ F max 6 N
Disclaimer/Publisher’s Note: The statements, opinions and data contained in all publications are solely those of the individual author(s) and contributor(s) and not of MDPI and/or the editor(s). MDPI and/or the editor(s) disclaim responsibility for any injury to people or property resulting from any ideas, methods, instructions or products referred to in the content.

Share and Cite

MDPI and ACS Style

Wang, C.; Liu, Z.; Sun, S.; Wang, Z.; Ma, K.; Mao, Q.; Xue, X.; Chen, X.; Zhao, K.; Hu, T. Trajectory Tracking of a Mobile Robot in Underground Roadways Based on Hierarchical Model Predictive Control. Actuators 2026, 15, 47. https://doi.org/10.3390/act15010047

AMA Style

Wang C, Liu Z, Sun S, Wang Z, Ma K, Mao Q, Xue X, Chen X, Zhao K, Hu T. Trajectory Tracking of a Mobile Robot in Underground Roadways Based on Hierarchical Model Predictive Control. Actuators. 2026; 15(1):47. https://doi.org/10.3390/act15010047

Chicago/Turabian Style

Wang, Chuanwei, Zhihao Liu, Siya Sun, Zhenwu Wang, Kexiang Ma, Qinghua Mao, Xusheng Xue, Xi Chen, Kai Zhao, and Tao Hu. 2026. "Trajectory Tracking of a Mobile Robot in Underground Roadways Based on Hierarchical Model Predictive Control" Actuators 15, no. 1: 47. https://doi.org/10.3390/act15010047

APA Style

Wang, C., Liu, Z., Sun, S., Wang, Z., Ma, K., Mao, Q., Xue, X., Chen, X., Zhao, K., & Hu, T. (2026). Trajectory Tracking of a Mobile Robot in Underground Roadways Based on Hierarchical Model Predictive Control. Actuators, 15(1), 47. https://doi.org/10.3390/act15010047

Note that from the first issue of 2016, this journal uses article numbers instead of page numbers. See further details here.

Article Metrics

Back to TopTop