Due to scheduled maintenance work on our servers, there may be short service disruptions on this website between 11:00 and 12:00 CEST on March 28th.
Sign in to use this feature.

Years

Between: -

Subjects

remove_circle_outline
remove_circle_outline
remove_circle_outline
remove_circle_outline
remove_circle_outline
remove_circle_outline
remove_circle_outline
remove_circle_outline
remove_circle_outline

Journals

remove_circle_outline
remove_circle_outline
remove_circle_outline
remove_circle_outline
remove_circle_outline
remove_circle_outline
remove_circle_outline
remove_circle_outline
remove_circle_outline
remove_circle_outline
remove_circle_outline
remove_circle_outline
remove_circle_outline
remove_circle_outline

Article Types

Countries / Regions

remove_circle_outline
remove_circle_outline
remove_circle_outline
remove_circle_outline
remove_circle_outline
remove_circle_outline

Search Results (3,237)

Search Parameters:
Keywords = mobile robot

Order results
Result details
Results per page
Select all
Export citation of selected articles as:
21 pages, 6204 KB  
Article
Event-Triggered Data-Driven Robust Model Predictive Control for an Omni-Directional Mobile Manipulator
by Pu Guo, Chunli Li, Binjie Wang and Chao Ren
Actuators 2026, 15(4), 185; https://doi.org/10.3390/act15040185 - 27 Mar 2026
Abstract
Omni-directional mobile manipulators (OMMs) are inherently nonlinear, strongly coupled, and multiple-input multiple-output systems, posing significant challenges in developing accurate mechanistic models due to their complexity. Koopman operator theory offers a data-driven modeling framework that leverages input–output data to characterize system dynamics, but there [...] Read more.
Omni-directional mobile manipulators (OMMs) are inherently nonlinear, strongly coupled, and multiple-input multiple-output systems, posing significant challenges in developing accurate mechanistic models due to their complexity. Koopman operator theory offers a data-driven modeling framework that leverages input–output data to characterize system dynamics, but there often exist modeling errors. In this paper, an event-triggered data-driven linear model predictive control (MPC) framework is proposed for an OMM, without using any prior knowledge of the robot system. A finite-dimensional approximate linear Koopman model is established for an OMM using input–output data. The Gaussian process regression (GPR) is employed to estimate the model’s errors, while an extended state observer (ESO) is designed to estimate external disturbances. Since the introduction of GPR increases the computational burden, an event-triggered (ET) mechanism is introduced to reduce unnecessary controller recomputations and controller update frequency. Finally, comparative experiments are carried out to verify the effectiveness and performance superiority of the proposed control scheme. Full article
(This article belongs to the Section Control Systems)
19 pages, 2589 KB  
Article
Stochastic Sirs Modeling of Greenhouse Strawberry Infections and Integration with Computer Vision-Based Mobile Spraying Robot
by Raikhan Amanova, Madina Soltangeldinova, Madina Suleimenova, Nurgul Karymsakova, Samal Abdreshova and Zhansaya Duisenbekkyzy
Appl. Sci. 2026, 16(7), 3232; https://doi.org/10.3390/app16073232 - 27 Mar 2026
Abstract
Viral and fungal diseases of greenhouse strawberries lead to significant crop losses, while traditional uniform spraying schemes do not account for the actual distribution of infection foci or changes in the microclimate. This paper proposes an integrated system for greenhouse farms that combines [...] Read more.
Viral and fungal diseases of greenhouse strawberries lead to significant crop losses, while traditional uniform spraying schemes do not account for the actual distribution of infection foci or changes in the microclimate. This paper proposes an integrated system for greenhouse farms that combines a stochastic SIRS model of the epidemic process with a microclimate-dependent infection coefficient βeff(t), a computer vision module based on a lightweight YOLOv10n detector, and a mobile sprayer robot. For three sets of parameters corresponding to moderate infection, outbreak, and suppression scenarios, ensemble simulations are performed (100 realizations per scenario). The results show that the maximum number of infected plants reaches approximately 690 out of 1000 in the outbreak scenario and only about 28 out of 1000 in the suppression scenario, reflecting the effect of timely microclimate correction and local spraying. The YOLOv10n detector is used as a sensor to determine the proportion of affected plants I(0)/N and provides automatic formation of the initial conditions of the population model. The resulting forecasts then serve as the basis for selecting one of three operating modes for the spraying robot (observation, microclimate correction, local treatment). Unlike existing works that consider disease detection, epidemiological models, or robotic spraying separately, this paper proposes a unified closed-loop scheme of “computer vision—stochastic model—mobile robot,” linking detection quality with epidemic process forecasting and treatment strategy. In this study, the feasibility of the proposed system was examined through numerical simulations, detector-level performance evaluation, and offline image-based integrated validation of the detector-to-decision workflow. Full closed-loop experiments in a real greenhouse environment are planned for future work. Full article
Show Figures

Figure 1

22 pages, 4435 KB  
Article
Semantic Mapping in Public Indoor Environments Using Improved Instance Segmentation and Continuous-Frame Dynamic Constraint
by Yumin Lu, Xueyu Feng, Zonghuan Guo, Jianchao Wang, Lin Zhou and Yingcheng Lin
Electronics 2026, 15(7), 1392; https://doi.org/10.3390/electronics15071392 - 26 Mar 2026
Abstract
Reliable semantic perception is crucial for service robots operating in complex public indoor environments. However, existing semantic mapping approaches often face the dual challenges of high computational overhead and semantic redundancy in maps. To address these limitations, this paper proposes a low-resource semantic [...] Read more.
Reliable semantic perception is crucial for service robots operating in complex public indoor environments. However, existing semantic mapping approaches often face the dual challenges of high computational overhead and semantic redundancy in maps. To address these limitations, this paper proposes a low-resource semantic mapping framework based on improved instance segmentation and dynamic constraints from consecutive frames. First, we design the lightweight model MS-YOLO, which adopts MobileNetV4 as its backbone network and incorporates the SHViT neck module, effectively optimizing the balance between detection accuracy and computational cost. Second, we propose a consecutive frame dynamic constraint method that eliminates redundant object annotations through consecutive frame stability verification. Experimental results relating to both fusion and custom datasets demonstrate that compared to YOLOv8n-seg, MS-YOLO achieves improvements in accuracy, recall, and mAP@0.5, while reducing the number of parameters by 11.7% and floating-point operations (FLOPs) by 32.2%. Furthermore, compared to YOLOv11n-seg and YOLOv5n-seg, its FLOPs are reduced by 17.2% and 25.5%, respectively. Finally, the successful deployment and field validation of this system on the Jetson Orin NX platform demonstrate its real-time capability and engineering practicality for edge computing in public indoor service robots. Full article
(This article belongs to the Section Artificial Intelligence)
Show Figures

Figure 1

37 pages, 3866 KB  
Review
Open Surgical Management of Renal Cell Carcinoma with Infradiaphragmatic Venous Tumor Thrombus (Mayo Levels 0–III): The Epitome of Surgical Self-Reliance in Urology
by Dorin Novacescu, Adelina Baloi, Silviu Latcu, Flavia Zara, Dorel Sandesc, Cristina-Stefania Dumitru, Cristian Condoiu, Razvan Bardan, Vlad Dema, Radu Caprariu, Talida Georgiana Cut and Alin Cumpanas
Cancers 2026, 18(7), 1080; https://doi.org/10.3390/cancers18071080 - 26 Mar 2026
Abstract
Background/Objectives: Renal cell carcinoma (RCC) with venous tumor thrombus (VTT) extending into the inferior vena cava (IVC) occurs in 4–10% of patients and represents one of the most technically demanding scenarios in urologic surgery. Open radical nephrectomy with en bloc thrombectomy remains [...] Read more.
Background/Objectives: Renal cell carcinoma (RCC) with venous tumor thrombus (VTT) extending into the inferior vena cava (IVC) occurs in 4–10% of patients and represents one of the most technically demanding scenarios in urologic surgery. Open radical nephrectomy with en bloc thrombectomy remains the gold standard for infradiaphragmatic disease (Mayo Levels 0–III), offering the only realistic prospect for long-term cure. This narrative review provides a technically oriented, evidence-based guide for surgical urologists managing these complex cases. Methods: PubMed/MEDLINE, Scopus, and Web of Science were searched (1970–March 2025) using terms related to RCC, venous tumor thrombus, IVC thrombectomy, and perioperative management. Priority was given to prospective studies, systematic reviews, large retrospective cohorts, and current guidelines (EAU 2025, NCCN v2.2024). Original intraoperative photographs supplement procedural descriptions. Results: We detail the complete perioperative pathway: VTT classification (Mayo/AJCC), multimodal imaging, patient optimization, and level-specific open surgical techniques—ranging from Satinsky clamping for Level 0–I thrombi to full piggyback liver mobilization with hepatic vascular exclusion for Level III disease. Contemporary perioperative mortality is <2% at high-volume centers (reported in single and multicenter retrospective series from high-volume institutions), with 5-year cancer-specific survival of approximately 50–60% in non-metastatic cases. Adjuvant pembrolizumab is now a standard of care following the KEYNOTE-564 trial. Neoadjuvant immune checkpoint inhibitor plus tyrosine kinase inhibitor combinations show promising VTT downstaging rates (44–100%), though their role remains investigational. Robotic-assisted thrombectomy demonstrates favorable perioperative outcomes for Level I–II thrombi at experienced centers. Conclusions: Open surgery remains the cornerstone of curative treatment for RCC with infradiaphragmatic VTT, requiring meticulous preoperative planning and multidisciplinary collaboration at high-volume centers. Integration of perioperative systemic therapies and robotic-assisted approaches holds promise for further improving outcomes in this challenging patient population. Full article
Show Figures

Figure 1

21 pages, 6191 KB  
Article
Mechanically Decoupled Rolling and Turning Design for Pendulum-Driven Unmanned Spherical Robots
by Jiahao Wu, Shiva Raut, Qiqi Xia and Zelin Huang
Actuators 2026, 15(4), 181; https://doi.org/10.3390/act15040181 - 26 Mar 2026
Abstract
Unmanned spherical robots are autonomous mobile platforms with a fully enclosed spherical shell, providing high stability and strong adaptability to complex terrains. However, existing pendulum or flywheel spherical robots often suffer from limited maneuverability, whereas complex hybrid actuation schemes tend to compromise system [...] Read more.
Unmanned spherical robots are autonomous mobile platforms with a fully enclosed spherical shell, providing high stability and strong adaptability to complex terrains. However, existing pendulum or flywheel spherical robots often suffer from limited maneuverability, whereas complex hybrid actuation schemes tend to compromise system stability. To address these issues, this study proposes an improved pendulum-driven spherical robot with a mechanically decoupled actuation design, integrating a pendulum system and a circular gear rack turning mechanism. This design enables smooth linear rolling as well as rapid in-place rotation, significantly enhancing maneuverability and motion flexibility on complex terrains. A dynamic model of the spherical robot is established to describe the decoupled actuation mechanism, and a fuzzy proportional–derivative (PD) control strategy is designed for rolling and steering control. Simulation and prototype experiments were conducted to evaluate trajectory tracking, steering response, and terrain adaptability. The results demonstrate that the proposed spherical robot achieves path following and in-place turning with robust mobility. Full article
(This article belongs to the Section Actuators for Robotics)
Show Figures

Figure 1

23 pages, 27743 KB  
Review
A Framework for Safe Mobile Manipulation in Human-Centered Applications
by Pangcheng David Cen Cheng, Cesare Luigi Blengini, Rosario Francesco Cavelli, Angela Ripi and Marina Indri
Robotics 2026, 15(4), 68; https://doi.org/10.3390/robotics15040068 (registering DOI) - 25 Mar 2026
Abstract
In recent years, applications with robots collaborating actively with humans have been increasing. The transition from Industry 4.0 to 5.0 rearranges the focus of fully automated processes to a human-centered system that allows more customization and flexibility. In human-centered systems, the robot is [...] Read more.
In recent years, applications with robots collaborating actively with humans have been increasing. The transition from Industry 4.0 to 5.0 rearranges the focus of fully automated processes to a human-centered system that allows more customization and flexibility. In human-centered systems, the robot is expected to safely assist or provide support to the human operator, avoiding any unintentional harm, while the latter is focused on tasks that require human reasoning, since current decision-making systems still have some limitations. This survey reviews all the main functionalities required to make a robot (collaborative or not) act as an assistant for human operators, analyzing and comparing solutions proposed by the authors (based on previous works) and/or the ones available in the literature. In this way, it is possible to combine those functionalities and build a complete framework enabling safe mobile manipulation while interacting with humans. In particular, a mobile manipulator is used to receive requests from a user, navigate in a human-shared environment, identify the requested object, and grasp and safely deliver such an object to the user. The framework, which is completed by a user interface designed using Android Studio, is developed in ROS1, tested, and validated on a real mobile manipulator in real-world conditions. Full article
(This article belongs to the Special Issue Human–Robot Collaboration in Industry 5.0)
Show Figures

Figure 1

21 pages, 1371 KB  
Article
H Control for Walking Robots Robust to the Bounded Uncertainties in the State and the Model
by Ahmad Aldaher and Sergei Savin
Robotics 2026, 15(4), 67; https://doi.org/10.3390/robotics15040067 (registering DOI) - 25 Mar 2026
Viewed by 45
Abstract
In recent years, we have seen a constant increase in the capabilities of walking robots, leading to early cases of their practical use, and a much broader application is expected in the near future. However, creating a robust control design (in the presence [...] Read more.
In recent years, we have seen a constant increase in the capabilities of walking robots, leading to early cases of their practical use, and a much broader application is expected in the near future. However, creating a robust control design (in the presence of disturbances and model uncertainties) for walking robots still remains a challenge. One challenging source of uncertainty is the combination of the contact constraints and the lack of full state information, which can potentially lead to an offset (a steady-state error) in the robot’s position, interfering with tasks requiring high accuracy and deteriorating the overall performance of the robot. This is further exacerbated by the presence of multiplicative model uncertainties, common to mobile robots. In this work, we introduce an H control formulation designed to attenuate this type of disturbance. The proposed method can handle norm-bounded multiplicative uncertainties in the state, control, and disturbance matrices using a full-state static feedback control. The resulting control design procedure is a single semidefinite program which provides a large computational advantage over the alternative dynamic feedback controller methods. We demonstrate the effectiveness of the method in comparison with the alternative formulations in simulation. We demonstrate that the method can be effectively tuned using a regularization term in the cost function. We show that the upper bounds on the H gain of the closed-loop system can be effectively tightened post control design. Full article
(This article belongs to the Section Sensors and Control in Robotics)
Show Figures

Figure 1

29 pages, 6656 KB  
Article
Improvements to the FLOAM Algorithm: GICP Registration and SOR Filtering in Mobile Robots with Pure Laser Configuration and Enhanced SLAM Performance
by Shichen Fu, Tianbao Zhao, Junkai Zhang, Guangming Guo and Weixiong Zheng
Appl. Sci. 2026, 16(7), 3141; https://doi.org/10.3390/app16073141 - 24 Mar 2026
Viewed by 100
Abstract
Laser SLAM is a key enabling technology for autonomous navigation of intelligent mobile robots. The standard FLOAM algorithm experiences low positioning accuracy, weak anti-interference performance, and prone error accumulation in pure LiDAR scenarios, making it difficult to meet practical engineering requirements. The focus [...] Read more.
Laser SLAM is a key enabling technology for autonomous navigation of intelligent mobile robots. The standard FLOAM algorithm experiences low positioning accuracy, weak anti-interference performance, and prone error accumulation in pure LiDAR scenarios, making it difficult to meet practical engineering requirements. The focus of numerous studies is thus on improved pure laser SLAM algorithms that are highly robust. The enhanced algorithm of FLOAM GICP registration and SOR filtering is applied in this study. The SOR filtering processes the laser point cloud to remove outlier noise. The GICP registration replaces the classic with an optimized matching cost function. Experiments are conducted on a mobile robot with a Leishen C16 LiDAR to simulate real-life tests in an indoor corridor and outdoor plaza on the Gazebo simulation platform. The results from the EVO tool’s quantitative evaluation indicate that the indoor mean absolute error and RMSE were reduced by 46.67% and 41.67% compared with FLOAM. The outdoor mean and maximum errors are reduced by 46.00% and 70.00%, respectively. The proposed improved scheme achieves centimeter-level positioning accuracy and strong robustness in pure laser configurations without auxiliary sensors such as IMUs or odometers, providing a reliable technical solution for the engineering application of mobile robots in sensor-constrained scenarios. Full article
Show Figures

Figure 1

29 pages, 8910 KB  
Article
Field Evaluation of a Robotic Apple Harvester with Negative-Pressure Driven End-Effectors on a Simplified 4-DoF Manipulator
by Guangrui Hu, Jianguo Zhou, Shiwei Wen, Ning Chen, Chen Chen, Fangmin Cheng, Yu Chen and Jun Chen
Agriculture 2026, 16(7), 717; https://doi.org/10.3390/agriculture16070717 (registering DOI) - 24 Mar 2026
Viewed by 96
Abstract
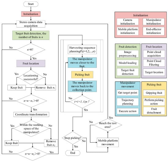
Apple picking is an inherently labor-intensive, time-consuming, and costly task, and robotic harvesting represents a potential alternative to address this challenge. This study presents the development and field evaluation of an integrated robotic system for apple harvesting, which combines machine vision, a dual [...] Read more.
Apple picking is an inherently labor-intensive, time-consuming, and costly task, and robotic harvesting represents a potential alternative to address this challenge. This study presents the development and field evaluation of an integrated robotic system for apple harvesting, which combines machine vision, a dual four-degree-of-freedom (DoF) manipulator, and a mobile platform. The harvesting mechanism employed a streamlined 4-DoF manipulator driven by closed-loop stepper motors, incorporating a differential gear mechanism to execute yaw and pitch motions. Trajectory planning utilized linear interpolation with a harmonic acceleration/deceleration profile to ensure smooth end-effector movement. Fruit detection and localization within the canopy were performed by a stereo vision system running a lightweight deep neural network, achieving a mean hand-eye calibration accuracy of 4.7 ± 2.7 mm. Three negative-pressure driven soft end-effector designs—a suction soft end-effector (SSE), a grasping soft end-effector (GSE), and a suction-grasping soft end-effector (SGSE)—were assessed for their harvesting performance. Field trials conducted in a commercial spindle orchard demonstrated that the GSE achieved the highest performance, with a harvesting success rate of 80.80% among reachable fruits, a full-process success rate (from detection to collection) of 61.59%, an overall fruit damage rate of 10.89%, and an average single-fruit cycle time of 5.27 s. In contrast, the SSE and SGSE showed lower success rates (49.21% and 64.71%, respectively). This work provides a practical robotic harvesting solution. It validates the feasibility of a zoned, multi-manipulator harvesting strategy and delivers comparative data to guide the development of more efficient and robust harvesting robots. Full article
(This article belongs to the Section Agricultural Technology)
Show Figures

Graphical abstract

24 pages, 4256 KB  
Article
Real-Time Obstacle Avoidance Path Planning Method for AGVs Integrating Improved A* Algorithm, DWA and Key Point Extraction
by Kaiyu Su, Yi Lu and Yiming Fang
Electronics 2026, 15(6), 1336; https://doi.org/10.3390/electronics15061336 - 23 Mar 2026
Viewed by 123
Abstract
The A* algorithm is widely used in path planning for Automated Guided Vehicles (AGVs), but the path it generates is prone to collision with random obstacles. To address this issue, this paper proposes a hybrid path planning algorithm integrating the improved A* algorithm [...] Read more.
The A* algorithm is widely used in path planning for Automated Guided Vehicles (AGVs), but the path it generates is prone to collision with random obstacles. To address this issue, this paper proposes a hybrid path planning algorithm integrating the improved A* algorithm with Dynamic Window Approach (DWA). Firstly, a global key point extraction strategy is adopted, and Bresenham’s line algorithm is used to eliminate redundant path points and turning inflection points, optimizing the conciseness and continuity of the path while redefining the child nodes of the current position. Secondly, in complex environments, the inflection points of the global path are taken as the target points of DWA to segment the path, and local dynamic planning is combined to achieve real-time obstacle avoidance. Simulation results show that compared with the traditional A* algorithm, the improved algorithm reduces the planning time by 24.19%, decreases the number of inflection points by 40.00%, and shortens the path length by 1.49%. In environments with random obstacles, the path generated by the hybrid algorithm is smoother, which can effectively enhance the local obstacle avoidance capability and improve the safety of path planning. Furthermore, physical experiments on an AGV platform with a distributed master-slave control architecture (STM32 microcontroller and Jetson embedded processor) verify the algorithm’s hardware compatibility and real-time computing performance, validating its engineering applicability in practical industrial scenarios. Full article
(This article belongs to the Special Issue AI for Real-Time Industrial Automation and Control Systems)
Show Figures

Figure 1

23 pages, 51743 KB  
Article
Debiased Multiplex Tokenization Using Mamba-Based Pointers for Efficient and Versatile Map-Free Visual Relocalization
by Wenshuai Wang, Hong Liu, Shengquan Li, Peifeng Jiang, Dandan Che and Runwei Ding
Mach. Learn. Knowl. Extr. 2026, 8(3), 83; https://doi.org/10.3390/make8030083 - 23 Mar 2026
Viewed by 97
Abstract
Visual localization plays a critical role for mobile robots to estimate their position and orientation in GPS-denied environments. However, its efficiency, robustness, and generalization are fundamentally undermined by severe viewpoint changes and dramatic appearance variations, which present persistent challenges for image-based feature representation [...] Read more.
Visual localization plays a critical role for mobile robots to estimate their position and orientation in GPS-denied environments. However, its efficiency, robustness, and generalization are fundamentally undermined by severe viewpoint changes and dramatic appearance variations, which present persistent challenges for image-based feature representation and pose estimation under real-world conditions. Recently, map-free visual relocalization (MFVR) has emerged as a promising paradigm for lightweight deployment and privacy isolation on edge devices, while how to learn compact and invariant image tokens without relying on structural 3D maps still remains a core problem, particularly in highly dynamic or long-term scenarios. In this paper, we propose the Debiased Multiplex Tokenizer as a novel method (termed as DMT-Loc) for efficient and versatile MFVR to address these issues. Specifically, DMT-Loc is built upon a pretrained vision Mamba encoder and integrates three key modules for relative pose regression: First, Multiplex Interactive Tokenization yields robust image tokens with non-local affinities and cross-domain descriptions. Second, Debiased Anchor Registration facilitates anchor token matching through proximity graph retrieval and autoregressive pointer attribution. Third, Geometry-Informed Pose Regression empowers multi-layer perceptrons with a symmetric swap gating mechanism operating inside each decoupled regression head to support accurate and flexible pose prediction in both pair-wise and multi-view modes. Extensive evaluations across seven public datasets demonstrate that DMT-Loc substantially outperforms existing baselines and ablation variants in diverse indoor and outdoor environments. Full article
Show Figures

Graphical abstract

22 pages, 9224 KB  
Article
Extending Inflatable Actuator with Spool Mechanism Incorporating Air Supply Tubes Within Its Body
by Yuki Satake and Shinichi Hirai
Actuators 2026, 15(3), 176; https://doi.org/10.3390/act15030176 - 22 Mar 2026
Viewed by 122
Abstract
Soft actuators provide a wide range of motion capabilities, allowing for the advancement of novel mobile robots. However, soft actuators that possess the capability required to achieve three-dimensional movement are limited. In addition, the presence of air supply tubes poses a challenge to [...] Read more.
Soft actuators provide a wide range of motion capabilities, allowing for the advancement of novel mobile robots. However, soft actuators that possess the capability required to achieve three-dimensional movement are limited. In addition, the presence of air supply tubes poses a challenge to utilizing pneumatic actuators as mobile robot components. This study presents a long inflatable actuator with a novel structure in which air supply tubes are arranged within its body. This structure enables the extension of the inflatable tube with minimal deformation. The proposed actuator comprises an inflatable tube and a spool mechanism. The length of the actuator is controlled by a motor. The performance of the actuator was evaluated experimentally, validating its alignment with our proposed models. The results showed that the proposed actuator exerted extension and contraction forces of 28 N and 87 N, respectively. Furthermore, the proposed actuator can be equipped with a gripper at its tip, enhancing its functionality. In a demonstration, this gripper-equipped actuator successfully extended to grasp a bar at a height of 1.3 m and contracted while lifting a 1.0 kg base. This demonstration indicated that the proposed actuator could provide the required arm motions of a bi-arm climbing robot. Full article
(This article belongs to the Special Issue Soft Actuators and Robotics—2nd Edition)
Show Figures

Figure 1

26 pages, 5183 KB  
Article
Comparative Analysis and PSO-Based Optimization of Battery Technologies for Autonomous Mobile Robots
by Masood Shahbazi, Ebrahim Seidi and Artur Ferreira
Batteries 2026, 12(3), 108; https://doi.org/10.3390/batteries12030108 - 22 Mar 2026
Viewed by 155
Abstract
Autonomous mobile robots are transforming industries from e-commerce logistics to field exploration, but their effectiveness depends on onboard energy storage. This study addresses the challenge of selecting optimal battery technologies for autonomous mobile robots, balancing performance, energy efficiency, thermal stability, and cost across [...] Read more.
Autonomous mobile robots are transforming industries from e-commerce logistics to field exploration, but their effectiveness depends on onboard energy storage. This study addresses the challenge of selecting optimal battery technologies for autonomous mobile robots, balancing performance, energy efficiency, thermal stability, and cost across diverse applications. We focus on lithium-ion, lithium-polymer, and nickel-metal hydride batteries, the most common power solutions, each with distinct advantages and disadvantages in energy density, form factor, thermal stability, and cost. A dynamic modeling and simulation framework in MapleSim evaluated these chemistries under defined and representative operating conditions, tracking state of charge and temperature during charging and discharging. A Particle Swarm Optimization algorithm evaluated 37 battery configurations by thermal stability, energy efficiency, and cost across five use cases. Key results indicate that for logistics and warehousing, lithium nickel manganese cobalt oxide with graphite is optimal; for healthcare, lithium nickel manganese cobalt oxide with lithium titanate oxide excels; for manufacturing, lithium nickel cobalt aluminum oxide with graphite leads; for agricultural robots, lithium manganese oxide with graphite is best; and for exploration and mining, lithium iron phosphate with graphite is most reliable. These results provide a structured basis for battery selection, showing how simulation-driven, multi-criteria decision-making enhances energy management and operational reliability. Full article
Show Figures

Figure 1

22 pages, 891 KB  
Systematic Review
The Use of Augmented Reality for Navigation in Minimally Invasive Abdominal and Thoracic Soft-Tissue Surgery: A Systematic Review
by Inga Steinberga, Victor Gabriel El-Hajj, Laura Cercenelli, Mario Romero, Kenny A. Rodriguez-Wallberg, Erik Edström and Adrian Elmi-Terander
Sensors 2026, 26(6), 1962; https://doi.org/10.3390/s26061962 - 20 Mar 2026
Viewed by 354
Abstract
Surgical navigation and augmented reality (AR) are widely used in neurosurgery, spinal surgery, and orthopedics. However, their use in minimally invasive abdominal and thoracic soft-tissue surgery is limited, as tracking deformable, mobile organs is challenging. Recent advances in AR may address these challenges [...] Read more.
Surgical navigation and augmented reality (AR) are widely used in neurosurgery, spinal surgery, and orthopedics. However, their use in minimally invasive abdominal and thoracic soft-tissue surgery is limited, as tracking deformable, mobile organs is challenging. Recent advances in AR may address these challenges to improve intraoperative navigation. This systematic review, registered in PROSPERO (2024) and based on PRISMA guidelines, analyzes literature from 2014 to 2024 about AR in minimally invasive abdominal and thoracic soft-tissue surgery. It identifies target organs, describes AR hardware and software, and evaluates accuracy levels, usability outcomes, clinical benefits, technical limitations, and research needs. Searches of PubMed, Web of Science, and Embase for English-language studies found 1297 records, of which only 28 (2%) met the inclusion criteria. Nearly half (n =12; 42%) focused on liver surgery; none on gynecologic surgery. The AR devices varied in tracking methods, image processing, visualization, and display. Overall, AR improved anatomical guidance and procedural planning, especially in complex surgeries. Integration with robotic systems may further boost visualization, precision, and workflow, though challenges remain in standardization, large-cohort validation, and workflow integration. Full article
(This article belongs to the Special Issue Virtual, Augmented, and Mixed Reality in Biomedical Engineering)
Show Figures

Figure 1

23 pages, 7102 KB  
Article
Detection of Uniform Corrosion in Steel Pipes Using a Mobile Artificial Vision System
by Rafael Antonio Rodríguez Ospino, Cristhian Manuel Durán Acevedo and Jeniffer Katerine Carrillo Gómez
Corros. Mater. Degrad. 2026, 7(1), 21; https://doi.org/10.3390/cmd7010021 - 20 Mar 2026
Viewed by 179
Abstract
Corrosion in steel pipelines can cause critical failures in industrial systems, while conventional inspection methods such as radiography and ultrasonic testing are costly and require specialized personnel. This study presents a mobile computer vision system for automated corrosion detection inside steel pipes using [...] Read more.
Corrosion in steel pipelines can cause critical failures in industrial systems, while conventional inspection methods such as radiography and ultrasonic testing are costly and require specialized personnel. This study presents a mobile computer vision system for automated corrosion detection inside steel pipes using deep learning-based visual analysis. The proposed system consists of a Raspberry Pi 4-based mobile robot equipped with a high-resolution camera for internal inspection. Acquired images were processed using color-space transformations (RGB–HSV), filtering, and segmentation. Convolutional neural networks and semantic segmentation models, including YOLOv8-seg (Instance segmentation) and DeepLabV3 (Semantic segmentation), were trained on a custom corrosion image dataset to identify corroded regions. Real-time visualization was implemented via Flask-based video streaming. Experimental results demonstrated high detection accuracy for uniform corrosion, achieving a mean Intersection over Union (mIoU) above 0.98 and a precision of 0.99 with the YOLOv8-seg model. These results indicate that the proposed system enables reliable and automated corrosion inspection, with the potential to reduce inspection costs and improve operational efficiency. Future work will focus on enhancing real-time performance through hardware optimization. Full article
Show Figures

Figure 1

Back to TopTop