Development of a 3 kW Wind Energy Conversion System Emulator Using a Grid-Connected Doubly-Fed Induction Generator
Abstract
1. Introduction
- The capability to simulate and test the system under various wind profiles.
- Real-time validation of advanced control strategies for managing active and reactive power.
- Online implementation and evaluation of different MPPT algorithms.
- Testing of different grid synchronization techniques.
- A highly valuable tool for the WECS industry, research laboratories, and as an educational platform for teaching wind turbine operation, control, and dynamic behavior.
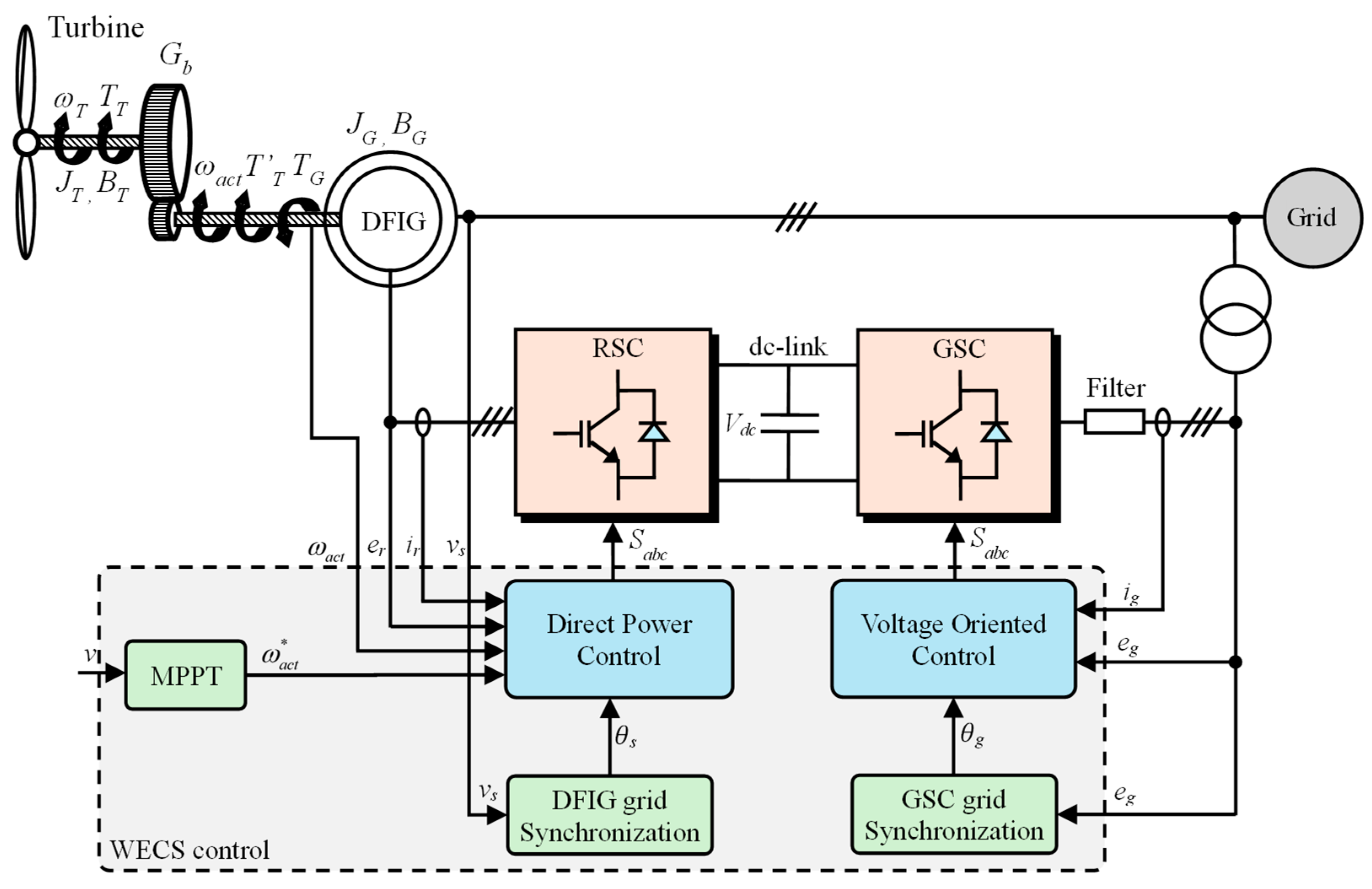
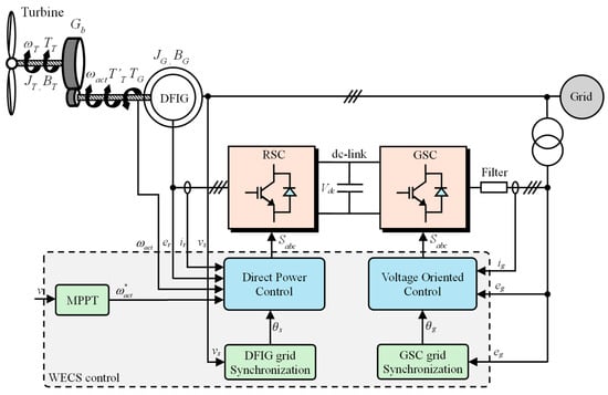
2. Overall Scheme of the WECS
2.1. Extracted Wind Power
2.2. Wind Turbine Mechanical Model
2.3. MPPT-Based Wind Turbine Control
3. SEDCM-Based WTE
3.1. Electromagnetic Torque Controller Design for the SEDCM
3.2. Electromagnetic Torque Compensation Loop for the SEDCM
3.3. Dynamic Behavior of SEDCM-Based WTE
4. DFIG Direct Power Control
4.1. DFIG Inner Control Loop
4.2. DFIG Speed Control Loop
4.3. DFIG Grid Synchronization
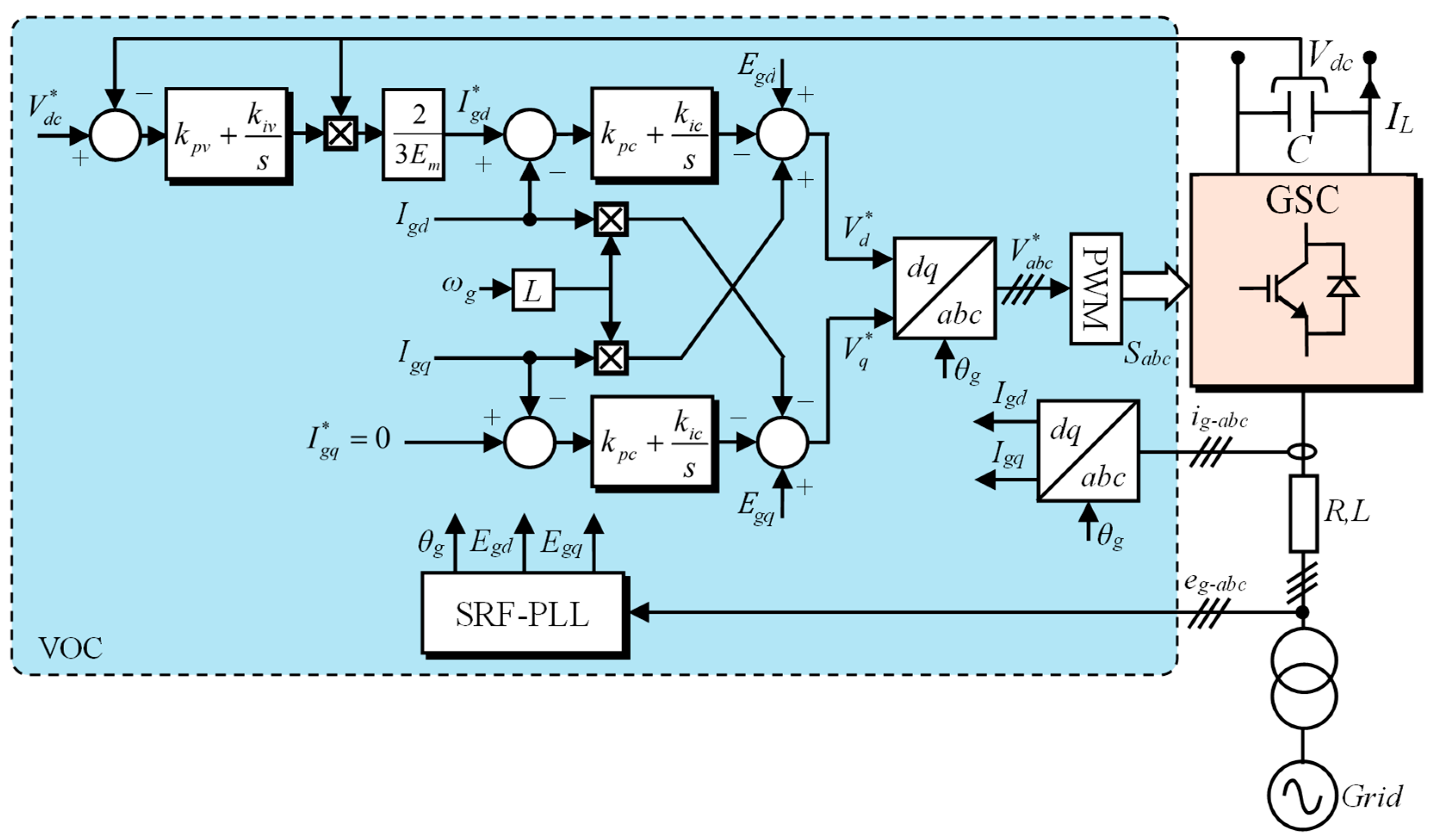
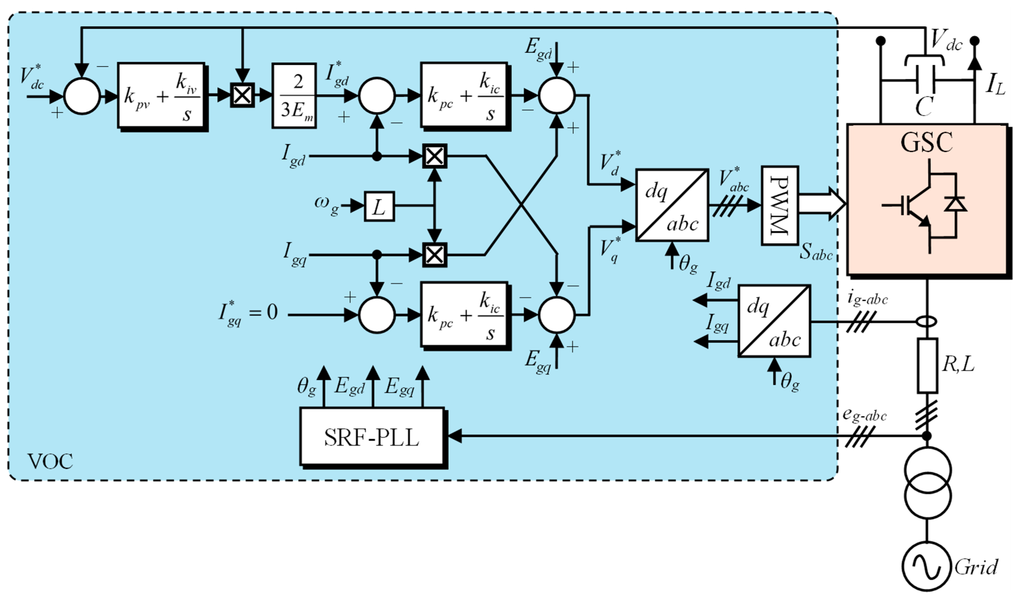
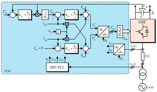
5. GSC Control
5.1. Current Control Loop
5.2. DC Voltage Control Loop
6. Experimental Results
- A 3 kW DFIG, with parameters listed in Table 3, is controlled via a PWM converter connected to its rotor winding (RSC). The DPC algorithm is implemented through the RSC using a dSPACE DS1104 board.
- The GSC is a PWM rectifier connected to the grid through an inductive filter and an isolation transformer. This GSC is controlled to provide a 220 V DC voltage at a unity power factor to the DC bus, which manages the rotor voltages of the DFIG. Additionally, it ensures the connection of the DFIG’s rotor side to the grid. The GSC is controlled using the VOC method, implemented through a second dSPACE DS1104 board. The GSC parameters are listed in Table 4.
6.1. WTE Results
6.2. DFIG Results
6.3. GSC Results
7. Conclusions
Author Contributions
Funding
Data Availability Statement
Conflicts of Interest
References
- Blaabjerg, F.; Teodorescu, R.; Liserre, M.; Timbus, A.V. Overview of Control and Grid Synchronization for Distributed Power Generation Systems. IEEE Trans. Ind. Electron. 2006, 53, 1398–1409. [Google Scholar] [CrossRef]
- Chhipa, A.A.; Vyas, S.; Kumar, V.; Joshi, R.R. Role of Power Electronics and Optimization Techniques in Renewable Energy Systems. In Intelligent Algorithms for Analysis and Control of Dynamical Systems; Kumar, R., Singh, V.P., Mathur, A., Eds.; Springer: Singapore, 2021; pp. 167–175. ISBN 978-981-15-8045-1. [Google Scholar]
- Maheshwari, Z.; Kengne, K.; Bhat, O. A comprehensive review on wind turbine emulators. Renew. Sustain. Energy Rev. 2023, 180, 113297. [Google Scholar] [CrossRef]
- Rajendran, S.; Diaz, M.; Devi, V.S.K.; Jena, D.; Travieso, J.C.; Rodriguez, J. Wind Turbine Emulators—A Review. Processes 2023, 11, 747. [Google Scholar] [CrossRef]
- Fadaeinedjad, R.; Moallem, M.; Moschopoulos, G. Simulation of a Wind Turbine with Doubly Fed Induction Generator by FAST and Simulink. IEEE Trans. Energy Convers. 2008, 23, 690–700. [Google Scholar] [CrossRef]
- Gan, C.; Todd, R.; Apsley, J.M. Drive System Dynamics Compensator for a Mechanical System Emulator. IEEE Trans. Ind. Electron. 2015, 62, 70–78. [Google Scholar] [CrossRef]
- Son, J.-Y.; Ma, K. Wind Energy Systems. Proc. IEEE 2017, 105, 2116–2131. [Google Scholar] [CrossRef]
- Wollz, D.H.; da Silva, S.A.O.; Sampaio, L.P. Real-time monitoring of an electronic wind turbine emulator based on the dynamic PMSG model using a graphical interface. Renew. Energy 2020, 155, 296–308. [Google Scholar] [CrossRef]
- Previero, G.R.; da Silva, S.A.O.; Sampaio, L.P.; Wollz, D.H. Electronic Emulator of a Wind Energy System with Full-Scale Power Converter and Permanent Magnet Synchronous Generator. J. Control Autom. Electr. Syst. 2024, 35, 574–587. [Google Scholar] [CrossRef]
- Yan, J.; Feng, Y.; Dong, J. Study on dynamic characteristic of wind turbine emulator based on PMSM. Renew. Energy 2016, 97, 731–736. [Google Scholar] [CrossRef]
- Chen, P.-Y.; Hu, K.-W.; Lin, Y.-G.; Liaw, C.-M. Development of a Prime Mover Emulator Using a Permanent-Magnet Synchronous Motor Drive. IEEE Trans. Power Electron. 2018, 33, 6114–6125. [Google Scholar] [CrossRef]
- Schechner, K.; Hackl, C.M. Scaling of the Drive Train Dynamics of Large-Scale Wind Turbine Systems for Real-Time Emulation in Small-Scale Laboratory Setups. IEEE Trans. Ind. Electron. 2019, 66, 6779–6788. [Google Scholar] [CrossRef]
- Kojabadi, H.; Chang, L.; Boutot, T. Development of a Novel Wind Turbine Simulator for Wind Energy Conversion Systems Using an Inverter-Controlled Induction Motor. IEEE Trans. Energy Convers. 2004, 19, 547–552. [Google Scholar] [CrossRef]
- Sajadi, A.; Rosłaniec, Ł.; Kłos, M.; Biczel, P.; Loparo, K.A. An emulator for fixed pitch wind turbine studies. Renew. Energy 2016, 87, 391–402. [Google Scholar] [CrossRef]
- Castelló, J.; Espí, J.M.; García-Gil, R. Development details and performance assessment of a Wind Turbine Emulator. Renew. Energy 2016, 86, 848–857. [Google Scholar] [CrossRef]
- Gan, L.K.; Shek, J.K.H.; Mueller, M.A. Modeling and Characterization of Downwind Tower Shadow Effects Using a Wind Turbine Emulator. IEEE Trans. Ind. Electron. 2017, 64, 7087–7097. [Google Scholar] [CrossRef]
- Mohammadi, E.; Fadaeinedjad, R.; Naji, H.R.; Moschopoulos, G. Investigation of Horizontal and Vertical Wind Shear Effects Using a Wind Turbine Emulator. IEEE Trans. Sustain. Energy 2019, 10, 1206–1216. [Google Scholar] [CrossRef]
- Mohammadi, E.; Fadaeinedjad, R.; Naji, H.R. Platform for design, simulation, and experimental evaluation of small wind turbines. IET Renew. Power Gener. 2019, 13, 1576–1586. [Google Scholar] [CrossRef]
- Martínez-Márquez, C.I.; Twizere-Bakunda, J.D.; Lundback-Mompó, D.; Orts-Grau, S.; Gimeno-Sales, F.J.; Seguí-Chilet, S. Small Wind Turbine Emulator Based on Lambda-Cp Curves Obtained under Real Operating Conditions. Energies 2019, 12, 2456. [Google Scholar] [CrossRef]
- Mohammadi, E.; Fadaeinedjad, R.; Moschopoulos, G. Investigation of power quality and structural loads for two-bladed wind turbines with rigid and teetered rotors using a wind turbine emulator. IET Electr. Power Appl. 2020, 14, 2707–2716. [Google Scholar] [CrossRef]
- Mohammadi, E.; Fadaeinedjad, R.; Moschopoulos, G. An electromechanical emulation-based study on the behaviour of wind energy conversion systems during short circuit faults. Energy Convers. Manag. 2020, 205, 112401. [Google Scholar] [CrossRef]
- Battaiotto, P.; Mantz, R.; Puleston, P. A Wind Turbine Emulator Based on a Dual DSP Processor System. IFAC Proc. Vol. 1995, 28, 249–254. [Google Scholar] [CrossRef]
- Diop, A.D.; Nichita, C.; Belhache, J.J.; Dakyo, B.; Ceanga, E. Error Evaluation for Models of Real Time Wind Turbine Simulators. Wind. Eng. 2000, 24, 203–221. [Google Scholar] [CrossRef]
- Lopes, L.A.; Lhuilier, J.; Khokhar, M.F.; Mukherjee, A. A Wind Turbine Emulator That Represents the Dynamics of the Wind Turbine Rotor and Drive Train. In Proceedings of the 2005 IEEE 36th Power Electronics Specialists Conference, Dresden, Germany, 16 June 2005; pp. 2092–2097. [Google Scholar]
- Chinchilla, M.; Arnaltes, S.; Rodriguez-Amenedo, J.L. Laboratory Set-up for Wind Turbine Emulation. In Proceedings of the 2004 IEEE International Conference on Industrial Technology, IEEE ICIT’04, Hammamet, Tunisia, 8 December 2004; pp. 553–557. [Google Scholar]
- Premkumar, K.; Vishnupriya, M.; Sudhakar Babu, T.; Manikandan, B.V.; Thamizhselvan, T.; Nazar Ali, A.; Rabiul Islam, M.; Kouzani, A.Z.; Parvez Mahmud, M.A. Black Widow Optimization-Based Optimal PI-Controlled Wind Turbine Emulator. Sustainability 2020, 12, 10357. [Google Scholar] [CrossRef]
- Hazzab, A.; Gouabi, H.; Habbab, M.; Rezkallah, M.; Ibrahim, H.; Chandra, A. Wind turbine emulator control improvement using nonlinear PI controller for wind energy conversion system: Design and real-time implementation. Int. J. Adapt. Control Signal Process. 2023, 37, 1151–1165. [Google Scholar] [CrossRef]
- Bhayo, M.A.; Mirsaeidi, S.; Koondhar, M.A.; Chandio, S.; Tunio, M.A.; Allasi, H.L.; Aziz, M.J.A.; Idris, N.R.N. An Experimental Hybrid Control Approach for Wind Turbine Emulator. IEEE Access. 2023, 11, 58064–58077. [Google Scholar] [CrossRef]
- Benzaouia, S.; Mokhtari, M.; Zouggar, S.; Rabhi, A.; Elhafyani, M.L.; Ouchbel, T. Design and implementation details of a low cost sensorless emulator for variable speed wind turbines. Sustain. Energy Grids Netw. 2021, 26, 100431. [Google Scholar] [CrossRef]
- Martinez, F.; Herrero, L.C.; de Pablo, S. Open loop wind turbine emulator. Renew. Energy 2014, 63, 212–221. [Google Scholar] [CrossRef]
- Moussa, I.; Bouallegue, A.; Khedher, A. New wind turbine emulator based on DC machine: Hardware implementation using FPGA board for an open-loop operation. IET Circuits Devices Syst. 2019, 13, 896–902. [Google Scholar] [CrossRef]
- Munteanu, I.; Bratcu, A.I.; Bacha, S.; Roye, D.; Guiraud, J. Hardware-in-the-Loop-based Simulator for a Class of Variable-speed Wind Energy Conversion Systems: Design and Performance Assessment. IEEE Trans. Energy Convers. 2010, 25, 564–576. [Google Scholar] [CrossRef]
- Farag, W.A. Accurate wind energy harvest assessment using a comprehensive ultra-large-wind-turbine emulation. J. Eng. Res. 2023, 11, 123–133. [Google Scholar] [CrossRef]
- Hussain, J.; Mishra, M.K. An Efficient Wind Speed Computation Method Using Sliding Mode Observers in Wind Energy Conversion System Control Applications. IEEE Trans. Ind. Appl. 2020, 56, 730–739. [Google Scholar] [CrossRef]
- Krim, Y.; Abbes, D.; Krim, S.; Mimouni, M.F. A second-order sliding-mode control for a real time emulator of a wind power system synchronized with electrical network. Int. Trans. Electr. Energy Syst. 2019, 29, e12051. [Google Scholar] [CrossRef]
- Nair, R.; Narayanan, G. Emulation of Wind Turbine System Using Vector Controlled Induction Motor Drive. IEEE Trans. Ind. Appl. 2020, 56, 4124–4133. [Google Scholar] [CrossRef]
- Arıfujjaman, M.; Iqbal, M.T.; Quaıcoe, J.E. Emulation of a Small Wind Turbine System with a Separately-Excited Dc Machine. IU-J. Electr. Electron. Eng. 2008, 8, 569–579. [Google Scholar]
- Behera, P.K.; Mendi, B.; Sarangi, S.K.; Pattnaik, M. Robust wind turbine emulator design using sliding mode controller. Renew. Energy Focus 2021, 36, 79–88. [Google Scholar] [CrossRef]
- Park, J.-Y.; Lee, J.-K.; Oh, K.-Y.; Lee, J.-S.; Kim, B.-J. Design of Simulator for 3MW Wind Turbine and Its Condition Monitoring System. In Proceedings of the International MultiConference of Engineers and Computer Scientists, IMECS, Hong Kong, China, 17–19 March 2010; pp. 930–933. [Google Scholar]
- Jing, B.; Qun, L.; Qiang, L.; Zaiyu, C.; Yuchong, H.; Minghui, Y. Inertia compensation for wind turbine emulator based on anticipation deviation suppression. Electr. Power Syst. Res. 2023, 224, 109751. [Google Scholar] [CrossRef]
- Weijie, L.; Minghui, Y.; Rui, Z.; Minghe, J.; Yun, Z. Investigating Instability of the Wind Turbine Simulator with the Conventional Inertia Emulation Scheme. In Proceedings of the 2015 IEEE Energy Conversion Congress and Exposition (ECCE), Montreal, QC, Canada, 20–24 September 2015; pp. 983–989. [Google Scholar]
- Yin, M.; Li, W.; Chung, C.Y.; Chen, Z.; Zou, Y. Inertia compensation scheme of WTS considering time delay for emulating large-inertia turbines. IET Renew. Power Gener. 2017, 11, 529–538. [Google Scholar] [CrossRef]
- Abdeddaim, S.; Betka, A.; Drid, S.; Becherif, M. Implementation of MRAC controller of a DFIG based variable speed grid connected wind turbine. Energy Convers. Manag. 2014, 79, 281–288. [Google Scholar] [CrossRef]
- Coelho, P. The Betz limit and the corresponding thermodynamic limit. Wind. Eng. 2023, 47, 491–496. [Google Scholar] [CrossRef]
- Monfared, M.; Kojabadi, H.M.; Rastegar, H. Static and dynamic wind turbine simulator using a converter controlled dc motor. Renew. Energy 2008, 33, 906–913. [Google Scholar] [CrossRef]
- Aström, K.J.; Hägglund, T. PID Controllers: Theory, Design, and Tuning; ISA—The Instrumentation, Systems and Automation Society: Research Triangle Park, NC, USA, 1995; ISBN 978-1-55617-516-9. [Google Scholar]
- Golestan, S.; Guerrero, J.M.; Vasquez, J.C. Three-Phase PLLs: A Review of Recent Advances. IEEE Trans. Power Electron. 2017, 32, 1894–1907. [Google Scholar] [CrossRef]
- Rahoui, A.; Boukais, B.; Mesbah, K.; Otmane-Cherif, T. Neural Networks Based Frequency-Locked Loop for Grid Synchronization Under Unbalanced and Distorted Conditions. In Proceedings of the 2020 International Conference on Electrical Engineering (ICEE), Istanbul, Turkey, 25–27 September 2020; pp. 1–5. [Google Scholar]
- Mesbah, K.; Rahoui, A.; Boukais, B. Neural Network Quadrature Signal Generator-Based Virtual Flux Estimation for Predictive Control of PWM Converters. IEEE Trans. Ind. Electron. 2024, 71, 4785–4794. [Google Scholar] [CrossRef]
- Rahoui, A.; Mesbah, K.; Boukais, B.; Otmane-Cherif, T. Frequency-Adaptive Neural Network Based Virtual Flux Estimation for Sensorless Control of PWM Converters Under Unbalanced Conditions. In Proceedings of the 2020 International Conference on Electrical Engineering (ICEE), Istanbul, Turkey, 25–27 September 2020; pp. 1–6. [Google Scholar]

















| Parameters | Values |
|---|---|
| Rated Power Pn (kW) | 3 |
| Rotor radius R (m) | 4.5 |
| Gearbox ratio Gb | 24 |
| Moment of inertia JT (Kgm2) | 7 |
| Performance Coefficient Cpmax | 0.41 |
| Tip-speed ratio λopt | 6.71 |
| Wind speed max vmax (m/s) | 5.71 |
| Wind speed min vmin (m/s) | 3 |
| Parameters | Values |
|---|---|
| Rated power PMn (kW) | 3 |
| Rated speed NMn (rpm) | 1500 |
| Rated armature voltage Ua (V) | 220 |
| Rated field voltage Uext (V) | 120 |
| Rated armature current Ia (A) | 16 |
| Maximum field current Iext-max (A) | 1.7 |
| Moment of inertia JM (Kg.m2) | 0.0558 |
| Viscous friction coefficient BM (Nm·s/rad) | 0.018 |
| Armature resistance Ra (Ω) | 1 |
| Armature inductance La (mH) | 6.447 |
| Electromagnetic torque constant KM (Nm/A) | 1.33 |
| Parameters | Values |
|---|---|
| Rated power PGn (kW) | 3 |
| Rated speed ωGn (rd/s) | 148.17 |
| Rated stator frequency fsn (Hz) | 50 |
| Rated stator voltage Usn (V) | 400 |
| Rated rotor voltage Urn (V) | 180 |
| Rated stator current Isn (A) | 6.3 |
| Rated rotor current Irn (A) | 10.8 |
| Moment of inertia JG (kg·m2) | 0.037 |
| Viscous friction coefficient BG (Nm·s/rad) | 0.012 |
| Stator resistance Rs (Ω) | 1.5 |
| Rotor resistance Rr (Ω) | 0.6 |
| Stator inductance Ls (mH) | 220 |
| Rotor inductance Lr (mH) | 59 |
| Mutual inductance Lm (mH) | 110 |
| Parameters | Values |
|---|---|
| Phase grid voltage (Vrms) | 55 |
| Grid voltages frequency f (Hz) | 50 |
| DC-link capacitor C (mF) | 3.3 |
| Nominal ac filter resistance R (Ω) | 1 |
| Nominal ac filter inductance L (mH) | 10 |
Disclaimer/Publisher’s Note: The statements, opinions and data contained in all publications are solely those of the individual author(s) and contributor(s) and not of MDPI and/or the editor(s). MDPI and/or the editor(s) disclaim responsibility for any injury to people or property resulting from any ideas, methods, instructions or products referred to in the content. |
© 2024 by the authors. Licensee MDPI, Basel, Switzerland. This article is an open access article distributed under the terms and conditions of the Creative Commons Attribution (CC BY) license (https://creativecommons.org/licenses/by/4.0/).
Share and Cite
Boukais, B.; Mesbah, K.; Rahoui, A.; Saim, A.; Houari, A.; Benkhoris, M.F. Development of a 3 kW Wind Energy Conversion System Emulator Using a Grid-Connected Doubly-Fed Induction Generator. Actuators 2024, 13, 487. https://doi.org/10.3390/act13120487
Boukais B, Mesbah K, Rahoui A, Saim A, Houari A, Benkhoris MF. Development of a 3 kW Wind Energy Conversion System Emulator Using a Grid-Connected Doubly-Fed Induction Generator. Actuators. 2024; 13(12):487. https://doi.org/10.3390/act13120487
Chicago/Turabian StyleBoukais, Boussad, Koussaila Mesbah, Adel Rahoui, Abdelhakim Saim, Azeddine Houari, and Mohamed Fouad Benkhoris. 2024. "Development of a 3 kW Wind Energy Conversion System Emulator Using a Grid-Connected Doubly-Fed Induction Generator" Actuators 13, no. 12: 487. https://doi.org/10.3390/act13120487
APA StyleBoukais, B., Mesbah, K., Rahoui, A., Saim, A., Houari, A., & Benkhoris, M. F. (2024). Development of a 3 kW Wind Energy Conversion System Emulator Using a Grid-Connected Doubly-Fed Induction Generator. Actuators, 13(12), 487. https://doi.org/10.3390/act13120487

