H∞ Control for ICPS with Hybrid-Triggered Mechanism Encountering Stealthy DoS Jamming Attacks
Abstract
:1. Introduction
- For a smart DoS jammer, it can use the trigger characteristics of HTM, which is an effective communication mechanism, to launch attacks on the premise of ensuring its stealth, and finally destroy the stable operation of the ICPS. Therefore, we studied the controller design problem for an ICPS with HTM to solve the stable operation of the ICPS encountering stealthy DoS jamming attacks.
- Unlike the existing studies that consider energy limitation of the attacker, we focus on attack purpose and stealthiness, and consider that the attacker keeps sensing the wireless channel traffic and cleverly uses a reactive attack strategy to achieve its purpose and ensure its stealthiness.
- We consider both of the stealthy DoS jamming attacks, external disturbance, limited channel capacity, wireless channel noise, and use the SER of wireless channel in a unified framework to describe the channel’s communication quality.
2. Problem Formulation
2.1. Basic Structure
2.2. Hybrid-Triggered Mechanism
2.3. Stealthy DoS Jamming Attacks
2.4. Closed-Loop System
- (1)
- The closed-loop system (19) with is exponentially mean-square stable;
- (2)
- Given a scalar . For all nonzero , under the zero-initial condition, the controlled input satisfies
3. Main Results
3.1. Stability Analysis
3.2. Controller Design
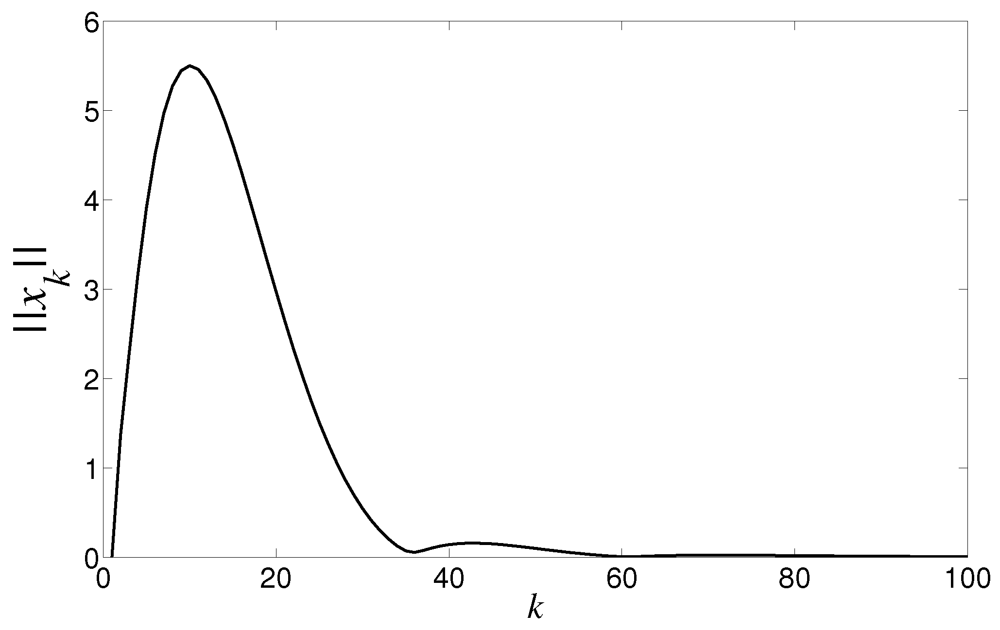
4. Numerical Simulation
5. Conclusions
Author Contributions
Funding
Institutional Review Board Statement
Informed Consent Statement
Data Availability Statement
Conflicts of Interest
References
- Jazdi, N. Cyber physical systems in the context of Industry 4.0. In Proceedings of the IEEE International Conference on Automation, Quality and Testing, Robotics, Cluj-Napoca, Romania, 22–24 May 2014; pp. 1–4. [Google Scholar] [CrossRef]
- Derler, P.; Lee, E.A.; Vincentelli, A.S. Modeling Cyber-Physical Systems. Proc. IEEE 2012, 100, 13–28. [Google Scholar] [CrossRef]
- Kim, K.; Kumar, P.R. Cyber-Physical Systems: A Perspective at the Centennial. Proc. IEEE 2012, 100, 1287–1308. [Google Scholar] [CrossRef]
- Wolf, M.; Serpanos, D. Safety and Security in Cyber-Physical Systems and Internet-of-Things Systems. Proc. IEEE 2018, 106, 9–20. [Google Scholar] [CrossRef]
- Mo, L.; You, P.C.; Cao, X.H.; Song, Y.Q.; Kritikakou, A. Event-driven joint mobile actuators scheduling and control in Cyber-Physical Systems. IEEE Trans. Ind. Inform. 2019, 15, 5877–5891. [Google Scholar] [CrossRef]
- Mo, Y.L.; Kim, T.H.J.; Brancik, K.; Dickinson, D.; Lee, H.; Perrig, A.; Sinopoli, B. Cyber-Physical Security of a Smart Grid Infrastructure. Proc. IEEE 2012, 100, 195–209. [Google Scholar] [CrossRef]
- Liu, Y.G.; Xu, B.G.; Ding, Y.H. Convergence Analysis of Cooperative Braking Control for Interconnected Vehicle Systems. IEEE Trans. Intell. Transp. Syst. 2017, 18, 1894–1906. [Google Scholar] [CrossRef]
- Razmara, M.; Bharati, G.R.; Shahbakhti, M.; Paudyal, S.; Robinett, R.D. Bilevel Optimization Framework for Smart Building-to-Grid Systems. IEEE Trans. Smart Grid 2018, 9, 582–593. [Google Scholar] [CrossRef]
- Khan, M.T.; Serpanos, D.; Shrobe, H. ARMET: Behavior-Based Secure and Resilient Industrial Control Systems. Proc. IEEE 2018, 106, 129–143. [Google Scholar] [CrossRef]
- Farwell, J.P.; Rohozinski, R. Stuxnet and the Future of Cyber War. Survival 2011, 53, 23–40. [Google Scholar] [CrossRef]
- Iasiello, E. Cyber attack: A dull tool to shape foreign policy. In Proceedings of the 5th International Conference on Cyber Conflict, Tallinn, Estonia, 4–7 June 2013; pp. 1–18. [Google Scholar] [CrossRef]
- Petrenko, A.S.; Petrenko, S.A.; Makoveichuk, K.A.; Chetyrbok, P.V. Protection model of PCS of subway from attacks type wanna cry, petya and bad rabbit IoT. In Proceedings of the IEEE Conference of Russian Young Researchers in Electrical and Electronic Engineering, Moscow and St. Petersburg, Russia, 29 January–1 February 2018; pp. 945–949. [Google Scholar] [CrossRef]
- Mo, Y.; Sinopoli, B. On the Performance Degradation of Cyber-Physical Systems Under Stealthy Integrity Attacks. IEEE Trans. Autom. Control 2016, 61, 2618–2624. [Google Scholar] [CrossRef]
- Ma, R.K.; Cheng, P.; Zhang, Z.Y.; Liu, W.W.; Wang, Q.X.; Wei, Q. Stealthy Attack Against Redundant Controller Architecture of Industrial Cyber-Physical System. IEEE Internet Things J. 2019, 6, 9783–9793. [Google Scholar] [CrossRef]
- Wang, D.; Wang, Z.; Shen, B.; Alsaadi, F.E.; Hayat, T. Recent advances on filtering and control for cyber-physical systems under security and resource constraints. J. Frankl. Inst. 2016, 353, 2451–2466. [Google Scholar] [CrossRef]
- Cárdenas, A.A.; Amin, S.; Sastry, S. Secure Control: Towards Survivable Cyber-Physical Systems. In Proceedings of the 28th International Conference on Distributed Computing Systems Workshops, Beijing, China, 17–20 June 2008; pp. 495–500. [Google Scholar] [CrossRef] [Green Version]
- Teixeira, A.; Pérez, D.; Sandberg, H.; Johansson, K.H. Attack Models and Scenarios for Networked Control Systems. In Proceedings of the 1st International Conference on High Confidence Networked Systems, Beijing, China, 17–18 April 2012; pp. 55–64. [Google Scholar] [CrossRef]
- Lee, P.; Clark, A.; Bushnell, L.; Poovendran, R. A Passivity Framework for Modeling and Mitigating Wormhole Attacks on Networked Control Systems. IEEE Trans. Autom. Control 2014, 59, 3224–3237. [Google Scholar] [CrossRef] [Green Version]
- Lu, A.Y.; Yang, G.H. Distributed consensus control for multi-agent systems under denial-of-service. Inf. Sci. 2018, 439–440, 95–107. [Google Scholar] [CrossRef]
- Zhang, X.M.; Han, Q.L.; Ge, X.H. A novel approach to H∞ performance analysis of discrete-time networked systems subject to network-induced delays and malicious packet dropouts. Automatica 2022, 136, 110010. [Google Scholar] [CrossRef]
- Pelechrinis, K.; Iliofotou, M.; Krishnamurthy, S.V. Denial of Service Attacks in Wireless Networks: The Case of Jammers. IEEE Commun. Surv. Tutor. 2011, 13, 245–257. [Google Scholar] [CrossRef]
- Zhang, H.; Cheng, P.; Shi, L.; Chen, J.M. Optimal Denial-of-Service Attack Scheduling With Energy Constraint. IEEE Trans. Autom. Control 2015, 60, 3023–3028. [Google Scholar] [CrossRef]
- Lu, A.Y.; Yang, G.H. Input-to-State Stabilizing Control for Cyber-Physical Systems With Multiple Transmission Channels Under Denial of Service. IEEE Trans. Autom. Control 2018, 63, 1813–1820. [Google Scholar] [CrossRef]
- Zhang, X.M.; Han, Q.L.; Ge, X.H.; Ding, L. Resilient Control Design Based on a Sampled-Data Model for a Class of Networked Control Systems Under Denial-of-Service Attacks. IEEE Trans. Cybern. 2020, 50, 3616–3626. [Google Scholar] [CrossRef]
- Foroush, S.H.; Martínez, S. On event-triggered control of linear systems under periodic denial-of-service jamming attacks. In Proceedings of the 51st IEEE Conference on Decision and Control, Maui, HI, USA, 10–13 December 2012; pp. 2551–2556. [Google Scholar] [CrossRef] [Green Version]
- Xu, W.Y.; Ma, K.; Trappe, W.; Zhang, Y.Y. Jamming sensor networks: Attack and defense strategies. IEEE Netw. 2006, 20, 41–47. [Google Scholar] [CrossRef]
- Li, M.Y.; Koutsopoulos, I.; Poovendran, R. Optimal Jamming Attack Strategies and Network Defense Policies in Wireless Sensor Networks. IEEE Trans. Mobile Comput. 2010, 9, 1119–1133. [Google Scholar] [CrossRef]
- Wang, M.F.; Xu, B.G. Guaranteed cost control of cyber-physical systems with packet dropouts under DoS jamming attacks. Asian J. Control 2020, 22, 1659–1669. [Google Scholar] [CrossRef]
- Zhang, H.; Cheng, P.; Shi, L.; Chen, J.M. Optimal DoS Attack Scheduling in Wireless Networked Control System. IEEE Trans. Control Syst. Technol. 2016, 24, 843–852. [Google Scholar] [CrossRef]
- Ding, K.M.; Li, Y.Z.; Quevedo, D.E.; Dey, S.; Shi, L. A multi-channel transmission schedule for remote state estimation under DoS attacks. Automatica 2017, 78, 194–201. [Google Scholar] [CrossRef] [Green Version]
- Ding, D.R.; Wang, Z.D.; Wei, G.L.; Alsaadi, F.E. Event-based security control for discrete-time stochastic systems. IET Control Theory Appl. 2016, 10, 1808–1815. [Google Scholar] [CrossRef] [Green Version]
- Amin, S.; Cárdenas, A.A.; Sastry, S.S. Safe and Secure Networked Control Systems under Denial-of-Service Attacks. In Proceedings of the International Workshop on Hybrid Systems: Computation and Control; Springer: Berlin/Heidelberg, Germany, 2009; pp. 31–45. [Google Scholar] [CrossRef]
- Wang, M.F.; Liu, Y.G.; Xu, B.G. Observer-based H∞ control for cyber-physical systems encountering DoS jamming attacks: An attack–tolerant approach. ISA Trans. 2020, 14, 1–14. [Google Scholar] [CrossRef]
- Wang, Z.D.; Yang, F.W.; Ho, D.W.C.; Liu, X.H. Robust H∞ Control for Networked Systems With Random Packet Losses. IEEE Trans. Syst. Man Cybern.-Part B (Cybern.) 2007, 37, 916–924. [Google Scholar] [CrossRef]
- Mo, L.; Cao, X.H.; Song, Y.Q.; Kritikakou, A. Distributed Node Coordination for Real-Time Energy-Constrained Control in Wireless Sensor and Actuator Networks. IEEE Internet Things J. 2018, 5, 4151–4163. [Google Scholar] [CrossRef] [Green Version]
- Cheng, J.; Park, J.H.; Cao, J.D.; Qi, W.H. Hidden Markov Model-Based Nonfragile State Estimation of Switched Neural Network With Probabilistic Quantized Outputs. IEEE Trans. Cybern. 2020, 50, 1900–1909. [Google Scholar] [CrossRef]
- Liu, X.L.; Lin, W.; Zhao, C.R.; Hu, Y.H. Digital control of a family of time-delay feedforward systems with sparse sampling. Syst. Control Lett. 2022, 163, 105200. [Google Scholar] [CrossRef]
- Wu, J.; Chen, T.W. Design of Networked Control Systems With Packet Dropouts. IEEE Trans. Autom. Control 2007, 52, 1314–1319. [Google Scholar] [CrossRef]
- Xiong, J.; Lam, J. Stabilization of linear systems over networks with bounded packet loss. Automatica 2007, 43, 80–87. [Google Scholar] [CrossRef]
- Liu, J.L.; Zha, L.J.; Cao, J.; Fei, S.M. Hybrid-driven-based stabilisation for networked control systems. IET Control Theory Appl. 2016, 10, 2279–2285. [Google Scholar] [CrossRef]
- Wang, S.Y.; Wang, Z.D.; Dong, H.L.; Chen, Y. Distributed State Estimation Under Random Parameters and Dynamic Quantizations Over Sensor Networks: A Dynamic Event-Based Approach. IEEE Trans. Signal Inf. Process. Netw. 2020, 6, 732–743. [Google Scholar] [CrossRef]
- Wang, M.F.; Liu, K.; Wang, J.P.; Wang, M.Z.; Zhao, Z.J.; Xu, C. H∞ Control for Industrial Cyber-Physical Systems Encountering Reactive DoS Jamming Attacks. In Proceedings of the 39th Chinese Control Conference, Shenyang, China, 27–29 July 2020; pp. 4328–4333. [Google Scholar] [CrossRef]
- Proakis, J.; Salehi, M. Digital Communications, 5th ed.; McGraw-Hill: New York, NY, USA, 2007. [Google Scholar]
- Li, Y.Z.; Quevedo, D.E.; Dey, S.; Shi, L. SINR-Based DoS Attack on Remote State Estimation: A Game-Theoretic Approach. IEEE Trans. Control Netw. Syst. 2017, 4, 632–642. [Google Scholar] [CrossRef] [Green Version]
- Tarn, T.J.; Rasis, Y. Observers for nonlinear stochastic systems. IEEE Trans. Autom. Control 1976, 21, 441–448. [Google Scholar] [CrossRef]
- Yang, F.W.; Wang, Z.D.; Hung, Y.S.; Gani, M. H∞ control for networked systems with random communication delays. IEEE Trans. Autom. Control 2006, 51, 511–518. [Google Scholar] [CrossRef] [Green Version]
- Wan, J.; Hu, Z.R.; Cai, J.P.; Luo, Y.X.; Mei, C.L.; Han, A.T. Non-fragile dissipative filtering of cyber–physical systems with random sensor delays. ISA Trans. 2020, 104, 115–121. [Google Scholar] [CrossRef]







Publisher’s Note: MDPI stays neutral with regard to jurisdictional claims in published maps and institutional affiliations. |
© 2022 by the authors. Licensee MDPI, Basel, Switzerland. This article is an open access article distributed under the terms and conditions of the Creative Commons Attribution (CC BY) license (https://creativecommons.org/licenses/by/4.0/).
Share and Cite
Wang, M.; Geng, Y.; Wang, J.; Liu, K.; Che, X.; Wei, Q. H∞ Control for ICPS with Hybrid-Triggered Mechanism Encountering Stealthy DoS Jamming Attacks. Actuators 2022, 11, 193. https://doi.org/10.3390/act11070193
Wang M, Geng Y, Wang J, Liu K, Che X, Wei Q. H∞ Control for ICPS with Hybrid-Triggered Mechanism Encountering Stealthy DoS Jamming Attacks. Actuators. 2022; 11(7):193. https://doi.org/10.3390/act11070193
Chicago/Turabian StyleWang, Mufeng, Yangyang Geng, Jingpei Wang, Ke Liu, Xin Che, and Qiang Wei. 2022. "H∞ Control for ICPS with Hybrid-Triggered Mechanism Encountering Stealthy DoS Jamming Attacks" Actuators 11, no. 7: 193. https://doi.org/10.3390/act11070193
APA StyleWang, M., Geng, Y., Wang, J., Liu, K., Che, X., & Wei, Q. (2022). H∞ Control for ICPS with Hybrid-Triggered Mechanism Encountering Stealthy DoS Jamming Attacks. Actuators, 11(7), 193. https://doi.org/10.3390/act11070193

