Osage Orange (Maclura pomifera) and Spearmint (Mentha spicata) Leaf Extracts Exhibit Antibacterial Activity and Inhibit Human Respiratory Syncytial Virus (hRSV)
Abstract
1. Introduction
2. Materials and Methods
2.1. Osage Orange and Spearmint Extract Preparation
2.2. Mammalian Cell Culture
2.3. GC-MS Chemical Analysis of Extract Constituents
2.4. MTS Cell Viability Assays
2.5. Immunofluorescence Microscopy
2.6. Bacterial Replication Inhibition Assay
2.7. Bacterial Disk Diffusion Assays
2.8. Viral Inactivation and Replication Assays
2.9. Statistical Analyses
3. Results
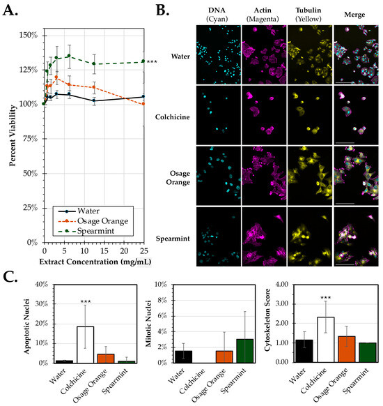
3.1. Analysis of Impacts of Osage Orange (M. pomifera) and Spearmint (M. spicata) Leaf Extracts on Mammalian Cancer Cell Viability and Morphology
3.2. Evaluation of Antibacterial Activity of Osage Orange (M. pomifera) and Spearmint (M. spicata) Leaf Extracts
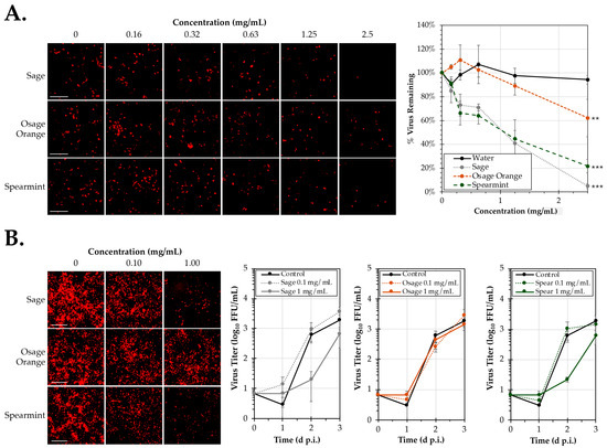
3.3. Antiviral Activity of Osage Orange (M. pomifera) and Spearmint (M. spicata) Leaf Extracts Against Human Respiratory Syncytial Virus (hRSV)
3.4. Characterization of the Major Chemical Constituents Found in Osage Orange (M. pomifera) and Spearmint (M. spicata) Leaf Extracts on HEp-2 Cancer Cells
3.5. Antibacterial and Antiviral Activity Associated with Chemical Constituents Associated with Osage Orange (M. pomifera) and Spearmint (M. spicata) Leaf Extracts
4. Discussion
Author Contributions
Funding
Institutional Review Board Statement
Informed Consent Statement
Data Availability Statement
Acknowledgments
Conflicts of Interest
References
- WHO. WHO Establishes the Global Centre for Traditional Medicine in India. Available online: https://www.who.int/news/item/25-03-2022-who-establishes-the-global-centre-for-traditional-medicine-in-india (accessed on 28 June 2025).
- Rahib, L.; Wehner, M.R.; Matrisian, L.M.; Nead, K.T. Estimated Projection of US Cancer Incidence and Death to 2040. JAMA Netw. Open 2021, 4, e214708. [Google Scholar] [CrossRef]
- Bray, F.; Ferlay, J.; Soerjomataram, I.; Siegel, R.L.; Torre, L.A.; Jemal, A. Global Cancer Statistics 2018: GLOBOCAN Estimates of Incidence and Mortality Worldwide for 36 Cancers in 185 Countries. CA Cancer J. Clin. 2018, 68, 394–424. [Google Scholar] [CrossRef]
- Mottini, C.; Napolitano, F.; Li, Z.; Gao, X.; Cardone, L. Computer-Aided Drug Repurposing for Cancer Therapy: Approaches and Opportunities to Challenge Anticancer Targets. Semin. Cancer Biol. 2021, 68, 59–74. [Google Scholar] [CrossRef]
- Lancet, T. Antimicrobial Resistance: An Agenda for All. Lancet 2024, 403, 2349. [Google Scholar] [CrossRef] [PubMed]
- Christaki, E.; Marcou, M.; Tofarides, A. Antimicrobial Resistance in Bacteria: Mechanisms, Evolution, and Persistence. J. Mol. Evol. 2020, 88, 26–40. [Google Scholar] [CrossRef] [PubMed]
- Bloom, D.E.; Black, S.; Rappuoli, R. Emerging Infectious Diseases: A Proactive Approach. Proc. Natl. Acad. Sci. USA 2017, 114, 4055–4059. [Google Scholar] [CrossRef] [PubMed]
- Jones, K.E.; Patel, N.G.; Levy, M.A.; Storeygard, A.; Balk, D.; Gittleman, J.L.; Daszak, P. Global Trends in Emerging Infectious Diseases. Nature 2008, 451, 990–993. [Google Scholar] [CrossRef]
- Li, Q.; Guan, X.; Wu, P.; Wang, X.; Zhou, L.; Tong, Y.; Ren, R.; Leung, K.S.M.; Lau, E.H.Y.; Wong, J.Y.; et al. Early Transmission Dynamics in Wuhan, China, of Novel Coronavirus–Infected Pneumonia. N. Engl. J. Med. 2020, 382, 1199–1207. [Google Scholar] [CrossRef]
- Bai, Y.; Du, Z.; Wang, L.; Lau, E.H.Y.; Fung, I.C.-H.; Holme, P.; Cowling, B.J.; Galvani, A.P.; Krug, R.M.; Meyers, L.A. Public Health Impact of Paxlovid as Treatment for COVID-19, United States. Emerg. Infect. Dis. 2024, 30, 262–269. [Google Scholar] [CrossRef]
- Xu, J.; Song, J.; Xie, Z.; Yang, J.; Wu, D.; Liu, F.; Zhao, Y.; Zang, H.; Zhao, Y. Impact of Paxlovid on In-Hospital Outcomes and Post-COVID-19 Condition in Adult Patients Infected with SARS-CoV-2 Omicron Variant: A Non-Randomized Controlled Clinical Trial. Medicine 2023, 102, e36714. [Google Scholar] [CrossRef]
- Li, Y.; Wang, X.; Blau, D.M.; Caballero, M.T.; Feikin, D.R.; Gill, C.J.; Madhi, S.A.; Omer, S.B.; Simões, E.A.F.; Campbell, H.; et al. Global, Regional, and National Disease Burden Estimates of Acute Lower Respiratory Infections due to Respiratory Syncytial Virus in Children Younger than 5 years in 2019: A Systematic Analysis. Lancet 2022, 399, 2047–2064. [Google Scholar] [CrossRef] [PubMed]
- Burton, J.D. Malcura Pomifera (Raf.) Schneid—Osage Orange. In Silvics of North America-Hardwoods; Department of Agriculture: Washington, DC, USA, 1990; Volume 2. [Google Scholar]
- Bailly, C. Pharmacological Properties of Extracts and Prenylated Isoflavonoids from the Fruits of Osage Orange (Maclura pomifera (Raf.) C.K.Schneid.). Fitoterapia 2024, 177, 106112. [Google Scholar] [CrossRef]
- Barnett, J.P.; Burton, J.D. Osage-orange: A Pioneering Stewardship Species. Tree Plant. Notes 1997, 48, 81–86. [Google Scholar]
- Bush, L. Evidence for a Long-Distance Trade in Bois D’Arc Bows in 16th Century Texas (Maclura pomifera, Moraceae). Index Tex. Archaeol. Open Access Gray Lit. Lone Star State 2014, 1, 51–69. [Google Scholar] [CrossRef]
- Mansour, H.F.; Gamal, A.M. Environmental Assessment of Osage Orange Extraction and Its Dyeing Properties on Protein Fabrics Part I: Standardization of Extraction. J. Environ. Sci. Technol. 2011, 4, 395–402. [Google Scholar] [CrossRef][Green Version]
- Carlson, G.G.; Jones, V.H. Some Notes on Uses of Plants by the Comanche Indians. Pap. Mich. Acad. Sci. Arts Lett. 1939, 25, 517–542. [Google Scholar]
- Tian, L.; Blount, J.W.; Dixon, R.A. Phenylpropanoid Glycosyltransferases from Osage Orange (Maclura pomifera) Fruit. FEBS Lett. 2006, 580, 6915–6920. [Google Scholar] [CrossRef]
- Carroll, J.F.; Paluch, G.; Coats, J.; Kramer, M. Elemol and Amyris Oil Repel the Ticks Ixodes scapularis and Amblyomma americanum (Acari: Ixodidae) in Laboratory Bioassays. Exp. Appl. Acarol. 2010, 51, 383–392. [Google Scholar] [CrossRef]
- Filip, S.; Đurović, S.; Blagojević, S.; Tomić, A.; Ranitović, A.; Gašić, U.; Tešić, Ž.; Zeković, Z. Chemical Composition and Antimicrobial Activity of Osage Orange (Maclura pomifera) Leaf Extracts. Arch. Pharm. 2021, 354, e2000195. [Google Scholar] [CrossRef]
- Mahendran, G.; Verma, S.K.; Rahman, L.-U. The Traditional Uses, Phytochemistry and Pharmacology of Spearmint (Mentha spicata L.): A Review. J. Ethnopharmacol. 2021, 278, 114266. [Google Scholar] [CrossRef] [PubMed]
- El Menyiy, N.; Mrabti, H.N.; El Omari, N.; Bakili, A.E.; Bakrim, S.; Mekkaoui, M.; Balahbib, A.; Amiri-Ardekani, E.; Ullah, R.; Alqahtani, A.S.; et al. Medicinal Uses, Phytochemistry, Pharmacology, and Toxicology of Mentha spicata. Evid.-Based Complement. Altern. Med. 2022, 2022, 7990508. [Google Scholar] [CrossRef]
- İsfendiyaroğlu, H.; Hanoğlu, A.; Yiğit Hanoğlu, D.; Alkaş, F.B.; Başer, K.H.C.; Özkum Yavuz, D. Chemical Characterization of the Essential Oil Compositions of Mentha spicata and M. longifolia Ssp. Cyprica from the Mediterranean Basin and Multivariate Statistical Analyses. Molecules 2024, 29, 1970. [Google Scholar] [CrossRef]
- Zengin, G.; Ak, G.; Ceylan, R.; Uysal, S.; Llorent-Martínez, E.; Di Simone, S.C.; Rapino, M.; Acquaviva, A.; Libero, M.L.; Chiavaroli, A.; et al. Novel Perceptions on Chemical Profile and Biopharmaceutical Properties of Mentha spicata Extracts: Adding Missing Pieces to the Scientific Puzzle. Plants 2022, 11, 233. [Google Scholar] [CrossRef]
- Shahbazi, Y. Chemical Composition and In Vitro Antibacterial Activity of Mentha spicata Essential Oil against Common Food-Borne Pathogenic Bacteria. J. Pathog. 2015, 2015, 916305. [Google Scholar] [CrossRef]
- Okino, C.H.; Melito, G.R.; de Almeida Astolfo, M.E.; Martins, M.E.D.M.; Junior, S.B.; Ferreira, M.D. Antiviral Effect of Different Essential Oils on Avian Coronavirus. Avian Dis. 2024, 68, 254–258. [Google Scholar] [CrossRef]
- Zrig, A. The Effect of Phytocompounds of Medicinal Plants on Coronavirus (2019-NCOV) Infection. Pharm. Chem. J. 2022, 55, 1080–1084. [Google Scholar] [CrossRef] [PubMed]
- Piras, A.; Porcedda, S.; Falconieri, D.; Maxia, A.; Gonçalves, M.; Cavaleiro, C.; Salgueiro, L. Antifungal Activity of Essential Oil from Mentha spicata L. and Mentha pulegium L. Growing Wild in Sardinia Island (Italy). Nat. Prod. Res. 2021, 35, 993–999. [Google Scholar] [CrossRef]
- Gorphe, P. A Comprehensive Review of Hep-2 Cell Line in Translational Research for Laryngeal Cancer. Am. J. Cancer Res. 2019, 9, 644–649. [Google Scholar]
- Pinu, F.R.; Villas-Boas, S.G. Rapid Quantification of Major Volatile Metabolites in Fermented Food and Beverages Using Gas Chromatography-Mass Spectrometry. Metabolites 2017, 7, 37. [Google Scholar] [CrossRef] [PubMed]
- Brill, E.N.; Link, N.G.; Jackson, M.R.; Alvi, A.F.; Moehlenkamp, J.N.; Beard, M.B.; Simons, A.R.; Carson, L.C.; Li, R.; Judd, B.T.; et al. Evaluation of the Therapeutic Potential of Traditionally-Used Natural Plant Extracts to Inhibit Proliferation of a HeLa Cell Cancer Line and Replication of Human Respiratory Syncytial Virus (hRSV). Biology 2024, 13, 696. [Google Scholar] [CrossRef] [PubMed]
- Hotard, A.L.; Shaikh, F.Y.; Lee, S.; Yan, D.; Teng, M.N.; Plemper, R.K.; Crowe, J.E.; Moore, M.L. A Stabilized Respiratory Syncytial Virus Reverse Genetics System Amenable to Recombination-Mediated Mutagenesis. Virology 2012, 434, 129–136. [Google Scholar] [CrossRef] [PubMed]
- DeFord, D.M.; Nosek, J.M.; Castiglia, K.R.; Hasik, E.F.; Franke, M.E.; Nick, B.C.; Abdelnour, A.M.; Haas, C.E.; Junod, N.A.; Latsko, K.N.; et al. Evaluation of the Role of Respiratory Syncytial Virus Surface Glycoproteins F and G on Viral Stability and Replication: Implications for Future Vaccine Design. J. Gen. Virol. 2019, 100, 1112–1122. [Google Scholar] [CrossRef] [PubMed]
- Zhao, D.; Yao, C.; Chen, X.; Xia, H.; Zhang, L.; Liu, H.; Jiang, X.; Dai, Y.; Liu, J. The Fruits of Maclura pomifera Extracts Inhibits Glioma Stem-like Cell Growth and Invasion. Neurochem. Res. 2013, 38, 2105–2113. [Google Scholar] [CrossRef]
- Gnanamony, M.; Thomas, M.; Nguyen, T.H.; Brownstein, K.; de Alarcon, P.A. Pomiferin Induces Antiproliferative and Pro-Death Effects in High-Risk Neuroblastoma Cells by Modulating Multiple Cell Death Pathways. Int. J. Mol. Sci. 2025, 26, 3600. [Google Scholar] [CrossRef] [PubMed]
- Biltekin, S.N.; Karadağ, A.E.; Demirci, F.; Demirci, B. In Vitro Anti-Inflammatory and Anticancer Evaluation of Mentha spicata L. and Matricaria chamomilla L. Essential Oils. ACS Omega 2023, 8, 17143–17150. [Google Scholar] [CrossRef]
- Patel, P.B.; Thakkar, V.R. L-Carvone Induces P53, Caspase 3 Mediated Apoptosis and Inhibits the Migration of Breast Cancer Cell Lines. Nutr. Cancer 2014, 66, 453–462. [Google Scholar] [CrossRef]
- Aydın, E.; Türkez, H.; Keleş, M.S. Potential Anticancer Activity of Carvone in N2a Neuroblastoma Cell Line. Toxicol. Ind. Health 2015, 31, 764–772. [Google Scholar] [CrossRef]





Disclaimer/Publisher’s Note: The statements, opinions and data contained in all publications are solely those of the individual author(s) and contributor(s) and not of MDPI and/or the editor(s). MDPI and/or the editor(s) disclaim responsibility for any injury to people or property resulting from any ideas, methods, instructions or products referred to in the content. |
© 2025 by the authors. Licensee MDPI, Basel, Switzerland. This article is an open access article distributed under the terms and conditions of the Creative Commons Attribution (CC BY) license (https://creativecommons.org/licenses/by/4.0/).
Share and Cite
Nenadovich, M.; Kubal, M.; Hopp, M.R.; Crawford, A.D.; Hardewig, M.E.; Sedlock, M.G.; Jawad, R.; Khan, Z.A.; Smith, A.M.; Mroueh, M.A.; et al. Osage Orange (Maclura pomifera) and Spearmint (Mentha spicata) Leaf Extracts Exhibit Antibacterial Activity and Inhibit Human Respiratory Syncytial Virus (hRSV). Pathogens 2025, 14, 776. https://doi.org/10.3390/pathogens14080776
Nenadovich M, Kubal M, Hopp MR, Crawford AD, Hardewig ME, Sedlock MG, Jawad R, Khan ZA, Smith AM, Mroueh MA, et al. Osage Orange (Maclura pomifera) and Spearmint (Mentha spicata) Leaf Extracts Exhibit Antibacterial Activity and Inhibit Human Respiratory Syncytial Virus (hRSV). Pathogens. 2025; 14(8):776. https://doi.org/10.3390/pathogens14080776
Chicago/Turabian StyleNenadovich, Milica, Molly Kubal, Maci R. Hopp, Abigail D. Crawford, Megan E. Hardewig, Madison G. Sedlock, Rida Jawad, Zarrar A. Khan, Adrianna M. Smith, Mia A. Mroueh, and et al. 2025. "Osage Orange (Maclura pomifera) and Spearmint (Mentha spicata) Leaf Extracts Exhibit Antibacterial Activity and Inhibit Human Respiratory Syncytial Virus (hRSV)" Pathogens 14, no. 8: 776. https://doi.org/10.3390/pathogens14080776
APA StyleNenadovich, M., Kubal, M., Hopp, M. R., Crawford, A. D., Hardewig, M. E., Sedlock, M. G., Jawad, R., Khan, Z. A., Smith, A. M., Mroueh, M. A., DuBrava, M., Jones, E. C., Rahe, C., Berthrong, S. T., Wilson, A. M., Trombley, M. P., Tietje, A. H., & Stobart, C. C. (2025). Osage Orange (Maclura pomifera) and Spearmint (Mentha spicata) Leaf Extracts Exhibit Antibacterial Activity and Inhibit Human Respiratory Syncytial Virus (hRSV). Pathogens, 14(8), 776. https://doi.org/10.3390/pathogens14080776

