The Therapeutic Potential of Angeli’s Salt in Mitigating Acute Trypanosoma cruzi Infection in Mice
Abstract
:1. Introduction
2. Materials and Methods
2.1. Ethical Approval
2.2. Animals and Experimental Design
2.3. Treatment Schemes
2.4. Hematological Analysis
2.5. Cardiac Parasitism
2.6. Evaluation of Oxidative Stress and Antioxidant Capacity in Erythrocytes
2.7. Oxidative Processes Induced by Tert-Butyl Hydroperoxide in Erythrocytes
2.8. Evaluation of Nitric Oxide (NO)
2.9. Cellular Metabolic Assay through Resazurin Reduction in Trypomastigotes
2.10. Inflammatory Peritoneal Macrophages Culture
2.11. Treatment of Macrophages and Invasion Assay
2.12. Cytotoxicity Assay
2.13. Production of Nitric Oxide (NO) by Macrophages Treated with AS
2.14. Statistical Analysis
3. Results and Discussion
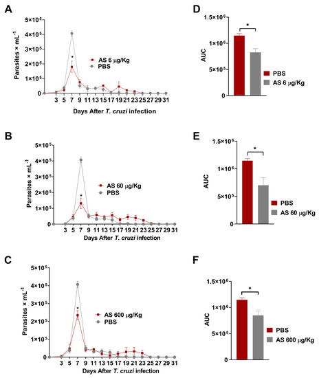
3.1. Correlation between T. cruzi Infection and AS Therapy Response in Mice
3.2. AS Attenuates Oxidative Stress in Erythrocytes
3.3. AS Modifies Nitrite Levels in the Plasma
3.4. AS Does Not Alter the Metabolic Activity of Trypomastigotes
3.5. AS Modulates T. cruzi Infection in Macrophages
4. Conclusions
Author Contributions
Funding
Institutional Review Board Statement
Informed Consent Statement
Data Availability Statement
Acknowledgments
Conflicts of Interest
References
- WHO. Chagas Disease (Also Known as American Trypanosomiasis). 2023. Available online: https://www.who.int/news-room/fact-sheets/detail/chagas-disease-(american-trypanosomiasis) (accessed on 15 June 2023).
- Coura, J.R.; Viñas, P.A. Chagas disease: A new worldwide challenge. Nature 2010, 465, S6–S7. [Google Scholar] [CrossRef] [PubMed]
- Lidani, K.C.F.; Andrade, F.A.; Bavia, L.; Damasceno, F.S.; Beltrame, M.H.; Messias-Reason, I.J.; Sandri, T.L. Chagas Disease: From Discovery to a Worldwide Health Problem. Front. Public Health 2019, 7, 166. [Google Scholar] [CrossRef] [PubMed]
- Cunha-Neto, E.; Chevillard, C. Chagas disease cardiomyopathy: Immunopathology and genetics. Mediat. Inflamm. 2014, 2014, 683230. [Google Scholar] [CrossRef]
- Tanowitz, H.B.; Machado, F.S.; Spray, D.C.; Friedman, J.M.; Weiss, O.S.; Lora, J.N.; Nagajyothi, J.; Moraes, D.N.; Garg, N.J.; Nunes, M.C.; et al. Developments in the management of Chagas cardiomyopathy. Expert Rev. Cardiovasc. Ther. 2015, 13, 1393–1409. [Google Scholar] [CrossRef] [PubMed]
- Vermelho, A.B.; Rodrigues, G.C.; Supuran, C.T. Why hasn’t there been more progress in new Chagas disease drug discovery? Expert Opin. Drug Discov. 2020, 15, 145–158. [Google Scholar] [CrossRef] [PubMed]
- Andrade, Z.A. Immunopathology of Chagas disease. Mem. Inst. Oswaldo Cruz 1999, 94 (Suppl. S1), 71–80. [Google Scholar] [CrossRef]
- De Lana, M. Experimental Studies of Chagas Disease in Animal Models, American Trypanosomiasis Chagas Disease; Elsevier: Amsterdam, The Netherlands, 2017; pp. 299–320. [Google Scholar] [CrossRef]
- Muñoz-Fernández, M.A.; Fernández, M.A.; Fresno, M. Synergism between tumor necrosis factor-alpha and interferon-gamma on macrophage activation for the killing of intracellular Trypanosoma cruzi through a nitric oxide-dependent mechanism. Eur. J. Immunol. 1992, 22, 301–307. [Google Scholar] [CrossRef]
- Martins, G.A.; Cardoso, M.A.; Aliberti, J.C.; Silva, J.S. Nitric oxide-induced apoptotic cell death in the acute phase of Trypanosoma cruzi infection in mice. Immunol. Lett. 1998, 63, 113–120. [Google Scholar] [CrossRef]
- Abrahamsohn, I.A.; Coffman, R.L. Cytokine and nitric oxide regulation of the immunosuppression in Trypanosoma cruzi infection. J. Immunol. 1995, 155, 3955–3963. [Google Scholar] [CrossRef]
- Gutierrez, F.R.; Mineo, T.W.; Pavanelli, W.R.; Guedes, P.M.; Silva, J.S. The effects of nitric oxide on the immune system during Trypanosoma cruzi infection. Mem. Inst. Oswaldo Cruz 2009, 104 (Suppl. S1), 236–245. [Google Scholar] [CrossRef]
- Pavanelli, W.R.; Silva, J.J.N. The Role of Nitric Oxide in immune response against Trypanosoma cruzi infection. Open Nitric Oxide J. 2010, 2, 1–6. [Google Scholar] [CrossRef]
- Chandrasekar, B.; Melby, P.C.; Troyer, D.A.; Freeman, G.L. Differential regulation of nitric oxide synthase isoforms in experimental acute chagasic cardiomyopathy. Clin. Exp. Immunol. 2000, 121, 112–119. [Google Scholar] [CrossRef] [PubMed]
- Silva, J.S.; Machado, F.S.; Martins, G.A. The role of nitric oxide in the pathogenesis of Chagas disease. Front. Biosci. 2003, 8, s314–s325. [Google Scholar] [CrossRef]
- Michalski, R.; Smulik-Izydorczyk, R.; Pięta, J.; Rola, M.; Artelska, A.; Pierzchała, K.; Zielonka, J.; Kalyanaraman, B.; Sikora, A.B. he chemistry of HNO: Mechanisms and reaction kinetics. Front. Chem. 2022, 10, 930657. [Google Scholar] [CrossRef] [PubMed]
- Irvine, J.C.; Favaloro, J.L.; Widdop, R.E.; Kemp-Harper, B.K. Nitroxyl anion donor, Angeli’s salt, does not develop tolerance in rat isolated aortae. Hypertension 2007, 49, 885–892. [Google Scholar] [CrossRef]
- Zarpelon, A.C.; Souza, G.R.; Cunha, T.M.; Schivo, I.R.; Marchesi, M.; Casagrande, R.; Pinge-Filho, P.; Cunha, F.Q.; Ferreira, S.H.; Miranda, K.M.; et al. The nitroxyl donor, Angeli’s salt, inhibits inflammatory hyperalgesia in rats. Neuropharmacology 2013, 71, 1–9. [Google Scholar] [CrossRef] [PubMed]
- Andrews, K.L.; Irvine, J.C.; Tare, M.; Apostolopoulos, J.; Favaloro, J.L.; Triggle, C.R.; Kemp-Harper, B.K. A role for nitroxyl (HNO) as an endothelium-derived relaxing and hyperpolarizing factor in resistance arteries. Br. J. Pharmacol. 2009, 157, 540–550. [Google Scholar] [CrossRef] [PubMed]
- Miranda, K.M.; Paolocci, N.; Katori, T.; Thomas, D.D.; Ford, E.; Bartberger, M.D.; Espey, M.G.; Kass, D.A.; Feelisch, M.; Fukuto, J.M. A biochemical rationale for the discrete behavior of nitroxyl and nitric oxide in the cardiovascular system. Proc. Natl. Acad. Sci. USA 2003, 100, 9196–9201. [Google Scholar] [CrossRef] [PubMed]
- Irvine, J.C.; Ritchie, R.H.; Favaloro, J.L.; Andrews, K.L.; Widdop, R.E.; Kemp-Harper, B.K. Nitroxyl (HNO): The Cinderella of the nitric oxide story. Trends Pharmacol. Sci. 2008, 29, 601–608. [Google Scholar] [CrossRef]
- Kemp-Harper, B.K. Nitroxyl (HNO): A novel redox signaling molecule. Antioxid. Redox Signal. 2011, 14, 1609–1613. [Google Scholar] [CrossRef]
- Zingales, B.; Andrade, S.G.; Briones, M.R.; Campbell, D.A.; Chiari, E.; Fernandes, O.; Guhl, F.; Lages-Silva, E.; Macedo, A.M.; Machado, C.R.; et al. A new consensus for Trypanosoma cruzi intraspecific nomenclature: Second revision meeting recommends TcI to TcVI. Mem. Inst. Oswaldo Cruz 2009, 104, 1051–1054. [Google Scholar] [CrossRef] [PubMed]
- LHP, S. Sobre uma cepa de Trypanosoma cruzi altamente virulenta para o camundongo branco. Fol. Clin. Biol. 1953, 20, 191–207. [Google Scholar]
- Brener, Z. Therapeutic activity and criterion of cure on mice experimentally infected with Trypanosoma cruzi. Rev. Inst. Med. Trop. Sao Paulo 1962, 4, 389–396. [Google Scholar] [PubMed]
- Smith, P.A.; Hein, G.E. The alleged role of nitroxyl in certain reactions of aldehydes and alkyl halides1. J. Am. Chem. Soc. 1960, 82, 5731–5740. [Google Scholar] [CrossRef]
- Maragos, C.M.; Morley, D.; Wink, D.A.; Dunams, T.M.; Saavedra, J.E.; Hoffman, A.; Bove, A.A.; Isaac, L.; Hrabie, J.A.; Keefer, L.K. Complexes of NO with nucleophiles as agents for the controlled biological release of nitric oxide. Vasorelaxant effects. J. Med. Chem. 1991, 34, 3242–3247. [Google Scholar] [CrossRef]
- Marcondes, M.C.; Borelli, P.; Yoshida, N.; Russo, M. Acute Trypanosoma cruzi infection is associated with anemia, thrombocytopenia, leukopenia, and bone marrow hypoplasia: Reversal by nifurtimox treatment. Microbes Infect. 2000, 2, 347–352. [Google Scholar] [CrossRef]
- da Silva, R.V.; Malvezi, A.D.; Lda, S.A.; Kian, D.; Tatakihara, V.L.; Yamauchi, L.M.; Yamada-Ogatta, S.F.; Rizzo, L.V.; Schenkman, S.; Pinge-Filho, P. Oral exposure to Phytomonas serpens attenuates thrombocytopenia and leukopenia during acute infection with Trypanosoma cruzi. PLoS ONE 2013, 8, e68299. [Google Scholar] [CrossRef]
- Malvezi, A.D.; Cecchini, R.; de Souza, F.; Tadokoro, C.E.; Rizzo, L.V.; Pinge-Filho, P. Involvement of nitric oxide (NO) and TNF-alpha in the oxidative stress associated with anemia in experimental Trypanosoma cruzi infection. FEMS Immunol. Med. Microbiol. 2004, 41, 69–77. [Google Scholar] [CrossRef] [PubMed]
- Lissi, E.; Franz, R.; Cabezas, J.; Fernández, V.; Videla, L.A. Effects of antioxidants and haemoglobin status on the t-butyl hydroperoxide-induced oxygen uptake by red blood cells. Cell. Biochem. Funct 1986, 4, 61–68. [Google Scholar] [CrossRef] [PubMed]
- Flecha, B.G.; Llesuy, S.; Boveris, A. Hydroperoxide-initiated chemiluminescence: An assay for oxidative stress in biopsies of heart, liver, and muscle. Free Radic. Biol. Med. 1991, 10, 93–100. [Google Scholar] [CrossRef]
- Navarro-Gonzálvez, J.A.; García-Benayas, C.; Arenas, J. Semiautomated measurement of nitrate in biological fluids. Clin. Chem. 1998, 44, 679–681. [Google Scholar] [CrossRef] [PubMed]
- Polanco-Hernández, G.; Escalante-Erosa, F.; García-Sosa, K.; Acosta-Viana, K.; Chan-Bacab, M.J.; Sagua-Franco, H.; González, J.; Osorio-Rodríguez, L.; Moo-Puc, R.E.; Peña-Rodríguez, L.M.J.P.R. In vitro and in vivo trypanocidal activity of native plants from the Yucatan Peninsula. Parasitol. Res. 2012, 110, 31–35. [Google Scholar] [CrossRef] [PubMed]
- Davies, J.Q.; Gordon, S. Isolation and culture of murine macrophages. Basic Cell Cult. Protoc. 2005, 290, 91–1039. [Google Scholar] [CrossRef]
- Barrias, E.S.; Reignault, L.C.; De Souza, W.; Carvalho, T.M. Dynasore, a dynamin inhibitor, inhibits Trypanosoma cruzi entry into peritoneal macrophages. PLoS ONE 2010, 5, e7764. [Google Scholar] [CrossRef] [PubMed]
- Malvezi, A.D.; Panis, C.; da Silva, R.V.; de Freitas, R.C.; Lovo-Martins, M.I.; Tatakihara, V.L.; Zanluqui, N.G.; Neto, E.C.; Goldenberg, S.; Bordignon, J.; et al. Inhibition of cyclooxygenase-1 and cyclooxygenase-2 impairs Trypanosoma cruzi entry into cardiac cells and promotes differential modulation of the inflammatory response. Antimicrob. Agents Chemother. 2014, 58, 6157–6164. [Google Scholar] [CrossRef]
- Silva, J.J.; Osakabe, A.L.; Pavanelli, W.R.; Silva, J.S.; Franco, D.W. In vitro and in vivo antiproliferative and trypanocidal activities of ruthenium NO donors. Br. J. Pharmacol. 2007, 152, 112–121. [Google Scholar] [CrossRef]
- Silva, J.J.; Pavanelli, W.R.; Pereira, J.C.; Silva, J.S.; Franco, D.W. Experimental chemotherapy against Trypanosoma cruzi infection using ruthenium nitric oxide donors. Antimicrob. Agents Chemother. 2009, 53, 4414–4421. [Google Scholar] [CrossRef]
- Tatakihara, V.L.H.; Cecchini, R.; Borges, C.L.; Malvezi, A.D.; Souza, V.K.G.-D.; Yamada-Ogatta, S.F.; Rizzo, L.V.; Pinge-Filho, P. Effects of cyclooxygenase inhibitors on parasite burden, anemia and oxidative stress in murine Trypanosoma cruzi infection. FEMS Immunol. Med. Microbiol. 2008, 52, 47–58. [Google Scholar] [CrossRef]
- Sánchez-Villamil, J.P.; Bautista-Niño, P.K.; Serrano, N.C.; Rincon, M.Y.; Garg, N.J. Potential Role of Antioxidants as Adjunctive Therapy in Chagas Disease. Oxid. Med. Cell. Longev. 2020, 2020, 9081813. [Google Scholar] [CrossRef]










Disclaimer/Publisher’s Note: The statements, opinions and data contained in all publications are solely those of the individual author(s) and contributor(s) and not of MDPI and/or the editor(s). MDPI and/or the editor(s) disclaim responsibility for any injury to people or property resulting from any ideas, methods, instructions or products referred to in the content. |
© 2023 by the authors. Licensee MDPI, Basel, Switzerland. This article is an open access article distributed under the terms and conditions of the Creative Commons Attribution (CC BY) license (https://creativecommons.org/licenses/by/4.0/).
Share and Cite
Hideko Tatakihara, V.L.; Malvezi, A.D.; Pereira, R.S.; Lucchetti, B.F.C.; Dos Santos, L.F.; Cecchini, R.; Yamauchi, L.M.; Yamada-Ogatta, S.F.; Miranda, K.M.; Verri, W.A.; et al. The Therapeutic Potential of Angeli’s Salt in Mitigating Acute Trypanosoma cruzi Infection in Mice. Pathogens 2023, 12, 1063. https://doi.org/10.3390/pathogens12081063
Hideko Tatakihara VL, Malvezi AD, Pereira RS, Lucchetti BFC, Dos Santos LF, Cecchini R, Yamauchi LM, Yamada-Ogatta SF, Miranda KM, Verri WA, et al. The Therapeutic Potential of Angeli’s Salt in Mitigating Acute Trypanosoma cruzi Infection in Mice. Pathogens. 2023; 12(8):1063. https://doi.org/10.3390/pathogens12081063
Chicago/Turabian StyleHideko Tatakihara, Vera Lúcia, Aparecida Donizette Malvezi, Rito Santo Pereira, Bruno Fernando Cruz Lucchetti, Lucas Felipe Dos Santos, Rubens Cecchini, Lucy Megumi Yamauchi, Sueli Fumie Yamada-Ogatta, Katrina M. Miranda, Waldiceu A. Verri, and et al. 2023. "The Therapeutic Potential of Angeli’s Salt in Mitigating Acute Trypanosoma cruzi Infection in Mice" Pathogens 12, no. 8: 1063. https://doi.org/10.3390/pathogens12081063
APA StyleHideko Tatakihara, V. L., Malvezi, A. D., Pereira, R. S., Lucchetti, B. F. C., Dos Santos, L. F., Cecchini, R., Yamauchi, L. M., Yamada-Ogatta, S. F., Miranda, K. M., Verri, W. A., Martins-Pinge, M. C., & Pinge-Filho, P. (2023). The Therapeutic Potential of Angeli’s Salt in Mitigating Acute Trypanosoma cruzi Infection in Mice. Pathogens, 12(8), 1063. https://doi.org/10.3390/pathogens12081063

