Co-Administration of Gagam-Sipjeondaebo-Tang and Ibuprofen Alleviates the Inflammatory Response in MPTP-Induced Parkinson’s Disease Mouse Model and RAW264.7 Macrophages
Abstract
1. Introduction
2. Results
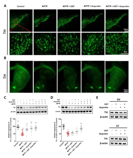
2.1. Effects of Co-Administration of GST and Ibuprofen on the TH Level in SN and ST of a PD Mouse Model
2.2. Effects of Co-Administration of GST and Ibuprofen on the Motor Function Impairment in PD Mouse Model
2.3. Effects of Co-Administration of GST on Expression of Macrophage in a PD Mice Brain
2.4. Effects of Co-Administration of GST and Ibuprofen on LPS-Stimulated Nitric Oxide Secretion
2.5. Effects of Co-Administration of GST and Ibuprofen on Inflammatory Cytokines in LPS-Stimulated RAW 264.7 Cells
3. Discussion
4. Materials and Methods
4.1. Animals and Experiment Design
4.2. Preparation of GST Extract
4.3. Motor Function Tests
4.4. Cell Culture
4.5. Cell Viability Assay
4.6. Nitric Oxide Assay
4.7. Quantitative Real-Time PCR
4.8. Western Blot
4.9. Cytometric Bead Array
4.10. Immunofluorescence
4.11. Statistics
Author Contributions
Funding
Institutional Review Board Statement
Informed Consent Statement
Data Availability Statement
Conflicts of Interest
References
- Sanchez-Padilla, J.; Guzman, J.N.; Ilijic, E.; Kondapalli, J.; Galtieri, D.J.; Yang, B.; Schieber, S.; Oertel, W.; Wokosin, D.; Schumacker, P.T.; et al. Mitochondrial oxidant stress in locus coeruleus is regulated by activity and nitric oxide synthase. Nat. Neurosci. 2014, 17, 832–840. [Google Scholar] [CrossRef]
- Ganjam, G.K.; Bolte, K.; Matschke, L.A.; Neitemeier, S.; Dolga, A.M.; Höllerhage, M.; Höglinger, G.U.; Adamczyk, A.; Decher, N.; Oertel, W.H.; et al. Mitochondrial damage by α-synuclein causes cell death in human dopaminergic neurons. Cell Death Dis. 2019, 10, 1–16. [Google Scholar] [CrossRef] [PubMed]
- Wang, Q.; Liu, Y.; Zhou, J. Neuroinflammation in Parkinson’s disease and its potential as therapeutic target. Transl. Neurodegener. 2015, 4, 1–9. [Google Scholar] [CrossRef] [PubMed]
- Kicińska, H.; Wróblewska, M. Preliminary sero-epidemiologic studies on arboviruses in selected occupational groups of the healthy population of the country. Przegl. Epidemiol. 1966, 20, 249–254. [Google Scholar]
- Pisanu, A.; Lecca, D.; Mulas, G.; Wardas, J.; Simbula, G.; Spiga, S.; Carta, A.R. Dynamic changes in pro- and anti-inflammatory cytokines in microglia after PPAR-γ agonist neuroprotective treatment in the MPTPp mouse model of progressive Parkinson’s disease. Neurobiol. Dis. 2014, 71, 280–291. [Google Scholar] [CrossRef]
- Rangasamy, S.B.; Dasarathi, S.; Pahan, P.; Jana, M.; Pahan, K. Low-Dose Aspirin Upregulates Tyrosine Hydroxylase and Increases Dopamine Production in Dopaminergic Neurons: Implications for Parkinson’s Disease. J. Neuroimmune Pharmacol. 2019, 14, 173–187. [Google Scholar] [CrossRef]
- Asanuma, M.; Miyazaki, I. Common anti-inflammatory drugs are potentially therapeutic for Parkinson’s disease? Exp. Neurol. 2007, 206, 172–178. [Google Scholar] [CrossRef]
- Asanuma, M.; Miyazaki, I. Nonsteroidal anti-inflammatory drugs in Parkinson’s disease: Possible involvement of quinone formation. Expert Rev. Neurother. 2006, 6, 1313–1325. [Google Scholar] [CrossRef]
- Asanuma, M.; Nishibayashi-Asanuma, S.; Miyazaki, I.; Kohno, M.; Ogawa, N. Neuroprotective effects of non-steroidal anti-inflammatory drugs by direct scavenging of nitric oxide radicals. J. Neurochem. 2001, 76, 1895–1904. [Google Scholar] [CrossRef]
- Li, Z.; Choi, D.-Y.; Shin, E.-J.; Hunter, R.L.; Jin, C.H.; Wie, M.-B.; Kim, M.S.; Park, S.J.; Bing, G.; Kim, H.-C. Phenidone protects the nigral dopaminergic neurons from LPS-induced neurotoxicity. Neurosci. Lett. 2008, 445, 1–6. [Google Scholar] [CrossRef] [PubMed]
- Wei, R.; OuYang, J.; Lin, W.; Lin, T. Curative Anti-Inflammatory Properties of Chinese Optimized Yinxieling Formula in Models of Parkinson’s Disease. Evid. Based Complement. Altern. Med. 2018, 2018, 6142065. [Google Scholar] [CrossRef] [PubMed]
- Wang, T.; Li, C.; Han, B.; Wang, Z.; Meng, X.; Zhang, L.; He, J.; Fu, F. Neuroprotective effects of Danshensu on rotenone-induced Parkinson’s disease models in vitro and in vivo. BMC Complement. Med. Ther. 2020, 20, 20. [Google Scholar] [CrossRef]
- Doo, A.-R.; Kim, S.-N.; Hahm, D.-H.; Yoo, H.H.; Park, J.-Y.; Lee, H.; Jeon, S.; Kim, J.; Park, S.-U.; Park, H.-J. Gastrodia elata Blume alleviates L-DOPA-induced dyskinesia by normalizing FosB and ERK activation in a 6-OHDA-lesioned Parkinson’s disease mouse model. BMC Complement. Altern. Med. 2014, 14, 107. [Google Scholar] [CrossRef] [PubMed]
- Lan, Y.-L.; Zhou, J.-J.; Liu, J.; Huo, X.-K.; Wang, Y.-L.; Liang, J.-H.; Zhao, J.-C.; Sun, C.-P.; Yu, Z.-L.; Fang, L.-L.; et al. Uncaria rhynchophylla Ameliorates Parkinson’s Disease by Inhibiting HSP90 Expression: Insights from Quantitative Proteomics. Cell. Physiol. Biochem. 2018, 47, 1453–1464. [Google Scholar] [CrossRef]
- Shim, J.S.; Kim, H.G.; Ju, M.S.; Choi, J.G.; Jeong, S.Y.; Oh, M.S. Effects of the hook of Uncaria rhynchophylla on neurotoxicity in the 6-hydroxydopamine model of Parkinson’s disease. J. Ethnopharmacol. 2009, 126, 361–365. [Google Scholar] [CrossRef]
- Liu, H.; Wang, J.; Sekiyama, A.; Tabira, T. Juzen-taiho-to, an Herbal Medicine, Activates and Enhances Phagocytosis in Microglia/Macrophages. Tohoku J. Exp. Med. 2008, 215, 43–54. [Google Scholar] [CrossRef] [PubMed]
- Ishida, T.; Iizuka, M.; Ou, Y.; Morisawa, S.; Hirata, A.; Yagi, Y.; Jobu, K.; Morita, Y.; Miyamura, M. Juzentaihoto Suppresses Muscle Atrophy in Streptozotocin-Induced Diabetic Mice. Biol. Pharm. Bull. 2019, 42, 1128–1133. [Google Scholar] [CrossRef] [PubMed]
- Ko, J.H.; Lee, J.-H.; Choi, B.; Park, J.-Y.; Kwon, Y.-W.; Jeon, S.; Park, S.-D.; Kim, S.-N. Neuroprotective Effects of Gagam-Sipjeondaebo-Tang, a Novel Herbal Formula, against MPTP-Induced Parkinsonian Mice and MPP+-Induced Cell Death in SH-SY5Y Cells. Evid. Based Complement. Altern. Med. 2018, 2018, 2420809-9. [Google Scholar] [CrossRef] [PubMed]
- Jagmag, S.A.; Tripathi, N.; Shukla, S.D.; Maiti, S.; Khurana, S. Evaluation of Models of Parkinson’s Disease. Front. Neurosci. 2015, 9, 503. [Google Scholar] [CrossRef]
- Buhidma, Y.; Rukavina, K.; Chaudhuri, K.R.; Duty, S. Potential of animal models for advancing the understanding and treatment of pain in Parkinson’s disease. NPJ Park Dis. 2020, 6, 1–7. [Google Scholar] [CrossRef] [PubMed]
- Bae, N.; Ahn, T.; Chung, S.; Oh, M.S.; Ko, H.; Oh, H.; Park, G.; Yang, H.O. The neuroprotective effect of modified Yeoldahanso-tang via autophagy enhancement in models of Parkinson’s disease. J. Ethnopharmacol. 2011, 134, 313–322. [Google Scholar] [CrossRef]
- Lee, Y.; Lee, S.; Chang, S.-C.; Lee, J. Significant roles of neuroinflammation in Parkinson’s disease: Therapeutic targets for PD prevention. Arch. Pharmacal. Res. 2019, 42, 416–425. [Google Scholar] [CrossRef] [PubMed]
- Ramkumar, M.; Rajasankar, S.; Gobi, V.V.; Janakiraman, U.; Manivasagam, T.; Thenmozhi, A.J.; Essa, M.M.; Chidambaram, R.; Chidambaram, S.B.; Guillemin, G.J. Demethoxycurcumin, a Natural Derivative of Curcumin Abrogates Rotenone-induced Dopamine Depletion and Motor Deficits by Its Antioxidative and Anti-inflammatory Properties in Parkinsonian Rats. Pharm. Mag. 2018, 14, 9–16. [Google Scholar]
- Blaylock, R.L. Parkinson’s disease: Microglial/macrophage-induced immunoexcitotoxicity as a central mechanism of neurodegeneration. Surg. Neurol. Int. 2017, 8, 65. [Google Scholar] [CrossRef]
- Marinova-Mutafchieva, L.; Sadeghian, M.; Broom, L.; Davis, J.B.; Medhurst, A.D.; Dexter, D.T. Relationship between microglial activation and dopaminergic neuronal loss in the substantia nigra: A time course study in a 6-hydroxydopamine model of Parkinson’s disease. J. Neurochem. 2009, 110, 966–975. [Google Scholar] [CrossRef]
- Sharma, J.N.; Al-Omran, A.; Parvathy, S.S. Role of nitric oxide in inflammatory diseases. Inflammopharmacology 2007, 15, 252–259. [Google Scholar] [CrossRef]
- Koprich, J.B.; Reske-Nielsen, C.; Mithal, P.; Isacson, O. Neuroinflammation mediated by IL-1beta increases susceptibility of dopamine neurons to degeneration in an animal model of Parkinson’s disease. J. Neuroinflammation 2008, 5, 8. [Google Scholar] [CrossRef] [PubMed]
- Qin, L.; Liu, Y.; Hong, J.-S.; Crews, F.T. NADPH oxidase and aging drive microglial activation, oxidative stress, and dopaminergic neurodegeneration following systemic LPS administration. Glia 2013, 61, 855–868. [Google Scholar] [CrossRef]
- Chang, R.C.; Hudson, P.; Wilson, B.; Haddon, L.; Hong, J.-S. Influence of neurons on lipopolysaccharide-stimulated production of nitric oxide and tumor necrosis factor-α by cultured glia. Brain Res. 2000, 853, 236–244. [Google Scholar] [CrossRef]
- Wu, D.-C.; Teismann, P.; Tieu, K.; Vila, M.; Jackson-Lewis, V.; Ischiropoulos, H.; Przedborski, S. NADPH oxidase mediates oxidative stress in the 1-methyl-4-phenyl-1,2,3,6-tetrahydropyridine model of Parkinson’s disease. Proc. Natl. Acad. Sci. USA 2003, 100, 6145–6150. [Google Scholar] [CrossRef]
- Dinarello, C.A.; Simon, A.; Van Der Meer, J.W.M. Treating inflammation by blocking interleukin-1 in a broad spectrum of diseases. Nat. Rev. Drug Discov. 2012, 11, 633–652. [Google Scholar] [CrossRef]
- Rothaug, M.; Becker-Pauly, C.; Rose-John, S. The role of interleukin-6 signaling in nervous tissue. Biochim. Biophys. Acta (BBA) Bioenerg. 2016, 1863, 1218–1227. [Google Scholar] [CrossRef] [PubMed]
- Dinarello, C.A. Interleukin-1 in the pathogenesis and treatment of inflammatory diseases. Blood 2011, 117, 3720–3732. [Google Scholar] [CrossRef] [PubMed]
- Unver, N.; McAllister, F. IL-6 family cytokines: Key inflammatory mediators as biomarkers and potential therapeutic targets. Cytokine Growth Factor Rev. 2018, 41, 10–17. [Google Scholar] [CrossRef] [PubMed]
- Kim, B.-W.; Koppula, S.; Kumar, H.; Park, J.Y.; Kim, I.W.; More, S.V.; Kim, I.-S.; Han, S.-D.; Kim, S.; Yoon, S.-H.; et al. α-Asarone attenuates microglia-mediated neuroinflammation by inhibiting NF kappa B activation and mitigates MPTP-induced behavioral deficits in a mouse model of Parkinson’s disease. Neuropharmacology 2015, 97, 46–57. [Google Scholar] [CrossRef] [PubMed]
- Stephenson, J.; Nutma, E.; Van Der Valk, P.; Amor, S. Inflammation in CNS neurodegenerative diseases. Immunology 2018, 154, 204–219. [Google Scholar] [CrossRef] [PubMed]
- Mosser, D.M.; Edwards, J.P. Exploring the full spectrum of macrophage activation. Nat. Rev. Immunol. 2008, 8, 958–969. [Google Scholar] [CrossRef]
- Liao, X.; Sharma, N.; Kapadia, F.; Zhou, G.; Lu, Y.; Hong, H.; Paruchuri, K.; Mahabeleshwar, G.H.; Dalmas, E.; Venteclef, N.; et al. Krüppel-like factor 4 regulates macrophage polarization. J. Clin. Investig. 2011, 121, 2736–2749. [Google Scholar] [CrossRef] [PubMed]
- Xie, C.; Li, X.; Zhu, J.; Wu, J.; Geng, S.; Zhong, C. Magnesium isoglycyrrhizinate suppresses LPS-induced inflammation and oxidative stress through inhibiting NF-κB and MAPK pathways in RAW264.7 cells. Bioorg. Med. Chem. 2019, 27, 516–524. [Google Scholar] [CrossRef]
- Zhu, T.; Zhang, W.; Feng, S.-J.; Yu, H.-P. Emodin suppresses LPS-induced inflammation in RAW264.7 cells through a PPARγ-dependent pathway. Int. Immunopharmacol. 2016, 34, 16–24. [Google Scholar] [CrossRef]
- Zhong, Y.; Liu, T.; Lai, W.; Tan, Y.; Tian, D.; Guo, Z. Heme oxygenase-1-mediated reactive oxygen species reduction is involved in the inhibitory effect of curcumin on lipopolysaccharide-induced monocyte chemoattractant protein-1 production in RAW264.7 macrophages. Mol. Med. Rep. 2012, 7, 242–246. [Google Scholar] [CrossRef][Green Version]
- Nelson, K.M.; Dahlin, J.L.; Bisson, J.; Graham, J.; Pauli, G.F.; Walters, M.A. The Essential Medicinal Chemistry of Curcumin: Miniperspective. J. Med. Chem. 2017, 60, 1620–1637. [Google Scholar] [CrossRef]
- Baell, J.; Walters, M.A. Chemistry: Chemical con artists foil drug discovery. Nat. News 2014, 513, 481. [Google Scholar] [CrossRef] [PubMed]
- Baker, M. Deceptive curcumin offers cautionary tale for chemists. Nat. Cell Biol. 2017, 541, 144–145. [Google Scholar] [CrossRef]
- Yang, H.J.; Ma, J.Y.; Weon, J.B.; Ma, C.J. Simultaneous determination of eight marker compounds in the traditional herbal medicine, Sipjundaebo-tang by HPLC-DAD. Arch. Pharmacal Res. 2011, 34, 1503–1508. [Google Scholar] [CrossRef] [PubMed]
- Oh, Y.-C.; Cho, W.-K.; Jeong, Y.H.; Im, G.Y.; Yang, M.C.; Ma, J.Y. Fermentation Improves Anti-Inflammatory Effect of Sipjeondaebotang on LPS-Stimulated RAW 264.7 Cells. Am. J. Chin. Med. 2012, 40, 813–831. [Google Scholar] [CrossRef]
- Mita, Y.; Dobashi, K.; Shimizu, Y.; Nakazawa, T.; Mori, M. Surface expression of toll-like receptor 4 on THP-1 cells is modulated by Bu-Zhong-Yi-Qi-Tang and Shi-Quan-Da-Bu-Tang. Methods Find. Exp. Clin. Pharmacol. 2002, 24, 67–70. [Google Scholar] [CrossRef] [PubMed]
- Fujiwara, H.; Iwasaki, K.; Furukawa, K.; Seki, T.; He, M.; Maruyama, M.; Tomita, N.; Kudo, Y.; Higuchi, M.; Saido, T.C.; et al. Uncaria rhynchophylla, a Chinese medicinal herb, has potent antiaggregation effects on Alzheimer’s β-amyloid proteins. J. Neurosci. Res. 2006, 84, 427–433. [Google Scholar] [CrossRef] [PubMed]








| Latin Name | Scientific Name (Family Name) | Ratio |
|---|---|---|
| Ginseng Radix Alba | Panax ginseng C. A. Meyer (Araliaceae) | 3 |
| Atractylodis Rhizoma Alba | Atractylodes macrocephala Koidzumi (Compositae) | 2 |
| Hoelen | Poria cocos Wolf (Polyporaceae) | 2 |
| Glycyrrhizae Radix et Rhizoma | Glycyrrhiza uralensis Fischer (Leguminosae) | 2 |
| Rehmanniae Radix Preparata | Rehmannia glutinosa Liboschitz ex Steudel (Scrophulariaceae) | 2 |
| Angelicae Gigantis Radix | Angelica gigas Nakai (Umbelliferae) | 2 |
| Cnidii Rhizoma | Cnidium officinale Makino (Umbelliferae) | 2 |
| Paeoniae Radix | Paeonia lactifora Pallas (Paeoniaceae) | 2 |
| Astragali Radix | Astragalus membranaceus Bunge (Leguminosae) | 3 |
| Bupleuri Radix | Bupleurum falcatum Linne (Umbelliferae) | 2 |
| Uncariae Ramulus et Uncus | Uncaria rhynchophylla (Rubiaceae) | 2 |
| Gastrodiae Rhizoma | Gastrodia elata Blume (Orchidaceae) | 2 |
Publisher’s Note: MDPI stays neutral with regard to jurisdictional claims in published maps and institutional affiliations. |
© 2021 by the authors. Licensee MDPI, Basel, Switzerland. This article is an open access article distributed under the terms and conditions of the Creative Commons Attribution (CC BY) license (http://creativecommons.org/licenses/by/4.0/).
Share and Cite
Won, S.; Ko, J.H.; Jeon, H.; Park, S.-S.; Kim, S.-N. Co-Administration of Gagam-Sipjeondaebo-Tang and Ibuprofen Alleviates the Inflammatory Response in MPTP-Induced Parkinson’s Disease Mouse Model and RAW264.7 Macrophages. Pathogens 2021, 10, 268. https://doi.org/10.3390/pathogens10030268
Won S, Ko JH, Jeon H, Park S-S, Kim S-N. Co-Administration of Gagam-Sipjeondaebo-Tang and Ibuprofen Alleviates the Inflammatory Response in MPTP-Induced Parkinson’s Disease Mouse Model and RAW264.7 Macrophages. Pathogens. 2021; 10(3):268. https://doi.org/10.3390/pathogens10030268
Chicago/Turabian StyleWon, Sodam, Jade Heejae Ko, Hayoung Jeon, Seong-Sik Park, and Seung-Nam Kim. 2021. "Co-Administration of Gagam-Sipjeondaebo-Tang and Ibuprofen Alleviates the Inflammatory Response in MPTP-Induced Parkinson’s Disease Mouse Model and RAW264.7 Macrophages" Pathogens 10, no. 3: 268. https://doi.org/10.3390/pathogens10030268
APA StyleWon, S., Ko, J. H., Jeon, H., Park, S.-S., & Kim, S.-N. (2021). Co-Administration of Gagam-Sipjeondaebo-Tang and Ibuprofen Alleviates the Inflammatory Response in MPTP-Induced Parkinson’s Disease Mouse Model and RAW264.7 Macrophages. Pathogens, 10(3), 268. https://doi.org/10.3390/pathogens10030268

