Avian Malaria and Related Parasites from Resident and Migratory Birds in the Brazilian Atlantic Forest, with Description of a New Haemoproteus Species
Abstract
1. Introduction
2. Results
2.1. Microscopic Examination
2.1.1. New Parasite Description
Description
Taxonomic remarks
2.2. Infection Prevalence in Resident and Migratory Avifauna
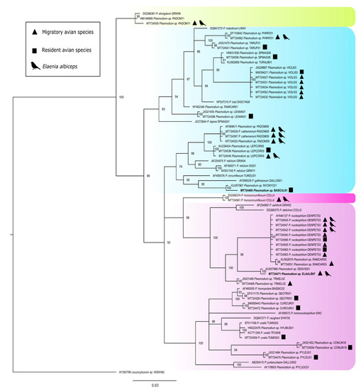
2.3. Molecular and Phylogenetic Analysis
3. Discussion
4. Materials and Methods
4.1. Sampling
4.2. Microscopic Examination
4.3. Molecular Detection and Genotyping of Haemosporidian Infections
4.4. Phylogenetic Analysis
Supplementary Materials
Author Contributions
Funding
Institutional Review Board Statement
Informed Consent Statement
Data Availability Statement
Acknowledgments
Conflicts of Interest
References
- Piacentini, V.Q.; Aleixo, A.; Agne, C.E.; Maurício, G.; Pacheco, J.F.; Bravo, G.A.; Brito, G.R.R.; Naka, L.N.; Olmos, F.; Posso, S.; et al. Annotated checklist of the birds of Brazil by the Brazilian Ornithological Records Committee/Lista comentada das aves do Brasil pelo Comitê Brasileiro de Registros Ornitológicos. Rev. Bras. Ornitol. 2015, 23, 91–298. [Google Scholar] [CrossRef]
- Ministerio do Meio Ambiente - MMA. Lista nacional das espécies da fauna brasileira ameaçadas de extinção. Available online: https://www.icmbio.gov.br/portal/faunabrasileira/2741-lista-de-especies-ameacadas-saiba-mais.html (accessed on 23 November 2020).
- Mittermeier, R.A.; Mittermeier, C.G.; Brooks, T.M.; Pilgrim, J.D.; Konstant, W.R.; da Fonseca, G.A.B.; Kormos, C. Wilderness and biodiversity conservation. Proc. Natl. Acad. Sci. USA 2003, 100, 10309–10313. [Google Scholar] [CrossRef] [PubMed]
- Vale, M.M.; Tourinho, L.; Lorini, M.L.; Rajão, H.; Figueiredo, M.S.L. Endemic birds of the Atlantic Forest: Traits, conservation status, and patterns of biodiversity. J. Field. Ornithol. 2018, 89, 193–206. [Google Scholar] [CrossRef]
- Somenzari, M.; Amaral, P.; Cueto, V.; Guaraldo, A.; Jahn, A.; Lima, D.; Lima, P.; Lugarini, C.; Machado, C.G.; Martinez, J.; et al. An overview of migratory birds in Brazil. Pap. Avulsos. Zool. 2018, 58, 1–66. [Google Scholar] [CrossRef]
- Pacheco, J.F.; Bauer, C. Estado da arte da Ornitologia na Mata Atlântica e Campos Sulinos. In Workshop para avaliação e ações prioritárias para a conservação do bioma Floresta Atlântica e Campos Sulinos; Ministério do Meio Ambiente: São Paulo, Brasil, 1999. [Google Scholar]
- Secretária de Infraestrutura e Meio Ambiente. Parque Estadual Serra do Mar. Núcleo Curucutu. Available online: https://guiadeareasprotegidas.sp.gov.br/ap/parque-estadual-serra-do-mar-nucleo-curucutu/ (accessed on 20 November 2020).
- Schunck, F.; Silveira, L.F.; Nascimento, V.S. 118 years of ornithological knowledge of a forgotten region of the Atlantic Forest near the largest city in South America. Wilson. J. Ornithol. 2020, 131, 758–773. [Google Scholar] [CrossRef]
- Hudson, P.; Greenman, J. Competition mediated by parasites: Biological and theoretical progress. Trends Ecol. Evol. 1998, 13, 387–390. [Google Scholar] [CrossRef]
- Feldman, R.A.; Freed, L.A.; Cann, R.L. A PCR test for avian malaria in Hawaiian birds. Mol. Ecol. 1995, 4, 663–673. [Google Scholar] [CrossRef]
- Atkinson, C.T.; Van Riper, C., III. Pathogenicity and epizootiology of avian haematozoa: Plasmodium, Leucocytozoon, and Haemoproteus. In Bird Parasite Interactions: Ecology, Evolution, and Behavior; Loye, J.E., Zuk, M., Eds.; Oxford Univ Press: Oxford, UK, 1991; pp. 19–48. [Google Scholar]
- Valkiūnas, G. Avian Malaria Parasites and Other Haemosporidia, 1st ed.; CRC Press: Boca Raton, FL, USA, 2005. [Google Scholar] [CrossRef]
- Fecchio, A.; Chagas, C.R.F.; Bell, J.A.; Kirchgatter, K. Evolutionary ecology, taxonomy, and systematics of avian malaria and related parasites. Acta Trop. 2020, 204, 105364. [Google Scholar] [CrossRef]
- Perez-Tris, J.; Bensch, S. Dispersal increases local transmission of avian malarial parasites. Ecol. Lett. 2005, 8, 838–845. [Google Scholar] [CrossRef]
- Chagas, C.R.; Valkiūnas, G.; Nery, C.V.; Henrique, P.C.; Gonzalez, I.H.; Monteiro, E.F.; Guimarães, L.; Romano, C.M.; Kirchgatter, K. Plasmodium (Novyella) nucleophilum from an Egyptian Goose in São Paulo Zoo, Brazil: Microscopic confirmation and molecular characterization. Int. J. Parasitol. 2013, 2, 286–291. [Google Scholar] [CrossRef][Green Version]
- Bennett, G.F.; Campbell, A.G. Avian Haemoproteidae. I. Description of Haemoproteus fallisi n. sp. and a review of the haemoproteids of the family Turdidae. Can. J. Zool. 1972, 50, 1269–1275. [Google Scholar] [CrossRef] [PubMed]
- González, A.D.; Lotta, I.A.; García, L.F.; Moncada, L.I.; Matta, N.E. Avian haemosporidians from Neotropical highlands: Evidence from morphological and molecular data. Parasitol. Int. 2015, 64, 48–59. [Google Scholar] [CrossRef] [PubMed]
- Burry-Caines, J.R.; Bennett, G.F. The Haemoproteidae (Apicomplexa: Haemosporina) of the avian families Fringillidae and Emberizidae. Can. J. Zool. 1992, 70, 1149–1160. [Google Scholar] [CrossRef]
- Mantilla, J.S.; González, A.D.; Lotta, I.A.; Moens, M.; Pacheco, M.A.; Escalante, A.A.; Valkiūnas, G.; Moncada, L.I.; Pérez-Tris, J.; Matta, N.E. Haemoproteus erythrogravidus n. sp. (Haemosporida, Haemoproteidae): Description and molecular characterization of a widespread blood parasite of birds in South America. Acta. Trop. 2016, 159, 83–94. [Google Scholar] [CrossRef]
- Moens, M.A.; Valkiūnas, G.; Paca, A.; Bonaccorso, E.; Aguirre, N.; Pérez-Tris, J. Parasite specialization in a unique habitat: Hummingbirds as reservoirs of generalist blood parasites of Andean birds. J. Anim. Ecol. 2016, 85, 1234–1245. [Google Scholar] [CrossRef] [PubMed]
- Bennett, G.F.; Caines, J.R.; Woodworth-Lynas, C.B. Avian Haemoproteidae. The haemoproteids of the New World passeriform families Formicariidae, Furnariidae, Mimidae, and Vireonidae. Ibidem 1987, 65, 317–321. [Google Scholar] [CrossRef]
- Ricklefs, R.E.; Fallon, S.M. Diversification and host switching in avian malaria parasites. Proc. R. Soc. Biol. Sci. 2002, 269, 885–892. [Google Scholar] [CrossRef]
- Fecchio, A.; Lima, M.R.; Bell, J.A.; Schunck, F.; Corrêa, A.H.; Beco, R.; Jahn, A.E.; Fontana, C.S.; Silva, T.W.; Repenning, M.; et al. Loss of forest cover and host functional diversity increases prevalence of avian malaria parasites in the Atlantic Forest. Int. J. Parasitol. in press.
- Szymanski, M.M.; Lovette, I.J. High lineage diversity and host sharing of malarial parasites in a local avian assemblage. J. Parasitol. 2005, 91, 768–774. [Google Scholar] [CrossRef]
- Chagas, C.R.; Valkiūnas, G.; Guimarães, L.O.; Monteiro, E.F.; Guida, F.J.; Simões, R.F.; Rodrigues, P.T.; de Albuquerque Luna, E.J.; Kirchgatter, K. Diversity and distribution of avian malaria and related haemosporidian parasites in captive birds from a Brazilian megalopolis. Malar. J. 2017, 16, 83. [Google Scholar] [CrossRef]
- Fecchio, A.; Bell, J.A.; Bosholn, M.; Vaughan, J.A.; Tkach, V.V.; Lutz, H.L.; Cueto, V.R.; Gorosito, C.A.; González-Acuña, D.; Stromlund, C.; et al. An inverse latitudinal gradient in infection probability and phylogenetic diversity for Leucocytozoon blood parasites in New World birds. J. Anim. Ecol. 2020, 89, 423–435. [Google Scholar] [CrossRef] [PubMed]
- Fecchio, A.; Bell, J.A.; Pinheiro, R.; Cueto, V.R.; Gorosito, C.A.; Lutz, H.L.; Gaiotti, M.G.; Paiva, L.V.; França, L.F.; Toledo-Lima, G.; et al. Avian host composition, local speciation and dispersal drive the regional assembly of avian malaria parasites in South American birds. Mol. Ecol. 2019, 28, 2681–2693. [Google Scholar] [CrossRef] [PubMed]
- Lacorte, G.A.; Félix, G.M.; Pinheiro, R.R.; Chaves, A.V.; Almeida-Neto, G.; Neves, F.S.; Leite, L.O.; Santos, F.R.; Braga, E.M. Exploring the diversity and distribution of neotropical avian malaria parasites—A molecular survey from Southeast Brazil. PLoS ONE 2013, 8, e57770. [Google Scholar] [CrossRef] [PubMed]
- Tostes, R.; Dias, R.; de Oliveira, L.; Senra, M.; Massard, C.L.; D’Agosto, M. Molecular and Morphological Characterization of a Brazilian Lineage of Plasmodium (Novyella) unalis in Turdus Spp. (Passeriformes) of the Atlantic Forest, with Remarks on New Hosts and High Genetic Variation. J. Parasitol. 2018, 104, 70–78. [Google Scholar] [CrossRef] [PubMed]
- Bueno, M.G.; Lopez, R.P.; de Menezes, R.M.; Costa-Nascimento, M.; Lima, G.F.; Araújo, R.A.; Guida, F.J.; Kirchgatter, K. Identification of Plasmodium relictum causing mortality in penguins (Spheniscus magellanicus) from São Paulo Zoo, Brazil. Vet. Parasitol. 2010, 173, 123–127. [Google Scholar] [CrossRef]
- Vanstreels, R.; Dutra, D.A.; Ferreira-Junior, F.C.; Hurtado, R.; Egert, L.; Mayorga, L.; Bhering, R.; Braga, É.M.; Catão-Dias, J.L. Epidemiology, hematology, and unusual morphological characteristics of Plasmodium during an avian malaria outbreak in penguins in Brazil. Parasitol. Res. 2019, 118, 3497–3508. [Google Scholar] [CrossRef]
- Zehtindjiev, P.; Križanauskienė, A.; Bensch, S.; Palinauskas, V.; Asghar, M.; Dimitrov, D.; Scebba, S.; Valkiūnas, G. A new morphologically distinct avian malaria parasite that fails detection by established polymerase chain reaction-based protocols for amplification of the cytochrome B gene. J. Parasitol. 2012, 98, 657–665. [Google Scholar] [CrossRef]
- Bernotienė, R.; Palinauskas, V.; Iezhova, T.; Murauskaitė, D.; Valkiūnas, G. Avian haemosporidian parasites (Haemosporida): A comparative analysis of different polymerase chain reaction assays in detection of mixed infections. Exp. Parasitol. 2016, 163, 31–37. [Google Scholar] [CrossRef]
- Bravo, S.P.; Cueto, V.R.; Gorosito, C.A. Migratory timing, rate, routes and wintering areas of white-crested elaenia (Elaenia albiceps chilensis), a key seed disperser for Patagonian forest regeneration. PLoS ONE 2017, 12, e0170188. [Google Scholar] [CrossRef]
- Marini, M.A.; Cavalcanti, R.B. Migracão de Elaenia albiceps chilensis e E. chiriquensis albivertex (Aves, Tyrannidae) Boletim Museu Paraense Emílio Goeldi. Nova série. Zoologia 1990, 6, 59–68. [Google Scholar]
- Jimenez, J.E.; Jahn, A.E.; Rozzi, R.; Seavy, N.E. First documented migration of individual White-crested Elaenias (Elaenia albiceps chilensis) in South America. Wilson J. Ornithol. 2016, 128, 419–425. [Google Scholar] [CrossRef]
- Galen, S.C.; Wittm, C.C. Diverse avian malaria and other haemosporidian parasites in Andean house wrens: Evidence for regional co-diversification by host-switching. J. Avian Biol. 2014, 45, 374–386. [Google Scholar] [CrossRef]
- Pulgarín-R, P.C.; Gómez, C.; Bayly, N.J.; Bensch, S.; Fitzgerald, A.; Starkloff, N.; Kirchman, J.; González-Prieto, A.M.; Hobson, K.A.; Ungvari-Martin, J.; et al. Migratory birds as vehicles for parasite dispersal? Infection by avian haemosporidians over the year and throughout the range of a long-distance migrant. J. Biogeogr. 2019, 46, 83–96. [Google Scholar] [CrossRef]
- Fecchio, A.; Silveira, P.; Weckstein, J.D.; Dispoto, J.H.; Anciães, M.; Bosholn, M.; Tkach, V.V.; Bell, J.A. First Record of Leucocytozoon (Haemosporida: Leucocytozoidae) in Amazonia: Evidence for Rarity in Neotropical Lowlands or Lack of Sampling for This Parasite Genus? J. Parasitol. 2018, 104, 168–172. [Google Scholar] [CrossRef] [PubMed]
- Chasar, A.; Loiseau, C.; Valkiūnas, G.; Iezhova, T.; Smith, T.B.; Sehgal, R.N. Prevalence and diversity patterns of avian blood parasites in degraded African rainforest habitats. Mol. Ecol. 2009, 18, 4121–4133. [Google Scholar] [CrossRef] [PubMed]
- Valkiūnas, G.; Palinauskas, V.; Ilgūnas, M.; Bukauskaitė, D.; Dimitrov, D.; Bernotienė, R.; Zehtindjiev, P.; Ilieva, M.; Iezhova, T.A. Molecular characterization of five widespread avian haemosporidian parasites (Haemosporida), with perspectives on the PCR-based detection of haemosporidians in wildlife. Parasitol. Res. 2014, 113, 2251–2263. [Google Scholar] [CrossRef]
- Palinauskas, V.; Žiegytė, R.; Iezhova, T.A.; Ilgūnas, M.; Bernotienė, R.; Valkiūnas, G. Description, molecular characterisation, diagnostics and life cycle of Plasmodium elongatum (lineage pERIRUB01), the virulent avian malaria parasite. Int. J. Parasitol. 2016, 46, 697–707. [Google Scholar] [CrossRef]
- Valkiūnas, G.; Iezhova, T.A. Keys to the avian malaria parasites. Malar. J. 2018, 17, 212. [Google Scholar] [CrossRef]
- Hellgren, O.; Waldenström, J.; Bensch, S. A new PCR assay for simultaneous studies of Leucocytozoon, Plasmodium, and Haemoproteus from avian blood. J. Parasitol. 2004, 90, 797–802. [Google Scholar] [CrossRef]
- Bensch, S.; Hellgren, O.; Pérez-Tris, J. MalAvi: A public database of malaria parasites and related haemosporidians in avian hosts based on mitochondrial cytochrome b lineages. Mol. Ecol. Resour. 2009, 9, 1353–1358. [Google Scholar] [CrossRef]
- Huelsenbeck, J.P.; Ronquist, F. MRBAYES: Bayesian inference of phylogenetic trees. Bioinformatics. 2001, 17, 754–755. [Google Scholar] [CrossRef] [PubMed]
- Rambaut, A. FigTree: Tree Figure Drawing Tool Version 1.4.0, Institute of Evolutionary Biology, University of Edinburgh: Edinburgh, UK, 2010.







| Feature | Measurements a | |
|---|---|---|
| Uninfected erythrocyte | Length | 11.1–13.3 (12.0 ± 0.7) |
| Width | 6.5–7.7 (7.0 ± 0.4) | |
| Area | 58.6–80.2 (66.4 ± 5.3) | |
| Uninfected erythrocyte nucleus | Length | 5.1–6.4 (5.8 ± 0.3) |
| Width | 2.7–3.4 (3.1 ± 0.2) | |
| Area | 13.5–17.9 (15.1 ± 1.2) | |
| Macrogametocyte | ||
| Infected erythrocyte | Length | 11.7–13.7 (12.5 ± 0.5) |
| Width | 5.8–8.1 (6.9 ± 0.6) | |
| Area | 60.8–85.8 (70.4 ± 6.8) | |
| Infected erythrocyte nucleus | Length | 4.3–6.3 (5.1 ± 0.4) |
| Width | 2.3–3.9 (3.2 ± 0.4) | |
| Area | 9.4–18.9 (13.3 ± 1.8) | |
| Gametocyte | Length | 13.0–17.7 (14.8 ± 1.2) |
| Width | 1.5–3.6 (2.4 ± 0.6) | |
| Area | 31.7–47.5 (39.5 ± 4.8) | |
| Gametocyte nucleus | Length | 2.2–4.3 (2.8 ± 0.5) |
| Width | 1.1–3.0 (1.8 ± 0.6) | |
| Area | 2.1–6.5 (3.9 ± 1.3) | |
| Pigment granules | 7.0–12.0 (10.1 ± 1.6) | |
| NDR c | 0.2–1.1 (0.7 ± 0.2) | |
| Microgametocyte (n = 17) | ||
| Infected erythrocyte | Length | 11.5–14.5 (12.7 ± 0.8) |
| Width | 6.2–8.2 (7.5 ± 0.5) | |
| Area | 67.0–84.0 (73.9 ± 4.6) | |
| Infected erythrocyte nucleus | Length | 4.8–5.9 (5.3 ± 0.4) |
| Width | 2.5–3.9 (3.0 ± 0.4) | |
| Area | 11.1–15.2 (13.1 ± 1.1) | |
| Gametocyte | Length | 11.9–17.3 (14.5 ± 1.3) |
| Width | 2.2–3.7 (3.0 ± 0.4) | |
| Area | 34.1–49.9 (43.1 ± 5.0) | |
| Gametocyte nucleus b | Length | - |
| Width | - | |
| Area | - | |
| Pigment granules | 7.0–17.0 (10.6 ± 2.7) | |
| NDR c | 0.4–0.9 (0.7 ± 0.2) |
| Order Family | Host Species | No. Sampled (No. Positive) | Parasite and Lineages | GenBank Accession |
|---|---|---|---|---|
| Apodiformes | ||||
| Trochilidae | Amazilia fimbriata | 1 | ||
| Aphantochroa cirrochloris | 1 | |||
| Heliodoxa rubricauda | 2 (1) | Plasmodium sp. | ||
| pVIOLI03 | MW394211 | |||
| Leucochloris albicollis | 1 | |||
| Phaethornis eurynome | 1 | |||
| Ramphodon naevius | 15 | |||
| Thalurania glaucopis | 2 | |||
| Caprimulgiformes | ||||
| Caprimulgidae | Hydropsalis forcipata | 1 | ||
| Columbiformes | ||||
| Columbidae | Geotrygon montana | 2 | ||
| Galbuliformes | ||||
| Bucconidae | Malacoptila striata | 1 | ||
| Passeriformes | ||||
| Coerebidae | Coereba flaveola | 2 | ||
| Conopophagidae | Conopophaga lineata | 4 (2) | Plasmodium sp. pCONLIN16 | MT724554 |
| Plasmodium sp. pLEAMAN01 | MT724398 | |||
| Cotingidae | Schiffornis virescens | 3 | ||
| Dendrocolaptidae | Dendrocincla turdina | 1 | ||
| Sittasomus griseicapillus | 1 | |||
| Xiphorhynchus fuscus | 3 | |||
| Emberizidae | Zonotrichia capensis | 6 (3) | P. nucleophilum pDENPET03 | MT724565 |
| H. erythrogravidus hZOCAP01 | MT724564 MT724567 | |||
| Furnariidae | Heliobletus contaminatus | 6 | ||
| Lochmias nematura | 2 (1) | Plasmodium sp. pTURFAL01 | MT724472 | |
| Synallaxis spixi | 2 | |||
| Parulidae | Basileuterus culicivorus | 15 (1) | Plasmodium sp. pBASCUL01 | MT724400 |
| Basileuterus leucoblepharus | 2 | |||
| Geothlypis aequinoctialis | 17 (1) | Plasmodium sp. pGEOTRI01 | MT724529 | |
| Parula pitiayumi | 3 | |||
| Pipridae | Chiroxiphia caudata | 2 | ||
| Platyrinchidae | Platyrinchus mystaceus | 1 | ||
| Thamnophilidae | Batara cinerea | 2 | ||
| Drymophila malura | 3 | |||
| Dysithamnus mentalis | 1 (1) | Plasmodium sp. pPYLEU01 | MT724470 | |
| Thamnophilus caerulescens | 6 | |||
| Thraupidae | Hemithraupis ruficapilla | 1 | ||
| Stephanophorus diadematus | 6 | |||
| Tachyphonus coronatus | 8 (2) | Plasmodium sp. pTARUF01 | MT724541 | |
| Plasmodium sp. pLEPCOR05 | MT724536 | |||
| Tangara desmaresti | 1 (1) | H. nucleocentralis hTANDES01 | MT724553 | |
| Trichothraupis melanops | 5 | |||
| Troglodytidae | Troglodytes aedon | 1 (1) | P. nucleophilum pDENPET03 | MT724566 |
| Turdidae | Turdus leucomelas | 1 (1) | P. lutzi pSPMAG06 | MT724556 |
| Turdus rufiventris | 2 (1) | Plasmodium sp. pTUMIG03 | MT724559 | |
| Tyrannidae | Attila rufus | 1 | ||
| Camptostoma obsoletum | 2 | |||
| Cyclarhis gujanensis | 2 | |||
| Hemitriccus diops | 1 | |||
| Hemitriccus nidipendulus | 5 | |||
| Hylophilus poicilotis | 7 | |||
| Leptopogon amaurocephalus | 1 | |||
| Mionectes rufiventris | 8 | |||
| Myiobius atricaudus | 1 | |||
| Poecilotriccus plumbeiceps | 4 | |||
| Phylloscartes ventralis | 5 | |||
| Piciformes | ||||
| Picidae | Picumnus temminckii | 3 | ||
| Veniliornis spilogaster | 2 | |||
| Psitaciformes | ||||
| Psittacidae | Pyrrhura frontalis | 5 | ||
| Total Residents | 181 (16) |
| Order Family | Host Species | No. Sampled (No. Positive) | Parasites and Lineages | GenBank Accession |
|---|---|---|---|---|
| Passeriformes | ||||
| Emberizidae | Haplospiza unicolor | 11 (1) | Plasmodium sp. pRAMCAR05 | MT724551 |
| Thraupidae | Pipraeidea melanonota | 1 | ||
| Turdidae | Turdus amaurochalinus | 1 | ||
| Turdus flavipes | 3 (1) | P. nucleophilum pDENPET03 | MT724555 | |
| Tyrannidae | Attila phoenicurus | 1 | ||
| Elaenia albiceps | 150 (37) | P. homocircumflexum pCOLL4 | MT724561 | |
| Plasmodium sp. pELAALB07 | MT724471 | |||
| P. nucleophilum pDENPET03 | MT724542/ MT724547/ MT724545 | |||
| Plasmodium sp. pPADOM09 | MT724539/ MT724533/MT724397 | |||
| Plasmodium sp. pPADOM11 | MT724550 | |||
| Plasmodium sp. pPHPAT01 | MT724562 | |||
| Plasmodium sp. pLEPCOR05 | MT724546 | |||
| Haemoproteus sp. hMYISWA01 | MT724399 | |||
| Haemoproteus sp. hELAALB01 | MT724538/ MT724543/ MT724549/ MT724557/ MT724537/ MT724544/ MT724548/ MT724560 | |||
| Leucocytozoon sp. lDIUDIU11 | MW394193-MW394196 | |||
| Leucocytozoon sp. lELAALB02 | MW394197-MW394200 | |||
| Leucocytozoon sp. lELAALB05 | MW394201-MW394207 | |||
| Leucocytozoon sp. lTROAED02 | MW394208-MW394209 | |||
| Leucocytozoon sp. lZOLPYR01 | MW394210 | |||
| Elaenia mesoleuca | 13 (1) | Plasmodium sp. pTRMEL02 | MT724468 | |
| Empidonomus varius | 1 | |||
| Knipolegus cyanirostris | 7 | |||
| Lathrotriccus euleri | 1 | |||
| Myiarchus swainsoni | 7 (1) | Haemoproteus sp. hMYISWA01 | MT724530 | |
| Tyrannidae | Myiodynastes maculatus | 3 | ||
| Tyrannus melancholicus | 2 (1) | Haemoproteus sp. hMYISWA01 | MT724535 | |
| Vireonidae | Vireo olivaceus | 17 (10) | P. nucleophilum pDENPET03 | MT724563/ MT724540 |
| Plasmodium sp. pVIOLI03 | MT724527/ MT724531/ MT724532/MT724534/ MT724552 | |||
| Haemoproteus sp. hVIGIL09 | MT724469 | |||
| Haemoproteus sp. hCHIPAR01 | MT724528 | |||
| Haemoproteus sp. hVIOLI05 | MT724558 | |||
| Total Migratory | 218 (52) | |||
Publisher’s Note: MDPI stays neutral with regard to jurisdictional claims in published maps and institutional affiliations. |
© 2021 by the authors. Licensee MDPI, Basel, Switzerland. This article is an open access article distributed under the terms and conditions of the Creative Commons Attribution (CC BY) license (http://creativecommons.org/licenses/by/4.0/).
Share and Cite
Anjos, C.C.; Chagas, C.R.F.; Fecchio, A.; Schunck, F.; Costa-Nascimento, M.J.; Monteiro, E.F.; Mathias, B.S.; Bell, J.A.; Guimarães, L.O.; Comiche, K.J.M.; et al. Avian Malaria and Related Parasites from Resident and Migratory Birds in the Brazilian Atlantic Forest, with Description of a New Haemoproteus Species. Pathogens 2021, 10, 103. https://doi.org/10.3390/pathogens10020103
Anjos CC, Chagas CRF, Fecchio A, Schunck F, Costa-Nascimento MJ, Monteiro EF, Mathias BS, Bell JA, Guimarães LO, Comiche KJM, et al. Avian Malaria and Related Parasites from Resident and Migratory Birds in the Brazilian Atlantic Forest, with Description of a New Haemoproteus Species. Pathogens. 2021; 10(2):103. https://doi.org/10.3390/pathogens10020103
Chicago/Turabian StyleAnjos, Carolina C., Carolina R. F. Chagas, Alan Fecchio, Fabio Schunck, Maria J. Costa-Nascimento, Eliana F. Monteiro, Bruno S. Mathias, Jeffrey A. Bell, Lilian O. Guimarães, Kiba J. M. Comiche, and et al. 2021. "Avian Malaria and Related Parasites from Resident and Migratory Birds in the Brazilian Atlantic Forest, with Description of a New Haemoproteus Species" Pathogens 10, no. 2: 103. https://doi.org/10.3390/pathogens10020103
APA StyleAnjos, C. C., Chagas, C. R. F., Fecchio, A., Schunck, F., Costa-Nascimento, M. J., Monteiro, E. F., Mathias, B. S., Bell, J. A., Guimarães, L. O., Comiche, K. J. M., Valkiūnas, G., & Kirchgatter, K. (2021). Avian Malaria and Related Parasites from Resident and Migratory Birds in the Brazilian Atlantic Forest, with Description of a New Haemoproteus Species. Pathogens, 10(2), 103. https://doi.org/10.3390/pathogens10020103

