Genomic Sequencing and Comparison of Sacbrood Viruses from Apis cerana and Apis mellifera in Taiwan
Abstract
1. Introduction
2. Results
2.1. Genomic Sequences and Analysis of SBV Strains in Taiwan
2.2. Comparisons of SBV Strains
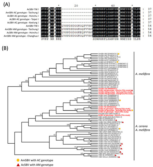
2.3. Phylogenetic Analysis
2.4. Variation of VP1 Region in AcSBV and AmSBV in Taiwan
3. Discussion
4. Materials and Methods
4.1. Sample Collection
4.2. RNA Extraction and RT-PCR Screening
4.3. Whole Genome Sequencing and Assembly of AcSBV and AmSBV
4.4. Viral Genomic 5′ and 3′ End Sequencing
4.5. Nucleotide Sequence Analysis and Comparison
4.6. Phylogenetic Analysis
5. Conclusions
Supplementary Materials
Author Contributions
Funding
Institutional Review Board Statement
Data Availability Statement
Acknowledgments
Conflicts of Interest
References
- Chen, Y.P.; Pettis, J.S.; Collins, A.; Feldlaufer, M.F. Prevalence and transmission of honeybee viruses. Appl. Environ. Microbiol. 2006, 72, 606–611. [Google Scholar] [CrossRef] [PubMed]
- Bailey, L.; Gibbs, A.J.; Woods, R.D. Sacbrood Virus of the Larval Honey Bee (Apis mellifera Linnaeus). Virology 1964, 23, 425–429. [Google Scholar] [CrossRef]
- Baker, C.A.; Schroeder, D.C. The use of RNA-dependent RNA polymerase for the taxonomic assignment of Picorna-like viruses (order Picornavirales) infecting Apis mellifera L. populations. Virol. J. 2008, 5, 10. [Google Scholar] [CrossRef] [PubMed]
- Brcak, J.; Kralik, O. On the Structure of the Virus Causing Sacbrood of the Honey Bee. J. Invertebr. Pathol. 1965, 20, 110–111. [Google Scholar] [CrossRef]
- Zhang, J.; Feng, J.; Liang, Y.; Chen, D.; Zhou, Z.H.; Zhang, Q.; Lu, X. Three-dimensional structure of the Chinese Sacbrood bee virus. Sci. China C Life Sci. 2001, 44, 443–448. [Google Scholar] [CrossRef]
- Ghosh, R.C.; Ball, B.V.; Willcocks, M.M.; Carter, M.J. The nucleotide sequence of sacbrood virus of the honey bee: An insect picorna-like virus. J. Gen. Virol. 1999, 80 Pt 6, 1541–1549. [Google Scholar] [CrossRef]
- Bailey, L. The multiplication and spread of sacbrood virus of bees. Ann. Appl. Biol. 1969, 63, 483–491. [Google Scholar] [CrossRef]
- Chen, Y.P.; Siede, R. Honey bee viruses. Adv. Virus Res. 2007, 70, 33–80. [Google Scholar] [CrossRef]
- White, G.F. Sacbrood, a Disease of Bees; Department of Agriculture, Bureau of Entomology: Washington, DC, USA, 1917; p. 431. [Google Scholar]
- Bailey, L. Recent Research on Honeybee Viruses. Bee World 1975, 56, 55–64. [Google Scholar] [CrossRef]
- Drescher, N.; Klein, A.M.; Neumann, P.; Yanez, O.; Leonhardt, S.D. Inside Honeybee Hives: Impact of Natural Propolis on the Ectoparasitic Mite Varroa destructor and Viruses. Insects 2017, 8, 15. [Google Scholar] [CrossRef]
- Dall, D.J. Inapparent infection of honey bee pupae by Kashmir and sacbrood bee viruses in Australia. Ann. Appl. Biol. 1985, 106, 461–468. [Google Scholar] [CrossRef]
- Tentcheva, D.; Gauthier, L.; Zappulla, N.; Dainat, B.; Cousserans, F.; Colin, M.E.; Bergoin, M. Prevalence and seasonal variations of six bee viruses in Apis mellifera L. and Varroa destructor mite populations in France. Appl. Environ. Microbiol. 2004, 70, 7185–7191. [Google Scholar] [CrossRef] [PubMed]
- Antunez, K.; D’Alessandro, B.; Corbella, E.; Ramallo, G.; Zunino, P. Honeybee viruses in Uruguay. J. Invertebr. Pathol. 2006, 93, 67–70. [Google Scholar] [CrossRef]
- Nielsen, S.; Nicolaisen, M.; Kryger, P.I. Incidence of acute bee paralysis virus, black queen cell virus, chronic bee paralysis virus, deformed wing virus, Kashmir bee virus and sacbrood virus in honey bees (Apis mellifera) in Denmark. Apidologie 2008, 39, 310–314. [Google Scholar] [CrossRef]
- Freiberg, M.; De Jong, D.; Message, D.; Cox-Foster, D. First report of sacbrood virus in honey bee (Apis mellifera) colonies in Brazil. Genet. Mol. Res. 2012, 11, 3310–3314. [Google Scholar] [CrossRef] [PubMed]
- Choi, Y.S.; Lee, M.Y.; Hong, I.P.; Kim, N.S.; Kim, H.K.; Lee, K.G.; Lee, M.L. Occurrence of sacbrood virus in Korean apiaries from Apis cerana (Hymenoptera: Apidae). J. Apicult. 2010, 25, 187–191. [Google Scholar]
- Gong, H.R.; Chen, X.X.; Chen, Y.P.; Hu, F.L.; Zhang, J.L.; Lin, Z.G.; Yu, J.W.; Zheng, H.Q. Evidence of Apis cerana Sacbrood virus Infection in Apis mellifera. Appl. Environ. Microbiol. 2016, 82, 2256–2262. [Google Scholar] [CrossRef]
- Kim, H.K.; Choi, Y.S.; Lee, M.L.; Lee, M.Y.; Lee, K.G.; Ahn, N.H. Detection of sacbrood virus (SBV) from the honeybee in Korea. J. Apic. 2008, 23, 103–109. [Google Scholar]
- Rana, B.S.; Garg, I.D.; Khurana, S.P.; Verma, L.; Agrawal, H. Thai sacbrood virus of honeybees (Apis cerana indica F) in north-west Himalayas. Indian J. Virol. 1986, 2, 127–131. [Google Scholar]
- Verma, L.R.; Rana, B.S.; Verma, S. Observations on Apis cerana colonies surviving from Thai Sacbrood Virus infestation. Apidologie 1990, 21, 169–174. [Google Scholar] [CrossRef]
- Zhang, G.; Han, R. Advances on sacbrood of honeybees. China J. Invertebr. Pathol. 2012, 109, 160–164. [Google Scholar]
- Ai, H.; Yan, X.; Han, R. Occurrence and prevalence of seven bee viruses in Apis mellifera and Apis cerana apiaries in China. J. Invertebr. Pathol. 2012, 109, 160–164. [Google Scholar] [CrossRef] [PubMed]
- Choe, S.E.; Nguyen, L.T.; Noh, J.H.; Kweon, C.H.; Reddy, K.E.; Koh, H.B.; Chang, K.Y.; Kang, S.W. Analysis of the complete genome sequence of two Korean sacbrood viruses in the Honey bee, Apis mellifera. Virology 2012, 432, 155–161. [Google Scholar] [CrossRef] [PubMed]
- Forsgren, E.; Wei, S.; Guiling, D.; Zhiguang, L.; Tran, T.V.; Tang, P.T.; Truong, T.A.; Dinh, T.Q.; Fries, I. Preliminary observations on possible pathogen spill-over from Apis mellifera to Apis cerana. Apidologie 2014, 46, 265–275. [Google Scholar] [CrossRef]
- Wang, M.; Bi, J. Prevalence of Four Common Bee RNA Viruses in Eastern Bee Populations in Yunnan Province, China. J. Vet. Sci. Technol. 2015, 7, 284. [Google Scholar] [CrossRef]
- Wu, Y.Y.; Jia, R.H.; Dai, P.L.; Diao, Q.Y.; Xu, S.F.; Wang, X.; Zhou, T. Multiple Virus Infections and the Characteristics of Chronic Bee Paralysis Virus in Diseased Honey Bees (Apis mellifera L.) in China. J. Apic. Sci. 2015, 59, 95–106. [Google Scholar] [CrossRef]
- Thu, H.T.; Lien, N.T.K.; Linh, M.T.; Le, T.; Hoa, N.T.T.; Thai, P.H.; Reddy, K.E.; Yoo, M.S.; Kim, Y.; Cho, Y.S.; et al. Prevalence of bee viruses among Apis cerana populations in Vietnam. J. Apic. Res. 2016, 55, 379–385. [Google Scholar] [CrossRef]
- Yañez, O.; Zheng, H.Q.; Su, X.L.; Hu, F.L.; Neumann, P.; Dietemann, V. Potential for virus transfer between the honey bees Apis mellifera and A. cerana. J. Apic. Res. 2016, 54, 179–191. [Google Scholar] [CrossRef]
- Reddy, K.E.; Thu, H.T.; Yoo, M.S.; Ramya, M.; Reddy, B.A.; Lien, N.T.K.; Trang, N.T.P.; Duong, B.T.T.; Lee, H.J.; Kang, S.W.; et al. Comparative Genomic Analysis for Genetic Variation in Sacbrood Virus of Apis cerana and Apis mellifera Honeybees from Different Regions of Vietnam. J. Insect. Sci. 2017, 17. [Google Scholar] [CrossRef]
- Anderson, D.L. Viruses of Apis cerana and Apis mellifera. In The Asiatic Hive Bee: Apiculture, Biology, and Role in Sustainable Development in Tropical and Subtropical Asia; Kevan, P., Ed.; Enviroquest: Cambridge, ON, Canada, 1995. [Google Scholar]
- Blanchard, P.; Guillot, S.; Antunez, K.; Koglberger, H.; Kryger, P.; de Miranda, J.R.; Franco, S.; Chauzat, M.P.; Thiery, R.; Ribiere, M. Development and validation of a real-time two-step RT-qPCR TaqMan((R)) assay for quantitation of Sacbrood virus (SBV) and its application to a field survey of symptomatic honey bee colonies. J. Virol. Methods 2014, 197, 7–13. [Google Scholar] [CrossRef]
- Ko, C.Y.; Chiang, Z.L.; Liao, R.J.; Chang, Z.T.; Chang, J.C.; Kuo, T.Y.; Chen, Y.W.; Nai, Y.S. Dynamics of Apis cerana Sacbrood Virus (AcSBV) Prevalence in Apis cerana (Hymenoptera: Apidae) in Northern Taiwan and Demonstration of its Infection in Apis mellifera (Hymenoptera: Apidae). J. Econ. Entomol. 2019, 112, 2055–2066. [Google Scholar] [CrossRef] [PubMed]
- Huang, W.F.; Mehmood, S.; Huang, S.; Chen, Y.W.; Ko, C.Y.; Su, S. Phylogenetic analysis and survey of Apis cerana strain of Sacbrood virus (AcSBV) in Taiwan suggests a recent introduction. J. Invertebr. Pathol. 2017, 146, 36–40. [Google Scholar] [CrossRef]
- Nai, Y.S.; Ko, C.Y.; Hsu, P.S.; Tsai, W.S.; Chen, Y.W.; Hsu, M.H.; Sung, I.H. The seasonal detection of AcSBV (Apis cerana sacbrood virus) prevalence in Taiwan. J. Asia-Pacific Entomol. 2018, 21, 417–422. [Google Scholar] [CrossRef]
- Reddy, K.E.; Yoo, M.S.; Kim, Y.H.; Kim, N.H.; Ramya, M.; Jung, H.N.; Thao, L.T.B.; Lee, H.S.; Kang, S.W. Homology differences between complete Sacbrood virus genomes from infected Apis mellifera and Apis cerana honeybees in Korea. Virus Genes 2016, 52, 281–289. [Google Scholar] [CrossRef]
- Aruna, R.; Srinivasan, M.R.; Balasubramanian, V.; Selvarajan, R. Complete genome sequence of sacbrood virus isolated from Asiatic honey bee Apis cerana indica in India. Virusdisease 2018, 29, 453–460. [Google Scholar] [CrossRef] [PubMed]
- Fung, E.; Hill, K.; Hogendoorn, K.; Glatz, R.V.; Napier, K.R.; Bellgard, M.I.; Barrero, R.A. De novo assembly of honey bee RNA viral genomes by tapping into the innate insect antiviral response pathway. J. Invertebr. Pathol. 2018, 152, 38–47. [Google Scholar] [CrossRef]
- Hu, Y.; Fei, D.; Jiang, L.; Wei, D.; Li, F.; Diao, Q.; Ma, M. A comparison of biological characteristics of three strains of Chinese sacbrood virus in Apis cerana. Sci. Rep. 2016, 6, 37424. [Google Scholar] [CrossRef]
- Li, M.; Fei, D.; Sun, L.; Ma, M. Genetic and phylogenetic analysis of Chinese sacbrood virus isolates from Apis mellifera. PeerJ 2019, 7, e8003. [Google Scholar] [CrossRef]
- Nguyen, N.T.; Le, T.H. Complete Genome Sequence of Sacbrood Virus Strain SBM2, Isolated from the Honeybee Apis cerana in Vietnam. Genome Announc 2013, 1, e00076-12. [Google Scholar] [CrossRef]
- Roberts, J.M.K.; Anderson, D.L.; Durr, P.A. Absence of deformed wing virus and Varroa destructor in Australia provides unique perspectives on honeybee viral landscapes and colony losses. Sci. Rep. 2017, 7, 6925. [Google Scholar] [CrossRef]
- Xia, X.; Zhou, B.; Wei, T. Complete genome of Chinese sacbrood virus from Apis cerana and analysis of the 3C-like cysteine protease. Virus Genes 2015, 50, 277–285. [Google Scholar] [CrossRef] [PubMed]
- Yildirim, Y.; Cagirgan, A.A.; Usta, A. Phylogenetic analysis of sacbrood virus structural polyprotein and non-structural RNA dependent RNA polymerase gene: Differences in Turkish strains. J. Invertebr. Pathol. 2020, 176, 107459. [Google Scholar] [CrossRef] [PubMed]
- Barton, D.J.; O’Donnell, B.J.; Flanegan, J.B. 5′ cloverleaf in poliovirus RNA is a cis-acting replication element required for negative-strand synthesis. EMBO J. 2001, 20, 1439–1448. [Google Scholar] [CrossRef] [PubMed]
- Kloc, A.; Rai, D.K.; Rieder, E. The Roles of Picornavirus Untranslated Regions in Infection and Innate Immunity. Front. Microbiol. 2018, 9, 485. [Google Scholar] [CrossRef]
- Wu, T.Y.; Wu, C.Y.; Chen, Y.J.; Chen, C.Y.; Wang, C.H. The 5′ untranslated region of Perina nuda virus (PnV) possesses a strong internal translation activity in baculovirus-infected insect cells. FEBS Lett. 2007, 581, 3120–3126. [Google Scholar] [CrossRef]
- Mingxiao, M.; Yanna, Y.; Xiaoli, X.; Lin, Z.; Yongfei, L.; Zhidong, L. Genetic characterization of VP1 gene of seven Sacbrood virus isolated from three provinces in northern China during the years 2008–2012. Virus Res. 2013, 176, 78–82. [Google Scholar] [CrossRef]
- Mingxiao, M.; Ming, L.; Jian, C.; Song, Y.; Shude, W.; Pengfei, L. Molecular and Biological Characterization of Chinese Sacbrood Virus LN Isolate. Comp. Funct. Genomics 2011, 2011, 409386. [Google Scholar] [CrossRef]
- Yang, Y.T.; Nai, Y.S.; Lee, S.J.; Lee, M.R.; Kim, S.; Kim, J.S. A novel picorna-like virus, Riptortus pedestris virus-1 (RiPV-1), found in the bean bug, R. pedestris, after fungal infection. J. Invertebr. Pathol. 2016, 141, 57–65. [Google Scholar] [CrossRef]
- Scotto-Lavino, E.; Du, G.; Frohman, M.A. Amplification of 5′ end cDNA with ‘new RACE’. Nat. Protoc. 2006, 1, 3056–3061. [Google Scholar] [CrossRef]
- Pearson, W.R.; Lipman, D.J. Improved tools for biological sequence comparison. Proc. Natl. Acad. Sci. USA 1988, 85, 2444–2448. [Google Scholar] [CrossRef]
- Kumar, S.; Stecher, G.; Tamura, K. MEGA7: Molecular Evolutionary Genetics Analysis Version 7.0 for Bigger Datasets. Mol. Biol. Evol. 2016, 33, 1870–1874. [Google Scholar] [CrossRef] [PubMed]




| No. | Name | Host | Total Size (bp) | Location | Accession No. | Reference |
|---|---|---|---|---|---|---|
| 1 | AmSBV-TW | Apis mellifera | 8885 | Taiwan | MN082651 | This study |
| 2 | AcSBV-TW | Apis cerana | 8776 | Taiwan | MN082652 | This study |
| 3 | AcSBV-IndTN-1 | Apis cerana | 8740 | India | KX663835.1 | [37] |
| 4 | AmSBV-Kor21 | Apis mellifera | 8855 | Korea | JQ390591.1 | [24] |
| 5 | AmSBV-Kor19 | Apis mellifera | 8784 | Korea | JQ390592.1 | [24] |
| 6 | South Australia_1 | Apis mellifera | 8821 | Australia | KY887697.1 | [38] |
| 7 | South Australia_2 | Apis mellifera | 8831 | Australia | KY887698.1 | [38] |
| 8 | South Australia_3 | Apis mellifera | 8848 | Australia | KY887699.1 | [38] |
| 9 | SBV-UK | Apis mellifera | 8832 | UK | NC_002066.1 | [6] |
| 10 | AcSBV-Viet-LDst | Apis cerana | 8832 | Viet Nam | KJ959613.1 | - |
| 11 | CSBV-SXYL-2015 | Apis cerana (bee larvae) | 8776 | China | KU574662.1 | [39] |
| 12 | Korean | Apis cerana | 8792 | Korea | HQ322114.1 | - |
| 13 | CSBV-BJ | Apis cerana (bee larvae) | 8857 | China | KF960044.1 | - |
| 14 | MD1 | Apis mellifera | 8861 | USA | MG545286.1 | [40] |
| 15 | MD2 | Apis mellifera | 8861 | USA | MG545287.1 | [40] |
| 16 | AmCSBV-SDLY | Apis mellifera | 8794 | China | MG733283.1 | [40] |
| 17 | CSBV-LNQY-2009 | Apis cerana (bee larvae) | 8863 | China | HM237361.1 | [39] |
| 18 | CSBV-JLCBS-2014 | Apis cerana (bee larvae) | 8794 | China | KU574661.1 | [39] |
| 19 | AcSBV-Viet-SBM2 | Apis cerana | 8854 | Viet Nam | KC007374.1 | [41] |
| 20 | AcSBV-India-II10 | Apis cerana | 8550 | India | JX194121.1 | - |
| 21 | AcSBV-India-II2 | Apis cerana | 8680 | India | JX270795.1 | - |
| 22 | AcSBV-India-K1A | Apis cerana | 8743 | India | JX270796.1 | - |
| 23 | AcSBV-India-K5B | Apis cerana | 8700 | India | JX270797.1 | - |
| 24 | AcSBV-India-K3A | Apis cerana | 8756 | India | JX270798.1 | - |
| 25 | AcSBV-India-S2 | Apis cerana | 8741 | India | JX270799.1 | - |
| 26 | AcSBV-India-II9 | Apis cerana | 8740 | India | JX270800.1 | - |
| 27 | AmSBV-Kor1 | Apis mellifera | 8837 | Korea | KP296800.1 | [36] |
| 28 | AmSBV-Kor2 | Apis mellifera | 8834 | Korea | KP296801.1 | [36] |
| 29 | AcSBV-Kor3 | Apis cerana | 8787 | Korea | KP296802.1 | [36] |
| 30 | AcSBV-Kor4 | Apis cerana | 8786 | Korea | KP296803.1 | [36] |
| 31 | AcSBV-Viet1 | Apis cerana | 8787 | Viet Nam | KM884990.1 | [30] |
| 32 | AcSBV-Viet2 | Apis cerana | 8786 | Viet Nam | KM884991.1 | [30] |
| 33 | AcSBV-Viet3 | Apis cerana | 8787 | Viet Nam | KM884992.1 | [30] |
| 34 | AmSBV-Viet4 | Apis mellifera | 8787 | Viet Nam | KM884993.1 | [30] |
| 35 | AcSBV-Viet5 | Apis cerana | 8784 | Viet Nam | KM884994.1 | [30] |
| 36 | AmSBV-Viet6 | Apis mellifera | 8836 | Viet Nam | KM884995.1 | [30] |
| 37 | VN3 | Apis mellifera | 8820 | Australia | KY465673.1 | [42] |
| 38 | VN2 | Apis mellifera | 8832 | Australia | KY465674.1 | [42] |
| 39 | VN1 | Apis mellifera | 8835 | Australia | KY465675.1 | [42] |
| 40 | QLD | Apis mellifera | 8835 | Australia | KY465678.1 | [42] |
| 41 | SA | Apis mellifera | 8823 | Australia | KY465677.1 | [42] |
| 42 | WA2 | Apis mellifera | 8832 | Australia | KY465671.1 | [42] |
| 43 | WA1 | Apis mellifera | 8832 | Australia | KY465672.1 | [42] |
| 44 | NT | Apis mellifera | 8830 | Australia | KY465679.1 | [42] |
| 45 | TAS | Apis mellifera | 8835 | Australia | KY465676.1 | [42] |
| 46 | AcSBV-Viet-BP | Apis cerana | 8831 | Viet Nam | KX668139.1 | - |
| 47 | AcSBV-Viet-NA | Apis cerana | 8791 | Viet Nam | KX668140.1 | - |
| 48 | AcSBV-Viet-BG | Apis cerana | 8784 | Viet Nam | KX668141.1 | - |
| 49 | CSBV-SXnor1 | Apis cerana | 8705 | China | KJ000692.1 | - |
| 50 | CSBV-FZ | Apis cerana | 8800 | China | KM495267.1 | [43] |
| 51 | CSBV-GZ | Apis cerana (bee larvae) | 8740 | China | AF469603.1 | [5] |
| 52 | SBV-Brno | Apis mellifera | 8832 | Czech Republic | KY273489.1 | - |
| 53 | SBV-Hynor | Apis cerana (bee larvae) | 8779 | Viet Nam | KJ959614.1 | - |
| 54 | SBV-Sydney | Apis mellifera | 8833 | Australia | MF623170.1 | - |
| 55 | SBV_MS | Apis mellifera | 8828 | Sweden | MH267698.1 | - |
| 56 | SBV_MR | Apis mellifera | 8830 | Sweden | MH267697.1 | - |
| Genomic Region/Protein Region | Region Name | AmSBV-TW | AcSBV-TW | Identity (%) |
|---|---|---|---|---|
| Genomic region (nt) | Full length | 8885 | 8776 | 90% |
| 5′ UTR | 211 | 174 | 68% | |
| ORF region | 8580 | 8526 | 90% | |
| 3′ UTR | 96 | 75 | 73% | |
| Protein region (aa) | Polyprotein | 2859 | 2841 | 95% |
| rhv_like_1 | 176 | 176 | 95% | |
| rhv_like_2 | 188 | 188 | 97% | |
| Helicase | 110 | 110 | 99% | |
| Protease | 166 | 215 | 75% | |
| RdRp | 292 | 292 | 96% |
| SBV Strains | Full Length (nt) | 5′ UTR | ORF Region | 3′ UTR | ||||
|---|---|---|---|---|---|---|---|---|
| AcSBV-TW | AmSBV-TW | AcSBV-TW | AmSBV-TW | AcSBV-TW | AmSBV-TW | AcSBV-TW | AmSBV-TW | |
| AcSBV-TW | - | 90 | - | 68 | - | 90 | - | 70 |
| AmSBV-TW | 90 | - | 68 | - | 90 | - | 70 | - |
| VN3 | 89 | 90 | 85 | 72 | 89 | 90 | 88 | 77 |
| SBV-Sydney | 89 | 90 | 84 | 71 | 88 | 90 | 84 | 71 |
| VN1 | 89 | 90 | 85 | 72 | 89 | 90 | 88 | 77 |
| AmSBV-Kor21 | 89 | 90 | 86 | 73 | 89 | 90 | 71 | 90 |
| VN2 | 89 | 90 | 86 | 73 | 89 | 91 | 89 | 78 |
| South Australia_1 | 88 | 90 | 87 | 71 | 88 | 90 | 76 | 63 |
| South Australia_3 | 88 | 90 | 79 | 76 | 88 | 90 | 85 | 71 |
| South Australia_2 | 88 | 89 | 87 | 70 | 89 | 90 | 85 | 71 |
| QLD | 89 | 90 | 86 | 72 | 89 | 90 | 89 | 78 |
| AmSBV-Kor1 | 89 | 90 | 85 | 72 | 89 | 90 | 87 | 79 |
| SA | 89 | 90 | 85 | 72 | 89 | 90 | 89 | 78 |
| WA2 | 89 | 90 | 87 | 73 | 89 | 90 | 89 | 78 |
| WA1 | 89 | 90 | 86 | 72 | 89 | 91 | 89 | 78 |
| NT | 89 | 91 | 85 | 72 | 89 | 91 | 85 | 72 |
| TAS | 89 | 90 | 87 | 73 | 89 | 90 | 88 | 77 |
| SBV_MS | 89 | 90 | 83 | 75 | 89 | 90 | 77 | 64 |
| SBV_MR | 88 | 90 | 84 | 75 | 89 | 90 | 80 | 66 |
| MD1 | 88 | 90 | 82 | 77 | 89 | 90 | 75 | 94 |
| MD2 | 88 | 90 | 82 | 78 | 89 | 90 | 75 | 93 |
| SBV-Brno | 89 | 90 | 86 | 72 | 89 | 91 | 87 | 77 |
| SBV-UK | 89 | 90 | 84 | 70 | 89 | 90 | 87 | 77 |
| AcSBV-Viet1 | 96 | 90 | 92 | 71 | 96 | 90 | 93 | 73 |
| AcSBV-Viet2 | 96 | 90 | 89 | 69 | 96 | 90 | 93 | 73 |
| AcSBV-Viet3 | 95 | 90 | 93 | 72 | 96 | 90 | 92 | 73 |
| AmSBV-Viet4 | 95 | 90 | 89 | 71 | 95 | 90 | 92 | 73 |
| SBV-Hynor | 95 | 90 | 89 | 71 | 95 | 90 | 85 | 66 |
| AcSBV-Viet5 | 95 | 90 | 88 | 69 | 96 | 90 | 85 | 70 |
| AmCSBV-SDLY | 96 | 90 | 88 | 77 | 96 | 90 | 94 | 70 |
| CSBV-JLCBS-2014 | 95 | 90 | 84 | 76 | 95 | 91 | 88 | 76 |
| AmSBV-Kor2 | 93 | 91 | 81 | 72 | 93 | 91 | 91 | 75 |
| Korean | 93 | 90 | 90 | 78 | 94 | 91 | 88 | 76 |
| AcSBV-Kor4 | 94 | 90 | 84 | 70 | 94 | 91 | 90 | 75 |
| AcSBV-Kor3 | 93 | 90 | 84 | 71 | 93 | 91 | 90 | 75 |
| AmSBV-Kor19 | 93 | 90 | 86 | 73 | 93 | 91 | 88 | 76 |
| CSBV-LNQY-2009 | 91 | 90 | 61 | 55 | 92 | 91 | 50 | 58 |
| CSBV-FZ | 96 | 91 | 91 | 72 | 97 | 91 | 92 | 73 |
| CSBV-GZ | 93 | 90 | 65 | 50 | 94 | 92 | 23 | 20 |
| AcSBV-India-II10 | 88 | 87 | - | - | 91 | 91 | - | - |
| AcSBV-India-II2 | 90 | 89 | 47 | 36 | 91 | 91 | 27 | 22 |
| AcSBV-India-K1A | 90 | 90 | 66 | 52 | 91 | 91 | 39 | 32 |
| AcSBV-India-K5B | 90 | 90 | 65 | 51 | 91 | 91 | 11 | 10 |
| AcSBV-IndTN-1 | 90 | 90 | 68 | 53 | 91 | 91 | 47 | 37 |
| AcSBV-India-K3A | 90 | 90 | 61 | 47 | 91 | 91 | 50 | 41 |
| AcSBV-India-S2 | 89 | 89 | 65 | 51 | 90 | 91 | 23 | 20 |
| AcSBV-India-II9 | 90 | 90 | 67 | 52 | 91 | 91 | 50 | 41 |
| AcSBV-Viet-BP | 90 | 90 | 81 | 70 | 91 | 91 | 78 | 65 |
| AmSBV-Viet6 | 91 | 91 | 85 | 71 | 91 | 91 | 84 | 76 |
| AcSBV-Viet-LDst | 91 | 91 | 83 | 72 | 91 | 91 | 82 | 68 |
| AcSBV-Viet-NA | 93 | 90 | 89 | 71 | 94 | 91 | 77 | 70 |
| AcSBV-Viet-BG | 92 | 90 | 83 | 70 | 93 | 90 | 66 | 54 |
| AcSBV-Viet-SBM2 | 92 | 92 | 84 | 72 | 92 | 92 | 70 | 88 |
| CSBV-BJ | 91 | 91 | 82 | 69 | 91 | 91 | 68 | 87 |
| CSBV-SXnor1 | 90 | 89 | 42 | 30 | 92 | 91 | 27 | 23 |
| CSBV-SXYL-2015 | 91 | 90 | 81 | 68 | 91 | 91 | 23 | 20 |
| SBVs | Polyprotein | rhv_like_1 | rhv_like_2 | Helicase | Protease | RdRp | ||||||
|---|---|---|---|---|---|---|---|---|---|---|---|---|
| AcSBV-TW | AmSBV-TW | AcSBV-TW | AmSBV-TW | AcSBV-TW | AmSBV-TW | AcSBV-TW | AmSBV-TW | AcSBV-TW | AmSBV-TW | AcSBV-TW | AmSBV-TW | |
| AcSBV-TW | - | 95 | - | 95 | - | 97 | - | 99 | - | 75 | - | 96 |
| AmSBV-TW | 95 | - | 95 | - | 97 | - | 99 | - | 75 | - | 96 | - |
| VN3 | 94 | 97 | 96 | 97 | 96 | 98 | 99 | 100 | 88 | 85 | 96 | 96 |
| SBV-Sydney | 94 | 97 | 95 | 96 | 96 | 98 | 99 | 100 | 88 | 85 | 97 | 97 |
| VN1 | 94 | 97 | 96 | 97 | 96 | 98 | 60 | 60 | 88 | 85 | 96 | 96 |
| AmSBV-Kor21 | 94 | 97 | 90 | 91 | 96 | 98 | 98 | 99 | 88 | 85 | 97 | 97 |
| VN2 | 94 | 97 | 96 | 97 | 96 | 98 | 99 | 100 | 88 | 85 | 97 | 97 |
| South Australia_1 | 94 | 97 | 95 | 96 | 96 | 98 | 99 | 100 | 88 | 85 | 96 | 96 |
| South Australia_3 | 94 | 97 | 95 | 96 | 96 | 98 | 99 | 100 | 88 | 85 | 97 | 97 |
| South Australia_2 | 94 | 97 | 95 | 96 | 96 | 98 | 99 | 100 | 88 | 85 | 97 | 97 |
| QLD | 94 | 97 | 96 | 97 | 96 | 98 | 99 | 100 | 87 | 83 | 97 | 97 |
| AmSBV-Kor1 | 94 | 97 | 96 | 97 | 96 | 99 | 99 | 100 | 88 | 84 | 96 | 96 |
| SA | 94 | 97 | 96 | 97 | 96 | 98 | 99 | 100 | 89 | 83 | 97 | 97 |
| WA2 | 94 | 97 | 96 | 97 | 96 | 98 | 99 | 100 | 88 | 85 | 96 | 96 |
| WA1 | 94 | 97 | 96 | 97 | 96 | 98 | 99 | 100 | 88 | 84 | 97 | 96 |
| NT | 95 | 97 | 96 | 98 | 96 | 98 | 99 | 100 | 98 | 77 | 97 | 97 |
| TAS | 94 | 97 | 95 | 96 | 96 | 98 | 99 | 100 | 88 | 85 | 97 | 96 |
| SBV_MS | 94 | 97 | 96 | 97 | 96 | 98 | 99 | 99 | 88 | 85 | 96 | 96 |
| SBV_MR | 94 | 97 | 95 | 96 | 96 | 98 | 99 | 99 | 88 | 85 | 96 | 96 |
| MD1 | 95 | 97 | 96 | 97 | 96 | 98 | 99 | 99 | 84 | 88 | 97 | 97 |
| MD2 | 95 | 97 | 96 | 97 | 96 | 98 | 99 | 99 | 88 | 85 | 97 | 97 |
| SBV-Brno | 95 | 97 | 96 | 97 | 96 | 98 | 98 | 99 | 98 | 77 | 97 | 97 |
| SBV-UK | 95 | 98 | 96 | 97 | 96 | 98 | 99 | 100 | 98 | 77 | 97 | 97 |
| AcSBV-Viet1 | 98 | 96 | 92 | 91 | 98 | 96 | 100 | 99 | 76 | 98 | 97 | 96 |
| AcSBV-Viet2 | 98 | 96 | 92 | 91 | 98 | 96 | 100 | 99 | 76 | 98 | 97 | 96 |
| AcSBV-Viet3 | 97 | 95 | 92 | 91 | 98 | 96 | 99 | 98 | 98 | 75 | 97 | 96 |
| AmSBV-Viet4 | 97 | 96 | 94 | 95 | 98 | 96 | 100 | 99 | 99 | 75 | 97 | 96 |
| SBV-Hynor | 97 | 95 | 92 | 91 | 99 | 96 | 100 | 99 | 96 | 75 | 93 | 92 |
| AcSBV-Viet5 | 97 | 95 | 92 | 90 | 99 | 96 | 100 | 99 | 76 | 98 | 93 | 92 |
| AmCSBV-SDLY | 97 | 95 | 92 | 91 | 100 | 97 | 100 | 99 | 76 | 98 | 97 | 96 |
| CSBV-JLCBS-2014 | 97 | 95 | 94 | 95 | 100 | 97 | 100 | 99 | 91 | 83 | 97 | 96 |
| AmSBV-Kor2 | 96 | 96 | 95 | 97 | 97 | 96 | 100 | 99 | 88 | 85 | 93 | 93 |
| Korean | 96 | 96 | 95 | 97 | 97 | 96 | 100 | 99 | 88 | 85 | 97 | 97 |
| AcSBV-Kor4 | 97 | 96 | 94 | 96 | 97 | 96 | 99 | 98 | 88 | 84 | 94 | 92 |
| AcSBV-Kor3 | 96 | 96 | 94 | 96 | 97 | 96 | 99 | 98 | 88 | 84 | 94 | 94 |
| AmSBV-Kor19 | 96 | 96 | 94 | 95 | 97 | 96 | 100 | 99 | 88 | 85 | 96 | 96 |
| CSBV-LNQY-2009 | 94 | 95 | 94 | 96 | 96 | 97 | 98 | 99 | 79 | 73 | 97 | 96 |
| CSBV-FZ | 97 | 95 | 98 | 97 | 99 | 96 | 100 | 99 | 67 | 86 | 98 | 97 |
| CSBV-GZ | 95 | 96 | 94 | 97 | 97 | 97 | 99 | 98 | 79 | 75 | 98 | 98 |
| AcSBV-India-II10 | 93 | 94 | 84 | 84 | 96 | 98 | 99 | 100 | 96 | 75 | 96 | 97 |
| AcSBV-India-II2 | 94 | 95 | 93 | 93 | 95 | 96 | 99 | 100 | 96 | 75 | 96 | 96 |
| AcSBV-India-K1A | 93 | 95 | 93 | 93 | 96 | 98 | 99 | 100 | 97 | 76 | 96 | 96 |
| AcSBV-India-K5B | 94 | 95 | 93 | 91 | 97 | 97 | 99 | 100 | 97 | 75 | 96 | 96 |
| AcSBV-IndTN-1 | 94 | 95 | 92 | 93 | 96 | 97 | 99 | 100 | 97 | 76 | 95 | 95 |
| AcSBV-India-K3A | 94 | 96 | 90 | 90 | 96 | 96 | 99 | 100 | 98 | 76 | 93 | 94 |
| AcSBV-India-S2 | 93 | 95 | 90 | 90 | 97 | 97 | 97 | 98 | 91 | 70 | 89 | 88 |
| AcSBV-India-II9 | 94 | 95 | 92 | 93 | 96 | 97 | 99 | 100 | 97 | 76 | 95 | 96 |
| AcSBV-Viet-BP | 93 | 95 | 82 | 82 | 94 | 95 | 96 | 97 | 95 | 74 | 94 | 95 |
| AmSBV-Viet6 | 94 | 96 | 81 | 81 | 95 | 95 | 99 | 100 | 97 | 75 | 96 | 97 |
| AcSBV-Viet-LDst | 94 | 96 | 84 | 84 | 95 | 95 | 99 | 100 | 97 | 75 | 96 | 97 |
| AcSBV-Viet-NA | 96 | 96 | 92 | 91 | 95 | 94 | 99 | 100 | 96 | 75 | 93 | 93 |
| AcSBV-Viet-BG | 95 | 95 | 85 | 85 | 100 | 97 | 99 | 100 | 96 | 75 | 94 | 95 |
| AcSBV-Viet-SBM2 | 95 | 97 | 95 | 96 | 97 | 97 | 99 | 100 | 73 | 97 | 96 | 97 |
| CSBV-BJ | 94 | 95 | 81 | 82 | 96 | 96 | 98 | 99 | 78 | 75 | 96 | 96 |
| CSBV-SXnor1 | 94 | 95 | 95 | 96 | 96 | 97 | 98 | 99 | 78 | 75 | 97 | 96 |
| CSBV-SXYL-2015 | 94 | 95 | 94 | 95 | 97 | 97 | 96 | 97 | 87 | 85 | 96 | 96 |
Publisher’s Note: MDPI stays neutral with regard to jurisdictional claims in published maps and institutional affiliations. |
© 2020 by the authors. Licensee MDPI, Basel, Switzerland. This article is an open access article distributed under the terms and conditions of the Creative Commons Attribution (CC BY) license (http://creativecommons.org/licenses/by/4.0/).
Share and Cite
Chang, J.-C.; Chang, Z.-T.; Ko, C.-Y.; Chen, Y.-W.; Nai, Y.-S. Genomic Sequencing and Comparison of Sacbrood Viruses from Apis cerana and Apis mellifera in Taiwan. Pathogens 2021, 10, 14. https://doi.org/10.3390/pathogens10010014
Chang J-C, Chang Z-T, Ko C-Y, Chen Y-W, Nai Y-S. Genomic Sequencing and Comparison of Sacbrood Viruses from Apis cerana and Apis mellifera in Taiwan. Pathogens. 2021; 10(1):14. https://doi.org/10.3390/pathogens10010014
Chicago/Turabian StyleChang, Ju-Chun, Zih-Ting Chang, Chong-Yu Ko, Yue-Wen Chen, and Yu-Shin Nai. 2021. "Genomic Sequencing and Comparison of Sacbrood Viruses from Apis cerana and Apis mellifera in Taiwan" Pathogens 10, no. 1: 14. https://doi.org/10.3390/pathogens10010014
APA StyleChang, J.-C., Chang, Z.-T., Ko, C.-Y., Chen, Y.-W., & Nai, Y.-S. (2021). Genomic Sequencing and Comparison of Sacbrood Viruses from Apis cerana and Apis mellifera in Taiwan. Pathogens, 10(1), 14. https://doi.org/10.3390/pathogens10010014

