Eco-Innovation in Construction: Forecasting Natural Fiber-Reinforced Concrete Strength Using Machine Learning
Abstract
1. Introduction
2. Research Methodology
2.1. Data Preparation and Distribution
2.2. Correlation Matrix
2.3. Regression and ML Model Assumptions and Limits
2.3.1. Stepwise Polynomial Regression Model
2.3.2. Classification and Regression Tree (CART) Model
- Pruning (α): Cost-complexity pruning with α = 0.01 was applied to balance tree depth and overfitting.
- Terminal Node Size: A minimum of three observations per node was enforced to ensure meaningful splits.
- Splitting Criterion: The least squares deviation method minimized variance in terminal nodes for regression tasks.
- Validation: The optimal subtree was selected via 10-fold cross-validation, which minimized RMSE while preserving predictive power.
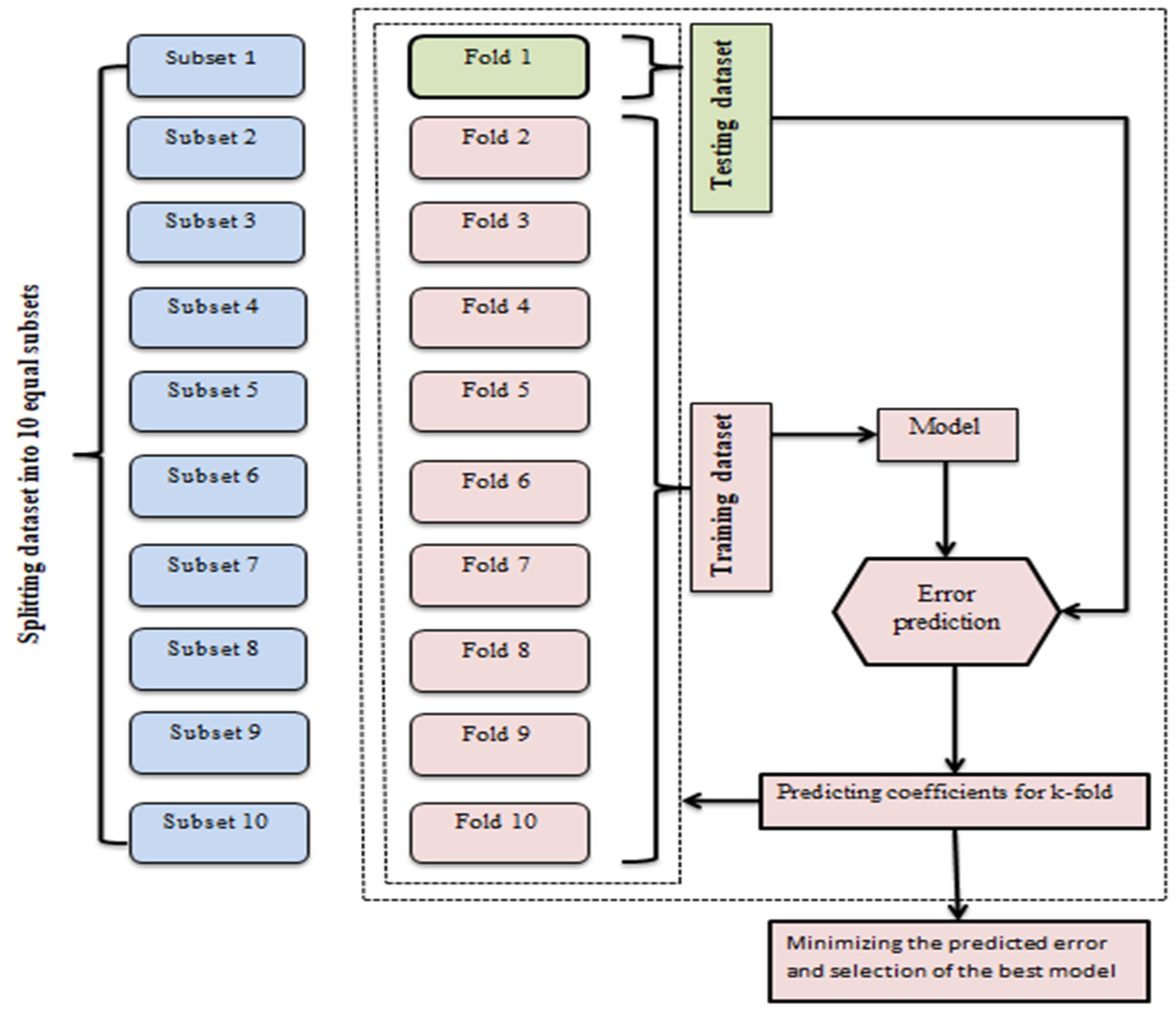
2.4. K-Fold Cross-Validation Technique
2.5. Criteria for Evaluating Models
3. Findings and Interpretation
3.1. Stepwise Polynomial Regression Model
3.1.1. Compressive Strength
3.1.2. Splitting Tensile Strength
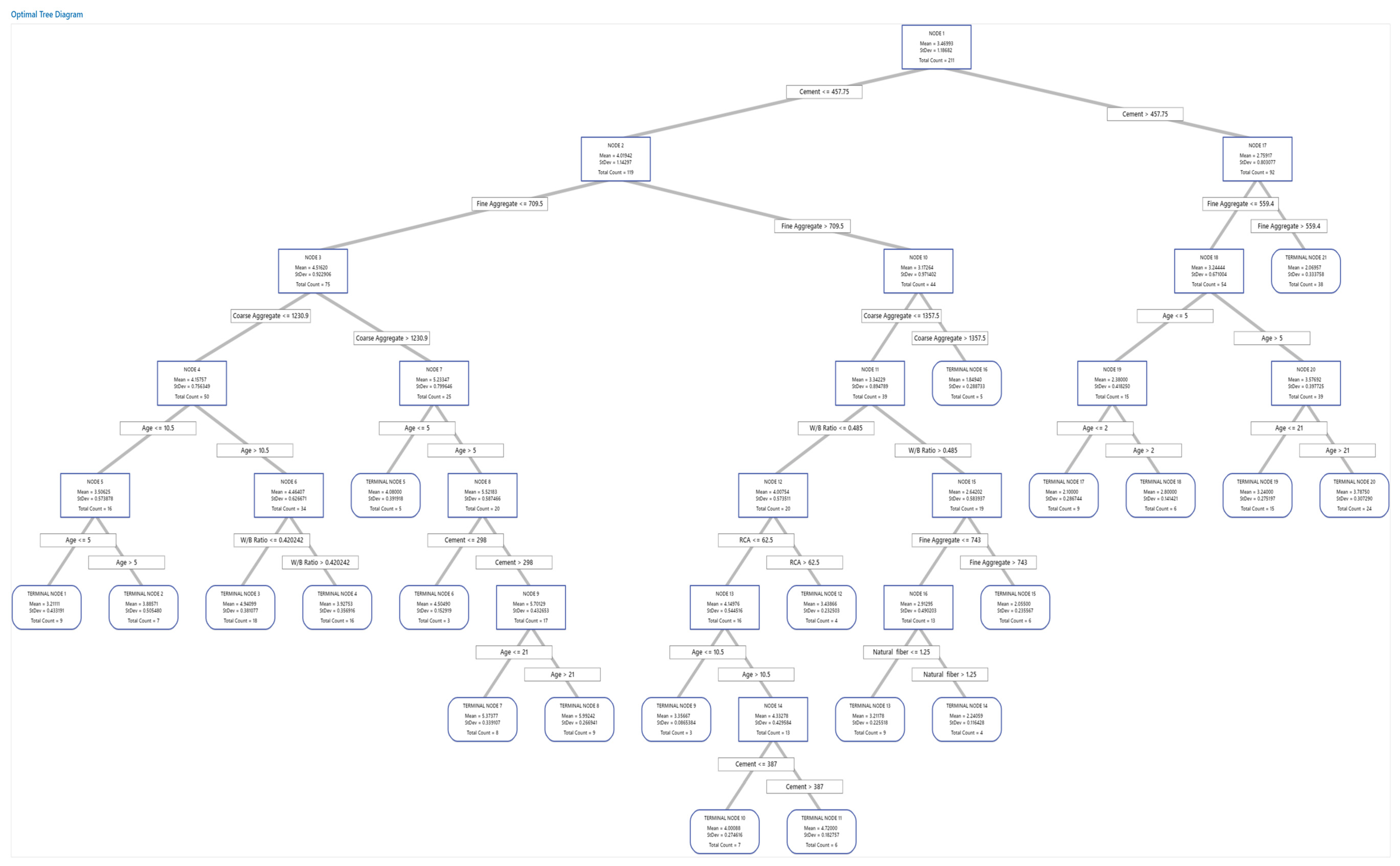
3.2. CART Regression Model
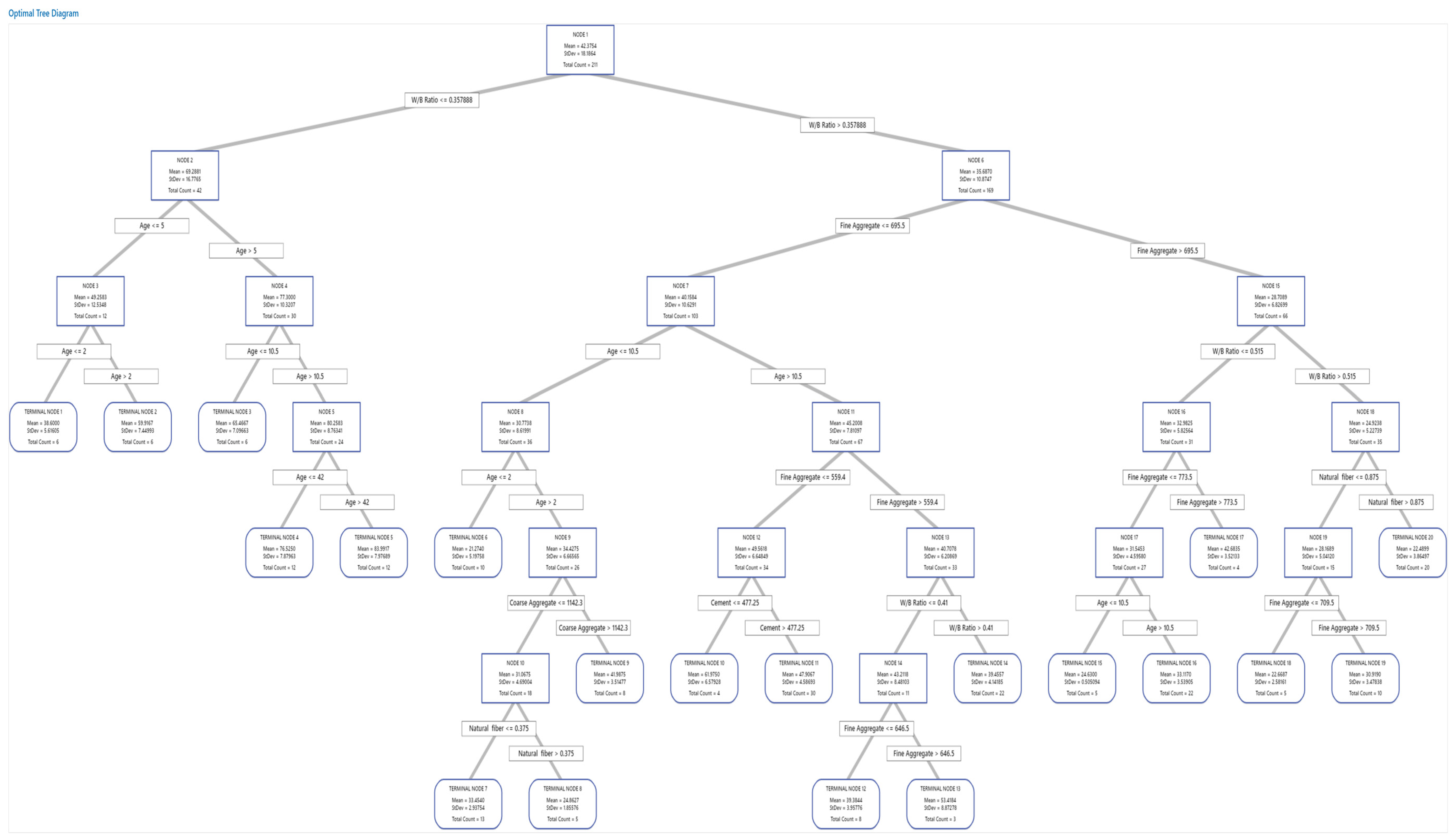
3.2.1. Compressive Strength
3.2.2. Splitting Tensile Strength
3.2.3. Variable Significance
- For compressive strength: Prioritize strict water-to-binder ratio, e.g., (W/B ≤ 0.43 via SP optimization) and SCM amalgamation to refine pore structure.
- For tensile strength: Optimize gradation of aggregates (well-graded CA), balancing cement content to progress cohesion of matrix, supplemented by natural fibers (≤0.5% by volume) for resistance to cracking potential.
- General guidelines: RCA quality, e.g., pre-treatment to reduce adhered mortar, in addition to curing time, is critical for diminishing variability. CART-derived thresholds, e.g., (W/B ≤ 0.43, NF ≤ 0.5%), suggest actionable rules to reduce trial and error in the design of the mixture.
3.3. Model Validation and K-Fold Cross-Validation
3.4. Assessment of Practical Machine Learning Models
- Handle Nonlinearity and Multicollinearity: Unlike SPR, which relies on predefined polynomial terms (Equations (7) and (8)), CART intrinsically captures nonlinear interactions (threshold effects like *W/B ≤ 0.43* for compressive strength) without inflating variable significance, attributable to multicollinearity.
- Offer Actionable Interpretability: CART’s hierarchical splits (NF ≤ 0.5% for optimal fiber content) proposal engineers direct, rule-based guidelines for design of mixture, bypassing SPR’s complex equations.
- Generalize Robustly: Cross-validation confirmed CART’s stability (testing R2 = 0.91 vs. SPR’s 0.86), as SPR’s backward elimination often discarded critical interactions (SP-SCM synergy).
4. Future Work
4.1. Statistical Robustness and Error Distribution
4.2. Fiber-Type Heterogeneity and Model Limitations
4.3. Practical Engineering Implications
4.4. Recommended Future Improvements
5. Conclusions
Author Contributions
Funding
Data Availability Statement
Conflicts of Interest
References
- Ghavami, K. Bamboo as reinforcement in structural concrete elements. Cem. Concr. Compos. 2005, 27, 637–649. [Google Scholar] [CrossRef]
- Rao, K.M.M.; Rao, K.M. Extraction and tensile properties of natural fibers: Vakka, date and bamboo. Compos. Struct. 2007, 77, 288–295. [Google Scholar] [CrossRef]
- Sivaraja, M.; Kandasamy; Velmani, N.; Pillai, M.S. Study on durability of natural fibre concrete composites using mechanical strength and microstructural properties. Bull. Mater. Sci. 2010, 33, 719–729. [Google Scholar] [CrossRef]
- Ajdukiewicz, A.; Kliszczewicz, A. Influence of recycled aggregates on mechanical properties of HS/HPC. Cem. Concr. Compos. 2002, 24, 269–279. [Google Scholar] [CrossRef]
- Silva, R.V.; De Brito, J.; Dhir, R.K. The influence of the use of recycled aggregates on the compressive strength of concrete: A review. Eur. J. Environ. Civ. Eng. 2014, 19, 825–849. [Google Scholar] [CrossRef]
- Silva, R.V.; de Brito, J.; Dhir, R.K. Establishing a relationship between modulus of elasticity and compressive strength of recycled aggregate concrete. J. Clean. Prod. 2016, 112, 2171–2186. [Google Scholar] [CrossRef]
- Silva, R.V.; De Brito, J.; Dhir, R.K. Tensile strength behaviour of recycled aggregate concrete. Constr. Build. Mater. 2015, 83, 108–118. [Google Scholar] [CrossRef]
- Silva, R.V. Use of recycled aggregates from construction and demolition waste in the production of structural concrete. Res. Net 2015, 10. [Google Scholar]
- Kisku, N.; Joshi, H.; Ansari, M.; Panda, S.K.; Nayak, S.; Dutta, S.C. A critical review and assessment for usage of recycled aggregate as sustainable construction material. Constr. Build. Mater. 2017, 131, 721–740. [Google Scholar] [CrossRef]
- Johnson, U.; Rahman, M. Use of Recycled Concrete Aggregate in Concrete: A Review. J. Civ. Eng. Manag. 2013, 19, 796–810. [Google Scholar] [CrossRef]
- Guo, Y.; Zhang, J.; Chen, G.; Xie, Z. Compressive behaviour of concrete structures incorporating recycled concrete aggregates, rubber crumb and reinforced with steel fi bre, subjected to elevated temperatures. J. Clean. Prod. 2014, 72, 193–203. [Google Scholar] [CrossRef]
- Manan, A.; Pu, Z.; Weiyi, C.; Ahmad, J.; Alattyih, W.; Umar, M.; Almujibah, H. Machine learning prediction of recycled concrete powder with experimental validation and life cycle assessment study. Case Stud. Constr. Mater. 2024, 21, e04053. [Google Scholar] [CrossRef]
- Manan, A.; Pu, Z.; Majdi, A.; Alattyih, W.; Elagan, S.K.; Ahmad, J. Sustainable optimization of concrete strength properties using artificial neural networks: A focus on mechanical performance. Mater. Res. Express 2025, 12, 025504. [Google Scholar] [CrossRef]
- Manan, A.; Pu, Z.; Ahmad, J.; Umar, M. Multi-targeted strength properties of recycled aggregate concrete through a machine learning approach. Eng. Comput. 2024, 42, 388–430. [Google Scholar] [CrossRef]
- Kattoof, I.; Ahmed, H.; Abdulhadi, M.; Hussien, M.L. Prediction of concrete strength by hierarchical stepwise regression using ultrasonic pulse velocity and Schmidt rebound hammer. Innov. Infrastruct. Solut. 2024, 9, 487. [Google Scholar] [CrossRef]
- Kattoof, I.; Ehsan, H.; Salman, E.; Hussien, M.L.; Mohammed, A.Y.; Nadir, W. Optimizing compressive strength of foamed concrete using stepwise regression. Discov. Appl. Sci. 2025, 7, 607. [Google Scholar] [CrossRef]
- Hashem, T.; Kattoof, I.; Hassan, N.; Mohammed, A.Y.; Hussien, M.L. Unlocking precision in hydraulic engineering: Machine learning insights into labyrinth sluice gate discharge coefficients. J. Hydroinform. 2024, 26, 2883–2901. [Google Scholar] [CrossRef]
- González-taboada, I.; González-fonteboa, B.; Martínez-abella, F.; Pérez-ordóñez, J.L. Prediction of the mechanical properties of structural recycled concrete using multivariable regression and genetic programming. Constr. Build. Mater. 2016, 106, 480–499. [Google Scholar] [CrossRef]
- Naderpour, H.; Hossein, A.; Fakharian, P. Compressive strength prediction of environmentally friendly concrete using arti fi cial neural networks. J. Build. Eng. 2018, 16, 213–219. [Google Scholar] [CrossRef]
- Duan, Z.; Kou, S.; Poon, C. Prediction of compressive strength of recycled aggregate concrete using artificial neural networks. Constr. Build. Mater. 2013, 40, 1200–1206. [Google Scholar] [CrossRef]
- Trocoli, A.; Dantas, A.; Leite, M.B.; Nagahama, K.D.J. Prediction of compressive strength of concrete containing construction and demolition waste using artificial neural networks. Constr. Build. Mater. 2013, 38, 717–722. [Google Scholar] [CrossRef]
- Behnood, A.; Olek, J.; Glinicki, M.A. Predicting modulus elasticity of recycled aggregate concrete using M5 0 model tree algorithm. Constr. Build. Mater. 2015, 94, 137–147. [Google Scholar] [CrossRef]
- Gholampour, A.; Gandomi, A.H.; Ozbakkaloglu, T. New formulations for mechanical properties of recycled aggregate concrete using gene expression programming. Constr. Build. Mater. 2017, 130, 122–145. [Google Scholar] [CrossRef]
- Thomas, J.; Thaickavil, N.N.; Wilson, P.M. Strength and durability of concrete containing recycled concrete aggregates. J. Build. Eng. 2018, 19, 349–365. [Google Scholar] [CrossRef]
- Gomez-Soberon, J.M.V. Shrinkage of Concrete with Replacement of Aggregate with Recycled Concrete Aggregate. Available online: https://upcommons.upc.edu/server/api/core/bitstreams/fb39d5f3-eb56-4a78-a591-73f32be14c77/content (accessed on 8 April 2026).
- Al Rawi, K.H.; Al Khafagy, M.A.S. Effect of Adding Sisal Fiber and Iraqi Bauxite on Some Properties of Concrete; Technical Institute of Babylon: Griq, Iraq, 2009. [Google Scholar]
- Lam, T.F.; Yatim, J.M. Mechanical properties of kenaf fiber reinforced concrete with different fiber content and fiber length. J. Asian Concr. Fed. 2015, 1, 11–21. [Google Scholar] [CrossRef]
- Jalal Khoshnaw, G.; Haidar Ali, B. Experimental Study on Performance of Recycled Aggregate Concrete: Effect of Reactive Mineral Admixtures. Ijciet Int. J. Civ. Eng. Technol. 2019, 10, 2566–2576. [Google Scholar]
- Ogunbode, E.B.; Egba, E.I.; Olaiju, O.A.; Elnafaty, A.S.; Kawuwa, S.A. Microstructure and Mechanical Properties of Green Concrete Composites Containing Coir Fibre. Chem. Eng. Trans. 2017, 61, 1879–1884. [Google Scholar] [CrossRef]
- Islam, M.S.; Ahmed, S.J.U. Influence of jute fiber on concrete properties. Constr. Build. Mater. 2018, 189, 768–776. [Google Scholar] [CrossRef]
- Babafemi, A.J.; Kolawole, J.T.; OOlalusi, B. Mechanical and Durability Properties of Coir Fibre Reinforced Concrete. J. Eng. Sci. Technol. 2019, 14, 1482–1496. [Google Scholar]
- Okeola, A.A.; Abuodha, S.O.; Mwero, J. Experimental Investigation of the Physical and Mechanical Properties of Sisal Fiber-Reinforced Concrete. Fibers 2018, 6, 53. [Google Scholar] [CrossRef]
- Kumarasamy, K.; Shyamala, G.; Gebreyowhanse, H.; Kumarasamy. Strength Properties of Bamboo Fiber Reinforced Concrete. IOP Conf. Ser. Mater. Sci. Eng. 2020, 981, 032063. [Google Scholar] [CrossRef]
- BS EN 12390-3: 2019; Testing Hardened Concrete—Compressive Strength of Test Specimens. British Standards Institution: London, UK, 2019.
- Bas, Y.J.; Kakrasul, J.I.; Ismail, K.S.; Hamad, S.M. Advanced predictive techniques for estimating compressive strength in recycled aggregate concrete: Exploring interaction, quadratic models, ANN, and M5P across strength classes. Multiscale Multidiscip. Model. Exp. Des. 2024, 8, 122. [Google Scholar] [CrossRef]
- Tohidi, S.; Sharifi, Y. Empirical modeling of distortional buckling strength of half-through bridge girders via stepwise regression method. Adv. Struct. Eng. 2015, 18, 1383–1398. [Google Scholar] [CrossRef]
- Harith, I.K.; Nadir, W.; Salah, M.S.; Hussien, M.L. Prediction of high-performance concrete strength using machine learning with hierarchical regression. Multiscale Multidiscip. Model. Exp. Des. 2024, 7, 4911–4922. [Google Scholar] [CrossRef]
- Loh, W. Classification and Regression Trees; John Wiley & Sons, Inc.: Hoboken, NJ, USA, 2011; pp. 1–17. [Google Scholar]
- Breiman, L. Classification and Regression Trees; Routledge: Oxford, UK, 2017. [Google Scholar]
- Cha, G.W.; Hong, W.H.; Lee, K.G. A Study on Estimation of Demolition Waste Generation Index by using CART (Classification and Regression Tree) Analysis. In Proceedings of the 2015 International Conference on Structural, Mechanical and Material Engineering; Atlantis Press: Dordrecht, The Netherlands, 2015; pp. 90–93. [Google Scholar]
- Chou, J.; Tsai, C.; Pham, A.; Lu, Y. Machine learning in concrete strength simulations: Multi-nation data analytics. Constr. Build. Mater. 2014, 73, 771–780. [Google Scholar] [CrossRef]
- Alam, S.; Gazder, U.; Arifuzzaman, M. Classification and regression tree (CART) modelling for analysis of shear strength of FRP-RC members. Arab J. Basic Appl. Sci. 2021, 28, 397–405. [Google Scholar] [CrossRef]
- Saud, S.; Jamil, B.; Upadhyay, Y.; Irshad, K. Performance improvement of empirical models for estimation of global solar radiation in India: A k-fold cross-validation approach. Sustain. Energy Technol. Assess. 2020, 40, 100768. [Google Scholar] [CrossRef]
- Kohavi, R. A Study of Cross-Validation and Bootstrap for Accuracy Estimation and Model Selection. 1995. Available online: https://www.researchgate.net/profile/Ron-Kohavi/publication/2352264_A_Study_of_Cross-Validation_and_Bootstrap_for_Accuracy_Estimation_and_Model_Selection/links/02e7e51bcc14c5e91c000000/A-Study-of-Cross-Validation-and-Bootstrap-for-Accuracy-Estimation-and-Model-Selection.pdf (accessed on 8 April 2026).
- Harith, I.K. Predicting frost resistance of rubberized concrete for sustainable design: A comparative analysis of regression trees and stepwise regression models. Adv. Bridg. Eng. 2026, 7, 2. [Google Scholar] [CrossRef]
- Abbas, M.K.; Harith, I.K. Deep beam shear prediction via K-fold cross-validated stepwise regression and a graphical user interface: A comparative analysis with state-of-the-art models. Asian J. Civ. Eng. 2026, 27, 185–209. [Google Scholar] [CrossRef]
- Khan, M.A.; Zafar, A.; Farooq, F.; Javed, M.F.; Alyousef, R.; Alabduljabbar, H.; Khan, M.I. Geopolymer Concrete Compressive Strength via Artificial Neural Network, Adaptive Neuro Fuzzy Interface System, and Gene Expression Programming with K-Fold Cross Validation. Front. Mater. 2021, 8, 1–19. [Google Scholar] [CrossRef]
- Harith, I.K.; Abdulhadi, A.M.; Hussien, M.L. Harnessing machine learning for accurate estimation of compressive strength of high-performance self-compacting concrete from non-destructive tests: A comparative study. Constr. Build. Mater. 2024, 451, 138779. [Google Scholar] [CrossRef]
- Harith, I.K.; Al-Rubaye, M.M.; Abdulhadi, A.M.; Hussien, M.L. Harnessing machine learning for accurate estimation of concrete strength using non-destructive tests: A comparative study. Multiscale Multidiscip. Model. Exp. Des. 2025, 8, 27. [Google Scholar] [CrossRef]
- Nadir, W.; Harith, I.K.; Ali, A.Y. Optimization of ultra-high-performance concrete properties cured with ponding water. Int. J. Sustain. Build. Technol. Urban Dev. 2022, 13, 454–471. [Google Scholar] [CrossRef]
- Harith, I.K.; Hassan, M.S.; Hasan, S.S.; Majdi, A. Optimization of liquid nitrogen dosage to cool concrete made with hybrid blends of nanosilica and fly ash using response surface method. Innov. Infrastruct. Solut. 2023, 8, 138. [Google Scholar] [CrossRef]
- Taylor, K.E. Summarizing multiple aspects of model performance in a single diagram. J. Geophys. Res. Atmos. 2001, 106, 7183–7192. [Google Scholar] [CrossRef]


















| Study | Methodology | Key Findings | Limitations |
|---|---|---|---|
| Manan et al. [12] | Gradient Boosting | Achieved R2 = 0.91 for RCP-modified concrete | Ignored fiber-reinforced systems |
| Manan et al. [13] | Artificial Neural Networks (ANNs) | High training accuracy (R2: 0.93–0.99) | Overfitting led to poor testing performance (R2: 0.67–0.78) |
| Manan et al. [14] | Random Forest (RF) | Accurate dual-target predictions | Lack of interpretability for engineering use |
| Kattoof et al. [15] | Stepwise Polynomial Regression (SPR) | Managed nonlinear interactions | Struggled with multicollinearity among predictors |
| González-Taboada et al. [18] | Genetic Programming | Predicted mechanical properties of RCA concrete | Limited to single-property predictions |
| Behnood et al. [22] | M5P Model Tree | Predicted modulus of elasticity for RCA concrete | Narrow focus on RCA, excludes NF synergy |
| Current Study | Natural fibre (coir, bamboo, sisal) + RCA concrete | CART + SPR | Dual-target predictions (R2 = 0.91 compressive, 0.89 tensile); transparent variable importance via CART; resolved multicollinearity via SPR. |
| Variable | Abbr. | Mean | CoefVar | Minimum | Maximum | Skewness | Kurtosis |
|---|---|---|---|---|---|---|---|
| Cement | C | 445.025 | 13.25 | 243 | 513.7 | −1.27 | 1.42 |
| W/B Ratio | W/B | 0.417827 | 20.63 | 0.277228 | 0.55 | −0.10 | −1.09 |
| Fine Aggregate | FA | 597.192 | 16.69 | 470.3 | 784 | 0.30 | −1.49 |
| Coarse Aggregate | CA | 1126.48 | 11.19 | 898 | 1420 | 0.09 | −0.56 |
| RCA | RCA | 39.6429 | 119.50 | 0 | 100 | 0.44 | −1.75 |
| SCM | SCM | 13.7744 | 180.76 | 0 | 153.9 | 2.15 | 6.69 |
| Superplasticizer | SP | 4.17523 | 159.79 | 0 | 20.52 | 1.07 | −0.78 |
| Natural fibre | NF | 0.332512 | 194.84 | 0 | 3 | 2.13 | 4.07 |
| Age | Age | 30.1675 | 108.59 | 1 | 180 | 1.99 | 4.88 |
| Cube-compressive strength | 42.3838 | 44.06 | 9.74726 | 96.7 | 0.94 | 0.31 | |
| Splitting tensile strength | 3.48685 | 35.14 | 1.16813 | 6.2 | 0.25 | −0.74 |
| Term | Coef | p-Value |
|---|---|---|
| Constant | −3.5 | 0.806 |
| C | 0.2212 | 0.002 |
| W/B | −52.86 | 0.000 |
| SP | 2.696 | 0.000 |
| NF | 26.09 | 0.007 |
| Age | 0.698 | 0.000 |
| C*C | −0.000218 | 0.019 |
| NF*NF | 1.651 | 0.040 |
| Age*Age | −0.002384 | 0.000 |
| C*NF | −0.0356 | 0.007 |
| C*Age | −0.000498 | 0.103 |
| W/B*SP | −4.39 | 0.000 |
| W/B*NF | −33.1 | 0.029 |
| SP*NF | −1.188 | 0.000 |
| SP*Age | 0.00619 | 0.000 |
| NF*Age | −0.0928 | 0.003 |
| Statistical metrics errors | ||
| R2 | 87.34% | |
| Adj. R2 | 86.85% | |
| Pred. R2 | 86.45% | |
| 10-fold R2 | 86.05% | |
| Term | Coef | p-Value | |
|---|---|---|---|
| Constant | 113.2 | 0.000 | Significant |
| C | −0.1655 | 0.000 | Significant |
| W/B | 204.7 | 0.000 | Significant |
| FA | −0.0816 | 0.058 | insignificant |
| CA | −0.1939 | 0.000 | Significant |
| RCA | 0.2185 | 0.000 | Significant |
| SCM | −4.332 | 0.000 | Significant |
| SP | 15.24 | 0.000 | Significant |
| NF | −0.23 | 0.832 | insignificant |
| Age | 0.0269 | 0.050 | Significant |
| W/B*W/B | −44.2 | 0.006 | Significant |
| FA*FA | 0.000072 | 0.000 | Significant |
| CA*CA | 0.000048 | 0.000 | Significant |
| RCA*RCA | −0.000235 | 0.000 | Significant |
| NF*NF | −0.1726 | 0.006 | Significant |
| Age*Age | −0.000145 | 0.000 | Significant |
| C*W/B | −0.1787 | 0.000 | Significant |
| C*FA | 0.000128 | 0.001 | Significant |
| C*CA | 0.000156 | 0.000 | Significant |
| C*Age | −0.000073 | 0.000 | Significant |
| W/B*FA | −0.1835 | 0.000 | Significant |
| W/B*CA | 0.0355 | 0.008 | Significant |
| W/B*RCA | −0.2811 | 0.000 | Significant |
| W/B*SCM | 4.27 | 0.000 | Significant |
| W/B*SP | −14.12 | 0.000 | Significant |
| W/B*NF | −7.09 | 0.000 | Significant |
| FA*CA | 0.000023 | 0.095 | insignificant |
| FA*SCM | −0.000922 | 0.000 | Significant |
| FA*NF | 0.00571 | 0.002 | Significant |
| CA*RCA | −0.000062 | 0.014 | Significant |
| CA*SCM | 0.003071 | 0.000 | Significant |
| CA*SP | −0.00928 | 0.000 | Significant |
| CA*Age | 0.000030 | 0.000 | Significant |
| RCA*SCM | −0.00377 | 0.001 | Significant |
| RCA*SP | 0.00894 | 0.015 | Significant |
| RCA*Age | 0.000048 | 0.002 | Significant |
| Statistical metrics errors | |||
| R2 | 88.94% | ||
| Adj. R2 | 87.89% | ||
| Pred. R2 | 86.66% | ||
| 10-fold R2 | 86.33% | ||
| Total predictors | 9 |
| Important predictors | 9 |
| Number of terminal nodes | 39 |
| Minimum terminal node size | 3 |
| Node splitting | Least squared error |
| Optimal tree | Within 1 standard error of maximum R-squared |
| Model validation | 10-fold cross-validation |
| Statistics | Training | Test |
|---|---|---|
| R-squared | 95.16% | 91.09% |
| Root mean squared error (RMSE) | 4.1052 | 5.5686 |
| Mean squared error (MSE) | 16.8529 | 31.0098 |
| Mean absolute deviation (MAD) | 2.9850 | 4.1076 |
| Mean absolute percent error (MAPE) | 0.0757 | 0.1055 |
| Total predictors | 9 |
| Important predictors | 9 |
| Number of terminal nodes | 28 |
| Minimum terminal node size | 3 |
| Node splitting | Least squared error |
| Optimal tree | Within 1 standard error of maximum R-squared |
| Model validation | 10-fold cross-validation |
| Statistics | Training | Test |
|---|---|---|
| R2 | 94.55% | 89.56% |
| RMSE | 0.2858 | 0.3954 |
| MSE | 0.0817 | 0.1563 |
| MAD | 0.2301 | 0.2996 |
| MAPE | 0.0741 | 0.0939 |
Disclaimer/Publisher’s Note: The statements, opinions and data contained in all publications are solely those of the individual author(s) and contributor(s) and not of MDPI and/or the editor(s). MDPI and/or the editor(s) disclaim responsibility for any injury to people or property resulting from any ideas, methods, instructions or products referred to in the content. |
© 2026 by the authors. Licensee MDPI, Basel, Switzerland. This article is an open access article distributed under the terms and conditions of the Creative Commons Attribution (CC BY) license.
Share and Cite
Zghair, H.H.; Harith, I.K.; Hussain, T.H. Eco-Innovation in Construction: Forecasting Natural Fiber-Reinforced Concrete Strength Using Machine Learning. Buildings 2026, 16, 1529. https://doi.org/10.3390/buildings16081529
Zghair HH, Harith IK, Hussain TH. Eco-Innovation in Construction: Forecasting Natural Fiber-Reinforced Concrete Strength Using Machine Learning. Buildings. 2026; 16(8):1529. https://doi.org/10.3390/buildings16081529
Chicago/Turabian StyleZghair, Hussein H., Iman Kattoof Harith, and Tholfekar Habeeb Hussain. 2026. "Eco-Innovation in Construction: Forecasting Natural Fiber-Reinforced Concrete Strength Using Machine Learning" Buildings 16, no. 8: 1529. https://doi.org/10.3390/buildings16081529
APA StyleZghair, H. H., Harith, I. K., & Hussain, T. H. (2026). Eco-Innovation in Construction: Forecasting Natural Fiber-Reinforced Concrete Strength Using Machine Learning. Buildings, 16(8), 1529. https://doi.org/10.3390/buildings16081529

