Optimizing High-Rise Residential Form for Multi-Source Landscape View Access: A Target-Based Visibility Analysis Under Performance Constraints
Abstract
1. Introduction
- Propose a Quad-mesh based inverse visibility analysis method using 1 m grids to ensure high-precision visibility quantification;
- Integrate strict Performance Constraints, including the Household Sunlight Perimeter Ratio (HSPR) and SC;
- Identify the optimal morphological strategy through a comparative case study of three prototypes (Compact, Dispersed, and Slab-Tower Hybrid) in Changsha.
2. Materials and Methods
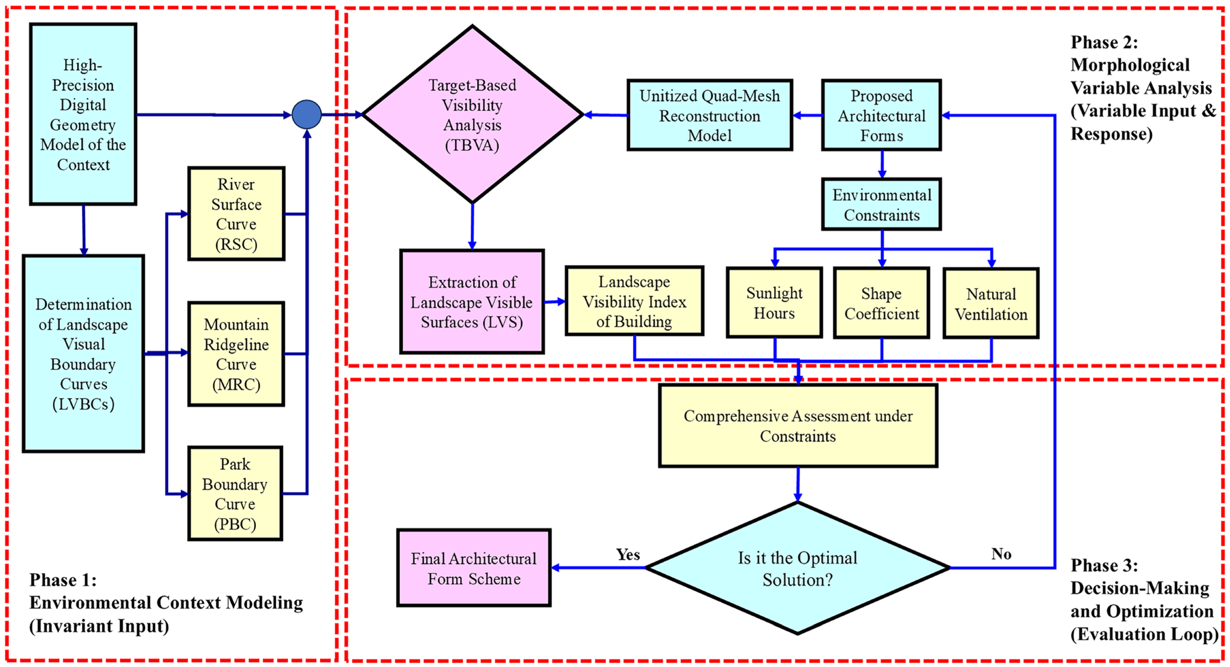
2.1. Research Framework
2.2. Target-Based Visibility Analysis
2.2.1. Principle of Inverse Visibility and Visual Boundary Definition
2.2.2. Computational Workflow for Visibility Analysis
- Type A (Environmentally Occluded): Rays that intersect with any object in the obstruction environment (terrain, surrounding buildings, etc.). These are marked as blocked.
- Type B (Self-Occluded): Rays that do not hit the environment but intersect the target object itself at a point closer than the target centroid (i.e., intersection distance < original ray length). This occurs when a face is on the back side of the building relative to the viewer.
- Type C (Effective Lines of Sight): The remaining rays that encounter no obstructions. These rays maintain their original length and successfully reach the target faces.
2.3. Environmental Performance Simulation and Constraints
- Sunlight Analysis: Simulations were calibrated to the “Great Cold Day” (January 20), compliant with the Chinese National Standard. The simulation covered the effective time window from 8:00 to 16:00, utilizing a temporal sampling step of 5 min. The calculation plane was set at 0.9 m above the floor level, with a rigorous mesh size of 1.0 × 1.0 m.
- Wind Environment: The wind analysis module was configured to utilize the EnergyPlus meteorological database to establish accurate inlet velocity profiles for the AI simulation. Based on the statistical analysis of the local climate (Changsha, 112.93° E, 28.23° N), the boundary conditions were set to 3.0 m/s from the Northwest (NW) for winter and 1.7 m/s from the Northwest (NW) for summer. The simulation directly outputs the Wind Velocity Magnitude distribution, enabling the identification of stagnant zones (<0.2 m/s) and effective ventilation corridors without relying on manual pressure-difference calculations.
2.3.1. Sunlight Environment: Mandatory Constraints and Health Metrics
2.3.2. Wind Environment: Natural Ventilation Potential
2.3.3. Energy Efficiency: SC
2.4. Case Study: A Residential Project in a Complex Landscape Context
2.4.1. Site Context and Constraints-Driven Solution Space
- River (Water): The site overlooks the expansive Xiang River to the east, including a prominent river island.
- Mountain: A continuous mountain range (the southern extension of the Yuelu Mountain system) provides a scenic backdrop to the south.
- Park: A large-scale urban ecological park is located immediately to the west.
2.4.2. Simulation Environment Setup
- River Surface Curve: Rather than using a simple geometric centerline, this curve is extracted to represent the maximum river-view extent relevant to the site, thereby ensuring the accuracy of the visibility calculation.
- Mountain Ridgeline Curve: Defined along the crest of the southern mountain range. As the highest visible contour, this curve dictates the vertical silhouette of the landscape background. Any line of sight reaching the ridgeline implies visual access to the mountain mass below.
- Park Boundary Curve: Defined along the interface between the urban fabric and the ecological park, representing the near-field visual boundary of the western green space.
2.4.3. Design Evolution and Forward Optimization Process
- Optimization of the Compact Typology (Scheme 1.x)
- 2.
- Evolution of the Dispersed Typology (Scheme 2.x)
- 3.
- Synthesis of the Hybrid Typology (Scheme 3.x)
3. Results
3.1. Geometric Efficiency Analysis
3.1.1. Inherent Geometric Attribute: SC
3.1.2. Landscape Visibility Assessment: Cumulative LVS and Viewpoint-Specific Rates
- River Landscape: 20 estimated effective viewpoints (No. 0–19).
- Mountain Landscape: 14 estimated effective viewpoints (No. 0–13).
- Park Landscape: 20 estimated effective viewpoints (No. 0–19).
- Distance-based Spacing: For proximal landscape resources (Park), equidistant viewpoints were set at intervals of less than 50 m. For distant resources (River and Mountain), the interval was set within 150 m.
- Geometric Feature Inclusion: Key geometric turning points along the ridgelines were explicitly included to capture morphological shifts in the landscape boundary.
- Efficiency Filtering: To ensure the validity of the dataset, continuous segments where five consecutive viewpoints lacked any visual connection to the target were excluded.
- Cumulative LVS areas:
- 2.
- Viewpoint-Specific Surface Visibility Rate (Rv)
- River View (Figure 10a): The Slab-Tower Hybrid (Gray line) shows a distinct advantage. Notably, at Viewpoint 3, the Hybrid achieves a visibility rate exceeding 40%, whereas the other prototypes remain below 20%. It maintains a consistent lead from Viewpoint 7 to 19.
- Mountain View (Figure 10b): The Hybrid maintains a high-efficiency “plateau,” with visibility rates consistently exceeding 50% for Viewpoints 0–2 and 6–10, significantly outperforming the Compact Tower (~40%) and Dispersed Tower (<38%).
- Park View (Figure 10c): Similarly, the Hybrid peaks near 50% visibility and maintains a substantial margin over the others across the majority of sampling points (No. 0–10 and 16–19).
3.1.3. Synthesis: Balancing Energy Conservation and Landscape Acquisition
3.2. Sunlight Environment and Health Metrics
- Compact Tower: The sunlight distribution exhibits significant unevenness. While some units achieve reasonable values, Unit 4 performs poorly at only 17.50%, and the majority of units are below 30%. This indicates severe self-shading issues inherent to the centralized core layout.
- Dispersed Tower: This form demonstrates the most superior and balanced performance. Three out of five units exceed an HSPR of 46%, with Unit 3 reaching a peak of 51.57%. Even the lowest-performing unit maintains a ratio of 33.02%. The dispersed layout effectively increases the solar exposure perimeter for individual households, eliminating “sunlight dead zones.”
- Slab-Tower Hybrid: The results show a polarized performance. Unit 1 achieves the highest HSPR (58.47%) among all tested units (benefiting from the slab-end position). However, north-facing units (e.g., Units 2 and 4) show a lower metric (approx. 25–26%), relying heavily on south-facing exposure.
3.3. Wind Environment and Natural Ventilation
- Compact Tower: This form exhibits the poorest ventilation potential. Its bulky, centralized mass creates extensive “Wind Shadow” zones on the leeward side, resulting in stagnant airflows (<0.2 m/s) around the envelope. This lack of air movement is detrimental to heat dissipation, significantly increasing the reliance on mechanical cooling during summer.
- Dispersed Tower: Despite its fragmented volume, this form suffers from uneven airflow distribution. While corner units experience higher wind velocities, the complex recesses and setbacks induce vortex formation, leading to severe airflow stagnation in the re-entrant corners. This results in poor ventilation equity, where some households enjoy good airflow while neighbors face stagnation.
- Slab-Tower Hybrid: The hybrid form demonstrates optimal ventilation performance. Its articulated linear geometry effectively acts as a wind guide, channeling the prevailing winds to maintain a consistent speed range of 0.4–0.7 m/s (Soft Breeze) across most facades. This stable wind pressure distribution is crucial for facilitating effective cross-ventilation for the majority of residential units.
3.4. Comprehensive Decision
4. Discussion
4.1. Decoupling View from Envelope: The Necessity of Precise Computation and Passive Morphological Control
4.2. Site-Specificity and the Scale of Landscape Acquisition
4.3. Evidence-Based Design Strategies: From Morphological Topology to Programmatic Intervention
- Programmatic Interlocking (The 9-Meter Logic):
- 2.
- Climatic Response (Solar Altitude and Shading):
- 3.
- Dual Functionality (Social and Viewing):
4.4. Methodological Applicability and Directions for Further Optimization
5. Conclusions
Author Contributions
Funding
Data Availability Statement
Acknowledgments
Conflicts of Interest
References
- Qi, L.; Hu, Y.; Bu, R.; Xiong, Z.; Li, B.; Zhang, C.; Liu, H.; Li, C. Spatial-temporal patterns and influencing factors of the building green view index: A new approach for quantifying 3D urban greenery visibility. Sustain. Cities Soc. 2024, 111, 105518. [Google Scholar] [CrossRef]
- Kristl, Ž.; Fošner, A.; Zbašnik-Senegačnik, M. Tolerance to urban window views with various design features. Buildings 2025, 15, 914. [Google Scholar] [CrossRef]
- Patino, J.E.; Martinez, L.; Valencia, I.; Duque, J.C. Happiness, life satisfaction, and the greenness of urban surroundings. Landsc. Urban Plan. 2023, 237, 104811. [Google Scholar] [CrossRef]
- Li, M.; Xue, F.; Yeh, A.G.O. Bi-objective analytics of 3D visual-physical nature exposures in high-rise high-density cities for landscape and urban planning. Landsc. Urban Plan. 2023, 233, 104714. [Google Scholar] [CrossRef]
- Kaplan, R. The nature of the view from home. Environ. Behav. 2001, 33, 507–542. [Google Scholar] [CrossRef]
- Ulrich, R.S.; Simons, R.F.; Losito, B.D.; Fiorito, E.; Miles, M.A.; Zelson, M. Stress recovery during exposure to natural and urban environments. J. Environ. Psychol. 1991, 11, 201–230. [Google Scholar] [CrossRef]
- Kaplan, R.; Kaplan, S.; Ryan, R. With People in Mind: Design and Management of Everyday Nature; Island Press: Washington, DC, USA, 1998; p. 239. [Google Scholar]
- He, S.; Zhang, W.; Guan, Y. The impact of building windows on occupant well-being: A review integrating visual and non-visual pathways with multi-objective optimization. Buildings 2025, 15, 2577. [Google Scholar] [CrossRef]
- Jutzi, C.A.; Möller, J.; Hansen, J.; Klackl, J.; Jonas, E. Psychological needs in the built environment. J. Environ. Psychol. 2025, 101, 102419. [Google Scholar] [CrossRef]
- Damigos, D.; Anyfantis, F. The value of view through the eyes of real estate experts: A fuzzy Delphi approach. Landsc. Urban Plan. 2011, 101, 171–178. [Google Scholar] [CrossRef]
- Lin, T.Y.; Le, A.V.; Chan, Y.C. Evaluation of window view preference using quantitative and qualitative factors of window view content. Build. Environ. 2022, 213, 108886. [Google Scholar] [CrossRef]
- Cabeza-Lainez, J.; Almodovar-Melendo, J.M.; Rodríguez-Cunill, I. The search for sustainable architecture in Asia in the oeuvre of Antonin Raymond: A new attunement with nature. Sustainability 2022, 14, 10273. [Google Scholar] [CrossRef]
- Almodovar-Melendo, J.M.; Cabeza-Lainez, J.M.R.A. Environmental features of Chinese architectural heritage: The standardization of form in the pursuit of equilibrium with nature. Sustainability 2018, 10, 2443. [Google Scholar] [CrossRef]
- Ko, W.H.; Schiavon, S.; Santos, L.; Kent, M.G.; Kim, H.; Keshavarzi, M. View access index: The effects of geometric variables of window views on occupants’ satisfaction. Build. Environ. 2023, 234, 110132. [Google Scholar] [CrossRef]
- Molaei, P.; Hashempour, P.; Tang, L.M. Semi-open spaces of apartments considering COVID-19 pandemic: General expectations of balcony design in the post-pandemic world. Archit. Eng. Des. Manag. 2021, 18, 705–722. [Google Scholar] [CrossRef]
- Marcus, L.; Pont, M.B.; Barthel, S. Towards a socio-ecological spatial morphology: Integrating elements of urban morphology and landscape ecology. Urban Morphol. 2019, 23, 115–124. [Google Scholar] [CrossRef]
- Batty, M. Exploring isovist fields: Space and shape in architectural and urban morphology. Environ. Plan. B Plan. Des. 2001, 28, 123–150. [Google Scholar] [CrossRef]
- Suleiman, W.; Joliveau, T.; Favier, E. A new algorithm for 3D isovists. In Advances in Spatial Data Handling; Timpf, S., Laube, P., Eds.; Springer: Berlin/Heidelberg, Germany, 2013; pp. 157–173. [Google Scholar]
- Chmielewski, S.; Tompalski, P. Estimating outdoor advertising media visibility with voxel-based approach. Appl. Geogr. 2017, 87, 1–13. [Google Scholar] [CrossRef]
- Benedikt, M.L. To take hold of space: Isovists and isovist fields. Environ. Plan. B Plan. Des. 1979, 6, 47–65. [Google Scholar] [CrossRef]
- Wilson, J.; Lindsey, G.; Liu, G. Viewshed characteristics of urban pedestrian trails, Indianapolis, Indiana, USA. J. Maps 2008, 4, 108–118. [Google Scholar] [CrossRef]
- Fisher-Gewirtzman, D.; Natapov, A. Different approaches of visibility analyses applied on hilly urban environment. Surv. Rev. 2014, 46, 366–382. [Google Scholar] [CrossRef]
- Fisher-Gewirtzman, D. Integrating ‘weighted views’ to quantitative 3D visibility analysis as a predictive tool for perception of space. Environ. Plan. B Urban Anal. City Sci. 2018, 45, 345–366. [Google Scholar]
- Kim, H.; Yi, Y.K. QuVue implementation for decisions related to high-rise residential building layouts. Build. Environ. 2019, 148, 116–127. [Google Scholar]
- Salimi, S.; Mirgholami, M.; Shakibamanesh, A. Visual impact assessment of urban developments around heritage landmarks using ULVIA method: (The case of Ark-e-Alishah monument in Tabriz). Environ. Plan. B Urban Anal. City Sci. 2023, 50, 678–693. [Google Scholar] [CrossRef]
- Guo, Y.; Lai, D.; Hu, X. Measuring river-view visibilities of individual dwellings for planning of compact urban riverside neighborhood blocks. Sustainability 2023, 15, 7059. [Google Scholar] [CrossRef]
- Dawes, M.J.; Ostwald, M.J. Isovists: Spatio-visual mathematics in architecture. In Handbook of the Mathematics of the Arts and Sciences; Sriraman, B., Ed.; Springer Nature: Cham, Switzerland, 2025. [Google Scholar]
- Guo, Y.; Hu, X.; Tang, J. Structural landmark salience computation in compact urban districts with 3D node-landmark grid analysis model: A case study on two sample districts in Changsha, China. Buildings 2023, 13, 1024. [Google Scholar] [CrossRef]
- Fisher-Gewirtzman, D. The association between perceived density in minimum apartments and spatial openness index three-dimensional visual analysis. Environ. Plan. B Urban Anal. City Sci. 2017, 44, 764–795. [Google Scholar] [CrossRef]
- Yosifof, R.; Fisher-Gewirtzman, D. Hybrid quantitative mesoscale analyses for simulating pedestrians’ visual perceptions: Comparison of three New York City streets. Environ. Plan. B Urban Anal. City Sci. 2024, 51, 140–156. [Google Scholar] [CrossRef]
- Rashid, M.; Ara, D.R. Designed outdoor spaces and greenery in a brownfield inner city area: A case study from Sydney. Landsc. Res. 2015, 40, 795–816. [Google Scholar] [CrossRef]
- Carmona, M.; Tiesdell, S.; Heath, T.; Oc, T. Public Places—Urban Spaces: The Dimensions of Urban Design, 2nd ed.; Architectural Press: Burlington, MA, USA, 2010. [Google Scholar]
- Oxman, R. Theory and design in the first digital age. Des. Stud. 2006, 27, 229–265. [Google Scholar] [CrossRef]
- Geng, L.; Gao, J.; Xue, M.; Yang, Y. LCA views of low-carbon strategy in historic shopping district decoration—Case study in Harbin. Buildings 2025, 15, 2944. [Google Scholar] [CrossRef]
- GB 55015-2021; General Code for Energy Efficiency and Renewable Energy Application in Buildings. China Architecture & Building Press: Beijing, China, 2021.
- Caswell, H.; Alidoust, S.; Corcoran, J. Planning for livable compact vertical cities: A quantitative systematic review of the impact of urban geometry on thermal and visual comfort in high-rise precincts. Sustain. Cities Soc. 2025, 119, 106007. [Google Scholar] [CrossRef]
- Al-Kodmany, K.M. Sustainable tall buildings: Cases from the global south. ArchNet-IJAR Int. J. Archit. Res. 2016, 10, 52–66. [Google Scholar] [CrossRef]
- Fisher-Gewirtzman, D.; Polak, N. A learning automated 3D architecture synthesis model: Demonstrating a computer governed design of minimal apartment units based on human perceptual and physical needs. Archit. Sci. Rev. 2019, 62, 301–312. [Google Scholar] [CrossRef]
- Wang, Q.; Gao, B.; Li, T.; Wu, H.; Kan, J.; Hu, B. A triangular mesh generator over free-form surfaces for architectural design. Autom. Constr. 2018, 93, 280–292. [Google Scholar] [CrossRef]
- Shi, Z.; Dai, H. Generative design methodology using non-uniform mesh subdivision based on internal force. In Proceedings of the IASS 2024 Symposium: Redefining the Art of Structural Design, Zurich, Switzerland, 26–30 August 2024. [Google Scholar]
- Glodon Company Limited. CONCETTO AI Simulation Analysis; Glodon Company Limited: Beijing, China, 2024. [Google Scholar]
- GB 50180-2018; Standard for Urban Residential Area Planning and Design. China Architecture & Building Press: Beijing, China, 2018.
- Park, K.; Ergan, S.; Feng, C. Quality assessment of residential layout designs generated by relational generative adversarial networks (GANs). Autom. Constr. 2024, 158, 105243. [Google Scholar]
- Jiang, S.; Wang, M.; Ma, L. Gaps and requirements for applying automatic architectural design to building renovation. Autom. Constr. 2023, 147, 104742. [Google Scholar] [CrossRef]
- De Luca, F.; Natanian, J.; Wortmann, T. Ten questions concerning environmental architectural design exploration. Build. Environ. 2024, 261, 111697. [Google Scholar] [CrossRef]
- Kheiri, F. A review on optimization methods applied in energy-efficient building geometry and envelope design. Renew. Sustain. Energy Rev. 2018, 92, 897–920. [Google Scholar] [CrossRef]
- Yangyi, S.; Tong, C.; Yijun, W. A review and evaluation of building energy efficiency research based on forms design. J. Eng. Stud. 2023, 15, 104–115. [Google Scholar] [CrossRef]
- Shi, X.; Tian, Z.; Chen, W.; Si, B.; Jin, X. A review on building energy efficient design optimization from the perspective of architects. Renew. Sustain. Energy Rev. 2016, 65, 872–884. [Google Scholar] [CrossRef]
- Urech, P.R.W.; Dissegna, M.A.; Girot, C.; Grêt-Regamey, A. Point cloud modeling as a bridge between landscape design and planning. Landsc. Urban Plan. 2020, 203, 103903. [Google Scholar] [CrossRef]
- Lopes, A.S.; Macedo, D.V.; Brito, A.Y.S.; Furtado, V. Assessment of urban cultural-heritage protection zones using a co-visibility-analysis tool. Comput. Environ. Urban Syst. 2019, 76, 139–149. [Google Scholar] [CrossRef]
- Wang, F.; Munakata, J. Assessing effects of facade characteristics and visual elements on perceived oppressiveness in high-rise window views via virtual reality. Build. Environ. 2024, 266, 112043. [Google Scholar] [CrossRef]
- Bartie, P.; Reitsma, F.; Kingham, S.; Mills, S. Incorporating vegetation into visual exposure modelling in urban environments. Int. J. Geogr. Inf. Sci. 2011, 25, 851–868. [Google Scholar] [CrossRef]
- Lawson, B. How Designers Think: The Design Process Demystified, 4th ed.; Architectural Press: Oxford, UK, 2005. [Google Scholar]
- Peng, Z.; Zhang, Y.; Lu, W.; Li, X. Data-driven generative contextual design model for building morphology in dense metropolitan areas. Autom. Constr. 2024, 168, 105820. [Google Scholar] [CrossRef]













| Target Edge Length of Quad-Mesh | Vertices of Quad-Mesh | Faces of Quad-Mesh | Vertices of Visible Mesh | Faces of Visible Mesh | Area of Visible Mesh | Relative Accuracy (%) |
|---|---|---|---|---|---|---|
| 10 m | 148 | 94 | 45 | 27 | 2700 | 95.59% |
| 5 m | 478 | 376 | 145 | 104 | 2600 | 99.46% |
| 2.5 m | 1702 | 1504 | 498 | 418 | 2612 | 98.98% |
| 1 m (Selected) | 9886 | 9400 | 2781 | 2584 | 2584 | 99.92% |
| 0.5 m (Benchmark) | 38,566 | 37,600 | 10,739 | 10,346 | 2586 | 100.00% |
| Compact Typology | Dispersed Typology | Hybrid Typology | ||||||||
|---|---|---|---|---|---|---|---|---|---|---|
| Optimal Representative * | ![]() | ![]() | ![]() | |||||||
| Iterative Variations * | ![]() | ![]() | ![]() | |||||||
| Legend of Functional Zones | Core | Interior Staircase | Study Room | Cloakroom | ||||||
| Corridor | Dining and Living Room | Kitchen | Balcony | |||||||
| Foyer | Bedroom | Bathroom | Terrace Garden | |||||||
| Building Surface Area | River-View | Mountain-View | Park-View | |
|---|---|---|---|---|
| Compact Tower | 11,896.2 m2 | ![]() | ||
| Dispersed Tower | 15,992.5 m2 | ![]() | ||
| Slab-Tower Hybrid | 13,385.3 m2 | ![]() | ||
| Legend * | ![]() | |||
| Compact Tower Residence | Dispersed Tower Residence | Slab–Tower Hybrid Residence | |||||||
|---|---|---|---|---|---|---|---|---|---|
| South Side (min) | West or East Side (min) | HSPR | South Side (min) | West or East Side (min) | HSPR | Toward South Side (min) | Toward North Side (min) | HSPR | |
| Unit 1 | 480 | 285 | 40.23% | 480 | 234 | 46.22% | 385 | 94 | 58.47% |
| Unit 2 | 480 | 159 | 26.19% | 480 | 219 | 47.54% | 315 | 30 | 26.68% |
| Unit 3 | 300 | 270 | 42.89% | 289 | 234 | 51.57% | 304 | 0 | 33.68% |
| Unit 4 | 170 | 144 | 17.50% | 255 | 189 | 33.02% | 200 | 0 | 25.21% |
| Unit 5 | 304 | 230 | 28.03% | 255 | 225 | 38.36% | 274 | 0 | 45.43% |
| Winter | Summer | |
|---|---|---|
| Compact Tower | ![]() | ![]() |
| Dispersed Tower | ![]() | ![]() |
| Slab-Tower Hybrid | ![]() | ![]() |
![]() | ||
| Performance Metric | Compact Tower | Dispersed Tower | Slab-Tower Hybrid |
|---|---|---|---|
| Landscape Visibility | Low Severe self-occlusion | Medium Gained via surface expansion | High Highest morphological efficiency |
| Sunlight Equity (HSPR) | Poor Uneven; max unit < 30% | High Balanced; most units > 46% | Moderate Polarized; relies on south units |
| Ventilation Quality | Poor Stagnant air (<0.2 m/s) | Medium Uneven; vortex issues | Optimal Stable cross-ventilation (0.4–0.7 m/s) |
| Energy Efficiency (SC) | High SC = 0.302 (Best) | Low SC = 0.348 (Worst) | Balanced SC = 0.326 (Moderate) |
| Overall Verdict | Rejected Fails living quality standards | Sub-optimal High energy cost for views | Selected (Optimal) Best balance of View, Health and Energy |
Disclaimer/Publisher’s Note: The statements, opinions and data contained in all publications are solely those of the individual author(s) and contributor(s) and not of MDPI and/or the editor(s). MDPI and/or the editor(s) disclaim responsibility for any injury to people or property resulting from any ideas, methods, instructions or products referred to in the content. |
© 2026 by the authors. Licensee MDPI, Basel, Switzerland. This article is an open access article distributed under the terms and conditions of the Creative Commons Attribution (CC BY) license.
Share and Cite
Guo, Y.; Lai, D.; Zheng, Y.; Zou, Y.; Yu, J.; Gao, B. Optimizing High-Rise Residential Form for Multi-Source Landscape View Access: A Target-Based Visibility Analysis Under Performance Constraints. Buildings 2026, 16, 790. https://doi.org/10.3390/buildings16040790
Guo Y, Lai D, Zheng Y, Zou Y, Yu J, Gao B. Optimizing High-Rise Residential Form for Multi-Source Landscape View Access: A Target-Based Visibility Analysis Under Performance Constraints. Buildings. 2026; 16(4):790. https://doi.org/10.3390/buildings16040790
Chicago/Turabian StyleGuo, Yang, Dongchi Lai, Yuchuan Zheng, Yechang Zou, Jiaming Yu, and Bo Gao. 2026. "Optimizing High-Rise Residential Form for Multi-Source Landscape View Access: A Target-Based Visibility Analysis Under Performance Constraints" Buildings 16, no. 4: 790. https://doi.org/10.3390/buildings16040790
APA StyleGuo, Y., Lai, D., Zheng, Y., Zou, Y., Yu, J., & Gao, B. (2026). Optimizing High-Rise Residential Form for Multi-Source Landscape View Access: A Target-Based Visibility Analysis Under Performance Constraints. Buildings, 16(4), 790. https://doi.org/10.3390/buildings16040790


















