Electromagnetic Wave Dehumidification Technology: A Non-Destructive Approach to Moisture Removal in Historic Buildings
Abstract
1. Introduction
- (1)
- (2)
- Wall cutting method: This technique involves drilling into the wall base to insert metal plates or other water-blocking materials to inhibit upward moisture rise. It may, however, lead to moisture accumulation at the base, compromise structural integrity, and is unsuitable for irregularly shaped or underground walls [3,6,8,10].
- (3)
- (4)
- (1)
- (2)
- (3)
- Electrical methods: Early approaches included active and passive electroosmosis, utilizing electrochemical effects to drive moisture migration. These methods are low-cost and minimally invasive. With technological advancement, dehumidification equipment based on the thermal effects of electric currents or electromagnetic waves has emerged, allowing for further device miniaturization and operational simplification. This theoretically offers more convenient solutions for wall dehumidification [3,6,8,14]. Electromagnetic wave dehumidification technology emerged within this context and is the primary focus of this paper.
2. Theoretical Foundations and Research Status
2.1. Theoretical Basis
2.2. Materials and Methods
2.3. Results and Discussions
3. Classification of Devices Based on Principle Differences
- (1)
- Dewatering-type devices
- (2)
- Water-blocking type devices
4. Analysis of Applicability for Equipment Based on Different Principles
4.1. Materials and Methods for Applicability Analysis
4.2. Analysis of the Applicability of Electroosmosis Principle Devices
4.3. Analysis of the Applicability of Eliminate the Potential Difference Devices
4.4. Analysis of the Applicability of Alter the Structure of Water Molecules Devices
4.5. Summary
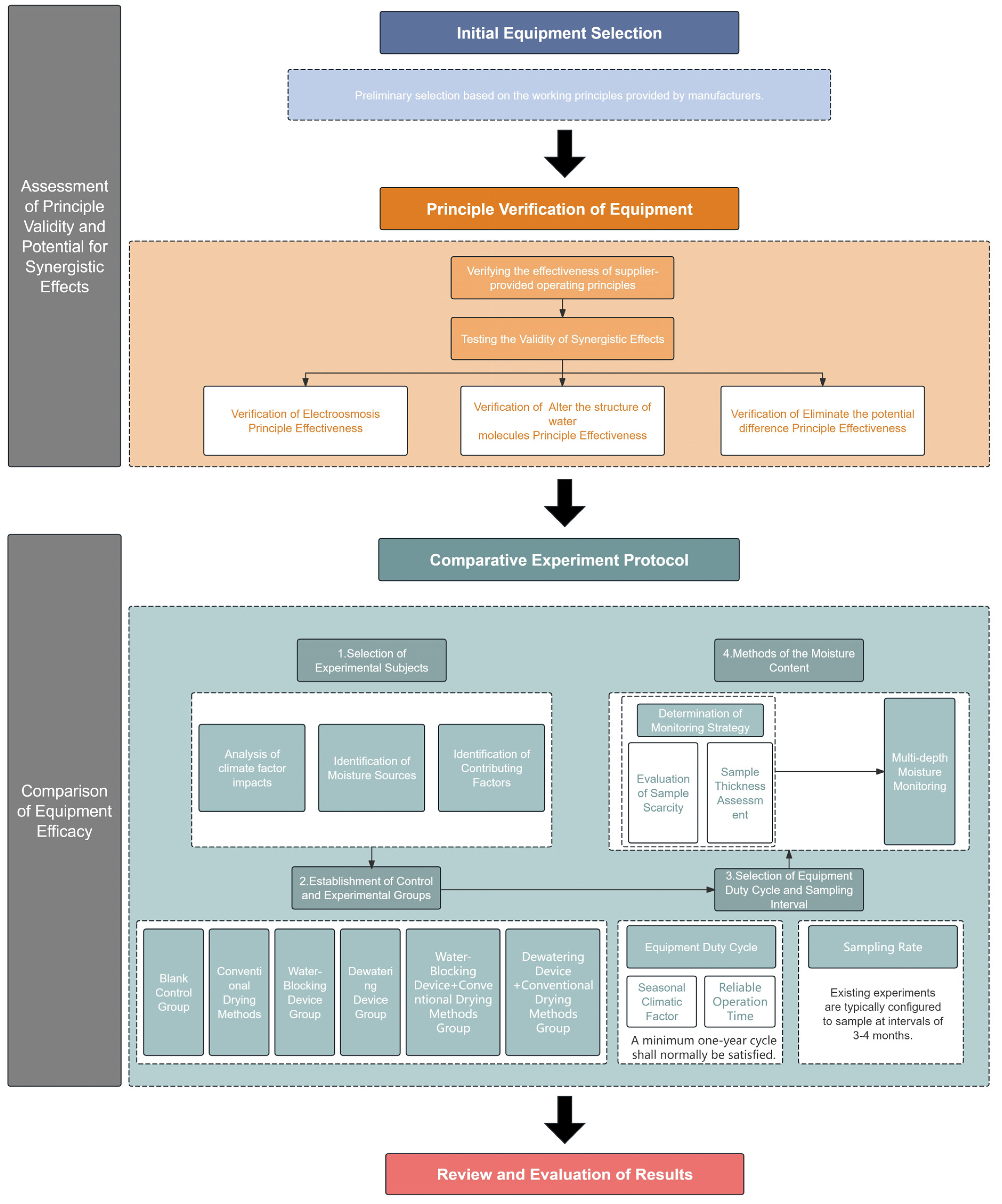
5. Limitations and Improvements of Existing Field Experiments
5.1. Analysis and Improvement of Existing Experimental Frameworks
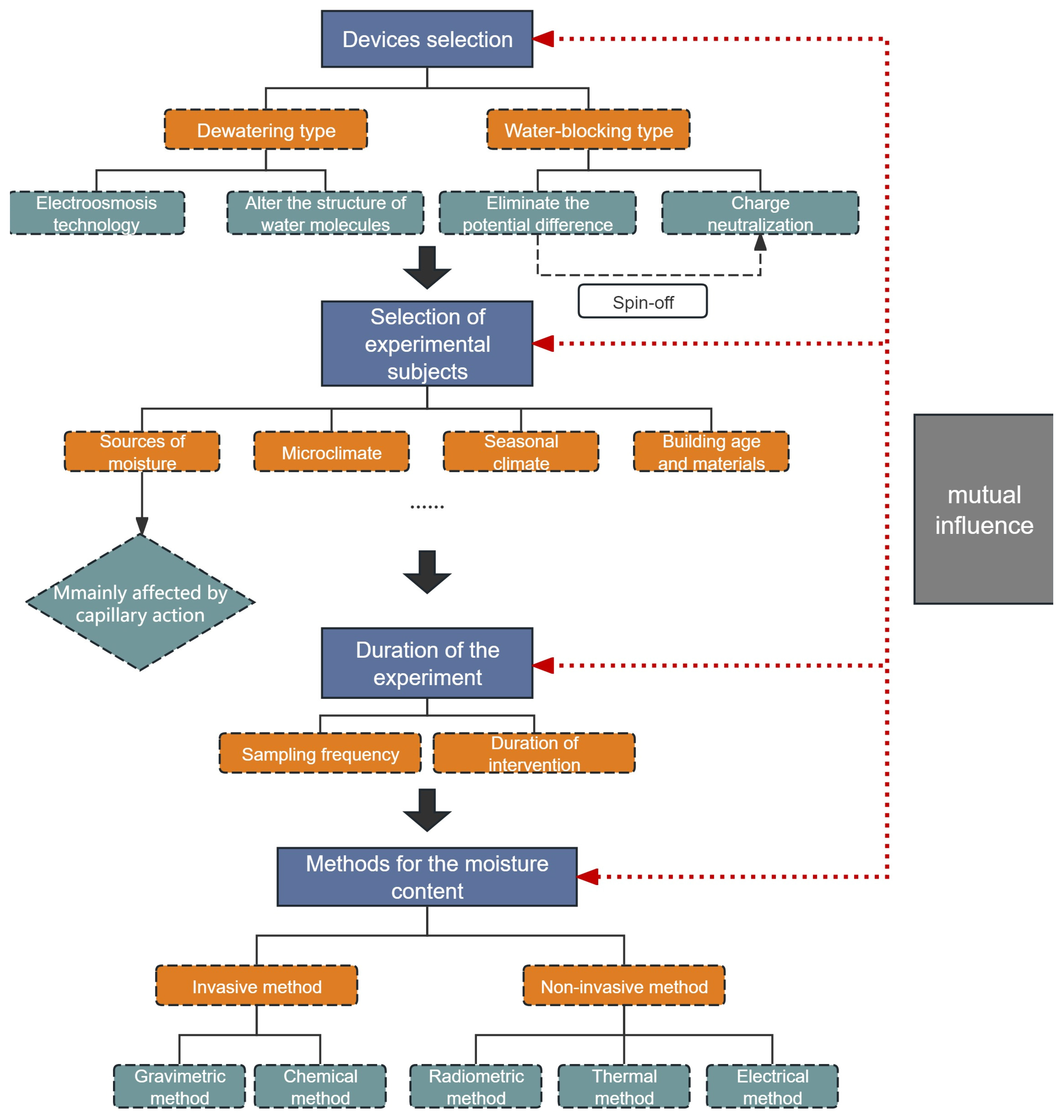
5.2. Factors Influencing the Equipment Selection Phase
5.3. Factors Influencing the Experiment Objective Selection Phase
5.3.1. Judging the Sources of Moisture
5.3.2. Impact of Seasonal and Climatic Factors
5.3.3. Impact of Microenvironmental Factors
- (1)
- Other moisture sources: During the experiments, other moisture sources exhibit characteristics of diverse origins and inherent inevitability, such as plant growth, rainwater infiltration, increased foot traffic, and flood inundation. For instance, in experiments conducted at “Paardenmarkt,” researchers observed rainwater infiltration at 150 cm above ground level, resulting in significantly higher moisture content at this elevation compared to areas eroded by capillary action [34]. The impact of flooding was evident in the “St. Martin’s Church experiment”: the church was submerged by floodwaters in June, causing water content in the measured area to surge dramatically [32]. The influence of other moisture sources not only affects the selection of experimental locations but also increases the likelihood of equipment malfunction, as electromagnetic wave devices primarily address building dampness caused by capillary action.
- (2)
- Effects of Ventilation: Structural materials such as murals, coatings, wall panels, fillers, protective films, and roofing materials restrict airflow within the microenvironment. This leads to elevated local relative humidity, reducing moisture evaporation rates and, under extreme conditions, halting natural evaporation entirely. For water-blocking devices these factors can cause subsequent measured humidity values to show minimal decline, remain unchanged, or even increase. Consequently, evaluations of the device’s performance in experiments may be skewed. In experiments conducted at the “Basement of the Church of San Giovanni Maggiore,” it was observed that plaster had peeled away from the central wall section, enhancing evaporation capacity in that area. Final comparative analysis revealed significantly greater dehumidification effects in the central zone compared to the flanking regions [32]. Similarly, at the Pietrasanta Railway Museum, the presence of a translucent roof restricted air circulation, creating a greenhouse effect that not only impaired indoor ventilation but also hindered natural moisture evaporation [33].
- (3)
- The influence of building age and materials: Metal components can absorb or reflect the electromagnetic waves emitted by dehumidification devices, preventing the waves from reaching moisture-affected areas and thereby compromising the experimental results. In the “Paardenmarkt” project, the building contained metal beams. To mitigate their interference, researchers installed two dehumidification units to cover the beam sections, thus reducing the impact of the metal on the experiment [34].
5.4. Impact of Experimental Period
5.5. Impact of Moisture Content Measurement Methods
5.6. Summary
6. Conclusions
Supplementary Materials
Author Contributions
Funding
Data Availability Statement
Conflicts of Interest
References
- Piuzzi, E.; Pittella, E.; Pisa, S.; Cataldo, A.; De Benedetto, E.; Cannazza, G. Microwave reflectometric methodologies for water content estimation in stone-made Cultural Heritage materials. Measurement 2018, 118, 275–281. [Google Scholar] [CrossRef]
- Price, C.; Amoroso, G.; Fassina, V. Stone Decay and Conservation: Atmospheric Pollution, Cleaning, Consolidation and Protection. Stud. Conserv. 1984, 29, 158. [Google Scholar] [CrossRef]
- Franzoni, E. Rising damp removal from historical masonries: A still open challenge. Constr. Build. Mater. 2014, 54, 123–136. [Google Scholar] [CrossRef]
- Di Tullio, V.; Proietti, N.; Gentile, G.; Giani, E.; Poggi, D.; Capitani, D. Unilateral NMR: A noninvasive tool for monitoring in situ the effectiveness of intervention to reduce the capillary raise of water in an ancient deteriorated wall painting. Int. J. Spectrosc. 2012, 2012, 494301. [Google Scholar] [CrossRef]
- Agyekum, K.; Ayarkwa, J.; Koranteng, C. Controlling rising damp in new buildings: Field trials of proposed treatment methods. In Infrastructure as a driver for economic growth and integration in African: What is the way forward? In Proceedings of the International Conference on Infrastructure Development in Africa (ICIDA), Johannesburg, South Africa, 10–12 July 2016; Available online: https://www.researchgate.net/publication/306108050 (accessed on 13 November 2025).
- Montuori, M.A. MURATURE ed UMIDITÀ di RISALITA CAPILLARE: Dalla DIAGNOSI agli INTERVENTI; Technical Report; Università degli Studi di Ferrara, LABOA: Ferrara, Italy, 2024; Available online: https://cias-ferrara.it/onewebmedia/documenti%20scaricabili/sem05_Montuori.pdf (accessed on 26 November 2025).
- Feijoo, J.; Gomez-Villalba, L.S.; Fort, R.; Rabanal, M.E. Simultaneous desalination and consolidation treatment through the application of electrokinetic techniques. Constr. Build. Mater. 2023, 408, 133686. [Google Scholar] [CrossRef]
- Franzoni, E. State-of-the-art on methods for reducing rising damp in masonry. J. Cult. Herit. 2018, 31S, S3–S9. [Google Scholar] [CrossRef]
- Sharpe, R.W. Injection systems for damp-proofing. Build. Environ. 1977, 12, 191–197. [Google Scholar] [CrossRef]
- Sandrolini, F.; Franzoni, E. Repair Systems for the Restoration of Ancient Buildings—Dampness Rise Problem. Restor. Build. Monum. 2007, 13, 161–172. [Google Scholar] [CrossRef]
- Torres, M.I.M.; Freitas, V.P.d. Treatment of rising damp in historical buildings: Wall base ventilation. Build. Environ. 2007, 42, 424–435. [Google Scholar] [CrossRef]
- Heiman, J.L. An evaluation of methods of treating rising damp. In Moisture Migration in Buildings; ASTM STP 779; Lieff, M., Trechsel, H.R., Eds.; American Society for Testing and Materials: Philadelphia, PA, USA, 1982; Volume STP779-EB, pp. 121–137. [Google Scholar] [CrossRef]
- Dreyer, J. Thermal Treatment Of Moisture Damaged Construction. In Structural Studies, Repairs and Maintenance of Heritage Architecture IX; Brebbia, C.A., Torpiano, A., Eds.; WIT Press: Southampton, UK, 2005; Volume 83, pp. 473–482. Available online: https://www.witpress.com/elibrary/wit-transactions-on-the-built-environment/83/15330 (accessed on 10 November 2025).
- Roland, U.; Holzer, F.; Trommler, U.; Pfütze, C.; Kopinke, F.-D.; Pfütze, C.; Freytag, O. Radiowellenunterstützte thermische Behandlung als neue Technologie zur Trocknung und Dekontamination von Bauteilen [Radio-wave supported thermal treatment as new technology for drying and decontamination of building components]. Chem. Ing. Tech. 2011, 83, 254–261. [Google Scholar] [CrossRef]
- Castelluccio, R.; Vitiello, V. Deleting of rising damp in the archaeological site of Piazza Armerina through the application of the technology by neutralizing electrical charge T.N.C. In World Heritage and Degradation: Smart Design, Planning and Technologies; Gambardella, C., Ed.; La Scuola di Pitagora: Napoli, Italy, 2016; pp. 1457–1466. Available online: https://www.researchgate.net/publication/332524309 (accessed on 11 September 2025).
- Castelluccio, R.; Vitiello, V.; Rossetto, M. Heritage 4.0. Cultural sites: The integrated system C.N.T. for rising damp diagnosis–Recovery–Monitoring. In Proceedings of the IXth International Conference AIES, Diagnosis for the Conservation and Valorization of Cultural Heritage, Napoli, Italy, 13–14 December 2018; Available online: https://www.researchgate.net/publication/332528178 (accessed on 11 September 2025).
- Page, M.J.; McKenzie, J.E.; Bossuyt, P.M.; Boutron, I.; Hoffmann, T.C.; Mulrow, C.D.; Shamseer, L.; Tetzlaff, J.M.; Akl, E.A.; Brennan, S.E.; et al. The PRISMA 2020 statement: An updated guideline for reporting systematic reviews. BMJ 2021, 372, n71. [Google Scholar] [CrossRef] [PubMed]
- Pratiwi, S.N.; Wijayanto, P.; Putri, C.A. Diagnosis of capillary rise in heritage building. In Proceedings of the 3rd International Seminar on Livable Space, Jakarta, Indonesia, 27 August 2020. [Google Scholar] [CrossRef]
- Vitiello, V.; Castelluccio, R.; Del Rio Merino, M. Experimental research to evaluate the percentage change of thermal and mechanical performances of bricks in historical buildings due to moisture. Constr. Build. Mater. 2020, 244, 118107. [Google Scholar] [CrossRef]
- Vitiello, V.; Castelluccio, R.; Villoria Sáez, P. Correlation of electrical measurements with moisture content for the diagnosis of preservation levels of neapolitan traditional masonries and the determination of recovery interventions. Constr. Build. Mater. 2023, 409, 134100. [Google Scholar] [CrossRef]
- Panico, S.; Herrera-Avellanosa, D.; Troi, A. Monitoring rising damp in solid masonry walls: An experimental comparison of five different methods. J. Build. Eng. 2023, 75, 106999. [Google Scholar] [CrossRef]
- Koca, A.; Uğural, M.N.; Yaman, E. Rising damp treatment in historical buildings by electro-osmosis: A case study. Buildings 2024, 14, 1460. [Google Scholar] [CrossRef]
- Huang, X.; Luo, C.; Hu, P.; Feng, C. Review of Non-destructive Testing Methods for the Moisture Content of Porous Building Materials. Build. Sci. 2024, 40, 97–106. [Google Scholar] [CrossRef]
- Wang, C.; Chen, M.; Jia, X.; Li, K.; Wang, C.; Wang, Y. Assessment of multiscale variability and influencing factors of humidity environment in cave temples of Wudang Mountain, China. J. Cult. Herit. 2025, 74, 66–79. [Google Scholar] [CrossRef]
- Mannai, A.; Guellouz, L.; Mejri, E.; Achour, M.; Hommel, J. Mineralogical and chemical study of the salt alteration of masonry blocks in the baths of Antoninus ruins at Carthage, Tunisia. STAR Sci. Technol. Archaeol. Res. 2025, 11, e2553367. [Google Scholar] [CrossRef]
- Mohie, M.A.; Korany, M.S. Comprehensive study of materials and techniques for the structural conservation of a Maramaldo painting on canvas from the 19th century by Eleuterio Pagliano. Pigment. Resin Technol. 2025. Forthcoming. [Google Scholar] [CrossRef]
- Reuss, Ferdinand Friedrich von. Available online: https://www.deutsche-biographie.de/pnd116453672.html#adbcontent/ (accessed on 26 November 2025).
- Helmholtz, H. Studien über electrische Grenzschichten. Ann. Der Phys. 1879, 243, 337–382. [Google Scholar] [CrossRef]
- Casagrande, I.L. Electro-Osmosis in Soils. Geotechnique 1949, 1, 159–177. [Google Scholar] [CrossRef]
- Martin, L.; Alizadeh, V.; Meegoda, J. Electro-osmosis treatment techniques and their effect on dewatering of soils, sediments, and sludge: A review. Soils Found. 2019, 59, 407–418. [Google Scholar] [CrossRef]
- Liu, Y.; Xie, X.; Zheng, L.; Li, J. Electroosmotic Stabilization on Soft Soil: Experimental Studies and Analytical Models (A historical review). Int. J. Electrochem. Sci. 2018, 13, 9051–9068. [Google Scholar] [CrossRef]
- Vanhellemont, Y.; Bolhuis, J.; de Bouw, M.; Dubois, S.; Lubelli, B.; Miedema, L.; van Hees, R. Are electrokinetic methods suitable for the treatment of rising damp? J. Cult. Herit. 2018, 31, S23–S29. [Google Scholar] [CrossRef]
- Castelluccio, R.; Vitiello, V.; Infante, M. Testing of the Charge Neutralization Technology: Diagnosis and Performance Efficacy. In Proceedings of the Colloqui.AT.e 2018—Edilizia Circolare. Costruire nel terzo millennio, Cagliari, Italy, 12–14 September 2018; Available online: https://hdl.handle.net/11588/741111 (accessed on 11 September 2025).
- Lubelli, B.; van den Hees, R.; Miedema, L.; Fuggazzotto, M.; Sardella, A.; Bonazza, A. “Electro-physical” methods to stop rising damp: Assessment of the effectiveness in two case studies. In Proceedings of the International RILEM Conference on Materials, Systems and Structures in Civil Engineering (MSSCE 2016), Lyngby, Denmark, 22–24 August 2016. [Google Scholar]
- Vogeley, J. Protection against rising damp in masonry: The baroque palace in Ludwigsburg, a case study. In Building Appraisal, Maintenance and Preservation, Proceedings of a 3 Day Symposium Held at the University of Bath, Bath, UK, 10–12 July 1985; Department of Architecture and Building Engineering: Bath, UK, 1985; pp. 113–123. [Google Scholar]
- Dueñas, J.A.; Weiland, C.; García-Selfa, I.; Ruiz-Rodríguez, F.J. Magnetic influence on water evaporation rate: An empirical triadic model. J. Magn. Magn. Mater. 2021, 539, 168377. [Google Scholar] [CrossRef]
- Poulose, S.; Alvarez-Braña, Y.; Basabel-Desmonts, L.; Benito-Lopez, F.; Coey, J.M.D. Magnetic Field Enhancement of Water Evaporation in Confined Spaces. IEEE Magn. Lett. 2023, 14, 1–5. [Google Scholar] [CrossRef]
- Riminesi, C.; Sansonetti, A.; Scala, A. Assessment of the effectiveness of a dehumidification system by emission of electromagnetic fields: Proposal of a protocol. J. Cult. Herit. 2018, 31, S46–S51. [Google Scholar] [CrossRef]
- Melada, J.; Gargano, M.; Veronese, I.; Ludwig, N. Does electro-osmosis work in moisture damage prevention? Applicability of infrared-based methods to verify water distribution under electric fields. J. Cult. Herit. 2018, 31, S38–S45. [Google Scholar] [CrossRef]
- Bertolini, L.; Coppola, L.; Gastaldi, M.; Redaelli, E. Electroosmotic transport in porous construction materials and dehumidification of masonry. Constr. Build. Mater. 2009, 23, 254–263. [Google Scholar] [CrossRef]
- Ottosen, L.M.; Rørig-Dalgård, I. Drying brick masonry by electro-osmosis. In Proceedings of the 7th International Masonry Conference, London, UK, 30 October–1 November 2006. [Google Scholar]
- Heiman, J.L.; Waters, E.H.; McTaggart, R.C. THE TREATMENT OF RISING DAMP. Archit. Sci. Rev. 1973, 16, 170–177. [Google Scholar] [CrossRef]
- Wang, Y.; Wei, H.; Li, Z. Effect of magnetic field on the physical properties of water. Results Phys. 2018, 8, 262–267. [Google Scholar] [CrossRef]
- Toledo, E.J.L.; Ramalho, T.C.; Magriotis, Z.M. Influence of magnetic field on physical-chemical properties of the liquid water: Insights from experimental and theoretical models. J. Mol. Struct. 2008, 888, 409–415. [Google Scholar] [CrossRef]
- Seyfi, A.; Afzalzadeh, R.; Hajnorouzi, A. Increase in water evaporation rate with increase in static magnetic field perpendicular to water-air interface. Chem. Eng. Process.-Process Intensif. 2017, 120, 195–200. [Google Scholar] [CrossRef]
- DIN EN 16682:2017; Conservation of Cultural Heritage—Methods of Measurement of Moisture Content, or Water Content, in Materials Constituting Immovable Cultural Heritage. Deutsches Institut für Normung: Berlin, Germany, 2017.
- ISO 12570:2000; Hygrothermal Performance of Building Materials and Products—Determination of Moisture Content by Drying at Elevated Temperature. International Organization for Standardization: Geneva, Switzerland, 2000.
- Camuffo, D. Standardization activity in the evaluation of moisture content. J. Cult. Herit. 2018, 31, S10–S14. [Google Scholar] [CrossRef]
- ISO 760:1978; Determination of Water—Karl Fischer Method (General Method). International Organization for Standardization: Geneva, Switzerland, 1978.







| Method | Chemical Damp-Proofing | Wall Cutting | Bottom Opening Method | Knapen Tubes | Repair Plasters | Heating Method | Electrical Method |
|---|---|---|---|---|---|---|---|
| Non-destructive | ✕ | ✕ | ✕ | ✕ | ✓ | ✓ | ✓ |
| Effectiveness | relatively good | good | relatively poor | poor | emphasize salt removal | relatively good | to be verified |
| Operational difficulty | difficult | difficult | difficult | moderate | moderate | simple | simple |
| Investment | low | low | high | low | high | high | low |
| Relevant Studies | Specific Publication Date | Type of Literature | Focus of the Literature |
|---|---|---|---|
| 1. Pratiwi, S.N.; Wijayanto, P.; Putri, C.A. (2020) [18] | 27 August 2020 | Conference Paper | Capillary damage to buildings. |
| 2. Vitiello, V.; Castelluccio, R.; Del Rio Merino, M. (2020) [19] | 30 May 2020 | Research Article | Capillary damage to buildings. |
| 3. Feijoo, J.; Gomez-Villalba, L.S.; Fort, R.; Rabanal, M.E. (2023) [7] | 8 December 2023 | Research Article | Electrical methods for dehumidification |
| 4. Vitiello, V.; Castelluccio, R.; Villoria Saez, P. (2023) [20] | 15 December 2023 | Research Article | Research of Moisture Monitoring Methods |
| 5. Panico, S.; Herrera-Avellanosa, D.; Troi, A. (2023) [21] | 15 September 2023 | Research Article | Research of Moisture Monitoring Methods |
| 6. Koca, A., Uğural, M.N.; Yaman, E. (2024) [22] | 17 May 2024 | Research Article | Electrical methods for dehumidification |
| 7. Huang, X.; Luo, C.; Hu, P.; Feng, C. (2024) [23] | 11 December 2024 | Review | Research of Moisture Monitoring Methods |
| 8. Wang, C.; Chen, M; Jia, X., Li, K.; Wang, C.; Wang, Y. (2025) [24] | 7 June 2025 | Research Article | Capillary damage to buildings. |
| 9. Mannai, A.; Guellouz, L.; Mejri, E.; Bouhlila, R. (2025) [25] | 14 September 2025 | Research Article | Capillary damage to buildings |
| 10. Mohie, M.A.; Korany, M. S. (2025) [26] | 25 November 2025 | Research Article | Capillary damage to buildings |
| Types | Principle | Application Locations |
|---|---|---|
| Dewatering type | Wireless electroosmosis technology | St. Bavo’s Church [32] |
| Alter the structure of water molecules | Paardenmarkt [34] | |
| Water-blocking type | Eliminate the potential difference | The baroque palace of Ludwigsburg [35] |
| Charge neutralization method | The Pietrarsa Railway Museum [33] |
| Project | Moisture Source Identification 1 | Duration of Intervention 2 | Screening for Extreme Factors 3 | Selection of Moisture Monitoring Methods 4 | Data Integrity 5 | Risk Assessment |
|---|---|---|---|---|---|---|
| Church of San Giovanni Maggiore (Naples) [33] | low (1) | low (1) | low (1) | low (1) | low (1) | low (5) |
| Pietrarsa Railway Museum (Naples) [33] | low (1) | low (1) | low (1) | low (1) | low (1) | low (5) |
| An apartment in the Saltino (Florence) [38] | low (1) | medium (2) (The one-year period has not been fulfilled.) | low (1) | medium (2) (No multi-depth measurements were conducted.) | low (1) | low (7) |
| Paardenmarkt (Delft) [34] | low (1) | medium (2) (The one-year period has not been fulfilled.) | low (1) | low (1) | low (1) | low (6) |
| St. Bavo’s church (Haarlem) [34] | low (1) | low (1) | low (1) | low (1) | low (1) | low (5) |
| St.Martin’s church (Genappe) [32] | low (1) | low (1) | low (1) | low (1) | low (1) | low (5) |
| Building (Location) | Period | Principle | Microenvironment | Duration | Monitoring Methods | Result |
|---|---|---|---|---|---|---|
| Church of San Giovanni Maggiore (Naples) [33] | 12th century | charge neutralization method | 1. Lateral extrusion of filling materials 2. Inside the crypt | 2 years | gravimetric method + thermal method | success |
| Pietrarsa Railway Museum (Naples) [33] | 20th century (1989) | charge neutralization method | 1. Near the sea 2. Translucent layer 3. Inconsistent coatings | 2 years | gravimetric method + thermal method | success |
| An apartment in the Saltino (Florence) [38] | 15th century (first built) 20th century (expanded) | Water-blocking type | 1. Inconsistent thickness of old and new walls 2. Wall surface coating | 7 months | electrical method | failure |
| Paardenmarkt (Delft) [34] | 17th century | alter the structure of water molecules | 1. Rain penetration 2. Metal beam 3. High groundwater level 4. Hygroscopic salts | 10 months | gravimetric method | failure |
| St. Bavo’s church (Haarlem) [34] | 15th century | wireless electroosmosis technology | 1. Change of sampling points 2. Presence of hygroscopic salts 3. The aging properties of the materials vary significantly 4. High relative humidity | 1 years | gravimetric method | failure |
| St.Martin’s church (Genappe) [32] | 18th century | unknown | 1. Foundations in groundwater 2. Enclosed space 3. Flood impact 4. Thick wall (87 cm) | 2 years | gravimetric method | failure |
| Experimental Case | Environment | Devices | Sample Materials | Solution | Monitoring Methods | Result |
|---|---|---|---|---|---|---|
| Experiment 1 [39] | Lab: 22 °C, 40% RH | +: Copper –: Aluminum | 1. eramic tiles 2. lime putty mortars 3. plasters with powdered bricks “cocciopesto” | 1. 0.5 M NaCl | 1. gravimetric method 2. thermal method 3. radiometric method | ≤30 V/m: Ineffective >150 V/m: Effective (Joule effect) |
| Experiment 2 [40] | Lab: 20–23 °C, 50% RH | Activated titanium meshes | 1. hand-made clay brick 2. extruded clay brick 3. tuff brick 4. commercial ready-mixed cement–lime mortar 5. made of clay or tuff bricks jointed with a ready-mixed cement-lime mortar | 1. 0.6 M NaCl 2. 0.1 M Na2SO4 3. tap water | 1. gravimetric method 2. electrical method | Small samples (Sample Materials: 1–4) (height and diameter: 50 mm): Effective Actual samples (Sample Materials: 5) (thick: 250 mm and high: 800 mm): Ineffective |
| Experiment 3 [22] | Field: Gül Mosque | Mirline device | 1. brick | 1. composite composition | 1. electrical method | effective |
| Experiment 4 [41] | Lab (not detailed) | Aluminum electrodes | 1. danish red bricks | 1. tap water | 1. gravimetric method | effective |
| Experiment 5 [41] | Field: brick house (build in 1950) | Iron electrodes | 1. yellow bricks 2. red bricks 3. carbonate based | 1. composite composition | 1. gravimetric method | effective |
| Experimental Case | Devices | Environment | Temperature | Magnetic Field Strength | Solution | Result (Optimal Conditions) |
|---|---|---|---|---|---|---|
| Experiment 1 [37] | 1. magnetic field generator | laboratory | 6–70 °C | 30–200 mT | type II water | The optimal effect is 20% at 6 °C and 150 mt. |
| Experiment 2 [43] | 1. MWD-1 magnetizing equipment | laboratory | 25–70 °C | 100–400 mT | tap water | The optimal effect is 38.98% at 300 mt. |
| Experiment 3 [44] | 1. disc-shaped magnet (The material is not specified) | laboratory | 22 °C | 45–65 mT | unknown | The effect is 35.4% (The optimal conditions have not been determined.) |
| Experiment 4 [36] | 1. d-Fe-B permanent magnet | Laboratory | 26 °C | 300 mT | deionized water | The optimal effect is 38.98% at 26 °C and 300 mt. |
| Experiment 5 [45] | 2. ferrite permanent ring magnet | Laboratory | 31 ± 1 °C | 45–100 mT | deionized water | The optimal effect is 18.3% at 75 mt. |
| Invasive Method | Non-Invasive Method | ||||
|---|---|---|---|---|---|
| Method | Gravimetric Method | Chemical Method | Thermal Method | Radiometric Method | Electrical Method |
| Precision | high | high | relatively low | high | relatively high |
| Non-destructive | ✕ | ✕ | ✓ | ✓ | ✓ |
| Repeated sampling | ✕ | ✕ | ✓ | ✓ | ✓ |
| Data acquisition | laboratory analysis | laboratory analysis | real-time analysis | laboratory analysis | real-time analysis |
| Phase | Influencing Factors | Core Issue/Challenge | Key Recommendations/Mitigation Strategies |
|---|---|---|---|
| 1. Equipment Selection | Incomplete categorization of equipment principles | lacking direct performance comparisons between different operating principles. | Design comparative experiments based on the aforementioned classification. |
| 2. Experiment Objective Selection | 2.1 Sources of moisture | Non-capillary moisture sources can interfere with results. | Prioritize areas where dampness is predominantly caused by capillary rise. |
| 2.2 Seasonal and climatic Factors | (a) Variations in precipitation, temperature, and humidity influence groundwater levels and capillary action dynamics. (b) Extreme weather phenomena such as seasonal floods can lead to data anomalies or device malfunction. | The experimental period should account for precipitation cycles, avoid extreme weather, and cover full seasonal variations. | |
| 2.3 Microenvironmental Factors | (a) Other Moisture Sources (b) Ventilation Effects (c) Building Age & Materials | (a) Conduct thorough pre-assessment to minimize known interfering sources during site selection. (b) Document and evaluate ventilation restrictions, or account for their effects during data analysis. (c) Adjust device placement to cover areas with metal interference; consider wall thickness and material heterogeneity when selecting measurement methods. | |
| 3. Experimental Period | Climate & Equipment Lifespan | Annual climatic fluctuations and the effective service life of the equipment jointly determine an appropriate monitoring duration. | A period of 1–2 years is generally suitable. |
| 4. Methods for the moisture content | Method Selection & Limitations | Requires trade-offs between accuracy, destructiveness, real-time capability, portability, detection depth, and cost | (a) Comprehensive Consideration: The selection of methods should be based on a comprehensive consideration of building characteristics (e.g., heritage value, wall thickness, salt content), required precision, and equipment availability. (b) Combined Use: Combining multiple methods (e.g., thermal imaging for initial screening and gravimetric method for precise measurement) is a common practice. |
Disclaimer/Publisher’s Note: The statements, opinions and data contained in all publications are solely those of the individual author(s) and contributor(s) and not of MDPI and/or the editor(s). MDPI and/or the editor(s) disclaim responsibility for any injury to people or property resulting from any ideas, methods, instructions or products referred to in the content. |
© 2026 by the authors. Licensee MDPI, Basel, Switzerland. This article is an open access article distributed under the terms and conditions of the Creative Commons Attribution (CC BY) license.
Share and Cite
Cheng, S.; Guo, C.; Liu, S.; Zhao, Y. Electromagnetic Wave Dehumidification Technology: A Non-Destructive Approach to Moisture Removal in Historic Buildings. Buildings 2026, 16, 572. https://doi.org/10.3390/buildings16030572
Cheng S, Guo C, Liu S, Zhao Y. Electromagnetic Wave Dehumidification Technology: A Non-Destructive Approach to Moisture Removal in Historic Buildings. Buildings. 2026; 16(3):572. https://doi.org/10.3390/buildings16030572
Chicago/Turabian StyleCheng, Shuai, Chenjun Guo, Shan Liu, and Yili Zhao. 2026. "Electromagnetic Wave Dehumidification Technology: A Non-Destructive Approach to Moisture Removal in Historic Buildings" Buildings 16, no. 3: 572. https://doi.org/10.3390/buildings16030572
APA StyleCheng, S., Guo, C., Liu, S., & Zhao, Y. (2026). Electromagnetic Wave Dehumidification Technology: A Non-Destructive Approach to Moisture Removal in Historic Buildings. Buildings, 16(3), 572. https://doi.org/10.3390/buildings16030572

