A Systematic Approach for the Conservation and Sustainable Activation of Traditional Military Settlements Using TRIZ Theory: A Case Study of Zhenjing Village, Arid Northern China
Abstract
1. Introduction
2. Materials and Methods
2.1. Theoretical Basis and Analytical Framework
2.1.1. Core Logic of TRIZ and Its Adaptation to Cultural Heritage Conservation
- (1)
- Universality of contradictions: complex problems inherently involve conflicting objectives, and innovation fundamentally requires resolving these contradictions;
- (2)
- Regularity of innovation: similar inventive problems can be solved using a finite set of generalizable principles;
- (3)
- Tendency toward ideality: all systems evolve toward increased useful functions with reduced cost and harm, converging toward an Ideal Final Result (IFR).
2.1.2. TRIZ Tools and Principles
- (1)
- Technical Contradictions and the Contradiction Matrix
- (2)
- Physical Contradictions and Separation Principles
- (3)
- Inventive Principles and the Ideal Final Result (IFR)
- (4)
- ARIZ and System Evolution Laws
2.1.3. Analytical Framework
2.2. Data Sources
- (1)
- Ecological data (2000–2020) on windbreak and sand-fixation capacity and soil-retention capacity, obtained from the Science Data Bank platform (https://doi.org/10.57760/sciencedb.20797. accessed on 21 November 2025) with a spatial resolution of 30 m; The administrative boundary data were obtained from the National Geomatics Center of China public geospatial service platform (Tianditu) (https://www.tianditu.gov.cn/ accessed on 21 November 2025.); Digital Elevation Model (DEM) data were sourced from the Geospatial Data Cloud (https://www.gscloud.cn/ accessed on 21 November 2025) with a spatial resolution of 30 m; Spatial point data for the Ming Great Wall and associated military fortresses in Jingbian County were derived from the Survey Report on Ming Great Wall Resources in Shaanxi Province and georeferenced with the assistance of Google Maps; All spatial datasets were preprocessed in ArcGIS 10.8, including merging and clipping, and were uniformly projected to the WGS_1984_UTM_Zone_49N coordinate system.
- (2)
- Tourism statistics, planning reports, and policy documents issued by the Jingbian County Government, including the Master Plan for All-for-One Tourism Development (2023–2030) (review draft) and the Territorial Spatial Master Plan of Jingbian County (2021–2035) (draft), which helped clarify the existing planning basis for settlement conservation and revitalization.
- (3)
- Relevant policies and regulations issued by Shaanxi Province, Yulin City, and Jingbian County on Ming Great Wall protection, traditional village revitalization, and cultural heritage transmission, establishing the policy context for this study.
- (4)
- Academic literature and foundational references, including the Survey Report on Ming Great Wall Resources in Shaanxi Province—Fortress Volume and scholarly works on military settlement conservation, which provided theoretical and empirical support.
- (5)
- Real-time information sources, including official articles, news reports, and visual materials from digital media platforms such as “Jingbian Cultural Tourism Promotion” and the “Yulin Great Wall Protection Center,” supplying up-to-date insights into settlement conservation dynamics and cultural tourism practices.
2.3. Study Area
2.3.1. Geographical Characteristics of Jingbian County
2.3.2. Analysis of Windbreak and Sand-Fixation Capacity and Soil Retention Capacity in Jingbian County
Windbreak and Sand-Fixation Capacity
Soil Retention Capacity
2.3.3. Characteristics of the Settlement System in Jingbian County
2.3.4. Spatial Structure and Heritage Context of Zhenjing Village
- (1)
- Spatial Structure
- (2)
- Heritage Context
3. Results and Analysis
3.1. Problem Identification and System Analysis
3.1.1. Problem Analysis and Definition
3.1.2. System Analysis and Conflict Formulation
3.2. Technical Contradiction Modeling and Parameter Translation
- (1)
- Semantic Equivalence Analysis: Each engineering parameter is abstracted using the logic of function–cost–harm, and its conceptual counterpart in the heritage context is identified.
- (2)
- Contextual Substitution: Parameters are contextualized and operationalized based on the specific characteristics of traditional military settlements.
- (3)
- Expert Validation (Delphi Method): Experts in TRIZ and heritage conservation participate in two rounds of scoring. If the expert consensus rate is below 70%, the parameter definition is revised and re-evaluated.
- (1)
- Another Dimension: Expand visitor experience beyond single-dimensional “on-site physical visiting” to multidimensional interaction. By distributing visitor activities across spatial, temporal, and informational dimensions, direct physical pressure on the heritage site is reduced without sacrificing accessibility.
- (2)
- Cheap Short-Lived Objects: Functions requiring contact with or modification of authentic materials are assigned to detachable, lightweight, visually compatible substitute facilities. This preserves material integrity while meeting accessibility needs and minimizing irreversible impacts.
- (3)
- Anti-Weight: When localized convenience facilities inevitably create concentrated pressure, compensatory dispersal measures can be implemented elsewhere in the system. This redistributes load rather than reducing accessibility, thereby safeguarding authenticity through systemic rebalancing.
- (4)
- Composite Materials: Facilities made of composite materials can simultaneously provide sufficient strength, lightweight, breathability, and visual compatibility. These materials reduce physical disturbance, support reversibility and recyclability, and align with the principle of minimal intervention.
3.3. Deepening Fundamental Conflicts Through ARIZ
3.3.1. Defining the Ideal Final Result (IFR)
- (1)
- Self-sustaining Authenticity: The spatial morphology and historical configuration of the settlement remain stable through natural evolution and daily use, without requiring large-scale restoration. Material renewal and environmental adjustments follow the principles of “recognizable original appearance” and “reversible intervention.”
- (2)
- Self-regulated Ecology: The ecological system possesses self-repairing capabilities, forming positive feedback loops among sand control, vegetation recovery, and microclimate improvement. Ecological processes surrounding the settlement operate stably without dependence on intensive artificial maintenance.
- (3)
- Self-activated Community: Residents participate spontaneously in heritage protection and utilization based on cultural identity. Economic benefits can, in turn, support heritage maintenance, forming a socio-cultural–circular economy system.
3.3.2. Resource Analysis
- (1)
- Spatial and Material Resources: Existing rammed-earth walls, alley networks, gate ruins, and elevation differences constitute valuable spatial assets. Collapsed walls, abandoned courtyards, and open spaces outside the fort can be converted into display nodes, buffer zones, or sites for lightweight, reversible facilities. Locally available bamboo, timber, and adobe blocks can be used for reversible exhibition structures.
- (2)
- Natural Environmental Resources: The region’s strong solar radiation and abundant wind energy can be harnessed to power lighting and monitoring systems, reducing dependence on conventional energy. Natural climatic processes can also be transformed into resources; for example, terrain-guided airflow and vegetation configuration can reduce wind erosion, decreasing the need for engineered interventions.
- (3)
- Information Resources: Spatial archives, historical documents, and digital surveying data form an extensive repository of information. A digital database can support dynamic monitoring, risk prediction, and decision-making in virtual environments. These information resources can be used in conservation planning, educational display, and community communication, improving management efficiency.
- (4)
- Social and Institutional Resources: Local residents represent the most dynamic social resource. Their knowledge of spatial structures and traditional construction techniques can contribute to conservation works and cultural interpretation. Policy support from the local government and technical collaboration with research institutions form essential institutional resources. A multi-stakeholder cooperation mechanism can transform social resources into governance capacity, establishing a long-term protection network.
3.3.3. Physical Contradictions and Separation Principles
- (1)
- The settlement must remain open to attract visitors, yet closed to protect heritage.
- (2)
- The ecosystem must be closed for ecological restoration, yet intervened upon for site maintenance.
- (3)
- The community must pursue economic benefits, yet preserve cultural purity.
- (1)
- Separation in Time: Seasonal and temporal management enables functional displacement. Tourism activities may concentrate in seasons with minimal ecological impact; core zones can be closed during vegetation growth periods; and maintenance can be scheduled during off-peak seasons. Nighttime closures may be applied to reduce sustained disturbance while keeping peripheral viewpoints open.
- (2)
- Separation in Space: Functional zoning can mitigate spatial conflicts. Three hierarchical zones may be delineated: a core conservation zone, an experiential display zone, and a community living zone. The core zone strictly limits visitor flow and construction, the display zone accommodates tourism functions, and the living zone supports daily activities and tourism services.
- (3)
- Separation in Conditions: Different strategies can be triggered under different environmental conditions. For instance, certain routes can be closed during periods of sandstorms or concentrated rainfall, while limited-access research routes may be opened during ecologically stable periods. A monitoring-based dynamic management system enables condition-based triggers and automatic strategy adjustments.
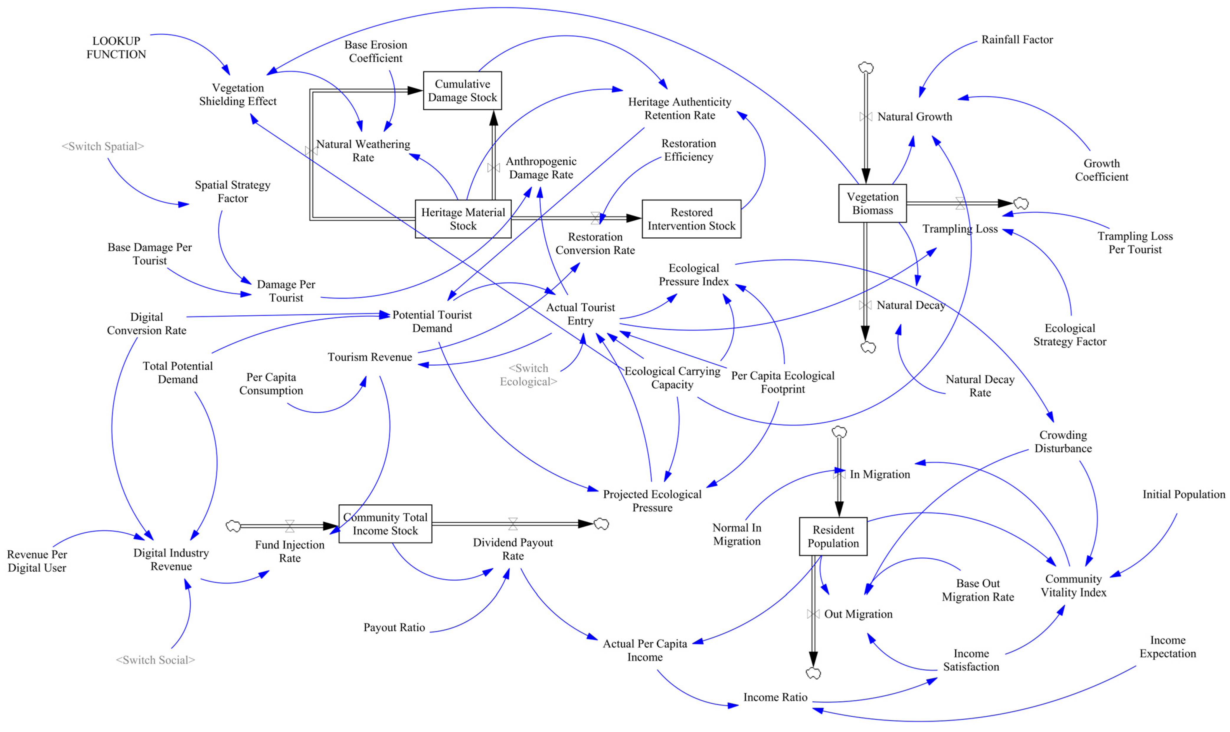
3.4. Strategy Validation and Performance Simulation Based on System Dynamics
4. Discussion
4.1. Methodological Applicability
4.2. Interpretation of Results
4.3. Cross-Case Transferability
5. Conclusions
5.1. Practical Implications
5.2. Research Implications
5.3. Social and Community Implications
5.4. Limitations
5.5. Future Directions
Author Contributions
Funding
Data Availability Statement
Conflicts of Interest
References
- Authorized Release|Proposals of the Central Committee of the Communist Party of China on Formulating the Fifteenth Five-Year Plan for National Economic and Social Development. Xinhua News Agency. Available online: https://www.news.cn/politics/20251028/08920d9f557c432e99459f8f468504db/c.html (accessed on 7 January 2026).
- THE 17 GOALS|Sustainable Development. Available online: https://sdgs.un.org/goals (accessed on 7 January 2026).
- El Faouri, B.F.; Sibley, M. Balancing Social and Cultural Priorities in the UN 2030 Sustainable Development Goals (SDGs) for UNESCO World Heritage Cities. Sustainability 2024, 16, 5833. [Google Scholar] [CrossRef]
- Shu, S.; Deng, H.; Wu, C. The temporal and spatial distribution of settlements in the area along the Great Wall in Yansui Town during the late Ming Dynasty. Geogr. Res. 2016, 35, 790–802. [Google Scholar] [CrossRef]
- Qiu, Z.; Wang, Y.; Bao, L.; Yun, B.; Lu, J. Sustainability of Chinese Village Development in a New Perspective: Planning Principle of Rural Public Service Facilities Based on “Function-Space” Synergistic Mechanism. Sustainability 2022, 14, 8544. [Google Scholar] [CrossRef]
- Jia, A.; Yun, X.; Zheng, X.; Wen, X.; Liang, X.; Yun, Y. Towards Sustainable Rural Revitalization: A Multidimensional Evaluation of Rural Vitality in China’s Traditional Villages. Sustainability 2024, 16, 5408. [Google Scholar] [CrossRef]
- Zheng, W. The Landscape Pattern and Space Analysis of Military Settlementsunder the Great Wall-Taking Gubeikou Great Wall as Anexample. Master’s Thesis, Tianjin University, Tianjin, China, 2024. [Google Scholar]
- Tong, B.; Dang, A.; Zhou, H. The historical evolution of urban settlements and man-land coupling in Wuding River Basin. J. Nat. Resour. 2021, 36, 38–54. [Google Scholar] [CrossRef]
- Elabd, N.M.; Mansour, Y.M.; Khodier, L.M. Utilizing Innovative Technologies to Achieve Resilience in Heritage Buildings Preservation. Dev. Built Environ. 2021, 8, 100058. [Google Scholar] [CrossRef]
- Niu, X.; Wang, X.; Bi, X. Mapping the Nexus of Sustainability and Cultural Heritage: A Systematic Review and Empirical Analysis. npj Herit. Sci. 2025, 13, 471. [Google Scholar] [CrossRef]
- Fouseki, K.; Bobrova, Y. Understanding the Change of Heritage Values over Time and Its Impact on Energy Efficiency: Decision-Making at Residential Historic Buildings through System Dynamics. In Proceedings of the 3rd International Conference on Energy Efficiency in Historic Buildings, Visby, Sweden, 26–27 September 2018; pp. 11–21. [Google Scholar]
- Shafee, W.H.; Feda, L.A. Innovative Solutions for Traditional Saudi Arabian Costumes Using TRIZ Principles. Int. J. Syst. Innov. 2019, 5, 47–61. [Google Scholar]
- Labuda, I. Possibilities of Applying TRIZ Methodology Elements (the 40 Inventive Principles) in the Process of Architectural Design. Procedia Eng. 2015, 131, 476–499. [Google Scholar] [CrossRef]
- Russo, D.; Spreafico, C. TRIZ-Based Guidelines for Eco-Improvement. Sustainability 2020, 12, 3412. [Google Scholar] [CrossRef]
- Xu, H.Z.; Chen, J. LCD-AHP-TRIZ Methodology Enhances Low-Carbon Principles in Smart Product Design. Sci. Rep. 2025, 15, 8486. [Google Scholar] [CrossRef]
- Xiong, Q.; Luo, Z.; Bi, W.; Zeng, Z.; Wen, Z.; Lin, W. Innovative Protection and Inheritance of Cultural Heritage in the Digital Age. Comput.-Aided Des. Appl. 2024, 22, 80–93. [Google Scholar] [CrossRef]
- Huang, C.; Cheng, W. Research on the Combination Technology of Cultural and Creative Industries Based on TRIZ Theory. Sci. Program. 2022, 2022, 8917069. [Google Scholar] [CrossRef]
- Boavida, R.; Navas, H.; Godina, R.; Carvalho, H.; Hasegawa, H. A Combined Use of TRIZ Methodology and Eco-Compass Tool as a Sustainable Innovation Model. Appl. Sci. 2020, 10, 3535. [Google Scholar] [CrossRef]
- Sun, F.; Zhu, C.; Wang, Z.; Sun, D. TRIZ: A new theory and method of study man-land relationship problems. Geogr. Res. 2012, 31, 1737–1748. [Google Scholar] [CrossRef]
- Liu, Y.; Zhao, W.; Zhang, Z.; Ding, J.; Wang, L. A High Spatial Resolution Dataset of Ecosystem Services of 2000–2020 in China 2025. Earth Syst. Sci. Data Discuss. 2025. [Google Scholar] [CrossRef]
- Chao, Y.; Zhu, Y.; Wang, X.; Li, J.; Liang, L. Dynamic Evolution of the NDVI and Driving Factors in the Mu Us Sandy Land of China from 2002 to 2021. J. Arid. Land 2025, 17, 605–623. [Google Scholar] [CrossRef]
- Wang, X.; Song, J.; Xiao, Z.; Wang, J.; Hu, F. Desertification in the Mu Us Sandy Land in China: Response to Climate Change and Human Activity from 2000 to 2020. Geogr. Sustain. 2022, 3, 177–189. [Google Scholar] [CrossRef]
- Lü, Y.; Fu, B.; Feng, X.; Zeng, Y.; Liu, Y.; Chang, R.; Sun, G.; Wu, B. A Policy-Driven Large Scale Ecological Restoration: Quantifying Ecosystem Services Changes in the Loess Plateau of China. PLoS ONE 2012, 7, e31782. [Google Scholar] [CrossRef] [PubMed]
- Zhang, Q.; Jia, B.; Li, T.; Li, W. Research on the Sustainability of “Greening” Process in the Mu Us Sandy Land Based on the Spatiotemporal Stability of Ecological Land. PLoS ONE 2024, 19, e0292469. [Google Scholar] [CrossRef] [PubMed]
- Han, X.; Jia, G.; Yang, G.; Wang, N.; Liu, F.; Chen, H.; Guo, X.; Yang, W.; Liu, J. Spatiotemporal Dynamic Evolution and Driving Factors of Desertification in the Mu Us Sandy Land in 30 Years. Sci. Rep. 2020, 10, 21734. [Google Scholar] [CrossRef]
- Feng, X.; Fan, Q.; Qu, J.; Ding, X.; Niu, Z. Characteristics of Carbon Sources and Sinks and Their Relationships with Climate Factors during the Desertification Reversal Process in Yulin, China. Frontiers 2023, 6, 1288449. [Google Scholar] [CrossRef]
- Li, Y. The Research of the Settlements for Defensive “Bao Zhai” along the Great Wall on Ming Dynasty in Yulin Area. Master’s Thesis, Tianjin University, Tianjin, China, 2005. [Google Scholar]
- Wang, X.; Shen, A.; Hou, X.; Tan, L. Research on Cluster System Distribution of Traditional Fort-Type Settlements in Shaanxi Based on K-Means Clustering Algorithm. PLoS ONE 2022, 17, e0264238. [Google Scholar] [CrossRef] [PubMed]
- Shaanxi Provincial Institute of Archaeology (Ed.) Survey Report on Ming-Dynasty Great Wall Resources in Shaanxi Province: Volume on Military Forts; Cultural Relics Press: Beijing, China, 2011; pp. 183–192. [Google Scholar]
- Chang, W.H. (Ed.) Application of TRIZ Theory in Architectural Engineering; China Science and Technology Press: Beijing, China, 2011; pp. 129–136. [Google Scholar]
- Schut, J. Using TRIZ in the Social Sciences: Possibilities and Limitations. In Research and Practice on the Theory of Inventive Problem Solving (TRIZ); Chechurin, L., Ed.; Springer International Publishing: Cham, Switzerland, 2016; pp. 237–241. ISBN 978-3-319-31782-3. [Google Scholar]
- Lippert, K.; Cloutier, R. TRIZ for Digital Systems Engineering: New Characteristics and Principles Redefined. Systems 2019, 7, 39. [Google Scholar] [CrossRef]
- Zhao, F. (Ed.) Innovative Thinking and Inventive Problem-Solving Methods; Northwestern Polytechnical University Press: Xi’an, China, 2017; pp. 108–110. [Google Scholar]
- Delgado-Maciel, J.; Cortes-Robles, G.; Sánchez-Ramírez, C.; Alor-Hernández, G.; García-Alcaraz, J.; Negny, S. System Dynamics Modeling and TRIZ: A Practical Approach for Inventive Problem Solving. In TRIZ–The Theory of Inventive Problem Solving: Current Research and Trends in French Academic Institutions; Cavallucci, D., Ed.; Springer International Publishing: Cham, Switzerland, 2017; pp. 237–260. ISBN 978-3-319-56593-4. [Google Scholar]
- Delgado-Maciel, J.; Cortés-Robles, G.; Grande-Ramírez, J.R.; Domínguez-Hernández, E.; Delgado-Alvarado, E. Dynamic Inventive Problem Solving, an Approach Based on System Dynamics and TRIZ. Results Eng. 2025, 26, 105327. [Google Scholar] [CrossRef]
- Pejic Bach, M.; Tustanovski, E.; Ip, A.W.H.; Yung, K.-L.; Roblek, V. System Dynamics Models for the Simulation of Sustainable Urban Development: A Review and Analysis and the Stakeholder Perspective. Kybernetes 2019, 49, 460–504. [Google Scholar] [CrossRef]
- Nikulin, C.; Solis, P.; López-Campos, M. A Methodology to Improve the Decision-Making Process: Integration of System Dynamics Models and Decision Theory with TRIZ. Int. J. Knowl. Syst. Sci. 2018, 9, 59–81. [Google Scholar] [CrossRef]
- Misirlisoy, D.; Günçe, K. Assessment of the Adaptive Reuse of Castles as Museums: Case of Cyprus. Int. J. Sustain. Dev. Plan. 2016, 11, 147–159. [Google Scholar] [CrossRef]
- Lentz, D.L.; Slotten, V.; Dunning, N.P.; Jones, J.G.; Scarborough, V.L.; McCool, J.P.; Owen, L.A.; Fladd, S.G.; Tankersley, K.B.; Perfetta, C.J.; et al. Ecosystem Impacts by the Ancestral Puebloans of Chaco Canyon, New Mexico, USA. PLoS ONE 2021, 16, e0258369. [Google Scholar] [CrossRef]











| Level | Degree of Innovation | Proportion of Problems Solved (%) | Knowledge Source | Number of Reference Solutions | TRIZ Analysis and Problem-Solving Tools |
|---|---|---|---|---|---|
| 1 | Routine problems | 32 | Individual knowledge | 10 | General conventional methods |
| 2 | Problems of moderate difficulty | 45 | Collective knowledge | 100 | 40 Inventive principles for resolving technical contradictions |
| 3 | Problems of considerable difficulty | 18 | Specialized disciplinary knowledge | 1000 | 76 Standard solutions for resolving physical contradictions |
| 4 | Difficult problems | 4 | Knowledge beyond the discipline | 100,000 | ARIZ logical reasoning algorithm for final problem solving |
| 5 | Unprecedented problems | 1 | All known knowledge | 1,000,000 | No explicit method available |
| Ecological Service Indicator | Time Period | Data Performance | Change | Data Source & Notes |
|---|---|---|---|---|
| Vegetation Coverage (NDVI) | 2000–2020 | Average annual growth rate of 0.035 (p < 0.01); 96.52% of the area shows a significant increasing trend. | +0.035 per year | Based on MODIS data; reflects long-term improvement in vegetation growth [24] |
| Fractional Vegetation Cover (FVC) | 2000–2018 | Increased from 0.3486 to 0.6186. | ~+77% | Derived using STARFM model with multisource remote sensing; accurately captures vegetation dynamics [22] |
| Desertification Degree | 2000–2020 | Proportion of Grade V (highest level) desertified land decreased from >60% to ~15%. | Significant decrease | Based on land-use classification & remote-sensing interpretation; visualizes desertification reversal [22,25] |
| Carbon Sequestration Function | 2000–2020 | Regional terrestrial ecosystem shifted from carbon source to net carbon sink. | Cumulative sequestration: 99.44 Tg C | Calculated for Yulin City (including Jingbian County); indicates contribution of ecological restoration to climate mitigation [26] |
| Soil Retention Capacity | 2000–2020 | Maximum value in Jingbian County increased from 11,863.5 to 38,306.2 t·ha−1·yr−1. | ~+223% | Computed using high-resolution raster data from literature [20] |
| Sand-Prevention Capacity | 2000–2020 | Maximum value in Jingbian County increased from 0.274185 to 0.334961 Mg·ha−1·yr−1. | ~+22% | Based on high-resolution data from the literature; consistent with increasing vegetation coverage [20] |
| System Level | Key Elements | Functions (Useful/ Harmful/Insufficient) | Core Conflicts (Harmful) |
|---|---|---|---|
| Spatial System | City walls, fortress compounds, street-lane patterns, cave-dwelling clusters, military farming remains | (Useful) Preserve authenticity; support historical narrative of defense system | Rigid “defensive enclosed layout” restricts modern accessibility, fire-safety infrastructure, and visitor facilities; Jingzhi Road divides the fortress, damaging spatial integrity |
| Social System | Original residents, external tourists, and management institutions | (Harmful/Insufficient) Outmigration reduces community vitality; uneven tourism development creates harmful functions | Authenticity requirements conflict with commercialization needs; residents’ desire for “quiet & convenience” conflicts with tourists’ demand for “novelty & accessibility” |
| Ecological System | Desert–Loess Plateau transitional geomorphology, arid climate, aeolian processes | (Harmful) Ecological fragility leads to ongoing erosion; tourism increases environmental pressure | Long-term heritage preservation (requires lowering ecological stress) conflicts with economic benefits from tourism (requires higher carrying capacity) |
| Contradiction ID | Improving Parameter | Worsening Parameter | Interview Frequency | Expert Weight Score | Interview Description |
|---|---|---|---|---|---|
| TC1 | Convenience of visitor experience | Heritage authenticity | 78% | 0.82 | Issues such as “poor road conditions,” “unclear entrances,” “tourist congestion harming heritage” |
| TC2 | Tourism economic benefits | Ecological stability | 65% | 0.74 | Issues such as “water shortage,” “strong wind and sand,” “increasing pressure from tourism” |
| TC3 | Settlement functional flexibility | Structural stability of heritage | 53% | 0.68 | Issues such as “dangerous houses needing function improvement” |
| TRIZ General Engineering Parameter | Translation in Cultural Heritage Conservation Context (Examples) | Heritage Conservation Scenario Examples | Expert Agreement Rate |
|---|---|---|---|
| Tourist/vehicle load | Pressure exerted on heritage surfaces by tourists walking on pathways or by vehicles on nearby roads | 82% |
| Self-weight/structural load of heritage objects | Self-weight of rammed-earth fortress walls and pressure applied to foundations | 88% |
| Size of tourism facilities/vehicles | Tour buses, parking-lot footprint, size of visitor centers | 84% |
| Physical dimensions of heritage objects/settlement-scale layout | Height, thickness, and length of fortress walls; width of internal streets | 90% |
| Area occupied by tourist activities/traffic flows | Visitor activity zones, gathering plazas | 83% |
| Heritage site area/total settlement area | Land area occupied by the fortress ruins | 87% |
| Tourist flow volume/tour-group size | Number of visitors entering the site within a specific time period | 81% |
| Volume of heritage structures/spatial capacity of the settlement | Total volume of buildings or usable spaces inside the fortress | 89% |
| Visitor movement speed/information transmission speed | Walking speed of visitors; efficiency of heritage information dissemination | 91% |
| Natural forces (wind/water)/anthropogenic forces | Wind erosion on earthen walls; force exerted by trampling or touching | 84% |
| Structural stress/environmental carrying pressure | Internal stress within rammed-earth walls; ecological pressure from tourism development | 88% |
| Spatial morphology/architectural form | Fortress square layout, roof forms, street-lane patterns | 93% |
| Structural stability/environmental system stability | Wind- and earthquake-resistance of structures; ecological stability | 94% |
| Material strength/resistance | Compressive and shear strength of rammed-earth materials; resistance to deterioration | 89% |
| Visitor stay duration/service duration of facilities | Length of tourist stays; duration of guide device use | 80% |
| Heritage lifespan/durability of repair materials | Historical age of the site; service life of restoration materials | 86% |
| Microclimate temperature/conservation environment | Temperature variations inside the settlement; temperature control in storage spaces | 84% |
| Landscape lighting brightness/exhibition lighting | Nighttime illumination effects; lighting conditions in exhibition areas | 78% |
| Tourist activity energy consumption/vehicle energy use | Physical energy expended by visitors; energy use of shuttle vehicles | 76% |
| Site operation energy consumption/infrastructure energy use | Power use in visitor centers and monitoring equipment | 91% |
| Service capacity/management responsiveness | Visitor reception capacity; emergency response efficiency | 79% |
| Loss of heritage value/energy wasted in restoration | Loss of heritage information; resource waste caused by improper restoration | 81% |
| Material deterioration of heritage/restoration material loss | Erosion-induced loss of rammed earth; material waste during restoration | 94% |
| Loss of heritage information/damage to historical records | Missing archaeological information; deterioration of archival documents | 96% |
| Visitor waiting time/project delay | Long queues during holidays; delayed restoration project schedules | 82% |
| Amount of site materials/resource quantity | Remaining quantities of rammed earth, bricks, stones, etc. | 84% |
| Heritage authenticity/information reliability | Authenticity of historical appearance; accuracy of historical documentation | 95% |
| Monitoring precision/archaeological survey accuracy | Precision of site-damage monitoring; accuracy of archaeological measurements | 91% |
| Restoration craftsmanship accuracy/facility construction quality | Precision of traditional repair techniques; construction quality of tourism facilities | 88% |
| Environmental pollution/external human disturbance | Traffic noise, nearby waste, illegal destruction | 82% |
| Inherent heritage deterioration/material aging | Natural weathering and cracking of rammed-earth structures | 90% |
| Availability of repair materials/feasibility of technologies | Accessibility of traditional materials; maturity of specific restoration techniques | 83% |
| Visitor experience convenience/management usability | Clarity of tourist routes; user-friendliness of management systems | 97% |
| Restoration difficulty/maintenance cost | Complexity of repairing site deterioration; maintenance cost of tourism facilities | 86% |
| Functional flexibility/business compatibility | Ability of heritage space to support multiple functions; integration of new and old land uses | 92% |
| Complexity of heritage management/diversity of heritage elements | Multi-departmental coordination; integration difficulty of diverse heritage types | 84% |
| Monitoring-system complexity/decision-making difficulty | Integration of environmental monitoring and visitor-flow systems; multi-objective management complexity | 82% |
| Smart-management level/monitoring automation | Use of smart guides; automated environmental monitoring systems | 79% |
| Tourism economic benefits/cultural output efficiency | Tourism revenue, sales of cultural-creative products, educational impact of the site | 85% |
| Worsening Parameter | 13 | 16 | 27 | 30 | 36 | |
|---|---|---|---|---|---|---|
| Improving Parameter | Stability (Structural Stability/Environmental System Stability) | Duration of Action of a Stationary Object (Heritage Lifespan/Durability of Repair Materials) | Reliability (Heritage Authenticity/ Information Reliability) | Harmful External Factors Acting on an Object (Environmental Pollution/External Human Disturbance) | System Complexity (Complexity of Heritage Management/ Diversity of Heritage Elements) | |
| 9 | Speed (Visitor movement speed/information transmission speed) | 28, 33, 01, 18 | - | 11, 35, 27, 28 | 01, 28, 35, 23 | 10, 28, 04, 34 |
| 21 | Power (Service capacity/management responsiveness) | 35, 32, 15, 31 | 16 | 19, 24, 26, 31 | 19, 22, 31, 02 | 20, 19, 30, 34 |
| 33 | Convenience of operations (Visitor experience convenience/management usability) | 32, 35, 30 | 01, 16, 25 | 17, 27, 08, 40 | 02, 25, 28, 39 | 32, 26, 12, 17 |
| 35 | Adaptability/Universality (Functional flexibility/business compatibility) | 35, 30, 14 | 02, 16 | 35, 13, 08, 24 | 35, 11, 32, 31 | 15, 29, 37, 28 |
| 39 | Productivity (Tourism economic benefits/cultural output efficiency) | 35, 03, 22, 39 | 20, 10, 16, 38 | 01, 35, 10, 38 | 22, 35, 13, 24 | 12, 17, 28, 24 |
| Parameter | Model Value | Data Source/Derivation Logic |
|---|---|---|
| Initial heritage volume | 66,024 m3 | Calculated from geometric data: fortress circumference 2096 m; wall height 6–7 m; thickness 1–4.5 m |
| Vegetation recovery rate | 0.035 per year | Based on literature reporting annual NDVI increase of 0.035 in Jingbian County |
| Soil-retention improvement potential | 223% | Based on 2000–2020 increase in soil retention capacity from literature, used to set environmental carrying capacity |
| Tourist growth rate | 15% per year | Extrapolated from 2020–2024 tourism recovery data (Figure 7) |
| Baseline wind-erosion rate | 0.005 per year | Set according to wind-erosion studies of the Loess Plateau |
Disclaimer/Publisher’s Note: The statements, opinions and data contained in all publications are solely those of the individual author(s) and contributor(s) and not of MDPI and/or the editor(s). MDPI and/or the editor(s) disclaim responsibility for any injury to people or property resulting from any ideas, methods, instructions or products referred to in the content. |
© 2026 by the authors. Licensee MDPI, Basel, Switzerland. This article is an open access article distributed under the terms and conditions of the Creative Commons Attribution (CC BY) license.
Share and Cite
Li, H.; Zhao, F.; Ren, H. A Systematic Approach for the Conservation and Sustainable Activation of Traditional Military Settlements Using TRIZ Theory: A Case Study of Zhenjing Village, Arid Northern China. Buildings 2026, 16, 420. https://doi.org/10.3390/buildings16020420
Li H, Zhao F, Ren H. A Systematic Approach for the Conservation and Sustainable Activation of Traditional Military Settlements Using TRIZ Theory: A Case Study of Zhenjing Village, Arid Northern China. Buildings. 2026; 16(2):420. https://doi.org/10.3390/buildings16020420
Chicago/Turabian StyleLi, Hubing, Feng Zhao, and Haitao Ren. 2026. "A Systematic Approach for the Conservation and Sustainable Activation of Traditional Military Settlements Using TRIZ Theory: A Case Study of Zhenjing Village, Arid Northern China" Buildings 16, no. 2: 420. https://doi.org/10.3390/buildings16020420
APA StyleLi, H., Zhao, F., & Ren, H. (2026). A Systematic Approach for the Conservation and Sustainable Activation of Traditional Military Settlements Using TRIZ Theory: A Case Study of Zhenjing Village, Arid Northern China. Buildings, 16(2), 420. https://doi.org/10.3390/buildings16020420

