Federated Data Modelling for Heritage Building Performance Management
Abstract
1. Introduction
2. Background and Related Works
2.1. Information Modelling for Heritage Buildings
2.2. Knowledge Technologies for Data Integration in AECO
2.3. Federated Data Modelling for Building Performance Management
2.4. Research Context
3. Methodology
3.1. Workflow Overview
- Data acquisition: collection and acquisition of the primary data;
- Data modelling: realisation of the HBIM model and preprocessing of the time-series;
- Data processing: aggregation of the raw data and calculation of relevant KPIs;
- Data integration: data linking via the federated KG;
- Data visualisation: visualisation of performance data in interactive dashboards.

3.2. Data Acquisition Phase
3.3. Data Modelling Phase
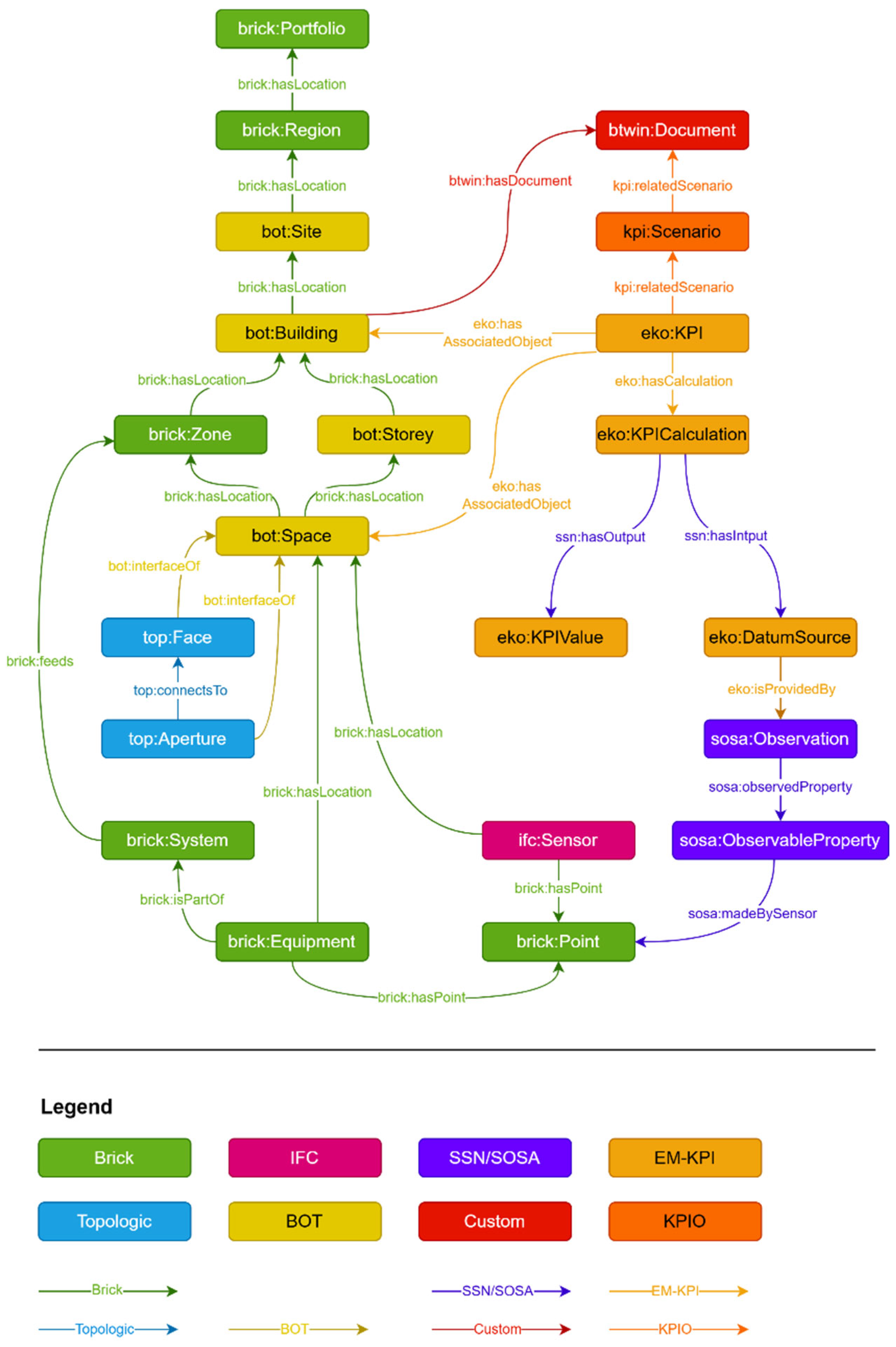
3.4. Data Integration Phase
- (1)
- the establishment of an FOF;
- (2)
- the serialisation of data;
- (3)
- the generation of the KG.
3.4.1. Federated Ontology Framework
3.4.2. Graph-Based Data Serialisation
3.4.3. Generating the KG
3.5. Data Processing
- Energy Usage (EU): Calculated by summing all interval readings over the period of interest.
- Energy Cost (EC): Obtained by applying the related tariff rate to the energy consumption derived from energy bills.
- Equivalent CO2 Emissions (CO2E): Derived by multiplying the energy usage by an appropriate emissions factor.
3.6. Data Visualisation Phase
- A section where the model’s essential geometry is viewed in 3D, with spaces colour-coded according to their properties or KPIs;
- A section displaying building-level KPIs, via gauge charts and other types of visualisations;
- A section showing time-series plots for more in-depth analysis of the raw data stored in the SQLite databases, applicable for inspecting the metrics of the building and its most significant spaces.
4. Demonstration
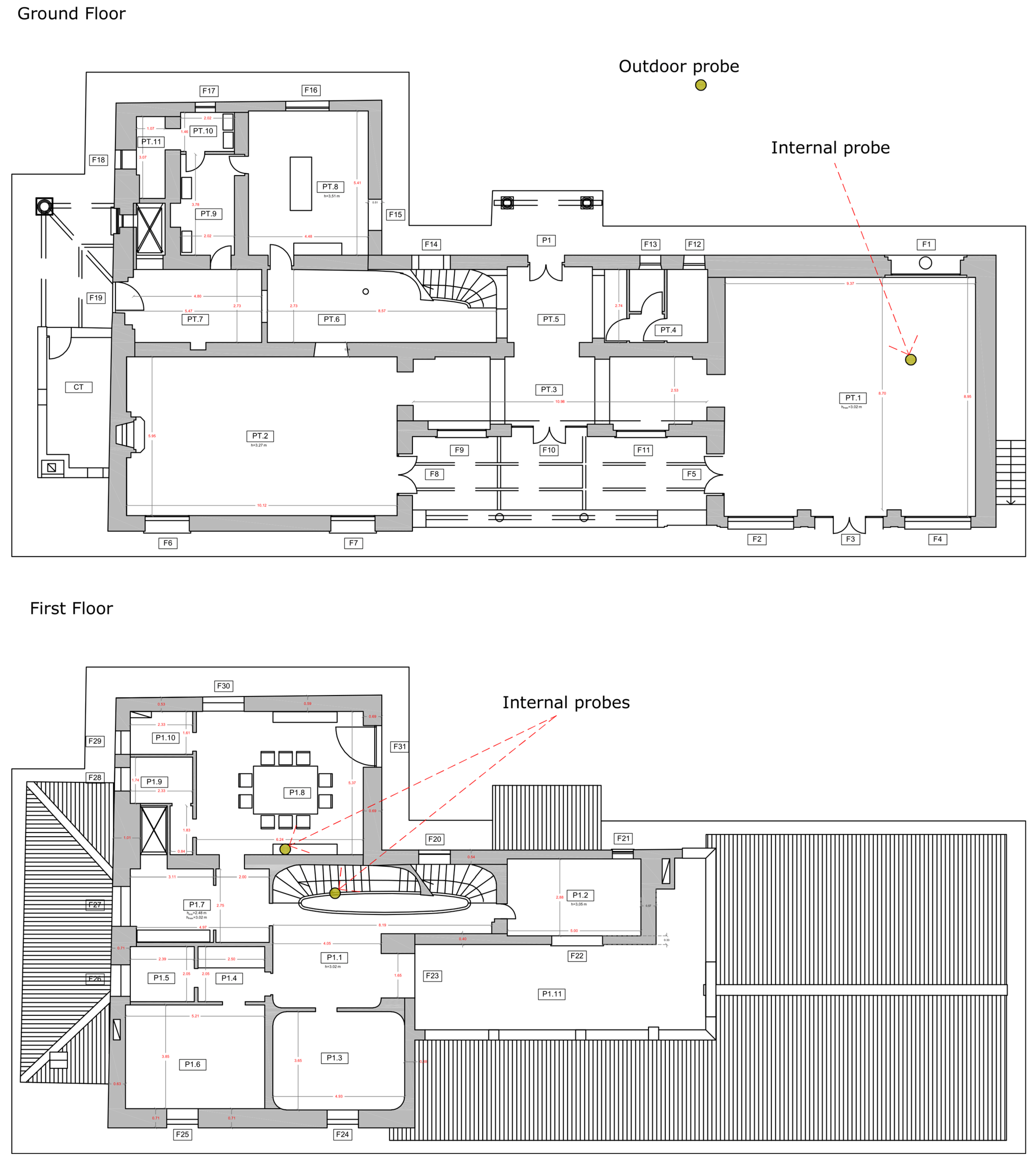
4.1. Case Study Description
4.2. HBIM Models
4.3. MEP System Inventory
4.4. Timeseries Databases
4.5. Knowledge Graph
4.6. Development of a Web Application
- A filter panel queries the graph in real time to populate drop-down menus with available sites, buildings, and, in the environmental dashboard, individual spaces; it also provides a time-range picker that restricts the analysis to user-defined periods. Whenever a filter changes, a query fetches the relevant nodes from the graph and their associated time-series records to provide the correct data for display.
- An embedded IFC viewer offers both plan and three-dimensional representation of the building, allowing users to highlight spaces that satisfy the current filters and thereby link numerical indicators to their spatial context.
- A scorecard summarises key performance indicators, such as cumulative electricity use or mean indoor temperature, calculated on demand by Dash callbacks. Each callback extracts the filtered time-series data, applies the selected aggregation, and refreshes the display.
- Finally, an interactive time-series plot presents the underlying sensor or meter data. The plot updates automatically in response to filter adjustments and supports aggregation at yearly, monthly, daily, or hourly resolutions, with statistical operators including minimum, maximum, mean, and sum.
5. Discussion
5.1. Paper Contribution
5.2. Limitations and Future Developments
6. Conclusions
Author Contributions
Funding
Data Availability Statement
Acknowledgments
Conflicts of Interest
Abbreviations
| AECO | Architecture, Engineering, Construction, and Operations |
| AHU | Air Handling Unit |
| AI | Artificial Intelligence |
| BIM | Building Information Modelling |
| BOT | Building Topology Ontology |
| DT | Digital Twin |
| EBDB | Energy Bill Database |
| EC | Energy Cost |
| EM-KPI | Energy Management Key Performance Indicator Ontology |
| EU | Energy Usage |
| FDM | Federated Data Modelling |
| FOF | Federated Ontology Framework |
| FM | Facility Management |
| GIS | Geographic Information System |
| HVAC | Heating, Ventilation and Air Conditioning |
| HBIM | Heritage Building Information Modelling |
| IEDB | Indoor Environment Database |
| IFC | Industry Foundation Classes |
| IoT | Internet of Things |
| KG | Knowledge Graph |
| LD | Linked Data |
| LLM | Large Language Model |
| LOD | Level of Development |
| LPG | Labelled Property Graph |
| MEP | Mechanical, Electrical, Plumbing |
| PAAA | Parco Archeologico dell’Appia Antica |
| RDF | Resource Description Framework |
| SOSA | Sensor, Observation, Sample, and Actuator |
| SSN | Semantic Sensor Network Ontology |
| UID | Unique Identifier |
Appendix A
Appendix A.1. Building Envelope
Appendix A.2. Mechanical and Electrical Systems
Appendix A.3. Energy Bills


Appendix A.4. Microclimatic Data



References
- Al-Addous, M.; Albatayneh, A. Knowledge gap with the existing building energy assessment systems. Energy Explor. Exploit. 2020, 38, 783–794. [Google Scholar] [CrossRef]
- Takva, Ç.; Takva, F.G.; Çakıcı, F.Z. Thermal Analysis of the Building Envelope with Infrared Thermography and Simulation in Educational Buildings in the Cold Climate Region. Buildings 2025, 15, 1759. [Google Scholar] [CrossRef]
- Patel, D.; Estevam Schmiedt, J.; Röger, M.; Hoffschmidt, B. A Model Calibration Approach to U-Value Measurements with Thermography. Buildings 2023, 13, 2253. [Google Scholar] [CrossRef]
- Eun Jung, D.; Yoo, S.; Ho Lee, K.; Kim, J. In-situ measurement of thermal transmittance of building walls: Evaluation of stored heat flux in heavy-weight walls during the cooling season. Energy Build. 2024, 325, 114981. [Google Scholar] [CrossRef]
- Tardy, F. Methodology for estimating building thermal resistance and heat capacity values in-situ using exterior measurements and meteorological data. J. Build. Eng. 2025, 101, 111768. [Google Scholar] [CrossRef]
- Merino, J.; Xie, X.; Moretti, N.; Chang, J.Y.; Parlikad, A.K. Data integration for digital twins in the built environment. In Proceedings of the 2022 European Conference on Computing in Construction, Rhodes, Greece, 24–26 July 2022. [Google Scholar]
- Abuimara, T.; Hobson, B.W.; Gunay, B.; O’Brien, W.; Kane, M. Current state and future challenges in building management: Practitioner interviews and a literature review. J. Build. Eng. 2021, 41, 102803. [Google Scholar] [CrossRef]
- Petri, I.; Rezgui, Y.; Ghoroghi, A.; Alzahrani, A. Digital twins for performance management in the built environment. J. Ind. Inf. Integr. 2023, 33, 100445. [Google Scholar] [CrossRef]
- Moretti, N.; Xie, X.; Merino Garcia, J.; Chang, J.; Kumar Parlikad, A. Federated Data Modeling for Built Environment Digital Twins. J. Comput. Civ. Eng. 2023, 37, 04023013. [Google Scholar] [CrossRef]
- Massafra, A.; Coraglia, U.M.; Predari, G.; Gulli, R. Graph-Based Digital Decision Support Systems: Introducing BTwin, a Toolkit for Building Performance Management. In Proceedings of the 2024 European Conference on Computing in Construction, Chania, Crete, Greece, 15–17 July 2024. [Google Scholar]
- Di Turi, S.; Palladino, D.; Caffari, F.; Centi, G.; Margiotta, F.; Ronchetti, L.; Signoretti, P.; Volpe, L. Energy Efficiency of Complexes of Historic and Protected Buildings: Characterisation of Real Case Studies (LA1.4); ENEA—Italian National Agency for New Technologies, Energy and Sustainable Economic Development: Rome, Italy, 2023. [Google Scholar]
- Yu, Y.; Raed, A.A.; Peng, Y.; Pottgiesser, U.; Verbree, E.; Van Oosterom, P. How digital technologies have been applied for architectural heritage risk management: A systemic literature review from 2014 to 2024. npj Herit. Sci. 2025, 13, 45. [Google Scholar] [CrossRef]
- Murphy, M.; McGovern, E.; Pavia, S. Historic building information modelling (HBIM). Struct. Surv. 2009, 27, 311–327. [Google Scholar] [CrossRef]
- Penjor, T.; Banihashemi, S.; Hajirasouli, A.; Golzad, H. Heritage building information modeling (HBIM) for heritage conservation: Framework of challenges, gaps, and existing limitations of HBIM. Digit. Appl. Archaeol. Cult. Herit. 2024, 35, e00366. [Google Scholar] [CrossRef]
- Lovell, L.J.; Davies, R.J.; Hunt, D.V.L. The Application of Historic Building Information Modelling (HBIM) to Cultural Heritage: A Review. Heritage 2023, 6, 6691–6717. [Google Scholar] [CrossRef]
- Puerto, A.; Castañeda, K.; Sánchez, O.; Peña, C.A.; Gutiérrez, L.; Sáenz, P. Building information modeling and complementary technologies in heritage buildings: A bibliometric analysis. Results Eng. 2024, 22, 102192. [Google Scholar] [CrossRef]
- Hou, H.; Lai, J.H.K.; Wu, H.; Wang, T. Digital twin application in heritage facilities management: Systematic literature review and future development directions. Eng. Constr. Archit. Manag. 2024, 31, 3193–3221. [Google Scholar] [CrossRef]
- Pauwels, P.; Zhang, S.; Lee, Y.-C. Semantic web technologies in AEC industry: A literature overview. Autom. Constr. 2017, 73, 145–165. [Google Scholar] [CrossRef]
- Curry, E.; O’Donnell, J.; Corry, E.; Hasan, S.; Keane, M.; O’Riain, S. Linking building data in the cloud: Integrating cross-domain building data using linked data. Adv. Eng. Inform. 2013, 27, 206–219. [Google Scholar] [CrossRef]
- Teclaw, W.; O’Donnel, J.; Kukkonen, V.; Pauwels, P.; Labonnote, N.; Hjelseth, E. Federating cross-domain BIM-based knowledge graph. Adv. Eng. Inform. 2024, 62, 102770. [Google Scholar] [CrossRef]
- Ramonell, C.; Chacón, R.; Posada, H. Knowledge graph-based data integration system for digital twins of built assets. Autom. Constr. 2023, 156, 105109. [Google Scholar] [CrossRef]
- Paulheim, H. Knowledge graph refinement: A survey of approaches and evaluation methods. Semant. Web 2016, 8, 489–508. [Google Scholar] [CrossRef]
- Wang, Z.; Ying, H.; Sacks, R.; Borrmann, A. CBIM: A Graph-based Approach to Enhance Interoperability Using Semantic Enrichment. arXiv 2023. [Google Scholar] [CrossRef]
- Gruber, T.R. A translation approach to portable ontology specifications. Knowl. Acquis. 1993, 5, 199–220. [Google Scholar] [CrossRef]
- EC3 M&S Committee Built Environment Ontology Lookup Service. 2025. Available online: https://ec-3.org/publications/conference/paper/?id=EC32025_353 (accessed on 28 September 2025).
- buildingSMART International IFC 4.3.2.20251007 (IFC4X3_ADD2) 2025. Available online: https://ifc43-docs.standards.buildingsmart.org/ (accessed on 28 September 2025).
- Rasmussen, M.H.; Pauwels, P.; Hviid, C.A.; Karlshøj, J. Proposing a Central AEC Ontology That Allows for Domain Specific Extensions. In Proceedings of the Lean and Computing in Construction Congress-Volume 1: Proceedings of the Joint Conference on Computing in Construction, Heraklion, Crete, Greece, 9–12 July 2017; Heriot-Watt University: Heraklion, Crete, Greece, 2017; pp. 237–244. [Google Scholar]
- Balaji, B.; Bhattacharya, A.; Fierro, G.; Gao, J.; Gluck, J.; Hong, D.; Johansen, A.; Koh, J.; Ploennigs, J.; Agarwal, Y.; et al. Brick: Metadata schema for portable smart building applications. Appl. Energy 2018, 226, 1273–1292. [Google Scholar] [CrossRef]
- Compton, M.; Barnaghi, P.; Bermudez, L.; García-Castro, R.; Corcho, O.; Cox, S.; Graybeal, J.; Hauswirth, M.; Henson, C.; Herzog, A.; et al. The SSN ontology of the W3C semantic sensor network incubator group. J. Web Semant. 2012, 17, 25–32. [Google Scholar] [CrossRef]
- Janowicz, K.; Haller, A.; Cox, S.J.D.; Phuoc, D.L.; Lefrancois, M. SOSA: A Lightweight Ontology for Sensors, Observations, Samples, and Actuators. arXiv 2018. [Google Scholar] [CrossRef]
- Li, Y.; García-Castro, R.; Mihindukulasooriya, N.; O’Donnell, J.; Vega-Sánchez, S. Enhancing energy management at district and building levels via an EM-KPI ontology. Autom. Constr. 2019, 99, 152–167. [Google Scholar] [CrossRef]
- Chamari, L.; Petrova, E.; Pauwels, P. A web-based approach to BMS, BIM and IoT integration: A case study. In Proceedings of the CLIMA 2022 Conference 2022 The 14th REHVA HVAC World Congress, Rotterdam, The Netherlands, 22–25 May 2022. [Google Scholar] [CrossRef]
- Niccolucci, F.; Felicetti, A. Digital Twin Sensors in Cultural Heritage Ontology Applications. Sensors 2024, 24, 3978. [Google Scholar] [CrossRef]
- Hosamo, H.H.; Nielsen, H.K.; Kraniotis, D.; Svennevig, P.R.; Svidt, K. Digital Twin framework for automated fault source detection and prediction for comfort performance evaluation of existing non-residential Norwegian buildings. Energy Build. 2023, 281, 112732. [Google Scholar] [CrossRef]
- Falcone, M.; Origlia, A.; Campi, M.; Di Martino, S. From Architectural Survey to Continuous Monitoring: Graph-Based Data Management for Cultural Heritage Conservation with Digital Twins. Int. Arch. Photogramm. Remote Sens. Spat. Inf. Sci. 2021, XLIII-B4-2021, 47–53. [Google Scholar] [CrossRef]
- Massafra, A.; Costantino, C.; Predari, G.; Gulli, R. Building Information Modeling and Building Performance Simulation-Based Decision Support Systems for Improved Built Heritage Operation. Sustainability 2023, 15, 11240. [Google Scholar] [CrossRef]
- Massafra, A.; Coraglia, U.M.; Predari, G.; Gulli, R. Digital Decision Support System Prototyping for Building Performance Analysis and Management. In Proceedings of the 11th International Conference of Società Scientifica di Architettura Tecnica (Scientific Society of Architectural Engineering), Palermo, Italy, 12–15 June 2024; Corrao, R., Campisi, T., Colajanni, S., Saeli, M., Vinci, C., Eds.; Springer Nature: Cham, Switzerland, 2025; Volume 611, pp. 489–506. ISBN 978-3-031-71862-5. [Google Scholar]
- Di Turi, S.; Palladino, D.; Murano, G.; Centi, G.; Ronchetti, L.; Signoretti, P. Energy Efficiency of Complexes of Historic and Protected Buildings: Energy Audit of Case Studies and Assessment of the Retrofit Interventions (LA1.5); ENEA–Italian National Agency for New Technologies, Energy and Sustainable Economic Development: Rome, Italy, 2024. [Google Scholar]
- Pritoni, M.; Paine, D.; Fierro, G.; Mosiman, C.; Poplawski, M.; Saha, A.; Bender, J.; Granderson, J. Metadata Schemas and Ontologies for Building Energy Applications: A Critical Review and Use Case Analysis. Energies 2021, 14, 2024. [Google Scholar] [CrossRef]
- Jabi, W.; Chatzivasileiadi, A. Topologic: Exploring Spatial Reasoning Through Geometry, Topology, and Semantics. In Advances in Science, Technology & Innovation; Springer International Publishing: Cham, Switzerland, 2021. [Google Scholar]
- CSI. OmniClass: A Strategy for Classifying the Built Environment. Introduction and User’s Guide. Edition 2.1.22; CIS: Paducah, KY, USA, 2019. [Google Scholar]
- Arazzi, M.; Ligari, D.; Nicolazzo, S.; Nocera, A. Augmented Knowledge Graph Querying leveraging LLMs. arXiv 2025. [Google Scholar] [CrossRef]
- Massafra, A.; Jabi, W.; Gulli, R. Topological BIM for building performance management. Autom. Constr. 2024, 166, 105628. [Google Scholar] [CrossRef]
- Bortoluzzi, B.; Efremov, I.; Medina, C.; Sobieraj, D.; McArthur, J.J. Automating the creation of building information models for existing buildings. Autom. Constr. 2019, 105, 102838. [Google Scholar] [CrossRef]







| Layer | Description | Thickness (m) | Thermal Conductivity (W/mK) | Thermal Resistance (m2K/W) | Density (Kg/m3) | Specific Heat (J/KgK) | Thermal Transmittance (W/m2K) |
|---|---|---|---|---|---|---|---|
| Rsi | - | - | 0.1299 | - | - | - | |
| 1 | Internal Plaster | 0.02 | 0.7 | 0.029 | 1400 | 1000 | - |
| 2 | Bricks | 0.05 | 0.36 | 0.137 | 600 | 840 | - |
| 3 | Air gap | 0.06 | 0.18 | 1.33 | 1008 | - | |
| 4 | Tuff blocks | 0.6 | 0.7 | 0.86 | 1600 | 1000 | - |
| Rse | - | - | 0.04 | - | - | - | |
| 0.73 | 1.373 | 1.376 | - | - | 0.727 |
| ID | Name | Type | brick:isPartOf System | brick:hasLocation Space |
|---|---|---|---|---|
| AHU001 | AHU (below ceiling) | brick:Air_Handling_Unit | heatingSystem | CBC_PT.1 |
| AHU002 | AHU (below ceiling) | brick:Air_Handling_Unit | heatingSystem | CBC_PT.1 |
| FC001 | Fan coil | brick:Fan_Coil:Unit | heatingSystem | CBC_PT.3 |
| HP001 | Heat pump | brick:Packaged_Heat_Pump | heatingSystem | CBC_Ext |
| BL1.4-1 | How water boiler | Brick:Electric_Boiler | dhwSystem | CBC_P1.4 |
| Observation UID | sosa:madeBySensor | Quantity | Unit | Value | Timestamp |
|---|---|---|---|---|---|
| 4113968597 | pt_CBC_EEU | ElectricEnergyUsage | kWh | 4552.00 | 2021-01-01 |
| 4121189850 | pt_CBC_EEU | ElectricEnergyUsage | kWh | 4156.00 | 2021-02-01 |
| 4129153564 | pt_CBC_EEU | ElectricEnergyUsage | kWh | 4242.00 | 2021-03-01 |
| 4136520893 | pt_CBC_EEU | ElectricEnergyUsage | kWh | 3424.00 | 2021-04-01 |
| Observation UID | sosa:madeBySensor | Quantity | Unit | Value | Timestamp |
|---|---|---|---|---|---|
| temp1 | pt_PT_1-bl_CBC_temp | Temperature | C | 22.00 | 24/5/23 10.00 |
| temp2 | pt_PT_1-bl_CBC_temp | Temperature | C | 22.04 | 24/5/23 10.10 |
| temp3 | pt_PT_1-bl_CBC_temp | Temperature | C | 22.07 | 24/5/23 10.20 |
| temp4 | pt_PT_1-bl_CBC_temp | Temperature | C | 22.09 | 24/5/23 10.30 |
Disclaimer/Publisher’s Note: The statements, opinions and data contained in all publications are solely those of the individual author(s) and contributor(s) and not of MDPI and/or the editor(s). MDPI and/or the editor(s) disclaim responsibility for any injury to people or property resulting from any ideas, methods, instructions or products referred to in the content. |
© 2025 by the authors. Licensee MDPI, Basel, Switzerland. This article is an open access article distributed under the terms and conditions of the Creative Commons Attribution (CC BY) license.
Share and Cite
Massafra, A.; Coraglia, U.M.; Di Turi, S.; Palladino, D. Federated Data Modelling for Heritage Building Performance Management. Buildings 2026, 16, 27. https://doi.org/10.3390/buildings16010027
Massafra A, Coraglia UM, Di Turi S, Palladino D. Federated Data Modelling for Heritage Building Performance Management. Buildings. 2026; 16(1):27. https://doi.org/10.3390/buildings16010027
Chicago/Turabian StyleMassafra, Angelo, Ugo Maria Coraglia, Silvia Di Turi, and Domenico Palladino. 2026. "Federated Data Modelling for Heritage Building Performance Management" Buildings 16, no. 1: 27. https://doi.org/10.3390/buildings16010027
APA StyleMassafra, A., Coraglia, U. M., Di Turi, S., & Palladino, D. (2026). Federated Data Modelling for Heritage Building Performance Management. Buildings, 16(1), 27. https://doi.org/10.3390/buildings16010027

