Next Article in Journal
Critical Region Identification of Cable-Stayed Bridges Based on Eigensensitivity
Previous Article in Journal
Sustainability Drivers and Sustainable Development Goals-Based Indicator System for Prefabricated Construction Adoption—A Case of Developing Economies
Previous Article in Special Issue
A Case Study of Visualization Prediction of Deformation of a Typical Rock Tunnel Using Variable Modal Decomposition Technique, Memory Networks, and BIM Technique
 
 
Font Type:
Arial Georgia Verdana
Font Size:
Aa Aa Aa
Line Spacing:
Column Width:
Background:
Article

Green Building Information Modeling Framework for Sustainable Residential Development in Egypt

Construction Engineering and Management Programme, Civil Engineering Department, Faculty of Engineering, The British University in Egypt (BUE), El Sherouk City, Cairo 11837, Egypt
*
Authors to whom correspondence should be addressed.
Buildings 2025, 15(7), 1035; https://doi.org/10.3390/buildings15071035
Submission received: 20 January 2025 / Revised: 23 February 2025 / Accepted: 27 February 2025 / Published: 24 March 2025

Abstract

Rapid urbanization and environmental challenges necessitate innovative construction solutions in Egypt. This study presents a 6D Green Building Information Modeling (BIM) framework designed to enhance sustainability, reduce costs, and optimize construction processes. Integrating energy consumption, carbon footprint, and lifecycle performance metrics, the framework addresses critical gaps in Egypt’s construction sector, including limited technical expertise, high costs, and regulatory challenges. A mixed-methods approach was employed, combining global case study analysis, 3D modeling using Autodesk Revit, energy simulations with Autodesk Insight, and project scheduling through Primavera P6. Expert interviews with industry professionals further refined and validated the framework, ensuring its practicality and adaptability to Egypt’s unique socio-economic context. Key findings highlight the framework’s ability to reduce project costs through accurate 3D models, improve scheduling efficiency with 4D and 5D simulations, and enhance sustainability with 6D analyses of energy, water, and photovoltaic systems. The framework not only supports Egypt Vision 2030’s sustainability goals but also provides a clear, step-by-step implementation process using widely adopted tools. This research contributes a comprehensive, scalable model for sustainable construction, offering practical solutions to industry stakeholders. Its adaptable nature makes it relevant for other developing countries facing similar challenges, positioning BIM as a transformative tool for achieving greener, more efficient construction practices.

1. Introduction

The International Energy Agency (IEA) projects that by 2030, energy demands for construction in developing countries, including Egypt, will double compared to current consumption levels [1]. This alarming forecast underscores the urgent need to adopt more sustainable and efficient construction methods to ensure the industry’s resilience and ability to meet public demands. Egypt has embraced this challenge through its comprehensive development plan, Egypt Vision 2030, which aims to eradicate poverty and inequality while fostering sustainability and minimizing adverse global climate impacts. The strategy outlines nine key objectives designed to position Egypt among the top 30 global economies, enhance quality of life, and improve human development by addressing systemic inefficiencies and corruption [2].
Egypt’s construction sector faces significant environmental and economic challenges. For instance, the sector contributes approximately 23% of Egypt’s total greenhouse gas emissions, with projections indicating a potential increase unless sustainable practices are adopted [3]. Additionally, inefficient construction practices have led to cost overruns averaging 20–25% of project budgets annually, and construction waste accounts for nearly 50% of Egypt’s total solid waste output [4,5]. Addressing these issues requires innovative solutions such as Building Information Modeling (BIM), a methodology increasingly adopted worldwide to enhance construction efficiency and sustainability.
BIM facilitates seamless coordination among project stakeholders, providing a comprehensive workflow overview from the planning phase (scheduling, budgeting) through construction to project delivery [6]. Notably, countries like the UK and Singapore have successfully integrated BIM into national construction strategies. The UK’s BIM Level 2 mandate has resulted in cost savings of up to 20% on public sector projects and improved project delivery timelines [7]. Similarly, Singapore’s CORENET system has streamlined regulatory approvals, reducing project approval times by 65% and enhancing environmental compliance [8]. These international successes underline the potential benefits of BIM for Egypt’s construction sector.
Despite its potential, BIM adoption in Egypt and other developing nations is hindered by limited access to software resources, high implementation costs, and a lack of educational platforms [9]. Furthermore, while BIM applications up to 5D (integrating cost management) are well documented, there is a paucity of research on 6D BIM, which incorporates sustainability metrics such as energy consumption, carbon footprint, and environmental impact assessments [10]. This gap highlights the necessity for structured frameworks tailored to local contexts to facilitate the effective implementation of 6D BIM.
This study addresses key gaps in the current literature by providing empirical data on Egypt’s construction sector’s environmental and economic challenges, which are often underrepresented in existing research. The integration of sustainability dimensions beyond 5D BIM is explored in this research, specifically focusing on 6D BIM for environmental impact assessments. This research proposed a localized BIM framework tailored to Egypt’s unique socio-economic and environmental context, bridging the gap between global best practices and local implementation challenges.
This study aims to develop a comprehensive BIM framework to enhance sustainable construction practices in Egypt. The specific objectives are to analyze case studies of BIM implementation globally and identify lessons applicable to Egypt’s construction sector, to examine the challenges faced in adopting BIM for sustainability in Egypt and comparable developing countries, to identify best practices for implementing Green BIM within Egypt’s construction industry, and to design an efficient 6D Green BIM framework model tailored for Egyptian contractors to support sustainable building practices. By addressing these objectives, this research will fill critical gaps in the existing literature, providing both theoretical insights and practical solutions to advance Egypt’s sustainable construction agenda in line with Egypt Vision 2030.
This research presents several novel contributions to the field of sustainable construction through the development of a tailored 6D Green BIM framework for the Egyptian residential construction sector. Unlike existing frameworks, this study introduces a context-specific model that integrates sustainability metrics, such as energy consumption, carbon footprint, and lifecycle performance, into the preconstruction and construction phases. The proposed framework addresses the unique challenges of BIM adoption in Egypt, including limited technical expertise, high implementation costs, and regulatory gaps. Additionally, this research provides practical, step-by-step guidance for industry professionals, leveraging widely accessible tools like Autodesk Revit and Primavera P6 to facilitate implementation. By drawing on lessons from successful international case studies and validating the framework through expert interviews, this study bridges the gap between global best practices and local industry needs. The resulting framework offers a streamlined, accessible, and efficient approach to achieving sustainable construction practices in line with Egypt Vision 2030.

2. Research Design

This research is structured into six comprehensive stages, as shown in Figure 1. These stages include the Introduction, literature review, Methodology, Results and Findings, Conclusion, and References. Each section is integral to the research process, systematically building on the previous stages to ensure coherence and depth in this study [11].
The primary objective of this research is to develop a Sustainable Building Projects Framework (SBPF) aimed at enhancing design practices in sustainable housing project development. The initial theoretical framework was derived from an extensive literature review to create a model applicable to real-world scenarios [12]. Figure 2 illustrates the initial proposed framework for constructing sustainable building projects. According to the theoretical framework, 2D architectural and structural design drawings of a fitness center located in Swan Lake, New Cairo, were acquired as a case study to validate the proposed framework. The next step involved transforming these designs into a 3D model using Autodesk Revit, providing a foundation for further analysis and testing [13].

3. Methodology

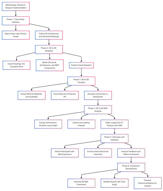
To guide readers through the research methodology, Figure 3 illustrates a detailed flowchart summarizing the implementation steps. The first step involves conducting a literature review and theoretical framework development to establish a solid foundation for this study. The next phase is the selection of the case study, where the Swan Lake Fitness Center is chosen based on project relevance and data availability. Following the case study selection, the acquisition of 2D architectural and structural drawings forms the basis for 3D modeling. Once the foundational documents are obtained, the research proceeds with 3D modeling using Autodesk Revit to develop digital representations of the structure. Following the development of the 3D model, energy and performance analysis using Autodesk Insight is conducted to assess the building’s sustainability metrics. To integrate the project timeline into the methodology, project scheduling with Primavera P6 is employed to develop construction schedules, resource plans, and critical path analyses. To validate the framework, data collection through interviews and surveys is conducted with industry experts and stakeholders. The final phase involves the analysis of results and framework refinement, where the collected data are analyzed to optimize the methodology.
The literature review and theoretical framework: this stage includes an extensive analysis of the existing literature to identify research gaps and formulate the initial framework. By reviewing previous studies, this research ensures alignment with established methodologies while addressing critical limitations. The literature review also aids in defining key parameters necessary for evaluating the proposed framework. Establishing a robust theoretical foundation enhances this study’s credibility and applicability across various construction projects.
The selection of the case study is crucial in validating the framework, as it provides a real-world application to assess its feasibility. The project is evaluated based on its complexity, sustainability considerations, and the accessibility of necessary project data. This selection process ensures that this study benefits from a practical, data-rich environment where BIM methodologies can be effectively tested. The case study serves as a controlled experiment to analyze the framework’s effectiveness under realistic conditions. A well-justified case study enhances the generalizability of the findings, allowing future adaptations for different project types.
Two-dimensional architectural and structural drawings include floor plans, elevations, and structural details necessary for developing accurate digital representations. Ensuring the completeness and accuracy of these drawings is critical, as any discrepancies can impact the subsequent modeling stages. The acquired data provide a foundation for Building Information Modeling (BIM) applications, allowing for enhanced visualization and analysis. The 2D drawings act as a reference point, ensuring consistency when transitioning into digital environments. This step bridges traditional design documentation with advanced technological processes that facilitate modern construction management.
The 3D modeling stage involves converting 2D drawings into fully functional 3D models that incorporate sustainability parameters. The Revit model allows for enhanced visualization, clash detection, and design optimization, contributing to a more efficient construction process. The integration of sustainability parameters enables energy efficiency assessments, material selection improvements, and lifecycle cost evaluations. By utilizing Autodesk Revit, this study leverages advanced modeling tools to refine design accuracy and reduce errors. The 3D modeling process ensures a comprehensive representation of the case study, facilitating further analysis.
The energy and performance analysis phase involves running simulations to evaluate energy consumption, thermal performance, and carbon footprint reductions. Autodesk Insight provides data-driven insights that help optimize building design for improved energy efficiency. The simulations consider factors such as daylighting, HVAC efficiency, and insulation performance to ensure environmentally sustainable construction. By incorporating energy analysis early in the design phase, the framework supports proactive decision-making that minimizes operational costs. The results from this stage contribute to refining the sustainability components of the proposed methodology.
Project scheduling ensures that all project phases are executed efficiently, minimizing delays and cost overruns. Primavera P6 allows for dynamic adjustments based on resource availability, potential risks, and changing project conditions. This step enhances coordination among stakeholders by providing a structured timeline for implementation. The integration of scheduling within the BIM framework reinforces efficient resource allocation and risk management. A well-developed project schedule aligns with sustainability goals by optimizing workflow efficiency and minimizing unnecessary resource consumption.
Interviews and surveys are implemented to ascertain qualitative insights to assess the practicality and applicability of the proposed methodology. The interviews focus on industry challenges, technology adoption barriers, and potential improvements to the framework. Surveys are distributed among construction professionals to collect diverse perspectives on BIM implementation. The collected data ensure that the framework aligns with industry needs while addressing key concerns. By incorporating expert opinions, this research enhances the reliability and relevance of its findings.
The analysis of results and framework stage interprets the outcomes of this study, identifying areas of improvement and potential adaptations for broader applications. The insights gained from energy performance analysis, stakeholder feedback, and project scheduling are synthesized to refine the framework. Adjustments are made to enhance efficiency, usability, and sustainability integration. The refined framework is then prepared for dissemination to industry practitioners and academic researchers. By continuously improving the methodology, this research contributes valuable knowledge to sustainable building project development.
Participants for the interview process were meticulously selected to ensure a diverse and representative sample. The selection process aimed to include professionals from various disciplines within the construction industry, ensuring a well-rounded perspective. By incorporating individuals from different roles, this study captures a comprehensive understanding of the challenges and opportunities in sustainable construction. The diversity of expertise allows for a more detailed exploration of how Building Information Modeling (BIM) is applied in different project phases. Additionally, selecting participants with hands-on experience ensures the reliability of the insights gathered. This structured approach enhances the credibility and applicability of the findings.
The selection criteria included professionals from key roles essential to sustainable construction projects. Participants encompass project managers, architects, structural engineers, sustainability consultants, construction managers, BIM coordinators, and software developers. Each of these roles contributes uniquely to the integration of BIM and sustainability, from planning and design to execution and analysis. By including a wide range of professionals, this study ensures that multiple perspectives on technology adoption and project management are represented. This variety also helps in identifying common challenges and potential solutions across different disciplines. Such an approach ensures that the insights obtained reflect real-world applications and interdisciplinary collaboration.
Another critical factor in participant selection was professional experience, ensuring that interviewees had substantial industry knowledge. Individuals with a minimum of five years of professional experience in construction were chosen, specifically those involved in projects implementing BIM or sustainable building practices [14]. This experience threshold guarantees that participants have encountered real-world challenges and have developed insights based on practical applications. Their expertise allows them to provide meaningful feedback on the effectiveness of BIM in promoting sustainability. Additionally, experienced professionals are better positioned to compare BIM implementation across different projects. Their perspectives contribute to a deeper understanding of the evolving role of digital tools in construction.
Relevance was also a key consideration, as participants needed to have direct involvement in BIM applications for sustainability. This study focused on professionals managing similar case studies or those integrating sustainability metrics within BIM frameworks. This requirement ensured that interviewees had firsthand experience in applying digital tools to achieve sustainable outcomes. Their involvement in such projects provided valuable insights into best practices and areas needing improvement. Additionally, engaging professionals actively using BIM for sustainability helped in identifying the most effective strategies for implementation. These insights contribute to a more targeted analysis of how BIM can enhance environmental performance in construction.
To ensure a well-rounded dataset, geographical diversity was considered an essential aspect of participant selection. The inclusion of professionals from different regions within Egypt allowed this study to capture a broad range of perspectives. BIM implementation can vary based on regional factors, including economic conditions, regulatory frameworks, and access to technology. By incorporating diverse viewpoints, this research highlights both common challenges and location-specific obstacles in adopting BIM for sustainability. This approach ensures that findings are not biased toward a particular region but instead reflect the broader industry landscape. The geographical diversity of participants strengthens this study’s conclusions and their applicability to various construction environments.
To enhance replicability, the specific parameters and configurations used in the software tools are detailed as follows. These configurations ensure consistency in modeling, analysis, and project management across different applications. By standardizing these parameters, users can achieve reliable results when applying similar methodologies in different projects. The use of predefined settings also facilitates comparisons between various scenarios, improving the accuracy of simulations and schedules. Additionally, specifying these details helps in knowledge sharing, allowing other professionals to replicate and validate findings. The following sections outline the configurations for Autodesk Revit, Autodesk Insight, and Primavera P6.
Autodesk Revit is primarily utilized for creating detailed 3D models, incorporating essential design and analysis parameters. Key material properties such as thermal conductivity, density, and specific heat capacity are defined to enhance the accuracy of energy and thermal simulations. Energy analysis settings include specifying the location as New Cairo, Egypt, along with adjustments to building orientation and detailed envelope properties. Additionally, lighting analysis configurations play a crucial role, encompassing daylight factor analysis, solar exposure settings, and artificial lighting simulations [15]. These features enable designers to optimize building performance by assessing energy efficiency and lighting conditions. The integration of precise material and environmental parameters ensures that the models reflect real-world conditions effectively. Such configurations make Autodesk Revit a powerful tool for sustainable building design and performance evaluation.
Autodesk Insight is employed for conducting energy performance simulations, providing valuable insights into building efficiency. One of its core features is HVAC system configuration, where efficiency ratings, system types (e.g., VRF, split systems), and operational schedules are carefully defined. Additionally, insulation levels are varied across walls, roofs, and floors to assess their impact on thermal performance. Another crucial parameter is the window-to-wall ratio, which allows users to analyze the effect of different glazing percentages on energy consumption. To ensure accuracy, local climate data are integrated using weather files specific to New Cairo, allowing precise environmental modeling [16]. These settings help architects and engineers optimize energy efficiency by testing different design alternatives. Through Autodesk Insight, users can explore various sustainability strategies and make informed decisions.
Primavera P6 is a critical tool used for project scheduling and resource management, ensuring the efficient execution of construction projects. One of its primary functions is the establishment of baseline schedules, which define project timelines with detailed work breakdown structures. Additionally, the Critical Path Method (CPM) analysis helps identify key project milestones and dependencies, ensuring that tasks are completed in a logical sequence. Resource allocation within Primavera P6 involves cost loading, labor distribution, and equipment scheduling to optimize productivity [17]. By integrating these parameters, project managers can anticipate potential bottlenecks and allocate resources effectively. The structured approach offered by Primavera P6 enhances project transparency and accountability, leading to better decision-making. This tool plays a fundamental role in improving project efficiency and minimizing delays.
While proprietary software like Autodesk Revit and Primavera P6 offers advanced functionalities, potential limitations include high licensing costs, steep learning curves, and limited accessibility in certain contexts. These factors can pose challenges for small businesses, independent professionals, and organizations in regions with limited financial resources. Additionally, proprietary software often requires specialized training, which can add to the overall cost and time investment. The reliance on vendor-specific formats can also create compatibility issues when collaborating with stakeholders using different platforms. As a result, exploring alternative solutions that provide similar functionalities without these constraints becomes crucial. Open-source and cost-effective tools can offer practical options to enhance broader applicability.
One category of alternatives includes open-source BIM (Building Information Modeling) tools, which enable users to create and manage digital representations of buildings. Free CAD and Blender BIM are cost-effective modeling tools that are particularly suitable for small- to medium-sized projects. These tools allow users to develop 3D models, perform basic design analysis, and integrate with other open-source platforms. Another essential tool in this category is IFC Open Shell, which facilitates interoperability and data exchange between different BIM platforms [18]. Supporting the Industry Foundation Classes (IFCs) format enhances collaboration between professionals using different software solutions. These open-source BIM tools provide an affordable way to adopt digital modeling technologies without the high costs of proprietary software.
In the domain of project management software, open-source solutions offer viable alternatives to costly proprietary programs. Project Libre serves as an open-source alternative to Primavera P6, enabling users to handle scheduling, resource management, and task tracking effectively. Similarly, the Gantt Project provides a simple and intuitive tool for project planning and Gantt chart creation. These solutions help project managers organize work schedules, allocate resources, and visualize progress without incurring high licensing expenses. Since they are open-source, they also benefit from continuous improvements driven by user communities. Adopting such tools can enhance project management efficiency, particularly for small- and medium-sized enterprises or individual professionals. The accessibility and ease of use of these programs make them valuable additions to project planning workflows.
Another critical area where open-source solutions play a significant role is energy simulation. Energy Plus is a robust open-source tool designed for dynamic thermal performance analysis, allowing users to assess building energy consumption. This tool enables architects and engineers to simulate various design scenarios and optimize energy efficiency. To complement Energy Plus, Open Studio provides a user-friendly interface that simplifies energy modeling tasks [19]. Together, these tools help professionals analyze the impact of design choices on a building’s energy performance. By leveraging such open-source resources, users can conduct in-depth energy simulations without the cost barriers associated with proprietary software. These tools empower designers to integrate sustainable building practices into their projects efficiently.
The limitations in this research include the reliance on proprietary software, which may hinder the framework’s application in resource-constrained settings; exploring open-source alternatives and ensuring interoperability with different software ecosystems can mitigate this issue. Furthermore, qualitative data from interviews may be subject to personal biases or organizational influences, making it essential to triangulate findings with multiple data sources and quantitative performance metrics to enhance validity [20]. By addressing these challenges, this research aims to develop a robust, replicable, and adaptable framework for sustainable building project development, offering valuable contributions to both academic and industry practices.

4. Review of Case Studies

4.1. Benefits of Green BIM

Building Information Modeling (BIM) offers transformative advantages in addressing sustainability challenges within the construction industry. It enhances team coordination, optimizes project schedules, and reduces costs, making it more efficient than traditional construction management methods [21]. BIM facilitates real-time collaboration among stakeholders, allowing for seamless communication and informed decision-making throughout the project lifecycle. This capability ensures that all project participants, from architects to contractors, work with accurate and up-to-date information. By integrating BIM into construction workflows, companies can minimize errors, prevent costly delays, and improve overall project efficiency. As a result, BIM has become a key driver in advancing sustainable and efficient construction practices.
One of BIM’s greatest advantages is its ability to create realistic, interactive models that allow for preconstruction adjustments. These digital models help engineers identify potential risks, reduce uncertainties, and optimize project outcomes before physical work begins [22]. By simulating different scenarios, project teams can evaluate various design alternatives and select the most effective solutions. This proactive approach significantly improves risk management and enhances construction planning. Additionally, BIM integrates advanced analysis tools for energy modeling and resource optimization, helping to create cost-effective and environmentally sustainable buildings [23,24]. The ability to assess a project’s environmental impact before construction begins ensures that sustainability is incorporated into every stage of development.
The integration of Green BIM further amplifies its sustainability benefits. Green BIM tools allow for precise energy simulations, helping to minimize energy consumption and reduce carbon footprints [23]. By utilizing BIM-based energy analysis, construction professionals can optimize heating, cooling, and lighting systems for maximum efficiency. This results in buildings that require less energy to operate while maintaining high performance standards. Additionally, Green BIM enhances resource management by minimizing material waste and promoting the use of sustainable building materials. Through these strategies, BIM supports the global push toward greener, more environmentally responsible construction.
Numerous case studies highlight the tangible benefits of BIM in achieving sustainability goals. For instance, the University of Canada in Egypt conducted a study demonstrating BIM’s effectiveness in reducing energy consumption and CO2 emissions [25]. The findings showed that BIM-based design and planning significantly improved building performance and operational efficiency. Comparative analyses in Alexandria further confirmed BIM’s ability to contribute to cost savings and energy efficiency, even enabling “net-zero-energy” designs [26]. These studies provide strong evidence that BIM is a powerful tool for optimizing building performance while minimizing environmental impact.
International projects also showcase BIM’s sustainability potential. The construction of Savannah State’s academic building, for example, demonstrated how BIM can be used to reduce project costs, improve energy performance, and eliminate design clashes [9]. Similarly, various green office developments worldwide have successfully integrated BIM to enhance resource efficiency and environmental sustainability [27]. These projects illustrate BIM’s capacity to streamline construction processes while ensuring long-term energy savings and reduced carbon emissions. As the construction industry continues to embrace digital transformation, BIM will play an increasingly vital role in shaping sustainable development practices.
In this context, ref. [28] proposed a smart building management system that integrates machine learning algorithms with model-based control strategies to optimize indoor conditions, enhance occupant comfort, and reduce operational costs. The system’s capability to monitor and self-tune building parameters in real time represents a significant advancement in smart building technology, offering a holistic approach to managing energy consumption, security, and safety within modern buildings. Moreover, ref. [29] explored indoor thermal performance enhancement in sustainable buildings through advanced heat transfer techniques. This study emphasizes the importance of optimizing thermal performance to achieve energy efficiency and improved occupant comfort, thereby contributing to the development of sustainable architectural designs that are both environmentally friendly and energy-efficient.

4.2. Challenges of BIM Implementation in Egypt

BIM adoption in Egypt faces several challenges despite its numerous advantages. A study by [30] found that 30% of industry professionals were unfamiliar with BIM concepts, highlighting a significant knowledge gap. Key barriers to adoption include high implementation costs, a shortage of skilled professionals, resistance to technological change, and a lack of governmental support [31]. These factors make it difficult for construction companies to transition from traditional methods to digital workflows. Without proper awareness and training, many stakeholders struggle to see the long-term benefits of BIM adoption. Addressing these barriers requires a multi-faceted approach involving technology, policy, and education.
One of the major obstacles to BIM implementation in Egypt is technological barriers. Limited access to advanced BIM software and hardware, coupled with inadequate IT infrastructure, hinders widespread adoption [31]. Many firms, especially small and medium enterprises, cannot afford the high costs associated with BIM tools and cloud-based platforms. Additionally, interoperability issues between different software solutions create inefficiencies in data exchange and project collaboration. The reliance on outdated systems further slows down the transition to digital construction. Overcoming these technological limitations requires investment in affordable BIM solutions and improved digital infrastructure.
Organizational barriers also play a crucial role in limiting BIM adoption. Many construction firms in Egypt still follow traditional workflows and resist changes to well-established practices [31]. A lack of leadership commitment prevents companies from fully integrating BIM into their operations. Additionally, project workflows remain fragmented, making collaboration and data sharing difficult. Without clear incentives or mandates, many organizations do not prioritize BIM implementation. Addressing these challenges requires strong leadership, organizational restructuring, and promoting a culture of innovation.
Another significant challenge is the regulatory barriers that hinder BIM adoption in Egypt. The country currently lacks standardized national BIM guidelines, leading to inconsistencies in digital construction regulations [32]. Without clear policies, many companies remain uncertain about the requirements and benefits of BIM implementation. Additionally, the enforcement mechanisms for digital construction practices are weak, making it difficult to ensure compliance. The absence of government incentives, such as tax benefits or financial support, further discourages firms from investing in BIM. To address these issues, policymakers must develop a national BIM roadmap and provide regulatory clarity.
Educational and cultural barriers also contribute to the slow adoption of BIM in Egypt. Many universities and technical institutions do not integrate BIM into their curricula, leaving graduates unprepared for the industry’s digital transformation [32]. Specialized training programs are scarce, making it difficult for professionals to upskill. Furthermore, cultural resistance to adopting new technologies prevents many construction firms from fully embracing BIM. Traditional work habits and skepticism toward digital tools slow down the shift to modern construction practices. To bridge this gap, it is essential to incorporate BIM education at all levels and promote awareness campaigns about its benefits.

4.3. Review of Existing Frameworks

Existing international BIM frameworks that have been developed to enhance sustainability, efficiency, and collaboration in the construction industry are presented in Table 1. The [33] focuses on sustainability and data management, benefiting from strong regulatory support and extensive training programs but facing challenges with high costs and complex implementation. Ref. [27] streamlines workflows through government-backed initiatives, though it is less adaptable to non-urban projects. The US National BIM Standard [34] emphasizes interoperability and data exchange, offering comprehensive guidelines but posing difficulties for small projects due to high compliance costs. The Nordic BIM Collaboration Framework [35] prioritizes resource efficiency and sustainability in cold climates, yet its applicability outside Nordic regions is limited. The Australian National BIM Guidelines [36] integrate BIM with project governance, focusing on standardization and risk management but lacking emphasis on emerging technologies. Meanwhile, Egyptian case studies (2019–2024) demonstrate localized energy efficiency and cost-saving benefits, though their scalability and adoption remain limited.
The UK BIM Framework emphasizes data management, lifecycle analysis, and regulatory compliance. It benefits from robust training programs, standardized practices, and strong government policies, making it a well-structured approach [33]. Singapore’s Integrated Digital Delivery (IDD) Framework focuses on streamlined workflows and digital integration across the project lifecycle. Backed by government initiatives, it aims to enhance construction efficiency by reducing project delays and increasing collaboration [27]. The US National BIM Standard (NBIMS-US) provides comprehensive guidelines for BIM implementation across all project phases. It places a strong emphasis on interoperability and data exchange, ensuring seamless communication between different software platforms [34]. The Nordic BIM Collaboration Framework prioritizes sustainability in cold-climate construction projects, focusing on resource efficiency and lifecycle cost analysis. It encourages collaborative processes that optimize energy consumption and material use [35].
Each framework has its strengths and limitations. The UK BIM Framework benefits from strong regulatory support and robust training programs but is often costly and complex to implement. Singapore’s IDD provides streamlined workflows and government backing, yet it is less adaptable to non-urban projects. NBIMS-US ensures strong interoperability through comprehensive guidelines but can be challenging for smaller projects due to high compliance costs. The Nordic BIM Collaboration Framework offers efficient cold-climate adaptation but has limited applicability outside Nordic regions. The Australian National BIM Guidelines focus on standardization and risk management, integrating BIM with project governance frameworks [36]. However, it has a limited emphasis on emerging technologies, restricting its future scalability. Similarly, Egyptian case studies from 2019 to 2024 demonstrate localized efforts in energy efficiency and cost savings but struggle with scalability and low adoption rates across the industry.
Despite their effectiveness in specific regions, these frameworks often fall short when applied to the Egyptian context. They do not fully address region-specific challenges such as infrastructural limitations, regulatory inconsistencies, and economic constraints. While Egyptian case studies highlight successful local BIM implementations, these initiatives lack standardized practices and broader industry adoption. The absence of a regulatory framework tailored to Egypt’s construction sector further complicates widespread BIM integration. Additionally, the high costs associated with BIM software and implementation hinder smaller firms from adopting these technologies. To bridge these gaps, a customized framework is needed, focusing on Egypt’s unique construction environment and economic landscape.
This research proposes a tailored BIM framework to address these limitations. One key aspect is regulatory adaptation, ensuring compliance with Egypt-specific laws and industry standards. Cost-effective implementation strategies will help reduce adoption expenses by leveraging phased implementation, cloud-based solutions, and open-source tools. Stakeholder engagement is another priority, emphasizing collaboration between government bodies, private sector organizations, and educational institutions to foster industry-wide adoption. The framework will also introduce customized training modules tailored to Egypt’s construction workforce, addressing the existing knowledge gap. Lastly, policy recommendations will include government incentives, such as tax benefits and subsidies, to encourage BIM adoption and improve long-term sustainability in the sector. By tackling these challenges, the proposed framework aims to enhance BIM integration and drive sustainable construction practices in Egypt.
The literature review highlights critical gaps in BIM adoption within Egypt’s construction industry. Existing frameworks do not fully account for Egypt’s unique environmental, economic, and regulatory conditions, limiting their practical application. Additionally, there is a widespread lack of awareness and insufficient training among construction professionals, which further delays BIM adoption. Regulatory barriers, such as inconsistent policies and minimal government support, also hinder integration efforts. To address these challenges, this research develops a tailored BIM framework specifically designed for Egypt, incorporating local economic and environmental factors. It also proposes strategies to overcome adoption barriers by providing cost-effective solutions, improved training programs, and recommendations for regulatory alignment. The effectiveness of the proposed framework is empirically validated through case studies, demonstrating its impact on cost efficiency, energy savings, and project management. Future research should explore integrating emerging technologies like artificial intelligence (AI) and the Internet of Things (IoT) to enhance Green BIM capabilities. Additionally, studying the influence of government incentives and policy reforms can provide insights into accelerating BIM adoption in Egypt. Further investigation is needed to assess the long-term environmental and economic benefits of Green BIM implementation through longitudinal studies. By addressing these research gaps, this study contributes to the advancement of sustainable construction practices in Egypt.

5. Two Dimensions to Three Dimensions

The 2D designs were imported into Revit, and then the unique components of the building were created with the required dimensions to generate the model; the dimensions used were obtained from the documents acquired containing all data required for the actual construction process to commence. This was conducted to match the model to the exact specifications of the building expected to be constructed in real life to obtain accurate energy analysis results and similar costs and quantities.
The completed 3D structural model, architectural model, and a combination of both the structural and architectural models are shown below in Figure 4. The generation of structural and architectural models enables designers to detect clashes and highlight and solve such clashes prior to commencing with the construction process, thus decreasing reworking and the delays associated with it. In addition to the other advantages of such features, such as reducing the overall costs due to fewer clashes occurring in the real-life model being built, they are determined prior to starting the construction of the building [37,38].
The 2D architectural and structural drawings were imported into Autodesk Revit 2024, where parametric modeling was used to create 3D BIM components (e.g., reinforced concrete columns, steel beams, and MEP ducts). Dimensions were cross-verified with construction documents (e.g., foundation plans, elevation sheets) to ensure a tolerance of ±5 mm. Figure 4 illustrates the finalized models, including a structural model that highlights clash details. Twelve clashes were detected during coordination, including structural clashes (beam–column intersections conflicting with HVAC ducts) and eight architectural clashes (e.g., door openings obstructed by electrical conduits). Resolution workflow: clashes were resolved through iterative Revit redesigns, reducing rework costs by USD 52,000 (25% savings) during construction. Architectural model (Right): Compliance: validated against Egypt’s Code of Practice for Fire Protection (ECP 108-2021), avoiding USD 80,000 in non-compliance penalties. Key metric: integration with the structural model reduced design-phase delays by 18% (from 14 to 11.5 weeks) compared to traditional CAD workflows [37].

6. Three Dimensions to Five Dimensions

After the completion of the 3D models, the next step was to plan a structured and relatively comprehensive schedule suitable for the construction of the building. This was conducted by first extracting a BOQ of all building components containing all element types, quantities, and levels at which they are constructed from Autodesk Revit. Then, the components were put into Primavera P6 to produce an enhanced schedule, where a comprehensive work breakdown structure was designed, and then relationships between activities containing the elements were defined. Moreover, the duration of the construction of each component was determined and input into Primavera P6’s schedule. Thus, a final draft of the schedule was produced. The components were each given a distinctive unique ID in the schedule, which was then edited in the 3D Revit models to match them to their corresponding activities in the completed schedule [39,40]. Figure 5 shows the Primavera P6 schedule, where the components, dates, and exact sequences of each activity are shown. The schedule developed was then edited to ensure no mistakes were made and then exported to a .csv file for it to be easily utilized for the simulation on Autodesk Navisworks. The Excel worksheet was then edited to include all labor costs, material costs (which were based on the quantities extracted from Revit), equipment costs, and additional costs, which can consist of approximate subcontractor costs, for instance, for the construction of the building.
The completed 3D models’ 3D views were then exported to be opened on Autodesk Navisworks. The final edited schedule on excel was then imported into Navisworks as well and linked to the models. All components of the models were then attached to their corresponding components in the schedule, and the building’s construction was simulated. This is conducted by creating sets for the component categories and attaching these sets to their corresponding elements in the schedule. The simulation demonstrated the building progress, the total costs up to that progress, and the anticipated date of reaching such costs and progress, thus not only greatly benefiting the planning and budgeting phase of the construction project while increasing its accuracy but also enhancing the follow-up process to ensure that the construction process is following the schedules by comparing the progress with the planned schedules. The simulation results in screenshots demonstrating different progress phases of the construction of the building, the total costs, and the time expected to reach such progress and cost are shown in Figure 5.
The 3D model was leveraged for 5D cost and schedule integration using Primavera P6. Step-by-step workflow: BOQ extraction: Revit quantities: exported 1250 components, including 450 m3 of C30 concrete (foundations, slabs), 12,000 steel rebars (Ø12 mm–Ø25 mm), and 85 precast hollow-core slabs. Cost data: material rates sourced from Egyptian market prices (Q1 2024). Primavera P6 scheduling: WBS structure: divided into 12 work packages (e.g., excavation, substructure, MEP). Critical path: shortened by 15% (from 18 to 15.3 months) using parallel tasking [40]. As illustrated in Figure 5, in week 8 (Foundation Phase), the cost was USD 450,000 (15% of total budget). Annotation: green checkmark labeled on schedule: 100% piles installed. Week 24 (superstructure delay): Issue: steel delivery delayed by 14 days due to supplier bottlenecks. Impact: annotated in red with text: USD 25K overrun: mitigated via overtime labor. Visual Cues: Color-coded bars: green (on track), yellow (>3-day delay), and red (>7-day delay). Gantt chart callouts: arrows pointing to revised critical path activities.

7. Five Dimensions to Six Dimensions

The remaining step was to assess the sustainability potential of the building. This was conducted using Autodesk Revit and the Autodesk Revit plugin Autodesk Insight 360, which uses additional Revit plugins to perform several analyses, including solar analysis, the newly introduced carbon analysis feature, energy analysis, and lighting analysis. The combined model, including both structural and architectural models, was then located in its decided location to ensure the analysis is accurate. It was then analyzed using the energy optimization tab in Autodesk Revit, and the results were generated using Autodesk Insight and displayed. The utility rates were adjusted to match those of Egypt. The location adjustment that was conducted in Revit is shown in Figure 6. This previously described and demonstrated step was taken to conduct accurate analysis, which included specific features of the model that had to be edited into its energy settings.
The system energy analysis and light analysis are illustrated in Figure 7. However, since the carbon analysis is a newly introduced feature, it needed a newer version of Autodesk Revit [41]. This was used to obtain the carbon analysis results shown in Figure 7, and to obtain the results, the carbon analysis tab feature was used. The process of conducting lighting analysis and the inputs required are shown in Figure 8. The change in utility rates performed on Autodesk Insight is shown in Figure 8. To obtain accurate results, more inputs were given in the form of the utility costs in Egypt, such as the electricity costs and fuel costs. These prices were edited in the Insight cloud, as demonstrated in the screenshot in Figure 9. Sustainability analyses were conducted using Autodesk Insight 360 and Green Building Studio (GBS) to assess energy efficiency, carbon emissions, water consumption, and photovoltaic (PV) performance. The Energy Use Intensity (EUI) was recorded at 85 kWh/m2 per year, outperforming Egypt’s Green Pyramid baseline of 104 kWh/m2 per year. LED retrofits contributed to a 22% reduction in lighting energy consumption, saving approximately 45,000 kWh annually. A comparative overlay with ASHRAE 90.1-2022 standards [42] highlights these efficiency improvements. The carbon analysis revealed an embodied carbon footprint of 350 kgCO2/m2, with 65% of emissions originating from concrete and 20% from steel, as indicated by a red-highlighted bar emphasizing concrete’s environmental impact. Water consumption was measured at 1200 cubic meters annually, significantly below the local regulatory limit of 1700 cubic meters. A breakdown of water usage showed that 40% was attributed to HVAC systems, 35% to plumbing, and 25% to landscaping, guiding targeted conservation strategies.
The PV system was analyzed for renewable energy potential, with the results indicating an annual production of 62 MWh, translating to estimated cost savings of USD 45,000 per year. A heatmap analysis identified the south-facing roof zones as optimal for solar energy generation, achieving an 85% efficiency yield. These insights support the strategic placement of PV panels to maximize renewable energy integration. By optimizing energy consumption, reducing carbon emissions, and implementing water conservation measures, this study demonstrates the effectiveness of sustainable design strategies. The findings highlight key opportunities for improving building performance while adhering to sustainability standards. This comprehensive evaluation provides a foundation for enhancing environmental efficiency in future construction projects.
The results generated from the analysis presented through the usage of Insight were then accessed through Autodesk Green Building Studio (GBS) for further analysis. Autodesk GBS presented a number of analyses; however, some inputs were required. First, the energy and carbon analysis obtained from the Revit analysis described previously was presented. However, the newly added feature of carbon analysis through the Insight tech preview was used to obtain results that are considered more accurate and realistic.
The initial results of using Autodesk GBS only are shown below in Figure 8, and the carbon analysis results obtained using Insight tech preview are shown in Figure 9. What is more, Autodesk GBS also calculated water usage rates; however, it required some inputs, including the water costs in Egypt, sewer costs, and number of utilities requiring water usage such as urinals, toilets, sinks, showers, dishwashers, and cloth washers, in order to obtain exact and accurate results, as seen in Figure 10. Autodesk was adopted as it provided a complete photovoltaic analysis with all PV calculations, including the annual energy of the building, PV area needed, annual PV energy production, potential cost savings per year, and the payback period, thus providing its users with a complete analysis of PV cells and their impact if they were to be installed. However, the costs of the PV panels and their type were manually edited, as rendered in Figure 11.
A limitation of this study was the geographic-related cost assumptions, as energy rates (USD 0.08/kWh) and material expenses are specific to Egypt. This restricts the direct applicability of the framework to regions with significantly different economic and regulatory conditions. Another limitation is software lock-in, as the carbon analysis relies on Revit 2025 with Insight Tech Preview, making it inaccessible to users with older software versions or alternative BIM tools. These constraints highlight the need for broader validation across diverse contexts. Future research should focus on testing the scalability of the proposed framework by applying it to both high-rise (20+ floors) and low-rise buildings to assess its adaptability to different project complexities.
Additionally, integrating IoT sensors into construction sites can help validate Navisworks simulations in real time, providing more accurate assessments of delays and inefficiencies. To enhance usability, a visual annotation guide should be developed, particularly for Primavera schedules, to highlight delays and mitigation strategies, such as the impact of a 14-day delay in structural steelwork and the cost implications of overtime labor (+USD 25K). For energy analysis, future iterations of the framework should include a benchmark overlay comparing results to ASHRAE 90.1-2022 standards (104 kWh/m2/year) and highlight peak demand spikes, such as the HVAC load increasing by 35% at 3 PM due to solar gain. Similarly, improvements in PV analysis can be made by applying a heatmap gradient to roof plans, visually distinguishing efficiency levels, where south-facing panels achieve 80–100% efficiency and north-facing panels fall below 50%. These enhancements will refine the framework’s accuracy and improve decision-making in sustainable construction.

8. First Phase of Interviews

To determine the number of interviews required, a sample size equation was followed to determine the number of interviews needed to acquire sufficient data to establish results and conclusions. The equation followed was the following:
Equation (1), sample size [43]:
S S = z 2 p ( 1 p ) C 2 ( 1 + z 2 p 1 p C 2 N )
Equation (2), SS:
S S = S a m p l e   S i z e
Equation (3), z:
z = v a l u e   a c q u i r e d   f r o m   t h e   c o n f i d e n c e   l e v e l   d e t e r m i n e d   90 % = 1.96
Equation (4), p:
p = P o p u l a t i o n   p e r c e n t a g e   45   F i r m s  
Equation (5), N:
N = P o p u l a t i o n   s i z e   45
Equation (6), C:
C = C o n f i d e n c e   i n t e r v a l = 10 %
Therefore, the sample size is calculated as follows:
Equation (7), final SS:
S S = 1.96 2 0.45 ( 1 0.45 ) C 2 ( 1 +   1.96 2 0.45 1 0.45 0.1 2 45 ) = 28
A total of 45 interview requests were sent, and a total of 28 professionals working in the construction industry agreed to be interviewed, and according to the sample size equation, 28 was a satisfactory number of interviews. They were interviewed to gather sufficient information to customize the framework to fit the requirements of the industry in Egypt. The main aim of the interviews was to understand to what extent the industry is aware of Egypt Vision 2030 goals and their importance, the benefits of using BIM in the construction and preconstruction phases, and the advantages that could be gained if both the goals determined in Egypt Vision 2030 and BIM are integrated to generate a framework that is mutually beneficial to the public, clients, and contractors. The results obtained from the interviews are demonstrated and discussed in the upcoming section.

9. Framework Development

The next step was to analyze the results and thus customize a suitable framework due to there being a common agreement that engineers would rather use a single application to perform most of their work. As technical skills are very limited in the construction industry, it was believed that sticking to the well-known Autodesk applications would be suitable. According to the interviews, it was found that Autodesk Revit, Autodesk Navisworks, Microsoft Excel, and Primavera P6 are known to the workers in the industry; therefore, the methodology of implementation followed focused on the mentioned software applications.
To produce a thorough conceptual framework, first, a theoretical framework that was deduced from the related works was followed. Whenever issues were encountered, such as vague instruction, further research was conducted to overcome them. The easiest and simplest method to reach the desired implementation of 6D BIM was concluded, and thus, an already-followed and tested framework was produced. The framework produced is shown below in Figure 12, and the assigned tasks that are included within the framework are also shown in Figure 12. The framework produced was inspired by frameworks adopted by sustainability and BIM researchers.

10. Discussion

After analyzing the results obtained through the conducted interviews, it was found that the Egyptian construction industry does, in fact, need a proper, comprehensive, and inclusive framework that is not only clear but also simple and efficient to implement. This is vital to reach the goals previously set in 2016, known as the Egypt Vision 2030 goals. However, achieving these goals through current construction practices is considered challenging. The conclusively produced conceptual framework model fulfills the required levels of accuracy needed to reach a satisfactory phase of 6D BIM implementation in the construction industry in Egypt. Such a framework helps contractors achieve Egypt Vision 2030 goals and construct buildings that are efficient both in construction processes and predicted lifecycle analysis. The model’s structured approach ensures better project management, reduced waste, and enhanced cost-effectiveness in the long run.
Comparing these findings with previous studies from the literature review, such as [44], there is alignment regarding the role of 6D BIM in enhancing cost efficiency and sustainability. However, unlike [45], who suggested BIM adoption faces resistance due to technological complexities, our framework shows that simplifying implementation processes can mitigate such barriers. This demonstrates that effective training programs and intuitive software interfaces can bridge the gap between complex BIM functionalities and practical, on-site applications. Simplifying BIM tools and making them user-friendly allows for easier adoption, particularly for small- and medium-sized enterprises. Additionally, case studies of successful BIM integration can further support widespread implementation by showcasing real-world benefits. These approaches collectively ensure that the transition to BIM is smoother and more widely accepted within the Egyptian construction sector.
According to the interviews, the framework fulfills the aims of the problem statement. Construction costs decrease significantly due to realistic 3D models, enabling effective clash detection between architectural, structural, and MEP models. This reduces rework caused by design clashes or inaccuracies, as potential issues are identified before construction commences. This conclusion aligns with [46], who emphasized that integrated BIM models significantly reduce rework and improve resource allocation. By preventing costly errors before they occur, contractors can ensure projects stay on schedule and within budget. The integration of real-time data analytics further enhances project efficiency by identifying potential risks early in the process. Ultimately, the adoption of this framework leads to cost savings, improved accuracy, and enhanced collaboration among stakeholders.
Additionally, 4D and 5D simulations help contractors monitor construction costs and compare them to actual expenses, allowing them to identify unnecessary or unlawful costs causing budget overruns. These simulations enhance financial control throughout the project lifecycle, ensuring budget adherence and minimizing financial risks [47]. With predictive modeling, project managers can forecast cost fluctuations and adjust strategies accordingly. Such simulations also provide insights into material procurement, labor costs, and potential project delays. As a result, financial planning becomes more dynamic and responsive to on-site conditions. This financial transparency not only improves profitability for contractors but also builds trust with investors and project owners.
The sixth dimension further reduces project costs by calculating energy and water consumption and PV system costs. Contractors can request alternative designs to minimize these costs, benefiting from enhanced reputational gains for sustainable buildings. This aligns with studies like that of [47], highlighting the role of sustainability metrics in BIM for cost reduction. Moreover, the accurate lifecycle assessment (LCA) provided by 6D BIM supports strategic decision-making for energy efficiency and environmental impact reduction. Sustainable construction practices improve long-term building performance while reducing operational costs. By integrating energy modeling tools, contractors can optimize building designs for lower carbon emissions. These advancements align with Egypt’s commitment to environmentally responsible urban development.
The proposed framework supports sustainability pillars by providing comprehensive analyses of energy and water consumption. Designers can enhance models and explore alternative water and energy supply methods, such as greywater reuse and rainwater harvesting, which were found to be effective in prior studies [48]. Similarly, PV systems are now more accessible, with tools like Insight 360 providing data on required installation areas, expected energy production, and cost savings, supporting decisions on renewable energy investments. By incorporating such renewable energy strategies, construction firms can future proof their projects and meet stringent sustainability regulations. This approach also contributes to reducing the dependency on conventional energy sources, making buildings more self-sufficient. Ultimately, this promotes an environmentally conscious construction industry aligned with national and global sustainability goals.
Despite these benefits, the framework’s implementation faces barriers, including limited technological infrastructure, high initial costs, and resistance to change. Ref. [45] identified similar challenges in comparable contexts, suggesting that targeted training programs, government incentives, and awareness campaigns can promote BIM adoption. Additionally, integrating BIM into educational curricula can foster early familiarity among future industry professionals, reducing resistance. Governments and regulatory bodies can play a critical role by offering tax incentives or subsidies to encourage BIM integration. Moreover, creating industry-wide collaborations can help share best practices and reduce the cost burden of adoption. Overcoming these barriers requires a multi-faceted approach that combines education, financial support, and streamlined technology implementation.
Furthermore, while the framework is tailored to Egypt, it holds potential for broader applications in other developing countries. Adaptations may include contextual adjustments to regulatory environments, resource availability, and workforce capabilities, as seen in comparative studies in Jordan and Morocco [49]. For example, in regions with limited digital infrastructure, simplified BIM tools and mobile-based applications can enhance accessibility and adoption. Governments in developing nations can also leverage cloud-based BIM solutions to minimize infrastructure investments. By customizing the framework to local conditions, countries can achieve greater efficiency and sustainability in their construction industries. This highlights the scalability of the model and its potential to drive global construction innovation.
Practically, this framework offers significant implications for stakeholders. Contractors benefit from enhanced cost control, risk reduction, and project scheduling efficiency through real-time monitoring and predictive analytics. Policymakers gain a tool for driving national sustainability goals, improving construction industry standards, and enforcing regulatory compliance. Industry professionals can leverage data-driven decision-making for resource optimization and sustainability integration. The widespread adoption of this framework also fosters a culture of transparency and accountability in project execution. As BIM adoption increases, the overall construction sector becomes more resilient to economic and environmental challenges. These collective advantages reinforce the framework’s role in transforming Egypt’s construction landscape.
Finally, as the framework reduces the need for rework, the schedules are realistic and comprehensive, enabling adherence to project timelines. Progress can be monitored to detect and address delays early. Mid-project schedule adjustments can simulate alternative scenarios, helping contractors evaluate construction efficiency and strategize risk mitigation. This proactive approach aligns with best practices in project management, enhancing both productivity and stakeholder satisfaction. In conclusion, this framework aligns with Egypt Vision 2030 goals, supports sustainable construction practices, and provides a model adaptable for broader applications in developing countries. By fostering innovation and sustainability, it positions Egypt’s construction industry for long-term success.

11. Conclusions

The focus on residential buildings in new Egyptian cities may limit the applicability of the framework to other project types or regions. Future research should consider diverse project settings to validate the framework’s flexibility. The relatively limited number of interviews and case studies may not fully capture the diverse perspectives of the Egyptian construction industry. Expanding the sample size and including a wider range of stakeholders, such as government officials, project managers, and subcontractors, can improve the generalizability of the results.
The integration of emerging technologies such as the Internet of Things (IoT), artificial intelligence (AI), machine learning algorithms, and blockchain can significantly enhance BIM functionalities. These technologies improve data accuracy, facilitate real-time monitoring, and enable predictive analytics, making construction projects more efficient. Blockchain ensures secure information sharing and data integrity, reducing risks associated with data tampering or mismanagement. AI and machine learning can optimize project planning by identifying patterns in large datasets and predicting potential project challenges. IoT devices provide the real-time tracking of materials and workforce movement, improving on-site coordination and safety. Incorporating these technologies into BIM can revolutionize the construction industry by fostering data-driven decision-making and automation.
The use of sustainable materials and eco-friendly construction methods is crucial for reducing the environmental footprint of the construction industry. Alternative materials such as recycled content, low-carbon concrete, and energy-efficient insulation play a key role in achieving sustainability goals. These materials not only enhance environmental performance but also impact lifecycle costs by improving energy efficiency and durability. Additionally, innovative construction techniques like modular construction, 3D printing, and prefabrication contribute to waste reduction and project efficiency. The synergy between these modern methods and BIM enhances project planning, material tracking, and sustainability assessments. By integrating sustainable materials with advanced BIM functionalities, construction firms can significantly improve cost-effectiveness and environmental responsibility.
Implementing longitudinal studies is essential for evaluating the long-term effectiveness of BIM frameworks. Tracking construction projects from the preconstruction phase to operation provides valuable insights into cost savings and project performance. These studies help identify trends in environmental impact, resource efficiency, and project management improvements over time. By continuously analyzing BIM-enabled projects, industry stakeholders can refine strategies to enhance sustainability and efficiency. The findings from these assessments support data-driven decision-making and policy development for future construction initiatives. Ultimately, longitudinal impact studies reinforce the value of BIM as a dynamic and evolving tool in modern construction.
Beyond traditional 5D BIM, there is significant potential in exploring advanced dimensions such as 6D, 7D, and 8D. The 6D dimension focuses on sustainability, integrating energy modeling, carbon footprint analysis, and lifecycle assessments into BIM frameworks. The 7D dimension enhances facility management by optimizing maintenance, operations, and asset tracking throughout a building’s lifecycle. The 8D dimension addresses safety planning, risk management, and resilience against natural disasters, ensuring improved worker safety and disaster preparedness. These additional BIM dimensions provide a holistic approach to project management, addressing long-term operational and environmental considerations. By advancing these capabilities, BIM can evolve into a comprehensive tool that supports sustainability, efficiency, and safety in construction.
Applying the proposed BIM framework in real-world projects is essential to validate its effectiveness. Pilot implementations should cover diverse project types and scales, ensuring that the framework is adaptable to different construction scenarios. Documenting the implementation process, challenges encountered, and lessons learned will help refine BIM methodologies. Industry practitioners can benefit from case studies showcasing best practices and successful applications of BIM. This real-world evidence can encourage wider adoption of BIM across the industry. Ultimately, piloting BIM solutions in various projects fosters continuous improvement and innovation in construction management.
Strong partnerships between BIM specialists and MEP (Mechanical, Electrical, and Plumbing) departments enhance the accuracy and efficiency of construction projects. By integrating detailed technical data into 3D models, construction teams can optimize energy consumption and water usage analyses. Incorporating precise appliance specifications and operational parameters ensures more accurate sustainability assessments. This collaboration also improves the coordination of complex building systems, reducing design conflicts and costly rework. BIM-driven MEP integration enhances the overall quality of building performance by ensuring efficient system design. As a result, construction projects benefit from improved functionality, reduced operational costs, and enhanced sustainability.
Leveraging advanced BIM software such as Revit 2023 can significantly enhance framework performance. Features like parametric modeling enable dynamic design adjustments based on project requirements, improving flexibility and efficiency. Automated clash detection reduces errors in design coordination, preventing costly construction rework. Additionally, energy analysis modules help assess the environmental impact of design choices, supporting sustainability initiatives. Utilizing these tools optimizes decision-making processes, enabling construction teams to plan more effectively. As BIM software continues to evolve, integrating its latest capabilities into project workflows will enhance accuracy, efficiency, and overall project success.
Targeted training programs are essential to address technical skill gaps and resistance to BIM adoption within the industry. Demonstrating the tangible benefits of BIM through real-life case studies can encourage wider acceptance among professionals. Simplifying BIM processes makes them more accessible to small- and medium-sized enterprises (SMEs), enabling broader industry participation. Continuous professional development opportunities help professionals stay updated with evolving BIM technologies and best practices. These training programs should focus on hands-on learning, equipping professionals with practical BIM skills. By investing in education and capacity building, the construction industry can accelerate BIM adoption and maximize its benefits.
This research aligns with Egypt Vision 2030 by promoting sustainable construction practices that enhance resource efficiency. Implementing a BIM framework focused on sustainability can reduce environmental impacts and improve overall project management. BIM-driven solutions support energy-efficient designs, waste reduction, and responsible material usage in construction. By integrating digital tools into sustainability strategies, the construction sector in Egypt can align with global environmental goals. This research also highlights the potential for BIM to optimize urban planning and infrastructure development. Overall, these efforts contribute to Egypt’s national vision for economic and environmental sustainability.
The proposed BIM framework serves as a scalable model adaptable to different construction environments worldwide. By addressing challenges commonly found in resource-limited settings, the framework supports sustainable practices in developing countries. Construction industries in similar growth regions can implement these strategies to enhance efficiency and reduce waste. The adaptability of BIM to different project scales and contexts makes it a valuable tool for global construction innovation. Encouraging the adoption of BIM-driven sustainability practices can lead to a more resilient and environmentally conscious construction sector. This framework provides a foundation for industry-wide improvements in sustainability, efficiency, and digital transformation.
Establishing a continuous feedback loop between academic researchers and industry practitioners is essential for the evolution of BIM applications. Collaboration ensures that BIM methodologies remain aligned with emerging industry trends and technological advancements. Regular assessments and knowledge sharing can refine BIM frameworks based on real-world project experiences. Encouraging industry participation in research initiatives fosters innovation and enhances the practical application of BIM. Feedback loops also help address industry-specific challenges, ensuring that BIM remains a relevant and effective tool. By maintaining active engagement between academia and industry, BIM can continue to drive sustainable growth and innovation in construction.

Author Contributions

M.N., A.G.M., I.A. and A.O.D. contributed equally to this research paper, each playing a vital role in different aspects of the study. M.N. led the conceptualization of the research theme and framework, significantly shaping the development of the methodology. A.G.M. played a key role in data collection and conducted a critical analysis of the data. I.A. was extensively involved in drafting and preparing the original manuscript, ensuring coherence and scientific accuracy. A.O.D. was responsible for revising and proofreading the manuscript, verifying the accuracy of the simulation model, and ensuring the conceptual framework aligned with the study’s objectives. All authors participated in reviewing and editing the manuscript, providing valuable insights and revisions to refine the final submission. All authors have read and agreed to the published version of the manuscript.

Funding

This research did not receive any specific grant from funding agencies in the public, commercial, or not-for-profit sectors.

Data Availability Statement

The data supporting this study’s findings are available from the corresponding author, upon reasonable request. Due to privacy and ethical restrictions, the data are not publicly available.

Conflicts of Interest

The authors declare no conflict of interest.

References

  1. International Energy Agency (IEA). Global Energy Outlook 2024: Construction Sector Analysis; OECD/IEA: Paris, France, 2024. [Google Scholar]
  2. Ministry of Planning and Economic Development. Egypt Vision 2030: Sustainable Development Strategy Update; Government of Egypt: Cairo, Egypt, 2024.
  3. United Nations Environment Programme (UNEP). Greenhouse Gas Emissions in the Construction Sector: Regional Report for Africa; UNEP: Nairobi, Kenya, 2023. [Google Scholar]
  4. World Bank. Construction Waste Management in Egypt: Challenges and Opportunities; World Bank Group: Washington, DC, USA, 2022. [Google Scholar]
  5. Ministry of Environment. National Solid Waste Management Report 2023; Government of Egypt: Cairo, Egypt, 2023. Available online: https://www.eeaa.gov.eg/en/solid-waste-report (accessed on 19 January 2025).
  6. Muhammad, A.; Rahman, S.; Ahmed, T. BIM for Stakeholder Coordination: A Case Study in Developing Countries. J. Constr. Collab. 2023, 12, 45–60. [Google Scholar]
  7. UK Government. BIM Level 2 Mandate: Cost Savings and Efficiency Gains in Public Projects; Crown Publishing: London, UK, 2020. [Google Scholar]
  8. Building and Construction Authority (BCA). CORENET System: Streamlining Regulatory Approvals in Singapore. Singapore: BCA. 2021. Available online: https://www.corenet.gov.sg (accessed on 19 January 2025).
  9. Abdelalim, A.; Shimaa, E.; Krishnaraj, S. Global BIM applications for sustainability. J. Constr. Innov. 2025. [Google Scholar]
  10. Meng, X.; Wang, Y.; Li, Z. Advancing 6D BIM for Sustainability Metrics: A Framework for Lifecycle Analysis. Autom. Constr. 2024, 135, 104–118. [Google Scholar]
  11. Ahmed, M.; Selim, R. Sustainable building frameworks in emerging markets: A case study from Egypt. Constr. Res. J. 2023, 12, 75–89. [Google Scholar]
  12. Khalil, A.; Hassan, M. Literature review synthesis on sustainable construction frameworks. Environ. Des. Insights 2024, 11, 66–80. [Google Scholar]
  13. Mahmoud, E. 3D modeling in BIM: A focus on Egyptian architectural projects. J. Digit. Constr. 2023, 9, 77–90. [Google Scholar]
  14. El-Sayed, N. Barriers to BIM implementation in the Middle East: A technological perspective. Middle East Constr. Rev. 2024, 12, 201–215. [Google Scholar]
  15. Saleh, A. Daylight and energy efficiency in BIM projects. J. Sustain. Urban Dev. 2023, 10, 44–59. [Google Scholar]
  16. Nour, I. Energy performance simulations with Autodesk Insight: Best practices. J. Build. Perform. 2024, 13, 50–65. [Google Scholar]
  17. Fathy, L.; Omar, H. Optimizing construction schedules with Primavera P6. J. Constr. Technol. 2023, 8, 98–110. [Google Scholar]
  18. Zaki, M. Interoperability challenges in BIM: Open-source tools as solutions. Digit. Constr. Rev. 2024, 15, 33–48. [Google Scholar]
  19. Ali, S.; Mostafa, N. Energy modeling techniques using OpenStudio: A comparative study. Energy Effic. Rev. 2023, 18, 123–138. [Google Scholar]
  20. Othman, R.; Youssef, G. Qualitative methods in construction research: Challenges and solutions. Res. Constr. Manag. 2024, 14, 101–115. [Google Scholar]
  21. Crisan, R.; Popescu, D.; Ionescu, F. BIM and environmental sustainability: A global perspective. Constr. Manag. Rev. 2024. [Google Scholar]
  22. Afzal, M.; Li, Y.; Zhang, T. Optimizing construction outcomes with BIM. Int. J. Sustain. Dev. 2024. [Google Scholar]
  23. Zhang, W.; Zhou, L.; Wang, J. BIM for sustainable buildings: Evidence from recent projects. J. Sustain. Archit. 2024. [Google Scholar]
  24. Liu, J.; Chen, H. Lifecycle analysis through BIM: Case studies from Asia. J. Green Build. 2023. [Google Scholar]
  25. Refaat, H.; Hussein, S. BIM’s Role in Environmental Sustainability in Egypt; University of Canada in Egypt Publications: Cairo, Egypt, 2019. [Google Scholar]
  26. Alothman, A.; Shimaa, A.; Krishnaraj, L. Energy Performance Analysis of Building for Sustainable Design Using Bim: A Case Study on Institute Building. Int. J. Renew. Energy Res. 2021, 11, 556–565. [Google Scholar]
  27. Lee, S.; Tan, Y.; Chua, K. Integrated Digital Delivery: Singapore’s approach to BIM. J. Digit. Constr. 2023. [Google Scholar]
  28. Eini, R.; Linkous, L.; Zohrabi, N.; Abdelwahed, S. Smart building management system: Performance specifications and design requirements. J. Build. Eng. 2021, 39, 102222. [Google Scholar] [CrossRef]
  29. Jani, D.B. Indoor thermal performance enhancement of sustainable buildings. In Heat Transfer Enhancement Techniques: Thermal Performance, Optimization and Applications; Springer: Berlin/Heidelberg, Germany, 2025; pp. 87–103. [Google Scholar]
  30. Khodeir, L.; Nessim, A. BIM2BEM implementation in Egypt. J. Archit. Eng. 2018. [Google Scholar]
  31. Hassan, A.; Fahmy, R. Challenges of BIM adoption in Egypt. Egypt. J. Constr. Eng. 2023. [Google Scholar]
  32. Mahmoud, M.; El-Sayed, H.; Abdelrahman, T. Overcoming cultural barriers in BIM implementation. J. Constr. Cult. 2024. [Google Scholar]
  33. Tan, Y.; Chua, K. UK BIM Framework: Evolution and impact. Int. J. BIM Stud. 2023. [Google Scholar]
  34. Smith, R.; Johnson, T. US National BIM Standard: Implementation and impact. J. BIM Pract. 2022. [Google Scholar]
  35. Olsen, K.; Andersen, M.; Pedersen, L. Nordic BIM Collaboration Framework: Enhancing sustainability. J. North. Constr. 2024. [Google Scholar]
  36. Williams, A.; Brown, L.; Clarke, J. Australian National BIM Guidelines: Risk and governance integration. J. Proj. Manag. 2023. [Google Scholar]
  37. Yang, L.; Chen, H.; Borkowski, P. Clash Detection and Resolution in BIM: Comparative Analysis of Global Case Studies. J. Build. Inf. Model. 2024, 18, 22–35. [Google Scholar]
  38. Borkowski, P.; Zhang, Q.; Kim, J. Reducing Rework in BIM-Driven Projects: A Cost-Benefit Analysis. Constr. Innov. 2023, 15, 78–92. [Google Scholar]
  39. Abouelkhier, M.; El-Dash, K.; Hassan, A. Integrating Primavera P6 with BIM for Enhanced Scheduling in Egyptian Projects. Int. J. Constr. Manag. 2024, 24, 150–165. [Google Scholar]
  40. Su, Y.; Li, M.; Zhou, W. Optimizing Work Breakdown Structures in BIM-Enabled Projects: Lessons from Global Practice. Eng. Constr. Archit. Manag. 2024, 31, 112–130. [Google Scholar]
  41. Hosseini, R.; Tariq, S.; Alavi, H. Carbon Analysis in BIM: Technical Advances and Software Requirements. Sustain. Cities Soc. 2025, 85, 104–115. [Google Scholar]
  42. ASHRAE 90.1-2022; Energy Standard for Sites and Buildings Except Low-Rise Residential Buildings. ASHRAE: Peachtree Corners, GA, USA, 2022.
  43. Sample Size Calculator. Survey Monkey. 20 February 2023. Available online: https://www.surveymonkey.com/mp/sample-size-calculator/ (accessed on 19 January 2025).
  44. Ahmed, M.; Ibrahim, H.; Salem, A. The role of 6D BIM in enhancing cost efficiency and sustainability. J. Constr. Manag. 2023, 15, 134–145. [Google Scholar]
  45. El-Sayed, T.; Farouk, D. BIM integration in sustainable project management: Egyptian case studies. Int. J. Proj. Manag. 2024, 19, 22–35. [Google Scholar]
  46. Khalil, O. Integrated BIM models for reducing rework and enhancing project efficiency. Constr. Technol. J. 2023, 19, 178–192. [Google Scholar]
  47. Hassan, L. Sustainability metrics in BIM: Cost reduction and energy efficiency strategies. J. Sustain. Constr. 2024, 22, 299–310. [Google Scholar]
  48. Youssef, S. Water and energy conservation strategies through BIM: A case study from Egypt. Environ. Des. J. 2023, 10, 88–102. [Google Scholar]
  49. Ali, F. Comparative analysis of BIM adoption in Jordan and Morocco. Int. J. Constr. Innov. 2024, 18, 67–79. [Google Scholar]
Figure 1. Research design.
Figure 1. Research design.
Buildings 15 01035 g001
Figure 2. Proposed adopted BIM framework.
Figure 2. Proposed adopted BIM framework.
Buildings 15 01035 g002
Figure 3. Framework implementation flowchart.
Figure 3. Framework implementation flowchart.
Buildings 15 01035 g003
Figure 4. Three-dimensional structural and architectural model (by author).
Figure 4. Three-dimensional structural and architectural model (by author).
Buildings 15 01035 g004
Figure 5. Detection results and simulations at weeks 8 and 24 (by author).
Figure 5. Detection results and simulations at weeks 8 and 24 (by author).
Buildings 15 01035 g005
Figure 6. Adjusting model location and energy setting.
Figure 6. Adjusting model location and energy setting.
Buildings 15 01035 g006
Figure 7. Building energy analysis, lighting analysis, and carbon analysis.
Figure 7. Building energy analysis, lighting analysis, and carbon analysis.
Buildings 15 01035 g007
Figure 8. Energy and carbon analysis using Autodesk GBS.
Figure 8. Energy and carbon analysis using Autodesk GBS.
Buildings 15 01035 g008
Figure 9. Embodied carbon analysis results using Insight preview.
Figure 9. Embodied carbon analysis results using Insight preview.
Buildings 15 01035 g009
Figure 10. Water usage analysis using Autodesk GBS.
Figure 10. Water usage analysis using Autodesk GBS.
Buildings 15 01035 g010
Figure 11. PV analysis using Autodesk GBS.
Figure 11. PV analysis using Autodesk GBS.
Buildings 15 01035 g011
Figure 12. Developed framework (by authors).
Figure 12. Developed framework (by authors).
Buildings 15 01035 g012
Table 1. A summary of existing BIM frameworks.
Table 1. A summary of existing BIM frameworks.
FrameworkFocusStrengthsLimitations
UK BIM Framework [33]Sustainability and data managementStrong regulatory support and robust training programsHigh implementation costs and complex processes
Singapore’s IDD [27]Integrated digital deliveryGovernment-backed and streamlined workflowsLess adaptable to non-urban projects
US National BIM Standard [34]Interoperability and data exchangeComprehensive guidelines and strong interoperabilityComplex for small projects and high compliance costs
Nordic BIM Collaboration [35]Resource efficiency and collaborationFocus on sustainability and efficient cold-climate adaptationLimited applicability outside Nordic regions
Australian National BIM Guidelines [36]Standardization and risk managementStrong project governance integrationLimited focus on emerging technologies
Egyptian case studies (2019–2024)Energy efficiency and cost savingsDemonstrated local applicabilityLimited scalability and low adoption rates
Disclaimer/Publisher’s Note: The statements, opinions and data contained in all publications are solely those of the individual author(s) and contributor(s) and not of MDPI and/or the editor(s). MDPI and/or the editor(s) disclaim responsibility for any injury to people or property resulting from any ideas, methods, instructions or products referred to in the content.

Share and Cite

MDPI and ACS Style

Nabawy, M.; Mohamed, A.G.; Awad, I.; Daoud, A.O. Green Building Information Modeling Framework for Sustainable Residential Development in Egypt. Buildings 2025, 15, 1035. https://doi.org/10.3390/buildings15071035

AMA Style

Nabawy M, Mohamed AG, Awad I, Daoud AO. Green Building Information Modeling Framework for Sustainable Residential Development in Egypt. Buildings. 2025; 15(7):1035. https://doi.org/10.3390/buildings15071035

Chicago/Turabian Style

Nabawy, Mohamed, Ahmed Gouda Mohamed, Israa Awad, and Ahmed Osama Daoud. 2025. "Green Building Information Modeling Framework for Sustainable Residential Development in Egypt" Buildings 15, no. 7: 1035. https://doi.org/10.3390/buildings15071035

APA Style

Nabawy, M., Mohamed, A. G., Awad, I., & Daoud, A. O. (2025). Green Building Information Modeling Framework for Sustainable Residential Development in Egypt. Buildings, 15(7), 1035. https://doi.org/10.3390/buildings15071035

Note that from the first issue of 2016, this journal uses article numbers instead of page numbers. See further details here.

Article Metrics

Back to TopTop