Revolutionizing Construction Safety: Unveiling the Digital Potential of Building Information Modeling (BIM)
Abstract
1. Introduction
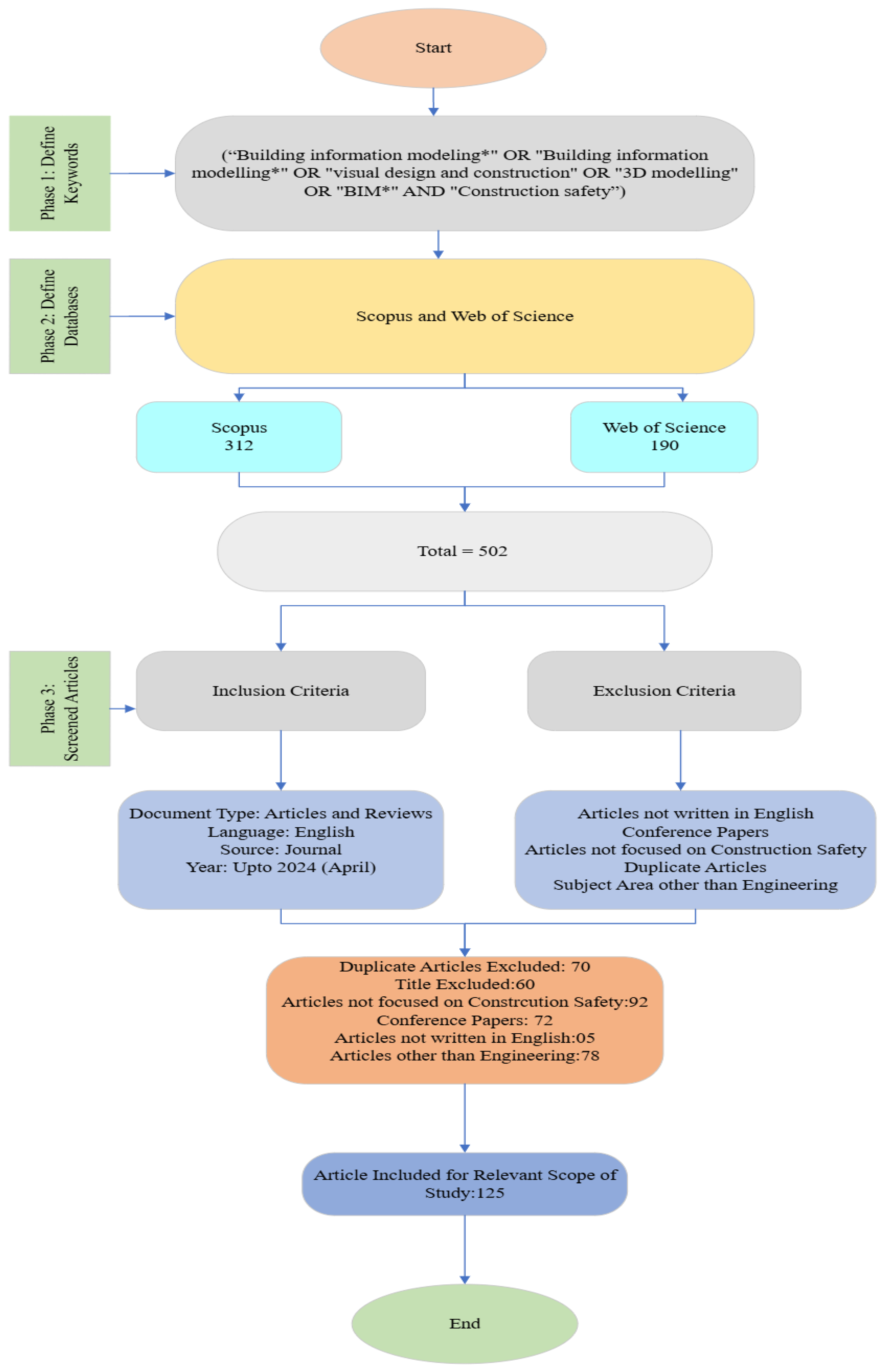
2. Research Methodology
3. Analysis and Results
3.1. Annual Research Publication Trend
3.2. Geospatial Collaboration of Research Articles on BIM and Construction Safety
4. Discussion
4.1. Construction Safety Accidents Prevented by BIM
4.2. BIM Concept and Dimensions in Construction Safety
4.3. BIM Features in Construction Safety
4.4. BIM Implementation in Safety Throughout the Asset Lifecycle
4.5. Integration of BIM and Construction Safety
5. Limitations and Recommendations
6. Conclusions
Author Contributions
Funding
Data Availability Statement
Conflicts of Interest
References
- Zhou, Z.; Goh, Y.M.; Li, Q. Overview and analysis of safety management studies in the construction industry. Saf. Sci. 2015, 72, 337–350. [Google Scholar] [CrossRef]
- Jaafar, M.H.; Arifin, K.; Aiyub, K.; Razman, M.R.; Ishak, M.I.S.; Samsurijan, M.S. Occupational safety and health management in the construction industry: A review. Int. J. Occup. Saf. Ergon. 2018, 24, 493–506. [Google Scholar] [CrossRef] [PubMed]
- Bureau of Labor Statistics. Census of Fatal Occupational Injuries; Bur. Labor Stat.: Washington, DC, USA, 2016.
- Pourrostami, N.; Taghizadeh-Hesary, F.; Zarezadeh Mehrizi, F. Population aging and working hour impacts on occupational accidents: Evidence from Japan. Econ. Chang. Restruct. 2023, 56, 2621–2644. [Google Scholar] [CrossRef]
- Korea Occupation Safety & Health Agency (KOSHA). Study of Reformation About Working Condition Foundry Postprocess, Report; Korea Occupation Safety & Health Agency (KOSHA): Seoul, Republic of Korea, 2000; p. 1. [Google Scholar]
- Awaluddin, S.M.; Mahjom, M.; Lim, K.K.; Shawaluddin, N.S.; Lah, T.M.A.T. Occupational disease and injury in Malaysia: A thematic review of literature from 2016 to 2021. J. Environ. Public Health 2023, 2023, 1798434. [Google Scholar] [CrossRef]
- Hollá, K.; Ďad’ová, A.; Hudáková, M.; Valla, J.; Cidlinová, A.; Osvaldová, L.M. Causes and circumstances of accidents at work in the European Union, Slovakia and Czech Republic. Front. Public Health 2023, 11, 1118330. [Google Scholar] [CrossRef]
- Borkowski, A.S. A Literature Review of BIM Definitions: Narrow and Broad Views. Technologies 2023, 11, 176. [Google Scholar] [CrossRef]
- Van den Berg, M.; Voordijk, H.; Adriaanse, A. BIM uses for deconstruction: An activity-theoretical perspective on reorganising end-of-life practices. Constr. Manag. Econ. 2021, 39, 323–339. [Google Scholar] [CrossRef]
- Parsamehr, M.; Dodanwala, T.C.; Perera, P.; Ruparathna, R. Building information modeling (BIM)-based model checking to ensure occupant safety in institutional buildings. Innov. Infrastruct. Solut. 2023, 8, 174. [Google Scholar] [CrossRef]
- Condotta, M.; Scanagatta, C. BIM-based method to inform operation and maintenance phases through a simplified procedure. J. Build. Eng. 2023, 65, 105730. [Google Scholar] [CrossRef]
- Kurwi, S.; Demian, P.; Blay, K.B.; Hassan, T.M. Collaboration through integrated BIM and GIS for the design process in rail projects: Formalising the requirements. Infrastructures 2021, 6, 52. [Google Scholar] [CrossRef]
- Hussain, O.A.I.; Moehler, R.C.; Walsh, S.D.C.; Ahiaga-Dagbui, D.D. Minimizing Cost Overrun in Rail Projects through 5D-BIM: A Conceptual Governance Framework. Buildings 2024, 14, 478. [Google Scholar] [CrossRef]
- Pan, Y.; Zhang, L. Integrating BIM and AI for smart construction management: Current status and future directions. Arch. Comput. Methods Eng. 2023, 30, 1081–1110. [Google Scholar] [CrossRef]
- Seyman Guray, T.; Kismet, B. VR and AR in construction management research: Bibliometric and descriptive analyses. Smart Sustain. Built Environ. 2023, 12, 635–659. [Google Scholar] [CrossRef]
- Eadie, R.; Browne, M.; Odeyinka, H.; McKeown, C.; McNiff, S. BIM implementation throughout the UK construction project lifecycle: An analysis. Autom. Constr. 2013, 36, 145–151. [Google Scholar] [CrossRef]
- Hardi, J.; Pittard, S. If BIM is the solution, what is the problem? A review of the benefits, challenges and key drivers in BIM implementation within the UK construction industry. J. Build. Surv. Apprais. Valuat. 2015, 3, 366–373. [Google Scholar] [CrossRef]
- Charef, R.; Emmitt, S.; Alaka, H.; Fouchal, F. Building information modelling adoption in the European Union: An overview. J. Build. Eng. 2019, 25, 100777. [Google Scholar] [CrossRef]
- Al-Ashmori, Y.Y.; Othman, I.; Rahmawati, Y.; Amran, Y.H.M.; Sabah, S.H.A.; Rafindadi, A.D.; Mikić, M. BIM benefits and its influence on the BIM implementation in Malaysia. Ain Shams Eng. J. 2020, 11, 1013–1019. [Google Scholar] [CrossRef]
- Poirier, E.A.; Staub-French, S.; Forgues, D. Assessing the performance of the building information modeling (BIM) implementation process within a small specialty contracting enterprise. Can. J. Civ. Eng. 2015, 42, 766–778. [Google Scholar] [CrossRef]
- Hwang, B.-G.; Zhao, X.; Yang, K.W. Effect of BIM on rework in construction projects in Singapore: Status quo, magnitude, impact, and strategies. J. Constr. Eng. Manag. 2019, 145, 4018125. [Google Scholar] [CrossRef]
- Sidani, A.; Matoseiro Dinis, F.; Duarte, J.; Sanhudo, L.; Calvetti, D.; Santos Baptista, J.; Poças Martins, J.; Soeiro, A. Recent tools and techniques of BIM-Based Augmented Reality: A systematic review. J. Build. Eng. 2021, 42, 102500. [Google Scholar] [CrossRef]
- Ali, K.N.; Alhajlah, H.H.; Kassem, M.A. Collaboration and Risk in Building Information Modelling (BIM): A Systematic Literature Review. Buildings 2022, 12, 571. [Google Scholar] [CrossRef]
- Tender, M.; Couto, J.P.; Fuller, P. Improving Occupational Health and Safety Data Integration Using Building Information Modelling: An Initial Literature Review. Occup. Environ. Saf. Heal. III 2022, 406, 75–84. [Google Scholar]
- Rodrigues, F.; Baptista, J.S.; Pinto, D. BIM Approach in Construction Safety—A Case Study on Preventing Falls from Height. Buildings 2022, 12, 73. [Google Scholar] [CrossRef]
- Akram, R.; Thaheem, M.J.; Khan, S.; Nasir, A.R.; Maqsoom, A. Exploring the Role of BIM in Construction Safety in Developing Countries: Toward Automated Hazard Analysis. Sustainability 2022, 14, 12905. [Google Scholar] [CrossRef]
- Sidani, A.; Martins, J.P.; Soeiro, A. BIM approaches for enhanced health and safety status in construction-protocol for a systematic review: Protocol. Int. J. Occup. Environ. Saf. 2022, 6, 1–8. [Google Scholar] [CrossRef]
- Chong, H.-Y.; Lee, C.-Y.; Wang, X. A mixed review of the adoption of Building Information Modelling (BIM) for sustainability. J. Clean. Prod. 2017, 142, 4114–4126. [Google Scholar] [CrossRef]
- Zou, Y.; Kiviniemi, A.; Jones, S.W. A review of risk management through BIM and BIM-related technologies. Saf. Sci. 2017, 97, 88–98. [Google Scholar] [CrossRef]
- Xiaer, X.; Dib, H.; Yuan, J.; Tang, Y.; Li, Q. Design for safety (DFS) and building information modeling (BIM): A review. In Proceedings of the International Conference on Construction and Real Estate Management 2016, Edmonton, AB, Canada, 29 September–1 October 2016; American Society of Civil Engineers Reston: Reston, VA, USA, 2016; pp. 69–80. [Google Scholar]
- Akinlolu, M.; Haupt, T.C.; Edwards, D.J.; Simpeh, F. A bibliometric review of the status and emerging research trends in construction safety management technologies. Int. J. Constr. Manag. 2022, 22, 2699–2711. [Google Scholar] [CrossRef]
- Xia, N.; Zou, P.X.W.; Griffin, M.A.; Wang, X.; Zhong, R. Towards integrating construction risk management and stakeholder management: A systematic literature review and future research agendas. Int. J. Proj. Manag. 2018, 36, 701–715. [Google Scholar] [CrossRef]
- Dixit, S.; Mandal, S.N.; Thanikal, J.V.; Saurabh, K. Evolution of studies in construction productivity: A systematic literature review (2006–2017). Ain Shams Eng. J. 2019, 10, 555–564. [Google Scholar] [CrossRef]
- Van Lange Paul, A.M.; Liebrand, W.B.G.; Wilke Henk, A.M. Introduction and Literature Review. In Social Dilemmas; Garland Science: New York, NY, USA, 2015; pp. 3–28. [Google Scholar]
- Chen, X.; Chang-Richards, A.Y.; Pelosi, A.; Jia, Y.; Shen, X.; Siddiqui, M.K.; Yang, N. Implementation of technologies in the construction industry: A systematic review. Eng. Constr. Archit. Manag. 2022, 29, 3181–3209. [Google Scholar] [CrossRef]
- Regona, M.; Yigitcanlar, T.; Xia, B.; Li, R.Y.M. Opportunities and adoption challenges of AI in the construction industry: A PRISMA review. J. Open Innov. Technol. Mark. Complex. 2022, 8, 45. [Google Scholar] [CrossRef]
- Fargnoli, M.; Lombardi, M. Building Information Modelling (BIM) to Enhance Occupational Safety in Construction Activities: Research Trends Emerging from One Decade of Studies. Buildings 2020, 10, 98. [Google Scholar] [CrossRef]
- Sarkis-Onofre, R.; Catalá-López, F.; Aromataris, E.; Lockwood, C. How to properly use the PRISMA Statement. Syst. Rev. 2021, 10, 117. [Google Scholar] [CrossRef]
- Takkouche, B.; Norman, G. PRISMA statement. Epidemiology 2011, 22, 128. [Google Scholar] [CrossRef]
- Moher, D.; Shamseer, L.; Clarke, M.; Ghersi, D.; Liberati, A.; Petticrew, M.; Shekelle, P.; Stewart, L.A.; Group, P.-P. Preferred reporting items for systematic review and meta-analysis protocols (PRISMA-P) 2015 statement. Syst. Rev. 2015, 4, 1. [Google Scholar] [CrossRef]
- Lin, J.; Cai, Y.; Li, Q. Development of safety training in construction: Literature review, scientometric analysis, and meta-analysis. J. Manag. Eng. 2023, 39, 3123002. [Google Scholar] [CrossRef]
- Rethlefsen, M.L.; Kirtley, S.; Waffenschmidt, S.; Ayala, A.P.; Moher, D.; Page, M.J.; Koffel, J.B. PRISMA-S: An extension to the PRISMA statement for reporting literature searches in systematic reviews. Syst. Rev. 2021, 10, 39. [Google Scholar] [CrossRef]
- Castañeda, K.; Sánchez, O.; Herrera, R.F.; Gómez-Cabrera, A.; Mejía, G. Building Information Modeling Uses and Complementary Technologies in Road Projects: A Systematic Review. Buildings 2024, 14, 563. [Google Scholar] [CrossRef]
- S. Adriaanse, L.; Rensleigh, C. Web of Science, Scopus and Google Scholar: A content comprehensiveness comparison. Electron. Libr. 2013, 31, 727–744. [Google Scholar] [CrossRef]
- Chadegani, A.A.; Salehi, H.; Yunus, M.M.; Farhadi, H.; Fooladi, M.; Farhadi, M.; Ebrahim, N.A. A comparison between two main academic literature collections: Web of Science and Scopus databases. arXiv 2013, arXiv:1305.0377. [Google Scholar] [CrossRef]
- Pollock, A.; Berge, E. How to do a systematic review. Int. J. Stroke 2018, 13, 138–156. [Google Scholar] [CrossRef] [PubMed]
- Jin, R.; Hancock, C.; Tang, L.; Chen, C.; Wanatowski, D.; Yang, L. Empirical study of BIM implementation–based perceptions among Chinese practitioners. J. Manag. Eng. 2017, 33, 4017025. [Google Scholar] [CrossRef]
- Manzoor, B.; Othman, I.; Pomares, J.C.; Chong, H.-Y. A Research Framework of Mitigating Construction Accidents in High-Rise Building Projects via Integrating Building Information Modeling with Emerging Digital Technologies. Appl. Sci. 2021, 11, 8359. [Google Scholar] [CrossRef]
- Manzoor, B.; Othman, I. Safety Management Model During Construction Focusing on Building Information Modeling (BIM). In Advances in Civil Engineering Materials: Selected Articles from the International Conference on Architecture and Civil Engineering (ICACE2020); Springer Nature: Singapore, 2021; p. 31. [Google Scholar]
- Hong, J.; Kang, H.; An, J.; Choi, J.; Hong, T.; Park, H.S.; Lee, D.-E. Towards environmental sustainability in the local community: Future insights for managing the hazardous pollutants at construction sites. J. Hazard. Mater. 2021, 403, 123804. [Google Scholar] [CrossRef]
- Abdelhamid, T.S.; Everett, J.G. Identifying root causes of construction accidents. J. Constr. Eng. Manag. 2000, 126, 52–60. [Google Scholar] [CrossRef]
- Golizadeh, H.; Hon, C.K.H.; Drogemuller, R.; Hosseini, M.R. Digital engineering potential in addressing causes of construction accidents. Autom. Constr. 2018, 95, 284–295. [Google Scholar] [CrossRef]
- Nadhim, E.A.; Hon, C.; Xia, B.; Stewart, I.; Fang, D. Falls from height in the construction industry: A critical review of the scientific literature. Int. J. Environ. Res. Public Health 2016, 13, 638. [Google Scholar] [CrossRef]
- Zlatar, T.; Lago, E.M.G.; Soares, W.d.A.; Baptista, J.d.S.; Barkokébas, B., Jr. Falls from height: Analysis of 114 cases. Production 2019, 29, e20180091. [Google Scholar] [CrossRef]
- Sarkar, S.; Raj, R.; Vinay, S.; Maiti, J.; Pratihar, D.K. An optimization-based decision tree approach for predicting slip-trip-fall accidents at work. Saf. Sci. 2019, 118, 57–69. [Google Scholar] [CrossRef]
- Nakamura, T.; Oyama, I.; Fujino, Y.; Kubo, T.; Kadowaki, K.; Kunimoto, M.; Odoi, H.; Tabata, H.; Matsuda, S. Evaluation and simplification of the occupational slip, trip and fall risk-assessment test. Ind. Health 2016, 54, 354–360. [Google Scholar] [CrossRef] [PubMed][Green Version]
- Tran, S.V.-T.; Khan, N.; Lee, D.; Park, C. A Hazard Identification Approach of Integrating 4D BIM and Accident Case Analysis of Spatial–Temporal Exposure. Sustainability 2021, 13, 2211. [Google Scholar] [CrossRef]
- Salzano, A.; Cascone, S.; Zitiello, E.P.; Nicolella, M. Construction Safety and Efficiency: Integrating Building Information Modeling into Risk Management and Project Execution. Sustainability 2024, 16, 4094. [Google Scholar] [CrossRef]
- Machado, R.L.; Vilela, C. Conceptual framework for integrating BIM and augmented reality in construction management. J. Civ. Eng. Manag. 2020, 26, 83–94. [Google Scholar] [CrossRef]
- Takyi-Annan, G.E.; Zhang, H. A multivariate analysis of the variables impacting the level of BIM expertise of professionals in the architecture, engineering and construction (AEC) industries of the developing world using nonparametric tests. Buildings 2023, 13, 1606. [Google Scholar] [CrossRef]
- Manzoor, B.; Othman, I.; Pomares, J.C. Digital Technologies in the Architecture, Engineering and Construction (AEC) Industry—A Bibliometric—Qualitative Literature Review of Research Activities. Int. J. Environ. Res. Public Health 2021, 18, 6135. [Google Scholar] [CrossRef]
- Zhang, S.; Teizer, J.; Lee, J.K.; Eastman, C.M.; Venugopal, M. Building Information Modeling (BIM) and Safety: Automatic Safety Checking of Construction Models and Schedules. Autom. Constr. 2013, 29, 183–195. [Google Scholar] [CrossRef]
- Sadeghi, H.; Mohandes, S.R.; Hamid, A.R.A.; Preece, C.; Hedayati, A.; Singh, B. Reviewing the usefulness of BIM adoption in improving safety environment of construction projects. J. Teknol 2016, 78, 175–186. [Google Scholar] [CrossRef][Green Version]
- Lu, Y.; Gong, P.; Tang, Y.; Sun, S.; Li, Q. BIM-integrated construction safety risk assessment at the design stage of building projects. Autom. Constr. 2021, 124, 103553. [Google Scholar] [CrossRef]
- Manzoor, B.; Othman, I.; Manzoor, M. Evaluating the critical safety factors causing accidents in high-rise building projects. Ain Shams Eng. J. 2021, 12, 2485–2492. [Google Scholar] [CrossRef]
- Parsamehr, M.; Perera, U.S.; Dodanwala, T.C.; Perera, P.; Ruparathna, R. A review of construction management challenges and BIM-based solutions: Perspectives from the schedule, cost, quality, and safety management. Asian J. Civ. Eng. 2023, 24, 353–389. [Google Scholar] [CrossRef]
- Shen, X.; Marks, E. Near-miss information visualization tool in BIM for construction safety. J. Constr. Eng. Manag. 2016, 142, 4015100. [Google Scholar] [CrossRef]
- Malekitabar, H.; Ardeshir, A.; Sebt, M.H.; Stouffs, R. Construction safety risk drivers: A BIM approach. Saf. Sci. 2016, 82, 445–455. [Google Scholar] [CrossRef]
- Cheng, T.; Teizer, J. Modeling tower crane operator visibility to minimize the risk of limited situational awareness. J. Comput. Civ. Eng. 2014, 28, 4014004. [Google Scholar] [CrossRef]
- Manzoor, B.; Othman, I.; Waheed, A. Accidental safety factors and prevention techniques for high-rise building projects–A review. Ain Shams Eng. J. 2022, 13, 101723. [Google Scholar] [CrossRef]
- Lin, Z.; Petzold, F.; Hsieh, S.-H. 4D-BIM based real time augmented reality navigation system for tower crane operation. In Proceedings of the Construction Research Congress 2020, Tempe, AZ, USA, 8–10 March 2020; American Society of Civil Engineers Reston: Reston, VA, USA, 2020; pp. 828–836. [Google Scholar]
- AlSaggaf, A.; Jrade, A. ArcSPAT: An integrated building information modeling (BIM) and geographic information system (GIS) model for site layout planning. Int. J. Constr. Manag. 2023, 23, 505–527. [Google Scholar] [CrossRef]
- Rafindadi, A.D.; Napiah, M.; Othman, I.; Alarifi, H.; Musa, U.; Muhammad, M. Significant factors that influence the use and non-use of personal protective equipment (PPE) on construction sites—Supervisors’ perspective. Ain Shams Eng. J. 2022, 13, 101619. [Google Scholar] [CrossRef]
- Wong, T.K.M.; Man, S.S.; Chan, A.H.S. Exploring the acceptance of PPE by construction workers: An extension of the technology acceptance model with safety management practices and safety consciousness. Saf. Sci. 2021, 139, 105239. [Google Scholar] [CrossRef]
- Kulinan, A.S.; Park, M.; Aung, P.P.W.; Cha, G.; Park, S. Advancing construction site workforce safety monitoring through BIM and computer vision integration. Autom. Constr. 2024, 158, 105227. [Google Scholar] [CrossRef]
- Cortés-Pérez, J.P.; Cortés-Pérez, A.; Prieto-Muriel, P. BIM-integrated management of occupational hazards in building construction and maintenance. Autom. Constr. 2020, 113, 103115. [Google Scholar] [CrossRef]
- Delhi, V.S.K.; Sankarlal, R.; Thomas, A. Detection of personal protective equipment (PPE) compliance on construction site using computer vision based deep learning techniques. Front. Built Environ. 2020, 6, 136. [Google Scholar] [CrossRef]
- Rasouli, S.; Alipouri, Y.; Chamanzad, S. Smart Personal Protective Equipment (PPE) for construction safety: A literature review. Saf. Sci. 2024, 170, 106368. [Google Scholar] [CrossRef]
- Hoeft, M.; Trask, C. Safety built right in: Exploring the occupational health and safety potential of BIM-based platforms throughout the building lifecycle. Sustainability 2022, 14, 6104. [Google Scholar] [CrossRef]
- Qureshi, A.H.; Alaloul, W.S.; Manzoor, B.; Musarat, M.A.; Saad, S.; Ammad, S. Implications of Machine Learning Integrated Technologies for Construction Progress Detection Under Industry 4.0 (IR 4.0). In Proceedings of the 2020 Second International Sustainability and Resilience Conference: Technology and Innovation in Building Designs (51154), Sakheer, Bahrain, 11–12 November 2020; IEEE: New York, NY, USA, 2020; pp. 1–6. [Google Scholar]
- Manzoor, B.; Othman, I.; Durdyev, S.; Ismail, S.; Wahab, M.H. Influence of Artificial Intelligence in Civil Engineering toward Sustainable Development—A Systematic Literature Review. Appl. Syst. Innov. 2021, 4, 52. [Google Scholar] [CrossRef]
- Manzoor, B.; Othman, I.; Gardezi, S.S.S.; Altan, H.; Abdalla, S.B. BIM-Based Research Framework for Sustainable Building Projects: A Strategy for Mitigating BIM Implementation Barriers. Appl. Sci. 2021, 11, 5397. [Google Scholar] [CrossRef]
- Manzoor, B.; Othman, I.; Kang, J.M.; Geem, Z.W. Influence of Building Information Modeling (BIM) Implementation in High-Rise Buildings towards Sustainability. Appl. Sci. 2021, 11, 7626. [Google Scholar] [CrossRef]
- Manzoor, B.; Othman, I.; Sadowska, B.; Sarosiek, W. Zero-Energy Buildings and Energy Efficiency towards Sustainability: A Bibliometric Review and a Case Study. Appl. Sci. 2022, 12, 2136. [Google Scholar] [CrossRef]
- Qureshi, A.H.; Alaloul, W.S.; Manzoor, B.; Saad, S.; Alawag, A.M.; Alzubi, K.M. Implementation Challenges of Automated Construction Progress Monitoring Under Industry 4.0 Framework Towards Sustainable Construction. In Proceedings of the 2021 Third International Sustainability and Resilience Conference: Climate Change, Sakheer, Bahrain, 15–16 November 2021; IEEE: New York, NY, USA, 2021; pp. 322–326. [Google Scholar]
- Hasan, I.; Gardezi, S.S.S.; Manzoor, B.; Arshid, M.U. Sustainable Consumption Patterns Adopting BIM-Enabled Energy Optimization-A Case Study of Developing Urban Centre. Polish J. Environ. Stud. 2022, 31, 3095–3103. [Google Scholar] [CrossRef]
- Charef, R.; Alaka, H.; Emmitt, S. Beyond the third dimension of BIM: A systematic review of literature and assessment of professional views. J. Build. Eng. 2018, 19, 242–257. [Google Scholar] [CrossRef]
- Bansal, V.K.; Pal, M. Construction Projects Scheduling Using GIS Tools. Int. J. Constr. Manag. 2011, 11, 1–18. [Google Scholar] [CrossRef]
- Choe, S.; Leite, F. Construction safety planning: Site-specific temporal and spatial information integration. Autom. Constr. 2017, 84, 335–344. [Google Scholar] [CrossRef]
- Ding, L.; Zhou, Y.; Akinci, B. Building Information Modeling (BIM) application framework: The process of expanding from 3D to computable nD. Autom. Constr. 2014, 46, 82–93. [Google Scholar] [CrossRef]
- Alizadehsalehi, S.; Yitmen, I.; Celik, T.; Arditi, D. The effectiveness of an integrated BIM/UAV model in managing safety on construction sites. Int. J. Occup. Saf. Ergon. 2020, 26, 829–844. [Google Scholar] [CrossRef] [PubMed]
- Collins, R.; Zhang, S.; Kim, K.; Teizer, J. Integration of safety risk factors in BIM for scaffolding construction. In Proceedings of the 2014 International Conference on Computing in Civil and Building Engineering, Orlando, FL, USA, 23–25 June 2014; American Society of Civil Engineers: Reston, VA, USA, 2014; pp. 307–314. [Google Scholar]
- Xu, N. How Does Industry 4.0 Impact on ETO Construction Companies? Master’s Thesis, Politecnico di Milano, Milan, Italy, 2021. [Google Scholar]
- Gao, S.; Ren, G.; Li, H. Knowledge management in construction health and safety based on ontology modeling. Appl. Sci. 2022, 12, 8574. [Google Scholar] [CrossRef]
- Jupp, J. 4D BIM for environmental planning and management. Procedia Eng. 2017, 180, 190–201. [Google Scholar] [CrossRef]
- Sanjeev, A.; Nader, A.; Salman, A.; Pavankumar, M. Analyzing Barriers and Uniformity of Multi-Dimensional BIM Applications. Comput. Civ. Eng. 2021, 2022, 1343–1350. [Google Scholar] [CrossRef]
- Koutamanis, A. Dimensionality in BIM: Why BIM cannot have more than four dimensions? Autom. Constr. 2020, 114, 103153. [Google Scholar] [CrossRef]
- Charef, R. The use of Building Information Modelling in the circular economy context: Several models and a new dimension of BIM (8D). Clean. Eng. Technol. 2022, 7, 100414. [Google Scholar] [CrossRef]
- Vijayeta, M.; Murali, J.; Santosh, K.D.V. Identification of BIM Dimension-Specific Contract Clauses in EPC Turnkey Projects. J. Leg. Aff. Disput. Resolut. Eng. Constr. 2022, 14, 4521040. [Google Scholar] [CrossRef]
- Elghaish, F.; Abrishami, S. Developing a framework to revolutionise the 4D BIM process: IPD-based solution. Constr. Innov. 2020, 20, 401–420. [Google Scholar] [CrossRef]
- Chau, K.W.; Anson, M.; Zhang, J.P. 4D dynamic construction management and visualization software: 1. Development. Autom. Constr. 2005, 14, 512–524. [Google Scholar] [CrossRef]
- Kang, L.S.; Kim, S.-K.; Moon, H.S.; Kim, H.S. Development of a 4D object-based system for visualizing the risk information of construction projects. Autom. Constr. 2013, 31, 186–203. [Google Scholar] [CrossRef]
- Castronovo, F.; Lee, S.; Nikolic, D.; Messner, J.I. Visualization in 4D construction management software: A review of standards and guidelines. In Proceedings of the 2014 International Conference on Computing in Civil and Building Engineering, Orlando, FL, USA, 23–25 June 2014; pp. 315–322. [Google Scholar]
- Pitake, S.A.; Patil, P.D.S. Visualization of construction progress by 4D modeling application. Int. J. Eng. Trends Technol. 2013, 4, 3000–3005. [Google Scholar]
- Tran, S.V.-T.; Nguyen, T.L.; Chi, H.-L.; Lee, D.; Park, C. Generative planning for construction safety surveillance camera installation in 4D BIM environment. Autom. Constr. 2022, 134, 104103. [Google Scholar] [CrossRef]
- Martins, S.S.; Evangelista, A.C.J.; Hammad, A.W.A.; Tam, V.W.Y.; Haddad, A. Evaluation of 4D BIM tools applicability in construction planning efficiency. Int. J. Constr. Manag. 2022, 22, 2987–3000. [Google Scholar] [CrossRef]
- Alzarrad, M.A.; Moynihan, G.P.; Parajuli, A.; Mehra, M. 4D BIM simulation guideline for construction visualization and analysis of renovation projects: A case study. Front. Built Environ. 2021, 7, 617031. [Google Scholar] [CrossRef]
- Tözer, K.D.; Gürcanli, G.E.; Çelik, T.; Akboğa Kale, Ö. Safer designs with BIM based fall hazards identification and accident prevention. Saf. Sci. 2024, 169, 106346. [Google Scholar] [CrossRef]
- Nicał, A.K.; Wodyński, W. Enhancing Facility Management through BIM 6D. Procedia Eng. 2016, 164, 299–306. [Google Scholar] [CrossRef]
- Park, J.; Cai, H.; Dunston, P.S.; Ghasemkhani, H. Database-supported and web-based visualization for daily 4D BIM. J. Constr. Eng. Manag. 2017, 143, 4017078. [Google Scholar] [CrossRef]
- Kassem, M.; Brogden, T.; Dawood, N. BIM and 4D planning: A holistic study of the barriers and drivers to widespread adoption. J. Constr. Eng. Proj. Manag. 2012, 2, 1–10. [Google Scholar] [CrossRef]
- Rodríguez-Gonzálvez, P.; Muñoz-Nieto, A.L.; Del Pozo, S.; Sanchez-Aparicio, L.J.; Gonzalez-Aguilera, D.; Micoli, L.; Gonizzi Barsanti, S.; Guidi, G.; Mills, J.; Fieber, K. 4D reconstruction and visualization of cultural heritage: Analyzing our legacy through time. Int. Arch. Photogramm. Remote Sens. Spat. Inf. Sci. 2017, 42, 609–616. [Google Scholar] [CrossRef]
- Rashidi, A.; Yong, W.Y.; Maxwell, D.; Fang, Y. Construction planning through 4D BIM-based virtual reality for light steel framing building projects. Smart Sustain. Built Environ. 2023, 12, 1153–1173. [Google Scholar] [CrossRef]
- Zhou, Y.; Ding, L.Y.; Chen, L.J. Application of 4D visualization technology for safety management in metro construction. Autom. Constr. 2013, 34, 25–36. [Google Scholar] [CrossRef]
- Doukari, O.; Seck, B.; Greenwood, D. The creation of construction schedules in 4D BIM: A comparison of conventional and automated approaches. Buildings 2022, 12, 1145. [Google Scholar] [CrossRef]
- Manzoor, B. Safety Management Framework for Mitigating Accidents at High-Rise Building Projects for Malaysian Construction Industry. Ph.D. Thesis, Universiti Teknologi PETRONAS, Seri Iskandar, Malaysia, 2023. [Google Scholar]
- Wen, Q.-J.; Ren, Z.-J.; Lu, H.; Wu, J.-F. The progress and trend of BIM research: A bibliometrics-based visualization analysis. Autom. Constr. 2021, 124, 103558. [Google Scholar] [CrossRef]
- Datta, A.; Ninan, J.; Sankaran, S. 4D visualization to bridge the knowing-doing gap in megaprojects: An Australian case study. Constr. Econ. Build. 2020, 20, 25–41. [Google Scholar] [CrossRef]
- Liu, A.H.; Ellul, C.; Swiderska, M. Decision making in the 4th dimension—Exploring use cases and technical options for the integration of 4D BIM and GIS during construction. ISPRS Int. J. Geo-Inf. 2021, 10, 203. [Google Scholar] [CrossRef]
- Qureshi, A.H.; Alaloul, W.S.; Murtiyoso, A.; Saad, S.; Manzoor, B. Comparison of photogrammetry tools considering rebar progress recognition. Int. Arch. Photogramm. Remote Sens. Spat. Inf. Sci. 2022, 43, 141–146. [Google Scholar] [CrossRef]
- Pham, K.-T.; Vu, D.-N.; Hong, P.L.H.; Park, C. 4D-BIM-based workspace planning for temporary safety facilities in construction SMEs. Int. J. Environ. Res. Public Health 2020, 17, 3403. [Google Scholar] [CrossRef]
- Hossain, M.M.; Ahmed, S.; Anam, S.M.A.; Baxramovna, I.A.; Meem, T.I.; Sobuz, M.H.R.; Haq, I. BIM-based smart safety monitoring system using a mobile app: A case study in an ongoing construction site. Constr. Innov. 2023, 25, 552–576. [Google Scholar] [CrossRef]
- Asadzadeh, A.; Arashpour, M.; Li, H.; Ngo, T.; Bab-Hadiashar, A.; Rashidi, A. Sensor-based safety management. Autom. Constr. 2020, 113, 103128. [Google Scholar] [CrossRef]
- Martínez-Aires, M.D.; López-Alonso, M.; Martínez-Rojas, M. Building information modeling and safety management: A systematic review. Saf. Sci. 2018, 101, 11–18. [Google Scholar] [CrossRef]
- Awolusi, I.; Marks, E.; Hallowell, M. Wearable technology for personalized construction safety monitoring and trending: Review of applicable devices. Autom. Constr. 2018, 85, 96–106. [Google Scholar] [CrossRef]
- Boton, C. Supporting constructability analysis meetings with Immersive Virtual Reality-based collaborative BIM 4D simulation. Autom. Constr. 2018, 96, 1–15. [Google Scholar] [CrossRef]
- Wang, X.; Truijens, M.; Hou, L.; Wang, Y.; Zhou, Y. Integrating Augmented Reality with Building Information Modeling: Onsite construction process controlling for liquefied natural gas industry. Autom. Constr. 2014, 40, 96–105. [Google Scholar] [CrossRef]
- Safikhani, S.; Keller, S.; Schweiger, G.; Pirker, J. Immersive virtual reality for extending the potential of building information modeling in architecture, engineering, and construction sector: Systematic review. Int. J. Digit. Earth 2022, 15, 503–526. [Google Scholar] [CrossRef]
- Ahmad, A.M.; Demian, P.; Price, A.D.F. Building information modelling implementation plans a comparative analysis. In Proceedings of the 28th Annual ARCOM Conference, Edinburgh, UK, 3–5 September 2012. [Google Scholar]
- Qi, J.; Issa, R.R.A.; Hinze, J.; Olbina, S. Integration of safety in design through the use of building information modeling. In Proceedings of the 2011 ASCE International Workshop on Computing in Civil Engineering, Miami, FL, USA, 19–22 June 2011; American Society of Civil Engineers Reston: Reston, VA, USA, 2011; pp. 698–705. [Google Scholar]
- Samsudin, N.S.; Mohammad, M.Z.; Khalil, N.; Nadzri, N.D.; Ibrahim, C.K.I.C. A thematic review on Prevention through design (PtD) concept application in the construction industry of developing countries. Saf. Sci. 2022, 148, 105640. [Google Scholar] [CrossRef]
- Yuan, J.; Li, X.; Xiahou, X.; Tymvios, N.; Zhou, Z.; Li, Q. Accident prevention through design (PtD): Integration of building information modeling and PtD knowledge base. Autom. Constr. 2019, 102, 86–104. [Google Scholar] [CrossRef]
- Zulkifli, A.R.; Ibrahim, C.K.I.C.; Belayutham, S. The Integration of Building Information Modelling (BIM) and Prevention Through Design (PtD) Towards Safety in Construction: A Review. In Advances in Civil Engineering Materials: Selected Articles from the International Conference on Architecture and Civil Engineering (ICACE2020); Springer: Singapore, 2021; pp. 271–283. [Google Scholar]
- Teo, A.L.E.; Ofori, G.; Tjandra, I.K.; Kim, H. Design for safety: Theoretical framework of the safety aspect of BIM system to determine the safety index. Constr. Econ. Build. 2016, 16, 1–18. [Google Scholar] [CrossRef]
- Xiahou, X.; Li, K.; Li, F.; Zhang, Z.; Li, Q.; Gao, Y. Automatic identification and quantification of safety risks embedded in design stage: A BIM-enhanced approach. J. Civ. Eng. Manag. 2022, 28, 278–291. [Google Scholar] [CrossRef]
- Hardison, D.; Hallowell, M. Construction hazard prevention through design: Review of perspectives, evidence, and future objective research agenda. Saf. Sci. 2019, 120, 517–526. [Google Scholar] [CrossRef]
- Rajabi, M.S.; Rezaeiashtiani, M.; Radzi, A.R.; Famili, A.; Rezaeiashtiani, A.; Rahman, R.A. Underlying factors and strategies for organizational BIM capabilities: The case of Iran. Appl. Syst. Innov. 2022, 5, 109. [Google Scholar] [CrossRef]
- Umar, T. Challenges of BIM implementation in GCC construction industry. Eng. Constr. Archit. Manag. 2022, 29, 1139–1168. [Google Scholar] [CrossRef]
- Ghaffarianhoseini, A.; Tookey, J.; Ghaffarianhoseini, A.; Naismith, N.; Azhar, S.; Efimova, O.; Raahemifar, K. Building Information Modelling (BIM) uptake: Clear benefits, understanding its implementation, risks and challenges. Renew. Sustain. Energy Rev. 2017, 75, 1046–1053. [Google Scholar] [CrossRef]
- Migilinskas, D.; Popov, V.; Juocevicius, V.; Ustinovichius, L. The benefits, obstacles and problems of practical BIM implementation. Procedia Eng. 2013, 57, 767–774. [Google Scholar] [CrossRef]
- Gamil, Y.; Rahman, I.A.R. Awareness and challenges of building information modelling (BIM) implementation in the Yemen construction industry. J. Eng. Des. Technol. 2019, 17, 1077–1084. [Google Scholar] [CrossRef]
- Daniotti, B.; Pavan, A.; Lupica Spagnolo, S.; Caffi, V.; Pasini, D.; Mirarchi, C.; Daniotti, B.; Pavan, A.; Lupica Spagnolo, S.; Caffi, V. Benefits and Challenges in Implementing BIM in Design. In BIM-Based Collaborative Building Process Management; Springer: Cham, Switzerland, 2020; pp. 103–142. [Google Scholar]
- Lin, Y.-C.; Chen, Y.-P.; Huang, W.-T.; Hong, C.-C. Development of BIM execution plan for BIM model management during the pre-operation phase: A case study. Buildings 2016, 6, 8. [Google Scholar] [CrossRef]
- Collinge, W.H.; Farghaly, K.; Mosleh, M.H.; Manu, P.; Cheung, C.M.; Osorio-Sandoval, C.A. BIM-based construction safety risk library. Autom. Constr. 2022, 141, 104391. [Google Scholar] [CrossRef]
- Enshassi, A.; Ayyash, A.; Choudhry, R.M. BIM for construction safety improvement in Gaza strip: Awareness, applications and barriers. Int. J. Constr. Manag. 2016, 16, 249–265. [Google Scholar] [CrossRef]
- Zhang, S.; Sulankivi, K.; Kiviniemi, M.; Romo, I.; Eastman, C.M.; Teizer, J. BIM-based fall hazard identification and prevention in construction safety planning. Saf. Sci. 2015, 72, 31–45. [Google Scholar] [CrossRef]
- Getuli, V.; Ventura, S.M.; Capone, P.; Ciribini, A.L.C. BIM-based code checking for construction health and safety. Procedia Eng. 2017, 196, 454–461. [Google Scholar] [CrossRef]
- Marefat, A.; Toosi, H.; Hasankhanlo, R.M. A BIM approach for construction safety: Applications, barriers and solutions. Eng. Constr. Archit. Manag. 2018, 26, 1855–1877. [Google Scholar] [CrossRef]
- Chatzimichailidou, M.; Ma, Y. Using BIM in the safety risk management of modular construction. Saf. Sci. 2022, 154, 105852. [Google Scholar] [CrossRef]
- Hossain, M.A.; Abbott, E.L.S.; Chua, D.K.H.; Nguyen, T.Q.; Goh, Y.M. Design-for-safety knowledge library for BIM-integrated safety risk reviews. Autom. Constr. 2018, 94, 290–302. [Google Scholar] [CrossRef]
- Dobrucali, E.; Demirkesen, S.; Sadikoglu, E.; Zhang, C.; Damci, A. Investigating the impact of emerging technologies on construction safety performance. Eng. Constr. Archit. Manag. 2024, 31, 1322–1347. [Google Scholar] [CrossRef]
- Olugboyega, O.; Windapo, A. Building information modeling—Enabled construction safety culture and maturity model: A grounded theory approach. Front. Built Environ. 2019, 5, 35. [Google Scholar] [CrossRef]
- Collinge, W.H.; Osorio-Sandoval, C. Deploying a Building Information Modelling (BIM)-based construction safety risk library for industry: Lessons learned and future directions. Buildings 2024, 14, 500. [Google Scholar] [CrossRef]
- Chen, H.; Hou, L.; Zhang, G.K.; Moon, S. Development of BIM, IoT and AR/VR technologies for fire safety and upskilling. Autom. Constr. 2021, 125, 103631. [Google Scholar] [CrossRef]
- Afzal, M.; Shafiq, M.T.; Al Jassmi, H. Improving construction safety with virtual-design construction technologies-a review. J. Inf. Technol. Constr. 2021, 26, 319–340. [Google Scholar] [CrossRef]
- Getuli, V.; Capone, P.; Bruttini, A.; Sorbi, T. A smart objects library for BIM-based construction site and emergency management to support mobile VR safety training experiences. Constr. Innov. 2022, 22, 504–530. [Google Scholar] [CrossRef]
- Getuli, V.; Capone, P.; Bruttini, A.; Isaac, S. BIM-based immersive Virtual Reality for construction workspace planning: A safety-oriented approach. Autom. Constr. 2020, 114, 103160. [Google Scholar] [CrossRef]
- Park, C.S.; Kim, H.J. A framework for construction safety management and visualization system. Autom. Constr. 2013, 33, 95–103. [Google Scholar] [CrossRef]
- Antwi-Afari, M.F.; Li, H.; Pärn, E.A.; Edwards, D.J. Critical success factors for implementing building information modelling (BIM): A longitudinal review. Autom. Constr. 2018, 91, 100–110. [Google Scholar] [CrossRef]





| Focused Area | Contribution | References |
|---|---|---|
| Digital engineering | Identifying and using the potential of digital engineering to tackle the known causes of accidents | [52] |
| Safety measures are needed for preventing fall-related accidents before construction starts | Application of automated safety rule-checking to BIM | [62] |
| Safey risk assessment | The integration of safety risk data into Autodesk Revit allows for the development of BIM systems | [64] |
| BIM visualization | Visualization near misses can help safety managers identify frequent and severe incidents on a building site for risk reduction | [67] |
| BIM-GIS model | BM-GIS integrated model for site layout planning | [72] |
| BIM and computer vision integration | To monitor workforce safety hazards at construction sites in real time | [76] |
| Focused Area | Contribution | References |
|---|---|---|
| BIM- and 4D-based integrated solution | During construction safety issues can be assessed | [100] |
| BIM-based 3D framework | To quantify and analyze quality and safety on construction projects | [90] |
| Developing visualization system using 4D | The detection and visualization of construction sites’ conflicts | [101] |
| Applicability of 4D modeling | To improve the construction process in mega liquefied natural gas plant construction, four-dimensional (4D) modeling has gained much potential | [102] |
| Using BIM 4D modeling in site logistics planning and control | To fulfill the growing demand for engineer-to-order (ETO) prefabricated building systems | [103] |
| 4D incorporated with automated generation of evacuation paths in construction site | To automatically analyze, generate, and visualize the evacuation paths, a BIM-based 4D framework has been presented | [104] |
| 4D Construction Safety Information Model | During construction, a new approach for construction safety for scaffolding systems has been presented | [105] |
| 4D BIM-based framework in construction | Accuracy of workspace problem and workspace status representation can be improved | [106] |
| 4D BIM to assess construction risks | For construction site safety, contractors can use the results of the 4D model on the basis of visualization | [107] |
| Integrated 5D tool for accident identification | To detect the potential danger source and anticipate proactive warnings | [108] |
| BIM-based 6D integrated system | To provide the effective way of communication between all the stakeholders | [109] |
Disclaimer/Publisher’s Note: The statements, opinions and data contained in all publications are solely those of the individual author(s) and contributor(s) and not of MDPI and/or the editor(s). MDPI and/or the editor(s) disclaim responsibility for any injury to people or property resulting from any ideas, methods, instructions or products referred to in the content. |
© 2025 by the authors. Licensee MDPI, Basel, Switzerland. This article is an open access article distributed under the terms and conditions of the Creative Commons Attribution (CC BY) license (https://creativecommons.org/licenses/by/4.0/).
Share and Cite
Manzoor, B.; Charef, R.; Antwi-Afari, M.F.; Alotaibi, K.S.; Harirchian, E. Revolutionizing Construction Safety: Unveiling the Digital Potential of Building Information Modeling (BIM). Buildings 2025, 15, 828. https://doi.org/10.3390/buildings15050828
Manzoor B, Charef R, Antwi-Afari MF, Alotaibi KS, Harirchian E. Revolutionizing Construction Safety: Unveiling the Digital Potential of Building Information Modeling (BIM). Buildings. 2025; 15(5):828. https://doi.org/10.3390/buildings15050828
Chicago/Turabian StyleManzoor, Bilal, Rabia Charef, Maxwell Fordjour Antwi-Afari, Khalid Saqer Alotaibi, and Ehsan Harirchian. 2025. "Revolutionizing Construction Safety: Unveiling the Digital Potential of Building Information Modeling (BIM)" Buildings 15, no. 5: 828. https://doi.org/10.3390/buildings15050828
APA StyleManzoor, B., Charef, R., Antwi-Afari, M. F., Alotaibi, K. S., & Harirchian, E. (2025). Revolutionizing Construction Safety: Unveiling the Digital Potential of Building Information Modeling (BIM). Buildings, 15(5), 828. https://doi.org/10.3390/buildings15050828

