Exploring the Role of Team Leisure Sports in Enhancing Occupational Commitment and Sustainability Among Construction Workers: A Focus on Team Cohesion
Abstract
1. Introduction
2. Literature Review and Research Hypothesis
2.1. Construction Worker Career Sustainability and Team Leisure Sports Experience
2.2. Social Interaction
2.3. Emotional Engagement
2.4. Team Culture Perception
2.5. Work Stress Relief
2.6. The Intermediary Role of Construction Team Cohesion
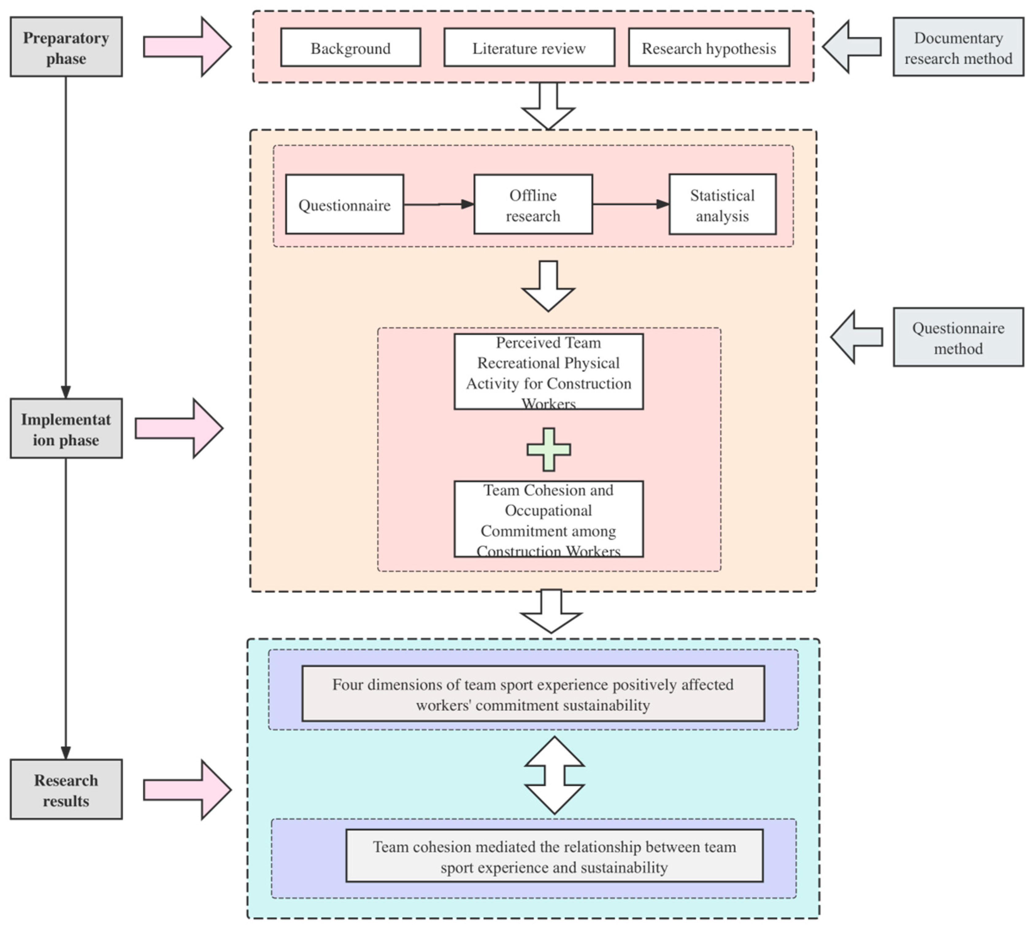
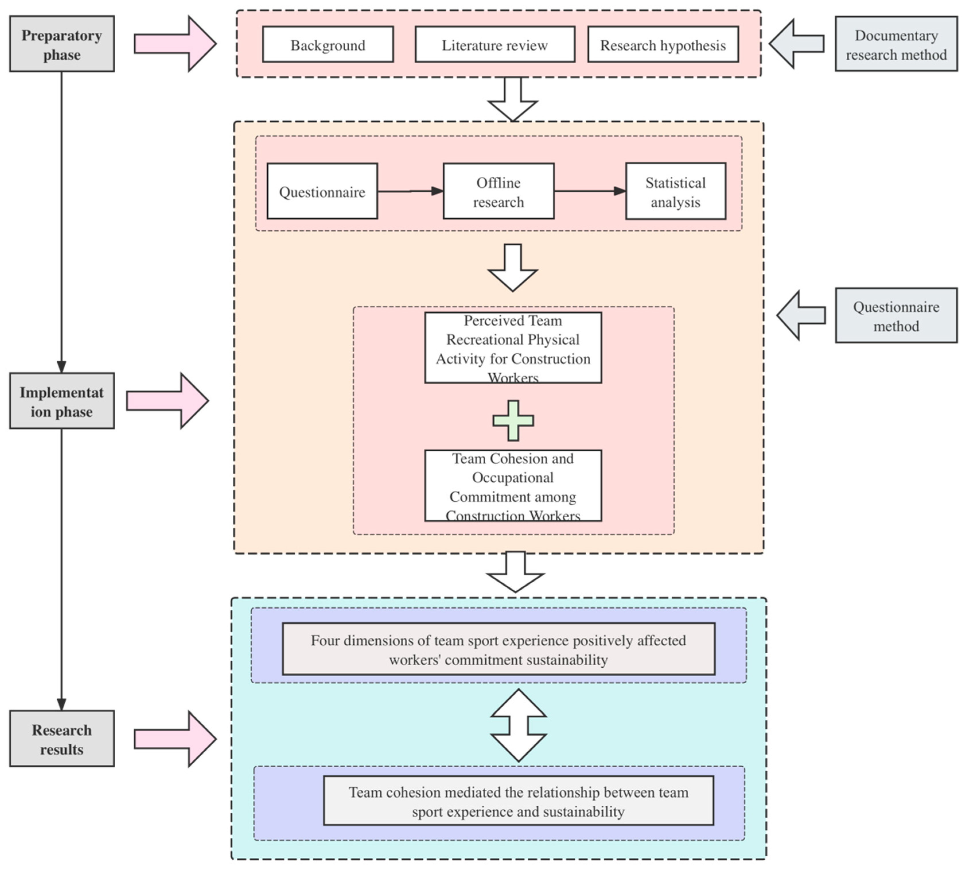
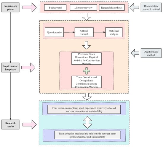
3. Research Design
3.1. Recipients and Questionnaire Distribution
3.2. Variable Measurement
4. Results
4.1. Reliability Test
4.2. Exploratory Factor Analysis
4.3. Validation Factor Analysis
4.4. Common Deviation Test
4.5. Correlation Analysis
4.6. Path Analysis
4.7. Tests for Mediating Effects
5. Discussion
5.1. Direct Effects
5.2. Mediating Effect
5.3. Research Comparison
6. Research Conclusions
7. Limitations and Outlook
Author Contributions
Funding
Data Availability Statement
Acknowledgments
Conflicts of Interest
References
- Guilding, C.; Lamminmaki, D.; McManus, L. Staff turnover costs: In search of accountability. Int. J. Hosp. Manag. 2014, 36, 231–243. [Google Scholar] [CrossRef]
- Rumawas, W. Employees’ Turnover Intention in the construction Industry in Indonesia. J. Constr. Dev. Ctries. 2022, 27, 127–146. [Google Scholar] [CrossRef]
- Ayodele, O.A.; Chang-Richards, A.; González, V. Factors affecting workforce turnover in the construction sector: A systematic review. J. Constr. Eng. Manag. 2020, 146, 03119010. [Google Scholar] [CrossRef]
- Gyi, D.E.; Gibb, A.G.; Haslam, R.A. The quality of accident and health data in the construction industry: Interviews with senior managers. Constr. Manag. Econ. 1999, 17, 197–204. [Google Scholar] [CrossRef][Green Version]
- Esa, M.; Muniandy, P.; Noor NA, S.M. Awareness of mental health issues in malaysian construction industry. J. Health Qual. Life 2024, 1, 21–48. [Google Scholar] [CrossRef]
- Burki, T. Mental health in the construction industry. Lancet Psychiatry 2018, 5, 303. [Google Scholar] [CrossRef] [PubMed]
- Kraemer, R. Retaining Employees in the Construction Industry. Doctoral Dissertation, College of St. Scholastica, Duluth, MN, USA, 2008. [Google Scholar]
- Boschman, J.S.; van der Molen, H.F.; Sluiter, J.K.; Frings-Dresen, M.H. Improving occupational health care for construction workers: A process evaluation. BMC Public Health 2013, 13, 218. [Google Scholar] [CrossRef] [PubMed]
- Xu, S.; Ji, C. Study on the investment situation in leisure sports of electric power enterprise staff in Hebei Province. In Sports Engineering and Computer Science; CRC Press: Boca Raton, FL, USA, 2015; pp. 193–198. [Google Scholar]
- Sattar, S.; Batool, S.Z.; Khan, S. Perception of recreational sports in reducing work-related stress: A case study of administrative staff of lcwu & iba sukkur. Shield Res. J. Phys. Educ. Sports Sci. 2021, 16, 63. [Google Scholar]
- Zhang, Y.; Deng, S.; Chen, S.; Yao, Z.; Hou, Y.; Huang, Q.; Liu, Z. The Effect of Construction Workers’ Work Resilience on Their Leisure Sports Participation: The Mediating Role of Safety and Health Awareness. Buildings 2024, 14, 2763. [Google Scholar] [CrossRef]
- Raiden, A.B.; Dainty, A.R.; Neale, R.H. Current barriers and possible solutions to effective project team formation and deployment within a large construction organisation. Int. J. Proj. Manag. 2004, 22, 309–316. [Google Scholar] [CrossRef]
- Schulz, A.S.; Bloom, J.; Kinnunen, U. Workaholism and daily energy management at work: Associations with self-reported health and emotional exhaustion. Ind. Health 2017, 55, 252–264. [Google Scholar] [CrossRef] [PubMed][Green Version]
- Lee, Y.; Dattilo, J.; Howard, D. The complex and dynamic nature of leisure experience. J. Leis. Res. 1994, 26, 195–211. [Google Scholar] [CrossRef]
- Paredes-Saavedra, M.; Vallejos, M.; Huancahuire-Vega, S.; Morales-García, W.C.; Geraldo-Campos, L.A. Work Team Effectiveness: Importance of Organizational Culture, Work Climate, Leadership, Creative Synergy, and Emotional Intelligence in University Employees. Adm. Sci. 2024, 14, 280. [Google Scholar] [CrossRef]
- Mercanoğlu, A.O.; Şimşek, K.Y. The impact of employee recreation on their respective productivity. SAGE Open 2023, 13, 21582440231196967. [Google Scholar] [CrossRef]
- Galaz-Delgado, E.I.; Herrera, R.F.; Atencio, E.; Muñoz-La Rivera, F.; Biotto, C.N. Problems and challenges in the interactions of design teams of construction projects: A bibliometric study. Buildings 2021, 11, 461. [Google Scholar] [CrossRef]
- Xie, L.L.; Luo, Z.; Zhao, X. Critical factors of construction workers’ career promotion: Evidence from Guangzhou city. Eng. Constr. Archit. Manag. 2023, 30, 2334–2359. [Google Scholar] [CrossRef]
- van den Groenendaal, S.M.E.; Akkermans, J.; Fleisher, C.; Kooij, D.T.; Poell, R.F.; Freese, C. A qualitative exploration of solo self-employed workers’ career sustainability. J. Vocat. Behav. 2022, 134, 103692. [Google Scholar] [CrossRef]
- Sokas, R.K.; Dong, X.S.; Cain, C.T. Building a sustainable construction workforce. Int. J. Environ. Res. Public Health 2019, 16, 4202. [Google Scholar] [CrossRef] [PubMed]
- Bozionelos, N.; Lin, C.H.; Lee, K.Y. Enhancing the sustainability of employees’ careers through training: The roles of career actors’ openness and of supervisor support. J. Vocat. Behav. 2020, 117, 103333. [Google Scholar] [CrossRef]
- Oludeyi, O.S. A review of literature on work environment and work commitment: Implication for future research in citadels of learning. J. Hum. Resour. Manag. 2015, 18, 32–46. [Google Scholar]
- Davidescu, A.A.; Apostu, S.A.; Paul, A.; Casuneanu, I. Work flexibility, job satisfaction, and job performance among Romanian employees—Implications for sustainable human resource management. Sustainability 2020, 12, 6086. [Google Scholar] [CrossRef]
- Escamilla, E.F.; Ostadalimakhmalbaf, M. Capacity building for sustainable workforce in the construction industry. Prof. Constr. 2016, 41, 51–71. [Google Scholar]
- Kim, J.S.; Park, H.S.; Oh, S.S. An analysis of the characteristics of sports activities and injury experiences of leisure sports participants. J. Exerc. Rehabil. 2018, 14, 407. [Google Scholar] [CrossRef] [PubMed]
- Hou, Y.; Jiang, H.; Gao, Y.; Huang, Q.; Yang, L. Professional Sports Event Attendance and Construction Workers’ Job Burnout: The Mediating Role of Leisure Spillover. Buildings 2024, 14, 3251. [Google Scholar] [CrossRef]
- Joubert, Y.T.; De Beer, J.J. Benefits of team sport for organisations. S. Afr. J. Res. Sport Phys. Educ. Recreat. 2011, 33, 59–72. [Google Scholar]
- Zhao, Z.; Xu, Z.; Zhang, J.; Tan, S. Exploring Recovery Exercises to Enhance Construction Workers’ Willingness for Career Continuity under the Dual-Process Theory: A Perspective from Physical Exercise. Buildings 2024, 14, 3287. [Google Scholar] [CrossRef]
- Sarason, I.G. (Ed.) Social Support: Theory, Research and Applications; Springer Science & Business Media: Berlin/Heidelberg, Germany, 2013; Volume 24. [Google Scholar]
- Lakey, B.; Cohen, S. Social support and theory. Soc. Support Meas. Interv. Guide Health Soc. Sci. 2000, 29, 29–49. [Google Scholar]
- Smith-Lovin, L.; Heise, D.R. Analyzing Social Interaction. In Advances in Affect Control Theory, Gordon and Breach; Routledge: London, UK, 1988. [Google Scholar]
- Shinn, M.; Lehmann, S.; Wong, N.W. Social interaction and social support. J. Soc. Issues 1984, 40, 55–76. [Google Scholar] [CrossRef]
- Kahn, W.A. Meaningful connections: Positive relationships and attachments at work. In Exploring Positive Relationships at Work; Psychology Press: London, UK, 2017; pp. 189–206. [Google Scholar]
- Cross, N.; Cross, A.C. Observations of teamwork and social processes in design. Des. Stud. 1995, 16, 143–170. [Google Scholar] [CrossRef]
- Driskell, J.E.; Salas, E.; Driskell, T. Foundations of teamwork and collaboration. Am. Psychol. 2018, 73, 334. [Google Scholar] [CrossRef]
- Heaney, C.A.; Price, R.H.; Rafferty, J. Increasing coping resources at work: A field experiment to increase social support, improve work team functioning, and enhance employee mental health. J. Organ. Behav. 1995, 16, 335–352. [Google Scholar] [CrossRef]
- Joubert, Y.T.; De Beer, J.J. Experiences of employees who participate in organisational team sport activities. J. Emerg. Trends Econ. Manag. Sci. 2010, 1, 51–59. [Google Scholar]
- Gao, L.; Luo, X.; Yang, W.; Zhang, N.; Deng, X. Relationship between social support and repatriation intention of expatriates in international construction projects. Eng. Constr. Archit. Manag. 2023, 30, 3292–3309. [Google Scholar] [CrossRef]
- Singh, A.; Gupta, B. Job involvement, organizational commitment, professional commitment, and team commitment: A study of generational diversity. Benchmarking Int. J. 2015, 22, 1192–1211. [Google Scholar] [CrossRef]
- McFadden, P.; Ross, J.; Moriarty, J.; Mallett, J.; Schroder, H.; Ravalier, J.; Gillen, P. The role of coping in the wellbeing and work-related quality of life of UK health and social care workers during COVID-19. Int. J. Environ. Res. Public Health 2021, 18, 815. [Google Scholar] [CrossRef] [PubMed]
- Huang, S.Y.; Huang, C.H.; Chang, T.W. A new concept of work engagement theory in cognitive engagement, emotional engagement, and physical engagement. Front. Psychol. 2022, 12, 663440. [Google Scholar] [CrossRef] [PubMed]
- Mitropoulos, P.; Memarian, B. Team processes and safety of workers: Cognitive, affective, and behavioral processes of construction crews. J. Constr. Eng. Manag. 2012, 138, 1181–1191. [Google Scholar] [CrossRef]
- Jamshed, S.; Majeed, N. Relationship between team culture and team performance through lens of knowledge sharing and team emotional intelligence. J. Knowl. Manag. 2019, 23, 90–109. [Google Scholar] [CrossRef]
- Minárová, S. Engagement, loyalty, organizational commitment, job satisfaction and motivation of public administrations managers. Soc. Econ. Rev. 2018, 16, 53–66. [Google Scholar]
- Yinusa, D.; Ogoun, J. Exploring Communication Practices as Drivers of Employee Loyalty and Engagement. J. Policy Options 2024, 7, 1–11. [Google Scholar]
- Nguyen, P.V.; Nguyen, L.T.; Doan KN, V.; Tran, H.Q. Enhancing emotional engagement through relational contracts, management receptiveness, and employee commitment as a stimulus for job satisfaction and job performance in the public sector. Equilibrium. Q. J. Econ. Econ. Policy 2021, 16, 203–224. [Google Scholar] [CrossRef]
- Mróz, J.; Kaleta, K. Relationships between personality, emotional labor, work engagement and job satisfaction in service professions. Int. J. Occup. Med. Environ. Health 2016, 29, 767–782. [Google Scholar] [CrossRef] [PubMed]
- Zhang, W.; Fei, D. Differentiation in emotional investments in work groups among different social status of construction industry practitioners: A perspective from the social exchange theory. Comput. Intell. Neurosci. 2022, 2022, 9306167. [Google Scholar] [CrossRef] [PubMed]
- Miao, J.; Hu, H.; Wang, F.; Xie, B. Positive Affectivity as a Motivator: How Does It Influence Employees’ Sustainable Careers. Sustainability 2023, 15, 12662. [Google Scholar] [CrossRef]
- Osborne, S.; Hammoud, M.S. Effective employee engagement in the workplace. Int. J. Appl. Manag. Technol. 2017, 16, 4. [Google Scholar] [CrossRef]
- Duchon, D.; Plowman, D.A. Nurturing the spirit at work: Impact on work unit performance. Leadersh. Q. 2005, 16, 807–833. [Google Scholar] [CrossRef]
- Helms, M.M.; Stern, R. Exploring the factors that influence employees’ perceptions of their organisation’s culture. J. Manag. Med. 2001, 15, 415–429. [Google Scholar] [CrossRef] [PubMed]
- Shin, Y.; Kim, M.; Choi, J.N.; Lee, S.H. Does team culture matter? Roles of team culture and collective regulatory focus in team task and creative performance. Group Organ. Manag. 2016, 41, 232–265. [Google Scholar] [CrossRef]
- Cole, J.; Martin, A.J. Developing a winning sport team culture: Organizational culture in theory and practice. Sport Soc. 2018, 21, 1204–1222. [Google Scholar] [CrossRef]
- Waller, L. Fostering a sense of belonging in the workplace: Enhancing well-being and a positive and coherent sense of self. In The Palgrave Handbook of Workplace Well-Being; Palgrave Macmillan: Cham, Switzerland, 2020; pp. 1–27. [Google Scholar] [CrossRef]
- Barna, B.; Fodor, S. Gamification’s impact on employee engagement: Enhancing employee well-being with a cloud based gamified team-building application. In Proceedings of the 2018 6th International Conference on Future Internet of Things and Cloud Workshops (FiCloudW), Barcelona, Spain, 6–8 August 2018; IEEE: Piscataway, NJ, USA, 2018; pp. 203–208. [Google Scholar]
- Tian, L.; Li, Y.; Li, P.P.; Bodla, A.A. Leader–member skill distance, team cooperation, and team performance: A cross-culture study in a context of sport teams. Int. J. Intercult. Relat. 2015, 49, 183–197. [Google Scholar] [CrossRef]
- Fong, P.S.; Lung, B.W. Interorganizational teamwork in the construction industry. J. Constr. Eng. Manag. 2007, 133, 157–168. [Google Scholar] [CrossRef]
- Ogwueleka, A.C.; Ikediashi, D.I. Exploring the effects of positive organizational behaviour (POB) models on occupational eustress amongst construction employees. J. Constr. Bus. Manag. 2021, 5, 38–46. [Google Scholar] [CrossRef]
- Barling, J.; Kelloway, E.K.; Frone, M.R. (Eds.) Handbook of Work Stress; Sage publications: Thousand Oaks, CA, 2004. [Google Scholar]
- Rusli, B.N.; Edimansyah, B.A.; Naing, L. Working conditions, self-perceived stress, anxiety, depression and quality of life: A structural equation modelling approach. BMC Public Health 2008, 8, 48. [Google Scholar] [CrossRef]
- Parker, S.L.; Laurie, K.R.; Newton, C.J.; Jimmieson, N.L. Regulatory focus moderates the relationship between task control and physiological and psychological markers of stress: A work simulation study. Int. J. Psychophysiol. 2014, 94, 390–398. [Google Scholar] [CrossRef]
- Kyrou, I.; Tsigos, C. Stress hormones: Physiological stress and regulation of metabolism. Curr. Opin. Pharmacol. 2009, 9, 787–793. [Google Scholar] [CrossRef]
- Cheng, T.M.; Chang, S.Y.; Lien, W.H. Work-leisure balance: Perceived organizational leisure support. J. Leis. Res. 2021, 52, 202–226. [Google Scholar] [CrossRef]
- Patricia, O. Improving interpersonal relationship in workplaces. J. Res. Method Educ. 2015, 5, 115–125. [Google Scholar]
- Bhatt, D.; Kashyap, K.; Chandravanshi, J.; Kumar, A. Exercise, Yoga and Meditation Positive Impact on those Suffering from Depression and Anxiety Disorders. Eur. J. Cardiovasc. Med. 2024, 14, 124. [Google Scholar]
- Tsatsoulis, A.; Fountoulakis, S. The protective role of exercise on stress system dysregulation and comorbidities. Ann. N. Y. Acad. Sci. 2006, 1083, 196–213. [Google Scholar] [CrossRef]
- Tran, C.T.; Tran, H.T.; Nguyen, H.T.; Mach, D.N.; Phan, H.S.; Mujtaba, B.G. Stress management in the modern workplace and the role of human resource professionals. Bus. Ethics Leadersh. 2020, 4, 26–40. [Google Scholar] [CrossRef]
- Berger, R.; Czakert, J.P. Stress management and resilience building. In Organisational Excellence and Resilience: Stress Management as a Component of a Sustainable Corporate Development Strategy; Springer: Cham, Switzerland, 2022; pp. 63–88. [Google Scholar]
- Udayar, S.; Urbanaviciute, I.; Maggiori, C.; Rossier, J. Does promotion foster career sustainability? A comparative three-wave study on the role of promotion in work stress, job satisfaction, and career-related performance. Int. J. Educ. Vocat. Guid. 2024, 1–27. [Google Scholar] [CrossRef]
- Clark, M.M.; Soyring, J.E.; Jenkins, S.M.; Daniels, D.C.; Berkland, B.E.; Werneburg, B.L.; Olsen, K.D. The integration of studio cycling into a worksite stress management programme. Stress Health 2014, 30, 166–176. [Google Scholar] [CrossRef] [PubMed]
- Jafari, F.; Ruch, W.; Siadati, S.; Esmaili, S. Applying strength-based therapeutic recreation for dealing with job stress, work–family conflict, and family–work conflict. J. Employ. Couns. 2024, 61, 185–198. [Google Scholar] [CrossRef]
- Berger, R.; Dalluege, C.A.; Franz, H.W. (Eds.) Organisational Excellence and Resilience: Stress Management as a Component of a Sustainable Corporate Development Strategy; Springer Nature: Cham, Switzerland, 2021. [Google Scholar]
- Widmeyer, W.N.; Martens, R. When cohesion predicts performance outcome in sport. Research Quarterly. Am. Alliance Health Phys. Educ. Recreat. 1978, 49, 372–380. [Google Scholar] [CrossRef]
- Robbins, B. Perceived Workplace Adversity and the Psychological Wellbeing of Professional Team Sport Athletes: Examining the Impacts and Implications. Doctoral Dissertation, Swinburne University of Technology, Melbourne, Australia, 2020. [Google Scholar]
- Al Ahmed MI, A. The Role of Recreational Sport Activities in Improving the Quality of Life for University Students. Int. J. Hum. Mov. Sports Sci. 2024, 12, 183–200. [Google Scholar] [CrossRef]
- Ifeanyi, T.T.; Ejiogu, S.A.; Obijiaku, C.P.; Ihim, M.C.; Oguguo, I.A.; Nwarata, B.C.; Edibo, M.D. Group Cohesion and Organizational Performance in Imo State University, Nigeria. Int. J. Public Adm. Manag. Res. 2024, 10, 14–23. [Google Scholar]
- Senécal, J.; Loughead, T.M.; Bloom, G.A. A season-long team-building intervention: Examining the effect of team goal setting on cohesion. J. Sport Exerc. Psychol. 2008, 30, 186–199. [Google Scholar] [CrossRef] [PubMed]
- Scotto di Luzio, S.; Isoard-Gautheur, S.; Ginoux, C.; Sarrazin, P. Exploring the relationship between sense of community and vigor in workplace community: The role of needs satisfaction and physical activity. J. Community Psychol. 2019, 47, 1419–1432. [Google Scholar] [CrossRef] [PubMed]
- Li, Y.; Aumeboonsuke, V. Exploring the Nexus of Organizational Behavior and Team Dynamics: An Empirical Analysis of Factors Influencing Social Cohesion and Team Attractiveness. Kurd. Stud. 2023, 11, 2633–2648. [Google Scholar]
- Zhang, Q.; Hao, S. Construction project manager’s emotional intelligence and team effectiveness: The mediating role of team cohesion and the moderating effect of time. Front. Psychol. 2022, 13, 845791. [Google Scholar] [CrossRef]
- Kram, K.E.; Cherniss, C. Developing emotional competence through relationships at work. In The Emotionally Intelligent Workplace: How to Select for, Measure, and Improve Emotional Intelligence in Individuals, Groups, and Organizations; John Wiley & Sons: Hoboken, NJ, USA, 2001; pp. 254–285. [Google Scholar]
- Black, J.; Kim, K.; Rhee, S.; Wang, K.; Sakchutchawan, S. Self-efficacy and emotional intelligence: Influencing team cohesion to enhance team performance. Team Perform. Manag. Int. J. 2019, 25, 100–119. [Google Scholar] [CrossRef]
- Eldadi, O.; Sharon-David, H.; Tenenbaum, G. Interpersonal emotions in team sports: Effects of emotional contagion on emotional, social and performance outcomes of a team. Sci. J. Sport Perform. 2023, 2, 473–491. [Google Scholar] [CrossRef]
- Fredrickson, B.L. The role of positive emotions in positive psychology: The broaden-and-build theory of positive emotions. Am. Psychol. 2001, 56, 218. [Google Scholar] [CrossRef]
- Zhou, L.; Li, S.; Zhou, L.; Tao, H.; Bouckenooghe, D. The effects of perceived organizational support on employees’ sense of job insecurity in times of external threats: An empirical investigation under lockdown conditions in China. Asian Bus. Manag. 2023, 22, 1567–1591. [Google Scholar] [CrossRef]
- Zhang, H.; Du, L.; Jiang, Z. “Loyalty to organizations” or “loyalty to supervisors”? Research on differential leadership and employee loyalty behavior: A perspective of insiders and outsiders. Front. Psychol. 2022, 13, 971624. [Google Scholar] [CrossRef] [PubMed]
- Fusaroli, R.; Bjorndahl, J.S.; Roepstorff, A.; Tylén, K. Physiological entrainment and behavioral coordination in a collective, creative construction task. In Proceedings of the Annual Meeting of the Cognitive Science Society, Pasadena, CA, USA, 22–25 July 2015; Volume 37. [Google Scholar]
- Cohn, M.A.; Fredrickson, B.L.; Brown, S.L.; Mikels, J.A.; Conway, A.M. Happiness unpacked: Positive emotions increase life satisfaction by building resilience. Emotion 2009, 9, 361. [Google Scholar] [CrossRef]
- Saboor, S.; Ahmed, V. Investigating the Underpinning Criteria of Employees’ Social Sustainability and Their Impact on Job Satisfaction in the UAE Construction Sector. Sustainability 2024, 16, 11307. [Google Scholar] [CrossRef]
- Pohl, S.; Battistelli, A.; Djediat, A.; Andela, M. Emotional support at work: A key component for nurses’ work engagement, their quality of care and their organizational citizenship behaviour. Int. J. Afr. Nurs. Sci. 2022, 16, 100424. [Google Scholar] [CrossRef]
- Liu, Z.; Chen, C.; Yan, X.; Wu, J.; Long, L. Analysis of the chain-mediated effects of nurses’ sense of professional gain and sense of professional mission between psychological resilience and work engagement in 10 general hospitals in Sichuan province. Front. Psychol. 2024, 15, 1309901. [Google Scholar] [CrossRef] [PubMed]
- Xanthopoulou, D.; Bakker, A.B.; Fischbach, A. Work engagement among employees facing emotional demands. J. Pers. Psychol. 2013, 12, 74–84. [Google Scholar] [CrossRef]
- Huang, C.C. Knowledge sharing and group cohesiveness on performance: An empirical study of technology R&D teams in Taiwan. Technovation 2009, 29, 786–797. [Google Scholar]
- Adegbite, W.M.; Hoole, C. Modelling female nurses’ career sustainability towards career competency development and teamwork using self-efficacy as a mediator. Soc. Sci. Humanit. Open 2024, 10, 100908. [Google Scholar] [CrossRef]
- Kroll, T.L. The Influence of Culture on Cohesion in Work Teams; Trevecca Nazarene University: Nashville, TN, USA, 2018. [Google Scholar]
- Luo, Y.; Barnes, J.A. Assessing employees’ belongingness for long-term sustainability of the company: A case of G Company, Bangkok, Thailand. ABAC ODI Journal Vision. Action. Outcome 2020, 7, 87. [Google Scholar]
- Tabassi, A.A.; Ramli, M.; Roufechaei, K.M.; Tabasi, A.A. Team development and performance in construction design teams: An assessment of a hierarchical model with mediating effect of compensation. Constr. Manag. Econ. 2014, 32, 932–949. [Google Scholar] [CrossRef]
- Chih, Y.Y.; Kiazad, K.; Cheng, D.; Capezio, A.; D Restubog, S.L. Does organizational justice matter? Implications for construction workers’ organizational commitment. J. Manag. Eng. 2017, 33, 04016043. [Google Scholar] [CrossRef]
- Joo, B.K.; Song, J.H.; Lim, D.H.; Yoon, S.W. Team creativity: The effects of perceived learning culture, developmental feedback and team cohesion. Int. J. Train. Dev. 2012, 16, 77–91. [Google Scholar] [CrossRef]
- Kozlowski, S.W.; Ilgen, D.R. Enhancing the effectiveness of work groups and teams. Psychol. Sci. Public Interest 2006, 7, 77–124. [Google Scholar] [CrossRef] [PubMed]
- Huzzard, T. The convergence of the quality of working life and competitiveness. Stockh. Natl. Inst. Work. Life 2003, 1. [Google Scholar]
- Hamilton, B.H.; Nickerson, J.A.; Owan, H. Team incentives and worker heterogeneity: An empirical analysis of the impact of teams on productivity and participation. J. Political Econ. 2003, 111, 465–497. [Google Scholar] [CrossRef]
- Albrecht, S.L.; Bakker, A.B.; Gruman, J.A.; Macey, W.H.; Saks, A.M. Employee engagement, human resource management practices and competitive advantage: An integrated approach. J. Organ. Eff. People Perform. 2015, 2, 7–35. [Google Scholar] [CrossRef]
- Chen, X.; Jing, L.; Wang, H.; Yang, J. How medical staff alleviates job burnout through sports involvement: The mediating roles of health anxiety and self-efficacy. Int. J. Environ. Res. Public Health 2022, 19, 11181. [Google Scholar] [CrossRef] [PubMed]
- Wei, H.; Wu, B.; Park, H.; Deng, C. Is exercise good for all? Time-and strain-based work–family conflict and its impacts. J. Soc. Psychol. 2023, 163, 230–247. [Google Scholar] [CrossRef]
- Murphy, L.R. Stress management in work settings: A critical review of the health effects. Am. J. Health Promot. 1996, 11, 112–135. [Google Scholar] [CrossRef] [PubMed]
- Hon, A.H.; Chan, W.W.; Lu, L. Overcoming work-related stress and promoting employee creativity in hotel industry: The role of task feedback from supervisor. Int. J. Hosp. Manag. 2013, 33, 416–424. [Google Scholar] [CrossRef]
- Kirkman, B.L.; Rosen, B.; Gibson, C.B.; Tesluk, P.E.; McPherson, S.O. Five challenges to virtual team success: Lessons from Sabre, Inc. Acad. Manag. Perspect. 2002, 16, 67–79. [Google Scholar] [CrossRef]
- Kong, H.; Yin, Z.; Baruch, Y.; Yuan, Y. The impact of trust in AI on career sustainability: The role of employee–AI collaboration and protean career orientation. J. Vocat. Behav. 2023, 146, 103928. [Google Scholar] [CrossRef]
- Meyer, J.P.; Allen, N.J. A three-component conceptualization of organizational commitment. Hum. Resour. Manag. Rev. 1991, 1, 61–89. [Google Scholar] [CrossRef]
- Suddaby, R.; Gendron, Y.; Lam, H. The organizational context of professionalism in accounting. Account. Organ. Soc. 2009, 34, 409–427. [Google Scholar] [CrossRef]
- Glaeser, E.L.; Scheinkman, J.A. Measuring social interactions. In Social Dynamics; MIT Press: Cambridge, MA, USA, 2001; pp. 83–132. [Google Scholar] [CrossRef]
- Heimberg, R.G.; Mueller, G.P.; Holt, C.S.; Hope, D.A.; Liebowitz, M.R. Assessment of anxiety in social interaction and being observed by others: The Social Interaction Anxiety Scale and the Social Phobia Scale. Behav. Ther. 1992, 23, 53–73. [Google Scholar] [CrossRef]
- Ulmanen, S.; Soini, T.; Pietarinen, J.; Pyhältö, K. Students’ experiences of the development of emotional engagement. Int. J. Educ. Res. 2016, 79, 86–96. [Google Scholar] [CrossRef]
- Soane, E.; Truss, C.; Alfes, K.; Shantz, A.; Rees, C.; Gatenby, M. Development and application of a new measure of employee engagement: The ISA Engagement Scale. Hum. Resour. Dev. Int. 2012, 15, 529–547. [Google Scholar] [CrossRef]
- Solís, M.; Mora-Esquivel, R. Development and validation of a measurement scale of the innovative culture in work teams. Int. J. Innov. Sci. 2019, 11, 299–322. [Google Scholar] [CrossRef]
- Bevelaqua, A.; Muss, C. Stress Relief Measurements in Young Adults and Adolescents—A Comparative Pilot Study with Different Relaxation Programs. Open J. Prev. Med. 2024, 14, 131–142. [Google Scholar] [CrossRef]
- Knoop, R. Relieving stress through value-rich work. J. Soc. Psychol. 1994, 134, 829–836. [Google Scholar] [CrossRef] [PubMed]
- Callow, N.; Smith, M.J.; Hardy, L.; Arthur, C.A.; Hardy, J. Measurement of transformational leadership and its relationship with team cohesion and performance level. J. Appl. Sport Psychol. 2009, 21, 395–412. [Google Scholar] [CrossRef]
- Salas, E.; Grossman, R.; Hughes, A.M.; Coultas, C.W. Measuring team cohesion: Observations from the science. Hum. Factors 2015, 57, 365–374. [Google Scholar] [CrossRef] [PubMed]
- Carless, S.A.; De Paola, C. The measurement of cohesion in work teams. Small Group Res. 2000, 31, 71–88. [Google Scholar] [CrossRef]
- Nunnally, J.C. An overview of psychological measurement. In Clinical Diagnosis of Mental Disorders: A Handbook; Springer: Boston, MA, USA, 1978; pp. 97–146. [Google Scholar] [CrossRef]
- Larsen, R.; Warne, R.T. Estimating confidence intervals for eigenvalues in exploratory factor analysis. Behav. Res. Methods 2010, 42, 871. [Google Scholar] [CrossRef]
- Shrestha, N. Factor analysis as a tool for survey analysis. Am. J. Appl. Math. Stat. 2021, 9, 4–11. [Google Scholar] [CrossRef]
- Valentini, F.; Damásio, B.F. Average variance extracted and composite reliability: Reliability coefficients. Psic. Teor. Pesq. 2016, 32. [Google Scholar]
- Chin, W.W. The partial least squares approach to structural equation modeling. In Modern Methods for Business Research; Lawrence Erlbaum Associates Publishers: Mahwah, NJ, USA, 1998; pp. 295–336. [Google Scholar]
- Goodrum, P.M. Worker satisfaction and job preferences in the US construction industry. In Construction Research Congress: Wind of Change: Integration and Innovation; American Society of Civil Engineers: Reston, VA, YSA, 2003; pp. 1–8. [Google Scholar] [CrossRef]
- Spatz, D.M. Team-building in construction. Pract. Period. Struct. Des. Constr. 2000, 5, 93–105. [Google Scholar] [CrossRef]
- Akinola Victoria, O.; Ayodele Femi, O. Evaluation of the Impact of Teamwork on Building Project Delivery in Ekiti State, Nigeria. IIARD Int. J. Geogr. Environ. Manag. 2019, 5, 58–68. [Google Scholar] [CrossRef]
- Kwon, S.H. Analyzing the impact of team-building interventions on team cohesion in sports teams: A meta-analysis study. Front. Psychol. 2024, 15, 1353944. [Google Scholar] [CrossRef]



| Research Variable | A Test Example of the Question Item | Reference Scale |
|---|---|---|
| Social Interaction (SI) | I can interact naturally with my colleagues during team leisure sports. | Glaeser and Scheinkman [113] Heimberg et al. [114] |
| Emotional Engagement (EE) | I feel a deep sense of joy and satisfaction when I participate in team leisure sports. | Ulmanen et al. [115] Soane et al. [116] Huang et al. [41] |
| Team Culture Perception (TCP) | In team leisure sports, I can feel the atmosphere of active cooperation between team members. | Solís and Mora-Esquivel [117] Jamshed and Majeed [43] |
| Work Stress Relief (WSR) | Team leisure sports allow me to temporarily forget the stress of work and help me restore my mental balance. | Bevelaqua and Muss [118] Knoop [119] |
| Construction Team Cohesion (CTC) | After a team leisure sport, I feel that the tacit understanding and coordination among team members enables us to better complete tasks. | Callow et al. [120] Salas et al. [121] Carless and De Paola [122] |
| Career Sustainability (CSI) | I feel responsible for continuing to develop in my current career. | Haiyan et al. [110] Meyeret et al. [111] Suddabyet al. [112] |
| Research Variable | Alpha | Number of Items |
|---|---|---|
| SI | 0.901 | 5 |
| EE | 0.890 | 6 |
| TCP | 0.880 | 5 |
| WSR | 0.846 | 4 |
| CTC | 0.891 | 5 |
| CSI | 0.917 | 8 |
| All | 0.940 | 33 |
| Kaiser–Meyer–Olkin Measure of Sampling Adequacy | 0.933 | |
|---|---|---|
| Bartlett’s Test of Sphericity | Approx. Chi-Square | 10,589.243 |
| df | 528 | |
| Sig. | 0.000 | |
| Component | Initial Eigenvalues | Extraction Sums of Squared Loadings | Rotation Sums of Squared Loadings | ||||||
|---|---|---|---|---|---|---|---|---|---|
| Total | % of Variance | Cumulative | Total | % of Variance | Cumulative | Total | % of Variance | Cumulative | |
| 1 | 11.439 | 34.664 | 34.664 | 11.439 | 34.664 | 34.664 | 5.227 | 15.838 | 15.838 |
| 2 | 2.915 | 8.833 | 43.497 | 2.915 | 8.833 | 43.497 | 3.953 | 11.977 | 27.816 |
| 3 | 2.491 | 7.549 | 51.046 | 2.491 | 7.549 | 51.046 | 3.657 | 11.083 | 38.899 |
| 4 | 2.226 | 6.746 | 57.792 | 2.226 | 6.746 | 57.792 | 3.519 | 10.662 | 49.561 |
| 5 | 1.969 | 5.966 | 63.759 | 1.969 | 5.966 | 63.759 | 3.469 | 10.513 | 60.074 |
| 6 | 1.543 | 4.676 | 68.435 | 1.543 | 4.676 | 68.435 | 2.759 | 8.361 | 68.435 |
| Rotated Component Matrix | ||||||
|---|---|---|---|---|---|---|
| Component | ||||||
| 1 | 2 | 3 | 4 | 5 | 6 | |
| CSI6 | 0.831 | |||||
| CSI8 | 0.822 | |||||
| CSI3 | 0.818 | |||||
| CSI4 | 0.776 | |||||
| CSI5 | 0.730 | |||||
| CSI1 | 0.694 | |||||
| CSI2 | 0.689 | |||||
| CSI7 | 0.681 | |||||
| EE3 | 0.827 | |||||
| EE6 | 0.772 | |||||
| EE2 | 0.761 | |||||
| EE4 | 0.745 | |||||
| EE5 | 0.685 | |||||
| EE1 | 0.685 | |||||
| SI5 | 0.842 | |||||
| SI4 | 0.814 | |||||
| SI1 | 0.790 | |||||
| SI3 | 0.758 | |||||
| SI2 | 0.753 | |||||
| TCP5 | 0.815 | |||||
| TCP4 | 0.808 | |||||
| TCP1 | 0.790 | |||||
| TCP2 | 0.761 | |||||
| TCP3 | 0.746 | |||||
| CTC4 | 0.826 | |||||
| CTC3 | 0.793 | |||||
| CTC2 | 0.749 | |||||
| CTC1 | 0.736 | |||||
| CTC5 | 0.692 | |||||
| WSR2 | 0.782 | |||||
| WSR4 | 0.760 | |||||
| WSR1 | 0.746 | |||||
| WSR3 | 0.732 | |||||
| Model Fit | Adaptation Criteria | Model Fit Value | Degree of Fit |
|---|---|---|---|
| Cmin/df | <3 | 2.043 | Accept |
| GFI | >0.8 | 0.896 | Accept |
| RMSEA | <0.05 | 0.045 | Accept |
| NFI | >0.9 | 0.91 | Accept |
| IFI | >0.9 | 0.952 | Accept |
| RMR | <0.05 | 0.027 | Accept |
| TLI | >0.9 | 0.947 | Accept |
| CFI | >0.9 | 0.951 | Accept |
| Research Variable | Measure Variables | Estimate | Std. Estimate | S.E. | C.R. | p | AVE | CR |
|---|---|---|---|---|---|---|---|---|
| SI | SI1 | 1 | 0.815 | 0.654 | 0.904 | |||
| SI2 | 0.908 | 0.786 | 0.046 | 19.865 | *** | |||
| SI3 | 0.906 | 0.769 | 0.047 | 19.276 | *** | |||
| SI4 | 1.001 | 0.821 | 0.047 | 21.08 | *** | |||
| SI5 | 0.829 | 0.851 | 0.037 | 22.127 | *** | |||
| EE | EE1 | 1 | 0.695 | 0.582 | 0.893 | |||
| EE2 | 1.139 | 0.732 | 0.075 | 15.226 | *** | |||
| EE3 | 1.186 | 0.838 | 0.069 | 17.2 | *** | |||
| EE4 | 1.005 | 0.749 | 0.065 | 15.557 | *** | |||
| EE5 | 0.892 | 0.739 | 0.058 | 15.359 | *** | |||
| EE6 | 1.059 | 0.815 | 0.063 | 16.784 | *** | |||
| TCP | TCP1 | 1 | 0.772 | 0.606 | 0.885 | |||
| TCP2 | 1.025 | 0.755 | 0.059 | 17.363 | *** | |||
| TCP3 | 0.916 | 0.72 | 0.056 | 16.451 | *** | |||
| TCP4 | 1.084 | 0.834 | 0.056 | 19.403 | *** | |||
| TCP5 | 0.807 | 0.806 | 0.043 | 18.714 | *** | |||
| WSR | WSR1 | 1 | 0.759 | 0.589 | 0.851 | |||
| WSR2 | 1.095 | 0.798 | 0.063 | 17.368 | *** | |||
| WSR3 | 1.354 | 0.79 | 0.079 | 17.221 | *** | |||
| WSR4 | 0.999 | 0.72 | ||||||
| CTC | CTC1 | 1 | 0.8 | 0.632 | 0.896 | |||
| CTC2 | 1 | 0.811 | 0.05 | 20.042 | *** | |||
| CTC3 | 0.948 | 0.796 | 0.048 | 19.588 | *** | |||
| CTC4 | 0.79 | 0.827 | 0.038 | 20.57 | *** | |||
| CTC5 | 0.803 | 0.737 | 0.045 | 17.765 | *** | |||
| CSI | CSI1 | 1 | 0.668 | 0.594 | 0.921 | |||
| CSI2 | 1.121 | 0.717 | 0.077 | 14.654 | *** | |||
| CSI3 | 1.293 | 0.84 | 0.077 | 16.792 | *** | |||
| CSI4 | 1.377 | 0.809 | 0.085 | 16.275 | *** | |||
| CSI5 | 1.18 | 0.741 | 0.078 | 15.089 | *** | |||
| CSI6 | 1.06 | 0.864 | 0.062 | 17.178 | *** | |||
| CSI7 | 0.867 | 0.663 | 0.063 | 13.68 | *** | |||
| CSI8 | 1.271 | 0.836 | 0.076 | 16.728 | *** |
| Research Variable | SI | EE | TCP | WSR | CTC | CSI |
|---|---|---|---|---|---|---|
| SI | 0.809 | |||||
| EE | 0.497 *** | 0.763 | ||||
| TCP | 0.349 *** | 0.434 *** | 0.778 | |||
| WSR | 0.474 *** | 0.438 *** | 0.367 *** | 0.767 | ||
| CTC | 0.470 *** | 0.497 *** | 0.450 *** | 0.571 *** | 0.795 | |
| CSI | 0.415 *** | 0.439 *** | 0.391 *** | 0.470 *** | 0.471 *** | 0.771 |
| Total Variance Explained | ||||||
|---|---|---|---|---|---|---|
| Component | Nitial Eigenvalues | Extraction Sums of Squared Loadings | ||||
| Total | % of Variance | Cumulative % | Total | % of Variance | Cumulative % | |
| 1 | 11.439 | 34.664 | 34.664 | 11.439 | 34.664 | 34.664 |
| 2 | 2.915 | 8.833 | 43.497 | 2.915 | 8.833 | 43.497 |
| 3 | 2.491 | 7.549 | 51.046 | 2.491 | 7.549 | 51.046 |
| 4 | 2.226 | 6.746 | 57.792 | 2.226 | 6.746 | 57.792 |
| 5 | 1.969 | 5.966 | 63.759 | 1.969 | 5.966 | 63.759 |
| 6 | 1.543 | 4.676 | 68.435 | 1.543 | 4.676 | 68.435 |
| Correlations | ||||||
|---|---|---|---|---|---|---|
| SI | EE | TCP | WSR | CTC | CSI | |
| SI | 1 | |||||
| EE | 0.451 ** | 1 | ||||
| TCP | 0.317 ** | 0.403 ** | 1 | |||
| WSR | 0.422 ** | 0.369 ** | 0.332 ** | 1 | ||
| CTC | 0.431 ** | 0.444 ** | 0.411 ** | 0.510 ** | 1 | |
| CSI | 0.395 ** | 0.404 ** | 0.372 ** | 0.449 ** | 0.443 ** | 1 |
| Path | Estimate | Std. Estimate | S.E. | C.R. | p | Results | ||
|---|---|---|---|---|---|---|---|---|
| CTC | <--- | SI | 0.157 | 0.143 | 0.055 | 2.852 | 0.004 | T |
| CTC | <--- | EE | 0.267 | 0.19 | 0.073 | 3.673 | *** | T |
| CTC | <--- | TCP | 0.233 | 0.189 | 0.058 | 4.012 | *** | T |
| CTC | <--- | WSR | 0.438 | 0.351 | 0.066 | 6.618 | *** | T |
| CSI | <--- | CTC | 0.124 | 0.162 | 0.045 | 2.755 | 0.006 | T |
| CSI | <--- | SI | 0.101 | 0.121 | 0.044 | 2.295 | 0.022 | T |
| CSI | <--- | EE | 0.16 | 0.149 | 0.059 | 2.737 | 0.006 | T |
| CSI | <--- | TCP | 0.128 | 0.136 | 0.047 | 2.724 | 0.006 | T |
| CSI | <--- | WSR | 0.196 | 0.205 | 0.056 | 3.523 | *** | T |
| Path | Effect Size | Mediation Effect | |||||
|---|---|---|---|---|---|---|---|
| Bias-Corrected | Percentile | ||||||
| Mediation Effect | Direct Effects | Total Effects | Lower | Upper | Lower | Upper | |
| SI => CTC => CSI | 0.019 | 0.101 | 0.121 | 0.004 | 0.046 | 0.003 | 0.042 |
| EE => CTC => CSI | 0.033 | 0.16 | 0.194 | 0.008 | 0.075 | 0.007 | 0.072 |
| TCP => CTC => CSI | 0.029 | 0.128 | 0.157 | 0.009 | 0.062 | 0.007 | 0.057 |
| WSR => CTC => CSI | 0.054 | 0.196 | 0.25 | 0.018 | 0.103 | 0.017 | 0.101 |
Disclaimer/Publisher’s Note: The statements, opinions and data contained in all publications are solely those of the individual author(s) and contributor(s) and not of MDPI and/or the editor(s). MDPI and/or the editor(s) disclaim responsibility for any injury to people or property resulting from any ideas, methods, instructions or products referred to in the content. |
© 2025 by the authors. Licensee MDPI, Basel, Switzerland. This article is an open access article distributed under the terms and conditions of the Creative Commons Attribution (CC BY) license (https://creativecommons.org/licenses/by/4.0/).
Share and Cite
Wang, X.; Chen, X.; Zhang, H.; Wong, C.U.I. Exploring the Role of Team Leisure Sports in Enhancing Occupational Commitment and Sustainability Among Construction Workers: A Focus on Team Cohesion. Buildings 2025, 15, 522. https://doi.org/10.3390/buildings15040522
Wang X, Chen X, Zhang H, Wong CUI. Exploring the Role of Team Leisure Sports in Enhancing Occupational Commitment and Sustainability Among Construction Workers: A Focus on Team Cohesion. Buildings. 2025; 15(4):522. https://doi.org/10.3390/buildings15040522
Chicago/Turabian StyleWang, Xiaorui, Xiaolong Chen, Hongfeng Zhang, and Cora Un In Wong. 2025. "Exploring the Role of Team Leisure Sports in Enhancing Occupational Commitment and Sustainability Among Construction Workers: A Focus on Team Cohesion" Buildings 15, no. 4: 522. https://doi.org/10.3390/buildings15040522
APA StyleWang, X., Chen, X., Zhang, H., & Wong, C. U. I. (2025). Exploring the Role of Team Leisure Sports in Enhancing Occupational Commitment and Sustainability Among Construction Workers: A Focus on Team Cohesion. Buildings, 15(4), 522. https://doi.org/10.3390/buildings15040522

