Abstract
The schedule is a critical factor in the development of prefabricated buildings. This paper establishes the schedule risk influencing factors for prefabricated building projects across five dimensions—design, production, transportation, installation, and others—encompassing a total of 14 factors. By integrating DEMATEL and ISM, it constructs a hierarchical network model using expert knowledge and maps it to Bayesian networks (BN), and the node probabilities were calculated using fuzzy set theory combined with the noisy-OR gate model. This DEMATEL-ISM-BN model not only infers the probability of schedule risk occurrence in prefabricated construction projects through causal reasoning and controls the schedule risk of prefabricated construction projects, but it also deduces the posterior probabilities of other influencing factors when a schedule risk occurs through diagnostic reasoning. This approach identifies the key factors contributing to schedule risk and pinpoints the final influencing factors. Research has shown that the three influencing factors of “tower crane worker lifting level”, “construction worker component installation technology”, and “design changes” significantly affect project progress, providing a new risk assessment tool for prefabricated building project progress, effectively helping enterprises identify potential risks, formulate risk control strategies, improve project success rates, and overall benefits.
1. Introduction
With recent advancements in the industrialization of prefabricated buildings, assembly construction has experienced unprecedented growth. Prompted by ongoing demands for green construction, innovative methods in prefabricated buildings are becoming increasingly favored. Unlike traditional construction, prefabricated buildings require different approaches during the design phase, transportation of prefabricated components, and lifting quality stages pinpoints, as well as in technology and construction timelines [1]. These methods offer benefits such as enhanced construction quality, reduced building times, resource conservation, energy savings, and decreased construction pollution [2]. However, prefabricated building construction faces challenges, including construction difficulties and challenges in adhering to project schedules. These issues can compromise a project’s progress and quality, potentially diminishing the benefits of prefabrication and, in some cases, resulting in longer project durations than traditional construction, thus introducing various risks.
Risk management has become a crucial component of project management. The risk analysis phase focuses on quantifying risks and their impacts on various project outcomes, such as cost, time, and performance [3]. Many researchers have forged long-term partnerships with suppliers and inked strategic cooperation agreements in the early stages. They incorporate modular principles into the design phase to minimize design changes and establish rigorous onsite management systems encompassing material stacking, component storage, and safety measures to enhance construction efficiency. Despite these efforts, frequent delays still occur during the construction of prefabricated building projects. A delay is defined as a deviation beyond the contractual completion date or the agreed-upon project delivery date. Schedule delays are a significant concern in prefabricated building construction, often influenced by various uncertainties like weather conditions, workforce productivity, soil characteristics, material delivery times, and equipment efficiency [4]. Construction project schedule delays are a global issue, and researchers in different countries have explored their causes: Samarghandi et al. investigated the reasons for construction delays in Iran [5]; Tafazzoli and Shrestha (2017) examined delay causes in the United States [6]; Arantes et al. studied delay causes and their impacts in the Portuguese construction industry [7]; and Gonzalez et al. analyzed the reasons for delays in Chilean construction projects, using two projects as case studies [8]. Delays not only affect the construction projects themselves but also have implications for national economic development. Therefore, identifying and systematically understanding the schedule risk factors in prefabricated building projects and studying the transmission pathways of these risk factors is crucial. This understanding aids managers in making informed and effective decisions and enhances the level of schedule management in prefabricated building projects.
Many studies have used DEMATEL and ISM methods in the risk management of prefabricated buildings, and there are also studies that combine DEMATEL methods with ISM models to identify and analyze risk-influencing factors. These studies have demonstrated the effective application of the DEMATEL and ISM methods in the risk management of prefabricated buildings. My work goal is to further introduce Bayesian networks to construct a risk warning model based on this foundation. Bayesian networks can use probabilistic inference to handle uncertain problems, thereby achieving real-time diagnosis of the causes of risk events.
To enhance the understanding of schedule management in prefabricated building projects from a comprehensive perspective, this paper employs the combined DEMATEL-ISM and BN methodologies to develop a schedule risk model for prefabricated building projects. The DEMATEL-ISM model elucidates the interactions and hierarchical structure of various schedule risks. Concurrently, the bidirectional inference capability of Bayesian networks is utilized to conduct a dynamic risk analysis of schedule risks in prefabricated building projects. This approach enabled the early identification, analysis, assessment, and mitigation of potential schedule risks, thereby facilitating the timely delivery of prefabricated building projects. While numerous studies employ DEMATEL-ISM and Bayesian network methods across various projects, research on schedule management in prefabricated building projects remains limited. The combined DEMATEL-ISM model primarily organizes the hierarchical structure and intrinsic connections of factors affecting schedule risks in prefabricated building projects, but it does not handle complex data relationships effectively. In contrast, the Bayesian model quantifies the coupling relationships between factors solely based on probabilistic relationships. The integration of these two methods enhances the scientific rigor of the decision-making process by compensating for each other’s limitations. Furthermore, existing studies often concentrate on individual risk factors, overlooking the interconnected nature of risks that can have significant impacts. For instance, inefficient information transfer among stakeholders may result in changes to the project scope, leading to problems with production techniques and processes and ultimately affecting the progress of the project. Therefore, this paper adopts the DEMATEL-ISM approach to construct a hierarchical network model, utilizing expert knowledge to map this model into a Bayesian network (BN). It quantifies risk factors based on the prior and conditional probabilities of the nodes. Utilizing the reverse inference function of the Bayesian network, this study identifies sensitive factors. Consequently, it proposes targeted control measures to mitigate schedule risks effectively.
2. Literature Review
Previous studies have been conducted from the perspective of risk identification and risk prediction modeling. Scholars usually cite new methods to study construction project schedule risk management. Common research methods such as DEMATEL (decision experiment analysis), AHP (hierarchical analysis), VIKOR (multi-criteria optimization and trade-off solution), ISM (interpretive structural model), BN (Bayesian network), and SD (system dynamics) are widely used. Ajayi et al. [9] developed a model combining two mathematical decision-making methods, DEMATEL and system dynamics, in order to study the effects of factors on the overall project schedule. The simulation results revealed the importance of minimizing design errors at the beginning of the project (or pre-construction phase) to reduce project delays. Agrama, Fatma A. [10] conducted a risk assessment of the construction project schedule delay problem by balanced line scheduling and the Monte-Carlo approach to help decision-makers estimate the risk of delays in different scenarios and formulate effective risk response strategies.
Prefabricated buildings differ significantly from traditional construction methods, prompting a recommendation for researchers and engineers to pay closer attention to the schedule risks associated with prefabricated construction projects during the construction phase [11]. For instance, Li et al. [12] employed a combination of a literature review, in-depth interviews, and a pilot study with industry experts to identify and control key factors in prefabricated house production projects. They pinpointed 23 critical factors through questionnaires distributed to designers, fabricators, and contractors. Additionally, Maohua Yang et al. [13] utilized a fuzzy neural network approach to leverage both qualitative knowledge and quantitative computation. This method facilitated the development of a risk evaluation model for prefabricated building construction, serving as a valuable tool for risk avoidance and response planning. Furthermore, Mehrdad et al. [14] aimed to introduce a SD-BP (system dynamics–back propagation) neural network for schedule delay prediction modeling in prefabricated buildings, providing essential information to mitigate the impact of risk-related factors on schedule delays.
Risk and uncertainty are inherent in all construction activities and can directly or indirectly impact the construction schedule [15]. Mohammadzen Hasan Darsa et al. [16] utilized an artificial neural network inference model to predict project schedule delays in Ethiopia. They employed Garson’s algorithm to calculate and identify the relative weights of risk factors, followed by using the relative importance index method to rank these factors and develop a risk management strategy. Similarly, Muhammed Mufazzal Hossen et al. [17] selected three levels of delay factors through literature reviews and expert discussions. They conducted a questionnaire survey employing the analytical hierarchy process (AHP) and relative importance index (RII) methods to assess schedule delay risks both qualitatively and quantitatively based on the severity and frequency of the delay factors. Moreover, various studies across different fields have proposed diverse methods for project risk estimation. Sarigianneau and Chatzoglou [18] explored the interrelation between project risk and the quality of people and processes in software development projects. Ntzeremes, P., and Kirytopoulos, K. [19] introduced a new quantitative analytical method, SIREN, for assessing fire safety risks in underground road tunnels. Yulia et al. [20] developed an intuitive classification scheme for cybersecurity risk assessment methods applicable to SCADA systems. Smith, T. B. et al. [21] found that peak oxygen consumption and probable anaerobic thresholds, determined by cardiopulmonary exercise testing, are effective predictors of perioperative morbidity and mortality in non-cardiac lung–thoracic–abdominal combined surgeries.
Currently, prefabricated buildings are experiencing a period of experiencing rapid growth in various regions. There are numerous methods for evaluating the management of prefabricated building projects, typically involving the identification of performance evaluation factors from diverse perspectives. For instance, Qiang Cai et al. [22] developed a combined AHP-DEMATEL model to address the issue of biased results from single-model weightings and subsequently utilized the ISM model to hierarchically describe the structural relationships of risk-influencing factors within the prefabricated building supply chain. Similarly, Peng, Junlong, et al. [23] introduced an implicit cost analysis model that merges the fuzzy explanatory structure model with a Bayesian network to analyze and manage the hidden costs of prefabricated buildings. Sun, Ran, et al. [24] improved the DEMATEL-ISM method to investigate the risk-inducing factors of design changes in prefabricated buildings. Ye, Mengwei, et al. [25] developed a dynamic evolution model using a DBN, based on a risk matrix for prefabricated building costs established through the WSR model, to forecast the dynamic evolution path of risks under varying scenarios. Additionally, Rusek, Janusz, et al. [26] employed the Bayesian belief network (BBN) method to assess the structural risk of damage.
3. Research Method
3.1. DEMATEL-ISM Methodological Analysis
The DEMATEL method is a crucial systems analysis tool that segments the system into its components and examines the relationships among them [27]. It is especially effective in identifying the elements of the causal chain in complex systems [28], which is essential for determining the cause-and-effect relationships within a decision-making scenario. Given that project schedule delays often result from multiple interacting factors, it is crucial to pinpoint the key factors triggering these delays and explore their interconnections to mitigate risk in prefabricated building projects. DEMATEL stands out among factor analysis methods for its ability to analyze both direct and indirect influences, thus providing a more reliable identification of key influencing factors.
Interpretive structural modeling (ISM) visualizes the interaction mechanisms among elements by constructing a hierarchical relationship structure. This method reveals influence pathways and delineates each element’s role within the system, enhancing understanding of the overall functional structure. Originally introduced by Mandal and Deshmukh to assess object interrelationships [29], ISM has become a vital tool for researchers aiming to structure risk assessment factors. It is employed across various fields, including supply chain management [30], environmental planning [31], and lean manufacturing [32]. ISM transforms complex logical structures into clear, visual models, simplifying and clarifying hierarchical relationships between elements, thereby enhancing comprehension of complex structures.
Both DEMATEL and ISM are widely recognized multi-criteria decision-making methods used to examine relationships between decision criteria in business scenarios, particularly suitable for addressing critical and complex situations [33]. By combining DEMATEL and ISM, this paper aims to enhance the decision-making process, as these methods complement each other and collectively strengthen the analysis of relationships between factors that influence schedule risks in prefabricated building projects.
The analytical procedure is detailed as follows:
Step 1: Experts in relevant fields were assembled to evaluate the interconnections among the risk factors. They used a “0–4 scale” to score the linkages, where ‘0’ indicates no impact, ‘1’ a very weak direct impact, ‘2’ a weak direct impact, ‘3’ a strong direct impact, and ‘4’ a very strong direct impact. The scores were then standardized to create a direct impact matrix .
where denotes the degree of influence of on. When=, = 0.
Step 2: Normalize the direct impact matrix using the row maximum method.
This involves dividing each element in a row by the maximum value in that row to obtain the normalized impact matrix .
Step 3: Calculate the comprehensive impact matrixby using the following formula:
where is the unit matrix.
Step 4: Calculate influence, influenced , centrality and causality from the comprehensive influence matrix .
is the sum of the rows in the matrix .
is the sum of the columns of the matrix .
Centrality is the sum of the influence of a factor and the influence of the factor being influenced.
Causality refers to the difference between the degree of influence and the degree of influence of a factor.
Step 5: Calculate the overall impact matrix . Start with the comprehensive impact matrix and add the unit matrix to it:
Step 6: Calculate the reachability matrix . In matrix , replace the numbers that are less than the threshold value [22] with ‘0’ and all others with ‘1’. This generates the reachability matrix , where ‘1’ indicates a direct effect between two factors, and ‘0’ indicates no direct effect.
Step 7: Using the reachability matrix , compute the reachable set , the antecedent set , and the intersection set. The reachable set comprises factors corresponding to the columns marked with ‘1’ in each row, indicating the factors that are influenced by the row factor. The antecedent set includes the factors that correspond to the rows marked with ‘1’ in each column, indicating the factors that influence the column factor.
Step 8: Stratification of factors. Satisfying Equation (12) is the first tier of influencing factors, and then the first tier of influencing factors is crossed out, repeating steps 10, 11, and 12, from which the remaining tiers of the influencing factors are obtained until all the factors in the matrix are crossed out, forming the final tiering of factors.
3.2. Analysis of Bayesian Network Methods
The Bayesian network, introduced by Prof. Pearl in the U.S., is a novel probabilistic graphical model. Also referred to as a belief network, causal network, or influence diagram, it is founded on Bayesian theory [34]. A Bayesian network comprises a directed acyclic graph with nodes that represent variables and directed edges that connect these nodes. These nodes symbolize random variables, and the directed edges illustrate the interactions between nodes (with parent nodes directing towards child nodes), featuring conditional probabilities to depict dependencies among the variables and prior probabilities to represent nodes without parents.
One of the key strengths of Bayesian networks is the simplicity with which they compute the joint probability distribution. Let the set of node events representing independent discrete random variables be denoted by . Utilizing conditional independence and the chain rule, the joint probability distribution of its Bayesian network structure model can be articulated as:
where is the parent of node .
Another advantage of Bayesian networks is their ability to dynamically update probabilities when new evidence is introduced. If new evidence (event) is presented to the network, the posterior probability of event is calculated using Bayes’ theorem as follows:
where is the conditional probability of given the occurrence of ; is the prior probability of event ; is the marginal probability of event .
This paper integrates two methodologies, DEMATEL-ISM and Bayesian networks, leveraging the strengths of both to effectively assess the risks associated with the schedules of prefabricated building projects. The DEMATEL method, which combines qualitative and quantitative approaches, identifies and quantifies both direct and indirect relationships between the factors. Building on this, ISM uncovers the hierarchical structure and pathways of risk transmission within the schedule of prefabricated building projects. Moreover, the Bayesian network model enables a comprehensive risk evaluation of each element and precise predictions of the likelihood and extent of risk occurrence under specific conditions. This provides a scientific basis for managers to develop targeted risk mitigation strategies, thereby enhancing the effectiveness and efficiency of risk management. Consequently, this paper opts to utilize a hybrid approach of DEMATEL-ISM and Bayesian networks for a meticulous risk assessment and management of prefabricated building project schedules, aiming to maximize the benefits of prefabricated construction and foster its future development.
4. Model Building
To comprehensively assess the schedule risk of a prefabricated building project, the model is constructed in three steps:
Step 1: Develop a risk evaluation index system focused on the progress of the prefabricated building project. Construct a recursive structural model using the DEMATEL-ISM method and convert this model into a Bayesian network topology.
Step 2: Determine the model parameters using expert knowledge and triangular fuzzy numbers to determine the corresponding conditional probabilities and prior probabilities for accurate predictions.
Step 3: With the topology structure established and the parameters set, create a topological structure model of the prefabricated building project’s progress risk evaluation in GeNIe 4.1 software. Ensure that the model incorporates basic visualization features, inputs the parameters between the variables into the software promptly, and provides a thorough analysis of the line planning risk evaluation model. The detailed process is illustrated in Figure 1.
Figure 1.
Flowchart of schedule risk analysis for prefabricated building project.
4.1. Identification of Schedule Risk Factors
Through extensive surveys and expert interviews, general project risk factors are analyzed, and these factors are categorized based on the project stakeholders involved. Risk factors that significantly impact the project schedule are identified within each category. These factors are further refined into 14 risk indicators, denoted as . The names and descriptions of these risk factors are clearly outlined in Table 1 to ensure the risk indicator system is scientific, systematic, and comprehensive.
Table 1.
Names and descriptions of prefabricated building schedule risk indicators.
4.2. Data Analysis
The experts who participated in this questionnaire survey possess substantial practical experience in the field of prefabricated building and are well-versed with its latest developments. Table 2 provides the background information of the participants, including their level of education, job titles, years of experience, and the number of prefabricated building projects they have been involved in. Consequently, the selection of respondents for this questionnaire survey is representative, and the sample distribution is relatively balanced. The experts evaluated the indicators based on a rating scale specific to prefabricated building schedule risk factors. To accurately assess the progress risk, it is crucial to establish a correspondence between the likelihood levels and the probability of risk occurrence, as detailed in Table 3. By leveraging the Bayesian network to ascertain the likelihood of risks, the specific risk level can then be precisely determined.
Table 2.
Basic information of respondents.
Table 3.
Criteria for grading the probability of risk occurrence.
4.3. Construction of the DEMATEL-ISM Model
4.3.1. Acquisition of Data and Establishment of a Direct Impact Matrix
Initially, five experts from diverse organizations dedicated to prefabricated building research were invited to participate in the questionnaire. The panel included two construction owners, two construction companies, and one research institution. To identify the risk factors leading to schedule delays, each expert assessed the linkages between the factors using a “0–4 scale method”. The collected data were then normalized to create a direct impact matrix, as shown in Table 4.
Table 4.
Direct impact matrix A.
4.3.2. Determination of the Structure of Schedule Risk Influencing Factors for Prefabricated Building Projects
After obtaining the direct impact matrix, the normalized comprehensive impact matrix is derived using Equations (2) and (3), detailed in Appendix A, Table A1. Using this matrix, the strength of each constraint is calculated with Equations (4)–(7) to determine the centrality and causality. The results of these calculations are presented in Appendix A, Table A2. The threshold is then calculated based on the sum of the mean and the standard deviation of each element within the integrated influence relationship matrix, found to be 0.066. Subsequently, the overall influence matrix is established using Equation (8), as seen in Appendix A, Table A3. Following this, the reachability matrix is computed according to Equation (9), detailed in Appendix A, Table A4. Finally, the reachability set, antecedent set, and intersection set are determined using Equations (10)–(12) to construct the hierarchical structure model. The results are shown in Table 5 and Figure 2.
Table 5.
Reachable sets, antecedent sets, and intersection sets.
Figure 2.
Hierarchical structure digraph.
4.4. Bayesian Network Modeling
4.4.1. Establishment of Bayesian Network Model Structure
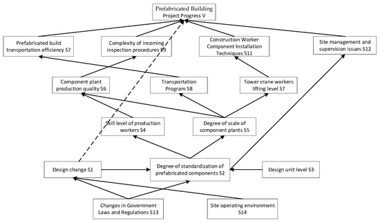
While ISM is effective in establishing hierarchical structures, it does not account for cross-level relationships and lacks the capability to represent feedback loops between levels. This limitation can omit significant correlations between influencing factors [23]. Consequently, leveraging the causal diagram method [35], it is acknowledged that although the design change S1 indirectly affects the prefabricated building project schedule through the degree of standardization of prefabricated components S2, there exists a direct influence between these two factors. To address this, a relationship adjacency arrow is added between them to more accurately depict their interaction. The revised Bayesian network (BN) model of the prefabricated building project schedule, which now includes this direct relationship, is illustrated in Figure 3. The dotted line in the figure indicates the newly added relationship.
Figure 3.
Bayesian network for the progress of prefabricated building projects.
4.4.2. Determination of Bayesian Network Model Parameters
Prior Probability of the Parent Node
Accurately determining the probability of each influencing factor poses a challenge in the reliability analysis of the progress of a prefabricated building project. To navigate this challenge, experts utilize fuzzy numbers to represent the probability of occurrence of each influencing factor. The probability of occurrence is calculated using a subordinate function, a method for determining the prior probability of a parent node based on fuzzy theory, which was first proposed by Zadeh [36]. Among various forms of fuzzy numbers, triangular fuzzy numbers and trapezoidal fuzzy numbers are commonly employed in risk assessments [37]. Triangular fuzzy numbers are particularly favored for their ability to provide a precise description of uncertainty and produce reasonable outcomes [38]. For computational convenience and effective representation, this study employs triangular fuzzy numbers to describe the probability of an event occurring. The affiliation function is outlined in Equation (15). Given that prior probability assessments using expert experience and knowledge are inherently subjective, and the risk factors associated with prefabricated building schedule issues are notably vague and challenging to express accurately, this paper utilizes five levels of natural language variables [39] to assess the prior probability of the root node. These linguistic variables are then converted into specific fuzzy numbers. Table 6 shows the specific divisions of fuzzy probability intervals.
Table 6.
Semantic values and corresponding triangular fuzzy numbers.
Based on the form of risk-level fuzzy numbers illustrated in the figure, the following triangular fuzzy number affiliation function can be derived:
The fuzzy number function corresponding to each risk level of the risk event can be obtained from the affiliation function, as detailed in Table 6.
The expert scoring values for the risk factors are converted into the corresponding triangular fuzzy numbers. Subsequently, the arithmetic average is calculated based on the number of experts to eliminate outliers and ensure the fuzzy probabilities are more reasonable. Let n represent the number of experts. The probability of occurrence of the risk factors is then calculated using the following formula:
The fuzzy probabilities are transformed into exact probabilities using the mean area method [40] through the following formula:
To construct an effective Bayesian network model structure and process the data obtained from the questionnaire, this study involves five experts to assess the risk likelihood of each node in the fuzzy Bayesian network. The assessment correlates natural language descriptors with triangular fuzzy numbers. The experts’ evaluations are then converted to correspond with these triangular fuzzy numbers. The results of the expert evaluations are collected as statistics of triangular fuzzy numbers. Based on the experts’ decision-making opinions, the results are input into Equation (16) for averaging calculations. The averaged triangular fuzzy numbers are subsequently entered into Equation (17) for defuzzification, resulting in precise probabilities. These probabilities are compared and analyzed, with corrections made as necessary, to finalize the a priori probabilities for each root node shown in Figure 2, as well as the connection probabilities between other influencing factors and the parent nodes. These finalized values are displayed in Table 7.
Table 7.
Prior probabilities of root nodes.
Conditional Probability of Child Nodes
In a Bayesian network, node X represents an entity in the physical world that may or may not exist, while its parent node symbolizes the phenomenon that can lead to the existence of X. This intuitive notion of causality is typically represented by a link in a noisy-OR gate [41]. The principal advantage of the noisy-OR gate model lies in its parameter efficiency: the number of parameters grows linearly with the number of causes rather than exponentially, which is common in other models. For instance, in this study, although there are typically numerous causes for schedule delays in prefabricated building projects, the noisy-OR gate model allows for a direct assessment of the impact of a specific cause on the schedule. This model simplifies knowledge acquisition and meets the requirement that each risk factor can independently or jointly contribute to schedule delays. Thus, we use the noisy-OR gate to estimate the impacts of the individual factors associated with project schedule risks on the final project schedule. In the noisy-OR gate model [42], node states are categorized as “yes” or “no”. When it is only “yes” and all other parent variables are “no”, the probability of the child node can be expressed by the following equation:
Then, find to determine the other terms in the CPT of child node as follows:
here can be obtained by expert judgment.
The noisy-OR gate model, along with Equations (18) and (19), are utilized to calculate the connection probability of the child nodes to their parent node and the conditional probability table (CPT) for each node. Using node S1 as an example, the CPT for the child node S1 is illustrated in Table 8. The same calculation process is applied to other child nodes, but these are not listed here due to space constraints. See Appendix B for more details.
Table 8.
Conditional probability table for child node S1.
4.4.3. Bayesian Network Model Inference Analysis
Model Validation and Inference Results
After calculating the a priori probability of each root node and the conditional probability of each leaf and target node using the methods outlined previously, these probability values are imported into GeNIe software version 4.1. This setup establishes the probabilistic linkage among the three types of nodes, resulting in the Bayesian network model for the schedule risk assessment of the prefabricated building project, as illustrated in Figure 4.
Figure 4.
Bayesian network diagram of schedule risk for prefabricated building projects.
The probability of a schedule risk for the prefabricated building project, as depicted in Figure 5, is 31%. When new evidence is introduced into the system, this evidence is processed through the Bayesian model layer by layer. This layered processing allows for the calculation of the probability of schedule occurrence under different conditions for the prefabricated building project. Due to the extensive number of nodes in the model, the analysis here is limited to the root nodes for simplification. The calculated probabilities based on the assumed conditions at the root node level are presented in Table 9.
Figure 5.
Reverse diagnosis results of prefabricated building project progress.
Table 9.
Probability of schedule risk for prefabricated building projects.
As demonstrated in Table 9, the occurrence of a root node increases the probability of project schedule delays compared to its a priori probability. Conversely, when a root node does not occur, the probability of project schedule delays decreases. Furthermore, when several root nodes occur simultaneously—such as when nodes S3, S13, and S14 are all active—the probability of schedule delays increases from 31% to 40%. This scenario aligns with practical experiences and indirectly validates the feasibility of the established Bayesian network (BN) model for assessing the schedule risks of prefabricated building projects.
Through Bayesian forward reasoning, the probability of risk occurrence for the influencing factors across various phases—design, production, construction, transportation, and others—exceeds the 5% threshold for small probability events [43]. Specifically, the probability of a schedule risk for the prefabricated building project is at 30%, significantly higher than 5%, indicating a substantial presence of a schedule risk. In this study, the risks during the design phase may arise from design changes, the degree of standardization of prefabricated components, and the competence of design units. The production phase risks might stem from the skill levels of production workers, the scale of component factories, and the quality of production. During the transportation phase, risks could be associated with the efficiency of transporting prefabricated components, the chosen transportation schemes, and the complexity of onsite inspection procedures. Construction phase risks might be linked to the proficiency of crane operators in hoisting, the installation skills of construction workers, and issues in site management and supervision. Other potential risks could arise from changes in government laws and regulations, as well as the site operating environment. Given that each of these risks has a probability exceeding 5%, it is imperative to conduct further research to identify the key sensitive factors that trigger schedule delays in assembly construction projects. This would provide a solid foundation for developing effective preventative and control measures.
Diagnostic Reasoning
Set the probability of occurrence for the “prefabricated building project schedule risk” at 100% and use GeNIe software to conduct diagnostic reasoning. This process analyzes the primary causes and risk propagation paths. According to the results displayed in Figure 5, the probability values of each node are ranked. Nodes with a higher probability of occurrence significantly impact the schedule of the prefabricated building project. This analysis identifies the critical factors contributing to a schedule risk, enabling targeted optimization measures to be implemented for the project schedule.
When the schedule for the prefabricated building project is affected, the probability of high-risk factors in descending order is as follows: tower crane workers’ lifting level (S10), design changes (S1), construction workers’ component installation technology (S11), standardization degree of the prefabricated components (S2), transportation efficiency of prefabricated components (S7), site management and supervision issues (S12), design unit level (S3), complexity of the incoming inspection procedure (S9), scale of the component factory (S5), site operating environment (S14), transportation program (S8), production quality of component factories (S6), changes in government laws and regulations (S13), and the technical level of production workers (S4). The top three factors—tower crane workers’ lifting level, construction workers’ component installation technology, and design changes—have the highest risk probabilities, indicating that these factors are most likely to cause a schedule risk in the prefabricated building project. This suggests that if one or more of these key risk factors are present, there is a high likelihood of a project schedule risk.
Sensitivity Analysis
Sensitivity analysis is a method used to identify critical factors that contribute to adverse outcomes by evaluating the impact of various nodes on a target node. In this case, sensitivity analysis was conducted on node v (prefabricated building project schedule) to pinpoint the key factors that lead to schedule risks. Figure 6 displays the results of the sensitivity analysis for some of the root nodes affecting the prefabricated building project schedule. The analysis reveals that several risk factors significantly impact the schedule risk of the assembly construction project. Notably, S11 (construction workers’ component installation techniques), S10 (crane workers’ lifting level), and S1 (design changes) were identified as the primary influencing factors, listed in order of decreasing impact. Consequently, it is advisable to concentrate on these three major risk factors. Targeted prevention and control measures should be implemented to manage the prefabricated building schedule risk effectively, maximize the advantages of prefabricated building schedules, and explore strategies to accelerate the construction of prefabricated buildings for future development.
Figure 6.
Sensitivity analysis.
5. Discussion
Risk probability calculations, along with positive and negative inference analyses and a sensitivity analysis of the prefabricated building project schedule, have been conducted using the Bayesian network method. The following conclusions are drawn: (1) The overall project risk probability is rated at 31%, categorizing it as a Class III risk. Consequently, the likelihood of encountering a schedule risk in the prefabricated building project is substantial. (2) Forward reasoning indicates that the occurrence of a risk factor will significantly increase the overall risk level of the project. Conversely, reverse diagnosis reveals that if the schedule risk of the project is inevitable, factors such as the tower crane workers’ lifting level (S10), construction workers’ component installation technology (S11), and design changes (S1) are more probable. (3) The sensitivity analysis demonstrates that the schedule delay risk of the prefabricated building project is particularly sensitive to the technical levels of tower crane operators and installation workers, as well as changes in the design. In summary, the technical capabilities and design alterations concerning tower cranes and installation workers are the three critical factors contributing to the schedule risk in prefabricated construction projects. The three key factors do not exist independently but are interrelated. Tower crane workers play a crucial role in construction, and their technical level directly affects construction efficiency and safety. For example, when the technical level of tower crane workers is high, they can operate the tower crane more accurately, reduce construction accidents caused by improper operation, and thus avoid design changes caused by accidents. In addition, high-level tower crane workers can better cooperate with other trades, improve overall construction efficiency, help the project proceed according to plan, and reduce design changes caused by schedule issues. Installation workers are responsible for the installation and commissioning of equipment during construction, and their technical level also has a significant impact on construction progress and quality. If the technical level of the installation workers is insufficient, it may lead to improper equipment installation, which, in turn, may cause quality problems or safety hazards. These issues may need to be rectified during the subsequent construction process, leading to design changes. And design changes often mean adjustments to construction plans, construction drawings, or construction methods. These adjustments may have new impacts on the technical requirements of tower crane workers and installers. For example, design changes may lead to changes in the layout position, lifting height, or lifting method of tower cranes, which requires tower crane workers to adapt to new operational requirements to ensure construction safety and efficiency. Similarly, design changes may also involve adjustments to the model, specifications, or installation methods of the equipment, which requires installation workers to master new installation techniques and methods to ensure the correct installation and debugging of the equipment. In summary, the risk assessment model based on the DEMATEL-ISM-BN developed in this study not only enhances the scientific and systematic control of schedule risks in prefabricated construction projects but also provides a solution to help enterprises maintain competitiveness while ensuring project success rates.
6. Conclusions
This article identifies 14 factors that affect the schedule of prefabricated building projects across five dimensions: design, production, transportation, construction, and other aspects. It analyzes the significance and characteristics of project progress in prefabricated building projects. Due to the challenges in obtaining large amounts of project progress data, which is often uncertain and involves complex correlations between influencing factors, single models struggle to address these issues simultaneously. Consequently, we have developed the DEMATEL-ISM-BN model to analyze the progress of prefabricated building projects. This model not only handles uncertainty and large datasets effectively but also operates independently of the sample size, providing a clear representation of the complex relationships between factors. However, the DEMATEL method significantly depends on the accuracy of expert judgments, which may introduce subjective bias. Additionally, ISM can struggle to construct a clear and concise multilayer recursive order structure in systems with numerous factors and complex relationships. Furthermore, in Bayesian networks (BN) with many nodes, calculating the conditional probability table for each node becomes increasingly challenging. These are critical issues that need to be addressed and resolved in future research to enhance the effectiveness of this modeling approach.
In this study, the schedule risk of prefabricated building projects was systematically assessed, and key risk factors were identified by constructing the DEMATEL-ISM-BN model. The structure of the Bayesian network was determined using expert interviews and field surveys, and the node probabilities were calculated through fuzzy set theory combined with the noisy-OR gate model, which effectively reduced the subjective bias of the expert assessment and improved the efficiency of the model calculation. The results of the study show that the probability of risk occurrence in prefabricated building projects is as high as 31%, that three major risk factors are identified through diagnostic reasoning, and that risk countermeasures are provided for the major risk factors to significantly reduce schedule risks. This provides a reference for managers to manage prefabricated building project schedules in real projects and provides new ideas for the next prefabricated building schedule research and management. In the future, the accuracy and reliability of analysis can be improved by introducing more empirical data, encouraging experts from different neighborhoods to participate in research, and utilizing advanced machine learning techniques.
Based on the calculations and analysis of the results, the risk factors that the project should prioritize for prevention and control have been identified, and the following measures and recommendations are proposed:
- Address the technical challenges faced by tower crane operators by focusing on training that includes understanding the mechanical properties of tower cranes, operational procedures, and safety protocols. Introducing an intelligent tower crane system and conducting training in simulated or actual construction environments will enhance their operational skills and emergency response capabilities.
- For addressing the technical issues encountered by workers during the construction phase, it is crucial to enhance basic knowledge training and practical experience. Providing onsite guidance and training by seasoned professionals at the construction site and implementing an advanced information management system will optimize the manufacturing and installation processes of components. This approach aims to mitigate the risks associated with the technical proficiency of construction stage workers.
- To manage risks associated with design changes, it is advisable to strengthen technical training and support. Thoroughly reviewing and calibrating the design plan before construction ensures the feasibility and stability of the project. Establishing a communication mechanism with the project owner to promptly receive updates on demand changes and to make necessary adjustments is also recommended.
Author Contributions
Conceptualization, C.Z. and S.Z.; methodology, C.Z. and S.Z.; software, S.Z.; validation, C.Z. and S.Z.; formal analysis, C.Z. and S.Z.; investigation, C.Z. and S.Z.; resources, C.Z.; data curation, C.Z. and S.Z.; writing—original draft preparation, S.Z.; writing—review and editing, C.Z. and S.Z.; visualization, S.Z.; supervision, C.Z.; project administration, C.Z. All authors have read and agreed to the published version of the manuscript.
Funding
This research received no external funding.
Data Availability Statement
The original contributions presented in the study are included in the article; further inquiries can be directed to the corresponding author.
Conflicts of Interest
The authors declare no conflicts of interest.
Appendix A
Table A1.
Comprehensive impact matrix.
Table A1.
Comprehensive impact matrix.
| S1 | S2 | S3 | S4 | S5 | S6 | S7 | S8 | S9 | S10 | S11 | S12 | S13 | S14 | |
| S1 | 0.0053 | 0.12273 | 0.03364 | 0.07194 | 0.01966 | 0.05618 | 0.05377 | 0.05221 | 0.09152 | 0.01622 | 0.01881 | 0.04889 | 0.00845 | 0.00793 |
| S2 | 0.03424 | 0.00917 | 0.03187 | 0.09293 | 0.12513 | 0.14358 | 0.15302 | 0.14822 | 0.1553 | 0.10985 | 0.11975 | 0.11446 | 0.02372 | 0.02004 |
| S3 | 0.00467 | 0.11905 | 0.00389 | 0.06983 | 0.04764 | 0.08561 | 0.02391 | 0.02479 | 0.03355 | 0.01821 | 0.02007 | 0.0167 | 0.00672 | 0.0043 |
| S4 | 0.00185 | 0.00088 | 0.00048 | 0.00021 | 0.05895 | 0.12306 | 0.01074 | 0.01323 | 0.1329 | 0.00969 | 0.01407 | 0.00906 | 0.01033 | 0.00687 |
| S5 | 0.00774 | 0.00347 | 0.00238 | 0.0009 | 0.00053 | 0.08916 | 0.10436 | 0.1003 | 0.01236 | 0.09621 | 0.10211 | 0.01537 | 0.03882 | 0.03479 |
| S6 | 0.00521 | 0.00288 | 0.00075 | 0.0006 | 0.0004 | 0.00064 | 0.03746 | 0.06159 | 0.12069 | 0.03204 | 0.03661 | 0.03832 | 0.03701 | 0.00872 |
| S7 | 0.00066 | 0.00027 | 0.00025 | 0.00008 | 0.00004 | 0.00008 | 0.00714 | 0.0593 | 0.00194 | 0.00199 | 0.00048 | 0.03154 | 0.00275 | 0.00374 |
| S8 | 0.00661 | 0.00286 | 0.0022 | 0.00077 | 0.00045 | 0.00079 | 0.12011 | 0.00768 | 0.00296 | 0.03188 | 0.00514 | 0.03482 | 0.03094 | 0.0327 |
| S9 | 0.00663 | 0.00288 | 0.00218 | 0.00077 | 0.00045 | 0.00079 | 0.00163 | 0.00072 | 0.00274 | 0.00224 | 0.03191 | 0.03104 | 0.0314 | 0.03228 |
| S10 | 0.00062 | 0.0003 | 0.00015 | 0.00007 | 0.00004 | 0.00007 | 0.00013 | 0.00007 | 0.00198 | 0.00016 | 0.08846 | 0.03213 | 0.00361 | 0.00206 |
| S11 | 0.00389 | 0.00229 | 0.00034 | 0.00045 | 0.00031 | 0.00048 | 0.00056 | 0.00047 | 0.00236 | 0.00042 | 0.00051 | 0.02987 | 0.03041 | 0.00274 |
| S12 | 0.00926 | 0.00341 | 0.004 | 0.00108 | 0.00058 | 0.00109 | 0.00268 | 0.00095 | 0.06019 | 0.00404 | 0.00614 | 0.00278 | 0.03152 | 0.06173 |
| S13 | 0.12291 | 0.07433 | 0.00766 | 0.01424 | 0.00981 | 0.01535 | 0.01638 | 0.01509 | 0.02021 | 0.01018 | 0.01122 | 0.01277 | 0.00248 | 0.03156 |
| S14 | 0.08926 | 0.01799 | 0.06206 | 0.01049 | 0.00456 | 0.01003 | 0.03581 | 0.00784 | 0.01036 | 0.06142 | 0.06691 | 0.00987 | 0.00322 | 0.00134 |
Table A2.
Results of DEMATEL analysis.
Table A2.
Results of DEMATEL analysis.
| Factor | Influence | Influenced | Center | Causality |
|---|---|---|---|---|
| S1 | 0.60725 | 0.29883 | 0.90608 | 0.30842 |
| S2 | 1.28127 | 0.36251 | 1.64378 | 0.91876 |
| S3 | 0.47894 | 0.15185 | 0.63079 | 0.32709 |
| S4 | 0.39233 | 0.26438 | 0.65671 | 0.12795 |
| S5 | 0.60851 | 0.26855 | 0.87706 | 0.33996 |
| S6 | 0.38292 | 0.52693 | 0.90985 | −0.14401 |
| S7 | 0.11027 | 0.56771 | 0.67798 | −0.45744 |
| S8 | 0.27988 | 0.49247 | 0.77235 | −0.21259 |
| S9 | 0.14765 | 0.64907 | 0.79672 | −0.50142 |
| S10 | 0.12985 | 0.39453 | 0.52438 | −0.26468 |
| S11 | 0.07511 | 0.52219 | 0.5973 | −0.44708 |
| S12 | 0.18947 | 0.42763 | 0.6171 | −0.23816 |
| S13 | 0.3642 | 0.26138 | 0.62558 | 0.10282 |
| S14 | 0.39117 | 0.25079 | 0.64196 | 0.14038 |
Table A3.
Overall impact matrix.
Table A3.
Overall impact matrix.
| S1 | S2 | S3 | S4 | S5 | S6 | S7 | S8 | S9 | S10 | S11 | S12 | S13 | S14 | |
| S1 | 1.0053 | 0.12273 | 0.03364 | 0.07194 | 0.01966 | 0.05618 | 0.05377 | 0.05221 | 0.09152 | 0.01622 | 0.01881 | 0.04889 | 0.00845 | 0.00793 |
| S2 | 0.03424 | 1.00917 | 0.03187 | 0.09293 | 0.12513 | 0.14358 | 0.15302 | 0.14822 | 0.1553 | 0.10985 | 0.11975 | 0.11446 | 0.02372 | 0.02004 |
| S3 | 0.00467 | 0.11905 | 1.00389 | 0.06983 | 0.04764 | 0.08561 | 0.02391 | 0.02479 | 0.03355 | 0.01821 | 0.02007 | 0.0167 | 0.00672 | 0.0043 |
| S4 | 0.00185 | 0.00088 | 0.00048 | 1.00021 | 0.05895 | 0.12306 | 0.01074 | 0.01323 | 0.1329 | 0.00969 | 0.01407 | 0.00906 | 0.01033 | 0.00687 |
| S5 | 0.00774 | 0.00347 | 0.00238 | 0.0009 | 1.00053 | 0.08916 | 0.10436 | 0.1003 | 0.01236 | 0.09621 | 0.10211 | 0.01537 | 0.03882 | 0.03479 |
| S6 | 0.00521 | 0.00288 | 0.00075 | 0.0006 | 0.0004 | 1.00064 | 0.03746 | 0.06159 | 0.12069 | 0.03204 | 0.03661 | 0.03832 | 0.03701 | 0.00872 |
| S7 | 0.00066 | 0.00027 | 0.00025 | 0.00008 | 0.00004 | 0.00008 | 1.00714 | 0.0593 | 0.00194 | 0.00199 | 0.00048 | 0.03154 | 0.00275 | 0.00374 |
| S8 | 0.00661 | 0.00286 | 0.0022 | 0.00077 | 0.00045 | 0.00079 | 0.12011 | 1.00768 | 0.00296 | 0.03188 | 0.00514 | 0.03482 | 0.03094 | 0.0327 |
| S9 | 0.00663 | 0.00288 | 0.00218 | 0.00077 | 0.00045 | 0.00079 | 0.00163 | 0.00072 | 1.00274 | 0.00224 | 0.03191 | 0.03104 | 0.0314 | 0.03228 |
| S10 | 0.00062 | 0.0003 | 0.00015 | 0.00007 | 0.00004 | 0.00007 | 0.00013 | 0.00007 | 0.00198 | 1.00016 | 0.08846 | 0.03213 | 0.00361 | 0.00206 |
| S11 | 0.00389 | 0.00229 | 0.00034 | 0.00045 | 0.00031 | 0.00048 | 0.00056 | 0.00047 | 0.00236 | 0.00042 | 1.00051 | 0.02987 | 0.03041 | 0.00274 |
| S12 | 0.00926 | 0.00341 | 0.004 | 0.00108 | 0.00058 | 0.00109 | 0.00268 | 0.00095 | 0.06019 | 0.00404 | 0.00614 | 1.00278 | 0.03152 | 0.06173 |
| S13 | 0.12291 | 0.07433 | 0.00766 | 0.01424 | 0.00981 | 0.01535 | 0.01638 | 0.01509 | 0.02021 | 0.01018 | 0.01122 | 0.01277 | 1.00248 | 0.03156 |
| S14 | 0.08926 | 0.01799 | 0.06206 | 0.01049 | 0.00456 | 0.01003 | 0.03581 | 0.00784 | 0.01036 | 0.06142 | 0.06691 | 0.00987 | 0.00322 | 1.00134 |
Table A4.
Reachable matrix.
Table A4.
Reachable matrix.
| S1 | S2 | S3 | S4 | S5 | S6 | S7 | S8 | S9 | S10 | S11 | S12 | S13 | S14 | |
| S1 | 1 | 1 | 0 | 1 | 0 | 0 | 0 | 0 | 1 | 0 | 0 | 0 | 0 | 0 |
| S2 | 0 | 1 | 0 | 1 | 1 | 1 | 1 | 1 | 1 | 1 | 1 | 1 | 0 | 0 |
| S3 | 0 | 1 | 1 | 1 | 0 | 1 | 0 | 0 | 0 | 0 | 0 | 0 | 0 | 0 |
| S4 | 0 | 0 | 0 | 1 | 0 | 1 | 0 | 0 | 1 | 0 | 0 | 0 | 0 | 0 |
| S5 | 0 | 0 | 0 | 0 | 1 | 1 | 1 | 1 | 0 | 1 | 1 | 0 | 0 | 0 |
| S6 | 0 | 0 | 0 | 0 | 0 | 1 | 0 | 0 | 1 | 0 | 0 | 0 | 0 | 0 |
| S7 | 0 | 0 | 0 | 0 | 0 | 0 | 1 | 0 | 0 | 0 | 0 | 0 | 0 | 0 |
| S8 | 0 | 0 | 0 | 0 | 0 | 0 | 1 | 1 | 0 | 0 | 0 | 0 | 0 | 0 |
| S9 | 0 | 0 | 0 | 0 | 0 | 0 | 0 | 0 | 1 | 0 | 0 | 0 | 0 | 0 |
| S10 | 0 | 0 | 0 | 0 | 0 | 0 | 0 | 0 | 0 | 1 | 1 | 0 | 0 | 0 |
| S11 | 0 | 0 | 0 | 0 | 0 | 0 | 0 | 0 | 0 | 0 | 1 | 0 | 0 | 0 |
| S12 | 0 | 0 | 0 | 0 | 0 | 0 | 0 | 0 | 0 | 0 | 0 | 1 | 0 | 0 |
| S13 | 1 | 1 | 0 | 0 | 0 | 0 | 0 | 0 | 0 | 0 | 0 | 0 | 1 | 0 |
| S14 | 1 | 0 | 0 | 0 | 0 | 0 | 0 | 0 | 0 | 0 | 1 | 0 | 0 | 1 |
Appendix B
Table A5.
Conditional probability table for child node S4.
Table A5.
Conditional probability table for child node S4.
| S2 | YES | NO |
|---|---|---|
| YES | 0.21 | 0.09 |
| NO | 0.79 | 0.91 |
Table A6.
Conditional probability table for child node S5.
Table A6.
Conditional probability table for child node S5.
| S2 | YES | NO |
|---|---|---|
| YES | 0.18 | 0.17 |
| NO | 0.82 | 0.83 |
Table A7.
Conditional probability table for child node S7.
Table A7.
Conditional probability table for child node S7.
| S8 | YES | NO |
|---|---|---|
| YES | 0.86 | 0.05 |
| NO | 0.14 | 0.95 |
Table A8.
Conditional probability table for child node S8.
Table A8.
Conditional probability table for child node S8.
| S5 | YES | NO |
|---|---|---|
| YES | 0.74 | 0.05 |
| NO | 0.26 | 0.95 |
Table A9.
Conditional probability table for child node S9.
Table A9.
Conditional probability table for child node S9.
| S6 | YES | NO |
|---|---|---|
| YES | 0.9 | 0.03 |
| NO | 0.1 | 0.97 |
Table A10.
Conditional probability table for child node S10.
Table A10.
Conditional probability table for child node S10.
| S5 | YES | NO |
|---|---|---|
| YES | 0.87 | 0.11 |
| NO | 0.13 | 0.89 |
Table A11.
Conditional probability table for child node S11.
Table A11.
Conditional probability table for child node S11.
| S10 | YES | NO |
|---|---|---|
| YES | 0.71 | 0.02 |
| NO | 0.29 | 0.98 |
Table A12.
Conditional probability table for child node S12.
Table A12.
Conditional probability table for child node S12.
| S2 | YES | NO |
|---|---|---|
| YES | 0.74 | 0.02 |
| NO | 0.26 | 0.98 |
Table A13.
Conditional probability table for child node S6.
Table A13.
Conditional probability table for child node S6.
| S4 | YES | |||
|---|---|---|---|---|
| S5 | YES | NO | ||
| YES | 0.89 | 0.71 | 0.47 | 0.01 |
| NO | 0.11 | 0.29 | 0.53 | 0.99 |
Table A14.
Conditional probability table for child node S2.
Table A14.
Conditional probability table for child node S2.
| S13 | YES | NO | ||||||
|---|---|---|---|---|---|---|---|---|
| S1 | YES | NO | YES | NO | ||||
| S3 | YES | NO | YES | NO | YES | NO | YES | NO |
| YES | 0.54 | 0.18 | 0.67 | 0.12 | 0.68 | 0.03 | 0.79 | 0.15 |
| NO | 0.46 | 0.82 | 0.33 | 0.88 | 0.32 | 0.97 | 0.21 | 0.85 |
References
- Huang, Y. Research on the role of risk management and control in construction enterprise management. Econ. Manag. Dig. 2021, 18, 96–97. [Google Scholar]
- Yuan, Z.; Sun, C.; Wang, Y. Design for Manufacture and Assembly-oriented parametric design of prefabricated buildings. Autom. Constr. 2018, 88, 13–22. [Google Scholar] [CrossRef]
- Assaf, S.A.; Al-Hejji, S. Causes of delay in large construction projects. Int. J. Proj. Manag. 2006, 24, 349–357. [Google Scholar] [CrossRef]
- Li, C.Z.; Hong, J.; Fan, C.; Xu, X.; Shen, G.Q. Schedule delay analysis of prefabricated housing production: A hybrid dynamic approach. J. Clean. Prod. 2018, 195, 1533–1545. [Google Scholar] [CrossRef]
- Samarghandi, H.; Tabatabaei, S.M.M.; Taabayan, P.; Hashemi, A.M.; Willoughby, K. Studying the Reasons for Delay and Cost Overrun in Construction Projects: The Case of Iran. J. Constr. Dev. Ctries. 2016, 21, 51–84. [Google Scholar] [CrossRef]
- Mohammadsoroush, T.; Shrestha, P.P. Investigating Causes of Delay in US Construction Projects. In Proceedings of the 53rd ASC Annual International Conference, Washington, DC, USA, 5–8 April 2017; p. 611. [Google Scholar]
- Arantes, A.; Fernandez da Silva, P.; Luıs Miguel, D.; Ferreira, F. Delays in construction projects—Causes and impacts. In Proceedings of the Industrial Engineering and Systems Management (IESM), International Conference, Seville, Spain, 21–23 October 2015. [Google Scholar]
- González, P.; González, V.; Molenaar, K.; Orozco, F. Analysis of causes of delay and time performance in construction projects. J. Constr. Eng. Manag. 2014, 140, 04013027. [Google Scholar] [CrossRef]
- Babatunde Oluwaseun, A.; Thanwadee, C. Impact of Construction Delay-Controlling Parameters on Project Schedule: DEMATEL-System Dynamics Modeling Approach. Front. Built Environ. 2022, 8, 799314. [Google Scholar]
- Fatma, A. Multi-objective genetic optimization for scheduling a multi-storey building. Autom. Constr. 2014, 44, 119–128. [Google Scholar]
- Li, C.Z.; Hong, J.; Xue, F.; Shen, G.Q.; Xu, X.; Mok, M.K. Schedule risks in prefabrication housing production in Hong Kong: A social network analysis. J. Clean. Prod. 2016, 134, 482–494. [Google Scholar] [CrossRef]
- Li, L.; Li, Z.; Wu, G.; Li, X. Critical Success Factors for Project Planning and Control in Prefabrication Housing Production: A China Study. Sustainability 2018, 10, 836. [Google Scholar] [CrossRef]
- Yang, M. Risk Management of Prefabricated Building Construction Based on Fuzzy Neural Network. Sci. Program. 2022, 2022, 2420936. [Google Scholar] [CrossRef]
- Zhao, Y.; Chen, W.; Arashpour, M.; Yang, Z.; Shao, C.; Li, C. Predicting delays in prefabricated projects: SD-BP neural network to define effects of risk disruption. Eng. Constr. Arch. Manag. 2021, 29, 1753–1776. [Google Scholar] [CrossRef]
- Ökmen, Ö.; Öztaş, A. Construction project network evaluation with correlated schedule risk analysis model. J. Constr. Eng. Manag. 2008, 134, 49–63. [Google Scholar] [CrossRef]
- Cheng, M.-Y.; Darsa, M.H. Construction Schedule Risk Assessment and Management Strategy for Foreign General Contractors Working in the Ethiopian Construction Industry. Sustainability 2021, 13, 7830. [Google Scholar] [CrossRef]
- Hossen, M.M.; Kang, S.; Kim, J. Construction schedule delay risk assessment by using combined AHP-RII methodology for an international NPP project. Nucl. Eng. Technol. 2015, 47, 362–379. [Google Scholar] [CrossRef]
- Sarigiannidis, L.; Chatzoglou, P.D. Quality vs risk: An investigation of their relationship in software development projects. Int. J. Proj. Manag. 2014, 32, 1073–1082. [Google Scholar] [CrossRef]
- Ntzeremes, P.; Kirytopoulos, K. Applying a stochastic-based approach for developing a quantitative risk assessment method on the fire safety of underground road tunnels. Tunn. Undergr. Space Technol. 2018, 81, 619–631. [Google Scholar] [CrossRef]
- Cherdantseva, Y.; Burnap, P.; Blyth, A.; Eden, P.; Jones, K.; Soulsby, H.; Stoddart, K. A review of cyber security risk assessment methods for SCADA systems. Comput. Secur. 2016, 56, 1–27. [Google Scholar] [CrossRef]
- Smith, T.B.; Stonell, C.; Purkayastha, S.; Paraskevas, P. Cardiopulmonary exercise testing as a risk assessment method in non cardio-pulmonary surgery: A systematic review. Anaesthesia 2009, 64, 883–893. [Google Scholar] [CrossRef]
- Cai, Q.; Du, Y.; Wang, R. Analysis on Supply Chain Risk Factors of Prefabricated Buildings Using AHP-DEMATEL-ISM Model. Teh. Vjesn. Tech. Gaz. 2023, 30, 1379–1386. [Google Scholar]
- Peng, J.; Zhou, J.; Meng, F.; Yu, Y. Analysis on the hidden cost of prefabricated buildings based on FISM-BN. PLoS ONE 2021, 16, e0252138. [Google Scholar] [CrossRef]
- Sun, R.; Geng, X.; Zhao, L.; Wang, Y.; Guo, R. Research on the Risk-Inducing Factors of Prefabricated Building Design Change Based on Improved DEMATEL-ISM. Buildings 2023, 13, 3036. [Google Scholar] [CrossRef]
- Ye, M.; Wang, J.; Si, X.; Zhao, S.; Huang, Q. Analysis on Dynamic Evolution of the Cost Risk of Prefabricated Building Based on DBN. Sustainability 2022, 14, 1864. [Google Scholar] [CrossRef]
- Rusek, J.; Firek, K.; Słowik, L. Extracting structure of Bayesian network from data in predicting the damage of prefabricated reinforced concrete buildings in mining areas. Eksploat. Niezawodn. Maint. Reliab. 2020, 22, 658–666. [Google Scholar] [CrossRef]
- Jing, L.H.; Liu, N.P.; Tong, S. Based on DELPHI-DEMATEL-ISM comprehensive evaluation of township emergency capacity. Ind. Saf. Envrion. Prot. 2023, 49, 45–49. [Google Scholar]
- Si, S.L.; You, X.Y.; Liu, H.C.; Zhang, P. DEMATEL Technique: A Systematic Review of the State-of-the-Art Literature on Methodologies and Applications. Math. Probl. Eng. 2018, 2018, 3696457. [Google Scholar] [CrossRef]
- Li, Y.; Wang, X. Using Fuzzy Analytic Network Process and Ism Methods for Risk Assessment of Public-Private Partnership: A China Perspective. J. Civ. Eng. Manag. 2019, 25, 168–183. [Google Scholar] [CrossRef]
- Raut, R.D.; Narkhede, B.; Gardas, B.B. To identify the critical success factors of sustainable supply chain management practices in the context of oil and gas industries: ISM approach. Renew. Sustain. Energy Rev. 2017, 68, 33–47. [Google Scholar] [CrossRef]
- Gatto, A.; Walch, S.; Mac Low, M.-M.; Naab, T.; Girichidis, P.; Glover, S.C.O.; Wünsch, R.; Klessen, R.S.; Clark, P.C.; Baczynski, C.; et al. Modelling the supernova-driven ISM in different environments. Mon. Not. R. Astron. Soc. 2015, 449, 1057–1075. [Google Scholar] [CrossRef]
- Kumar, N.; Kumar, S.; Haleem, A.; Gahlot, P. Implementing lean manufacturing system: ISM approach. J. Ind. Eng. Manag. 2013, 6, 996–1012. [Google Scholar] [CrossRef][Green Version]
- Wang, X.; Hu, C.; Liang, J.; Wang, J.; Dong, S. A Study of the Factors Influencing the Construction Risk of Steel Truss Bridges Based on the Improved DEMATEL–ISM. Buildings 2023, 13, 3041. [Google Scholar] [CrossRef]
- Bielza, C.; LarraAga, P. Discrete Bayesian Network Classifiers: A Survey. ACM Comput. Surv. 2014, 47, 1–43. [Google Scholar] [CrossRef]
- Nadkarni, S.; Shenoy, P.P. A causal mapping approach to constructing Bayesian networks. Decis. Support Syst. 2004, 38, 259–281. [Google Scholar] [CrossRef]
- Zadeh, L. Fuzzy sets. Inf. Control 1965, 8, 338–353. [Google Scholar] [CrossRef]
- Lavasani, S.M.; Zendegani, A.; Celik, M. An extension to Fuzzy Fault Tree Analysis (FFTA) application in petrochemical process industry. Process Saf. Environ. Prot. 2015, 93, 75–88. [Google Scholar] [CrossRef]
- Li, P.-C.; Chen, G.-H.; Dai, L.-C.; Zhang, L. A Fuzzy Bayesian Network Approach to Improve the Quantification of Organizational Influences in HRA Frameworks. Saf. Sci. 2012, 50, 1569–1583. [Google Scholar] [CrossRef]
- Ren, J.; Wang, J.; Jenkinson, I.; Xu, D.L.; Yang, J.B. A Bayesian network approach for offshore risk analysis through linguistic variables. China Ocean. Eng. 2007, 21, 371. [Google Scholar]
- Li, Y.-F.; Huang, H.-Z.; Mi, J.; Peng, W.; Han, X. Reliability analysis of multi-state systems with common cause failures based on Bayesian network and fuzzy probability. Ann. Oper. Res. 2019, 311, 195–209. [Google Scholar] [CrossRef]
- Francisco Javier, D. Parameter adjustment in Bayes networks. The generalized noisy OR–gate. In Uncertainty in Artificial Intelligence; Morgan Kaufmann: Burlington, MA, USA, 1993. [Google Scholar]
- Onisko, A.; Druzdzel, M.; Wasyluk, H. Learning Bayesian Network Parameters from Small Data Sets: Application of Noisy-OR Gates. Int. J. Approx. Reason. 2001, 27, 165–182. [Google Scholar] [CrossRef]
- Li, M.; Wang, D.; Shan, H. Risk assessment of mine ignition sources using fuzzy Bayesian network. Process. Saf. Environ. Prot. 2019, 125, 297–306. [Google Scholar] [CrossRef]
Disclaimer/Publisher’s Note: The statements, opinions and data contained in all publications are solely those of the individual author(s) and contributor(s) and not of MDPI and/or the editor(s). MDPI and/or the editor(s) disclaim responsibility for any injury to people or property resulting from any ideas, methods, instructions or products referred to in the content. |
© 2025 by the authors. Licensee MDPI, Basel, Switzerland. This article is an open access article distributed under the terms and conditions of the Creative Commons Attribution (CC BY) license (https://creativecommons.org/licenses/by/4.0/).





