Integrating Experimental Analysis and Gradient Boosting for the Durability Assessment of Lime-Based Mortar in Acidic Environment
Abstract
1. Introduction
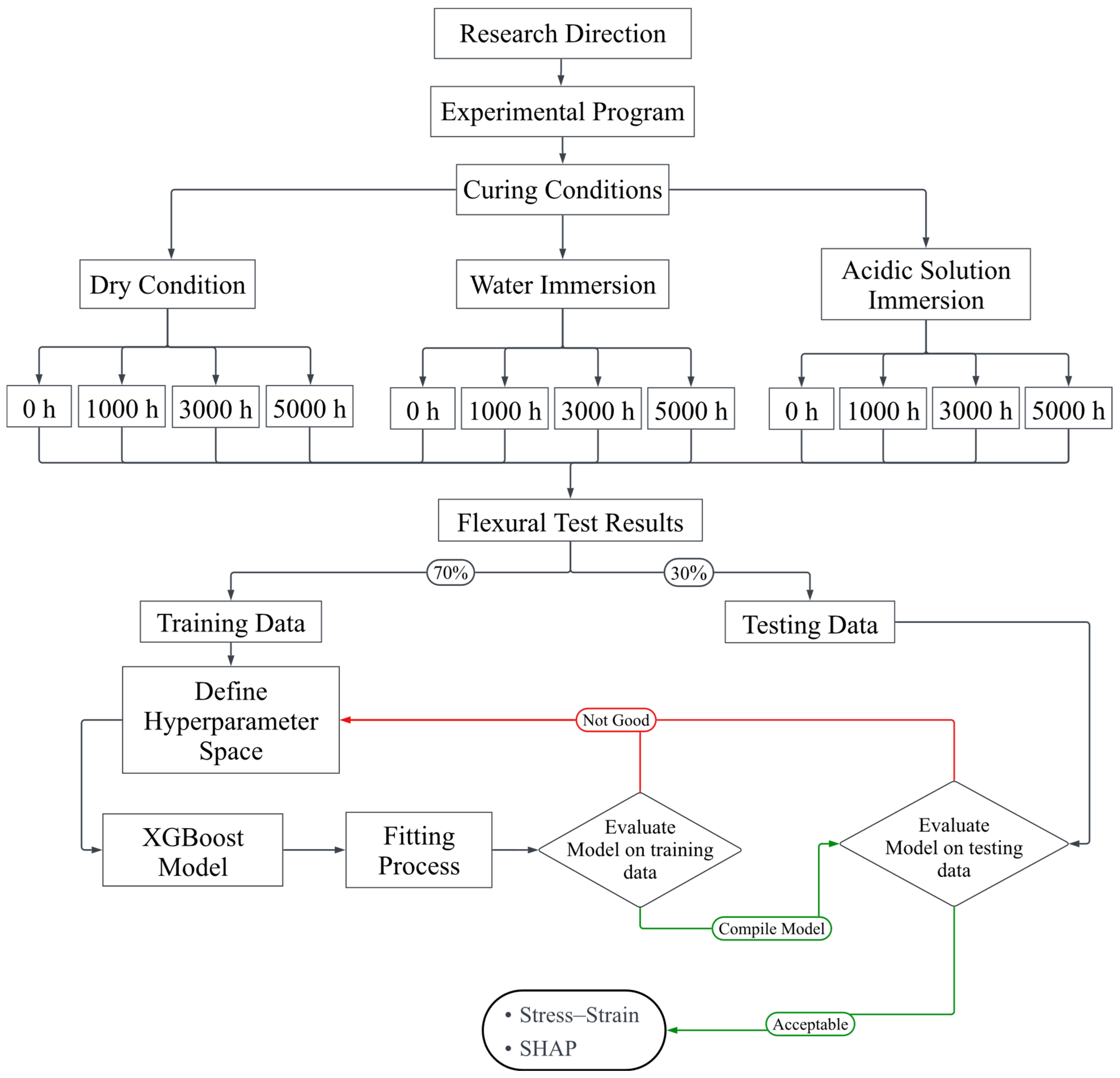
2. Materials and Methods
2.1. Mechanical Tests
2.2. Machine Learning Model: eXtreme Gradient Boosting
- is the overall objective function.
- is the loss function, often mean squared error for regression tasks.
- is the regularization term for the kth tree.
- is the actual value for the ith input.
- is the predicted value for the ith input.
- n is the number of inputs.
- K is the total number of trees.
- represents the kth tree.
- is the parameter that controls the complexity of the tree.
- is the number of leaves in the tree.
- is the parameter that controls the regularization of the leaf weights.
- is the weight of the jth leaf.
3. Results and Discussion
3.1. Mechanical Tests
3.2. Machine Learning
- denotes actual values,
- represents predicted values,
- is the mean of actual values, and
- n is the number of observations.
3.3. Discussion
4. Conclusions
- A commercial hydraulic lime-based mortar was exposed to three conditions—acidic solution (pH 3.0), distilled water immersion, and dry storage, and tested after 1000, 3000, and 5000 h. Dry storage samples exhibited the highest flexural stress, followed by acidic and distilled water environments. The flexural strength of acidic specimens peaked at 3000 h but declined with prolonged exposure, while specimens in distilled water and dry conditions demonstrated earlier strength gains due to ongoing hydration and carbonation.
- The eXtreme Gradient Boosting (XGBoost) algorithm accurately predicted the mechanical behavior of lime-based mortar under varying exposure conditions. Using stress-displacement as the output and environmental and material properties as inputs, the model achieved excellent predictive performance, with R2= 0.984 and RMSE = 0.116 for the testing dataset. Minor discrepancies in acidic environment predictions were noted but did not significantly impact the model’s overall reliability.
- Combining experimental results with machine learning provides a robust tool for predicting the behavior of lime-based mortars in adverse environments. This approach enhances the assessment of durability and offers a predictive framework for optimizing material selection and restoration strategies.
- Future studies should investigate the behavior of lime-based mortars under varying levels of acidity to better understand the influence of acid concentration on mechanical performance and durability. This could expand the applicability of lime-based mortars to different industrial and urban environments with varying acidic exposures.
- Given the use of lime-based mortars in Textile Reinforced Mortar (TRM) systems for structural strengthening, these findings can be directly applied to assess the durability and mechanical performance of TRM composites under acidic environmental conditions. This insight is valuable for the design and implementation of TRM systems in restoration projects involving challenging environmental conditions.
Author Contributions
Funding
Data Availability Statement
Acknowledgments
Conflicts of Interest
References
- Resketi, N.A.; Toufigh, V. Enhancement of brick-mortar shear bond strength using environmental friendly mortars. Constr. Build. Mater. 2019, 195, 28–40. [Google Scholar] [CrossRef]
- Alecci, V.; De Stefano, M.; Focacci, F.; Luciano, R.; Rovero, L.; Stipo, G. Strengthening masonry arches with lime-based mortar composite. Buildings 2017, 7, 49. [Google Scholar] [CrossRef]
- Vicente, R.; Lagomarsino, S.; Ferreira, T.M.; Cattari, S.; da Silva, J.A.R.M. Cultural Heritage Monuments and Historical Buildings: Conservation Works and Structural Retrofitting. In Strengthening and Retrofitting of Existing Structures. Building Pathology and Rehabilitation; Costa, A., Arêde, A., Varum, H., Eds.; Springer: Singapore, 2018. [Google Scholar] [CrossRef]
- Ferreira, T.M.; Mendes, N.; Silva, R.; Lourenço, P.B. Nondestructive testing, assessment, and strengthening for reducing the seismic vulnerability of masonry structures. In Masonry Construction in Active Seismic Regions; Elsevier: Amsterdam, The Netherlands, 2021; pp. 123–146. [Google Scholar] [CrossRef]
- Azimi, N.; Dalalbashi, A.; Oliveira, D.V.; Ghiassi, B.; Lourenço, P.B. Tensile behavior of textile-reinforced mortar: Influence of test setup and layer arrangement. Constr. Build. Mater. 2023, 394, 132185. [Google Scholar] [CrossRef]
- Azimi, N.; Dalalbashi, A.; Oliveira, D.V.; Ghiassi, B.; Lourenço, P.B. Tensile behavior of textile-reinforced mortar: Influence of the number of layers and their arrangement. Key Eng. Mater. 2022, 916, 91–97. [Google Scholar] [CrossRef]
- Castori, G.; Borri, A.; De Maria, A.; Corradi, M.; Sisti, R. Seismic vulnerability assessment of a monumental masonry building. Eng. Struct. 2017, 136, 454–465. [Google Scholar] [CrossRef]
- Azimi, N.; Schollbach, K.; Oliveira, D.V.; Lourenço, P.B. Effect of Acidic Environment Exposure on Mechanical Properties of Trm Composites. Constr. Build. Mater. 2024, 438, 137142. [Google Scholar] [CrossRef]
- Kohan, L.; Azimi, N.; de Aguiar Souza, I.; Fioroni, C.; Azevedo, A.G.S.; Freitas, T.O.G.; Peixoto, J.J.; Ferreira, D.S.P.; Oliveira, D.V.; Baruque-Ramos, J. Coated sisal/PET hybrid braided textiles interface behavior into cementitious matrix. Compos. Interfaces 2024, 1–25. [Google Scholar] [CrossRef]
- Iucolano, F.; Liguori, B.; Colella, C. Fibre-reinforced lime-based mortars: A possible resource for ancient masonry restoration. Constr. Build. Mater. 2013, 38, 785–789. [Google Scholar] [CrossRef]
- Mosquera, M.J.; Benítez, D.; Perry, S.H. Pore structure in mortars applied on restoration: Effect on properties relevant to decay of granite buildings. Cem. Concr. Res. 2002, 32, 1883–1888. [Google Scholar] [CrossRef]
- Peen, W.Y.; Keong, C.K.; Hassanshahi, O. Behaviour of hollow circular section with multiple perforations under compression, flexure and torsion. Lat. Am. J. Solids Struct. 2019, 16, e169. [Google Scholar] [CrossRef]
- Moropoulou, A.; Cakmak, A.S.; Biscontin, G.; Bakolas, A.; Zendri, E. Advanced Byzantine cement based composites resisting earthquake stresses: The crushed brick/lime mortars of Justinian’s Hagia Sophia. Constr. Build. Mater. 2002, 16, 543–552. [Google Scholar] [CrossRef]
- Rossi-Doria, P.R. Mortars for restoration: Basic requirements and quality control. Mater. Struct. 1986, 19, 445–448. [Google Scholar] [CrossRef]
- Azimi, N.; Oliveira, D.V.; Schollbach, K.; Lourenço, P.B. Effect of Alkaline Environment on the Bond Behavior of TRM Composites Through Single-lap Shear Tests. MATEC Web Conf. EDP Sci. 2024, 403, 5014. [Google Scholar] [CrossRef]
- Cazalla, O.; Rodriguez-Navarro, C.; Sebastian, E.; Cultrone, G.; De la Torre, M.J. Aging of lime putty: Effects on traditional lime mortar carbonation. J. Am. Ceram. Soc. 2000, 83, 1070–1076. [Google Scholar] [CrossRef]
- Ramesh, M.; Parente, M.; Azenha, M.; Lourenço, P.B. Influence of Lime on Strength of Structural Unreinforced Masonry: Toward Improved Sustainability in Masonry Mortars. Sustainability 2023, 15, 15320. [Google Scholar] [CrossRef]
- Lanas, J.; Bernal, J.L.P.; Bello, M.A.; Alvarez, J.I. Mechanical properties of masonry repair dolomitic lime-based mortars. Cem. Concr. Res. 2006, 36, 951–960. [Google Scholar] [CrossRef]
- Fan, Y.; Song, S.; Huang, J.; Lu, Y.; Liu, J.; Zhen, Q.; Bashir, S. Study on weathering mechanism of masonry bricks of ancient temples in Shanxi province using Dingxiang Hongfu temple masonry brick. Constr. Build. Mater. 2019, 222, 500–510. [Google Scholar] [CrossRef]
- Gentilini, C.; Franzoni, E.; Bandini, S.; Nobile, L. Effect of salt crystallisation on the shear behaviour of masonry walls: An experimental study. Constr. Build. Mater. 2012, 37, 181–189. [Google Scholar] [CrossRef]
- Wu, Y.; Li, Q.; Tong, H.; He, Z.; Qu, J.; Zhang, B. Monitoring the Deterioration of Masonry Relics at a UNESCO World Heritage Site. KSCE J. Civ. Eng. 2021, 25, 3097–3106. [Google Scholar] [CrossRef]
- Taheri, A.; Sobanjo, J. Civil Integrated Management (CIM) for Advanced Level Applications to Transportation Infrastructure: A State-of-the-Art Review. Infrastructures 2024, 9, 90. [Google Scholar] [CrossRef]
- Bravo, A.H.; Soto, A.R.; Sosa, E.R.; Sánchez, A.P.; Alarcón, J.A.L.; Kahl, J.; Ruíz, B.J. Effect of acid rain on building material of the El Tajín archaeological zone in Veracruz, Mexico. Environ. Pollut. 2006, 144, 655–660. [Google Scholar] [CrossRef] [PubMed]
- Zheng, S.; Niu, L.; Pei, P.; Dong, J. Mechanical behavior of brick masonry in an acidic atmospheric environment. Materials 2019, 12, 2694. [Google Scholar] [CrossRef] [PubMed]
- Groot, C.; Veiga, R.; Papayianni, I.; Van Hees, R.; Secco, M.; Alvarez, J.I.; Faria, P.; Stefanidou, M. RILEM TC 277-LHS report: Lime-based mortars for restoration—A review on long-term durability aspects and experience from practice. Mater. Struct. 2022, 55, 245. [Google Scholar] [CrossRef]
- Lanas, J.; Sirera, R.; Alvarez, J.I. Study of the mechanical behavior of masonry repair lime-based mortars cured and exposed under different conditions. Cem. Concr. Res. 2006, 36, 961–970. [Google Scholar] [CrossRef]
- Marangu, J.M. Effects of sulfuric acid attack on hydrated calcined clay–limestone cement mortars. J. Sustain. Cem. Based Mater. 2021, 10, 257–271. [Google Scholar] [CrossRef]
- Wang, P.; Dong, B.; Zhang, Y. Evaluation and characteristic analysis of compressive strength and resistivity of EG cement conductive mortar based upon hybrid-BP neural network. Constr. Build. Mater. 2023, 394, 132203. [Google Scholar] [CrossRef]
- Dahish, H.A.; Alfawzan, M.S.; Tayeh, B.A.; Abusogi, M.A.; Bakri, M. Effect of inclusion of natural pozzolan and silica fume in cement—Based mortars on the compressive strength utilizing artificial neural networks and support vector machine. Case Stud. Constr. Mater. 2023, 18, e02153. [Google Scholar] [CrossRef]
- Çalışkan, A.; Demirhan, S.; Tekin, R. Comparison of different machine learning methods for estimating compressive strength of mortars. Constr. Build. Mater. 2022, 335, 127490. [Google Scholar] [CrossRef]
- Taffese, W.Z.; Espinosa-Leal, L. Prediction of chloride resistance level of concrete using machine learning for durability and service life assessment of building structures. J. Build. Eng. 2022, 60, 105146. [Google Scholar] [CrossRef]
- Alyami, M.; Nassar, R.-U.-D.; Khan, M.; Hammad, A.W.; Alabduljabbar, H.; Nawaz, R.; Fawad, M.; Gamil, Y. Estimating compressive strength of concrete containing rice husk ash using interpretable machine learning-based models. Case Stud. Constr. Mater. 2024, 20, e02901. [Google Scholar] [CrossRef]
- Cakiroglu, C.; Islam, K.; Bekdaş, G.; Nehdi, M.L. Data-driven ensemble learning approach for optimal design of cantilever soldier pile retaining walls. Structures 2023, 51, 1268–1280. [Google Scholar] [CrossRef]
- Pallapothu, S.N.R.G.; Pancharathi, R.K.; Janib, R. Predicting concrete strength through packing density using machine learning models. Eng. Appl. Artif. Intell. 2023, 126, 107177. [Google Scholar] [CrossRef]
- Cheng, B.; Mei, L.; Long, W.-J.; Luo, Q.; Zhang, J.; Xiong, C.; Shu, Y.; Li, Z.; Gao, S. Data driven multi-objective design for low-carbon self-compacting concrete considering durability. J. Clean. Prod. 2024, 450, 141947. [Google Scholar] [CrossRef]
- Shamsabadi, E.A.; Roshan, N.; Hadigheh, S.A.; Nehdi, M.L.; Khodabakhshian, A.; Ghalehnovi, M. Machine learning-based compressive strength modelling of concrete incorporating waste marble powder. Constr. Build. Mater. 2022, 324, 126592. [Google Scholar] [CrossRef]
- Dat, L.T.M.; Dmitrieva, T.L.; Duong, V.N.; Canh, D.T.N. An Artificial intelligence approach for predicting compressive strength of eco-friendly concrete containing waste tire rubber. IOP Conf. Ser. Earth Environ. Sci. 2020, 612, 012029. [Google Scholar] [CrossRef]
- Sobuz, M.H.R.; Khan, M.H.; Kabbo, M.K.I.; Alhamami, A.H.; Aditto, F.S.; Sajib, M.S.; Alengaram, U.J.; Mansour, W.; Hasan, N.M.S.; Datta, S.D.; et al. Assessment of mechanical properties with machine learning modeling and durability, and microstructural characteristics of a biochar-cement mortar composite. Constr. Build. Mater. 2024, 411, 134281. [Google Scholar] [CrossRef]
- Chen, Z. Application of machine learning boosting and bagging methods to predict compressive and flexural strength of marble cement mortar. Mater. Today Commun. 2024, 39, 108600. [Google Scholar] [CrossRef]
- Ravikanth, P.; Saravanan, T.J.; Kabeer, K.I.S.A. Supervised data-driven approach to predict split tensile and flexural strength of concrete with marble waste powder. Clean. Mater. 2024, 11, 100231. [Google Scholar] [CrossRef]
- Fei, Z.; Liang, S.; Cai, Y. Experimental studies and symbolic machine learning aided prediction model of the mechanical properties of recycled waste slurry micropowder mortar. Case Stud. Constr. Mater. 2024, 20, e03060. [Google Scholar] [CrossRef]
- Cakiroglu, C. Explainable Data-Driven Ensemble Learning Models for the Mechanical Properties Prediction of Concrete Confined by Aramid Fiber-Reinforced Polymer Wraps Using Generative Adversarial Networks. Appl. Sci. 2023, 13, 11991. [Google Scholar] [CrossRef]
- Hosseinzadeh, M.; Dehestani, M.; Hosseinzadeh, A. Exploring elastic properties of fly ash recycled aggregate concrete: Insights from multiscale modeling and machine learning. Structures, 2024; 59, 105720. [Google Scholar] [CrossRef]
- B.E. 1015-11; Methods of Test for Mortar for Masonry. Determination of Flexural and Compressive Strength of Hardened Mortar. iTeh, Inc.: Newark, DE, USA, 2019.
- Gulshan, V.; Peng, L.; Coram, M.; Stumpe, M.C.; Wu, D.; Narayanaswamy, A.; Venugopalan, S.; Widner, K.; Madams, T.; Cuadros, J.; et al. Development and Validation of a Deep Learning Algorithm for Detection of Diabetic Retinopathy in Retinal Fundus Photographs. JAMA 2016, 316, 2402. [Google Scholar] [CrossRef] [PubMed]
- Chen, T.; Guestrin, C. XGBoost: A Scalable Tree Boosting System. In Proceedings of the 22nd ACM SIGKDD International Conference on Knowledge Discovery and Data Mining, San Francisco, CA, USA, 13–17 August 2016; pp. 785–794. [Google Scholar] [CrossRef]
- Taheri, A.; Sobanjo, J. Ensemble Learning Approach for Developing Performance Models of Flexible Pavement. Infrastructures 2024, 9, 78. [Google Scholar] [CrossRef]
- Lundberg, S.; Lee, S.-I. A Unified Approach to Interpreting Model Predictions. arXiv 2017, arXiv:1705.07874. [Google Scholar]
- Campello, E.; Pereira, M.V.; Darwish, F. The Effect of Short Metallic and Polymeric Fiber on the Fracture Behavior of Cement Mortar. Procedia Mater. Sci. 2014, 3, 1914–1921. [Google Scholar] [CrossRef][Green Version]
- Li, W.; Wei, Q.; Chen, Q.; Jiang, Z. Effect of CO32- and Ca2+ on self-healing of cementitious materials due to “build-in” carbonation. J. Build. Eng. 2022, 56, 104781. [Google Scholar] [CrossRef]












| Specimen’s Name | Aging Medium | Exposure Time |
|---|---|---|
| F_DC_0 F_DC_1000 F_DC_3000 F_DC_5000 | Dry condition | 0 h 1000 h 3000 h 5000 h |
| F_WI_0 F_WI_1000 F_WI_3000 F_WI_5000 | Distilled water | 0 h 1000 h 3000 h 5000 h |
| F_WI_0 F_AC_1000 F_AC_3000 F_AC_5000 | Acidic solution | 0 h 1000 h 3000 h 5000 h |
| Statistic | Output | Input | ||||
|---|---|---|---|---|---|---|
| Stress [MPa] | Displacement [mm] | Density [gr/cm3] | Aging Environment [pH] | Moisture [%] | Time [h] | |
| count | 12,901 | 12,901 | 12,901 | 12,901 | 12,901 | 12,901 |
| mean | 1.94 | 0.36 | 1.70 | 7.78 | 81.03 | 3075.58 |
| std | 1.93 | 0.27 | 0.06 | 2.78 | 19.98 | 1713.23 |
| min | 0.00 | 0.00 | 1.57 | 3.5 | 60 | 0 |
| 25% | 0.32 | 0.14 | 1.66 | 3.5 | 60 | 1000 |
| 50% | 1.34 | 0.29 | 1.69 | 8.5 | 100 | 3000 |
| 75% | 3.23 | 0.52 | 1.74 | 10 | 100 | 5000 |
| max | 14.46 | 1.40 | 1.8 | 10 | 100 | 5000 |
| Hyperparameters | Bayesian |
|---|---|
| Maximum Depth | 9 |
| No. of Estimators | 1500 |
| Subsample | 0.60 |
| Min Child Weight | 8 |
| Learning Rate | 0.0173 |
| Gamma | 0.0 |
| Colsample-bytree | 0.85 |
| Cross Validation | 4 |
| No. of Iteration | 50 |
| Total fits | 200 |
| Training time | 4 min |
| Dataset | MSE | MAE | RMSE | R2 |
|---|---|---|---|---|
| Training | 0.011 | 0.042 | 0.105 | 0.984 |
| Testing | 0.014 | 0.050 | 0.116 | 0.980 |
Disclaimer/Publisher’s Note: The statements, opinions and data contained in all publications are solely those of the individual author(s) and contributor(s) and not of MDPI and/or the editor(s). MDPI and/or the editor(s) disclaim responsibility for any injury to people or property resulting from any ideas, methods, instructions or products referred to in the content. |
© 2025 by the authors. Licensee MDPI, Basel, Switzerland. This article is an open access article distributed under the terms and conditions of the Creative Commons Attribution (CC BY) license (https://creativecommons.org/licenses/by/4.0/).
Share and Cite
Taheri, A.; Azimi, N.; Oliveira, D.V.; Tinoco, J.; Lourenço, P.B. Integrating Experimental Analysis and Gradient Boosting for the Durability Assessment of Lime-Based Mortar in Acidic Environment. Buildings 2025, 15, 408. https://doi.org/10.3390/buildings15030408
Taheri A, Azimi N, Oliveira DV, Tinoco J, Lourenço PB. Integrating Experimental Analysis and Gradient Boosting for the Durability Assessment of Lime-Based Mortar in Acidic Environment. Buildings. 2025; 15(3):408. https://doi.org/10.3390/buildings15030408
Chicago/Turabian StyleTaheri, Ali, Nima Azimi, Daniel V. Oliveira, Joaquim Tinoco, and Paulo B. Lourenço. 2025. "Integrating Experimental Analysis and Gradient Boosting for the Durability Assessment of Lime-Based Mortar in Acidic Environment" Buildings 15, no. 3: 408. https://doi.org/10.3390/buildings15030408
APA StyleTaheri, A., Azimi, N., Oliveira, D. V., Tinoco, J., & Lourenço, P. B. (2025). Integrating Experimental Analysis and Gradient Boosting for the Durability Assessment of Lime-Based Mortar in Acidic Environment. Buildings, 15(3), 408. https://doi.org/10.3390/buildings15030408

