Agile Construction Digital Twin Engineering
Abstract
1. Introduction
- Static asset models that subsume the plethora of system and engineering models (e.g., project information models), as well as related models describing a CPS (e.g., asset information models).
- Dynamic asset models comprise, among others, simulation models for behavior modeling and optimization, and machine learning models for informed decision-making.
- Sensor, machine, and process data from the actual CPS and its environment.
- Improve digital twin construction in AECO (context)
- by developing an agile, change-driven process (artifact)
- to deliver a context- and situation-aware method (requirements)
- that delivers the construction digital twin (goal).
2. Background and Definitions
2.1. Cyber–Physical Systems
2.2. Building Information Modeling
2.3. Digital Twins
- The virtual instance, i.e., the assemblage of system, test, product, and simulation models, which together replicate the physical asset;
- The product instance, i.e., the built CPS;
- Interchanged data and connections, i.e., the digital thread, allowing for bidirectional communication between the virtual and product instance.
- Digital model: information exchange between the virtual and product instance is purely manual.
- Digital shadow: information exchange between the product and the virtual instance is automated.
- Digital twin: both directions of information exchange are automated.

2.4. Agile Engineering
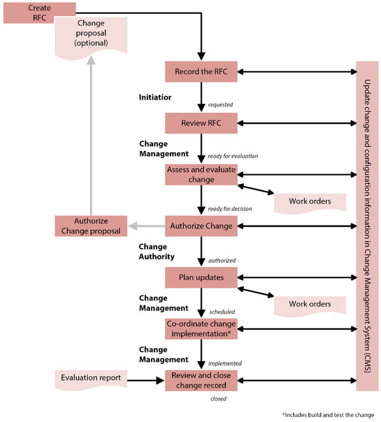
2.5. IT Change Management
3. Problem Context
3.1. Use Cases in BIM2BEM-Flow
3.2. Use Cases in Tunnel Information Modeling
3.3. Consolidated Use Cases
4. Agile Construction Digital Twin Engineering
4.1. Requirements for the Construction Digital Twin
4.1.1. CDT—Built as to Be Built—The Design Phase
4.1.2. CDT—Built While Built—The Construction Phase
4.1.3. CDT—Built as Built—The Operation Phase
4.2. Proposed Process
- Individuals and interactions over processes and tools (i.e., people drive the development process and not tools, so people take precedence).
- Working software over comprehensive documentation (i.e., shift the focus on the process outcomes and not the process itself).
- Customer collaboration over contract negotiation (i.e., customers are important not only for early requirement elicitation and final commissioning but throughout the whole development process).
- Responding to change over following a plan (i.e., deliver minimum viable increments that can immediately be evaluated and changed from iteration to iteration).
- Improved communication: by involving and informing team members and stakeholders about changes, communication throughout the entire project is enhanced.
- Reduced organizational friction and improved productivity: naturally, communication throughout the entire project is enhanced when team members and stakeholders are informed and included in the change process.
- Enhanced creativity and innovation: every change necessitates alternative/novel solutions, thereby fostering innovation and creativity among team members and stakeholders when exploring new problem-solving techniques.
- Improved decision-making: every change necessitates alternative/novel solutions, thereby fostering innovation and creativity among team members and stakeholders when exploring new problem-solving strategies.
4.3. Benefits of Proposal
4.3.1. Quick Wins for Stakeholders
4.3.2. Quality Metrics
- Plannable processes;
- Transparent processes;
- Effective processes and groups;
- Situationally and contextually aware procedures;
- Resource-conscious procedures.
Measuring the Quality of the CDT
- Mean time to repair (MTTR) is used to track the time between detecting an issue in a product, triaging the issue, and determining and deploying a fix. In the context of the CDT, this refers to a missing or incorrectly configured information source. Importantly, MTTR typically induces a new change, resulting in additional lead and cycle time expenditures (see below).
- Lead time measures the time between the customer’s first mention of a new feature and its eventual delivery to the end user. In the context of the CDT, this refers to the amount of time required for a change (the feature) to be deemed relevant and implemented. Importantly, lead time is a measure of long-term performance.
- Cycle time, unlike lead time, is a short-term measurement and a subset of lead time (see Figure 8). Importantly, it is the actual completion time a feature requires, i.e., from the time it is moved from defined to started/in-progress to complete. Cycle times are a direct measurement of the time required to complete a specific task, such as integrating a specific data source as part of implementing a change.
- Mean time between failure (MTBF) is used to monitor a product’s availability and dependability. The greater the time between failures, such as a non-functioning twin (i.e., rather than displaying incorrect sensor values, it displays none), the more reliable the system.
- Recidivism is the measurement of tasks in reverse order. The recidivism rate increases if a task moves from planning to implementation, fails to meet the requirements, and then moves back to planning.
Measuring the Team Building the CDT
- Lead time is not only a technical quality metric, but is also useful for measuring a team’s efficiency by estimating the speed of the value chain, i.e., from change definition to delivery.
- Development time measures the completion time of a specific task after it has been specified and passed on to development. In the case of the CDT, this corresponds directly to change implementation, providing a valuable measure of the complexity of a task.
- Deploy frequency measures the frequency with which consumers/stakeholders receive updates.
- Good/failed deliveries assess the frequency with which customers/stakeholders receive a working product, i.e., a CDT that satisfies specified requirements.
- Total done determines the frequency with which a working product, i.e., a CDT that meets specified requirements, is delivered to customers/stakeholders.
5. Alignment with BIM
6. Evaluation and Discussion
6.1. Explaining Technology Use and Acceptance Using the TAM
- Training (TRA) is a valuable exogenous variable in determining the use of novel technologies and directly influences both perceived usefulness and perceived ease of use.
- Perceived ease of use (EOU) assesses the extent to which users believe that using the technology or tool will be effortless and free from difficulties.
- Perceived usefulness (USF) focuses on whether users believe that the technology or tool will enhance their job performance or make their tasks more effective.
- Use (USE) represents the actual adoption and use of a technology or tool and is influenced by perceived ease of use and usefulness, respectively.
6.2. Method
- USE1: Conceivable degree of utilization of the process;
- TRA1: I understood the process from the instructions in the video;
- TRA2: I already implement agile processes and already received special training;
- TRA3: I will need appropriate training for the implementation of agile processes;
- USF1: Using the process shown enables me to complete tasks more quickly;
- USF2: Using the underlying process improves my work performance;
- USF3: Using the underlying process increases my productivity;
- USF4: Using the underlying process improves the quality of my work;
- USF5: Using the underlying process makes my work easier;
- USF6: The underlying process is useful for my work;
- USF7: The underlying process is useful to me;
- USF8: The advantages of using the underlying process outweigh the disadvantages;
- EOU1: Learning the new process seems easy to me;
- EOU2: I think the new process is clear and understandable;
- EOU3: I find the new process flexible to use;
- EOU4: It seems easy for me to use the new process skillfully;
- EOU5: The new process is easy to use;
- EOU6: The new process is not frustrating to use;
- EOU7: Using the new process does not require much mental effort.
6.3. Model Evaluation
6.3.1. Measurement Model Evaluation
6.3.2. Structural Model Evaluation
6.3.3. Interpretation of Results
Implications
Usefulness of the Proposed Technology
Contributions
- Iterative Development: Agile engineering emphasizes small, incremental development cycles, enabling continuous refinement and alignment of the DT with evolving project requirements. This is particularly valuable during the design and construction phases, where real-time adjustments are often necessary.
- Stakeholder-Driven Process: Agile engineering places stakeholders at the center of the development process. Frequent feedback loops ensure that the DT evolves in a way that directly reflects user needs and expectations, making it adaptable to diverse scenarios.
- Handling Uncertainty and Complexity: Construction projects often encounter unexpected changes, such as site-specific conditions or regulatory updates. Agile engineering’s change-anticipatory nature allows the DT to incorporate these adjustments dynamically, avoiding rigid processes that might lead to delays or misalignments.
- Focus on Rapid Value Delivery: Agile methods encourage the identification of “quick wins”—high-priority use cases that deliver immediate value to stakeholders. This ensures that the DT generates benefits early in the project life cycle, boosting stakeholder confidence and project momentum.
- Quality Assurance: Agile frameworks integrate rigorous quality checks after each development cycle, ensuring that the DT consistently meets performance expectations and remains aligned with stakeholder goals.
- Systematic Information Integration: Change management ensures that data from various sources (e.g., BIM models, sensor data, and stakeholder inputs) are incorporated into the DT systematically. This structured approach minimizes the risk of data inconsistencies and enhances the reliability of the DT.
- Life Cycle Adaptability: By establishing a process for recording, evaluating, and implementing changes, change management ensures that the DT remains relevant throughout its life cycle. This is crucial as the DT transitions from the design phase to construction and ultimately to operation.
- Minimizing Risk: Change management frameworks reduce the risks associated with integrating dynamic and heterogeneous data by formalizing procedures for assessing and mitigating potential impacts of changes.
- Enhanced Collaboration: Clear change management procedures foster transparency and improve communication among stakeholders. By documenting change requests and decisions, all parties stay informed and aligned, reducing organizational friction.
- Support for Complex, Multi-Stakeholder Projects: Construction projects often involve a wide range of stakeholders with differing priorities. Change management enables the reconciliation of these priorities by providing a structured process for evaluating and implementing changes in a balanced manner.
- Alignment with Agile Engineering: The change-driven nature of the process naturally complements agile engineering’s iterative approach. Together, they create a seamless system where changes can be integrated continuously without disrupting the project timeline.
- Enabling Real-Time Updates: Change management supports the DT’s ability to reflect real-world conditions by ensuring that updates—such as those stemming from as-built data or operational feedback—are incorporated systematically.
- Enhancing Decision-Making: Change management in DT engineering enables comprehensive data analysis and the simulation of various scenarios. These insights support well-informed decision-making and the implementation of automated processes to ensure optimal execution across all life cycle phases of an asset.
6.4. Contributions to ISO 19650-1
6.5. Related Work and Discussion
6.6. Threats to Validity
6.6.1. Construct Validity
6.6.2. Internal Validity
6.6.3. External Validity
6.7. Limitations
7. Conclusions
7.1. Limitations
7.1.1. Technical Challenges
7.1.2. Organizational Challenges
Author Contributions
Funding
Data Availability Statement
Conflicts of Interest
References
- Gozde, B. Digital Twin Research in the AECO-FM Industry. J. Build. Eng. 2021, 40, 102730. [Google Scholar]
- Begić, H.; Galić, M. A Systematic Review of Construction 4.0 in the Context of the BIM 4.0 Premise. Buildings 2021, 11, 337. [Google Scholar] [CrossRef]
- Tang, S.; Sheldon, D.R.; Eastman, C.M.; Pishdad-Bozorgi, P.; Xinghua, G. A review of building information modeling (BIM) and the internet of things (IoT) devices integration: Present status and future trends. Autom. Constr. 2019, 101, 127–139. [Google Scholar] [CrossRef]
- Farwick, M.; Schweda, C.M.; Breu, R.; Hanschke, I. A situational method for semi-automated Enterprise Architecture Documentation. Softw. Syst. Model. 2016, 15, 397–426. [Google Scholar] [CrossRef]
- Breu, R. Ten Principles for Living Models—A Manifesto of Change-Driven Software Engineering. In Proceedings of the 2010 International Conference on Complex, Intelligent and Software Intensive Systems, Krakow, Poland, 15–18 February 2010. [Google Scholar]
- Beck, K.; Beedle, M. Manifesto for Agile Software Development. 2001. Available online: http://agilemanifesto.org (accessed on 4 October 2022).
- Chow, T.; Cao, D.-B. A survey study of critical success factors in agile software projects. J. Syst. Softw. 2008, 81, 961–971. [Google Scholar] [CrossRef]
- Kosicki, M.; Tsiliakos, M.; ElAshry, K.; Borgstrom, O.; Rod, A.; Tarabishy, S.; Nguyen, C.; Davis, A.; Tsigkari, M. Towards DesignOps Design Development, Delivery and Operations for the AECO Industry. In Towards Radical Regeneration; Springer International Publishing: Cham, Switzerland, 2022. [Google Scholar]
- Sakikhales, M.H.; Stravoravdis, S. Using agile project management and BIM for improved building performance. In Building Information Modelling, Building Performance, Design and Smart Construction; Springer: Berlin/Heidelberg, Germany, 2017; pp. 65–78. [Google Scholar]
- Zech, P.; Jäger, A.; Fröch, G.; Pfluger, R.; Breu, R. Agile, continuous building energy modeling and simulation. Simulation 2024, 00375497241251852. [Google Scholar] [CrossRef]
- Ning, G.; Singh, V.; Taylor, C.; London, K.; Brankovic, L. Building Information Modelling: An Issue of Adoption and Change Management. In Proceedings of the ICAN Conference 2007, Sydney, Australia, 9–12 July 2007. [Google Scholar]
- Davis, C.W. Agile Metrics in Action: Measuring and Enhancing the Performance of Agile Teams; Manning Publications: New York, NY, USA, 2015. [Google Scholar]
- Succar, B.; Sher, W.; Williams, A. Measuring BIM performance: Five metrics. Archit. Eng. Des. Manag. 2012, 8, 120–142. [Google Scholar] [CrossRef]
- Fred, D.D.; Bagozzi, R.P.; Warshaw, P.R. User Acceptance of Computer Technology: A Comparison of Two Theoretical Models. Manag. Sci. 1989, 35, 982–1003. [Google Scholar]
- Yilmaz, G.; Salter, L.; McFarlane, D.; Schönfuß, B. Low-cost (Shoestring) digital solution areas for enabling digitalisation in construction SMEs. Comput. Ind. 2023, 150, 103941. [Google Scholar] [CrossRef]
- Hevner, R.; March, S.T.; Park, J.; Ram, S. Design Science in Information Systems Research. MIS Q. 2004, 28, 75–105. [Google Scholar] [CrossRef]
- Wieringa, R.J. Design Science Methodology for Information Systems and Software Engineering; Springer: Berlin/Heidelberg, Germany, 2014. [Google Scholar]
- Radhakisan, B.; Gill, H. Cyber-physical systems. Impact Control. Technol. 2011, 12, 161–166. [Google Scholar]
- Wolf, W. Cyber-physical systems. Computer 2009, 42, 88–89. [Google Scholar] [CrossRef]
- Chi-Sheng, S.; Jyun-Jhe, C.; Reijers, N.; Tei-Wei, K. Designing CPS/IoT applications for smart buildings and cities. IET Cyber-Phys. Syst. Theory Appl. 2016, 1, 3–12. [Google Scholar]
- Ragunathan, R.; Insup, L.; Liu, S.; Stankovic, J. Cyber-physical systems: The next computing revolution. In Proceedings of the 47th Design Automation Conference, New York, NY, USA, 13–18 June 2010. [Google Scholar]
- Borrmann, A.; König, M.; Koch, C.; Beetz, J. Building Information Modeling: Technology Foundations and Industry Practice; Springer: Berlin/Heidelberg, Germany, 2018. [Google Scholar]
- Azhar, S. Building Information Modeling (BIM): Trends, Benefits, Risks, and Challenges for the AEC Industry. Leadersh. Manag. Eng. 2011, 11, 241–252. [Google Scholar] [CrossRef]
- Galler, R.; Huemer, C.; Bednar, T.; Huymajer, M.; Wenighofer, R.; Paskaleva, G.; Steiner, B.; Melnyk, O. Aktuelle Forschung im Bereich der Digitalisierung des konventionellen Tunnelbaus. BHM Berg Hüttenmännische Monatshefte 2023, 168, 601–607. [Google Scholar] [CrossRef]
- ISO 19650-1:2018; International Organization for Standardization Organization and Digitization of Information About Buildings and Civil Engineering Works, Including Building Information Modelling (BIM)—Information Management Using Building Information Modelling—Part 1: Concepts and Principles. ISO: Geneva, Switzerland, 2018. Available online: https://www.iso.org/ (accessed on 23 November 2024).
- Grieves, M.; Vickers, J. Digital twin: Mitigating unpredictable, undesirable emergent behavior in complex systems. In Transdisciplinary Perspectives on Complex Systems; Springer: Berlin/Heidelberg, Germany, 2017; pp. 85–113. [Google Scholar]
- Kritzinger, W.; Karner, M.; Traar, G.; Henjes, J.; Sihn, W. Digital Twin in manufacturing: A categorical literature review and classification. IFAC-Pap. 2018, 51, 1016–1022. [Google Scholar] [CrossRef]
- Singh, M.; Fuenmayer, E.; Hinchy, E.P.; Qiao, Y.; Murray, N.; Devine, D.; Twin, D. Digital Twin: Origin to Future. Appl. Syst. Innov. 2021, 4, 36. [Google Scholar] [CrossRef]
- Flora, M.; Weiser, T.; Zech, P.; Fontana, A.; Ruepp, A.; Bergmeister, K. Added value in mechanized tunnelling by intelligent systems. Geomech. Tunn. 2021, 14, 522–599. [Google Scholar]
- Fuller; Fan, Z.; Day, C.; Barlow, C.; Twin, D. Challenges and Open Research. IEEE Access 2020, 8, 108952–108971. [Google Scholar] [CrossRef]
- Boje; Guerriero, A.; Kubicki, S.; Rezgui, Y. Towards a semantic Construction Digital Twin: Directions for future research. Autom. Constr. 2020, 114, 103179. [Google Scholar] [CrossRef]
- Balaji, S.; Murugaiyan, M.S. Waterfall vs. V-Model vs. Agile: A comparative study on SDLC. Int. J. Inf. Technol. Bus. Manag. 2012, 2, 26–30. [Google Scholar]
- Andrei, B.-A.; Casu-Pop, A.-C.; Gheorghe, S.-C.; Boiangiu, C.-A. A study on using waterfall and agile methods in software project management. J. Inf. Syst. Oper. Manag. 2019, 13, 125–135. [Google Scholar]
- Schwaber, K.; Sutherland, J.; Alliance, S. The scrum guide. Scrum Alliance 2011, 21, 1–38. [Google Scholar]
- Dybå, T.; Dingsøyr, T. Empirical studies of agile software development: A systematic review. Inf. Softw. Technol. 2008, 50, 833–859. [Google Scholar] [CrossRef]
- Office of Government Commerce. ITIL Version 3 Service Transition; The Stationary Office: London, UK, 2007.
- Architekten-Verein, Ö.I.-U. BIM-Anwendungsfälle Öffentlicher Auftraggeber; ÖIAV-Resort “Öffentliche Auftraggeber”: Vienna, Austria, 2023. [Google Scholar]
- Siemens. Digital Tunnel: Schneller Eröffnet. Sicherer Betrieben. 2024. Available online: https://www.siemens.com/de/de/produkte/automatisierung/produkte-fuer-spezifische-anforderungen/tunnelautomatisierung.html (accessed on 9 September 2024).
- Deng, M.; Menassa, C.C.; Kamat, V.R. From BIM to digital twins: A systematic review of the evolution of intelligent building representations in the AEC-FM industry. J. Inf. Technol. Constr. 2021, 26, 58–83. [Google Scholar] [CrossRef]
- Chu, J.; Varaskin, S.; Klotz, U.; Mengé, P. Construction Processes. In Proceedings of the 17th International Conference on Soil Mechanics and Geotechnical Engineering, Alexandria, Egypt, 5–9 October 2009. [Google Scholar]
- Bernd-Holger, S. Cyber-physical Systems Engineering. In Engineering Trustworthy Software Systems; Springer: Berlin/Heidelberg, Germany, 2016; pp. 256–289. [Google Scholar]
- Gilb, T.; Finzi, S. Principles of Software Engineering Management; Addison-Wesley Reading: Boston, MA, USA, 1988. [Google Scholar]
- Samireh, J.; Wohlin, C. Global software engineering and agile practices: A systematic review. J. Softw. 2012, 24, 643–659. [Google Scholar]
- Hazzan, O.; Dubinsky, Y. Agile Software Engineering; Springer Science & Business Media: Berlin/Heidelberg, Germany, 2009. [Google Scholar]
- Rumane, R. Quality Management in Construction Projects; CRC Press: Boca Raton, FL, USA, 2017. [Google Scholar]
- Borrmann, M.; König, C. Koch and Beetz Jakob, Building Information Modeling; Springer Fachmedien Wiesbaden GmbH: Wiesbaden, Germany, 2021. [Google Scholar]
- Sillitti, A.; Succi, G. Source Code Repositories and Agile Methods. In Proceedings of the XP 2005: Extreme Programming and Agile Processes in Software Engineering, Sheffield, UK, 18–23 June 2005. [Google Scholar]
- Nikola, M.; Granic, A. Technology acceptance model: A literature review from 1986 to 2013. Univers. Access Inf. Soc. 2015, 14, 81–95. [Google Scholar]
- Riemenscheider, C.K.; Hardgrave, B. Explaining software development tool use with the technology acceptance model. J. Comput. Inf. Syst. 2001, 41, 1–8. [Google Scholar]
- Hair, J.F., Jr.; Hult, G.T.M.; Ringle, C.R.; Sarstedt, M. A Primer on Partial Least Squares Structural Equation Modeling (PLS-SEM); Sage Publications: London, UK, 2021. [Google Scholar]
- Hair, J.F., Jr.; Hult, G.T.M.; Ringle, C.M.; Sarstedt, M.; Danks, N.P.; Ray, S. Partial Least Squares Structural Equation Modeling (PLS-SEM) Using R: A Workbook; Springer Nature: Berlin/Heidelberg, Germany, 2021. [Google Scholar]
- Latan, H.; Noonan, R.; Matthews, L. Partial least squares path modeling. In Partial Least Squares Path Modeling: Basic Concepts, Methodological Issues and Applications; Springer: Berlin/Heidelberg, Germany, 2017. [Google Scholar]
- Ray, S.; Danks, N.; Calero-Valdez, A. SEMinR: Domain-Specific Language for Building, Estimating, and Visualizing Structural Equation Models in R. 2021. Available online: https://ssrn.com/abstract=3900621 (accessed on 21 January 2025).
- Hair, J.; Alamer, A. Partial least squares structural equation modeling (PLS-SEM) in second language and education research: Guidelines using an applied example. Res. Methods Appl. Linguist. 2022, 1, 100027. [Google Scholar] [CrossRef]
- Nitzl; Roldan, J.L.; Cepeda, G. Mediation analysis in partial least squares path modeling: Helping researchers discuss more sophisticated models. Ind. Manag. Data Syst. 2016, 116, 1849–1864. [Google Scholar] [CrossRef]
- Zhao, X.; Lynch, J.G., Jr.; Chen, Q. Reconsidering Baron and Kenny: Myths and truths about mediation analysis. J. Consum. Res. 2010, 37, 197–206. [Google Scholar] [CrossRef]
- Preacher, K.J.; Hayes, A.F. Asymptotic and resampling strategies for assessing and comparing indirect effects in multiple mediator models. Behav. Res. Methods 2008, 40, 879–891. [Google Scholar] [CrossRef] [PubMed]
- Zech, P.; Fröch, G.; Breu, R. A Requirements Study on Model Repositories for Digital Twins in Construction Engineering. In Proceedings of the International Conference on Cooperative Information Systems, Gröningen, The Netherlands, 30 October–3 November 2023. [Google Scholar]
- Zech, P.; Pobitzer, P.; Fröch, G.; Breu, R. A Proposal for a Models-meet-Data Repository For Digital Twins in Construction Engineering. In Proceedings of the 2024 IEEE 21st International Conference on Software Architecture Companion (ICSA-C), Hyderabad, India, 4–8 June 2024. [Google Scholar]
- Liu, F.; Jallow, A.K.; Anumba, C.J.; Wu, D. A Framework for Integrating Change Management with Building Information Modeling. Comput. Civ. Build. Eng. 2014, 2014, 439–446. [Google Scholar]
- Ebert; Gallardo, G.; Hernantes, J.; Serrano, N. DevOps. IEEE Softw. 2016, 33, 94–100. [Google Scholar] [CrossRef]
- Qiuchen, L.; Xiang, X.; Parlikad, A.K.; Schooling, J.M. Digital twin-enabled anomaly detection for built asset monitoring in operation and maintenance. Autom. Constr. 2020, 118, 103277. [Google Scholar]
- Shahzad, M.; Shafiq, M.T.; Douglas, D.; Kassem, M. Digital Twins in Built Environments: An Investigation of the Characteristics, Applications, and Challenges. Buildings 2022, 12, 120. [Google Scholar] [CrossRef]
- Broo, G.; Schooling, J. Digital twins in infrastructure: Definitions, current practices, challenges and strategies. Int. J. Constr. Manag. 2021, 23, 1254–1263. [Google Scholar] [CrossRef]
- Donkers, A.J.; Yang, D.; de Vries, B.; Baken, N.H. Real-time building performance monitoring using semantic digital twins. in LDAC 2021 Linked Data in Architecture and Construction. In Proceedings of the 9th Linked Data in Architecture and Construction Workshop, Luxembourg, 11–13 October 2021. [Google Scholar]
- Gang, Y.; Wang, Y.; Mao, Z.; Hu, M.; Sugumaran, V.; Wang, K.Y. A digital twin-based decision analysis framework for operation and maintenance of tunnels. Tunn. Undergr. Space Technol. 2021, 116, 104125. [Google Scholar]
- Marc, W.; Markus, M.-W.; Herbrand, M.; Ullerich, C. The concept of digital twin to revolutionise infrastructure maintenance: The pilot project smartBRIDGE Hamburg. In Proceedings of the 27th ITS World Congress, Hamburg, Germany, 11–15 October 2021. [Google Scholar]
- Afzal, M.; Man-Li, R.Y.; Shoaib, M.; Ayyub, M.F.; Tagliabue, L.C.; Bilal, M.; Ghafoor, H.; Manta, O. Delving into the Digital Twin Developments and Applications in the Construction Industry: A PRISMA Approach. Sustainability 2024, 15, 16436. [Google Scholar] [CrossRef]
- Reja, V.K.; Pradeep, M.S.; Varghese, K. Digital Twins for Construction Project Management (DT CPM): Applications and Future Research Directions. J. Inst. Eng. (India) Ser. A 2024, 105, 793–807. [Google Scholar] [CrossRef]
- Yin, R.K. Case Study Research Design and Methods; Sage: London, UK, 2014. [Google Scholar]
- BIM2BEM-Flow. 2021. Available online: https://projekte.ffg.at/projekt/4396767 (accessed on 30 September 2022).
- TIM. Tunnel Information Modelling. 2021. Available online: https://projekte.ffg.at/projekt/3368110 (accessed on 30 September 2022).
- Pauwels, P.; Zhang, S.; Lee, Y.-C. Semantic web technologies in AEC industry: A literature overview. Autom. Constr. 2017, 73, 145–165. [Google Scholar] [CrossRef]
- Zech, P.; Nardin, C.; Ristov, S.; Flora, M.; Breu, R. Digital-Twins-as-a-Service in Construction Engineering. In Proceedings of the 2024 IEEE 20th International Conference on Automation Science and Engineering, Bari, Italy, 28 August–1 September 2024. [Google Scholar]
- Zech; Zech, P.; Goldin, E.; Hammes, S.; Geisler-Moroder, D.; Pfluger, R.; Breu, R. Model-Based Auto-Commissioning of Building Control Systems. In Proceedings of the 26th International Conference on Enterprise Information Systems (ICEIS 2024), Angers, France, 28–30 April 2024. [Google Scholar]
- Zech, P.; Plörer, D.; Pfluger, R.; Breu, R. Scalable Building Energy Efficiency Balancing. In Proceedings of the 2024 Annual Modeling and Simulation Conference (ANNSIM), Washington, DC, USA, 20–23 May 2024. [Google Scholar]
- De-Graft, J.O.; Perera, S.; Osei-Kyei, R.; Rashidi, M.; Bamdad, K.; Famakinwa, T. Barriers to the Adoption of Digital Twin in the Construction Industry: A Literature Review. Informatics 2023, 10, 14. [Google Scholar] [CrossRef]
- Daniel, I.; Oshodi, O.S.; Nwankwo, N.; Emuze, F.A.; Chinyio, E. Barriers to the Application of Digital Technologies in Construction Health and Safety: A Systematic Review. Buildings 2024, 14, 2386. [Google Scholar] [CrossRef]
- Thirumal, S.; Udawatta, N.; Karunasena, G.; Al-Ameri, R. Barriers to Adopting Digital Technologies to Implement Circular Economy Practices in the Construction Industry: A Systematic Literature Review. Sustainability 2024, 16, 3185. [Google Scholar] [CrossRef]
- Slaman, Y.; Broten, N. An Analysis of John P. Kotter’s Leading Change; Macat Library: London, UK, 2017. [Google Scholar]
- Gustavsson, T. Benefits of agile project management in a non-software development context: A literature review. In Proceedings of the Fifth International Scientific Conference on Project Management in the Baltic Countries, Riga, Latvia, 14–15 April 2016; University of Latvia: Riga, Latvia, 2016. [Google Scholar]
- Sheetal, S.; Sarkar, D.; Gupta, D. Agile processes and methodologies: A conceptual study. Int. J. Comput. Sci. Eng. 2012, 4, 892. [Google Scholar]
- Khajavi, S.H.; Motlagh, N.H.; Jaribion, A.; Werner, L.C.; Holmström, J. Digital Twin: Vision, Benefits, Boundaries, and Creation for buildings. IEEE Access 2019, 7, 147406–147419. [Google Scholar] [CrossRef]











| Use Case | Empirical Basis | |
|---|---|---|
| UC1 | Asset system control | TIM |
| UC2 | Energy flow and usage simulation | BIM2BEM-Flow, TIM |
| UC3 | Physical asset life cycle management | TIM |
| UC4 | Artificial and natural building lighting simulation | BIM2BEM-Flow, TIM |
| UC5 | Building operation and maintenance | BIM2BEM-Flow, TIM |
| UC6 | Building system monitoring (e.g., lighting, heating, and cooling) | BIM2BEM-Flow, TIM |
| UC7 | Building operation optimization (e.g., energy consumption) | BIM2BEM-Flow, TIM |
| UC8 | Construction site progress monitoring | TIM |
| UC9 | Safety and hazard monitoring | TIM |
| UC10 | Building visualization and product line engineering | BIM2BEM-Flow, TIM |
| AECO Quality Criteria | CDT Phase | ||||||||
|---|---|---|---|---|---|---|---|---|---|
| Plannable Processes | Transparent Processes | Efficient Processes and Teams | Situation- and Context-Aware Processes | Resource-Aware Processes | Built as to Be Built | Built While Built | Built as Built | ||
| Quality | Mean time to repair (MTTR) | X | X | X | X | Time… | |||
| … from discovery of a discipline-related collision to resolution | … to recognize and adapt deviations in the construction process from design to execution | … from the detection of an issue to its solution. Possible issue: sensor in the CDT does not track the data of the sensor in the CPS | |||||||
| Lead time | X | X | X | Time to implement a new requirement. | |||||
| Client-sourced (e.g., new facade system) or new requirements from a building law perspective | Adaptations due to deviating in situ geology | Changed conditions of use (e.g., changed lighting requirements) | |||||||
| Cycle time | X | X | X | Time from start to finish of a task. | |||||
| Object designer incorporated new requirement of client | In case of critical event, processed immediately, equal to the lead time. For non-critical events, regular processing (lead time > cycle time) | Object planners and facility managers process new requirement due to changed conditions of use | |||||||
| Mean time between failure (MTBF) | X | X | X | X | Failure (we define failure as the situation that occurs when a user does not perceive the expected result with respect to a request/specification): integration of a submodel with supported format fails | Failure: registration of the last 5 tunnel segments in the CDT not possible | Failure: CDT falsely triggers fire alarm | ||
| Recidivism | X | X | X | Rate of tasks having to be reperformed. | |||||
| Submodel is rejected (e.g., by rule-based verification) because requirements are not met | Slab foundation is reduced to strip foundation and structural engineer not satisfied with design | Newly planned fixtures exceed capacity of the fuse | |||||||
| Team | Lead time | X | X | X | Time to implement a new requirement. | ||||
| Implementation period for delivery of the modified facade system | Implementation period to deliver the adaptations through deviating in situ geologies | Implementation period of the delivery of the adapted CDT due to changed conditions of use | |||||||
| Development time | X | X | X | X | Time to develop a new requirement. | ||||
| Connection detail of the new facade system was specified, development-time subsumes the modeling of the detail | Time required for modeling of the changed in situ geology or time required for static calculation/simulation of the new strip foundation | Fixing the link between the fire alarm system and CDT | |||||||
| Deploy frequency | X | Number of delivered changes. | |||||||
| Number of deviation(s) from information delivery plan | Number of (partial) invoices extracted from CDT | Every new deployment (such as changing requirements, missing requirements, …) | |||||||
| Good/failed deliveries | X | X | X | Number/ratio of good/failed changes. | |||||
| Ratio of complete vs. incomplete data drops | Number of necessary deployments until the CDT reflects the CPS as is for subsequent invoice extraction | Ratio of rejecting/accepting the CDT in part of CAFM | |||||||
| Total done | X | X | X | Number of finished tasks. | |||||
| Number of solved issues from an issue tracking tool (e.g., BIMcollab) | Planned construction measures as well as differences between planned and executed (e.g., defects) | Total issues from an issue tracking tool (e.g., BIMcollab) in the operational phase | |||||||
Disclaimer/Publisher’s Note: The statements, opinions and data contained in all publications are solely those of the individual author(s) and contributor(s) and not of MDPI and/or the editor(s). MDPI and/or the editor(s) disclaim responsibility for any injury to people or property resulting from any ideas, methods, instructions or products referred to in the content. |
© 2025 by the authors. Licensee MDPI, Basel, Switzerland. This article is an open access article distributed under the terms and conditions of the Creative Commons Attribution (CC BY) license (https://creativecommons.org/licenses/by/4.0/).
Share and Cite
Zech, P.; Jäger, A.; Schneiderbauer, L.; Exenberger, H.; Fröch, G.; Flora, M. Agile Construction Digital Twin Engineering. Buildings 2025, 15, 386. https://doi.org/10.3390/buildings15030386
Zech P, Jäger A, Schneiderbauer L, Exenberger H, Fröch G, Flora M. Agile Construction Digital Twin Engineering. Buildings. 2025; 15(3):386. https://doi.org/10.3390/buildings15030386
Chicago/Turabian StyleZech, Philipp, Alexandra Jäger, Larissa Schneiderbauer, Hans Exenberger, Georg Fröch, and Matthias Flora. 2025. "Agile Construction Digital Twin Engineering" Buildings 15, no. 3: 386. https://doi.org/10.3390/buildings15030386
APA StyleZech, P., Jäger, A., Schneiderbauer, L., Exenberger, H., Fröch, G., & Flora, M. (2025). Agile Construction Digital Twin Engineering. Buildings, 15(3), 386. https://doi.org/10.3390/buildings15030386

