Model for Impacts of Urban Water Blue Visual Index and Flow Velocity on Human Brain State and Its Practical Application
Abstract
1. Introduction
- (a)
- Existing studies seldom consider the human perspective and do not pay attention to the intuitive impact of blue space, such as the blue visual index on human vision and hearing. They lack humanism and ignore the human subject’s feelings.
- (b)
- Existing studies do not take into account the inter-individual variability of populations from different regions and backgrounds.
- (c)
- Existing studies have not found evidence of a quantitative relationship between the scale of the watershed and brain state or human health.
2. Model
2.1. Experimental Design
2.2. Biological Test Indicators
2.3. Signal Acquisition and Background Information Collection
2.4. Gaussian Process Regression (GPR) and Artificial Neural Networks (ANN)
2.5. Fuzzy Mathematical
3. Results
3.1. ANN Model Fitting Results
3.2. Gaussian Process Regression Results
3.3. Comprehensive Evaluation Indicators
4. Practical Application
5. Discussion
5.1. Methodological Innovations and Their Implications
5.2. The Significance of Individual Variability
5.3. Challenging Existing Findings
5.4. Practical Application Value of the Model
6. Conclusions
Author Contributions
Funding
Data Availability Statement
Conflicts of Interest
References
- Helbich, M. Toward dynamic urban environmental exposure assessments in mental health research. Environ. Res. 2018, 161, 129–135. [Google Scholar] [CrossRef] [PubMed]
- Nieuwenhuijsen, M.J.; Khreis, H.; Triguero-Mas, M.; Gascon, M.; Dadvand, P. Fifty Shades of Green. Epidemiology 2017, 28, 63–71. [Google Scholar] [CrossRef]
- Castell, C. Naturaleza y salud: Una alianza necesaria. Gac. Sanit. 2020, 34, 194–196. [Google Scholar] [CrossRef]
- Beyer, K.; Kaltenbach, A.; Szabo, A.; Bogar, S.; Nieto, F.; Malecki, K. Exposure to Neighborhood Green Space and Mental Health: Evidence from the Survey of the Health of Wisconsin. Int. J. Environ. Res. Public Health 2014, 11, 3453–3472. [Google Scholar] [CrossRef]
- Sarkar, C.; Webster, C.; Gallacher, J. Residential greenness and prevalence of major depressive disorders: A cross-sectional, observational, associational study of 94,879 adult UK Biobank participants. Lancet Planet. Health 2018, 2, e162–e173. [Google Scholar] [CrossRef]
- Triguero-Mas, M.; Dadvand, P.; Cirach, M.; Martínez, D.; Medina, A.; Mompart, A.; Basagaña, X.; Gražulevičienė, R.; Nieuwenhuijsen, M.J. Natural outdoor environments and mental and physical health: Relationships and mechanisms. Environ. Int. 2015, 77, 35–41. [Google Scholar] [CrossRef]
- Völker, S.; Kistemann, T. The impact of blue space on human health and well-being—Salutogenetic health effects of inland surface waters: A review. Int. J. Hyg. Environ. Health 2011, 214, 449–460. [Google Scholar] [CrossRef] [PubMed]
- Völker, S.; Matros, J.; Claßen, T. Determining urban open spaces for health-related appropriations: A qualitative analysis on the significance of blue space. Environ. Earth Sci. 2016, 75, 1–18. [Google Scholar] [CrossRef]
- Hooyberg, A.; Roose, H.; Grellier, J.; Elliott, L.R.; Lonneville, B.; White, M.P.; Michels, N.; De Henauw, S.; Vandegehuchte, M.; Everaert, G. General health and residential proximity to the coast in Belgium: Results from a cross-sectional health survey. Environ. Res. 2020, 184, 109225. [Google Scholar] [CrossRef] [PubMed]
- Nutsford, D.; Pearson, A.L.; Kingham, S.; Reitsma, F. Residential exposure to visible blue space (but not green space) associated with lower psychological distress in a capital city. Health Place 2016, 39, 70–78. [Google Scholar] [CrossRef]
- White, M.P.; Alcock, I.; Wheeler, B.W.; Depledge, M.H. Coastal proximity, health and well-being: Results from a longitudinal panel survey. Health Place 2013, 23, 97–103. [Google Scholar] [CrossRef]
- Ohly, H.; White, M.P.; Wheeler, B.W.; Bethel, A.; Ukoumunne, O.C.; Nikolaou, V.; Garside, R. Attention Restoration Theory: A systematic review of the attention restoration potential of exposure to natural environments. J. Toxicol. Environ. Health Part B 2016, 19, 305–343. [Google Scholar] [CrossRef]
- Ulrich, R.S.; Simons, R.F.; Losito, B.D.; Fiorito, E.; Miles, M.A.; Zelson, M. Stress recovery during exposure to natural and urban environments. J. Environ. Psychol. 1991, 11, 201–230. [Google Scholar] [CrossRef]
- Alcock, I.; White, M.P.; Lovell, R.; Higgins, S.L.; Osborne, N.J.; Husk, K.; Wheeler, B.W. What accounts for ‘England’s green and pleasant land’? A panel data analysis of mental health and land cover types in rural England. Landsc. Urban Plan. 2015, 142, 38–46. [Google Scholar] [CrossRef]
- Turunen, A.W.; Halonen, J.; Korpela, K.; Ojala, A.; Pasanen, T.; Siponen, T.; Tiitanen, P.; Tyrväinen, L.; Yli-Tuomi, T.; Lanki, T. Cross-sectional associations of different types of nature exposure with psychotropic, antihypertensive and asthma medication. Occup. Environ. Med. 2023, 80, 111–118. [Google Scholar] [CrossRef] [PubMed]
- Garrett, J.K.; White, M.P.; Huang, J.; Ng, S.; Hui, Z.; Leung, C.; Tse, L.A.; Fung, F.; Elliott, L.R.; Depledge, M.H.; et al. Urban blue space and health and wellbeing in Hong Kong: Results from a survey of older adults. Health Place 2019, 55, 100–110. [Google Scholar] [CrossRef] [PubMed]
- Gascon, M.; Zijlema, W.; Vert, C.; White, M.P.; Nieuwenhuijsen, M.J. Outdoor blue spaces, human health and well-being: A systematic review of quantitative studies. Int. J. Hyg. Environ. Health 2017, 220, 1207–1221. [Google Scholar] [CrossRef]
- McDougall, C.W.; Quilliam, R.S.; Hanley, N.; Oliver, D.M. Freshwater blue space and population health: An emerging research agenda. Sci. Total Environ. 2020, 737, 140196. [Google Scholar] [CrossRef]
- Liu, Y.; Xiao, T.; Liu, Y.; Yao, Y.; Wang, R. Natural outdoor environments and subjective well-being in Guangzhou, China: Comparing different measures of access. Urban For. Urban Green. 2021, 59, 127027. [Google Scholar] [CrossRef]
- Qian, Y.; Zhou, W.; Yu, W.; Pickett ST, A. Quantifying spatiotemporal pattern of urban greenspace: New insights from high resolution data. Landsc. Ecol. 2015, 30, 1165–1173. [Google Scholar] [CrossRef]
- Yang, J.; Zhao, L.; McBride, J.; Gong, P. Can you see green? Assessing the visibility of urban forests in cities. Landsc. Urban Plan. 2009, 91, 97–104. [Google Scholar] [CrossRef]
- Liu, Y.; Pan, X.; Liu, Q.; Li, G. Establishing a Reliable Assessment of the Green View Index Based on Image Classification Techniques, Estimation, and a Hypothesis Testing Route. Land 2023, 12, 1030. [Google Scholar] [CrossRef]
- Helbich, M.; Yao, Y.; Liu, Y.; Zhang, J.; Liu, P.; Wang, R. Using deep learning to examine street view green and blue spaces and their associations with geriatric depression in Beijing, China. Environ. Int. 2019, 126, 107–117. [Google Scholar] [CrossRef] [PubMed]
- Larkin, A.; Hystad, P. Evaluating street view exposure measures of visible green space for health research. J. Expo. Sci. Environ. Epidemiol. 2018, 29, 447–456. [Google Scholar] [CrossRef]
- Ki, D.; Lee, S. Analyzing the effects of Green View Index of neighborhood streets on walking time using Google Street View and deep learning. Landsc. Urban Plan. 2021, 205, 103920. [Google Scholar] [CrossRef]
- Mishra, H.S.; Bell, S.; Roberts, B.R.; White, M.P. Theory-based design for promoting positive behaviours in an urban blue space: Pre-and-post observations of a community co-created intervention in Plymouth, United Kingdom. Landsc. Urban Plan. 2023, 233, 104708. [Google Scholar] [CrossRef]
- Hakim, N.; Awh, E.; Vogel, E.K.; Rosenberg, M.D. Inter-electrode correlations measured with EEG predict individual differences in cognitive ability. Curr. Biol. 2021, 31, 4998–5008. [Google Scholar] [CrossRef] [PubMed]
- Charest, I.; Kievit, R.A.; Schmitz, T.W.; Deca, D.; Kriegeskorte, N. Unique semantic space in the brain of each beholder predicts perceived similarity. Proc. Natl. Acad. Sci. USA 2014, 111, 14565–14570. [Google Scholar] [CrossRef] [PubMed]
- Biazoli, C.E.; Salum, G.A.; Pan, P.M.; Zugman, A.; Amaro, E.; Rohde, L.A.; Miguel, E.C.; Jackowski, A.P.; Bressan, R.A.; Sato, J.R. Commentary: Functional connectome fingerprint: Identifying individuals using patterns of brain connectivity. Front. Hum. Neurosci. 2017, 11, 47. [Google Scholar] [CrossRef] [PubMed][Green Version]
- Hayasaka, S.; Miranda-Dominguez, O.; Mills, B.D.; Carpenter, S.D.; Grant, K.A.; Kroenke, C.D.; Nigg, J.T.; Fair, D.A. Connectotyping: Model Based Fingerprinting of the Functional Connectome. PLoS ONE 2014, 9, e111048. [Google Scholar] [CrossRef]
- Lischke, A.; Lemke, D.; Neubert, J.; Hamm, A.O.; Lotze, M. Inter-individual differences in heart rate variability are associated with inter-individual differences in mind-reading. Sci. Rep. 2017, 7, 11557. [Google Scholar] [CrossRef]
- Wang, Y.Y.; Weng, T.H.; Tsai, I.F.; Kao, J.Y.; Chang, Y.S. Effects of virtual reality on creativity performance and perceived immersion: A study of brain waves. Br. J. Educ. Technol. 2022, 54, 581–602. [Google Scholar] [CrossRef]
- Huang, W.; Roscoe, R.D.; Johnson-Glenberg, M.C.; Craig, S.D. Motivation, engagement, and performance across multiple virtual reality sessions and levels of immersion. J. Comput. Assist. Learn. 2020, 37, 745–758. [Google Scholar] [CrossRef]
- Song, R.; Chen, Q.; Zhang, Y.; Jia, Q.; He, H.; Gao, T.; Qiu, L. Psychophysiological restorative potential in cancer patients by virtual reality (VR)-based perception of natural environment. Front. Psychol. 2022, 13, 1003497. [Google Scholar] [CrossRef]
- Yu, C.-P.; Lee, H.-Y.; Lu, W.-H.; Huang, Y.-C.; Browning, M.H.E.M. Restorative effects of virtual natural settings on middle-aged and elderly adults. Urban For. Urban Green. 2020, 56, 126863. [Google Scholar] [CrossRef]
- Sun, Y.; Li, F.; He, T.; Meng, Y.; Yin, J.; Yim, I.S.; Xu, L.; Wu, J. Physiological and affective responses to green space virtual reality among pregnant women. Environ. Res. 2023, 216, 114499. [Google Scholar] [CrossRef] [PubMed]
- Wang, Z.; Shimin, T.; Yi, Y.-J.; Yu, G.-A. Principles of River Training and Management. Int. J. Sediment Res. 2007, 22, 247–262. [Google Scholar]
- Li, T.-M.; Chao, H.-C.; Zhang, J. Emotion classification based on brain wave: A survey. Hum. Centric Comput. Inf. Sci. 2019, 9, 1–17. [Google Scholar] [CrossRef]
- Attar, E.T.; Balasubramanian, V.; Subasi, E.; Kaya, M. Stress Analysis Based on Simultaneous Heart Rate Variability and EEG Monitoring. IEEE J. Transl. Eng. Health Med. 2021, 9, 1–7. [Google Scholar] [CrossRef]
- Fink, A.; Benedek, M. EEG alpha power and creative ideation. Neurosci. Biobehav. Rev. 2014, 44, 111–123. [Google Scholar] [CrossRef]
- Jauk, E.; Benedek, M.; Neubauer, A.C. Tackling creativity at its roots: Evidence for different patterns of EEG alpha activity related to convergent and divergent modes of task processing. Int. J. Psychophysiol. 2012, 84, 219–225. [Google Scholar] [CrossRef] [PubMed]
- Jaušovec, N. Differences in Cognitive Processes Between Gifted, Intelligent, Creative, and Average Individuals While Solving Complex Problems An EEG Study. Intelligence 2000, 28, 213–237. [Google Scholar] [CrossRef]
- Berntson, G.G.; Thomas Bigger, J.; Eckberg, D.L.; Grossman, P.; Kaufmann, P.G.; Malik, M.; Nagaraja, H.N.; Porges, S.W.; Saul, J.P.; Stone, P.H.; et al. Heart rate variability: Origins, methods, and interpretive caveats. Psychophysiology 2007, 34, 623–648. [Google Scholar] [CrossRef] [PubMed]
- Lacuesta, R.; Garcia, L.; Garcia-Magarino, I.; Lloret, J. System to Recommend the Best Place to Live Based on Wellness State of the User Employing the Heart Rate Variability. IEEE Access 2017, 5, 10594–10604. [Google Scholar] [CrossRef]
- Porges, S.W. Orienting in a defensive world: Mammalian modifications of our evolutionary heritage. A Polyvagal Theory. Psychophysiology 2007, 32, 301–318. [Google Scholar] [CrossRef] [PubMed]
- Goessl, V.C.; Curtiss, J.E.; Hofmann, S.G. The effect of heart rate variability biofeedback training on stress and anxiety: A meta-analysis. Psychol. Med. 2017, 47, 2578–2586. [Google Scholar] [CrossRef]
- Forte, G.; Morelli, M.; Grässler, B.; Casagrande, M. Decision making and heart rate variability: A systematic review. Appl. Cogn. Psychol. 2022, 36, 100–110. [Google Scholar] [CrossRef]
- Forte, G.; Morelli, M.; Casagrande, M. Heart Rate Variability and Decision-Making: Autonomic Responses in Making Decisions. Brain Sci. 2021, 11, 243. [Google Scholar] [CrossRef] [PubMed]
- Alba, G.; Vila, J.; Rey, B.; Montoya, P.; Muñoz, M.Á. The Relationship Between Heart Rate Variability and Electroencephalography Functional Connectivity Variability Is Associated With Cognitive Flexibility. Front. Hum. Neurosci. 2019, 13, 428262. [Google Scholar] [CrossRef] [PubMed]
- Saus, E.-R.; Johnsen, B.H.; Eid, J.; Riisem, P.K.; Andersen, R.; Thayer, J.F. The Effect of Brief Situational Awareness Training in a Police Shooting Simulator: An Experimental Study. Mil. Psychol. 2009, 18 (Suppl. 1), S3–S21. [Google Scholar] [CrossRef]
- Hansen, A.L.; Johnsen, B.H.; Thayer, J.F. Relationship between heart rate variability and cognitive function during threat of shock. Anxiety Stress Coping 2009, 22, 77–89. [Google Scholar] [CrossRef] [PubMed]
- Ali, A.; Afridi, R.; Soomro, T.A.; Khan, S.A.; Khan MY, A.; Chowdhry, B.S. A Single-Channel Wireless EEG Headset Enabled Neural Activities Analysis for Mental Healthcare Applications. Wirel. Pers. Commun. 2022, 125, 3699–3713. [Google Scholar] [CrossRef]
- Galeazzi, A.; de Fusco, F.; Prifti, K.; Gallo, F.; Biegler, L.; Manenti, F. Predicting the performance of an industrial furnace using Gaussian process and linear regression: A comparison. Comput. Chem. Eng. 2024, 181, 108513. [Google Scholar] [CrossRef]
- Jawad, J.; Hawari, A.H.; Zaidi, S. Modeling of forward osmosis process using artificial neural networks (ANN) to predict the permeate flux. Desalination 2020, 484, 114427. [Google Scholar] [CrossRef]
- Zhao, Z.; Yang, Y.; Dong, B.; Zhang, R.; Chen, G.; Pan, Z.; Du, D. Evaluation of Soil Quality of Pingliang City Based on Fuzzy Mathematics and Cluster Analysis. Agronomy 2024, 14, 1205. [Google Scholar] [CrossRef]
- Smith, S.R.; Servesco, A.M.; Edwards, J.W.; Rahban, R.; Barazani, S.; Nowinski, L.A.; Little, J.A.; Blazer, A.L.; Green, J.G. Exploring the Validity of the Comprehensive Trail Making Test. Clin. Neuropsychol. 2008, 22, 507–518. [Google Scholar] [CrossRef] [PubMed]
- Allen, D.N.; Haderlie, M.; Kazakov, D.; Mayfield, J. Construct and Criterion Validity of the Comprehensive Trail Making Test in Children and Adolescents with Traumatic Brain Injury. Child Neuropsychol. 2009, 15, 543–553. [Google Scholar] [CrossRef] [PubMed]
- Bernice Porjesz, H.B.; Wang, K.; Almasy, L.; Chorlian, D.B.; Stimus, A.T.; Kuperman, S.; Connor, J.O.S.; Rohrbaugh, J.; Bauer, L.O.; Edenberg, H.J.; et al. Linkage and linkage disequilibrium mapping of ERP and EEG phenotypes. Biol. Psychol. 2002, 61, 229–248. [Google Scholar] [CrossRef]
- De Bell, S.; Graham, H.; Jarvis, S.; White, P. The importance of nature in mediating social and psychological benefits associated with visits to freshwater blue space. Landsc. Urban Plan. 2017, 167, 118–127. [Google Scholar] [CrossRef]
- White, M.; Smith, A.; Humphryes, K.; Pahl, S.; Snelling, D.; Depledge, M. Blue space: The importance of water for preference, affect, and restorativeness ratings of natural and built scenes. J. Environ. Psychol. 2010, 30, 482–493. [Google Scholar] [CrossRef]
- Lustenberger, C.; Boyle, M.R.; Foulser, A.A.; Mellin, J.M.; Fröhlich, F. Functional role of frontal alpha oscillations in creativity. Cortex 2015, 67, 74–82. [Google Scholar] [CrossRef] [PubMed]












| Information | Description | Value Range |
|---|---|---|
| Gender | Male or Female | 0 or 1 |
| Age | Age during testing | 17–36 |
| Postcode | Representing different regions | 010000–850000 |
| Precipitation | Average annual precipitation (mm) | 215–1733 |
| Water surface ratio | Local water area/Local total area (%) | 0.2–25% |
| Relative humidity | Average annual relative humidity (%) | 52–83% |
| Lightning density | Annual number of thunderstorm days | 14.5–91.5 |
| Wind speed | Annual wind speed (m/s) | 0.9–4 |
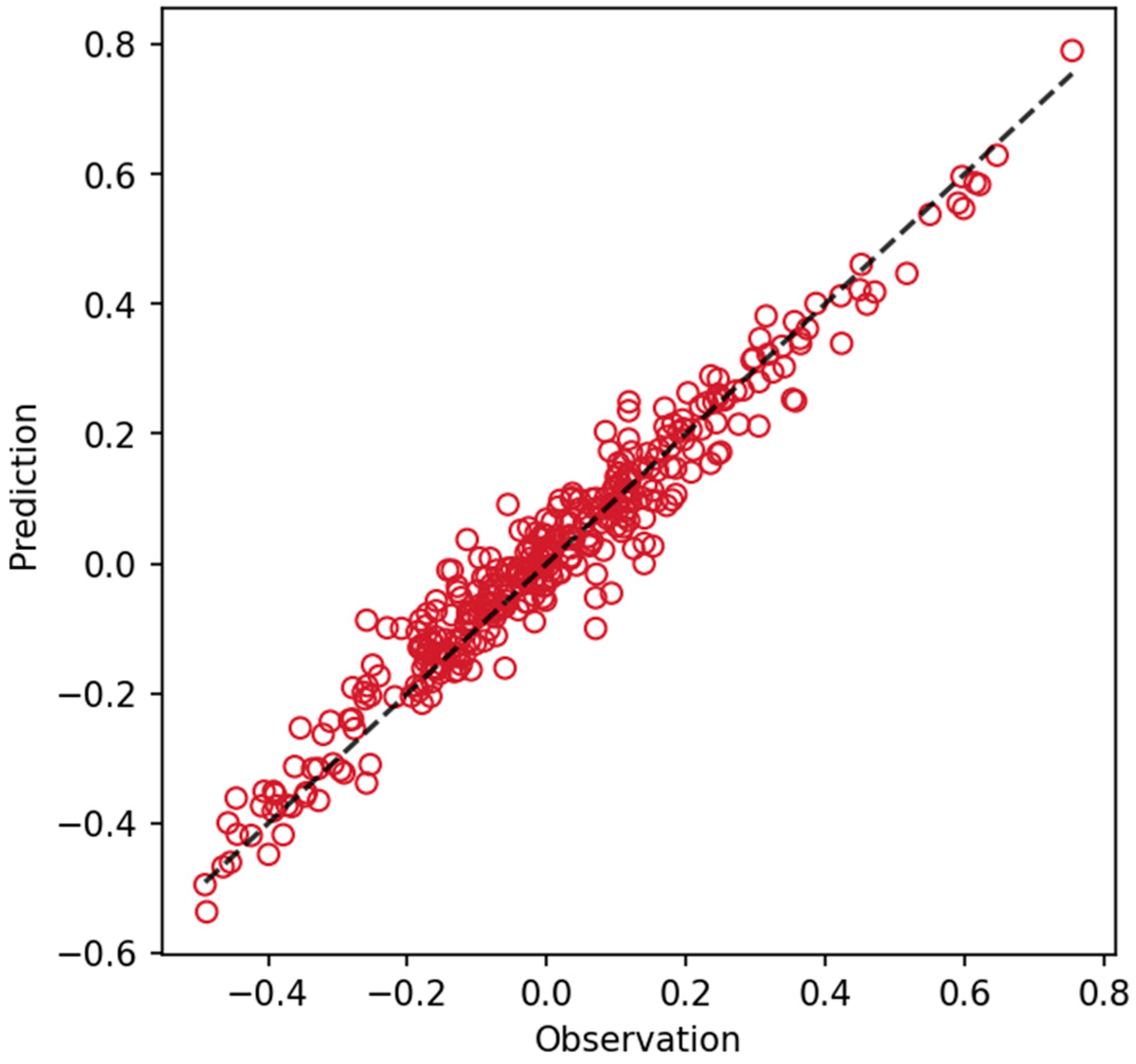
| EEG Fitting Results | MSE | RMSE | R2 |
|---|---|---|---|
| Training Set Error | 0.001 | 0.028 | 0.975 |
| Validation Set Error | 0.011 | 0.107 | 0.957 |
| HRV Fitting Results | MSE | RMSE | R2 |
|---|---|---|---|
| Training Set Error | 0.005 | 0.071 | 0.847 |
| Validation Set Error | 0.008 | 0.091 | 0.821 |
Disclaimer/Publisher’s Note: The statements, opinions and data contained in all publications are solely those of the individual author(s) and contributor(s) and not of MDPI and/or the editor(s). MDPI and/or the editor(s) disclaim responsibility for any injury to people or property resulting from any ideas, methods, instructions or products referred to in the content. |
© 2025 by the authors. Licensee MDPI, Basel, Switzerland. This article is an open access article distributed under the terms and conditions of the Creative Commons Attribution (CC BY) license (https://creativecommons.org/licenses/by/4.0/).
Share and Cite
Zhang, Y.; Zhu, X.; Li, Q. Model for Impacts of Urban Water Blue Visual Index and Flow Velocity on Human Brain State and Its Practical Application. Buildings 2025, 15, 339. https://doi.org/10.3390/buildings15030339
Zhang Y, Zhu X, Li Q. Model for Impacts of Urban Water Blue Visual Index and Flow Velocity on Human Brain State and Its Practical Application. Buildings. 2025; 15(3):339. https://doi.org/10.3390/buildings15030339
Chicago/Turabian StyleZhang, Yiming, Xuezhou Zhu, and Qingbin Li. 2025. "Model for Impacts of Urban Water Blue Visual Index and Flow Velocity on Human Brain State and Its Practical Application" Buildings 15, no. 3: 339. https://doi.org/10.3390/buildings15030339
APA StyleZhang, Y., Zhu, X., & Li, Q. (2025). Model for Impacts of Urban Water Blue Visual Index and Flow Velocity on Human Brain State and Its Practical Application. Buildings, 15(3), 339. https://doi.org/10.3390/buildings15030339

