Optimizing Vent Pipe Configurations in Dual-Riser Drainage Systems for Healthier Indoor Environments
Abstract
1. Introduction
2. Methodology
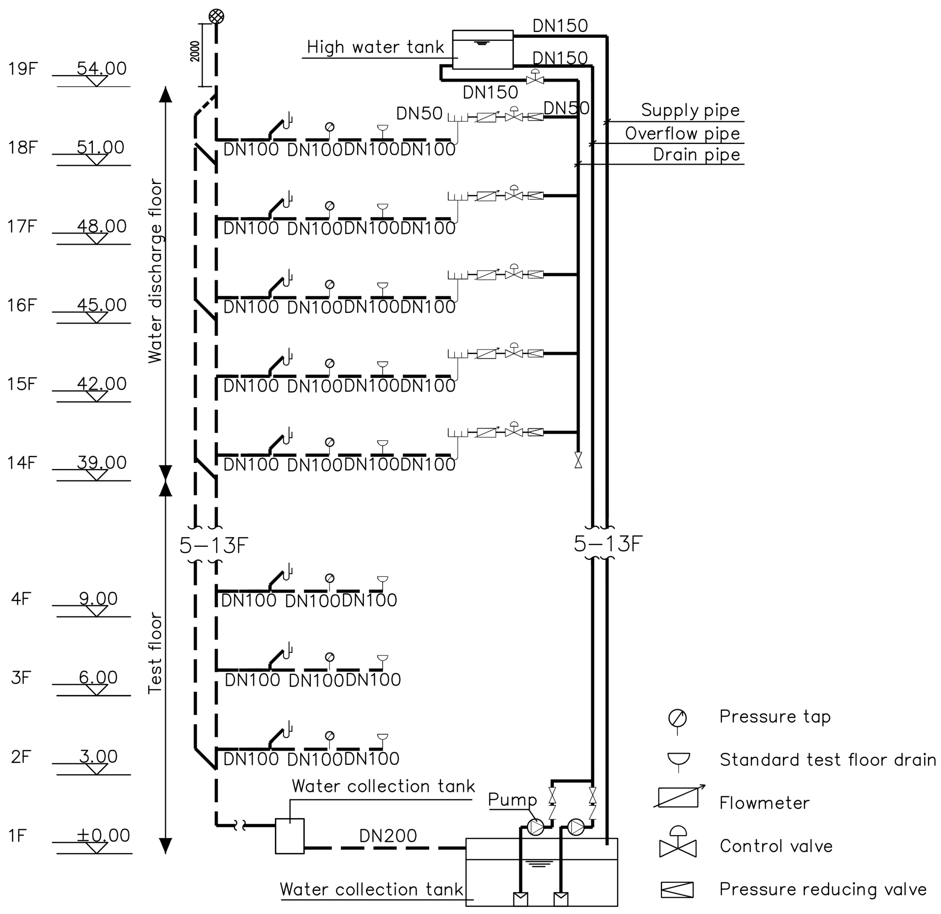
2.1. Experimental Set-Up
2.2. Experimental Procedure
2.3. Scenario Design
2.3.1. Position Setting of Vent Pipe
2.3.2. Diameter Setting of Vent Pipe

3. Results
3.1. Impact of Vent Pipe’s Existing on the Performance of Vent and Drainage
3.2. Comparison of Vent Pipe’s Position on the Performance of Vent and Drainage
3.3. Comparison of Vent Pipe’s Diameter on the Performance of Vent and Drainage
4. Discussions
5. Conclusions
- (1)
- Incorporating an appliance vent pipe on the horizontal drainage branch effectively enhances the system’s maximum drainage capacity, albeit with limited incremental gains. Compared to the baseline conventional cast iron dual-riser drainage system (6.5 L/s), configurations with appliance vent pipes (GK2–GK6) achieve 7.5 L/s—an improvement of 1.0 L/s.
- (2)
- Appliance vent pipe position exerts no influence on maximum drainage capacity, which remains consistent at 7.5 L/s across all configurations (GK2–GK4). However, position significantly affects water seal losses: the P-type trap placement (GK2) yields the lowest losses on most floors, the combined P-type trap and standard floor drain placement (GK4) produces intermediate losses, and the standard floor drain placement (GK3) results in the highest losses. The P-type trap is the optimal position for appliance vent pipe installation on horizontal branches.
- (3)
- Appliance vent pipe diameter has no discernible effect on maximum drainage capacity, which is uniformly 7.5 L/s across configurations (GK2, GK5, GK6). Moreover, increasing the appliance vent pipe diameter does not consistently correlate with reduced water seal loss.
- (4)
- Appliance vent pipes on horizontal drainage branches effectively attenuate maximum positive and negative pressure fluctuations across floors, thereby reducing water seal losses in sanitary fixtures. Among diameters of DN50, DN75, and DN100, the DN75 configuration (GK5) minimizes water seal losses on most floors, offering superior protection and serving as a practical recommendation for engineering applications.
- (5)
- In high-rise building engineering practice, appliance vent pipe design should adopt a height-zoned approach tailored to anticipated drainage loads and pressure characteristics. DN75 is adopted as the standard diameter of the ventilation pipe in the high zone, while targeted optimization is carried out in the low and middle zones where the drainage load is concentrated or the pressure fluctuates greatly.
Author Contributions
Funding
Data Availability Statement
Conflicts of Interest
References
- Klepeis, N.E.; Nelson, W.C.; Ott, W.R.; Robinson, J.P.; Tsang, A.M.; Switzer, P.; Behar, J.V.; Hern, S.C.; Engelmann, W.H. The National Human Activity Pattern Survey (NHAPS): A resource for assessing exposure to environmental pollutants. J. Expo. Sci. Environ. Epidemiol. 2001, 11, 231–252. [Google Scholar] [CrossRef] [PubMed]
- Sharif, K.; Gormley, M. Integrating the Design of Tall Building, Wastewater Drainage Systems into the Public Sewer Network: A Review of the Current State of the Art. Water 2021, 13, 3242. [Google Scholar] [CrossRef]
- Gormley, M.; Mohammed, S.; Kelly, D.A.; Campbell, D.P. Application and Validation of AIRNET in Simulating Building Drainage Systems for Tall Buildings. Buildings 2025, 15, 1725. [Google Scholar] [CrossRef]
- Gormley, M.; Kelly, D.; Campbell, D.; Xue, Y.; Stewart, C. Building Drainage System Design for Tall Buildings: Current Limitations and Public Health Implications. Buildings 2021, 11, 70. [Google Scholar] [CrossRef]
- Mahapatra, I.; Gormley, M. Artificial neural network modelling for predicting classical air pressure profile curves in building drainage systems. Build. Serv. Eng. Res. Technol. 2023, 44, 423–441. [Google Scholar] [CrossRef]
- Gormley, M.; Swaffield, J.A.; Sleigh, P.A.; Noakes, C.J. An assessment of, and response to, potential cross-contamination routes due to defective appliance water trap seals in building drainage systems. Build. Serv. Eng. Res. Technol. 2012, 33, 203–222. [Google Scholar] [CrossRef]
- SARS Expert Committee. Extract from SARS in Hong Kong: From Experience to Action. Aust. Health Rev. A Publ. Aust. Hosp. Assoc. 2003, 26, 22–25. [Google Scholar]
- Hung, H.C.K.; Chan, D.W.T.; Law, L.K.C.; Chan, E.H.W.; Wong, E.S.W. Industrial experience and research into the causes of SARS virus transmission in a high-rise residential housing estate in Hong Kong. Build. Serv. Eng. Res. Technol. 2006, 27, 91–102. [Google Scholar] [CrossRef]
- Kang, M.; Wei, J.; Yuan, J.; Guo, J.; Zhang, Y.; Hang, J.; Qu, Y.; Qian, H.; Zhuang, Y.; Chen, X.; et al. Probable Evidence of Fecal Aerosol Transmission of SARS-CoV-2 in a High-Rise Building. Ann. Intern. Med. 2020, 173, 974–980. [Google Scholar] [CrossRef]
- Qiu, S.; Xiao, D.; Zhang, X.; Wang, S.; Wang, T.; Li, X.; Xu, M. Experimental investigations of the phase change impacts on flash boiling spray propagations and impingements. Fuel 2022, 312, 122871. [Google Scholar] [CrossRef]
- Jiang, X.; Zhao, C.; Chen, Y.; Gao, X.; Zhang, Q.; Chen, Z.; Li, C.; Zhao, X.; Liu, Z.; Huang, W.; et al. Probable Evidence of Aerosol Transmission of SARS-CoV-2 in a COVID-19 Outbreak of a High-Rise Building. Environ. Health Insights 2023, 17, 11786302231188269. [Google Scholar] [CrossRef]
- Wang, Q.; Lin, Z.; Niu, J.; Choi, G.K.-Y.; Fung, J.C.H.; Lau, A.K.H.; Louie, P.; Leung, K.K.M.; Huang, J.; Cheng, P.; et al. Spread of SARS-CoV-2 aerosols via two connected drainage stacks in a high-rise housing outbreak of COVID-19. J. Hazard. Mater. 2022, 430, 128475. [Google Scholar] [CrossRef]
- Gormley, M.; Kelly, D.A. Pressure transient suppression in drainage systems of tall buildings. Build. Res. Inf. 2019, 47, 421–436. [Google Scholar] [CrossRef]
- Gormley, M.; Kelly, D. Propagation of bioaerosols from the building drainage system; cross-transmission, detection and prevention. In Proceedings of the 39th International Symposium CIB W062 on Water Supply and Drainage for Buildings 2013, Nagano, Japan, 17–20 September 2013. [Google Scholar]
- Jack, L.; Cheng, C.; Lu, W. Numerical simulation of pressure and airflow response of building drainage ventilation systems. Build. Serv. Eng. Res. Technol. 2006, 27, 141–152. [Google Scholar] [CrossRef]
- Zhang, Y.; Wang, Y.; Wang, F.; Xu, X.; Wu, X. Numerical investigation on the transmission and dispersion of aerosols in a 7-stories building drainage system. Build. Environ. 2021, 201, 108009. [Google Scholar] [CrossRef] [PubMed]
- Swaffield, J.A.; Jack, L.B.; Campbell, D.P. Control and suppression of air pressure transients in building drainage and vent systems. Build. Environ. 2004, 39, 783–794. [Google Scholar] [CrossRef]
- Wong, E.S.W.; Li, Y.-L.; Zhu, Z.-J. Predicting air pressure in drainage stack of high-rise building. Appl. Math. Mech.-Engl. Ed. 2013, 34, 351–362. [Google Scholar] [CrossRef]
- Guan, Y.; Yan, X.; Fang, Z.; Ren, S. Mathematical model and experiment analysis of pressure fluctuation inside dual-stack drainage system in residential buildings. Water Sci. Technol. 2022, 85, 3145–3158. [Google Scholar] [CrossRef] [PubMed]
- Cheng, C.L.; Mui, K.W.; Wong, L.T.; Yen, C.J.; He, K.C. Characteristics of air pressure fluctuations in high-rise drainage stacks. Build. Environ. 2010, 45, 684–690. [Google Scholar] [CrossRef]
- Yu, T.; Ding, Q.; Wang, L.; Zhu, D.Z.; Shao, Y. Experimental study on air pressure variation in a horizontal pipe of single-stack drainage system. Water Sci. Technol. 2019, 79, 114–125. [Google Scholar] [CrossRef] [PubMed]
- Yan, X.; Guan, Y.; Fang, Z.; Ren, S.; Yin, H. Influence of Bottom Connection on Capacity of Secondary Vent Riser in Building Drainage System. China Water Wastewater 2024, 40, 62–67. [Google Scholar]
- Chen, R.; Yan, X.; Shang, Y.; Guan, Y.; Fang, Z. The influence of different offset modes on the drainage characteristics of a double stack drainage system in a high-rise building. Build. Serv. Eng. Res. Technol. 2023, 44, 443–458. [Google Scholar] [CrossRef]
- Guo, Y.; Yan, X.; Shang, Y.; Guan, Y.; Fang, Z. Influence of Offset Terminal Elbow Shape on the Discharge Capacity of a High-Rise Building Drainage System. J. Pipeline Syst. Eng. Pract. 2023, 14, 04023028. [Google Scholar] [CrossRef]
- Guan, Y.; Yin, H.; Ren, S.; Wu, K.; Fang, Z. Influence of Installing Offset Pipe on Water Flow Capacity of Drainage System. China Water Wastewater 2024, 40, 67–72. [Google Scholar]
- Guan, Y.; Fang, Z.; Yuan, J.; Tang, Z. Influence of installation of S-shaped pipe offset on the water flow capacity of double stack drainage system in a high-rise building. Build. Serv. Eng. Res. Technol. 2020, 41, 603–622. [Google Scholar] [CrossRef]
- Li, Q.; Yan, X.; Shang, Y.; Guan, Y.; Fang, Z. Overcoming the influence of a 2 metre long pipe offset on water flow capacity of drainage with secondary ventilation in a high-rise building. Build. Serv. Eng. Res. Technol. 2022, 43, 741–753. [Google Scholar] [CrossRef]
- Li, Z. Risk prevention and control and technical measures for building water system in response to COVID-19. Water Wastewater Eng. 2020, 56, 49–53. [Google Scholar] [CrossRef]
- Yin, H.; Guan, Y.; Ren, S.; Wu, K.; Fang, Z. Influence of Vent Pipe Diameter on Water Capacity of Drainage System with Auxiliary Vent Pipe. China Water Wastewater 2021, 37, 40–45. [Google Scholar]
- GB 50242-2002; Code for Acceptance of Construction Quality of Building Water Supply, Drainage and Heating Engineering. National Standards of China: Beijing, China, 2002.
- GB/T 12772-2016; Flexible Interface Cast Iron Pipes, Fittings and Accessories for Drainage. National Standards of China: Beijing, China, 2016.
- GB/T 27710-2020; Floor Drain. National Standards of China: Beijing, China, 2020.












| Scenario | Position of Vent Pipe | Diameter of the Vent Pipe (mm) |
|---|---|---|
| GK1 | Without dedicated appliance vent pipes | NA |
| GK2 | Vent pipe on P-type trap | 50 |
| GK3 | Vent pipe on the standard floor drain | 50 |
| GK4 | Vent pipes on P-type trap and floor drain | 50 |
| Scenario | Position of Vent Pipe | Diameter of the Vent Pipe (mm) |
|---|---|---|
| GK2 | Vent pipe on P-type trap | 50 |
| GK5 | Vent pipe on P-type trap | 75 |
| GK6 | Vent pipe on P-type trap | 100 |
Disclaimer/Publisher’s Note: The statements, opinions and data contained in all publications are solely those of the individual author(s) and contributor(s) and not of MDPI and/or the editor(s). MDPI and/or the editor(s) disclaim responsibility for any injury to people or property resulting from any ideas, methods, instructions or products referred to in the content. |
© 2025 by the authors. Licensee MDPI, Basel, Switzerland. This article is an open access article distributed under the terms and conditions of the Creative Commons Attribution (CC BY) license (https://creativecommons.org/licenses/by/4.0/).
Share and Cite
Sun, Q.; Li, S.; Liu, D.; Mao, H. Optimizing Vent Pipe Configurations in Dual-Riser Drainage Systems for Healthier Indoor Environments. Buildings 2025, 15, 4522. https://doi.org/10.3390/buildings15244522
Sun Q, Li S, Liu D, Mao H. Optimizing Vent Pipe Configurations in Dual-Riser Drainage Systems for Healthier Indoor Environments. Buildings. 2025; 15(24):4522. https://doi.org/10.3390/buildings15244522
Chicago/Turabian StyleSun, Qiaolan, Shan Li, Deming Liu, and Huijun Mao. 2025. "Optimizing Vent Pipe Configurations in Dual-Riser Drainage Systems for Healthier Indoor Environments" Buildings 15, no. 24: 4522. https://doi.org/10.3390/buildings15244522
APA StyleSun, Q., Li, S., Liu, D., & Mao, H. (2025). Optimizing Vent Pipe Configurations in Dual-Riser Drainage Systems for Healthier Indoor Environments. Buildings, 15(24), 4522. https://doi.org/10.3390/buildings15244522
