Cost–Performance Multi-Objective Optimization of Quaternary-Blended Cement Concrete
Abstract
1. Introduction
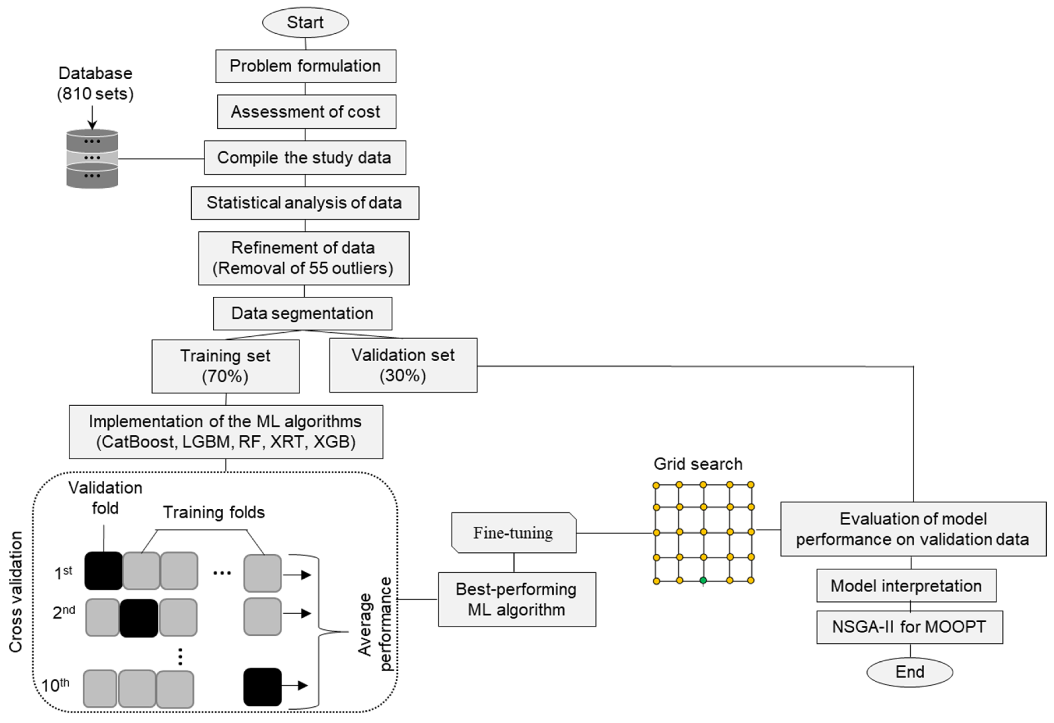
2. Research Methodology
2.1. Data Acquisition and Processing Methods
2.1.1. Variables of the Model
2.1.2. Exploration of Statistical Data
2.1.3. Handling Outliers
2.2. Machine Learning Modeling
2.2.1. Random Forest and Extra Random Forest
2.2.2. Extreme Gradient Boosting
2.2.3. Light Gradient-Boosting
2.2.4. Category Boosting
2.2.5. Evaluation Metrics and Performance Indicators
2.3. NSGA-II Optimization Methodology
2.3.1. Background
2.3.2. Operational Principles of NSGA-II
2.3.3. Operational Workflow of the NSGA-II Algorithm
2.3.4. Formulation of the Study’s Optimization Problem
- Objective 1:
- Maximize the CS, which was transformed into a minimization task by applying a negative sign, (Min ).
- Objective 2:
- Minimize the predicted TC (Min )
3. Results and Discussion
3.1. Performance Evaluation Across Multiple Models
3.2. Analysis and Interpretation of the Optimized Model
3.2.1. Feature Importance
3.2.2. Sensitivity Analysis
Impact of Various Types of Cement
Impact of Water-to-Binder Ratio and Curing Age
3.3. Optimization Outcomes
3.3.1. Pareto Front Characterization
3.3.2. Optimized Formulations
4. Novelty in Comparison with Related Research
5. Conclusions, Limitations, and Implications
- (1)
- The CatBoost model (R2 of 98.7% and a low MAE of 1.574 MPa) demonstrates exceptional accuracy and stability. Predictive errors were minimal, rarely exceeding ±20%, and the model consistently captured complex patterns with precision.
- (2)
- AG (SHAP value: 9.94) dominates CS predictions, followed by WB (4.69) and PC (4.02), highlighting their critical roles in hydration and structural integrity. Features like SF, SA, and FA (SHAP values: 1.84–2.49) moderately affect CS through pozzolanic reactions and packing density improvements. Variables such as SP, CA, and BF showed limited influence (SHAP < 1.5) on CS predictions.
- (3)
- PC and BF positively impact CS, with optimal BF levels (30–40%) enhancing microstructure and secondary hydration. Excessive cementitious material may cause diminishing returns, reduced workability, and potential structural issues. SF and FA improve CS through pozzolanic reactions, with SF showing optimal benefits at 5–15%. Excess FA (>150 kg/m3) dilutes the cement matrix, significantly reducing strength. A lower WB ratio enhances CS by minimizing porosity and improving matrix density, with optimal performance observed at WB ratios near 0.18. Prolonged curing, particularly within the first 28 days, significantly increases CS by facilitating hydration and microstructural densification, with controlled environmental conditions proving critical.
- (4)
- The Pareto front analysis revealed a clear cost-strength trade-off, with TC increasing by ~39.2% as CS rose from 51.3 MPa to 80.3 MPa. This demonstrates the effectiveness of the MOO approach in balancing economic and mechanical performance. The proposed methodology achieved cost-efficient mix designs, reducing PC usage while maintaining target CS values. For instance, a mix achieving 60 MPa was designed with ~62% lower PC content compared to existing studies, achieving similar costs. Relationships between mix components (e.g., PC-BF, FA-SF) underscore effective substitutions and synergistic effects, optimizing material utilization without compromising strength or workability.
Author Contributions
Funding
Data Availability Statement
Acknowledgments
Conflicts of Interest
Nomenclature
| ML | Machine Learning | RMSE | Root Mean Squared Error |
| N | Artificial Neural Network | MSE | Mean Squared Error |
| AI | Artificial intelligence | MAE | Mean Absolute Error |
| NSGA II | Non-Dominated Sorting Genetic Algorithm II | LCA | Life Cycle Assessment |
| RF | Random Forest | ICE | Individual Conditional Expectation |
| AdaBoost | Adaptive Boosting | MOWCA | Multi-objective Water Cycle Algorithm |
| GB | Gradient Boosting | CP | Chloride ion permeability |
| XGBoost | Extreme Gradient Boosting | CE | Carbon emissions |
| CatBoost | Categorial Boosting | PC | Portland cement content |
| LGBM | Light Gradient Boosting Machine | SF | Silica fume content |
| XRF | Extreme Random Forest | FA | Fly ash content |
| SVM | Support Vector Machine | BF | Blast Furnace Slag content |
| GA | Genetic algorithm | SP | Superplasticizer dosage |
| GBM | Gradient Boosting Machines | SA | Fine Aggregate content |
| DT | Decision Tree | CA | Coarse Aggregate content |
| DNN | Deep feedforward neural network | AG | Age of testing |
| DBN | Deep belief network | WB | Water-binder ratio |
| GBDT | Gradient Boosting Decision Tree | WA | Water content |
| KNN | K-Nearest Neighbour | CS | Compressive strength |
| BO | Bayesian optimization | TC | Total cost |
| IGA | Isogeometric analysis | StdDev | standard deviation |
| SCMs | supplementary cementitious materials | SHAP | Shapley Additive exPlanations |
| SMPSO | Speed-constrained multi-objective particle swarm optimization | C-S-H | calcium-silicate-hydrate |
| MOO | Multi-objective optimization | PDPs | Partial Dependence Plots |
References
- Khalil, E.A.; AbouZeid, M.N. Computation of the Environmental Performance of Ready-Mix Concrete for Reducing CO2 Emissions: A Case Study in Egypt. Energy Rep. 2023, 9, 144–148. [Google Scholar] [CrossRef]
- Abdul-Wahab, S.A.; Al-Dhamri, H.; Ram, G.; Chatterjee, V.P. An Overview of Alternative Raw Materials Used in Cement and Clinker Manufacturing. Int. J. Sustain. Eng. 2021, 14, 743–760. [Google Scholar] [CrossRef]
- An, G.; Li, S.; Li, Z.; He, Z.; Li, K.; Ning, P.; Wang, X.; Sun, X. Development and Performance Evaluation of Translucent Concrete Incorporating Activated Copper Tailings as Cementitious Material. Appl. Sci. 2025, 15, 10228. [Google Scholar] [CrossRef]
- Song, Y.; Wang, X.; Li, H.; He, Y.; Zhang, Z.; Huang, J. Mixture Optimization of Cementitious Materials Using Machine Learning and Metaheuristic Algorithms: State of the Art and Future Prospects. Materials 2022, 15, 7830. [Google Scholar] [CrossRef] [PubMed]
- Liu, F.; Tang, R.; Li, Q.; Wang, H.; Zou, Y.; Yuan, X. Improved Thermal Performance, Frost Resistance, and Pore Structure of Cement-Based Composites by Binary Modification with MPCMs/Nano–SiO2. Energy 2025, 332, 137166. [Google Scholar] [CrossRef]
- Chen, H.; Deng, T.; Du, T.; Chen, B.; Skibniewski, M.J.; Zhang, L. An RF and LSSVM–NSGA-II Method for the Multi-Objective Optimization of High-Performance Concrete Durability. Cem. Concr. Compos. 2022, 129, 104446. [Google Scholar] [CrossRef]
- Hafez, H.; Teirelbar, A.; Tošić, N.; Ikumi, T.; de la Fuente, A. Data-Driven Optimization Tool for the Functional, Economic, and Environmental Properties of Blended Cement Concrete Using Supplementary Cementitious Materials. J. Build. Eng. 2023, 67, 106022. [Google Scholar] [CrossRef]
- Liao, K.; Xu, W.; Liu, X.; Ye, J.; Luo, Y. Assessing Carbon Emissions and Reduction Potential in Ecological and Concrete Slope Protection: Case of Huama Lake Project. Appl. Sci. 2025, 15, 10169. [Google Scholar] [CrossRef]
- Fan, M.; Li, Y.; Shen, J.; Jin, K.; Shi, J. Multi-Objective Optimization Design of Recycled Aggregate Concrete Mixture Proportions Based on Machine Learning and NSGA-II Algorithm. Adv. Eng. Softw. 2024, 192, 103631. [Google Scholar] [CrossRef]
- Mustapha, I.B.; Abdulkareem, M.; Jassam, T.M.; AlAteah, A.H.; Al-Sodani, K.A.A.; Al-Tholaia, M.M.H.; Nabus, H.; Alih, S.C.; Abdulkareem, Z.; Ganiyu, A. Comparative Analysis of Gradient-Boosting Ensembles for Estimation of Compressive Strength of Quaternary Blend Concrete. Int. J. Concr. Struct. Mater. 2024, 18, 20. [Google Scholar] [CrossRef]
- Forsdyke, J.C.; Zviazhynski, B.; Lees, J.M.; Conduit, G.J. Probabilistic Selection and Design of Concrete Using Machine Learning. Data-Centric Eng. 2023, 4, e9. [Google Scholar] [CrossRef]
- Mandal, S.; Shiuly, A.; Sau, D.; Mondal, A.K.; Sarkar, K. Study on the Use of Different Machine Learning Techniques for Prediction of Concrete Properties from Their Mixture Proportions with Their Deterministic and Robust Optimisation. AI Civ. Eng. 2024, 3, 7. [Google Scholar] [CrossRef]
- Sun, C.; Wang, K.; Liu, Q.; Wang, P.; Pan, F. Machine-Learning-Based Comprehensive Properties Prediction and Mixture Design Optimization of Ultra-High-Performance Concrete. Sustainability 2023, 15, 15338. [Google Scholar] [CrossRef]
- Mohammadi Golafshani, E.; Kim, T.; Behnood, A.; Ngo, T.; Kashani, A. Sustainable Mix Design of Recycled Aggregate Concrete Using Artificial Intelligence. J. Clean. Prod. 2024, 442, 140994. [Google Scholar] [CrossRef]
- Zandifaez, P.; Asadi Shamsabadi, E.; Akbar Nezhad, A.; Zhou, H.; Dias-da-Costa, D. AI-Assisted Optimisation of Green Concrete Mixes Incorporating Recycled Concrete Aggregates. Constr. Build. Mater. 2023, 391, 131851. [Google Scholar] [CrossRef]
- Mungle, N.P.; Mate, D.M.; Mankar, S.H.; Tale, V.T.; Vairagade, V.S.; Shelare, S.D. Applications of Computational Intelligence for Predictive Modeling of Properties of Blended Cement Sustainable Concrete Incorporating Various Industrial Byproducts towards Sustainable Construction. Asian J. Civ. Eng. 2024, 25, 5939–5954. [Google Scholar] [CrossRef]
- Venkata Rao, R.; Taler, J. (Eds.) Advanced Engineering Optimization Through Intelligent Techniques; Lecture Notes in Mechanical Engineering; Springer Nature: Singapore, 2023; ISBN 978-981-19-9284-1. [Google Scholar]
- Tipu, R.K.; Panchal, V.R.; Pandya, K.S. Multi-Objective Optimized High-Strength Concrete Mix Design Using a Hybrid Machine Learning and Metaheuristic Algorithm. Asian J. Civ. Eng. 2023, 24, 849–867. [Google Scholar] [CrossRef]
- Oviedo, A.I.; Londoño, J.M.; Vargas, J.F.; Zuluaga, C.; Gómez, A. Modeling and Optimization of Concrete Mixtures Using Machine Learning Estimators and Genetic Algorithms. Modelling 2024, 5, 642–658. [Google Scholar] [CrossRef]
- Dabbaghi, F.; Tanhadoust, A.; Nehdi, M.L.; Nasrollahpour, S.; Dehestani, M.; Yousefpour, H. Life Cycle Assessment Multi-Objective Optimization and Deep Belief Network Model for Sustainable Lightweight Aggregate Concrete. J. Clean. Prod. 2021, 318, 128554. [Google Scholar] [CrossRef]
- Cao, Y.; Su, F.; Antwi-Afari, M.F.; Lei, J.; Wu, X.; Liu, Y. Enhancing Mix Proportion Design of Low Carbon Concrete for Shield Segment Using a Combination of Bayesian Optimization-NGBoost and NSGA-III Algorithm. J. Clean. Prod. 2024, 465, 142746. [Google Scholar] [CrossRef]
- Truong, T.T.; Lee, J.; Nguyen-Thoi, T. Multi-Objective Optimization of Multi-Directional Functionally Graded Beams Using an Effective Deep Feedforward Neural Network-SMPSO Algorithm. Struct. Multidiscip. Optim. 2021, 63, 2889–2918. [Google Scholar] [CrossRef]
- Siddique, R.; Aggarwal, P.; Aggarwal, Y. Prediction of Compressive Strength of Self-Compacting Concrete Containing Bottom Ash Using Artificial Neural Networks. Adv. Eng. Softw. 2011, 42, 780–786. [Google Scholar] [CrossRef]
- Shaikh, F.U.A.; Supit, S.W.M.; Sarker, P.K. A Study on the Effect of Nano Silica on Compressive Strength of High Volume Fly Ash Mortars and Concretes. Mater. Des. 2014, 60, 433–442. [Google Scholar] [CrossRef]
- Zhang, M.H.; Islam, J. Use of Nano-Silica to Reduce Setting Time and Increase Early Strength of Concretes with High Volumes of Fly Ash or Slag. Constr. Build. Mater. 2012, 29, 573–580. [Google Scholar] [CrossRef]
- Jalal, M.; Mansouri, E.; Sharifipour, M.; Pouladkhan, A.R. Mechanical, rheological, durability and microstructural properties of high performance self-compacting concrete containing SiO2 micro and nanoparticles. Mater. Des. 2012, 34, 389–400. [Google Scholar] [CrossRef]
- Rahimi, M.Z.; Zhao, R.; Sadozai, S.; Zhu, F.; Ji, N.; Xu, L. Research on the Influence of Curing Strategies on the Compressive Strength and Hardening Behaviour of Concrete Prepared with Ordinary Portland Cement. Case Stud. Constr. Mater. 2023, 18, e02045. [Google Scholar] [CrossRef]
- Tanveer Hussain, S.; Gopala Krishna Sastry, K.V.S. Study of Strength Properties of Concrete by Using Micro Silica and Nano Silica. Int. J. Res. Eng. Technol. 2014, 3, 103–108. [Google Scholar] [CrossRef]
- Xie, J.; Yan, J.B. Experimental Studies and Analysis on Compressive Strength of Normal-Weight Concrete at Low Temperatures. Struct. Concr. 2018, 19, 1235–1244. [Google Scholar] [CrossRef]
- Badarloo, B.; Kari, A.; Jafari, F. Experimental and Numerical Study to Determine the Relationship between Tensile Strength and Compressive Strength of Concrete. Civ. Eng. J. 2018, 4, 2787–2800. [Google Scholar] [CrossRef]
- Pangestuti, E.; Pangestuti, E.K.; Handayani, S.; Purnomo, M.; Silitonga, D.C.; Fathoni, M.H. The Use of Fly Ash as Additive Material to High Strength Concrete. J. Tek. Sipil Perenc. 2018, 20, 65–70. [Google Scholar] [CrossRef]
- Dipta, O.B.; Sobhan, S.K.F.; Shuvo, A.K. Assessment of the Combined Effect of Silica Fume, Fly Ash, and Steel Slag on the Mechanical Behavior of Concrete. J. Civ. Eng. Constr. 2023, 12, 78–85. [Google Scholar] [CrossRef]
- Guo, Y.L.; Liu, X.Y.; Hu, Y.P. Study on the Influence of Fly Ash and Silica Fume with Different Dosage on Concrete Strength. E3S Web Conf. 2021, 237, 03038. [Google Scholar] [CrossRef]
- Kalak, T.; Szypura, P.; Cierpiszewski, R.; Ulewicz, M. Modification of Concrete Composition Doped by Sewage Sludge Fly Ash and Its Effect on Compressive Strength. Materials 2023, 16, 4043. [Google Scholar] [CrossRef] [PubMed]
- Salem, M.; Alsadey, S.; Johari, M. Effect of Superplasticizer Dosage on Workability and Strength Characteristics of Concrete. IOSR J. Mech. Civ. Eng. 2016, 13, 153–158. [Google Scholar] [CrossRef]
- Hosan, A.; Shaikh, F.U.A. Influence of Nano Silica on Compressive Strength, Durability, and Microstructure of High-Volume Slag and High-Volume Slag–Fly Ash Blended Concretes. Struct. Concr. 2021, 22, E474–E487. [Google Scholar] [CrossRef]
- Alsadey, S.; Omran, A. Effect of Superplasticizers to Enhance the Properties of Concrete. Des. Constr. Maint. 2022, 2, 84–91. [Google Scholar] [CrossRef]
- Sahani, A.K.; Samanta Amiya, K.; Singhroy, D.K. An Experimental Study on Strength Development of Concrete with Optimum Blending of Flyash and Granulated Blast Furnace Slag. Int. J. Appl. Eng. Res. 2018, 13, 5700–5710. [Google Scholar]
- Wahab, A.; Dean Kumar, B.; Bhaskar, M.; Kumar, S.V.; Swami, B.L.P. Concrete Composites with Nano Silica, Condensed Silica Fume and Fly Ash-Study of Strength Properties. Int. J. Sci. Eng. Res. 2013, 4, 1–4. [Google Scholar]
- Karaşin, A.; Doğruyol, M. An Experimental Study on Strength and Durability for Utilization of Fly Ash in Concrete Mix. Adv. Mater. Sci. Eng. 2014, 2014, 417514. [Google Scholar] [CrossRef]
- Cheng, A.S.; Yen, T.; Liu, Y.W.; Sheen, Y.N. Relation between Porosity and Compressive Strength of Slag Concrete. In Proceedings of the 2008 Structures Congress—Structures Congress 2008: Crossing the Borders, Vancouver, BC, Canada, 24–26 April 2008; Volume 314, pp. 1–8. [Google Scholar] [CrossRef]
- Kim, J.E.; Park, W.S.; Cho, S.H.; Kim, D.G.; Noh, J.M. An Experimental Study on Mechanical Properties for Ternary High Performance Concrete with Fly-Ash, Blast Furnace Slag, Silica Fume. Appl. Mech. Mater. 2012, 204–208, 3699–3702. [Google Scholar] [CrossRef]
- Gesoǧlu, M.; Güneyisi, E.; Özbay, E. Properties of Self-Compacting Concretes Made with Binary, Ternary, and Quaternary Cementitious Blends of Fly Ash, Blast Furnace Slag, and Silica Fume. Constr. Build. Mater. 2009, 23, 1847–1854. [Google Scholar] [CrossRef]
- Nochaiya, T.; Wongkeo, W.; Chaipanich, A. Utilization of Fly Ash with Silica Fume and Properties of Portland Cement–Fly Ash–Silica Fume Concrete. Fuel 2010, 89, 768–774. [Google Scholar] [CrossRef]
- Turk, K.; Turgut, P.; Karatas, M.; Benli, A. Mechanical Properties of Self-Compacting Concrete with Silica Fume/Fly Ash. In Proceedings of the 9th International Congress on Advances in Civil Engineering, Trabzon, Turkey, 27–30 September 2010; Volume 2. [Google Scholar]
- Chidiac, S.E.; Panesar, D.K. Evolution of Mechanical Properties of Concrete Containing Ground Granulated Blast Furnace Slag and Effects on the Scaling Resistance Test at 28 Days. Cem. Concr. Compos. 2008, 30, 63–71. [Google Scholar] [CrossRef]
- Wainwright, P.J.; Rey, N. The Influence of Ground Granulated Blastfurnace Slag (GGBS) Additions and Time Delay on the Bleeding of Concrete. Cem. Concr. Compos. 2000, 22, 253–257. [Google Scholar] [CrossRef]
- Bingöl, A.F.; Tohumcu, I. Effects of Different Curing Regimes on the Compressive Strength Properties of Self Compacting Concrete Incorporating Fly Ash and Silica Fume. Mater. Des. 2013, 51, 12–18. [Google Scholar] [CrossRef]
- Bagheri, A.R.; Zanganeh, H.; Moalemi, M.M. Mechanical and Durability Properties of Ternary Concretes Containing Silica Fume and Low Reactivity Blast Furnace Slag. Cem. Concr. Compos. 2012, 34, 663–670. [Google Scholar] [CrossRef]
- Bagheri, A.; Zanganeh, H.; Alizadeh, H.; Shakerinia, M.; Marian, M.A.S. Comparing the Performance of Fine Fly Ash and Silica Fume in Enhancing the Properties of Concretes Containing Fly Ash. Constr. Build. Mater. 2013, 47, 1402–1408. [Google Scholar] [CrossRef]
- Phul, A.A.; Memon, M.J.; Shah, S.N.R.; Sandhu, A.R. GGBS And Fly Ash Effects on Compressive Strength by Partial Replacement of Cement Concrete. Civ. Eng. J. 2019, 5, 913–921. [Google Scholar] [CrossRef]
- Gil, D.M.; Golewski, G.L. Potential of Siliceous Fly Ash and Silica Fume as a Substitute for Binder in Cementitious Concretes. E3S Web Conf. 2018, 49, 00030. [Google Scholar] [CrossRef]
- Kim, J.E.; Park, W.S.; Jang, Y., II; Kim, S.W.; Kim, S.W.; Nam, Y.H.; Kim, D.G.; Rokugo, K. Mechanical Properties of Energy Efficient Concretes Made with Binary, Ternary, and Quaternary Cementitious Blends of Fly Ash, Blast Furnace Slag, and Silica Fume. Int. J. Concr. Struct. Mater. 2016, 10, 97–108. [Google Scholar] [CrossRef]
- Sadrmomtazi, A.; Tahmouresi, B.; Khoshkbijari, R.K. Effect of Fly Ash and Silica Fume on Transition Zone, Pore Structure and Permeability of Concrete. Mag. Concr. Res. 2018, 70, 519–532. [Google Scholar] [CrossRef]
- Wang, S.; Xia, P.; Gong, F.; Zeng, Q.; Chen, K.; Zhao, Y. Multi Objective Optimization of Recycled Aggregate Concrete Based on Explainable Machine Learning. J. Clean. Prod. 2024, 445, 141045. [Google Scholar] [CrossRef]
- Zhang, J.; Huang, Y.; Ma, G.; Nener, B. Mixture Optimization for Environmental, Economical and Mechanical Objectives in Silica Fume Concrete: A Novel Frame-Work Based on Machine Learning and a New Meta-Heuristic Algorithm. Resour. Conserv. Recycl. 2021, 167, 105395. [Google Scholar] [CrossRef]
- Zhang, J.; Huang, Y.; Wang, Y.; Ma, G. Multi-Objective Optimization of Concrete Mixture Proportions Using Machine Learning and Metaheuristic Algorithms. Constr. Build. Mater. 2020, 253, 119208. [Google Scholar] [CrossRef]
- Huang, Y.; Huo, Z.; Ma, G.; Zhang, L.; Wang, F.; Zhang, J. Multi-Objective Optimization of Fly Ash-Slag Based Geopolymer Considering Strength, Cost and CO2 Emission: A New Framework Based on Tree-Based Ensemble Models and NSGA-II. J. Build. Eng. 2023, 68, 106070. [Google Scholar] [CrossRef]
- Yeh, I.C. Computer-Aided Design for Optimum Concrete Mixtures. Cem. Concr. Compos. 2007, 29, 193–202. [Google Scholar] [CrossRef]
- Riani, M.; Atkinson, A.C. Robust Diagnostic Data Analysis: Transformations in Regression. Technometrics 2000, 42, 384–394. [Google Scholar] [CrossRef]
- Su, X.; Tsai, C.L. Outlier Detection. Wiley Interdiscip. Rev. Data Min. Knowl. Discov. 2011, 1, 261–268. [Google Scholar] [CrossRef]
- Peña, D. Detecting Outliers and Influential and Sensitive Observations in Linear Regression. In Springer Handbook of Engineering Statistics; Springer: London, UK, 2023. [Google Scholar]
- Emenike, I.C. Outlier Detection in a Repeated Measure Design. Qual. Reliab. Eng. Int. 2023, 39, 2582–2593. [Google Scholar] [CrossRef]
- Babiker, A.; Abbas, Y.M.; Khan, M.I.; Abdel-Magid, T. Optimizing Compressive Strength of Quaternary-Blended Cement Concrete through Ensemble-Instance-Based Machine Learning. Mater. Today Commun. 2024, 39, 109150. [Google Scholar] [CrossRef]
- Zhang, L.; Jánošík, D. Enhanced Short-Term Load Forecasting with Hybrid Machine Learning Models: CatBoost and XGBoost Approaches. Expert Syst. Appl. 2024, 241, 122686. [Google Scholar] [CrossRef]
- Liu, Y.; Wang, Y.; Zhang, J. New Machine Learning Algorithm: Random Forest. In Information Computing and Applications; Lecture Notes in Computer Science (including subseries Lecture Notes in Artificial Intelligence and Lecture Notes in Bioinformatics); Springer: Berlin/Heidelberg, Germany, 2012; Volume 7473, pp. 246–252. [Google Scholar] [CrossRef]
- Aria, M.; Cuccurullo, C.; Gnasso, A. A Comparison among Interpretative Proposals for Random Forests. Mach. Learn. Appl. 2021, 6, 100094. [Google Scholar] [CrossRef]
- Ahmad, M.W.; Reynolds, J.; Rezgui, Y. Predictive Modelling for Solar Thermal Energy Systems: A Comparison of Support Vector Regression, Random Forest, Extra Trees and Regression Trees. J. Clean. Prod. 2018, 203, 810–821. [Google Scholar] [CrossRef]
- Natekin, A.; Knoll, A. Gradient Boosting Machines, a Tutorial. Front. Neurorobotics 2013, 7, 21. [Google Scholar] [CrossRef]
- Singh, J.; Sandhu, J.K.; Kumar, Y. An Analysis of Detection and Diagnosis of Different Classes of Skin Diseases Using Artificial Intelligence-Based Learning Approaches with Hyper Parameters. Arch. Comput. Methods Eng. 2023, 31, 1051–1078. [Google Scholar] [CrossRef]
- Hancock, J.T.; Khoshgoftaar, T.M. CatBoost for Big Data: An Interdisciplinary Review. J. Big Data 2020, 7, 94. [Google Scholar] [CrossRef] [PubMed]
- Tuken, A.; Abbas, Y.M.; Siddiqui, N.A. Efficient Prediction of the Load-Carrying Capacity of ECC-Strengthened RC Beams—An Extra-Gradient Boosting Machine Learning Method. Structures 2023, 56, 105053. [Google Scholar] [CrossRef]
- GeeksforGeeks. LightGBM (Light Gradient Boosting Machine) in Machine Learning. Available online: https://www.geeksforgeeks.org/machine-learning/lightgbm-light-gradient-boosting-machine/ (accessed on 4 November 2025).
- Liu, Z.; Lan, P.; Liu, T.; Liu, X.; Liu, T. M6Aminer: Predicting the M6Am Sites on MRNA by Fusing Multiple Sequence-Derived Features into a CatBoost-Based Classifier. Int. J. Mol. Sci. 2023, 24, 7878. [Google Scholar] [CrossRef]
- Verma, S.; Pant, M.; Snasel, V. A Comprehensive Review on NSGA-II for Multi-Objective Combinatorial Optimization Problems. IEEE Access 2021, 9, 57757–57791. [Google Scholar] [CrossRef]
- Deb, K.; Pratap, A.; Agarwal, S.; Meyarivan, T. A Fast and Elitist Multiobjective Genetic Algorithm: NSGA-II. IEEE Trans. Evol. Comput. 2002, 6, 182–197. [Google Scholar] [CrossRef]
- Abbas, Y.M.; Khan, M.I. Robust machine learning framework for modeling the compressive strength of SFRC: Database compilation, predictive analysis, and empirical verification. Materials 2023, 16, 7178. [Google Scholar] [CrossRef]
- Hastie, T.; Tibshirani, R.; Friedman, J.H. The Elements of Statistical Learning Data Mining, Inference, and Prediction: With 200 Full-Color Illustrations; Springer series in statistics; Springer: New York, NY, USA, 2001. [Google Scholar]
- Cheng, M.-Y.; Prayogo, D.; Wu, Y.-W. Novel Genetic Algorithm-Based Evolutionary Support Vector Machine for Optimizing High-Performance Concrete Mixture. J. Comput. Civ. Eng. 2014, 28, 06014003. [Google Scholar] [CrossRef]
- Ndahirwa, D.; Zmamou, H.; Lenormand, H.; Leblanc, N. The Role of Supplementary Cementitious Materials in Hydration, Durability and Shrinkage of Cement-Based Materials, Their Environmental and Economic Benefits: A Review. Clean. Mater. 2022, 5, 100123. [Google Scholar] [CrossRef]
- Mondal, A.; Bhanja, S. Augmentation of Abrams Law for Fly Ash Concrete. Mater. Today Proc. 2022, 65, 644–650. [Google Scholar] [CrossRef]
- Aïtcin, P.C.; Lessard, J.M. The Composition and Design of High-Strength Concrete and Ultrahigh-Strength Concrete. In Developments in the Formulation and Reinforcement of Concrete; Woodhead Publishing: Cambridge, UK, 2019. [Google Scholar]
- Zhao, L.; Guo, X.; Ge, C.; Li, Q.; Guo, L.; Shu, X.; Liu, J. Investigation of the Effectiveness of PC@GO on the Reinforcement for Cement Composites. Constr. Build. Mater. 2016, 113, 470–478. [Google Scholar] [CrossRef]
- Hiremath, P.N.; Yaragal, S.C. Effect of Different Curing Regimes and Durations on Early Strength Development of Reactive Powder Concrete. Constr. Build. Mater. 2017, 154, 72–87. [Google Scholar] [CrossRef]
- Bullard, J.W.; Jennings, H.M.; Livingston, R.A.; Nonat, A.; Scherer, G.W.; Schweitzer, J.S.; Scrivener, K.L.; Thomas, J.J. Mechanisms of Cement Hydration. Cem. Concr. Res. 2011, 41, 1208–1223. [Google Scholar] [CrossRef]
- Gartner, E.; Sui, T. Alternative Cement Clinkers. Cem. Concr. Res. 2018, 114, 27–39. [Google Scholar] [CrossRef]
- Quercia, G.; Hüsken, G.; Brouwers, H.J.H. Water Demand of Amorphous Nano Silica and Its Impact on the Workability of Cement Paste. Cem. Concr. Res. 2012, 42, 344–357. [Google Scholar] [CrossRef]
- Nedunuri, S.S.S.A.; Sertse, S.G.; Muhammad, S. Microstructural Study of Portland Cement Partially Replaced with Fly Ash, Ground Granulated Blast Furnace Slag and Silica Fume as Determined by Pozzolanic Activity. Constr. Build. Mater. 2020, 238, 117561. [Google Scholar] [CrossRef]
- Mehta, P.K.; Monteiro, P.J.M. Concrete: Microstructure, Properties, and Materials, 4th ed.; McGraw-Hill Education: Columbus, OH, USA, 2001. [Google Scholar]
- Goldstein, A.; Kapelner, A.; Bleich, J.; Pitkin, E. Peeking Inside the Black Box: Visualizing Statistical Learning with Plots of Individual Conditional Expectation. J. Comput. Graph. Stat. 2015, 24, 44–65. [Google Scholar] [CrossRef]
- Ni, W.; Cui, X.; Yuan, J.; Sun, W.; Cui, C.; Wu, Y.; Feng, J. The Influence of Fiber, Aggregate and Cementitious Materials on the Mechanical Properties of Ultra-High Content Steel Fiber Reinforced Reactive Powder Concrete. Constr. Build. Mater. 2024, 431, 136530. [Google Scholar] [CrossRef]
- Shahrokhishahraki, M.; Malekpour, M.; Mirvalad, S.; Faraone, G. Machine Learning Predictions for Optimal Cement Content in Sustainable Concrete Constructions. J. Build. Eng. 2024, 82, 108160. [Google Scholar] [CrossRef]
- Hu, R.; Zhang, Y.; Zhang, Z.; Ma, Z. Development of Sustainable Cement-Based Materials with Ultra-High Content of Waste Concrete Powder: Properties and Improvement. Sustainability 2023, 15, 14812. [Google Scholar] [CrossRef]
- Kioumarsi, M.; Dabiri, H.; Kandiri, A.; Farhangi, V. Compressive Strength of Concrete Containing Furnace Blast Slag; Optimized Machine Learning-Based Models. Clean. Eng. Technol. 2023, 13, 100604. [Google Scholar] [CrossRef]
- Ghasemalizadeh, S.; Khoshnazar, R. Compressive Strength and Microstructural Development of Cementitious Mixtures Incorporating Ultrafine Granulated Blast Furnace Slag. J. Mater. Civ. Eng. 2024, 36, 04023572. [Google Scholar] [CrossRef]
- Boukendakdji, O.; Kadri, E.-H.; Kenai, S. Effects of Granulated Blast Furnace Slag and Superplasticizer Type on the Fresh Properties and Compressive Strength of Self-Compacting Concrete. Cem. Concr. Compos. 2012, 34, 583–590. [Google Scholar] [CrossRef]
- Rathakrishnan, V.; Bt. Beddu, S.; Ahmed, A.N. Predicting Compressive Strength of High-Performance Concrete with High Volume Ground Granulated Blast-Furnace Slag Replacement Using Boosting Machine Learning Algorithms. Sci. Rep. 2022, 12, 9539. [Google Scholar] [CrossRef]
- Wang, F.; Du, H.; Zheng, Z.; Xu, D.; Wang, Y.; Li, N.; Ni, W.; Ren, C. The Impact of Fly Ash on the Properties of Cementitious Materials Based on Slag-Steel Slag-Gypsum Solid Waste. Materials 2024, 17, 4696. [Google Scholar] [CrossRef]
- Boutkhil, H.; Fellak, S.; Aouan, B.; Alehyen, S.; Ullah, R.; Bari, A.; Fidan, H.; Ercisli, S.; Assouguem, A.; Taibi, M. Strength Characteristics and Rheological Behavior of a High Level of Fly Ash in the Production of Concrete. ACS Omega 2024, 9, 14419–14428. [Google Scholar] [CrossRef]
- Cuong, N.H. Study on Compressive Strength and Chloride Ion Permeability of High Fly Ash Content Self-Compacting Concrete. Int. J. Geomate 2024, 26, 34–40. [Google Scholar] [CrossRef]
- Aliansyah, Z.J.; Firdaus, F. The Effect of Fly Ash Substitution in 3 Brands of PCC Cement on The Compressive Strength f Concrete. J. Tek. Ind. J. Has. Penelit. Karya Ilm. Dalam Bid. Tek. Ind. 2024, 10, 51–62. [Google Scholar] [CrossRef]
- Badalyan, M.M.; Muradyan, N.G.; Shainova, R.S.; Arzumanyan, A.A.; Kalantaryan, M.A.; Sukiasyan, R.R.; Yeranosyan, M.; Laroze, D.; Vardanyan, Y.V.; Barseghyan, M.G. Effect of Silica Fume Concentration and Water–Cement Ratio on the Compressive Strength of Cement-Based Mortars. Buildings 2024, 14, 757. [Google Scholar] [CrossRef]
- Moffo, N.D.N.; Mwero, J.; Gariy, Z.A. Performance of Silica Fume on Preventing Strength Retrogression in Hardened Cement Paste and Mortar at Elevated Temperatures. Buildings 2023, 13, 1301. [Google Scholar] [CrossRef]
- He, T.; Xiang, W.; Zhang, J.; Hu, C.; Zhang, G.; Kou, B. Influence of Water-Binder Ratio on the Mechanical Strength and Microstructure of Arch Shell Interface Transition Zone. Buildings 2022, 12, 491. [Google Scholar] [CrossRef]
- Vu, N.T.; Tang, V.L. Studying the Effect of the Ratio of Water to Binder and Sand to Aggregate on the Hardness of Concrete Mixtures and Compressive Strength of Roller-Compacted Concrete by Experimental Method. Minist. Sci. Technol. Vietnam 2024. online first. [Google Scholar] [CrossRef]
- Li, H.; Yang, K.; Guan, X. Effect of Water-to-Binder Ratio on the Properties of CSA Cement-Based Grouting Materials with LiAl-LDH. Adv. Compos. Lett. 2020, 29, 2633366X20908876. [Google Scholar] [CrossRef]
- Huynh, P.T.; Bui, P.T.; Ogawa, Y.; Kawai, K. Effect of Water-to-Binder Ratio on Cementing Efficiency Factor of Fly Ash Regarding Compressive Strength of Concrete. In ICSCEA 2019; Springer: Singapore, 2020; pp. 467–476. [Google Scholar]
- Marzouk, H.; Hussein, A. Effect of Curing Age on High-Strength Concrete at Low Temperatures. J. Mater. Civ. Eng. 1995, 7, 161–167. [Google Scholar] [CrossRef]
- Kim, S.; Jung, D.; Kim, J.-Y.; Mun, J.-H. Study on Early Age Concrete’s Compressive Strengths in Unmanaged Curing Condition Using IoT-Based Maturity Monitoring. Buildings 2024, 14, 798. [Google Scholar] [CrossRef]
- Lin, L.; Wang, S.; Zhang, P.; Li, J.; Wang, S.; Zhong, J.; Zeng, L.; Qiu, X. Effect of Curing Regime on the Strength Development and Microstructure Evolution of High Strength Concrete. J. Build. Eng. 2023, 78, 107750. [Google Scholar] [CrossRef]
- Golafshani, E.M.; Behnood, A. Estimating the Optimal Mix Design of Silica Fume Concrete Using Biogeography-Based Programming. Cem. Concr. Compos. 2019, 96, 95–105. [Google Scholar] [CrossRef]
- Zhang, J.; Shang, F.; Huo, Z.; Chen, J.; Xue, G. Multi-Objective Optimization of Ternary Geopolymers with Multiple Solid Wastes. Mater. Today Commun. 2024, 40, 109599. [Google Scholar] [CrossRef]
- Wakjira, T.G.; Kutty, A.A.; Alam, M.S. A Novel Framework for Developing Environmentally Sustainable and Cost-Effective Ultra-High-Performance Concrete (UHPC) Using Advanced Machine Learning and Multi-Objective Optimization Techniques. Constr. Build. Mater. 2024, 416, 135114. [Google Scholar] [CrossRef]
















| Ref. | Optimization Objectives | Modeling Approach | Model Performance Indicators |
|---|---|---|---|
| [14] |
|
|
|
| [16] |
|
|
|
| [17] |
| • Taguchi and data envelopment analysis approach. | • Comprehensive optimization percentage of 39.06. |
| [18] |
|
|
|
| [19] |
| • CatBoost |
|
| [20] |
| • Deep belief network (DBN) | • R2 value of 0.96 |
| [21] |
|
|
|
| [22] |
|
|
|
| № | Variable | Unit | Type | Definition |
|---|---|---|---|---|
| 1 | PC | kg/m3 | Input | Portland cement (Type I) content |
| 2 | BF | kg/m3 | Input | Blast Furnace Slag content |
| 3 | FA | kg/m3 | Input | Fly Ash content |
| 4 | SF | kg/m3 | Input | Silica fume content |
| 5 | WA | kg/m3 | Input | Water content |
| 6 | WB | –– | Input | Water–binder ratio |
| 7 | SP | kg/m3 | Input | Superplasticizer dosage |
| 8 | SA | kg/m3 | Input | Fine Aggregate content |
| 9 | CA | kg/m3 | Input | Coarse Aggregate content |
| 10 | AG | kg/m3 | Input | Age of testing |
| 11 | CS | MPa | Output | Compressive Strength |
| 12 | TC | $/m3 | Output | Total cost |
| Source | Material Cost [$/m3] | |||||||
|---|---|---|---|---|---|---|---|---|
| PC | BF | FA | SF | SP | SA | CA | WA | |
| [55,56] | 0.113 | 0.057 | 0.050 | 0.119 | 1.667 | 0.019 | 0.012 | –– |
| [57] | 0.110 | 0.060 | 0.055 | –– | –– | –– | 0.010 | 0.00024 |
| [56,58] | 0.112 | 0.060 | 0.055 | 0.119 | 1.667 | –– | 0.010 | 0.00024 |
| [9,59] | –– | 0.005 | –– | –– | –– | 0.010 | –– | 0.00024 |
| Mean | 0.112 | 0.046 | 0.053 | 0.119 | 1.667 | 0.015 | 0.011 | 0.00024 |
| Measure | Features | Labels | ||||||||||
|---|---|---|---|---|---|---|---|---|---|---|---|---|
| PC | BF | FA | SF | WA | WB | SP | SA | CA | AG | CS | TC | |
| Min. | 45.00 | 0.00 | 0.00 | 0.00 | 83.70 | 0.23 | 0.00 | 578.00 | 306.00 | 1.00 | 2.01 | 42.32 |
| Max. | 650.00 | 418.80 | 275.00 | 90.00 | 234.00 | 0.70 | 41.00 | 1396.00 | 1328.00 | 180.00 | 93.20 | 141.61 |
| Range | 605.00 | 418.80 | 275.00 | 90.00 | 150.30 | 0.48 | 41.00 | 818.00 | 1022.00 | 179.00 | 91.19 | 99.29 |
| Mean | 323.46 | 64.44 | 41.35 | 9.95 | 169.87 | 0.40 | 1.72 | 965.20 | 795.18 | 38.49 | 45.35 | 69.64 |
| Median | 340.00 | 0.00 | 0.00 | 0.00 | 168.00 | 0.38 | 0.00 | 973.00 | 774.00 | 28.00 | 42.70 | 69.06 |
| Mode | 360.00 | 0.00 | 0.00 | 0.00 | 159.60 | 0.38 | 0.00 | 973.00 | 653.38 | 28.00 | 50.50 | 67.83 |
| StdDev | 105.67 | 100.77 | 60.42 | 16.53 | 24.52 | 0.10 | 4.01 | 163.25 | 169.98 | 44.14 | 21.00 | 11.61 |
| Q1 | 257.35 | 0.00 | 0.00 | 0.00 | 155.00 | 0.34 | 0.00 | 865.00 | 682.67 | 7.00 | 28.10 | 62.58 |
| Q3 | 386.03 | 118.00 | 78.75 | 20.00 | 190.00 | 0.44 | 2.04 | 1080.00 | 876.00 | 56.00 | 61.62 | 74.73 |
| Kurtosis | 0.18 | 1.16 | 1.16 | 3.18 | 1.50 | 1.07 | 50.41 | −0.30 | 1.28 | 2.82 | −0.87 | 5.76 |
| Skewness | −0.12 | 1.47 | 1.39 | 1.80 | −0.76 | 0.88 | 6.29 | −0.14 | 0.35 | 1.80 | 0.29 | 1.21 |
| ML Model | RF | XRF | XGB | LBGB | CatBoost |
|---|---|---|---|---|---|
| (%) | 91.9 | 93.9 | 94.0 | 93.2 | 95.6 |
| StdDev (%) | 2.2 | 1.8 | 2.0 | 1.8 | 1.5 |
| # | WB | PC | BF | FA | SF | WA | SP | SA | CA | CS 1 | TC |
|---|---|---|---|---|---|---|---|---|---|---|---|
| –– | kg/m3 | MPa | $/m3 | ||||||||
| 1 | 0.31 | 276.76 | 17.35 | 5.37 | 71.39 | 132.83 | 0.46 | 711.61 | 361.21 | 78.13 | 69.14 |
| 2 | 0.31 | 276.76 | 17.35 | 1.70 | 89.98 | 132.82 | 0.49 | 659.58 | 361.21 | 78.10 | 69.05 |
| 3 | 0.34 | 136.62 | 2.23 | 8.46 | 71.50 | 144.09 | 0.42 | 692.84 | 1315.63 | 70.53 | 61.01 |
| 4 | 0.31 | 276.76 | 17.40 | 1.70 | 71.24 | 132.82 | 0.49 | 659.58 | 361.21 | 78.09 | 68.95 |
| 5 | 0.30 | 379.31 | 10.82 | 9.46 | 79.41 | 121.25 | 1.35 | 677.92 | 403.46 | 84.78 | 75.39 |
| 6 | 0.38 | 280.23 | 5.39 | 2.82 | 24.11 | 146.23 | 0.29 | 712.99 | 1286.69 | 75.02 | 64.53 |
| 7 | 0.38 | 303.87 | 23.82 | 1.66 | 36.17 | 131.56 | 0.04 | 700.54 | 1327.15 | 75.05 | 65.43 |
| 8 | 0.30 | 590.49 | 3.34 | 6.96 | 64.92 | 120.43 | 1.02 | 776.86 | 366.14 | 92.39 | 82.88 |
| 9 | 0.37 | 118.75 | 1.45 | 2.79 | 88.01 | 138.82 | 0.29 | 688.85 | 1301.65 | 70.05 | 60.63 |
| 10 | 0.38 | 129.28 | 6.06 | 10.68 | 24.84 | 129.21 | 1.05 | 729.23 | 1303.93 | 65.99 | 55.89 |
| 11 | 0.34 | 140.31 | 2.56 | 8.46 | 71.50 | 139.50 | 0.37 | 694.99 | 1292.46 | 70.68 | 61.95 |
| 12 | 0.35 | 130.30 | 0.43 | 5.06 | 22.86 | 141.14 | 1.03 | 714.90 | 1305.98 | 68.21 | 56.27 |
| 13 | 0.28 | 277.05 | 11.14 | 8.48 | 34.01 | 120.10 | 2.05 | 724.91 | 369.15 | 77.72 | 67.59 |
| 14 | 0.38 | 115.12 | 4.88 | 9.35 | 0.63 | 138.39 | 1.17 | 664.20 | 1312.08 | 58.21 | 51.53 |
| 15 | 0.38 | 369.54 | 2.21 | 8.11 | 71.58 | 139.12 | 0.53 | 682.60 | 1309.52 | 82.78 | 73.60 |
| 16 | 0.37 | 118.75 | 2.33 | 2.80 | 88.01 | 141.84 | 0.28 | 711.17 | 1301.50 | 70.29 | 60.63 |
| 17 | 0.39 | 100.72 | 1.29 | 9.02 | 7.93 | 119.48 | 1.31 | 664.09 | 1317.64 | 51.30 | 51.08 |
| 18 | 0.38 | 124.83 | 1.96 | 9.47 | 4.40 | 126.46 | 0.69 | 667.23 | 1313.96 | 56.91 | 51.33 |
| 19 | 0.38 | 126.09 | 18.44 | 10.23 | 4.45 | 130.45 | 0.31 | 941.65 | 1304.65 | 60.47 | 51.67 |
| 20 | 0.35 | 129.28 | 8.72 | 10.62 | 24.84 | 130.90 | 0.95 | 728.52 | 1303.93 | 66.08 | 56.06 |
| 21 | 0.37 | 307.67 | 1.26 | 8.14 | 84.23 | 138.34 | 0.33 | 730.96 | 1301.51 | 78.05 | 68.46 |
| 22 | 0.28 | 103.21 | 29.75 | 8.37 | 6.04 | 138.28 | 0.25 | 909.41 | 1292.57 | 62.65 | 52.33 |
| 23 | 0.37 | 333.89 | 1.68 | 3.28 | 85.13 | 141.83 | 0.09 | 674.46 | 1305.40 | 80.04 | 70.35 |
| 24 | 0.38 | 276.96 | 1.10 | 10.78 | 86.13 | 138.38 | 0.08 | 689.20 | 1318.58 | 76.05 | 66.76 |
| 25 | 0.27 | 494.66 | 4.57 | 6.63 | 83.66 | 127.76 | 0.32 | 759.03 | 544.73 | 92.19 | 82.64 |
| 26 | 0.28 | 130.72 | 78.14 | 1.53 | 7.39 | 138.66 | 0.32 | 688.85 | 1312.33 | 65.59 | 53.06 |
| 27 | 0.38 | 280.23 | 5.39 | 7.07 | 22.95 | 138.10 | 0.91 | 712.99 | 1292.74 | 72.53 | 63.49 |
| 28 | 0.34 | 137.34 | 1.58 | 10.83 | 23.76 | 144.09 | 1.06 | 729.90 | 1315.55 | 67.94 | 56.19 |
| 29 | 0.38 | 280.04 | 4.04 | 7.07 | 83.69 | 138.10 | 0.10 | 700.97 | 1293.78 | 76.10 | 66.77 |
| 30 | 0.27 | 382.39 | 4.57 | 7.96 | 71.58 | 127.99 | 0.26 | 676.80 | 477.12 | 84.88 | 75.95 |
| 31 | 0.31 | 336.33 | 0.75 | 7.86 | 68.25 | 119.25 | 0.45 | 686.12 | 361.24 | 81.92 | 72.54 |
| 32 | 0.38 | 202.34 | 2.24 | 3.43 | 32.62 | 146.30 | 0.65 | 729.69 | 1306.09 | 70.01 | 59.51 |
| 33 | 0.27 | 484.79 | 4.57 | 6.63 | 74.17 | 127.71 | 0.32 | 759.03 | 391.56 | 91.98 | 82.01 |
| 34 | 0.38 | 268.94 | 0.01 | 8.28 | 24.11 | 146.23 | 0.24 | 712.99 | 1292.86 | 71.20 | 63.25 |
| 35 | 0.38 | 145.32 | 4.57 | 8.59 | 60.74 | 139.50 | 0.37 | 772.76 | 1311.52 | 70.45 | 60.70 |
| 36 | 0.28 | 509.48 | 10.18 | 2.26 | 80.89 | 130.75 | 0.04 | 977.97 | 510.96 | 92.50 | 83.99 |
| 37 | 0.38 | 293.07 | 0.00 | 6.09 | 61.33 | 137.77 | 0.25 | 670.01 | 1300.84 | 77.05 | 66.94 |
| 38 | 0.31 | 353.24 | 0.06 | 9.18 | 64.47 | 124.06 | 1.16 | 705.71 | 390.94 | 82.23 | 72.86 |
| 39 | 0.31 | 485.75 | 3.30 | 2.09 | 80.80 | 127.58 | 1.32 | 678.09 | 311.80 | 91.53 | 80.77 |
| 40 | 0.38 | 104.29 | 0.01 | 8.31 | 23.22 | 146.23 | 1.11 | 713.11 | 1292.86 | 65.99 | 55.72 |
| 41 | 0.31 | 276.76 | 8.20 | 1.70 | 76.44 | 136.89 | 0.49 | 658.74 | 361.21 | 78.99 | 69.19 |
| 42 | 0.38 | 280.23 | 17.72 | 2.12 | 22.95 | 138.10 | 0.91 | 713.09 | 1292.74 | 72.69 | 63.55 |
| 43 | 0.31 | 335.13 | 0.02 | 10.77 | 64.47 | 124.06 | 1.16 | 705.71 | 390.94 | 81.41 | 72.42 |
| 44 | 0.33 | 303.87 | 23.82 | 1.69 | 38.47 | 140.73 | 0.04 | 700.79 | 1297.40 | 75.32 | 66.31 |
| 45 | 0.30 | 377.57 | 1.22 | 9.46 | 71.17 | 120.02 | 1.35 | 675.28 | 389.19 | 84.48 | 74.89 |
| 46 | 0.30 | 475.79 | 17.41 | 1.99 | 79.41 | 121.25 | 0.81 | 665.34 | 403.46 | 90.01 | 80.58 |
| 47 | 0.38 | 91.43 | 4.21 | 1.76 | 4.63 | 138.63 | 1.18 | 689.54 | 1302.20 | 61.08 | 52.23 |
| 48 | 0.37 | 105.18 | 18.30 | 7.05 | 4.45 | 128.52 | 0.21 | 664.91 | 1305.13 | 57.11 | 51.34 |
| 49 | 0.34 | 121.54 | 0.39 | 9.44 | 33.54 | 150.15 | 0.09 | 708.33 | 1317.00 | 68.89 | 56.80 |
| 50 | 0.31 | 277.74 | 9.00 | 5.20 | 71.39 | 126.21 | 0.44 | 735.86 | 338.82 | 79.48 | 69.29 |
| 51 | 0.32 | 477.48 | 3.66 | 2.10 | 83.31 | 120.16 | 0.03 | 721.69 | 317.72 | 91.63 | 81.16 |
| 52 | 0.31 | 327.23 | 0.39 | 5.37 | 68.59 | 118.06 | 0.45 | 678.86 | 383.09 | 80.30 | 71.52 |
| 53 | 0.31 | 280.97 | 7.55 | 9.79 | 67.96 | 133.09 | 0.69 | 748.40 | 339.14 | 78.22 | 69.19 |
| 54 | 0.38 | 115.50 | 24.83 | 9.27 | 2.18 | 126.68 | 1.18 | 664.55 | 1305.55 | 55.46 | 51.28 |
| 55 | 0.30 | 195.01 | 4.04 | 7.07 | 34.63 | 138.11 | 0.08 | 746.34 | 1293.78 | 69.12 | 58.87 |
| 56 | 0.38 | 476.16 | 2.21 | 4.28 | 83.32 | 128.04 | 1.26 | 1001.39 | 418.26 | 86.14 | 78.38 |
| 57 | 0.32 | 480.16 | 3.78 | 2.09 | 26.48 | 119.87 | 0.91 | 689.91 | 316.32 | 89.12 | 79.72 |
| 58 | 0.27 | 99.70 | 25.08 | 8.34 | 7.19 | 128.35 | 0.24 | 704.83 | 1297.07 | 61.03 | 52.07 |
| 59 | 0.37 | 189.52 | 1.03 | 5.34 | 84.23 | 138.94 | 0.60 | 680.80 | 1303.85 | 70.64 | 61.85 |
| 60 | 0.34 | 205.06 | 11.05 | 1.78 | 29.13 | 139.85 | 0.65 | 731.78 | 1314.88 | 69.58 | 59.42 |
| 61 | 0.38 | 279.21 | 5.42 | 1.64 | 88.89 | 139.39 | 0.25 | 663.13 | 1299.34 | 75.69 | 66.62 |
| 62 | 0.30 | 125.77 | 30.47 | 2.82 | 24.11 | 128.97 | 0.02 | 714.29 | 1296.09 | 65.81 | 55.66 |
| 63 | 0.37 | 128.59 | 96.08 | 8.29 | 15.87 | 130.07 | 0.13 | 940.65 | 1317.04 | 64.45 | 52.79 |
| Reference | Mix Base | Supplementary Materials | Datasets | No. of Features | Best ML Model | Target Objectives | MOO Approach | Performance Metrics | # of Optimized Mixes | Attributes of the Optimized Mixes | ||
|---|---|---|---|---|---|---|---|---|---|---|---|---|
| RMSE | MAE | R2 | ||||||||||
| Present work | Quaternary | FA, BF, SF | 810 | 10 | CatBoost | CS and TC | NSGA-II | 2.376 | 1.574 | 0.987 | 63 | Lower PC dosages, diversity, elitism. |
| Zhang et al. [112] | Ternary | FA, BF | 120 | 6 | ANN | CS, TC, and carbon emissions | NSGA-II | 3.988 | – | 0.949 | – | diversity |
| Fan et al. [9] | Quaternary | FA, BF, SF | – | 10 | GB | CS, TC, and carbon emissions | NSGA-II | 5.61 | 4.02 | 0.85 | 64 | Higher CS by reducing cost and carbon emissions, and diversity |
| Wakjira et al. [113] | Quaternary | FA, BF, SF | 540 | 10 | SL | CS, TC, and environmental impacts | UNSGA | 8.88 | 6.93 | 0.91 | – | diversity |
| Wang et al. [55] | Ternary | FA, BF | 807 | 8 | BPNN | CS, TC, and environmental impacts | WOA | – | – | 0.996 | – | diversity |
| Zhang et al. [57] | Ternary | FA, BF | 1030 | 7 | BPNN | CS, TC, and slump | PSO | 0.66 | – | 0.99 | 30 | diversity |
| Zhang et al. [56] | Binary | SF | 1030 | 8 | BPNN | CS, TC, and carbon emissions | NSGA-II | 6.954 | – | 0.9663 | 39 | Lower cost, diversity |
| Huang et al. [58] | Ternary | FA, BF | 676 | 18 | GBR | CS, TC, and carbon emissions | NSGA-II | 5.295 | 3.393 | 0.966 | 148 | diversity |
| Cheng et al. [79] | Ternary | FA, BF | 1030 | 8 | ANN | CS and TC | GA-ESIM | 5.93 | 4.84 | – | 8 | diversity |
| Golafshani and Behood [111] | Binary | SF | 1030 | 7 | BBP | CS and TC | CBBO | 10.97 | 7.613 | 0.91 | 4 | Low cost, diversity |
Disclaimer/Publisher’s Note: The statements, opinions and data contained in all publications are solely those of the individual author(s) and contributor(s) and not of MDPI and/or the editor(s). MDPI and/or the editor(s) disclaim responsibility for any injury to people or property resulting from any ideas, methods, instructions or products referred to in the content. |
© 2025 by the authors. Licensee MDPI, Basel, Switzerland. This article is an open access article distributed under the terms and conditions of the Creative Commons Attribution (CC BY) license (https://creativecommons.org/licenses/by/4.0/).
Share and Cite
Abbas, Y.M.; Babiker, A.; Elwakeel, A.; Khan, M.I. Cost–Performance Multi-Objective Optimization of Quaternary-Blended Cement Concrete. Buildings 2025, 15, 4074. https://doi.org/10.3390/buildings15224074
Abbas YM, Babiker A, Elwakeel A, Khan MI. Cost–Performance Multi-Objective Optimization of Quaternary-Blended Cement Concrete. Buildings. 2025; 15(22):4074. https://doi.org/10.3390/buildings15224074
Chicago/Turabian StyleAbbas, Yassir M., Ammar Babiker, Abobakr Elwakeel, and Mohammad Iqbal Khan. 2025. "Cost–Performance Multi-Objective Optimization of Quaternary-Blended Cement Concrete" Buildings 15, no. 22: 4074. https://doi.org/10.3390/buildings15224074
APA StyleAbbas, Y. M., Babiker, A., Elwakeel, A., & Khan, M. I. (2025). Cost–Performance Multi-Objective Optimization of Quaternary-Blended Cement Concrete. Buildings, 15(22), 4074. https://doi.org/10.3390/buildings15224074

