Next Article in Journal
Application of Classical and Quantum-Inspired Methods Through Multi-Objective Optimization for Parameter Identification of a Multi-Story Prototype Building
Previous Article in Journal
Analytical Study on the Transverse Stress Model and Its Influencing Factors on Moso Bamboo
 
 
Font Type:
Arial Georgia Verdana
Font Size:
Aa Aa Aa
Line Spacing:
Column Width:
Background:
Article

Data-Driven Analysis of Contracting Process Impact on Schedule and Cost Performance in Road Infrastructure Projects in Colombia

Department of Civil Engineering, Pontificia Universidad Javeriana, Bogotá 111711, Colombia
*
Author to whom correspondence should be addressed.
Buildings 2025, 15(20), 3739; https://doi.org/10.3390/buildings15203739
Submission received: 27 August 2025 / Revised: 24 September 2025 / Accepted: 29 September 2025 / Published: 17 October 2025
(This article belongs to the Section Construction Management, and Computers & Digitization)

Abstract

This study examines cost and schedule deviations in secondary road infrastructure projects in Colombia, with a focus on the influence of public procurement characteristics. Despite the construction sector’s importance to national development, limited research has explored how procurement-related variables affect project performance. To address this gap, 149 completed road projects were analyzed using data from Colombia’s open procurement database, which provides publicly accessible, standardized information on contracting processes. A four-stage methodology was applied: data collection, exploratory analysis, bivariate analysis (including correlation and Kruskal–Wallis tests), and multivariate analysis using Random Forest and Bayesian networks. Schedule and cost deviations were used as dependent variables, with 17 independent variables. Results show that 81.9% of projects experienced some form of deviation, with a positive correlation between schedule and cost overruns. Significant factors were identified across different stages of the project life cycle. Variables significant for both deviations include the number of bidders, the number of valid bidders, the estimated cost, the final cost, the project intensity, and the type of award process. The findings provide data-driven arguments to improve award processes and support more informed planning of future projects, helping public entities reduce deviations and enhance the outcome of their infrastructure.

1. Introduction

The construction sector is a critical driver of the economy, contributing significantly to the Gross Domestic Product (GDP) of both developed and developing countries [1]. In some European nations, construction can account for up to 10% of the GDP, often even higher in developing countries [2]. This significance underscores the necessity of evaluating the performance of these projects in terms of schedule and cost to ensure the efficient utilization of public resources [3,4,5]. Despite the considerable attention and resources dedicated to the design and planning of construction projects, schedule and cost deviations still need to be improved [6,7]. The performance in these three criteria determines the overall project outcomes in both the short and medium terms [8]. Despite the extensive studies and proposed solutions addressing schedule and cost deviations, these issues persist globally [9,10,11,12,13]. Research conducted since 1985 across different countries revealed that these deviations are common in construction projects worldwide [14]. In Colombia, road projects face persistent schedule and cost pressures driven by mountainous topography, intense rainfall, and geotechnical uncertainty that force scope adjustments and temporary work stoppages [15]. Institutional frictions amplify these risks through permitting and utility relocation delays, fragmented oversight, and uneven regional capacities. Procurement dynamics also matter: high bidder counts can induce optimistic prices that later convert into change orders and overruns, while many tenders exhibit few valid bidders, weakening effective competition [10]. At the project level, high project intensity, short planned durations, and frequent suspensions are associated with larger deviations [16]. These conditions shape a recurrent pattern of delays and cost growth across secondary road programs.
Some of the most affected road infrastructure projects by schedule and cost deviations are located in developing countries [17,18,19]. For instance, in 2020, the Comptroller General of Colombia identified 131 alerts in the construction sector due to delays, suspensions, and other project risks [20]. These deviations in construction projects can have profound implications, including claims for additional funds, contractual disputes, and alterations to the original project objectives [21,22,23]. Ultimately, these issues can lead to a compromise in the quality of the project deliverables. Given the significant impact of schedule and budget deviations on road infrastructure projects worldwide, numerous industry professionals and researchers have focused on identifying these deviations’ root causes [24,25]. The findings from these studies have demonstrated that schedule and budget deviations in road projects are highly complex phenomena, influenced by various factors arising at different stages of the project lifecycle and involving multiple stakeholders [26]. Identified causes of these deviations include inadequate project planning, design deficiencies, lack of experience among designers and contractors, and financial limitations of the owner and contractor [25,27,28,29,30].
Deviations in the schedule and cost of road infrastructure projects occur due to various factors [15,31]. In this context, one of the most critical factors is related to the characteristics of the contracting method used for project development [32,33]. Various contracting methods are employed, with public bidding being the most commonly used in road construction projects [34,35]. This method involves competition among several construction industry organizations, each vying for a contract to construct a specific road project [36,37]. Selection is based on evaluating a set of characteristics of the proposing entity, leading to a score according to the terms defined in the bidding process, ultimately awarding the contract to the highest-scoring contractor [38,39,40]. Other methods that have gained traction include public–private partnerships (PPPs), where the private sector finances, constructs, and sometimes operates the project for a defined period [41]. Additionally, there are methods such as restricted bidding, direct contracting, and management contracts. Due to their varying characteristics, some contracting methods may present a higher risk of budget and schedule deviations [36,42]. Therefore, it is essential to study how the characteristics of contracting methods can influence schedule and cost deviations in road infrastructure projects.
The widespread impact of schedule and cost deviations observed in projects in developed and developing countries has led various authors to identify the primary factors causing these deviations [24,29,43,44]. However, there is a significant research gap concerning studies that analyze the relationship between the characteristics of contracting processes in road projects and schedule and budget deviations. This gap is related to the fact that most research methods have relied primarily on consultations with construction industry experts [9,10], needing studies grounded in the statistical analysis of executed projects to pinpoint the precise causes of schedule and cost deviations. To address these gaps, this article aims to (1) identify factors in the contracting process that influence schedule and budget deviations in Colombian road projects and (2) analyze the impact of these factors on the magnitude of schedule and budget deviations. Unlike much of the previous literature, which relies on surveys and interviews with practitioners to identify the causes of delays and cost overruns, this study is based on evidence from completed road contracts in Colombia. Through a statistical approach, the study seeks to identify critical factors contributing to these deviations and provide evidence-based recommendations to improve the planning and management of future projects. Understanding these dynamics is essential for optimizing the use of public resources and ensuring the efficiency and effectiveness of road infrastructure project execution. This study contributes to the existing literature by providing a comprehensive quantitative analysis of the relationship between contracting process characteristics and schedule and budget deviations. It offers valuable insights for decision-makers and construction professionals to efficiently mitigate the risks associated with schedule and cost deviations in road projects. Another significant contribution of this study is the proposed method of data analysis, which can be replicated in other contexts to analyze phenomena based on large datasets.
This study focuses on secondary road infrastructure projects developed in Colombia, using completed and settled public contracts recorded in the SECOP platform between 2011 and 2019 as the empirical foundation. The main outcomes examined are schedule and cost deviations, while seventeen contracting and project variables related to the planning, procurement, execution, and closure stages act as explanatory factors. The analysis employs a data-driven approach that includes exploratory profiling, nonparametric bivariate tests such as Spearman and Kruskal–Wallis, as well as multivariate learning methods. These methods include Random Forest for assessing variable relevance and Bayesian networks for probabilistic inference. The research does not cover projects developed after 2020, pandemic-related factors, detailed methods at the project level, or macroeconomic shocks that are not included in the open data. Additionally, it does not examine long-term public–private partnership operations that extend beyond the delivery period covered by the dataset. In light of current engineering challenges (such as the need for budget discipline within fiscal constraints, ensuring certainty of delivery in environments subject to environmental and administrative risks, and maintaining transparency in public procurement), this research offers two key contributions. First, it identifies evidence-based factors, including competition intensity, award behavior, and project intensity, which can inform ex-ante planning and tender design. Second, it provides a replicable methodology based on open data that public owners and policymakers can utilize to reduce the risks of cost overruns and schedule delays in road programs under similar institutional conditions.

2. Literature Background

2.1. Cost Deviation in Road Infrastructure

Cost deviations in road infrastructure projects pose a significant challenge, directly impacting the economic efficiency and sustainability of infrastructure development [45]. In addition, these deviations have serious implications for the successful completion of road projects, given the substantial financial investments required for both the pre-construction and construction phases [46,47]. Cost deviations occur when the financial resources planned during the early stages of a project are insufficient to cover the expenses incurred during construction [48]. These overruns are typically expressed as a percentage difference between the final and initially planned costs, a phenomenon observed in developed and developing countries [49]. For instance, Bordat et al. [50] analyzed 2668 infrastructure projects in the United States, finding that 55% of the projects experienced cost overruns. Roxas and Chalermpong [51] examined road projects in the Philippines and found mean cost overruns of 5.4%. Rwakarehe and Mfinanga [52] studied n road projects in Tanzania and discovered average cost overruns of 44%. The cost overruns in road infrastructure are critical because most road infrastructure projects are financed with public funds [53], which are subject to strict control and regulation due to their collection through various forms of taxation. In addition, given their impact on economic and social development, as well as community well-being, governments worldwide prioritize allocating substantial financial resources for constructing and maintaining road infrastructure projects [54]. For example, financial investment in infrastructure projects is so significant that it is estimated that global infrastructure investment will reach 3.5% of the world’s GDP [55]. Thus, cost deviations could have severe implications for national budgets. Addressing cost deviations in road infrastructure is a critical concern for project managers and governmental entities focused on road planning and construction.
One of the initial steps to mitigate cost deviations involves identifying the primary causal factors that create conditions conducive to budget deviations [56]. Previous research has identified multiple contributors to cost deviations, including inaccuracies in initial estimates, changes in material prices, economic fluctuations, and the inherent complexity of construction projects [57,58]. In the Colombian context, cost variability is further exacerbated by specific factors such as the country’s topography, climatic variability, and the particularities of the regulatory and contracting framework [59]. This reflects the complex landscape faced by Colombian road construction projects. Addressing this phenomenon is crucial, especially given Colombia’s significant investment in road infrastructure. For example, it is estimated that around $4.3 billion of dollars will be invested in transport infrastructure in Colombia in 2024 [60]. This scenario underscores the importance of understanding how contracting process characteristics can influence cost deviations, providing a foundation for the empirical analysis presented in this study. Additionally, the literature on infrastructure projects in Colombia suggests that effective risk management and transparency of the contracting process are critical elements for mitigating cost deviations [61]. However, there is a gap in research regarding the quantification of the impact of these factors on the accuracy of cost estimates and their effect on project outcomes.

2.2. Schedule Deviation in Road Infrastructure

Schedule deviations in road infrastructure projects constitute a global issue that affects the timely delivery of projects, generating significant economic, social, and political consequences [7,62]. These schedule deviations result in critical economic and social development projects being delivered with notable delays, thus restricting the positive impact they could have on surrounding communities [43]. Like cost overruns, schedule delays become apparent during construction when contractors face difficulties executing activities within the planned timeframes established during the early project stages [26]. Such delays can lead to undesirable phenomena, including litigation, claims, and disputes [7]. Schedule deviation, commonly referred to as delay, is often represented as a percentage difference between the planned and actual construction duration. This phenomenon has impacted road projects in both developed and developing countries [9]. For example, Amoatey and Okanta [27] found that out of 48 road projects in Ghana, 70% faced delays, resulting in an average 17-month extension. Mahamid [63] examined 101 road projects in Palestine and discovered an average delay of 47.7%. Previous studies have identified a wide range of factors contributing to schedule deviations, including but not limited to changes in project scope, inadequate project planning, resource management challenges, supply chain delays, and adverse weather conditions [64,65,66]. In Colombia, coordination problems between various governmental entities and contractors add complexity to road project schedule management [59]. Identifying these factors is crucial for developing effective strategies to mitigate the risks of schedule deviations in future infrastructure projects.
Several factors that significantly influence schedule deviations in road infrastructure projects originate in the contracting process [67]. Optimistic schedule estimates and underestimations of the time required for obtaining licenses and permits create conditions where contractors cannot complete construction activities within the planned timeframes. Additionally, contractual aspects, such as the payment terms to the contractor, play a crucial role in their ability to adhere to the schedule [27,66,68]. For example, a high percentage of advance payments can provide the contractor with sufficient financial resources to cover construction expenses, preventing negative cash flows that might otherwise force temporary work suspensions while securing necessary funds [69]. Furthermore, bidding process characteristics, such as the number of participants, can lead to overly optimistic proposals as bidders strive to win the contract. These optimistic estimates can be challenging to meet during the construction phase [37]. Despite the importance of understanding the impact of contracting process characteristics on schedule and budget deviations in road projects, there is a noticeable lack of studies exploring which specific contracting process features could help mitigate schedule delays in road construction projects. This gap highlights the need for more comprehensive research to identify and analyze the contracting process elements that can reduce the occurrence of schedule deviations and enhance the overall efficiency and success of road infrastructure projects.

2.3. Schedule and Cost Deviations in Colombian Construction

The documented consequences of cost overruns and schedule delays in the Colombian Construction industry have prompted several studies that adopt a variety of methodologies, all highlighting the high complexity of this phenomenon. This complexity arises from the numerous contributing factors and the shared responsibility among stakeholders. Canales-Mora et al. [59] surveyed 42 road engineers in the Caribbean region and used non-parametric tests to identify the most severe causes of delays, which included right-of-way acquisition and permit issues. Weather was noted as the most common source of delay. Gómez-Cabrera et al. [16] analyzed 535 rural projects from 2015 to 2018 using bivariate analysis and Random Forest methods. Their findings indicated that larger budgets and more intense projects increase the likelihood of deviations. Additionally, shorter planned durations heighten the risk of delays, and project performance tends to deteriorate during mayoral transition years, particularly in wealthier municipalities and in competitive award processes. Quintero et al. [15] examined 229 road contracts from SECOP using the CRISP-DM framework, nonparametric tests, and Random Forest analysis. They classified change orders into ten categories and concluded that contract value, regional factors, and contractor configurations influence overall performance. They also determined that project intensity and the gap between bids and awards contribute to cost overruns, while scope changes and weather are significant triggers for delays. Rubiano-Ovalle et al. [70] employed FMEA, MICMAC, and FAHP methods, along with expert judgments, to prioritize factors critical to project success. They identified schedule adherence, gaps between planned and actual durations, and owner-initiated suspensions as key issues. Sánchez et al. [71] surveyed 46 professionals and, through ranking and concordance analysis, found that slow permitting, activity delays, and unrealistic contractual durations are frequent and significant problems in the industry.
Despite these developments, there are still few studies that quantitatively link the characteristics of the contracting process to deviations in schedule and cost using actual data. Our study aims to address this gap by compiling a national dataset of secondary road contracts, standardizing variables throughout the project lifecycle, and applying an integrated analytical protocol. This approach will yield actionable screening rules for procurement and early risk control.

2.4. Deviations and Contracting Process Characteristics

Understanding the characteristics of the contracting process in road infrastructure projects is crucial for addressing schedule and cost deviations, especially in contexts like Colombia, where efficiency in executing these projects is vital for economic and social development [59]. The contracting process characteristics, including contractor selection methods, contract terms, risk management, project bundling, and compliance clauses, are decisive in determining the final project outcomes [37,72]. Proper alignment between these elements and the specifics of each project can lead to better schedule and resource management, minimizing the risk of schedule and cost deviations. Contractor selection, for example, is a critical phase where objectivity is crucial to ensure the selection of entities capable of meeting the technical demands of the project design [73]. Adopting competency- and performance-based contracting models, rather than solely focusing on economic considerations, has shown potential to improve the quality and efficiency of road projects. Furthermore, structuring contracts with clauses that include incentives for early completion or penalties for delays can motivate contractors to adhere more strictly to work schedules.
Proper risk allocation between contracting parties ensures that unforeseen challenges are handled equitably, avoiding prolonged disputes that could affect project progress [74]. The Colombian regulatory framework has recently introduced significant reforms aimed at improving contracting practices in infrastructure projects. These reforms aim to increase transparency and competition and optimize resource allocation and risk management through different requirements [75]. However, the effective implementation of these policies remains an area of ongoing evaluation and improvement. Academic research plays a crucial role in this process, providing data-driven analyses that can identify areas for improvement and recommend strategies to enhance the effectiveness of contracting processes in road infrastructure projects [76]. The intersection between theory and practice in managing road infrastructure contracts in Colombia reveals a complex landscape where contracting decisions have a significant influence on project success. In this context, a detailed analysis of the characteristics of the contracting process and its impact on schedule and cost deviations becomes an invaluable tool for academics, professionals, and policymakers interested in optimizing road infrastructure delivery.
Across transport infrastructure projects, persistent schedule delays and cost overruns continue to drive the need for methods that are both empirically grounded and computationally efficient. Some complementary research areas have gained attention in this context. First, proactive cost-schedule control using Earned Value Analysis (EVA) has evolved from a static reporting tool into a data-driven decision-making framework. This framework combines Cost Performance Index (CPI) and Schedule Performance Index (SPI) diagnostics with forward-looking Estimates at Completion (EAC) and Estimates to Complete (ETC) forecasting, along with actionable thresholds. Recent evidence from actual infrastructure projects shows that EVA can identify early signs of deviations, allowing timely corrective actions and enhancing transparency [77]. In parallel, digitalization pipelines that integrate Building Information Modeling (BIM), the Internet of Things (IoT), and Geographic Information Systems (GIS) are facilitating near real-time data acquisition and analytics. This integration strengthens the connection between field data and control metrics, such as Earned Value Management (EVM) and Earned Schedule Management (ESM), thereby enhancing the short-term predictability of delays and cost exposure [78,79,80]. Second, multi-objective optimization for the time-cost trade-off problem (TCTP) has advanced from classical exact formulations to more lightweight metaheuristic approaches that produce high-quality Pareto fronts within realistic constraints. New variants, such as a modified adaptive-weight Jaya algorithm, have proven effective in improving compromise solutions across benchmark and practical construction networks. Additionally, an Aquila-optimizer scheme with adaptive weights enhances the balance between exploration and exploitation for project scheduling tasks [81,82]. Techniques based on opposition-based learning further boost performance in large-scale TCTP scenarios, while domain-specific studies validate these improvements in retrofitting contexts and densely built environments [83,84]. Positioned at the intersection of these two research streams, the present study utilizes information from data-centric control and state-of-the-art optimization techniques to examine cost-schedule behavior in infrastructure projects.

2.5. Open Data in the Construction Industry and Public Procurement

The use of open data in the construction industry and public procurement processes is becoming more frequent in developed and developing countries, as it can enhance transparency, efficiency, social sustainability, and accountability in infrastructure projects worldwide [85,86,87,88,89]. In the specific case of Colombia, this move towards making information more accessible is significant due to the historical complexity of road projects and the challenges involved in managing schedule and cost deviations. The open data initiative, supported by international and national organizations, aims to make available data related to public procurement, from the bidding stages to the final delivery of projects [90]. This flow of information allows for more effective oversight by citizens and civil society organizations and provides a valuable database for academic analysis and applied research [91]. Large-scale data analysis is crucial for identifying patterns, risks, and opportunities in construction project management, as well as for generating visualizations that enable society to understand the behavior of public spending [90]. Access to open data sets enables researchers and professionals to develop predictive models that can accurately anticipate schedule and cost deviations. Open data analysis also helps identify efficient and transparent procurement practices, offering benchmarks and reference standards to improve public procurement processes. In Colombia, the commitment to open data in the construction sector is evident in initiatives such as the Electronic Public Procurement System (SECOP) [92,93]. Moreover, adopting international standards like the Open Contracting Data Standard (OCDS) aims to standardize and publish information about the entire contracting cycle in an accessible and understandable manner. However, the effective implementation of open data policies in the construction industry faces significant challenges, including issues with data quality, integrity, and interoperability. Cultural and organizational barriers also persist, limiting the adoption of transparency and openness practices. Despite these obstacles, the potential of open data to improve efficiency, reduce corruption, and encourage greater citizen participation in overseeing infrastructure projects is undeniable. As Colombia and other countries continue to move towards greater data openness in public procurement, it is crucial to develop robust strategies that address these challenges, thereby maximizing the benefits of transparency and innovation in the construction sector.
This study addresses ongoing gaps in understanding the cost and schedule performance of road infrastructure projects by shifting from perception-based assessments to evidence derived from executed contracts. Previous work often relies on expert opinions and case narratives to identify causes of issues, but it provides limited quantitative analysis on how features of the contracting process influence deviations. This research makes three contributions to the field. First, it compiles a national-scale, open procurement dataset of completed secondary road projects from a single institutional source and standardizes variables related to planning, procurement, execution, and closure. This approach enhances external validity and reproducibility. Second, the study employs an analytical framework that includes exploratory profiling, nonparametric screening using correlation and group-comparison tests, machine learning techniques (specifically Random Forest) to identify the importance of variables, and probabilistic inference through Bayesian networks that capture joint risks and conditional pathways. Third, this research quantifies contracting and project design constructs that are often discussed but rarely measured using open data. These constructs include award growth, competition intensity (measured through the number of bidders and valid bidders), project intensity (investment per unit of time), and suspended time (used as an early indicator of delays). These features yield interpretable predictors, probabilistic insights, and practical screening rules that directly address procurement design and early risk control in road programs. Thus, this study enhances international understanding by providing a replicable, open-data framework in a developing country context. It links specific awards and planning decisions to measurable deviations, providing a strong basis for comparative research and policy development.

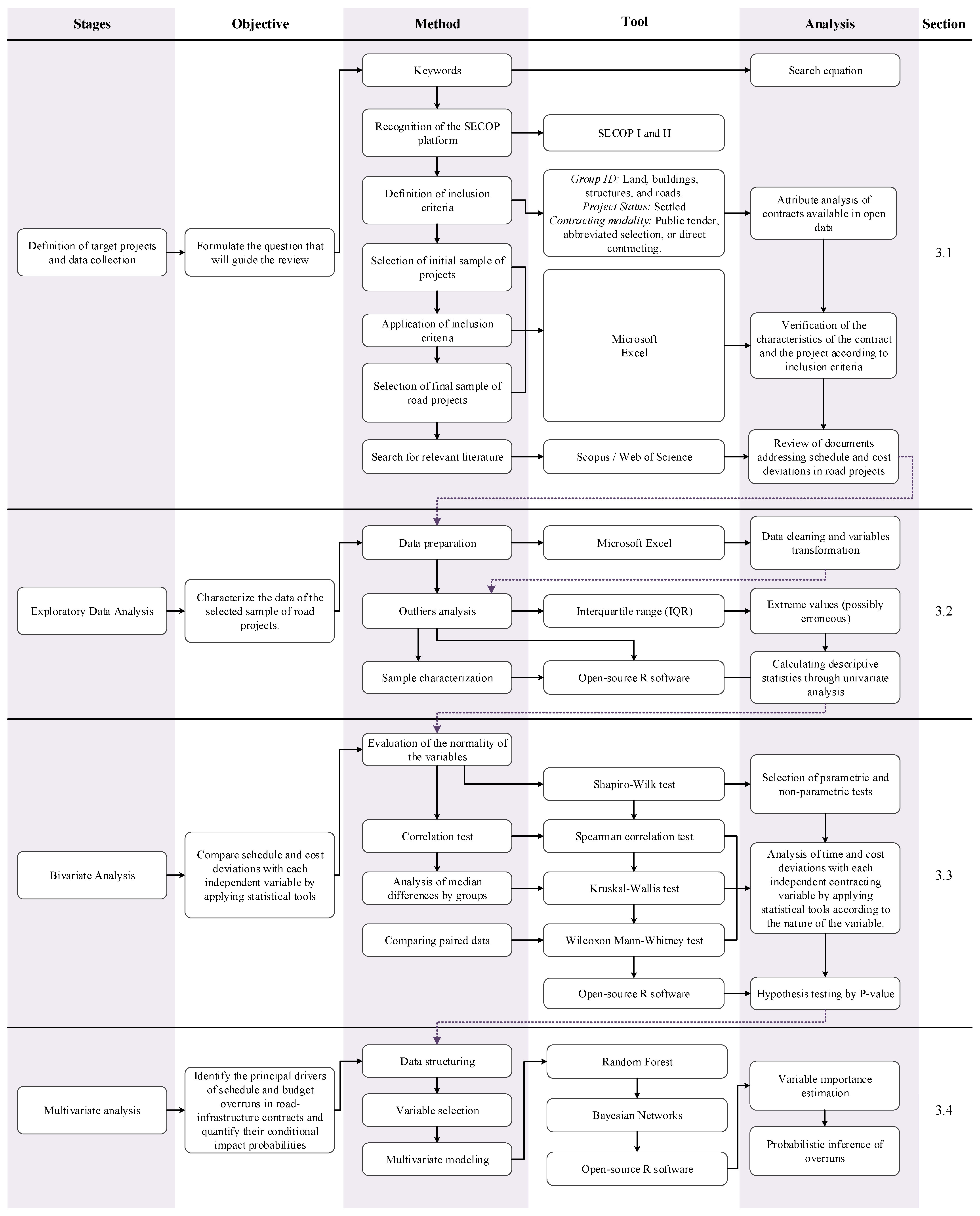
3. Research Method

This chapter presents the research method adopted (see Figure 1). The research comprised three main stages based on previous studies that proposed enabling data-driven decision-making by acquiring, processing, and utilizing data in the construction industry [94]. Initially, the definition of target projects and data collection was developed, followed by a literature review to identify factors considered in previous research. Then, the exploratory analysis was conducted to identify the nature of the factors. Finally, statistically significant factors contributing to deviations in schedule and cost in secondary road infrastructure projects were identified through bivariate analysis. The choice of analytical methods is based on the nature of the available data and the need to obtain robust and replicable results. Exploratory data analysis was conducted to clean, transform, and characterize the dataset, providing a foundational understanding of variable distributions and potential anomalies. This stage informed the selection of appropriate statistical tests. Bivariate analysis was employed to identify significant relationships between independent variables and schedule and cost deviations, using non-parametric tests (Spearman and Kruskal–Wallis) due to the lack of normality in the data. These tests are widely recognized for their robustness in handling non-normally distributed data and ordinal variables. The Kruskal–Wallis test, often considered the non-parametric equivalent of one-way ANOVA, is particularly suitable for comparing three or more independent groups when assumptions of normality and homogeneity of variance are violated [95,96]. Similarly, Spearman’s rank correlation is effective for assessing monotonic relationships between variables without assuming linearity or normal distribution [97]. Both Kruskal–Wallis and Spearman’s rank correlation tests helped identify statistically significant relationships between independent variables and cost/schedule deviations. Subsequently, a Random Forest model was applied due to its ability to handle both categorical and numerical variables simultaneously, and to rank the importance of variables in predicting deviations. Random Forest is a robust ensemble learning method based on decision trees, used in construction project performance analysis due to its capacity to manage complex datasets and identify key predictors [98,99]. It has been successfully applied in infrastructure studies to assess cost overruns, schedule delays, and risk factors, offering high accuracy and interpretability through variable importance measures [100,101]. In our study, Random Forest was applied to simultaneously evaluate multiple variables and rank their importance in predicting deviations. Finally, Bayesian networks were selected for their ability to model complex probabilistic dependencies among discretized variables, enabling inference about the likelihood of deviation occurrence under uncertainty [102,103,104]. This method is particularly suitable for analyzing construction projects, as it enables the integration of multiple interdependent factors and supports decision-making based on conditional probabilities [105]. By discretizing continuous variables using unsupervised clustering (e.g., k-means), the model captures nonlinear relationships and facilitates the interpretation of deviation risks in a structured graphical format [106]. Bayesian networks have been successfully applied in infrastructure studies to assess social sustainability, risk propagation, and performance prediction, demonstrating their robustness in handling incomplete or uncertain data and generating actionable insights [107,108,109,110]. In the present study, Bayesian Networks were implemented to model probabilistic dependencies among discretized variables. These methods were selected for their suitability in analyzing open data, their robustness against non-normal distributions, and their usefulness in generating practical recommendations based on empirical evidence. Each stage of analysis contributed to a more refined understanding of the data: exploratory analysis ensured data integrity, bivariate analysis identified significant individual relationships, Random Forest highlighted key predictors, and Bayesian Networks provided a probabilistic framework for interpreting the interactions among variables. This structured approach enhances the robustness and interpretability of the findings.

3.1. Definition of Target Projects and Data Collection

The data collection process began with a comprehensive web search on the SECOP, the Colombian state’s public data platform. This platform, established by the Colombian government in 2011, is a trusted source that shares public policies, plans, programs, and procurement standards. It also operates as a decentralized entity of the national executive branch with legal status, assets, and administrative and financial autonomy [111]. The platform enables the filtering of construction and road projects, providing the capability to focus on completed and liquidated projects. It offers valuable information across various stages of the project lifecycle.
The main aim of the web search in the present study was to identify projects relevant to the research and complement the existing database. Projects were initially considered for inclusion if they involved road infrastructure works, either new construction or maintenance, were fully completed and reported as administratively closed (settled) in the SECOP platform, and had been awarded through public tender, abbreviated selection, or direct contracting modalities. This step served as a preliminary filter, followed by a subsequent phase in which additional projects were excluded during data cleaning and exploratory analysis to ensure completeness and consistency of the final dataset. The search was conducted on the SECOP platform, where the following search criteria were established:
  • Group ID: Land, buildings, structures, and roads.
  • Project Status: Settled
  • Contracting modality: Public tender, abbreviated selection, or direct contracting.
  • Category: Roads
Once the initial database was obtained, a systematic process was applied to remove projects that did not satisfy the inclusion criteria. Additionally, an Exploratory Data Analysis (EDA) was conducted to identify incomplete or inconsistent records, which were excluded from the final sample. This process resulted in a final data set suitable for statistical analysis. The downloadable database from the platform includes factors related to various stages of the infrastructure project lifecycle, such as the initiation phase, procurement phase, execution stage, and closure phase. Simultaneously with the data collection, a literature review was conducted in the ‘Scopus’ and ‘Web of Science’ databases. Search queries utilizing specific keywords were formulated to target relevant information regarding schedule and cost overruns in secondary road infrastructure projects. These keywords include ‘construction projects,’ ‘construction industry,’ ‘poor planning,’ ‘poor supervision,’ ‘cost overruns,’ ‘time overruns,’ ‘project delays,’ ‘project management,’ and ‘public projects.’ At this stage, the documents were reviewed to identify factors that could have been previously analyzed in the context of schedule and cost deviations in construction projects.

3.2. Exploratory Data Analysis

Once the database had been compiled, exploratory data analysis was conducted following the approach outlined by Larose and Larose [112]. This approach involved two key steps:
Data preparation: In this stage, necessary adjustments were made to enhance the data’s suitability for analysis, involving processes such as data cleaning and variable transformation.
Sample characterization: This stage enabled the collection of data profiles by calculating descriptive statistics through univariate analysis. This entailed calculating the maximum, minimum, mean, median, and standard deviation for the numerical factors, as well as the frequency and percentage for the categorical factors, while looking for imbalances in the frequency distribution.
These analyses were conducted using the open-source R software version 4.5.1 [113].

3.3. Bivariate Analysis

For the bivariate analysis, various statistical tools were considered based on the nature of the factors (numerical or categorical) and whether they are parametric or nonparametric. The bivariate analysis involved comparing schedule and cost deviations with each independent variable by applying statistical tools according to the variable’s nature. For numerical factors, the initial step was to assess their normality. In all cases, the Shapiro–Wilk test was applied. As the factors did not follow a normal distribution, non-parametric tests were chosen. Considering that the dependent factors were numerical, the Spearman correlation test was applied. Spearman’s rho is a non-parametric test that quantifies the correlation between two numerical dependent and independent factors. Spearman’s rho ranges from −1.00 to +1.00, where +1 indicates a perfect positive linear correlation, and −1 indicates a perfect negative linear relationship [114].
Normality was checked for the independent variable in each group for the categorical factors. Since the data were not normally distributed, the Kruskal–Wallis test, a non-parametric method, was chosen. This test analyzes differences in the median values of groups [115], with each categorical variable compared to the dependent cost and schedule deviation factors. The Kruskal–Wallis test determines whether the groups associated with the categorical factors exhibit different behaviors regarding the dependent factors being analyzed. However, it does not determine which specific groups are significantly different from each other. To address this, the Wilcoxon Mann–Whitney test is used to compare paired data and establish specific group differences [116]. In hypothesis testing, the significance of the results is determined by the p-value. A p-value below 0.05 is typically accepted for scientific inference, indicating strong evidence to reject the null hypothesis [117]. The analysis was conducted using the open-source R software [113].

3.4. Multivariate Analysis

After the bivariate analysis, multivariate analysis was also considered. The multivariate analysis allows for establishing the effect of considering variables that interact simultaneously [118]. It involves comparing cost and schedule deviations with all independent variables at once. For this approach, Random Forest was chosen, which is a machine learning method based on decision trees. One advantage of this method is that it can handle both numerical and categorical variables simultaneously, for dependent and independent variables. Additionally, it ranks variables in order of importance [119]. Random Forest constructs decision trees using random subsets of samples and variables. It includes two control parameters: the number of trees and the number of variables per tree. After modeling, Random Forest ranks variables according to their importance [120].
After implementing Random Forest, an additional technique was employed to analyze the data from a probabilistic perspective. Bayesian networks were employed to identify relationships between variables, examine their dependencies, and estimate the probabilities of events. The inference mechanism of Bayesian networks allows for calculating the likelihood of an effect on any variable based on the presence of a cause [105]. Since this technique involves categorical variables and the dataset contained numerical variables, a discretization process was applied using k-means clustering to group similar data points [112].

4. Results

This chapter contains the data collection results, exploratory data analysis, and bivariate analyses, including Spearman correlation and Kruskal–Wallis tests.

4.1. Deviations and Factors in the Contracting Process

The search on the SECOP public data page enabled the consolidation of information on 149 secondary road projects. These projects were conducted between 2011 and 2019, all before the pandemic, as conditions are believed to have changed significantly afterward. The data was organized, and both numeric and categorical factors were identified. The independent variables consist of schedule and cost deviations, calculated using the available data. These deviations were derived from Equations (1) and (2) outlined by Gransberg and Villarreal-Buitrago [121,122]:
S c h e d u l e   d e v i a t i o n = F i n a l   d u r a t i o n   o r i g i n a l   d u r a t i o n   o r i g i n a l   d u r a t i o n
C o s t   d e v i a t i o n = F i n a l   c o s t c o n t r a c t   v a l u e c o n t r a c t   v a l u e
Regarding independent factors, eighteen were identified, corresponding to different stages of the project. Once the database was structured, factors previously reported in the literature were identified. The collected information regarding these factors underwent several filtering stages to isolate papers that provided insights into schedule and cost deviations. Initially, all documents were screened based on their titles to assess their relevance to the factors influencing these deviations. The independent factors considered, as indicated by the literature review, are listed in Table 1. For the variables related to cost, MS* is used, which refers to the minimum legal wage in Colombia.

4.2. Exploratory Data Analysis

The exploratory data analysis first focused on rectifying data errors and consolidating cost-related factors by updating all values to reflect the current legal minimum wages in Colombia to account for inflation [129]. The factors associated with project duration were also in different units and were standardized to days. Projects were grouped by their geographic location into regions of Colombia. Then, descriptive statistics for the numerical factors were calculated to characterize and analyze the sample, and the frequency and percentages of the categorical factors were determined. Through this characterization, trends were identified, and information about the variability within the dataset was obtained.
Then, descriptive statistics were obtained for all the factors. First, Figure 2 illustrates the dependent variables, schedule, and cost deviation in percentage terms. Cost deviations nearing 0.75 were observed. Due to legal restrictions, cost deviations should not exceed 0.50; however, in a particular contract, errors were identified in design and quantity take-off, leading to cost overruns of this high value. Alarmingly, schedule deviations reached as high as 12.73. Regarding cost deviation, the median stands at zero, and the mean is 0.09, whereas for schedule deviation, the median is 0.67, and the mean is 0.98. For cost deviation, there is a higher variability, as evidenced by the interquartile range (IQR) and the presence of outliers in both variables.
The project performance regarding cost and schedule deviations was analyzed as a complement. Out of the total, three projects (2.01%) exhibit only cost deviations, while 24 (18.12%) show no deviations. Fifty projects (34.23%) manifest deviations in time and cost, and 70 projects exclusively display deviations in schedule (45.64%). Thus, it is evident that deviations are frequent, as 81.88% of the projects exhibit some deviation. These preliminary findings also include a correlation test between schedule and cost deviations. After confirming that the variables have characteristics that allow for non-parametric statistics, the Spearman correlation test yielded a coefficient of 0.30 with a p-value < 0.05, indicating a significant positive relationship between the dependent factors. The occurrence of one of these deviations is related to the presence of the other.
The descriptive statistics analysis highlights first the behavior of numerical factors (see Table 2). Variability is evident in the data set; for example, in the contract values and durations, which show projects of different sizes. Time suspended is present in a considerable number of projects (68 projects, corresponding to 45.63%), and project intensity, which was expected to be similar across most projects, exhibited considerable variability. In similar projects, the daily investment amount is not expected to vary significantly. Regarding award growth, it is notable that in 88 projects (59.06%), the value of the winning proposal is equal to the estimated project cost in the contracting process. This variable is presented in absolute terms, as it always has values that are either equal to or less than zero, since it is not possible to sign a contract for an amount greater than the estimated value during the planning phase. For the purposes of comparing values and making correlations, this value was considered in absolute terms. Finally, the number of bidders is notable. 82 projects reported only one bidder, representing 55.03% of the projects. The situation is even more concerning for valid bidders, with 109 projects (73.15%) reporting only one valid bidder.
Regarding the categorical factors (see Figure 3), it is evident that most projects were contracted through public bidding. The database comprises projects completed between 2011 and 2019, segmented into three-year intervals. Maintenance projects were the most frequently executed during the study period. Consortiums were the predominant contractor type, with most projects in the Andina region recognized as the country’s most densely populated and economically dynamic area.

4.3. Bivariate Analyses

This section presents the bivariate analysis results, exploring the relationship between schedule and cost deviations and each independent variable.

4.3.1. Numerical Factors

To compare numerical cost and time deviations with numerical variables, the Spearman correlation test was employed. The null hypothesis of Spearman’s method states that there is no association between the two variables; p-values below 0.05 provide strong evidence to reject this hypothesis, indicating statistically significant relationships. Table 3 and Table 4 present the results of Spearman’s rank correlation tests for cost and schedule deviations, respectively, ordered by the strength of the correlation. Spearman’s rank correlation coefficients range from −1 to +1, where values closer to ±1 indicate stronger monotonic relationships between variables, and values near 0 suggest weak or no association. As anticipated, the strongest correlations were found between cost deviation and additional cost, and between schedule deviation and additional time. Several variables—such as number of bidders, estimated cost, final cost, and project intensity—show significant correlations with both types of deviation, highlighting their critical role in project performance. For cost deviation, “award growth” is also relevant, while for schedule deviation, “time suspended,” “original duration,” and “final duration” are significant. The correlation between schedule and cost deviations becomes evident when factors such as “additional cost” and “additional time” are simultaneously significant for each type of deviation. These results directly support the research objective of identifying factors in the contracting process that influence deviations from the expected outcome. From a practical standpoint, the findings suggest that higher project intensity and increased competition (as reflected in the number of bidders) are associated with greater deviations, indicating the need for more realistic planning and refined procurement strategies.
Additionally, a comparison was made between award growth and the number of bidders. “Award growth” reveals that it comprises values ranging from 0.20 to 0.00. Notably, the contract value cannot exceed the estimated value. The variable “award growth” was found to have a relationship with cost deviation. Considering the absolute value of award growth, it is evident that the lower the value of the project in the winning proposal, the greater the cost deviation for this sample. Additionally, the “number of bidders” and “number of valid bidders” show positive correlations with cost and schedule deviations.
While an increased number of bidders is typically a desired outcome in public procurement [130], the results indicate that an increase in this variable is associated with an increase in both deviations. This result suggests the need to verify whether it is related to the fact that a higher number of bidders implies that bids should be submitted for values farther away from the estimated value of the contract. The Spearman correlation between award growth and the number of bidders yielded a coefficient of 0.39. For valid bidders, the value was 0.35, demonstrating statistical significance and elucidating the relationships between these factors. Considering award growth in absolute value again, the results show that with more bidders, there is more award growth and, consequently, more significant cost deviation.

4.3.2. Categorical Factors

The Kruskal–Wallis test was applied to compare cost and schedule deviations across categorical variables, given the non-normal distribution of the data. This test allowed us to identify significant categorical variables that exhibited statistically significant differences in deviation behavior. This test compares the median values across multiple groups to determine if any group differs significantly. When the p-value is less than 0.05, it indicates that the differences are statistically significant. The null hypothesis for the Kruskal–Wallis test states that there are no differences in the median values among the different groups. If the test results in a rejection of the null hypothesis, it suggests that at least one group differs from the others in terms of the distribution of the data (p-value < 0.05). For the significant factors, the results were complemented through the Wilcoxon Mann–Whitney test, determining which pairs of groups report similar behavior [116]. The variable “process type” analysis is presented as an example. In this case, the Kruskal–Wallis test reports a p-value < 0.05, demonstrating that at least one of the categories (Public bidding, abbreviated selection, or direct contract) exhibits a different behavior. A boxplot was first plotted to identify the group that reports a different behavior, revealing that the values of cost deviation for the direct contract group are lower than the others (see Figure 4).
Then, the Wilcoxon Mann–Whitney test was applied to complement the Kruskal–Wallis analysis by identifying which specific pairs of categories within significant categorical variables exhibit statistically different behaviors in terms of cost and schedule deviations. For cost deviation, the example’s Wilcoxon Mann–Whitney test results demonstrated that the difference between the direct contract and other categories is significant; therefore, abbreviated selection and public bidding can be grouped (p-value > 0.05 for this pair of factors). Statistics, including minimum, maximum, median, and mean, were obtained for the new groups. The results for the other categorical factors are presented in Table 5, which includes the cost deviation, following the procedure outlined previously. The highlighted results correspond to the category with the lowest performance, indicating more significant deviations in each case. For the process type, the direct contract exhibits better behavior than others, with lower deviations. Specifically, it has a mean cost deviation of 0.01, whereas for other process types, it is 0.11. Other significant factors include project type, with maintenance projects showing better performance than others. Finally, contractor type also plays a role; in particular, ‘others’, a category corresponding to associations of municipalities that develop projects in their regions, different from companies, individuals, and consortiums, show better behavior.
Table 6 presents the significant categorical factors for schedule deviation, following the same procedure outlined previously. The process type is the only significant variable, in which direct contracts exhibit better behavior than others, resulting in lower deviations.

4.4. Multivariate Analysis

The multivariate analysis using Random Forest and Bayesian Networks was conducted to identify and model the combined effects of multiple variables on cost and schedule deviations. These methods go beyond bivariate correlations by capturing complex interactions and ranking the most influential predictors. The Random Forest model identified key variables as the most relevant for cost and schedule deviations. These results directly support the research objective of determining which contracting process characteristics have the most significant impact on project performance. The Bayesian Network analysis further allowed us to model probabilistic relationships and estimate the likelihood of deviations under different conditions.

4.4.1. Random Forest

The multivariate analysis initially included a random forest model, which identified the main significant variables by considering the variables that interacted simultaneously. This multivariate approach complements the bivariate analysis by considering interactions among variables and ranking their importance based on the increase in prediction error when each variable is removed. In the Random Forest model, the following independent variables were included: process type, year, project type, contractor type, region, estimated cost, original duration, time suspended, project intensity, award growth, and number of valid bidders. No numerical variables that might be correlated with each other were included to avoid noise in the model. In the Random Forest model, the first step is to compare the error reduction versus the number of trees to determine the optimal number of decision trees; in this case, 329, as indicated by the reduction in the Out-of-bag error. After running the models, the top five predictors are identified and ranked based on the increment in Mean Squared Error (MSE) that results from eliminating each variable. See Figure 5. In this case, the first four significant variables are numerical, and only the contractor type is categorical.

4.4.2. Bayesian Networks

Bayesian networks were implemented to analyze the effects of the simultaneous occurrence of variables, after discretizing the numerical variables. Bayesian Networks were used to model probabilistic relationships between key variables and the likelihood of cost and schedule deviations. This method allowed us to analyze how combinations of factors increase the probability of deviations. The results support the research objective by providing a structured framework to understand how multiple variables interact under uncertainty. In this case, the dependent variables were discretized into the presence or absence of deviation in time and cost (YES or NO). For the categorical variables, a discretization process was carried out using unsupervised methods (specifically k-means clustering) to identify what appears to be the intuitively correct partitioning (see Table 7).
First, the Bayesian network enabled the encoding of conditional probabilistic relationships between the selected independent variables and the cost deviation. Variables were added to the Bayesian network one by one, according to the variable importance obtained from a Random Forest model: Project intensity, original duration, Award growth, estimated cost, and contractor type. The results for the first variable, “Project intensity”, indicated that the highest likelihood of reporting a cost deviation is 57.45%, corresponding to 27 projects that meet these conditions, with cost deviation and project intensity ranging from 19.80 to 77.50. In contrast, the highest probability of no cost deviation corresponds to projects with the lowest project intensity (73.53%), involving 75 projects (see Table 8).
Next, the variable “Original duration” was added to the model (see Table 9 and Table 10). In this case, the highest probability of reporting a cost deviation occurred when the project intensity was between 19.80 and 77.50, and the original duration was between 11 and 74 days (58.62%, corresponding to 17 projects). The highest likelihood of not reporting a cost deviation was for projects with a project intensity between 0.68 and 19.80 and an original duration between 174 and 480 days (78.00%, corresponding to 39 projects).
The last variable to be added was “award growth”; however, 100% probabilities were obtained, with only 1 or 2 projects meeting the conditions, so the results were not included. Then, for schedule deviation, the random forest model identified the top five variables, including: process type, year, project type, contractor type, region, estimated cost, original duration, time suspended, project intensity, award growth, and number of valid bidders. No numerical variables that might be correlated with each other were included to avoid noise in the model. The random forest model identified the top five most important variables after running 293 trees (see Figure 6).
Variables were added to the Bayesian network one by one, according to the variable importance obtained from a Random Forest model: Time suspended, Project intensity, Original duration, estimated cost and contractor type. The results for the first variable, time suspended, indicated that the highest likelihood of reporting a cost deviation is 100.00%, corresponding to 10 projects that meet those conditions, with schedule deviation and time suspended between 133 and 600, corresponding to 10 projects (see Table 11). Considering that a 100% probability was already obtained with this first variable, no additional variables were added to the model.

5. Discussion

This chapter presents the research results, evaluating their alignment with or discrepancy from previous studies and interpreting their implications for the construction management sector. While schedule and cost overruns have received considerable attention from researchers over time, resulting in a substantial body of literature, the methods traditionally used to identify such delays and cost overruns have been extensively replicated [131] and predominantly rely on stakeholder opinions, thereby introducing the possibility of bias [132]. This research addressed this gap by employing an unbiased method, analyzing empirical data using statistical learning techniques. This approach has the potential to contribute to the generation of new knowledge in the field of construction project management. This study replicated a data-driven method for acquiring, processing, and using data to identify significant factors causing schedule and cost deviations based on open data, replicating the method established by Gómez-Cabrera [94], for rural road construction projects, whereas this study analyzes secondary roads. Additionally, this study emphasizes the importance of open public procurement data in uncovering trends and relationships between factors, enabling research based on empirical data. Such insights are invaluable for decision-makers in public procurement, particularly in projects of this nature.
In Colombia, this study indicates that the magnitude and frequency of delays and cost overruns in secondary road construction projects are frequent, aligning with global findings. Regarding cost escalation, a mean of 9% was reported in this study, although other studies have reported higher values. This difference is influenced by the law prohibiting deviations in public projects from exceeding 50% in Colombia. A previous study in Colombia for rural roads reported a mean cost deviation of 8% for rural roads [16]. However, higher values were found in other studies abroad. For instance, a study conducted in 2014 analyzed construction projects across five continents and found that road projects reported a mean cost deviation of 20%. An early study in the United States, conducted between 1996 and 2002, analyzed various projects developed by the Indiana Department of Transportation (INDOT) and reported a mean cost overrun of 3.2% for different types of infrastructure projects. However, they also reported cost underruns [50]. Researchers in Portugal found a mean of 17.8% of cost deviation, considering overruns and underruns [133]. Regarding schedule deviation, a mean of 97% was reported in this study, representing higher variability than a previous study for rural roads, which found a mean of 19% [16]. In 2012, researchers reported that approximately 75% of stakeholders indicated that the average delay in road construction projects is between 10% and 30% of the original project duration, with none indicating any schedule delay greater than 100% of the original contract duration [134]. However, in the case of Colombian secondary roads, schedule deviations as high as 1273% were observed.
Regarding the frequency, in this research, 36.05% of the projects reported cost deviation (2.04% solely cost deviation and 34.01% both deviations). Although in this research, the percentage of projects reporting only cost deviation is very low, a previous study shows that for rural roads in Colombia, this percentage is higher, reporting 26.92% of projects with cost deviation, 23.18% of projects reporting schedule deviation, and 15.33% reporting both simultaneously [16]. Early studies conducted abroad have reported that 9 out of 10 transport infrastructure projects worldwide experience cost deviations [123]. Additionally, transportation projects in the United States are often underestimated, with approximately 50% of them exceeding their initial budgets [135], while 57% of highway projects in Indiana have reported cost overruns [126]. Recent evidence from the United States shows that the impact of change orders on both schedule and cost increases as projects progress, with significantly greater effects observed during the final construction phases. This supports the importance of early risk identification and proactive change management throughout the project lifecycle [136]. Moreover, research conducted in Palestine indicates that 100% of transportation projects experience cost deviations: 76% of the projects are underestimated, while 24% are overestimated [49]. Higher values regarding the frequency of schedule deviations were found in this research. 81.63% of the projects reported schedule deviation (47.62% solely schedule deviation and 34.01% cost and schedule deviation). Similarly, results have been reported in different regions. In the United States, specifically in Indiana, 91% of highway projects experienced schedule deviation [126]. In Palestine, for municipal roads, it was reported that approximately 8% of projects suffered unjustified delays, and 30% suffered justified delays; in this case, with cost overruns and underruns [137]. Another study in Thailand, which used stakeholders’ opinions as a source of information, reported that approximately 21% of projects were deemed unsuccessful due to time performance issues [138]. More recent studies in Asia have shown that integrating predictive models with project control tools can significantly enhance decision-making, resulting in minimal cost variance (0.12%), favorable schedule performance (SPI = 1.04), and only slight cost overruns (CPI = 0.91). These findings also indicate that effective resource allocation and well-implemented cost-saving measures contribute to stronger financial performance and better project outcomes, underscoring the importance of data-driven approaches to improve planning accuracy, procurement strategies, and contract administration [139].
This study revealed a correlation between cost and schedule deviations, consistent with prior research findings. Early studies, such as Kumaraswamy and Chan [140], have also demonstrated this relationship. Researchers utilizing the three-stage least squares model highlighted that cost and schedule overruns are interconnected [126]. Moreover, findings from the Indiana Department of Transportation indicated that higher-cost projects typically experienced longer delays on average [50]. The significant relationships for both deviations include variables such as estimated cost, project intensity, the number of bidders and the number of valid bidders, process type, and contractor type. The results are consistent with the findings for transport infrastructure projects. In Asia [141], it was suggested that greater contract values lead to higher cost deviations, and larger projects tend to have a higher percentage of cost overruns. Some studies have highlighted that technical documentation deficiencies, inaccurate cost estimates, and poor planning and scheduling are the most critical issues affecting project timelines and performance. Similarly, research in Portugal found that larger projects tend to have a higher percentage of cost overruns when analyzing the performance of construction projects [133]. However, it is worth noting that tendencies may differ for larger-scale projects. Some studies have reported that smaller-scale road projects tend to be more prone to larger cost overruns [124], and previous studies have reported that larger road projects do not have a higher risk of cost escalation [142]. Regarding project intensity, the findings indicate that higher values in this variable might correlate with increased cost and schedule deviations. This could be attributed to factors such as optimism bias, a significant contributor to unrealistic estimates [143], poor planning and scheduling, as reported previously in road projects [144], or inadequate preparation of the project concerning planning and execution and inadequate planning for project costs as major causes of cost escalation [142,145]. These results have important implications from an engineering perspective, emphasizing the need to strengthen technical risk assessment and design-stage studies, particularly for projects with higher investment levels or accelerated execution schedules. High project intensity and large contract values are likely to increase the complexity of construction activities, the probability of encountering unforeseen site conditions, and the potential for scope changes, all of which contribute to greater schedule and cost variability.
The results included significant variables related to the contractor selection process, such as the number of bidders, the number of valid bidders, and the contractor type, with similar results found in previous research reporting errors in bidding and awarding, causing time delays and cost overruns [134,141]. The results regarding the number of bidders are particularly interesting. Having a higher number of bidders is a desirable outcome. Therefore, this result warrants special attention. Further analysis revealed a relationship between this variable and award growth. It was found that the lower the contract’s award amount, the higher the number of bidders and, subsequently, the higher the deviations. Previous researchers have reported similar results. Lower values in award growth represent higher schedule deviations [50]. Additionally, the higher the level of competition, the more competitive the bidding, which leads to a higher number of change orders and, consequently, greater cost overruns and schedule delays [126]. In Italy, researchers reported that the process type used to select contractors affects cost overruns, noting that cost overruns are lower under the average bid format but only when the entry of bidders is restricted [128]. Recent studies have reported errors in bidding awards, highlighting that the current pre-qualification system implemented by various client authorities in India for selecting contractors for road construction projects falls short of choosing the most competent contractor for the job. This indicates the necessity of revising the existing prequalification process [146].
Consistent with these findings, the results of this study highlight the need to strengthen contract administration and change management practices. The significant relationship between procurement methods, the number of bidders, and performance deviations suggests that procurement strategies should be tailored to project complexity and scale. Public agencies may benefit from revising prequalification systems to ensure the selection of technically capable contractors and from implementing more robust monitoring and control mechanisms throughout the project lifecycle. In practical terms, these results highlight the importance of structured risk workshops, phased design reviews, and the inclusion of contingency buffers in both the schedule and cost baselines. To further mitigate these risks, engineers and project teams should adopt methodologies that enhance cross-departmental communication and coordination, such as integrated project delivery meetings and digital collaboration platforms, along with more detailed construction sequencing to develop realistic timelines and contingency plans.
Variables significantly related to schedule deviation include the original duration and time suspended. A new insight identified in this research is that time suspended is significant for schedule deviation. Previous studies have also found time suspension to be a primary cause of overruns, due to suspensions caused by inclement weather [147], which reported this variable as significant. Previous findings for highway projects have reported that the likelihood of delay increases for projects with shorter planned deadlines, consistent with this research [126,147]. Other authors have emphasized that one possible explanation for this phenomenon is the level of management invested in these projects compared to smaller ones. Based on the analysis results, recommendations can be provided to enhance project management and stakeholder engagement, thereby minimizing schedule and cost overruns. Public entities should adopt tailored procurement strategies that are specific to the project’s characteristics. For larger-scale projects, more rigorous planning is recommended. During the planning stage, it is essential to assess expectations regarding project intensity, defined as the amount of investment per unit of time, as high values in this variable are associated with greater deviations from the expected outcome. This approach enables the development of more realistic project schedules. Furthermore, strengthening bidder qualification criteria and considering the use of direct contracting in specific contexts where it has demonstrated better performance can help reduce risks. In more competitive processes, such as public bidding, it is advisable to establish a cap on the contract value that bidders propose. The analysis shows that when the awarded contract value significantly differs from the estimated cost, deviations tend to increase. Likewise, a higher number of bidders is associated with more aggressive bidding behavior, which correlates with greater deviations. These recommendations aim to guide policymakers and project managers in mitigating time and cost overruns, as well as improving the outcomes of infrastructure projects.

6. Conclusions

This study aimed to identify the variables of the contracting process available in public data platforms in Colombia to analyze their impact on schedule and cost deviations in secondary road projects. It includes a sample of 149 projects executed from 2011 to 2019, obtained from the Colombian Public Electronic Procurement System (SECOP) before the pandemic. This study makes four theoretical contributions to the field of road infrastructure projects. First, the analysis identifies and examines how the characteristics of the contracting process, such as process type, number of bidders, estimated cost, and project intensity, directly influence schedule and cost deviations. This finding confirms the relevance of these factors as determinants of such deviations, contributing to understanding how contract management can impact project performance. Second, the study reveals a correlation between schedule and cost deviations, a relationship that strengthens previous theories about the interdependence between delays and cost overruns. Thus, this result validates prior studies and provides new evidence within the context of secondary roads. Third, the study challenges the conventional notion that greater competition in bidding processes leads to improved efficiency. Surprisingly, the findings suggest that more bidders are associated with increased cost and schedule deviations, offering a new perspective on the theoretical debate concerning the effects of competition in public procurement. Finally, the results show that projects awarded through direct contracting have fewer deviations compared to those awarded through more competitive processes. This suggests that the straightforward nature of direct awards can reduce the risk of deviations. The analysis also indicates that overly optimistic planning, especially regarding the capital invested per unit of time (project intensity), tends to lead to deviations, highlighting the importance of realistic estimation during the project planning phase.
The practical contribution of this study provides developers of road projects with relevant information for planning future initiatives, thereby minimizing cost and schedule deviations. First, it is necessary to review the project delivery methods and explore ways to increase the number of bidders without reaching extreme values for award growth. This underscores the need to review the rules and requirements of competitive processes to prevent price from becoming a relevant factor in the decision-making process and to avoid errors in awarding projects at prices below the minimum acceptable level. Second, larger projects are associated with increased deviations in both schedule and cost. Larger-scale projects can be divided into components or planned for execution with greater detail. Additionally, project intensity can be analyzed historically by observing the behavior of previous projects. Thus, the historical behavior of this variable can be considered during the planning stage, as it should not vary significantly across similar projects. These are vital aspects that developers can consider reducing the risk of schedule and budget deviations. This study demonstrates the value that public data can provide to project developers and society, as it serves as a tool to understand public spending performance. While having public data is valuable, it does not, by itself, provide the information that society requires. This data must be transformed to ensure accessibility and enhance the essential transparency in public procurement processes. The data analysis using the tools proposed in this article enables the identification of relationships between factors that serve as inputs for decision-making. Public owners and road agencies can operationalize these findings through a staged control plan. Before tendering, they can screen the award growth, expected bidder counts, project intensity, and planned duration against historical thresholds and adjust the solicitation to avoid unrealistic prices and timelines. They can also strengthen bidder qualification on demonstrated delivery capacity and set caps on admissible discounts and minimum feasible durations. During execution, they can track suspended time, additional time, and change orders as leading indicators, with predefined corrective actions and adopt Earned Value Management with weekly reviews and recovery plans when performance indices fall below targets. They should start with pilots in secondary road programs, evaluate results, and scale through formal guidance and training.
This study has some limitations that highlight opportunities for future research. First, the findings are based on a relatively limited database, indicating a need to expand the dataset in future studies to validate and strengthen these results. Additionally, incorporating qualitative methods, such as key stakeholder interviews, could provide deeper insights into the factors influencing project outcomes and success. Expanding the research to include different types of infrastructure projects across various regions and countries would facilitate comparative analysis, thereby allowing for the development of best practices that can be adapted to diverse contexts. Second, the study relies exclusively on public contract data from the SECOP platform, which may not capture other critical factors affecting project performance, such as political, social, or environmental variables. Future research should expand to include these factors for a more comprehensive understanding of project deviations. Similarly, performance in this study was primarily evaluated based on avoiding schedule delays and cost overruns. Including additional performance indicators, such as work quality, sustainability, or socioeconomic impact, could provide a more holistic view of project success. Third, another promising area for future investigation involves the post-pandemic landscape, specifically analyzing how this unprecedented global event has affected secondary road infrastructure projects. Finally, while this research focuses on endogenous factors such as project size and procurement methods, future studies should also examine the influence of exogenous elements, including governance structures, economic conditions, and regional political climates.
Future work should move from association to causation and from diagnosis to prescription. Quasi-experimental designs that exploit procurement rule thresholds, scoring rule revisions, reserve price caps, or staged policy rollouts can identify the causal impact of contracting mechanisms on schedule and cost deviations. Structural models of bidding and award behavior can link competition intensity, award growth, and prequalification stringency to observed overruns, and then counterfactual policy simulations can be run to evaluate caps, incentive clauses, and penalties. High-frequency early-warning systems can be developed by fusing SECOP streams with time-stamped change orders, suspension logs, and permit milestones to forecast deviation risk and recommend targeted interventions. A public benchmarking suite aligned with the Open Contracting Data Standard can standardize variables, codebooks, and evaluation metrics, enabling reproducible cross-country comparisons. Methodologically, heterogeneity should be mapped through quantile and finite-mixture models that reveal tail risks across project scales and regions. In contrast, agent-based and system dynamics models can test how cash-flow rules, advance payments, and retention profiles propagate through contractor behavior and affect delivery performance. These lines of inquiry would turn the present evidence base into actionable design rules for procurement and planning in road programs.

Author Contributions

Conceptualization, A.G.-C., S.C., J.R., O.S. and A.T.; methodology, A.G.-C., S.C., J.R., O.S. and A.T.; software, A.G.-C., S.C., J.R. and A.T.; validation, A.G.-C., S.C. and J.R.; formal analysis, A.G.-C., S.C., J.R., O.S. and A.T.; investigation, A.G.-C., S.C., J.R., O.S. and A.T.; resources, A.G.-C. and O.S.; data curation, A.G.-C., S.C. and J.R.; writing—original draft preparation, A.G.-C., S.C., J.R., O.S. and A.T.; writing—review and editing, A.G.-C., S.C., J.R., O.S. and A.T.; visualization, A.G.-C., S.C., J.R., O.S. and A.T.; supervision, A.G.-C., O.S. and A.T.; project administration, A.G.-C.; funding acquisition, A.G.-C. and O.S. All authors have read and agreed to the published version of the manuscript.

Funding

This research was funded by the Pontificia Universidad Javeriana, Colombia, through the call “Apoyo a proyectos de investigación liderados por profesores que se encuentran en su primera etapa 2023” with the project entitled “Propuesta de buenas prácticas para procesos de contratación de proyectos construcción de vías rurales en Colombia a partir de datos públicos (ID 20699)”. Similarly, the APC was funded by the Pontificia Universidad Javeriana, Colombia.

Data Availability Statement

The original contributions presented in this study are included in the article. Further inquiries can be directed to the corresponding author.

Acknowledgments

Omar Sánchez thanks Minciencias (former Colciencias) for the sponsorship and support through the “Convocatoria Doctorados Nacionales—2015” program. Minciencias is the Science, Technology, and Innovation Ministry, a Colombian government agency that supports fundamental and applied research in the country.

Conflicts of Interest

The authors declare no conflicts of interest.

References

  1. Alhammadi, A.S.A.M.; Memon, A.H. Ranking of the Factors Causing Cost Overrun in Infrastructural Projects of Uae. Int. J. Sustain. Constr. Eng. Technol. 2020, 11, 204–211. [Google Scholar] [CrossRef]
  2. Asiedu, R.O.; Ameyaw, C. A System Dynamics Approach to Conceptualise Causes of Cost Overrun of Construction Projects in Developing Countries. Int. J. Build. Pathol. Adapt. 2021, 39, 831–851. [Google Scholar] [CrossRef]
  3. Asiedu, R.O.; Adaku, E. Cost Overruns of Public Sector Construction Projects: A Developing Country Perspective. Int. J. Manag. Proj. Bus. 2020, 13, 66–84. [Google Scholar] [CrossRef]
  4. Sánchez, O.; Castañeda, K.; Vidal-Méndez, S.; Carrasco-Beltrán, D.; Lozano-Ramírez, N.E. Exploring the Influence of Linear Infrastructure Projects 4.0 Technologies to Promote Sustainable Development in Smart Cities. Results Eng. 2024, 23, 102824. [Google Scholar] [CrossRef]
  5. Obeti, A.M.; Muhwezi, L.; Kakitahi, J.M.; Byaruhanga, C.B. Investigating the Cost of Mechanized Unpaved Road Maintenance Operations in Uganda. Transp. Res. Interdiscip. Perspect. 2024, 25, 101135. [Google Scholar] [CrossRef]
  6. Wibowo, A.; Santoso, S.R. Cost Overruns Arising from Government-Led Risks in Indonesian Toll Roads. Public Work. Manag. Policy 2024, 29, 446–470. [Google Scholar] [CrossRef]
  7. Karunarathna, D.C.; Perera, H.A.H.P.; Perera, B.A.K.S.; Disaratna, P.A.P.V.D.S. Influence of Delay in Utility Shifting for Extension of Time Claims in Road Construction Projects in Sri Lanka. Smart Sustain. Built Environ. 2024, 14, 489–510. [Google Scholar] [CrossRef]
  8. Yamany, M.S.; Abdelhameed, A.; Elbeltagi, E.; Mohamed, H.A.E. Critical Success Factors of Infrastructure Construction Projects. Innov. Infrastruct. Solut. 2024, 9, 95. [Google Scholar] [CrossRef]
  9. Mejía, G.; Sánchez, O.; Castañeda, K.; Pellicer, E. Delay Causes in Road Infrastructure Projects in Developing Countries. Rev. Constr. 2020, 10, 221–235. [Google Scholar] [CrossRef]
  10. Herrera, R.F.; Sánchez, O.; Castañeda, K.; Porras, H. Cost Overrun Causative Factors in Road Infrastructure Projects: A Frequency and Importance Analysis. Appl. Sci. 2020, 10, 5506. [Google Scholar] [CrossRef]
  11. Love, P.E.D.; Wang, X.; Sing, C.P.; Tiong, R.L.K. Determining the Probability of Project Cost Overruns. J. Constr. Eng. Manag. 2013, 139, 321–330. [Google Scholar] [CrossRef]
  12. Famiyeh, S.; Amoatey, C.T.; Adaku, E.; Agbenohevi, C.S. Major Causes of Construction Time and Cost Overruns. J. Eng. Des. Technol. 2017, 15, 181–198. [Google Scholar] [CrossRef]
  13. Pérez, Y.; Ávila, J.; Sánchez, O. Influence of BIM and Lean on Mitigating Delay Factors in Building Projects. Results Eng. 2024, 22, 102236. [Google Scholar] [CrossRef]
  14. Durdyev, S. Review of Construction Journals on Causes of Project Cost Overruns. Eng. Constr. Archit. Manag. 2020, 28, 1241–1260. [Google Scholar] [CrossRef]
  15. Quintero, J.; Murgas, A.; Gómez-Cabrera, A.; Sánchez, O. Exploring the Relationship Between Project Characteristics and Time–Cost Deviations for Colombian Rural Roads. Infrastructures 2025, 10, 178. [Google Scholar] [CrossRef]
  16. Gómez-Cabrera, A.; Sanz-Benlloch, A.; Montalban-Domingo, L.; Ponz-Tienda, J.L.; Pellicer, E. Identification of Factors Affecting the Performance of Rural Road Projects in Colombia. Sustainability 2020, 12, 7377. [Google Scholar] [CrossRef]
  17. Frimpong, Y.; Oluwoye, J.; Crawford, L. Causes of Delay and Cost Overruns in Construction of Groundwater Projects in a Developing Countries; Ghana as a Case Study. Int. J. Proj. Manag. 2003, 21, 321–326. [Google Scholar] [CrossRef]
  18. Rivera, L.; Baguec, H.; Yeom, C. A Study on Causes of Delay in Road Construction Projects across 25 Developing Countries. Infrastructures 2020, 5, 84. [Google Scholar] [CrossRef]
  19. Castañeda, K.; Sánchez, O.; Herrera, R.F.; Mejía, G. Deficiencies Causes in Road Construction Scheduling: Perspectives from Construction Professionals. Heliyon 2025, 11, e41514. [Google Scholar] [CrossRef]
  20. Contraloría 131 Alertas de La Contraloría General Por Obras Retrasadas o En Riesgo Que Cuestan $18,11 Billones. Available online: https://diariolalibertad.com/sitio/2020/06/22/131-alertas-de-la-contraloria-general-por-obras-retrasadas-o-en-riesgo-que-cuestan-1811-billones/ (accessed on 25 May 2022).
  21. El-Adaway, I.; Fawzy, S.; Allard, T.; Runnels, A. Change Order Provisions under National and International Standard Forms of Contract. J. Leg. Aff. Disput. Resolut. Eng. Constr. 2016, 8, 03716001. [Google Scholar] [CrossRef]
  22. Sameer, S.S.; Magar, R.B.; Parkar, F. Claims and Disputes in Construction Projects. Int. J. Res. Appl. Sci. Eng. Technol. 2016, 4, 251–257. [Google Scholar]
  23. Semple, C.; Hartman, F.T.; Jergeas, G. Construction Claims and Disputes: Causes and Cost/Time Overruns. J. Constr. Eng. Manag. 1994, 120, 785–795. [Google Scholar] [CrossRef]
  24. Aziz, R.F.; Abdel-Hakam, A.A. Exploring Delay Causes of Road Construction Projects in Egypt. Alex. Eng. J. 2016, 55, 1515–1539. [Google Scholar] [CrossRef]
  25. Santoso, D.; Soeng, S. Analyzing Delays of Road Construction Projects in Cambodia: Causes and Effects. J. Manag. Eng. 2016, 32, 05016020. [Google Scholar] [CrossRef]
  26. Mejía, G.; Sánchez, O.; Castañeda, K.; Pellicer, E. Stakeholders’ Issues as a Source of Project Delays: A Meta-Analy-Sis between Building and Road Projects. Rev. Constr. 2023, 22, 51–73. [Google Scholar] [CrossRef]
  27. Amoatey, C.; Okanta, A. Exploring Critical Road Project Delay Factors in Ghana. J. Facil. Manag. 2017, 15, 110–127. [Google Scholar] [CrossRef]
  28. Al-Hazim, N.; Abusalem, Z. Delay and Cost Overrun in Road Construction Projects in Jordan. Int. J. Eng. Technol. 2015, 4, 288. [Google Scholar] [CrossRef]
  29. Kaliba, C.; Muya, M.; Mumba, K. Cost Escalation and Schedule Delays in Road Construction Projects in Zambia. Int. J. Proj. Manag. 2009, 27, 522–531. [Google Scholar] [CrossRef]
  30. Torres, K.; Sánchez, O.; Castañeda, K.; Noguera, M.; Carrasco-Beltrán, D.; Vidal-Méndez, S.; Lozano-Ramírez, N.E. Exploring the Knowledge Structure of Building Information Modeling (BIM) Adoption in Construction Scheduling: A Bibliometric Analysis from 2008 to 2024. Ain Shams Eng. J. 2025, 16, 103446. [Google Scholar] [CrossRef]
  31. Castañeda, K.; Sánchez, O.; Peña, C.A.; Herrera, R.F.; Mejía, G. Comprehensive Analysis of Scheduling Processes in Road Intersections: Associating Deficiencies and Their Consequences in Colombian Projects. Appl. Sci. 2025, 15, 4614. [Google Scholar] [CrossRef]
  32. Moon, H.; Williams, T.P.; Lee, H.S.; Park, M. Predicting Project Cost Overrun Levels in Bidding Stage Using Ensemble Learning. J. Asian Archit. Build. Eng. 2020, 19, 586–599. [Google Scholar] [CrossRef]
  33. Calahorra-Jimenez, M.; Alarcón, L.F.; Torres-Machi, C.; Chamorro, A.; Molenaar, K. Improving Cost Performance in Design-Bid-Build Road Projects by Mapping the Reasons for Cost Overruns into the Project Phases. Rev. Constr. 2020, 19, 334–345. [Google Scholar] [CrossRef]
  34. Haapasalo, H.; Aapaoja, A.; Björkman, S.; Matinheikki, M. Applying the Choosing by Advantages Method to Select the Optimal Contract Type for Road Maintenance. Int. J. Procure. Manag. 2015, 8, 643–665. [Google Scholar] [CrossRef]
  35. Shrestha, P.P.; Mani, N. Impact of Design Cost on Project Performance of Design-Bid-Build Road Projects. J. Manag. Eng. 2014, 30, 04014007. [Google Scholar] [CrossRef]
  36. Lunander, A.; Lundberg, S. Different Design—Different Cost: An Empirical Analysis of Combinatorial Public Procurement Bidding of Road Maintenance. J. Public Procure. 2012, 12, 407–422. [Google Scholar] [CrossRef]
  37. Arve, M.; Garcia Pires, A.J.; Skjeret, F. Bidding Competition in the Norwegian Market for Road Maintenance. J. Transp. Econ. Policy 2022, 56, 464–487. [Google Scholar]
  38. Ahmed, M.O.; El-Adaway, I.H.; Caldwell, A. Comprehensive Understanding of Factors Impacting Competitive Construction Bidding. J. Constr. Eng. Manag. 2024, 150, 04024017. [Google Scholar] [CrossRef]
  39. Hasantha, M.L.; Waidyasekara, A.S.; Victar, H.C. Evaluation of Time Allocated for Bid Preparation in National Competitive Bidding in the Sri Lankan Construction Industry. Eng. Constr. Archit. Manag. 2024, 32, 4310–4337. [Google Scholar] [CrossRef]
  40. Mohamed, E.; Jafari, P.; Hammad, A. Mixed Qualitative–Quantitative Approach for Bidding Decisions in Construction. Eng. Constr. Archit. Manag. 2022, 29, 2328–2357. [Google Scholar] [CrossRef]
  41. Verweij, S. Producing Satisfactory Outcomes in the Implementation Phase of PPP Infrastructure Projects: A Fuzzy Set Qualitative Comparative Analysis of 27 Road Constructions in the Netherlands. Int. J. Proj. Manag. 2015, 33, 1877–1887. [Google Scholar] [CrossRef]
  42. Ahn, C.; Peña-Mora, F.; Lee, S.; Arboleda, C.A. Consideration of the Environmental Cost in Construction Contracting for Public Works: A + C and A + B + C Bidding Methods. J. Manag. Eng. 2013, 29, 86–94. [Google Scholar] [CrossRef]
  43. Alashwal, N.; Alashwal, A. Rural Access Programs in Yemen: Delay of International Funded Road Projects. Eng. Constr. Archit. Manag. 2023, 30, 1746–1767. [Google Scholar] [CrossRef]
  44. Lee, J. Cost Overrun and Cause in Korean Social Overhead Capital Projects: Roads, Rails, Airports, and Ports. J. Urban Plan. Dev. 2008, 134, 59–62. [Google Scholar] [CrossRef]
  45. Pilger, J.D.; Machado, Ê.L.; de Assis Lawisch-Rodriguez, A.; Zappe, A.L.; Rodriguez-Lopez, D.A. Environmental Impacts and Cost Overrun Derived from Adjustments of a Road Construction Project Setting. J. Clean. Prod. 2020, 256, 120731. [Google Scholar] [CrossRef]
  46. Chen, J.; Cai, B. AIIB Investment and Economic Development of India: The Case of the Gujarat Road Project. J. Risk Financ. Manag. 2024, 17, 64. [Google Scholar] [CrossRef]
  47. Love, P.; Sing, C.; Carey, B.; Kim, J. Estimating Construction Contingency: Accommodating the Potential for Cost Overruns in Road Construction Projects. J. Infrastruct. Syst. 2014, 21, 04014035. [Google Scholar] [CrossRef]
  48. Sánchez, O.; Castañeda, K.; Herrera, R.F.; Pellicer, E. Benefits of Building Information Modeling in Road Projects for Cost Overrun Factors Mitigation. In Proceedings of the Construction Research Congress 2022, Arlington, VA, USA, 9–12 March 2022. [Google Scholar]
  49. Mahamid, I.; Bruland, A. Cost Deviation in Road Construction Projects: The Case of Palestine. Constr. Econ. Build. 2012, 12, 58–71. [Google Scholar] [CrossRef]
  50. Bordat, C.; Labi, S.; McCullouch, B.; Sinha, K. An Analysis of Cost Overruns and Time Delays of INDOT Projects; Purdue University: West Lafayette, IN, USA, 2004. [Google Scholar]
  51. Roxas, N.; Chalermpong, S. Forecasting Inaccuracies in Transportation Projects in Selected South East Asian Countries. In Proceedings of the 16th Annual Conference of the Transportation Science Society of the Philippines, Manila, Philippines, 19 September 2008; Volume 9, p. 11. [Google Scholar]
  52. Rwakarehe, E.E.; Mfinanga, D.A. Effect of Inadequate Design on Cost and Time Overrun of Road Construction Projects in Tanzania. J. Constr. Eng. Proj. Manag. 2014, 4, 15–28. [Google Scholar] [CrossRef]
  53. Shrestha, P.P.; Pradhananga, N.; Mani, N. Correlating the Quantity and Bid Cost of Unit Price Items for Public Road Projects. KSCE J. Civ. Eng. 2014, 18, 1590–1598. [Google Scholar] [CrossRef]
  54. Regan, M.; Smith, J.; Love, P.E.D. Financing of Public Private Partnerships: Transactional Evidence from Australian Toll Roads. Case Stud. Transp. Policy 2017, 5, 267–278. [Google Scholar] [CrossRef]
  55. Global Infrastructure Outlook. Available online: https://www.oxfordeconomics.com/resource/global-infrastructure-outlook/ (accessed on 4 July 2024).
  56. Zafar, I.; Yousaf, T.; Ahmed, S. Evaluation of Risk Factors Causing Cost Overrun in Road Projects in Terrorism Affected Areas Pakistan—A Case Study. KSCE J. Civ. Eng. 2016, 20, 1613–1620. [Google Scholar] [CrossRef]
  57. Ammar, T.; Abdel-Monem, M.; El-Dash, K. Risk Factors Causing Cost Overruns in Road Networks. Ain Shams Eng. J. 2022, 13, 101720. [Google Scholar] [CrossRef]
  58. Ogbu, C.P.; Adindu, C.C. Direct Risk Factors and Cost Performance of Road Projects in Developing Countries: Contractors’ Perspective. J. Eng. Des. Technol. 2020, 18, 326–342. [Google Scholar] [CrossRef]
  59. Canales, F.A.; Mora, O.; Arrieta-Castro, M.; Moreno-Natera, A.; del Savio, A. Analysis of Delays and Cost Overruns of Road Construction Projects in the Colombian Caribbean Region. Bull. Geogr. Socio-Econ. Ser. 2023, 61, 59–70. [Google Scholar] [CrossRef]
  60. Global Data. Colombia Construction Market Size, Trends, and Forecasts by Sector—Commercial, Industrial, Infrastructure, Energy and Utilities, Institutional and Residential Market Analysis, 2024–2028; GlobalData Plc: London, UK, 2024. [Google Scholar]
  61. Carballo-Cruz, F. Boosting Public-Private Partnership in Infrastructure: PPP Expansion in Colombia. In The Emerald Handbook of Public-Private Partnerships in Developing and Emerging Economies: Perspectives on Public Policy, Entrepreneurship and Poverty; Emerald Group Publishing Ltd.: Leeds, UK, 2017; pp. 439–464. ISBN 9781787144934. [Google Scholar]
  62. Darsa, M.H.; Negash, B.T. Significant Factors Causing Delay of Ethiopian Road Construction Projects Performing by Foreign General Contactors. Int. J. Sustain. Constr. Eng. Technol. 2023, 14, 103–116. [Google Scholar] [CrossRef]
  63. Mahamid, I. Analysis of Schedule Deviations in Road Construction Projects and the Effects of Project Physical Characteristics. J. Financ. Manag. Prop. Constr. 2017, 22, 192–210. [Google Scholar] [CrossRef]
  64. Kivrak, S.; Baha, M.Y. Causes of Delay in Road Construction Projects in Afghanistan. J. Sci. Ind. Res. 2024, 83, 46–57. [Google Scholar] [CrossRef]
  65. Karimi, S.; Piroozfar, P. Exploring Causes of Delays in National Road and Highway Projects in Developing Construction Economy. J. Eng. Proj. Prod. Manag. 2022, 12, 137–148. [Google Scholar] [CrossRef]
  66. Mwamvani, H.D.J.; Amoah, C.; Ayesu-Koranteng, E. Causes of Road Projects’ Delays: A Case of Blantyre, Malawi. Built Environ. Proj. Asset Manag. 2022, 12, 293–308. [Google Scholar] [CrossRef]
  67. Le, C.; Wai Yaw, M.; David Jeong, H.; Choi, K. Comprehensive Evaluation of Influential Factors on Public Roadway Project Contract Time. J. Manag. Eng. 2021, 37, 04021044. [Google Scholar] [CrossRef]
  68. Khan, M.; Khan, A.; Khan, M.; Zeb, F.; Safdar, M.; Mustafa, K.; Shahzada, N. Significant Delaying Factors Affecting Time Overrun in Road Construction Projects in Abbottabad (Pakistan): Contractors Perspective. Abasyn J. Soc. Sci. 2016, 1, 220–230. [Google Scholar]
  69. Akhmadi, M.H.; Himawan, A.R. Determination of Financial Feasibility of Indonesia’s New Capital Road Construction Project Using Scenario Analysis. Plan. Malays. 2021, 19, 190–201. [Google Scholar] [CrossRef]
  70. Ovalle, O.R.; Correa-Cepeda, D.; Estrada-Cifuentes, J.P.; Mopan, Y.A. Analysis and Prioritisation of Critical Delay Factors in Construction Projects: A Colombian Case. Organ. Technol. Manag. Constr. Int. J. 2024, 16, 237–250. [Google Scholar] [CrossRef]
  71. Sanchez, O.; Castaneda, K.; Herrera, R.F.; Pellicer, E.; Almanza, L.; Cadavid, R. Cost Deviation Causes in Colombian Construction Projects: A Frequency and Severity Analysis. In Proceedings of the 2021 7th Congreso Internacional de Innovacion y Tendencias en Ingenieria, CONIITI 2021—Conference Proceedings, Bogotá, Colombia, 29 September–1 October 2021; Institute of Electrical and Electronics Engineers Inc.: New York, NY, USA, 2021. [Google Scholar]
  72. Qiao, Y.; Labi, S.; Fricker, J.D. Does Highway Project Bundling Policy Affect Bidding Competition? Insights from a Mixed Ordinal Logistic Model. Transp. Res. Part A Policy Pr. 2021, 145, 228–242. [Google Scholar] [CrossRef]
  73. Asaye, L.; Moriyani, M.A.; Le, C.; Le, T. Detecting Red-Flag Bidding Patterns in Low-Bid Procurement for Highway Projects with Pattern Mining. J. Manag. Eng. 2024, 40, 04023060. [Google Scholar] [CrossRef]
  74. Steffen, B.; Papakonstantinou, V. Mitigation of Political & Regulatory Risk in Infrastructure Projects Introduction and Landscape of Risk; World Economic Forum: Geneva, Switzerland, 2015. [Google Scholar]
  75. Arias, C.; Rengifo, D.; Serrano, M.; Perez, D.; Torrado, L. Analysis of the Qualifying Requirements for Public Procurement in Road Infrastructure Projects Terminated Abnormally after Being Convened: The Case of Valle Del Cauca (Colombia). Rev. Obras Publicas 2018, 165, 54–59. [Google Scholar]
  76. Bø, E.; Mjøsund, C. Use of GPS-Data to Improve Transport Solutions in a Cost and Environmental Perspective. Transp. Res. Interdiscip. Perspect. 2022, 13, 100557. [Google Scholar] [CrossRef]
  77. Ateş, B.; Eirgash, M.A. Proactive and Data-Driven Decision-Making Using Earned Value Analysis in Infrastructure Projects. Buildings 2025, 15, 2388. [Google Scholar] [CrossRef]
  78. Radman, K.; Jelodar, M.B.; Lovreglio, R.; Ghazizadeh, E.; Wilkinson, S. Real-Time Tracking and Analysis in Construction Projects: A RealCONs Framework. Adv. Eng. Inform. 2025, 67, 103511. [Google Scholar] [CrossRef]
  79. Liu, X.; Antwi-Afari, M.F.; Li, J.; Zhang, Y.; Manu, P. BIM, IoT, and GIS Integration in Construction Resource Monitoring. Autom. Constr. 2025, 174, 106149. [Google Scholar] [CrossRef]
  80. Castañeda, K.; Sánchez, O.; Peña, C.A.; Herrera, R.F.; Mejía, G. BIM-Lean Integration for Construction Scheduling of Road Intersections. Autom. Constr. 2025, 176, 106247. [Google Scholar] [CrossRef]
  81. Maurya, S.; Ateş, B.; Noori, A. Modified Adaptive-Weight Based-Multi Objective Aquila Optimizer for High-Efficiency Project Scheduling in Construction Projects. Asian J. Civ. Eng. 2025. [Google Scholar] [CrossRef]
  82. Ateş, B.; Maurya, S.; Eirgash, M.A.; Sharma, A. Modified Adaptive Weight-Based Multi-Objective Jaya Optimization Algorithm for Construction Time-Cost Trade-off Problems. Asian J. Civ. Eng. 2025. [Google Scholar] [CrossRef]
  83. Patil, A.S.; Agarwal, A.K.; Sharma, K.; Trivedi, M.K. Time-Cost Trade-off Optimization Model for Retrofitting Planning Projects Using MOGA. Asian J. Civ. Eng. 2024, 25, 3823–3833. [Google Scholar] [CrossRef]
  84. Baltaci, Y. Boosting Multi-Objective Aquila Optimizer with Opposition-Based Learning for Large-Scale Time–Cost Trade-off Problems. Asian J. Civ. Eng. 2025, 26, 2179–2188. [Google Scholar] [CrossRef]
  85. Al-Dahabreh, N.; Sayed, M.A.; Sarieddine, K.; Elhattab, M.; Khabbaz, M.J.; Atallah, R.F.; Assi, C. A Data-Driven Framework for Improving Public EV Charging Infrastructure: Modeling and Forecasting. IEEE Trans. Intell. Transp. Syst. 2024, 25, 5935–5948. [Google Scholar] [CrossRef]
  86. Ferster, C.; Nelson, T.; Manaugh, K.; Beairsto, J.; Laberee, K.; Winters, M. Developing a National Dataset of Bicycle Infrastructure for Canada Using Open Data Sources. Environ. Plan. B Urban Anal. City Sci. 2023, 50, 2543–2559. [Google Scholar] [CrossRef]
  87. Montalbán-Domingo, L.; García-Segura, T.; Sanz-Benlloch, A.; Pellicer, E.; Torres-Machi, C.; Molenaar, K. Assessing Social Performance of Construction Companies in Public-Works Procurement: Data Envelopment Analysis Based on the Benefit of the Doubt Approach. Environ. Impact Assess. Rev. 2022, 96, 106844. [Google Scholar] [CrossRef]
  88. Sandoval, R.; Van Geffen, C.; Wilbur, M.; Hall, B.; Dubey, A.; Barbour, W.; Work, D.B. Data Driven Methods for Effective Micromobility Parking. Transp. Res. Interdiscip. Perspect. 2021, 10, 100368. [Google Scholar] [CrossRef]
  89. Pappers, J.; Keserü, I.; De Wilde, L. Evaluating Citizen Science Data: A Citizen Observatory to Measure Cyclists’ Waiting Times. Transp. Res. Interdiscip. Perspect. 2022, 14, 100624. [Google Scholar] [CrossRef]
  90. Gómez-Cabrera, A.; Cortes-Rey, J.S.; Sanchez, O.; Felizzola, H.; Gomez, C. Analyzing Open Data Quality and Trends in Public Procurement Platform amid the Digital Revolution. In Proceedings of the 28th International Congress on Project Management and Engineering, Jaén, Spain, 3–4 July 2024. [Google Scholar]
  91. Wang, A.X.; Chukova, S.S.; Sporle, A.; Milne, B.J.; Simpson, C.R.; Nguyen, B.P. Enhancing Public Research on Citizen Data: An Empirical Investigation of Data Synthesis Using Statistics New Zealand’s Integrated Data Infrastructure. Inf. Process Manag. 2024, 61, 103558. [Google Scholar] [CrossRef]
  92. Colombia Compra Eficiente SECOP I. Available online: https://www.colombiacompra.gov.co/secop/secop-i (accessed on 11 June 2024).
  93. Colombia Compra Eficiente SECOP II. Available online: https://www.colombiacompra.gov.co/secop/secop-ii (accessed on 11 June 2024).
  94. Gómez-Cabrera, A. Identification of Factors Generating Time and Cost Deviation in Construction Projects: A Case Study in Rural Roads in Colombia. Bachelor’s Thesis, Universidad de los Andes, Bogotá, Colombia, 2021. [Google Scholar]
  95. MacFarland, T.W.; Yates, J.M. Kruskal–Wallis H-Test for Oneway Analysis of Variance (ANOVA) by Ranks. In Introduction to Nonparametric Statistics for the Biological Sciences Using R; Springer International Publishing: Cham, Switzerland, 2016; pp. 177–211. [Google Scholar]
  96. Johnson, R.W. Alternate Forms of the One-Way ANOVA F and Kruskal–Wallis Test Statistics. J. Stat. Data Sci. Educ. 2022, 30, 82–85. [Google Scholar] [CrossRef]
  97. Yu, H.; Hutson, A.D. A Robust Spearman Correlation Coefficient Permutation Test. Commun. Stat. Theory Methods 2024, 53, 2141–2153. [Google Scholar] [CrossRef]
  98. Hamdan, M.M.; Thneibat, M.; Hyari, K. Predicting Cost Overrun in Construction Projects Using Machine Learning Algorithms: The Case of Jordan. Eng. Constr. Archit. Manag. 2025. [Google Scholar] [CrossRef]
  99. Mostofi, F.; Toğan, V.; Ayözen, Y.E.; Behzat Tokdemir, O. Predicting the Impact of Construction Rework Cost Using an Ensemble Classifier. Sustainability 2022, 14, 14800. [Google Scholar] [CrossRef]
  100. Adedokun, O.; Egbelakin, T.; Omotayo, T. Random Forest and Path Diagram Taxonomies of Risks Influencing Higher Education Construction Projects. Int. J. Constr. Manag. 2024, 24, 66–74. [Google Scholar] [CrossRef]
  101. Shoar, S.; Chileshe, N.; Edwards, J.D. Machine Learning-Aided Engineering Services’ Cost Overruns Prediction in High-Rise Residential Building Projects: Application of Random Forest Regression. J. Build. Eng. 2022, 50, 104102. [Google Scholar] [CrossRef]
  102. Wu, X.; Liu, H.; Zhang, L.; Skibniewski, M.J.; Deng, Q.; Teng, J. A Dynamic Bayesian Network Based Approach to Safety Decision Support in Tunnel Construction. Reliab. Eng. Syst. Saf. 2015, 134, 157–168. [Google Scholar] [CrossRef]
  103. Zhang, L.; Wu, X.; Skibniewski, M.J.; Zhong, J.; Lu, Y. Bayesian-Network-Based Safety Risk Analysis in Construction Projects. Reliab. Eng. Syst. Saf. 2014, 131, 29–39. [Google Scholar] [CrossRef]
  104. Hashemi, S.J.; Khan, F.; Ahmed, S. Multivariate Probabilistic Safety Analysis of Process Facilities Using the Copula Bayesian Network Model. Comput. Chem. Eng. 2016, 93, 128–142. [Google Scholar] [CrossRef]
  105. Sierra, L.A.; Yepes, V.; García-Segura, T.; Pellicer, E. Bayesian Network Method for Decision-Making about the Social Sustainability of Infrastructure Projects. J. Clean. Prod. 2018, 176, 521–534. [Google Scholar] [CrossRef]
  106. Delikhoon, M.; Habibi, E.; Zarei, E.; Valdez Banda, O.A.; Faridan, M. Towards Decision-Making Support for Complex Socio-Technical System Safety Assessment: A Hybrid Model Combining FRAM and Dynamic Bayesian Networks. Process Saf. Environ. Prot. 2024, 187, 776–791. [Google Scholar] [CrossRef]
  107. Khodakarami, V.; Abdi, A. Project Cost Risk Analysis: A Bayesian Networks Approach for Modeling Dependencies between Cost Items. Int. J. Proj. Manag. 2014, 32, 1233–1245. [Google Scholar] [CrossRef]
  108. Orak, N.H.; Smail, L. A Bayesian Network Model to Integrate Blue-Green and Gray Infrastructure Systems for Different Urban Conditions. J. Environ. Manag. 2025, 375, 124293. [Google Scholar] [CrossRef]
  109. Wei, X.; Dong, Y. A Hybrid Approach Combining Bayesian Networks and Logistic Regression for Enhancing Risk Assessment. Sci. Rep. 2025, 15, 26802. [Google Scholar] [CrossRef]
  110. Mahmood, Y.; Yasir, N.; Yodo, N.; Huang, Y.; Wu, D.; McCann, R.A. Comprehensive Risk Assessment of Power Grids Using Fuzzy Bayesian Networks Through Expert Elicitation: A Technical Analysis. Algorithms 2025, 18, 321. [Google Scholar] [CrossRef]
  111. Colombia Compra Eficiente Colombia Compra Eficiente—Agencia Nacional de Contratación Pública. Available online: https://www.colombiacompra.gov.co/ (accessed on 28 September 2025).
  112. Larose, D.T.; Larose, C.D. Wiley Series on Methods and Applications in Data Mining. In Data Mining and Predictive Analytics; Wiley Series; Wiley: Oxford, UK, 2015; p. 794. [Google Scholar]
  113. R Core Team. The R Project for Statistical Computing. Available online: https://www.r-project.org/ (accessed on 23 July 2024).
  114. Heumann, C.; Schomaker, M.S. Introduction to Statistics and Data Analysis; Springer International Publishing: Cham, Switzerland, 2016; ISBN 978-3-319-46160-1. [Google Scholar]
  115. Gatignon, H. Introduction. In Statistical Analysis of Management Data; Springe: New York, NY, USA, 2010; pp. 1–8. [Google Scholar][Green Version]
  116. Goos, P.; Meintrup, D. Statistics with JMP; Wiley: Oxford, UK, 2016. [Google Scholar][Green Version]
  117. Kennedy-Shaffer, L. Before p < 0.05 to Beyond p < 0.05: Using History to Contextualize p-Values and Significance Testing. Am. Stat. 2019, 73, 82–90. [Google Scholar] [CrossRef]
  118. Breiman, L. Random Forests. Mach. Learn. 2001, 45, 5–32. [Google Scholar] [CrossRef]
  119. James, G.; Witten, D.; Hastie, T.; Tibshirani, R. An Introduction to Statistical Learning; Springer: New York, NY, USA, 2013. [Google Scholar]
  120. Grömping, U. Variable Importance Assessment in Regression: Linear Regression versus Random Forest Linked. Am. Stat. 2009, 63, 308–319. [Google Scholar] [CrossRef]
  121. Gransberg, D.D.; Villarreal-Buitrago, M. Construction Project Performance Metrics. In Proceedings of the Annual Conference of AACE International, Portland, OR, USA, 23–25 June 2002. [Google Scholar]
  122. Flyvbjerg, B.; Holm, M.S.; Buhl, S. Underestimating Costs in Public Works Projects: Error or Lie? J. Am. Plan. Assoc. 2002, 68, 279–295. [Google Scholar] [CrossRef]
  123. Huo, T.; Ren, H.; Cai, W.; Shen, G.Q.; Liu, B.; Zhu, M.; Wu, H. Measurement and Dependence Analysis of Cost Overruns in Megatransport Infrastructure Projects: Case Study in Hong Kong. J. Constr. Eng. Manag. 2018, 144, 05018001. [Google Scholar] [CrossRef]
  124. Flyvbjerg, B.; Holm, M.K.S.; Buhl, S.L. How Common and How Large Are Cost Overruns in Transport Infrastructure Projects? Transp. Rev. 2003, 23, 71–88. [Google Scholar] [CrossRef]
  125. Bhargava, A.; Anastasopoulos, P.; Labi, S.; Sinha, K.; Mannering, F. Three-Stage Least-Squares Analysis of Time and Cost Overruns in Construction Contracts. J. Constr. Eng. Manag. 2010, 136, 1207–1218. [Google Scholar] [CrossRef]
  126. Federal Highway Administration. Alternative Contracting Method Performance in US Highway Construction; Federal Highway Administration: Washington, DC, USA, 2018.
  127. Bucciol, A.; Chillemi, O.; Palazzi, G. Cost Overrun and Auction Format in Small Size Public Works. Eur. J. Polit. Econ. 2013, 30, 35–42. [Google Scholar] [CrossRef]
  128. Musarat, M.A.; Alaloul, W.S.; Liew, M.S. Impact of Inflation Rate on Construction Projects Budget: A Review. Ain Shams Eng. J. 2021, 12, 407–414. [Google Scholar] [CrossRef]
  129. Milosavljević, M.; Dobrota, M.; Milanović, N. A New Approach to the Evaluation of Public Procurement Efficiency among European Countries. Eur. Rev. 2019, 27, 246–259. [Google Scholar] [CrossRef]
  130. Gómez-Cabrera, A.; Gutierrez-Bucheli, L.; Muñoz, S. Causes of Time and Cost Overruns in Construction Projects: A Scoping Review. Int. J. Constr. Manag. 2023, 24, 1107–1125. [Google Scholar] [CrossRef]
  131. Samarghandi, H.; Tabatabaei, S.M.M.; Taabayan, P.; Hashemi, A.M.; Willoughby, K. Studying the Reasons for Delay and Cost Overrun in Construction Projects: The Case of Iran. J. Constr. Dev. Ctries. 2016, 21, 51–84. [Google Scholar] [CrossRef]
  132. Catalão, F.P.; Cruz, C.O.; Sarmento, J.M. The Determinants of Cost Deviations and Overruns in Transport Projects, an Endogenous Models Approach. Transp. Policy 2019, 74, 224–238. [Google Scholar] [CrossRef]
  133. Mahamid, I.; Bruland, A.; Dmaidi, N. Causes of Delay in Road Construction Projects. J. Manag. Eng. 2012, 28, 300–310. [Google Scholar] [CrossRef]
  134. Shane, J.S.; Molenaar, K.R.; Anderson, S.; Schexnayder, C. Construction Project Cost Escalation Factors. J. Manag. Eng. 2009, 25, 221–229. [Google Scholar] [CrossRef]
  135. Oh, J.; Touran, A.; D’Angelo, D.; Clark, T.; Fisher, C.; Gaskins, C.; Ashuri, B. Machine Learning–Enhanced Recurrent Event Modeling for Change Order Recurrence in Highway Construction. J. Manag. Eng. 2025, 41, 04025032. [Google Scholar] [CrossRef]
  136. Issa, A.; Bdair, R.; Abu-Eisheh, S. Assessment of Compliance to Planned Cost and Time for Implemented Municipal Roads Projects in Palestine. Ain Shams Eng. J. 2022, 13, 101578. [Google Scholar] [CrossRef]
  137. Meeampol, S.; Ogunlana, S.O. Factors Affecting Cost and Time Performance on Highway Construction Projects: Evidence from Thailand. J. Financ. Manag. Prop. Constr. 2006, 11, 3–20. [Google Scholar] [CrossRef]
  138. Mali, A.S.; Kolhe, A.; Gorde, P.; Kolekar, A.; Umbrajkar, A.; Solepatil, S.; Zare, K. Application of Artificial Intelligence and Machine Learning in Construction Project Management: A Comparative Study of Predictive Models. Asian J. Civ. Eng. 2025, 26, 2671–2686. [Google Scholar] [CrossRef]
  139. Kumaraswamy, M.M.; Chan, D.W.M. Determinants of Construction Duration. Constr. Manag. Econ. 1995, 13, 209–217. [Google Scholar] [CrossRef]
  140. Park, Y.; Papadopoulou, T.C. Causes of Cost Overruns in Transport Infrastructure Projects in Asia. Built Environ. Proj. Asset Manag. 2012, 2, 195–216. [Google Scholar] [CrossRef]
  141. Flyvbjerg, B.; Skamris Holm, M.K.; Buhl, S.L. What Causes Cost Overrun in Transport Infrastructure Projects? Transp. Rev. 2004, 24, 3–18. [Google Scholar] [CrossRef]
  142. Cantarelli, C.C.; Molin, E.J.E.; van Wee, B.; Flyvbjerg, B. Characteristics of Cost Overruns for Dutch Transport Infrastructure Projects and the Importance of the Decision to Build and Project Phases. Transp. Policy 2012, 22, 49–56. [Google Scholar] [CrossRef]
  143. Khair, K.; Mohamed, Z.; Mohammad, R.; Farouk, H.; Ahmed, M.E. A Management Framework to Reduce Delays in Road Construction Projects in Sudan. Arab. J. Sci. Eng. 2018, 43, 1925–1940. [Google Scholar] [CrossRef]
  144. El-Maaty, A.E.A.; El-Kholy, A.M.; Akal, A.Y. Modeling Schedule Overrun and Cost Escalation Percentages of Highway Projects Using Fuzzy Approach. Eng. Constr. Archit. Manag. 2017, 24, 809–827. [Google Scholar] [CrossRef]
  145. Kapote, M.; Patil, P.; Pimplikar, S. Effective Pre-Qualification Systems—Are They Essential for Minimising Delays on Road Projects? Organ. Technol. Manag. Constr. 2023, 15, 213–220. [Google Scholar] [CrossRef]
  146. Anastasopoulos, P.C.; Labi, S.; Bhargava, A.; Mannering, F.L. Empirical Assessment of the Likelihood and Duration of Highway Project Time Delays. J. Constr. Eng. Manag. 2012, 138, 390–398. [Google Scholar] [CrossRef]
  147. Odeck, J. Cost Overruns in Road Construction—What Are Their Sizesand Determinants? Transp. Policy 2004, 11, 43–53. [Google Scholar] [CrossRef]
Figure 1. Research method stages.
Figure 1. Research method stages.
Buildings 15 03739 g001
Figure 2. Boxplot for dependent variables: (a) cost deviation; (b) schedule deviation.
Figure 2. Boxplot for dependent variables: (a) cost deviation; (b) schedule deviation.
Buildings 15 03739 g002
Figure 3. Independent categorical factors.
Figure 3. Independent categorical factors.
Buildings 15 03739 g003
Figure 4. Boxplot of Cost deviation vs. Process type.
Figure 4. Boxplot of Cost deviation vs. Process type.
Buildings 15 03739 g004
Figure 5. Top 5 variables according to the random forest model for cost deviation.
Figure 5. Top 5 variables according to the random forest model for cost deviation.
Buildings 15 03739 g005
Figure 6. Top 5 variables according to the random forest model for schedule deviation.
Figure 6. Top 5 variables according to the random forest model for schedule deviation.
Buildings 15 03739 g006
Table 1. Independent factors.
Table 1. Independent factors.
FactorTypeDescriptionReference
Process typeCategoricalIt describes the type of process or contract that the tender process developed: Abbreviated selection, direct contract, or public bidding.[16]
Year of contract signing/date of contract subscriptionCategoricalThe date on which the contract is entered into[123]
Type of projectCategoricalIt categorizes the type of road infrastructure project that has been executed: new construction or maintenance. [124]
Contractor typeCategoricalIt describes the modality in which the entity that won the tender participated, such as a consortium, an individual, a company, or others.[16]
RegionCategoricalIt describes the regions where the contract was executed: Andina, Pacifica, Caribe, Orinoquía, and Amazonia.[16]
Estimated cost (MS *)NumericalIt describes the value of the tender[125]
Contract value (MS *)NumericalIt describes the amount bid by the contractor winning the tender.[126]
Additional cost (MS *)NumericalIt outlines the additional costs associated with the contract.[127]
Final cost (MS *)NumericalIt describes the final value of the contract after it has been executed.[127]
Original duration (Days)NumericalIt describes the initial contractual terms of the contract. [126]
Additional time (Days)NumericalIt describes the additional time in the contractual term.[127]
Time suspended (%)NumericalIt describes the duration of time the contract was suspended in relation to its original duration as a percentage of the original duration.[16]
Final durationNumericalIt describes the final term once the contract has been executed.[16]
Project intensityNumericalThe ratio between the estimated cost and the original deadline[127]
Award growthNumericalThe ratio between the difference in contract value and the estimated cost[127]
Number of biddersNumericalIt describes the number of bidders who participated in the tender process.[128]
Number of valid biddersNumericalIt describes the number of participants with valid proposals after evaluation.[128]
* MS: Colombia’s legal minimum wages.
Table 2. Independent numerical factors.
Table 2. Independent numerical factors.
VariableMinMaxMeanMedian
Estimated cost (MS *)10.2011,166.502327.801627.00
Contract value (MS *)10.2010,957.002302.901626.90
Additional cost (MS *)0.003577.20226.800.00
Final cost (MS *)10.2014,534.102536.501735.40
Original duration (Days)11.00480.00167.50150.00
Additional time (Days)0.00630.0073.1230.00
Time suspended (%)0.00600.0035.210.00
Final duration (Days)15.001245.00290.90240.00
Project intensity0.6877.5015.5611.58
Award growth0.0020.740.850.00
Number of bidders1.0068.007.501.00
Number of valid bidders1.0050.003.981.00
* MS: Colombia’s legal minimum wages.
Table 3. Significant Spearman correlations for cost deviation.
Table 3. Significant Spearman correlations for cost deviation.
VariableSpearman Rho
Additional cost0.89
Final cost0.31
Bidders0.31
Award growth0.31
Project intensity0.27
Additional time0.26
Estimated cost0.21
Contract value0.20
Valid bidders0.19
Table 4. Significant Spearman correlations for schedule deviation.
Table 4. Significant Spearman correlations for schedule deviation.
VariableSpearman Rho
Additional time0.77
Time suspended0.53
Final duration0.45
Additional cost0.33
Project intensity0.32
Original duration−0.28
Bidders0.22
Final cost0.19
Contract value0.17
Estimated cost0.17
Table 5. Significant categorical factors for cost deviation.
Table 5. Significant categorical factors for cost deviation.
VariableCategoriesMinMaxMedianMean
Process typeDirect Contract00.0900.01
Others (Abbreviated selection—Public bidding)0.000.750.000.11
Project typeMaintenance0.000.750.000.08
New Construction0.000.500.000.12
Contractor typeOthers0.000.090.000.01
(Individual—Consortium—Company)0.000.370.000.10
Table 6. Significant categorical factors for schedule deviation.
Table 6. Significant categorical factors for schedule deviation.
VariableCategoriesMinMaxMedianMean
Process typeDirect Contract0.002.340.110.53
Others (Abbreviated selection—Public bidding)0.0012.730.671.09
Table 7. Discretization of independent variables.
Table 7. Discretization of independent variables.
VariableCategories
Project intensity[0.68, 19.80)–[19.80, 77.50]
Original duration[11.00, 174.00)–[174.00, 480.00]
Award growth[0.00, 10.30)–[10.30, 20.74]
Estimated cost[10.20–3760.00)–(3760.00–11,166.50]
Table 8. Bayesian network for cost deviation and project intensity.
Table 8. Bayesian network for cost deviation and project intensity.
Cost DeviationProject Intensity
[0.68–19.80)[19.8–77.5]
No73.53%42.55%
Yes26.47%57.45%
Total100%100%
Table 9. Bayesian network for cost deviation, project intensity, and original duration [11, 174).
Table 9. Bayesian network for cost deviation, project intensity, and original duration [11, 174).
Cost DeviationProject Intensity
[0.68–19.80)[19.8–77.5]
No69.23%41.38%
Yes30.77%58.62%
Total100%100%
Table 10. Bayesian network for cost deviation, project intensity, and original duration [174, 480].
Table 10. Bayesian network for cost deviation, project intensity, and original duration [174, 480].
Cost DeviationProject Intensity
[0.68–19.80)[19.8–77.5]
No78.00%44.44%
Yes22.00%55.56%
Total100%100%
Table 11. Bayesian network results for schedule deviation and time suspended.
Table 11. Bayesian network results for schedule deviation and time suspended.
Cost DeviationTime Suspended
[0–133)[133, 600)
No21.59%0.00%
Yes78.41%100.00%
Total100%100%
Disclaimer/Publisher’s Note: The statements, opinions and data contained in all publications are solely those of the individual author(s) and contributor(s) and not of MDPI and/or the editor(s). MDPI and/or the editor(s) disclaim responsibility for any injury to people or property resulting from any ideas, methods, instructions or products referred to in the content.

Share and Cite

MDPI and ACS Style

Gómez-Cabrera, A.; Cortés, S.; Rojas, J.; Sánchez, O.; Torres, A. Data-Driven Analysis of Contracting Process Impact on Schedule and Cost Performance in Road Infrastructure Projects in Colombia. Buildings 2025, 15, 3739. https://doi.org/10.3390/buildings15203739

AMA Style

Gómez-Cabrera A, Cortés S, Rojas J, Sánchez O, Torres A. Data-Driven Analysis of Contracting Process Impact on Schedule and Cost Performance in Road Infrastructure Projects in Colombia. Buildings. 2025; 15(20):3739. https://doi.org/10.3390/buildings15203739

Chicago/Turabian Style

Gómez-Cabrera, Adriana, Sebastián Cortés, Juan Rojas, Omar Sánchez, and Andrés Torres. 2025. "Data-Driven Analysis of Contracting Process Impact on Schedule and Cost Performance in Road Infrastructure Projects in Colombia" Buildings 15, no. 20: 3739. https://doi.org/10.3390/buildings15203739

APA Style

Gómez-Cabrera, A., Cortés, S., Rojas, J., Sánchez, O., & Torres, A. (2025). Data-Driven Analysis of Contracting Process Impact on Schedule and Cost Performance in Road Infrastructure Projects in Colombia. Buildings, 15(20), 3739. https://doi.org/10.3390/buildings15203739

Note that from the first issue of 2016, this journal uses article numbers instead of page numbers. See further details here.

Article Metrics

Back to TopTop