The Driving Mechanisms of Traditional Villages’ Spatiotemporal Distribution in Fujian, China: Unraveling the Interplay of Economic, Demographic, Cultural, and Natural Factors
Abstract
1. Introduction
1.1. Literature Review: Theoretical Progress, Methodological Limitations, and Knowledge Gaps
1.2. Research Objectives and Core Question
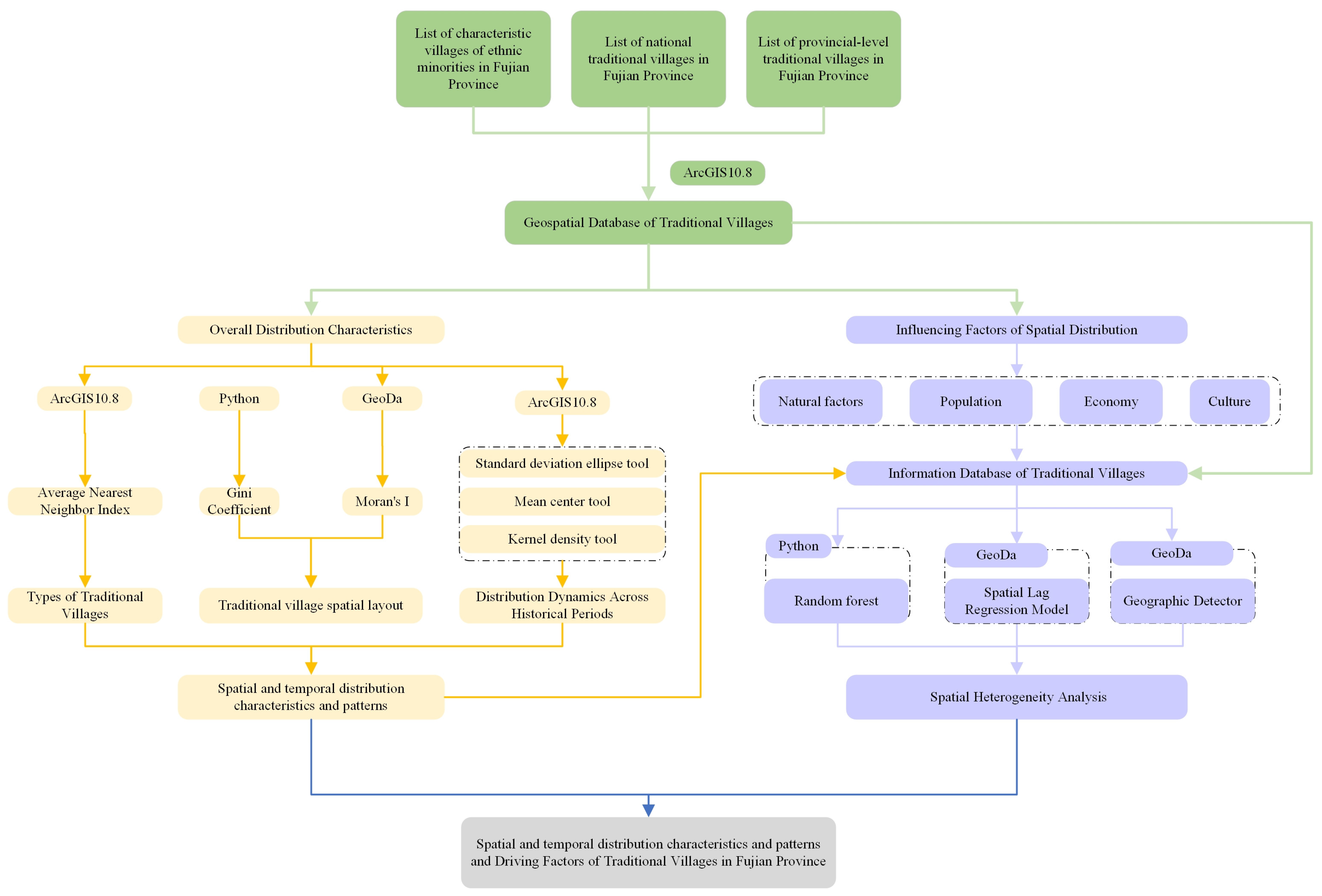
2. Materials and Methods
2.1. Study Area
2.2. Data Sources and Processing
2.3. Research Methodology Framework
2.3.1. Prefoundation: Multi-Source Data Integration and Geodatabase Construction
2.3.2. Quantification of Spatial and Temporal Distribution Characteristics
Average Nearest Neighbor Index (NNI)
Gini Coefficient
Moran’s I
Kernel Density Estimation Method (KDE)
Standard Deviation Ellipse
Buffer Zone Analysis
2.3.3. Python: Core Driving Variable Screening
2.3.4. Quantifying the Driver Strength of Core Factors
2.3.5. Revealing the Multifactorial Coupling Driving Mechanism
3. Results
3.1. Spatial and Temporal Distribution Characteristics
3.1.1. Types of FTVLGS
3.1.2. Spatial Layout
3.1.3. Diachronic Spatial Heterogeneity of FTVLGS: Distribution Dynamics Across Historical Periods
3.2. Geospatial Determinants of FTVLGS: A Multidimensional Drivers Analysis
3.2.1. Natural Factor
Elevation and Slope
- Low-gradient zones (Grades 1–2): 233 villages (18.04%), predominantly in coastal alluvial plains;
- Moderate slopes (Grade 3): 391 villages (30.31%), characteristic of foothill transitional ecotones;
- Steep terrain (Grade 4): 459 villages (35.58%), forming the primary settlement belt;
- Extreme gradients (Grade 5): 209 villages (16.20%), limited to constrained mountain niches.
- Lowland nuclei (n = 481, 37.11%): Higher mean buffer slopes indicate villages centered in valley bottoms surrounded by steeper peripheries;
- Upland cores (n = 467, 36.03%): Lower buffer slopes suggest ridge-top settlements with descending slope gradients;
- Planar habitation (n = 344, 26.55%): Negligible slope differential denotes terrace-optimized flatland villages.
River Systems
- Subsistence optimization: Direct water access for irrigation and domestic use;
- Transport facilitation: Riverine navigation supporting regional connectivity;
- Microclimate regulation: Riparian thermal buffering and humidity moderation.
- Coastal settlements (n = 27): Seawater utilization via evaporation ponds and filtration systems;
- Upland communities (n = 12): Groundwater exploitation through stepped well architectures.
Temperature and Rainfall
Ecological Environment
3.2.2. Population and Economy
Population and Ethnicity
Urbanization Rate
Economic Development
Transportation and Infrastructure
Tourism Resource Intensity (TRI)
- High-intensity tourism zones (KDE > 1.54/km2) in Zhangzhou, Xiamen, and Putian exhibit depressed traditional village densities (12.7 villages/100 km2, compared to the provincial average of 18.3 villages/100 km2).
- Moderate-intensity tourism clusters (KDE 0.82–1.54/km2) demonstrate optimal synergy, containing 86.3% of the total within their buffers—suggesting untapped culture–tourism complementarity.
- Conservation pressures: Mature tourism development in coastal cities accelerates the fragmentation of vernacular landscapes.
- Resource underutilization: Inland villages retain more intact traditional architecture but lack essential tourism infrastructure.
3.2.3. History and Culture
- High-HCI zones (≥2.86 units/km2) contain merely 12.3% of villages;
- Moderate-HCI belts (1.24–2.85 units/km2) host 63.7% of settlements;
- Low-HCI areas (1.24 units/km2) account for 24.0% of villages.
3.2.4. Analysis of Spatial Heterogeneity
Random Forest Model
The Spatial Lag Regression Model
Earth Probe Results
- Single-factor testing
- 2.
- Interaction detection
4. Discussion
4.1. Core Findings and Theoretical Dialog with Previous Studies
4.2. Universal Applicability and International Promotion Pathways
4.3. Policy Implications, Implementation Challenges, and Success Measures
4.3.1. Tiered Conservation Zoning and Implementation Pathways
4.3.2. Coordinated Regional Development and Tourism Integration
4.3.3. International Policy Transfer and Local Adaptation
4.4. Limitations and Future Research Directions
5. Conclusions
Author Contributions
Funding
Data Availability Statement
Acknowledgments
Conflicts of Interest
Abbreviations
| Abbreviation | Full Form |
| TVLGS | Traditional Villages |
| NDTVs | Nationally Designated TVLGS |
| PLTVs | Provincial-Level Traditional Villages |
| FTVLGS | Fujian’s Traditional Villages |
| TRI | Tourism Resource Intensity |
| pcGRP | Gross Regional Product per Capita |
| HCI | Historical–Cultural Intensity |
References
- Wu, C.; Chen, M.; Zhou, L.; Liang, X.; Wang, W. Identifying the Spatiotemporal Patterns of Traditional Villages in China: A Multiscale Perspective. Land 2020, 9, 449. [Google Scholar] [CrossRef]
- Liu, J.; Fang, Y.; Wang, G.; Liu, B.; Wang, R. The aging of farmers and its challenges for labor-intensive agriculture in China: A perspective on farmland transfer plans for farmers’ retirement. J. Rural Stud. 2023, 100, 103013. [Google Scholar] [CrossRef]
- Lin, Z.; Liang, Y.; Liu, X. Study on spatial form evolution of traditional villages in Jiuguan under the influence of historic transportation network. Herit. Sci. 2024, 12, 29. [Google Scholar] [CrossRef]
- Gocer, O.; Boyacioglu, D.; Karahan, E.E.; Shrestha, P. Cultural tourism and rural community resilience: A framework and its application. J. Rural Stud. 2024, 107, 103238. [Google Scholar] [CrossRef]
- Sirror, H. Lessons Learned from the Past: Tracing Sustainable Strategies in the Architecture of Al-Ula Heritage Village. Sustainability 2024, 16, 5463. [Google Scholar] [CrossRef]
- Zhou, Z.X.; Jia, Z.Y.; Wang, N.; Fang, M. Sustainable Mountain Village Construction Adapted to Livelihood, Topography, and Hydrology: A Case of Dong Villages in Southeast Guizhou, China. Sustainability 2018, 10, 4619. [Google Scholar] [CrossRef]
- Ma, J.; Wu, W.C.; Hou, T.T. Research on the Ecological Concept of Traditional Village Tourism Sustainable Development. In Proceedings of the 2017 6th International Conference on Energy and Environmental Protection (ICEEP 2017), Zhuhai, China, 29–30 June 2017. [Google Scholar]
- Chen, Y.L.; Huang, L.P.; Lu, Q. Sustainability-based Study on the Development of Human Settlement in Traditional Villages. In Proceedings of the 3rd Annual International Workshop on Materials Science and Engineering (IWMSE2017), Guangzhou, China, 8–10 September 2017. [Google Scholar]
- Yang, X.; Pu, F. Clustered and dispersed: Exploring the morphological evolution of traditional villages based on cellular automaton. Herit. Sci. 2022, 10, 133. [Google Scholar] [CrossRef]
- Long, T.; Isik, C.; Yan, J.; Zhong, Q. Promoting the sustainable development of traditional villages: Exploring the comprehensive assessment, spatial and temporal evolution, and internal and external impacts of traditional village human settlements in hunan province. Heliyon 2024, 10, e32439. [Google Scholar] [CrossRef]
- Zhao, Q.; Jiang, G.; Zhou, T.; Ma, W.; Yang, Y. Developing an Evaluation System Suitable for Coastal Rural Houses’ Characteristic Style and Its Inspiration for Rural Revitalization: Case Study of Rongcheng in Shandong Province. Int. J. Environ. Res. Public Health 2023, 20, 3010. [Google Scholar] [CrossRef]
- Li, D.; Gao, X.; Lv, S.; Zhao, W.; Yuan, M.; Li, P. Spatial Distribution and Influencing Factors of Traditional Villages in Inner Mongolia Autonomous Region. Buildings 2023, 13, 2807. [Google Scholar] [CrossRef]
- Zhu, C.; Li, R.; Luo, J.; Li, X.; Du, J.; Ma, J.; Hou, C.; Zeng, W. Research on Evaluating the Characteristics of the Rural Landscape of Zhanqi Village, Chengdu, China, Based on Oblique Aerial Photography by Unmanned Aerial Vehicles. Sustainability 2024, 16, 5151. [Google Scholar] [CrossRef]
- Gao, W.; Zhuo, X.; Xiao, D. Spatial patterns, factors, and ethnic differences: A study on ethnic minority villages in Yunnan, China. Heliyon 2024, 10, e27677. [Google Scholar] [CrossRef]
- Feng, X.; Hu, M.; Somenahalli, S.; Bian, X.; Li, M.; Zhou, Z.; Li, F.; Wang, Y. A Study of Spatio-Temporal Differentiation Characteristics and Driving Factors of Shaanxi Province’s Traditional Heritage Villages. Sustainability 2023, 15, 7797. [Google Scholar] [CrossRef]
- Yin, X.; Han, X.; Jung, T. Analysis of spatial perception and the influencing factors of attractions in Southwest China’s ethnic minority areas: The case of Dali Bai Autonomous Prefecture. PLoS ONE 2023, 18, 0285141. [Google Scholar] [CrossRef] [PubMed]
- Li, B.; Lu, Y.; Li, Y.; Zuo, H.; Ding, Z. Research on the Spatiotemporal Distribution Characteristics and Accessibility of Traditional Villages Based on Geographic Information Systems-A Case Study of Shandong Province, China. Land 2024, 13, 1049. [Google Scholar] [CrossRef]
- Liu, P.; Zeng, C.; Liu, R. Environmental adaptation of traditional Chinese settlement patterns and its landscape gene mapping. Habitat Int. 2023, 135, 102828. [Google Scholar] [CrossRef]
- Shao, L.; Sun, J.Q. Identification of historic building “genes” based on deep learning: A case study on Chinese baroque architecture in Harbin, China. Herit. Sci. 2023, 11, 241. [Google Scholar] [CrossRef]
- Liu, W.; Xue, Y.; Shang, C. Spatial distribution analysis and driving factors of traditional villages in Henan province: A comprehensive approach via geospatial techniques and statistical models. Herit. Sci. 2023, 11, 185. [Google Scholar] [CrossRef]
- Xia, S.; Chen, H.; Zhang, J. Spatial autocorrelation analysis of the dynamic evolution of ecological land use and thermal environment in urban agglomerations based on ArcGIS-GeoDa-A case study of urban agglomerations in central Shanxi. China Environ. Sci. 2023, 9. [Google Scholar] [CrossRef]
- Chen, Z.; Yang, H.; Lin, Y.; Xie, J.; Xie, Y.; Ding, Z. Exploring the association between the built environment and positive sentiments of tourists in traditional villages in Fuzhou, China. Ecol. Inform. 2024, 80, 102465. [Google Scholar] [CrossRef]
- Su, H.; Wang, Y.; Zhang, Z.; Dong, W. Characteristics and Influencing Factors of Traditional Village Distribution in China. Land 2022, 11, 1631. [Google Scholar] [CrossRef]
- Jia, A.; Yun, X.; Zheng, X.; Wen, X.; Liang, X.; Yun, Y. Towards Sustainable Rural Revitalization: A Multidimensional Evaluation of Rural Vitality in China’s Traditional Villages. Sustainability 2024, 16, 5408. [Google Scholar] [CrossRef]
- Bi, S.; Du, J.; Tian, Z.; Zhang, Y. Investigating the spatial distribution mechanisms of traditional villages from the human geography region: A case study of Jiangnan, China. Ecol. Inform. 2024, 81, 102649. [Google Scholar] [CrossRef]
- Jiang, G.; Zhang, Y.; Li, C.; Xu, Q.; Yu, X. Mixed-method study of the etiquette and custom cultural activity space and its construction wisdom in Bubeibu traditional Village, Yuxian County, China. J. Asian Archit. Build. Eng. 2023, 36, 2100–2114. [Google Scholar] [CrossRef]
- Gao, X.; Li, Z.; Sun, X. Relevance between Tourist Behavior and the Spatial Environment in Huizhou Traditional Villages-A Case Study of Pingshan Village, Yi County, China. Sustainability 2023, 15, 5016. [Google Scholar] [CrossRef]
- Huang, Y.; Zhang, Z.; Fei, J.; Chen, X. Optimization Strategies of Commercial Layout of Traditional Villages Based on Space Syntax and Space Resistance Model: A Case Study of Anhui Longchuan Village in China. Buildings 2023, 13, 1016. [Google Scholar] [CrossRef]
- Sui, G.; Liu, J.; Leng, J.; Yu, F. Daylighting performance assessment of traditional skywell dwellings: A case study in Fujian, China. J. Build. Eng. 2023, 68, 106028. [Google Scholar] [CrossRef]
- Xie, G.; Zhou, Y.; Liu, C. Spatial distribution characteristics and influencing factors of Hakka traditional villages in Fujian, Guangdong, and Jiangxi, China. Sustainability 2022, 14, 12068. [Google Scholar] [CrossRef]
- Wang, Y. Cao’an in the Ancestral World: Contemporary Manichaeism-Related Belief and Familial Ethics in Southeastern China. Religions 2024, 15, 185. [Google Scholar] [CrossRef]
- Hou, C.; Gao, W.; Gao, Y. Analysis of the indoor thermal environment and livability of traditional residences in summer in Northeast Sichuan, China. Int. J. Low-Carbon Technol. 2024, 19, 1168–1176. [Google Scholar] [CrossRef]
- Xie, N.; Cheng, B. The Impact of Urban Expressways on the Street Space of Traditional Tibetan Villages in Kham, Taking Daofu County as an Example. Sustainability 2023, 15, 3513. [Google Scholar] [CrossRef]
- Hu, K.; Lin, W.; Fan, L.; Yang, S.; Zhang, T. Spatial Differentiation and Influencing Factors of Traditional Villages in Fujian, China: A Watershed Perspective. Sustainability 2024, 16, 4787. [Google Scholar] [CrossRef]
- Liu, X.; Bao, Y.; Wang, Y.; Zhang, D.; Hu, M.; Wu, X.; Wen, J.; Li, S.; Sun, M. Spatiotemporal variation characteristics of sediment nutrient load from the soil erosion of the Yangtze River Basin of China from 1901 to 2010. Ecol. Indic. 2023, 150, 110206. [Google Scholar] [CrossRef]
- Lu, X.; Kuang, B.; Li, J. Regional difference decomposition and policy implications of China’s urban land use efficiency under the environmental restriction. Habitat Int. 2018, 77, 32–39. [Google Scholar] [CrossRef]
- Karabadji, N.E.; Korba, A.A.; Assi, A.; Seridi, H.; Aridhi, S.; Dhifli, W. Accuracy and diversity-aware multi-objective approach for random forest construction. Expert Syst. Appl. 2023, 225, 120138. [Google Scholar] [CrossRef]
- Qi, W.; Deng, Y.; Fu, B. Rural attraction: The spatial pattern and driving factors of China’s rural in-migration. J. Rural Stud. 2022, 93, 461–470. [Google Scholar] [CrossRef]
- Wang, J.-F.; Zhang, T.-L.; Fu, B.-J. A measure of spatial stratified heterogeneity. Ecol. Indic. 2016, 67, 250–256. [Google Scholar] [CrossRef]
- Compilation Committee of Fujian Provincial Local Chronicles. Historical Atlas of Fujian Province; Fujian Map Press: Fuzhou, China, 2004. [Google Scholar]
- Li, X.; Sun, W.; Zhang, D.; Huang, J.; Li, D.; Ding, N.; Zhu, J.; Xie, Y.; Wang, X. Evaluating water provision service at the sub-watershed scale by combining supply, demand, and spatial flow. Ecol. Indic. 2021, 127, 107745. [Google Scholar] [CrossRef]
- Ding, Y.; Shi, B.; Su, G.; Li, Q.; Meng, J.; Jiang, Y.; Qin, Y.; Dai, L.; Song, S. Assessing Suitability of Human Settlements in High-Altitude Area Using a Comprehensive Index Method: A Case Study of Tibet, China. Sustainability 2021, 13, 1485. [Google Scholar] [CrossRef]
- Meng, X.; Gao, X.; Li, S.; Lei, J. Spatial and Temporal Characteristics of Vegetation NDVI Changes and the Driving Forces in Mongolia during 1982–2015. Remote Sens. 2020, 12, 603. [Google Scholar] [CrossRef]
- Hou, W.; Gao, J.; Wu, S.; Dai, E. Interannual Variations in Growing-Season NDVI and Its Correlation with Climate Variables in the Southwestern Karst Region of China. Remote Sens. 2015, 7, 11105–11124. [Google Scholar] [CrossRef]
- Jiang, T. Account of Fujian Sea Border Defense in the Ming Dynasty (Part 1). Fujian History and Local Records, (01), 1-5+63. 2019. Available online: https://qikan.cqvip.com/Qikan/Article/Detail?id=70748373504849574849484850 (accessed on 17 August 2025).
- Qin, Q. Study on the Cultural Geography of Traditional Villages and Dwellings in Fujian. Ph.D. Thesis, South China University of Technology, Guangzhou, China, 2021. [Google Scholar]
- Zhang, M.; Shen, C.; Gu, W.; Chen, Q. Identification of Traditional Village Aggregation Areas from the Perspective of Historic Layering: Evidence from Hilly Regions in Zhejiang Province, China. Land 2023, 12, 2088. [Google Scholar] [CrossRef]
- Weaver, D.; Becken, S.; Ding, P.; Mackerras, C.; Perdue, R.; Scott, N.; Wang, Y. Research Agenda for Tourism and the Chinese Dream: Dialogues and Open Doors. J. Travel Res. 2015, 54, 578–583. [Google Scholar] [CrossRef]
- Ouyang, H.; Dai, M.; Ma, X. Review of the progress of domestic intangible cultural heritage tourism research. Geogr. Geo-Inf. Sci. 2021, 37, 124–132. [Google Scholar]


























| Number | Slope Grade | Slope Range (°) |
|---|---|---|
| 1 | Grade 1 (Flat) | ≤2 |
| 2 | Grade 2 (Gentle) | 2–6 |
| 3 | Grade 3 (Moderate) | 6–15 |
| 4 | Grade 4 (Steep) | 15–25 |
| 5 | Grade 5 (Extreme) | ≥25 |
| Time Period | Population (10,000 People) | Proportion of Fujian’s Population to the National Population (%) |
|---|---|---|
| Western Jin Taikang (280–289) | / | About 0.3 |
| 6th Year of Yuansang, Western Han Dynasty (111 BCE) | 40 | / |
| Tianbao Era, Tang Dynasty (742–756) | 51 | About 1 |
| 1st Year of Yuanfeng in the Northern Song Dynasty (1078) | / | About 6.1 |
| 3rd Year of Yuanfeng, Northern Song Dynasty (1080 CE) | 204 | / |
| Southern Song Heyuan (1195) | / | About 4.2 |
| 16th Year of Jiading, Southern Song Dynasty (1223 CE) | 323 | / |
| 1st Year (1277–1289) | 294 | About 4.9 |
| 26th Year of Hongwu, Ming Dynasty (1393 CE) | 392 | / |
| 6th Year of Wanli in the Ming Dynasty (1578) | / | About 2.9 |
| 18th year of Guangxu of the Qing Dynasty (1661 CE) | 146 | / |
| 32nd Year of Qianlong in the Qing Dynasty (1767) | / | About 3.9 |
| 23rd Year of Guangxu in the Qing Dynasty corresponds to 1897 CE | 2683 | / |
| 13th Year of Guangxu in the Qing Dynasty (1887) | / | About 6.6 |
| 36th Year of the Republic of China (1947 CE) | 1106 | / |
| 1949 | / | About 2.2 |
| 1986 | / | About 2.6 |
| 1987 CE | 2801 | / |
| Category | Factor Code | Factor Name |
|---|---|---|
| Geophysical parameters | X1 | Village elevation |
| X2 | Mean regional slope | |
| X3 | Euclidean distance to water systems | |
| X4 | Mean annual temperature | |
| X5 | Average annual precipitation | |
| Demographic and socioeconomic indicators | X6 | Total population |
| X7 | Population density | |
| X8 | Ethnic minority population density | |
| X9 | Urbanization rate | |
| X10 | Aggregate regional GDP | |
| X11 | pcGRP | |
| Transportation infrastructure accessibility | X12 | Proximity to provincial highways |
| X13 | Euclidean distance to national highways | |
| X14 | Euclidean distance to railway stations | |
| X15 | Proximity to highway service areas | |
| Cultural resource endowments | X16 | TRI |
| X17 | HCI | |
| Ecological characteristics | X18 | NDVI |
Disclaimer/Publisher’s Note: The statements, opinions and data contained in all publications are solely those of the individual author(s) and contributor(s) and not of MDPI and/or the editor(s). MDPI and/or the editor(s) disclaim responsibility for any injury to people or property resulting from any ideas, methods, instructions or products referred to in the content. |
© 2025 by the authors. Licensee MDPI, Basel, Switzerland. This article is an open access article distributed under the terms and conditions of the Creative Commons Attribution (CC BY) license (https://creativecommons.org/licenses/by/4.0/).
Share and Cite
Zhang, J.; Wang, J.; Zhang, J. The Driving Mechanisms of Traditional Villages’ Spatiotemporal Distribution in Fujian, China: Unraveling the Interplay of Economic, Demographic, Cultural, and Natural Factors. Buildings 2025, 15, 3640. https://doi.org/10.3390/buildings15203640
Zhang J, Wang J, Zhang J. The Driving Mechanisms of Traditional Villages’ Spatiotemporal Distribution in Fujian, China: Unraveling the Interplay of Economic, Demographic, Cultural, and Natural Factors. Buildings. 2025; 15(20):3640. https://doi.org/10.3390/buildings15203640
Chicago/Turabian StyleZhang, Jiahao, Jingyun Wang, and Jianrong Zhang. 2025. "The Driving Mechanisms of Traditional Villages’ Spatiotemporal Distribution in Fujian, China: Unraveling the Interplay of Economic, Demographic, Cultural, and Natural Factors" Buildings 15, no. 20: 3640. https://doi.org/10.3390/buildings15203640
APA StyleZhang, J., Wang, J., & Zhang, J. (2025). The Driving Mechanisms of Traditional Villages’ Spatiotemporal Distribution in Fujian, China: Unraveling the Interplay of Economic, Demographic, Cultural, and Natural Factors. Buildings, 15(20), 3640. https://doi.org/10.3390/buildings15203640

